- Welcome to the Commodore 8-bit file area at ftp.zimmers.net!
See the FTP site list in the faq/ directory for more sites.
- ALLDIRS
- Index of all directories under the /pub/cbm tree, text version.
- ALLDIRS.html
- Index of all directories under the /pub/cbm tree, HTML version.
- ALLFILES
- Index of all files under the /pub/cbm tree, text version.
- ALLFILES.html
- Index of all files under the /pub/cbm tree, HTML version.
- ALLFILES_BYDATE
- Index of all files under the /pub/cbm tree sorted by date.
- FILETYPES.html
- Information about archiving formats used on this area.
- MIRRORS.html
- List of public mirrors of this archive.
- README.html
- General information. READ THIS FIRST!
- index2html.tar.gz
- Perl scripts for generating the HTML navigation files used in this archive.
- b/
- The Commodore Model B computer was designed for serious business use,
but it didn't do very well on the market.
See also http://www.insectria.org/b128.html.
- ukb700-demo.d80.gz
- ukb700-demo.readme
- Commodore UK B700 Demo for in-store displays.
- CBUG/
- This section contains gzipped 8050 disk images of the original Chicago
B128 Users Group (CBUG) software library collection. The files are named
using the original diskette numbering scheme as published in their
Escape newsletters.
These images were produced from the original master diskettes by
Edward Shockley in memory of Norman Deletzke, founder of the CBUG,
with permission. For more information on the CBUG visit the
Commodore B Series site at
http://www.insectria.org/b128.html.
- CBUG11.d80.gz
- CBUG #11 (Order #12877)
Terminal w/B-Term
Collection of various communications software
Teleterm80 is best, supports Xmodem xfers. Only works for 2400bps though
- cbug02.d80.gz
- CBUG #2 (Order #12877)
Liz's Utility v1.1
(C) Copyright Elizabeth Deal
Various utilities, supermon, program patches
- cbug03.d80.gz
- CBUG #3 (Order #12881)
Swan's Utility
(c) Copyright
- cbug04.d80.gz
- CBUG #4 ( Order #12896)
Kernaghans's Utility
Various BASIC programs ported from CBM/PET
- cbug05.d80.gz
- CBUG #5 (Order #12908)
Financial Utility
Shift-Run for instructions
- cbug06.d80.gz
- CBUG #6 (Order #12913)
TPUG #1
Various BASIC programs
(C) Copyright Toronto PET Users Group
Read all the D files using Superscript
- cbug07.d80.gz
- CBUG #7 (Order #12932)
Superbase Applications #1
Commercial Use Prohibited
Various small business applications
- cbug08.d80.gz
- CBUG #8 (Order #12946)
Sermons #1
Superscript Format Files
- cbug09.d80.gz
- CBUG #9 (Order #12951)
CABS GL Proforma
Commodore ABS General Ledger Application
Preloaded ledger categories
- cbug10.d80.gz
- CBUG #10 (Order #12965)
CBUG Print Files
All files in Superscript format
- cbug11a.d80.gz
- CBUG #11a (Order #12261)
Terminal Programs & Info
Same as #11 but without copyright licensed Teleterm 80
- cbug12.d80.gz
- CBUG #12 (Order #12984)
Scott's B-Mon
Machine Monitor Program
Requires 24KB RAM Expansion in Bank 15
- cbug13.d80.gz
- CBUG #13 (Order #12787)
Superbase Tutorial
(C) Copyright Northrop/Leighfield
- cbug14.d80.gz
- CBUG #14 (Order #12684)
Medical Accounting
Superbase Application
(C) Copyright Robert Lackey
Heathcare Business Application
- cbug15.d80.gz
- CBUG #15 (Order #12716)
FriendFam
Superbase Application
(C) Copyright Mickey Crittenden
Personal Address Book
- cbug17.d80.gz
- CBUG #17 (Order #13009)
Liz's Utility v1.2a
(C) Copyright Elizabeth Deal
Upgrade of CBUG #2
- cbug19.d80.gz
- CBUG #19 (Order #12805)
Marlin/BUG et al
Shift-Run for loader
Various utilities and files from defunct West German 610 Users Group
- cbug21.d80.gz
- CBUG #21 (Order #12699)
Retail News Distribution
Shift-Run for loader
Business Application
- cbug22.d80.gz
- CBUG #22 (Order #12701)
Math Education Programs
Read last file on disk with Superscript
- cbug24.d80.gz
- CBUG #24 (Order #12720)
8432 Disassembled
See CBUG #66 for latest version of 8432 Emulator
- cbug25.d80.gz
- CBUG #25 (Order #12665)
Print Files #3
Superscript Format Files
- cbug26.d80.gz
- CBUG #26 (Order #12651)
Print Files #2
Superscript Format Files
- cbug27.d80.gz
- CBUG #27 (Order #12492)
Goceliak's Gold Mine
(C) Copyright AJ Goceliak
Various low level ML information, utilities, and diskette drive ML code
- cbug28.d80.gz
- CBUG #28 (Order #12504)
Casey's Scrubber
Removes physical copy protection from Precision Software titles
Superbase 7.0 and Superscript 2.0
- cbug29.d80.gz
- CBUG #29 (Order #12519)
TPUG #2 (B) P1&P2
Various utilities, ported programs
Courtesy Toronto PET Users Group
- cbug30.d80.gz
- CBUG #30 (Order #12523)
Harrison's Assembler
- cbug31.d80.gz
- CBUG #31 (Order #12538)
Superbase Corner & Hints
Courtesy of ICPUG & Precision Software
- cbug32.d80.gz
- CBUG #32 (Order #12536)
Kernaghan's Revised V3
Upgrade of CBUG #4
- cbug33.d80.gz
- CBUG #33 (Order #11540)
Medical Accounting v2.0
Superbase Application
(C) Copyright Robert Lackey
- cbug36.d80.gz
- CBUG #36 (Order #12561)
London Sampler
(C) Copyright Commodore Business Machines, Ltd
Commodore UK Marketing Demonstrations for B700
Shift-Run to load menu
- cbug37.d80.gz
- CBUG #37 (Order #12576)
Superprint
- cbug38.d80.gz
- CBUG #38 (Order #12580)
Summer 1986 print files #1
All files in Superscript format
- cbug39.d80.gz
- CBUG #39 (Order #12595)
Summer 1986 print files #2
All files in Superscript format
- cbug40.d80.gz
- CBUG #40 (Order #11771)
Public Domain Math A
- cbug41.d80.gz
- CBUG #41 (Order #11785)
Public Domain English A
- cbug42.d80.gz
- CBUG #42 (Order #11790)
Public Domain GHBT
- cbug43.d80.gz
- CBUG #43 (Order #11803)
Public Domain Science A
- cbug44.d80.gz
- CBUG #44 (Order #11818)
Public Domain Science B
- cbug46.d80.gz
- CBUG #46 (Order #11841)
Liz's Second Utilities
(C) Copyright Elizabeth Deal
Upgrade of CBUG #17
- cbug47.d80.gz
- CBUG #47 (Order #11856)
dFile Database Program
(C) Copyright Mike Konshack
- cbug48.d80.gz
- CBUG #48 (Order #11860)
CBM Diagnostics
Various dealer service tools both original and ported from CBM/PET
- cbug49.d80.gz
- CBUG #49 (Order #11875)
Medical Finance #2
Superbase Application
- cbug50.d80.gz
- CBUG #50 (Order #11889)
Educational Records
Superbase Application
- cbug51i.d80.gz
- CBUG #51.i (Order #11894.i)
JCL Workshop Instructions
Superscript Format files
JCL Software Assembler Package
- cbug51p.d80.gz
- CBUG #51.p (Order #11894.p)
JCL Workshop & Assembler
Requires 24KB RAM Expansion in Bank15
JCL Software Assembler Package
- cbug52.d80.gz
- CBUG #52 (Order #11906.i)
Summer 1986 Part 2
Superscript Format Files
- cbug53.d80.gz
- CBUG #53 (Order #11911)
Fall 1986 print files
All files in superscript format
- cbug54.d80.gz
- CBUG #54 (Order #11930)
CBUG #M54 Misc.
Various utilities and helper programs
- cbug55.d80.gz
- CBUG #55 (Order #11944)
ML Programming Information
Read with Superscript
- cbug56.d80.gz
- CBUG #56 (Order #11959)
Harrison's Assembler Revised
#5.5 V8 Assembler
- cbug57.d80.gz
- CBUG #57 (Order #11963)
Goceliak Strikes Again &++
Includes a Datasette Enabling ML Utility, test programs, low level ML info
(C) Copyright A.J. Goceliak
- cbug58.d80.gz
- CBUG #58 (Order #11925)
Dittingers Utilities
Various utilities and ported programs
- cbug59.d80.gz
- CBUG #59 (Order #11978)
W/S 1987 Print Files
Superscript Format Files
- cbug60.d80.gz
- CBUG #60 (Order # illegible)
Liz's Utilities #2 Upgrade
(C) Copyright Elizabeth Deal
Upgrade of CBUG #46
- cbug61.d80.gz
- CBUG #61 (Order #11682)
Super Teacher
Upgrade of CBUG #50
Superbase Application
- cbug63a.d80.gz
- CBUG #63a (Order #11709a)
The King James New Testament
Read with Superscript
Disk 1 of 2
- cbug63b.d80.gz
- CBUG #63b (Order #11709b)
The King James New Testament
Read with Superscript
Disk 2 of 2
- cbug64.d80.gz
- CBUG #64 (Order #11714)
Sermons #2
Read with Superscript
- cbug65.d80.gz
- CBUG #65 (Order #11728)
Sermons #3
Read with Superscript
- cbug66.d80.gz
- CBUG #66 (Order #11733)
The New 8432 Emulator & More
8032 Emulator (can handle 4 machines) from W. German 610 Group
- cbug67.d80.gz
- CBUG #67 (Order #11747)
B128 Kernal/BASIC Rev 4 Source Code
(C) Copyright Commodore Business Machines
RESTRICTED USE LICENSE
- cbug68.d80.gz
- CBUG #68 (Order #11752)
BASIC Rev 4 Source Code for B128 & Others
(C) Copyright Commodore Business Machines
RESTRICTED USE LICENSE
- cbug69.d80.gz
- CBUG #69 (Order #11766)
BASIC Rev 4 Source Code Under Study
Edited for size, space considerations
(C) Copyright Commodore Business Machines
RESTRICTED USE LICENSE
- cbug70.d80.gz
- CBUG #70 (Order #11606)
Print Files, Summer 1987
Superscript Format
- cbug72.d80.gz
- CBUG #72 (Order # illegible)
Goceliak's Third Mine
(C) Copyright A.J. Goceliak
Various test programs, low level utilties
- cbug73.d80.gz
- CBUG #73 (Order #11997)
The Escape Index
Superbase Application
- cbug74.d80.gz
- CBUG #74 (Order #12007)
Superoffice Scrubber
Superbase Application
Removes physical copy protection from Precision Software SuperOffice
- cbug75.d80.gz
- CBUG #75 (Order #12012)
Machine Language Index
- cbug76.1.d80.gz
- CBUG #76.1 (Order #12026.1)
The King James Bible
Genesis to Leviticus 23
Read using Superscript
Disk 1 of 9
- cbug76.2.d80.gz
- CBUG #76.2 (Order #12026.2)
The King James Bible
Leviticus 24 to Judges 6
Read using Superscript
Disk 2 of 9
- cbug76.3.d80.gz
- CBUG #76.3 (Order #12026.3)
The King James Bible
Judges 7 to 2 Kings 5
Read using Superscript
Disk 3 of 9
- cbug76.4.d80.gz
- CBUG #76.4 (Order #12026.4)
The King James Bible
2 King 6 to Esther 9
Read using Superscript
Disk 4 of 9
- cbug76.5.d80.gz
- CBUG #76.5 (Order #12026.5)
The King James Bible
Esther 10 to Proverbs 31
Read using Superscript
Disk 5 of 9
- cbug76.6.d80.gz
- CBUG #76.6 (Order #12026.6)
The King James Bible
Ecolesiastes 1 to Lamentations 2
Read using Superscript
Disk 6 of 9
- cbug76.7.d80.gz
- CBUG #76.7 (Order #12026.7)
The King James Bible
Lamentations 3 to Mathew 10
Read using Superscript
Disk 7 of 9
- cbug76.8.d80.gz
- CBUG #76.8 (Order #12026.8)
The King James Bible
Matthew 11 to Acts 15
Read using Superscript
Disk 8 of 9
- cbug76.9.d80.gz
- CBUG #76.9 (Order #12026.9)
The King James Bible
Acts 16 to Revelations 22
Read using Superscript
Disk 9 of 9
- cbug77.1.d80.gz
- CBUG #77.1 (Order #12031.1)
Super Teacher
Superbase Application
Education Title (upgrade of CBUG #67)
Disk 1 of 4
- cbug77.2.d80.gz
- CBUG #77.2 (Order #12031.2)
Super Teacher
Superbase Student Data Disk
Education Title (upgrade of CBUG #67)
Disk 2 of 4
- cbug77.3.d80.gz
- CBUG #77.3 (Order #12031.3)
Super Teacher
Superbase Data Disk
Education Title (upgrade of CBUG #67)
Disk 3 of 4
- cbug77.4.d80.gz
- CBUG #77.4 (Order #12031.4)
Super Teacher
Superbase Quiz Data Disk
Education Title (upgrade of CBUG #67)
Disk 4 of 4
- cbug78.d80.gz
- CBUG #78 (Order #12045)
Gold Coast Instructional
BASIC Beginners Help
- cbug79.d80.gz
- CBUG #79 (Order #12168)
Escape Print Files Fall 1987
- cbug81.d80.gz
- CBUG #81 (Order #12079)
David Green's Update
Various utilities and ported programs
- cbug84.d80.gz
- CBUG #84 (Order #13033)
Fast Bus Programs
(c) Jarvis & Springer
- cbug85.d80.gz
- CBUG #85 (Order #13047)
Gold Coast Gaggle
- cbug86.d80.gz
- CBUG #86 (Order #13052)
Gold Coast Tutorial
- cbug87.d80.gz
- CBUG #87 (Order #13085)
Winter 1988 Print File
- cbug94.d80.gz
- CBUG #94 (Order #13175)
Spring 1988 Print File
- cbug95.d80.gz
- CBUG #95 (Missing Label)
- cbug97.d80.gz
- CBUG #97 (Order #13185)
Alan Bouvier 1.1
- cbug98.d80.gz
- CBUG #98 (Order #Illegible)
Gold Coast Gambit
- cbugM20.d80.gz
- CBUG #M20 (Order #12768)
CBUG Utilities & Misc #2
- cbugM45.d80.gz
- CBUG #M45 (Order #11837)
CBUG Utilities & Misc
Various utilities and ported programs
- cbugM55.d80.gz
- CBUG #M55 (Order #11944)
CBUG ML Programming Info
- cbugM80.d80.gz
- CBUG #M80 (Order #12064)
CBUG Misc. 12-87
Various utilities and ported programs
- cbugM81.d80.gz
- CBUG #M81 (Order #12079)
David Green's Update
- cbugM82.d80.gz
- CBUG #M82 (Order #13014)
CBUG Misc 0588
- cbugPR01.d80.gz
- CBUG #PR1
Pre Release #1 03Aug85
Various BASIC programs including some games, copies of other disk items
This diskette contains user submissions before review and can have errors
- cbugPR02.d80.gz
- CBUG #PR2
Pre Release #2 30Aug85
Various freeware programs and utilities
This diskette contains user submissions before review and can have errors
- cbugPR03.d80.gz
- CBUG #PR3 (Order #12843)
Pre Release #3
Various BASIC programs, articles, utilties
This diskette contains user submissions before review and can have errors
- cbugPR04.d80.gz
- CBUG #PR4 (Order #12749)
Pre Release #4
Various articles, utilities, BASIC programs
This diskette contains user submissions before review and can have errors
- cbugPR05.d80.gz
- CBUG #PR5 (Order #12749)
Pre Release #5
Various articles, utilities, BASIC programs
This diskette contains user submissions before review and can have errors
- cbugPR06p.d80.gz
- CBUG #PR6p (Order #12557)
Pre-Release #6 Partial
Disk menu maker, business utilities
This diskette contains user submissions before review and can have errors
- cbugPR08.d80.gz
- CBUG #PR8 (Order #11611)
Pre-Release #8
CP/M-86 info & ported PD apps #1
- cbugPR09.d80.gz
- CBUG #PR9 (Order #11625)
Pre-Release #9
CP/M-86 info & ported PD apps #2
- cbugPR10.d80.gz
- CBUG #PR10 (Order #11630)
Pre-Release #10
CP/M-86 info & ported PD apps #3
- cbugPR11.d80.gz
- CBUG #PR11 (Order # illegible)
Pre-Release #11
CP/M-86 info & ported PD apps #4
- cbugPR12.d80.gz
- CBUG #PR12 (Order # illegible)
CBUG Pre-Release #12
CP/M-86 Info & Programs #5
- cbugPR13.d80.gz
- CBUG #PR13 (Order #12101)
CBUG Pre-Release #13
CP/M-86 Info & Programs #6
- cbugPR15.d80.gz
- CBUG #PR15 (Order # illegible)
CBUG Pre-Release #15
- cbugPR16.d80.gz
- CBUG #PR16 (Order # illegible)
CBUG Pre-Release #16
- cbugRR01.d80.gz
- CBUG #RR1 (Order #12862)
Norman's Utility v1.2
Various BASIC programs, utilities, information files
Read information files using Superscript
- carts/
- 324688-01.bin
- Graphics cartridge
- 324835-01-diag.zip
- Diagnostic rom for CBM 500/600/700 machines. Includes harnass docs.
- 324835-01.bin
- CBM_II diagnostic $2000
- SuperTapeUtility.rar
- Unknown utility rom, includes instructions
- calcresult.bin
- Handic Calc Result key rom
- cbm2_diag_$2000.bin
- Diagnostic ROM for CBM 610, 128k computer. Loads at $2000
- p500diag.bin
- p500 diagnostic-cart based on 324835-01 by Christian Forstreuter
- profitext.bin
- ProfiText word processing program cartridge, maps to $2000.
- sfd1001-copy-u59.bin
- A Hungarian copy program for the SFD 1001 disk drive.
- vt52emu.bin
- vt52emu.readme
- Firmware of a Digital VT 52 terminal emulator cartridge.
- dev/
- Assembly-TPUG-S-TC.d80.gz
- TPUG Assembly disk
- BASIC-Tutor.d80.gz
- BASIC Tutor from Protecto
- Commodore_700_Reference_Manual.pdf
- Programming and Kernal information, scanned by Steve Gray
- b-memmap.jpg
- B-Series memory map image
- btxferfe9d.asm
- Modified btxfer source from Dave McMurtrie
- dtl-basic_cbm2_d80.zip
- DTL Basic disks (.d80s) for 128k and 256k CBM-IIs.
- moni610.zip
- A small machine language monitor (with assembler and disassembler) and 1541
routines. Source code for ca65 and binaries included. Uploaded by the author,
Ullrich von Bassewitz ([email protected]).
- p500Monitor.d64.gz
- P500 monitor by Vossi
- petspeed-cbm2.d80.gz
- Petspeed BASIC compiler for CBM-II machines.
- diag/
- 8050Exam.d80.gz
- 8050 alignment/exam
- Test.d80.gz
- Various disk and system tests
- burnin-p500.d82.gz
- P500 diagnostic sw by Vossi
- cbm2-burnin.d80.gz
- cbm2-burnin.readme
- Commodore Factory Burn In Diagnostics for B Series. All but three files have
been deleted from the disk.
- cbm600-700test.prg
- B machine rom-checker
- p500-burnin.d80.gz
- p500-burnin.readme
- Commodore Factory Burn In Diagnostics for P500, maybe for -01 ROMs or PAL
models.
- documents/
- keymap-us.gif
- de/
- 600.txt
- Die Systemfamilie COMMODORE 600. Technical information in German.
- keyboard-layout.gif
- German keyboard layout of the CBM 600/700.
- keyboard-matrix.gif
- Keyboard matrix of the CBM 600/700.
- memory-bank-1.txt
- Layout of the memory banks 1 through 4.
- memory-bank-f.txt
- Layout of the memory bank 15.
- memory-io.txt
- Layout of the I/O area (in memory bank 15).
- edu/
- firmware@ (link)
- games/
- Adventure_CollossalCave.d80.gz
- Games.d80.gz
- Various games, probably PET adaptations
- basictetrisb128.prg
- Port of David Murray's Tetris in BASIC
- cbm2dle.d64.gz
- WORDLE guessing game for 80 column CBM-II machines.
- journey to the center of the earth.prg
- Journey to the Center of the Earth - Text Adventure
- spacechase.030816.d80.gz
- Space Chase by Christian Kenner
- wizowar500.prg
- Wizard of War for the P500 by Vossi
- miscellaneous/
- amind500.prg
- A Mind Is Born demo for P500
- amind500b0.prg
- A Mind Is Born demo for P500 (Bank 0)
- cbm2sidsongs-sjg.d64.gz
- SID music put together by Steve Gray
- p500_demos.d80.gz
- Assortment of semi-functional demos for the P500
- sampler.d80.gz
- CBM 700 demonstration disk (asst prgs)
- os/
- 6509bioscpm-d0.d80.gz
- Possibly early version of CPM-86 and tools
- 6509bioscpm-d1.d80.gz
- Possibly early version of CPM-86 and tools
- 8032em-2021.d64.gz
- 8032 emulator modified by Steve Gray for 40 cols. Includes vidreg video
register tool.
- CPM-86.d80.gz
- CP/M for 8086 add-on
- MS-DOS-v125.d80.gz
- MS-DOS for x86 add-on
- TRIANGULAR uOS 1.28_d64.zip
- GUI OS for CBM2 machines, incl P500
- prod/
- AccountsPayable.d80.gz
- Accounts Payable (Commodore ABS)
- AccountsReceivable.d80.gz
- Accounts Receivable (Commodore ABS)
- CalcResult_d80.zip
- Calc Result from Handic -- includes cartridge rom and .d80
- GeneralLedger.d80.gz
- General Ledger (Commodore ABS)
- InventoryControl_Disk0.d80.gz
- Inventory Control (Data Disk 0)
- InventoryControl_Disk1.d80.gz
- Inventory Control (Data Disk 1)
- OrderEntry2.d80.gz
- Order Entry/Point of Sale (Commodore ABS)
- Payroll_DiskA.d80.gz
- Payroll (Disk A) (Commodore ABS)
- Payroll_DiskB.d80.gz
- Payroll (Disk B) (Commodore ABS)
- Productivity_v401-IntelligentSoft.d80.gz
- Various productivity programs from Intellisoft
- SuperOffice.d80.gz
- Super Office from Precision Software
- Superbase700v1.d80.gz
- SuperBase from Precision Software
- Superscript20.d80.gz
- Superscript 20 from Precision Software
- protext.d82.gz
- ProText (word process) - German lang
- softetik 720.prg
- Sofetik - German label/record maker
- superscript_II.d80.gz
- SuperScript II word processor
- schematics@ (link)
- term/
- BTerm.d80.gz
- BTerm Prog Disk. No, I don't know how this works.
- MuraphoneModemPkg.d80.gz
- Muraphone Modem Package
- Teleterm80.d80.gz
- Teleterm 80 by Silicon Solutions, full terminal software
- beeline.d80.gz
- BeeLine v2.0 term by J&K Lemkelde
- cbmtermv2.d80.gz
- cbmtermv2.readme
- Commodore Terminal Version 2.0 for B Series, an unreleased title by
Commodore.
- unsorted/
- 700ADV.ZIP
- Adventure game.
- 700DEAL4.ZIP
- Liz Deal collection
- 700GAME.ZIP
- Assorted games for CBM-II, mostly PET ports.
- 700SOS.ZIP
- SuperOffice
- 700UTILA.ZIP
- 700UTILB.ZIP
- 7DEAL3.ZIP
- 7U.ZIP
- B128KIT.ZIP
- B128LNX.ZIP
- DEAL7L.ZIP
- Another Liz Deal collection
- SBDISK1.ZIP
- SuperBase, part 1 of 2.
- SBDISK2.ZIP
- SuperBase, part 2 of 2.
- utilities/
- Utilities-TPUG-B-P.d80.gz
- Various utilities from TPUG
- Utilities-TPUG-B-U.d80.gz
- Various utilities from TPUG
- Utilties-TPUG-B-U1.d80.gz
- Various utilities from TPUG
- b128_fastbus_src.zip
- B128 Fast IEC Bus + source code
- clock.d80.gz
- PETSCII digital clock by Dave McMurtrie
- diskdoct.d82.gz
- Super Diskdoc by S.D. Trammer (Precision)
- emutil.prg
- EMUTIL is a disk image archiver for 8-bit Commodore computers. It supports
all known Commodore disk drives, of all capacities. It also supports all CMD
HD and RL Native partitions. Programmed by Bo Zimmerman and Andr� Fachat.
- fmanager_v019.d80.gz
- File Manager 0.1.9 by Micah Bly -- the terse version
- fmanager_v019_verbose.d80.gz
- File Manager 0.1.9 by Micah Bly -- the verbose version
- lynx710c.prg
- LYNX 17 archiver/dissolver for CBM-II computers.
- c128/
- 128pointers.lnx
- GEOS 128 alternative pointer pref files
- ALLFILES
- Index of all files under this area, text version.
- ALLFILES.html
- geosramboot128v004.zip
- Program to boot GEOS 128 from an REU.
Index of all files under this area, HTML version.
- archivers/
- Library128-1.3a.prg
- Library (.lbr) creator/dissolver for 128, version 1.3a
- Ult.Lynx-XII-128.prg
- Lynx (.lnx) creator/dissolver for 128, version XII.
Use load"...",8 to start (no ,8,1);
This corrected version was uploaded by [email protected].
- crc32.prg
- Calculates 32-bit CCITT checksums. C64/C128 executable.
Look also in the /pub/cbm/archiving subdirectory.
- d64-copy-v1.sfx
- Reads D64-files from MS-DOS on a CMD FD-2000 or FD-4000 and writes them
to 1541 disks on a 1541 or 1571.
- gunzip111.128.prg
- GZIP/ZIP Decompressor for the Commodore 128.
- nzp128-1.readme
- nzp12811.sfx
- PK-ZIP dissolver for the C128. Extracts PK-ZIP 1.10 style archives.
- pcrc.prg
- Calculates checksums for files. Older version of CRC32 to be phased out.
- puzip113.128.prg
- Zip compressor 1.13 for the Commodore 128
- sda128.sda
- sda128.txt
- Makes your .arc files selfextracting.
- unzip128v215.prg
- Version 2.15 of the PKZIP dissolver for the 128.
- audio/
- musicsys.lzh
- SIDplayer, SID editor and some example SID files.
- newsidplay128.d64.gz
- New Sid Player
- powersid.sda80
- Sid player for the 80 column screen by Aaron Peromsik.
Run the file with the 80 column screen activated.
- sidplayer.d64.gz
- Original SID player and utilities from COMPUTE
- zounds.sda
- ZOUNDS! is a digital audio recording/playback system for the C128. This
archive includes software for playing digital sounds with a stock C128 and
for digitizing sounds using special additional hardware. Plans for building
the hardware (an A/D conversion board that plugs into the User port) are also
included.
- zstartrek.sda
- Three digitized sounds for use with ZOUNDS!. These sounds come from the
original Star Trek series. You need Zounds! to play these.
- collections/
- josephrose128.d64.gz
- Assorted programs from Joseph Rose
- comm/
- cyphterm.sfx
- Files that describe how to add Zmodem to Commodore Terminal programs
and BBS's. Uploaded by Tom Hoot <[email protected]>.
- des-302.da0.bin
- des-302.da1.bin
- des-302.da2.bin
- des-302.da3.bin
- des-302.da4.bin
- DesTerm 3.02, downloaded from the author's home page,
http://www.ionline.net/%7Emdesmond/desterm.html. You will need
the program undar128.prg to unpack these files.
- des200-1.sfx
- des200-2.sfx
- des200-3.sfx
- des200-4.sfx
- DesTerm 2.00 distribution package.
- des201-1.sfx
- des201-2.sfx
- This is the newest release of DesTerm by Steve Cuthbert.
Uploaded by Tom Hoot ([email protected]).
This release does not contain many scripts or documents, check the
release for version 2.00 to get them.
- dlg128.lzh
- Dialogue 128, requires 80 column screen.
- dlg128sl.lzh
- Dialogue 128 for SwiftLink, requires 80 column screen.
- dlgexts.sfx
- Two extensions for Dialogue 128: a screen saver and an extension that
will automatically send space characters to the line on a regular
interval. Uploaded by the author, Adam Vardy <[email protected]>.
- dlgring.sfx
- Extensions for Dialogue 128 to make the computer ring like a telephone
or to make a sound after completing a download. Uploaded by the author,
Adam Vardy <[email protected]>.
- novaterm_128_v2.0.d64.gz
- 80 col only term program. Not connected to Novaterm 64 at all.
- qwkrr35.readme
- qwkrr35a.sfx
- qwkrr35b.sfx
- QWK message packet offline reader for the 128. Requires 80 column screen.
- undar128.prg
- Unpacks the DesTerm 3.02 distribution files.
- bbs/
- BBS programs for the Commdore 128
- INTG100.ZIP
- Intelligentsia 128 by Robert S. Murawski version 1.0A
- SUPRA.ZIP
- Supra 128 by Julian Burger version 4.2
- VTNT46.ZIP
- VortexNet 128 BBS Version 4.6 by Stephen Kunc
- aabbs128-59_d64.zip
- All American BBS 128 Version 5.9 by Nick Smith
- aabbs128v116_d64.zip
- All American BBS 128 Version 11.6 by Nick Smith
- aabbs128v116source_d64.zip
- All American BBS 128 Version 11.6 Source by Nick Smith
- aabbs128v125_d64.zip
- All American 128 BBS v12.5
- aabbs128v125src_d64.zip
- All American 128 BBS v12.5 Source Code
- centfree.zip
- Centipede 128 BBS by Adam Fanello version 1.0
- centfree2.zip
- Centipede 128 BBS by Adam Fanello version 2.0
- cnet128patched.zip
- C-Net 128 BBS version 7.0
- e8bbs47.d64.gz
- EBBS 128 By Mike Pugliese version 4.7
- zelch10.d71.gz
- Zelch 128 BBS 1.0 by Elite Software
- zelch20+_d64.zip
- Zelch 128 BBS incomplete versions after 2.0. Includes ML Source.
- zelch20_d71.zip
- Zelch 128 BBS 2.0 by Elite Software (includes docs)
- cpm@ (link)
- demodisks@ (link)
- demos/
- DEBUT-c-.prg
- A VDC demo by a German group. This demo seems to run in C64 mode, but
it must be started in the C128 mode.
- higherlevel.lzh
- 7-part demo. Most parts work in all C64s.
Only one part makes use of C128's VDC, and
the detection does not work on all C128s.
- vdc-mcm.prg
- 16k VDC demo by Onslaught
- vdcdemo.readme
- vdcdemo.txt
- vdcdemo1.sfx
- vdcdemo2.sfx
- vdcdemo3.sfx
- vdcdemo4.sfx
- vdcdemo5.sfx
- 19 Feb. 1995
A special demo for the Commodore 128 VDC-chip. The VDC demo contains
five SelF-eXtracting-LZH-files (.SFX) . All files need to be extracted
on one disk. A single-sided 1541 or 1570 disk is too small. Also the
programming uses burst-routines, which makes the 1541 unusable anyway.
It's also a little to slow for loading the special pictures.
(Replies to the address [email protected])
- vdcmodemania-v12_d64.zip
- Version 12 of VDC Mode Mania, includes many formats
- vdcmodemania_d64.zip
- Amazing demo of different VDC video capabilities.
- diskutil/
- emutil.prg
- emutil.readme
- EMUTIL is a disk image archiver for 8-bit Commodore computers.
It supports all known Commodore disk drives, of all capacities.
It also supports all CMD HD and RL Native partitions. Programmed by
Bo Zimmerman and Andr� Fachat.
- boot/
- 1581-auto-dev.prg
- 1581-auto-dev.readme
- Autoloader to change 1581 device number.
- autoboot.sfx
- Autoboot disk creator.
- directory/
- 128disk.d64.gz
- Directory reader/Filename archiver utility
- 1581partition.prg
- 1581partition.txt
- 1581 subdirectory creator. Runs on C64/C128.
- Filetype 128.prg
- File type editor.
- dirmenu-1.00.zip@ (link)
- Directory menu program for CBM computers (C64, C128, CBM264 series) By
Joseph Rose, a.k.a. Harry Potter. Includes source for cc65.
- diskcopy/
- 1571backup-v1.0.prg
- 1571backup.readme
- Slow 80 column disk copier for the 1571.
- editors/
- 128disked.readme
- 128disked.sfx
- 80 Column Diskeditor.
- lpruner80.sfx
- A C128 based duplicate file eliminator that is compatible with all
Commodore drives. Never again have to wonder if you have found the right
file or not. The documentation is included with the archive. Uploaded
by [email protected].
- phantomV1.lzh
- Directory and partition editors for different drives.
- superdiskdoc.lnx.seq
- Super Disk Doctor by Precision software
- filecopy/
- Der Hexer v1.4al.prg
- A German file and disk copier for the 80 column mode of the C128.
Programmed by Luz Vieweg in 1988, modified by Teickner in 1994.
- Unicopy-1.0.prg
- Unicopy v1.0, a file copier programmed in 1986 by Jim Butterfield.
- transfer/
- C64-PC Copier.prg
- This utility copies C64-disks to PC disks.
You need a C128 and a 1571 or 1570 (or a C128 D) to use it!
You don't need any other special hardware!
(Maybe a PC with a normal 5 1/4" drive to get the copied
software into a PC.)
Uploaded by: [email protected]
- CrossLink21b.sfx
- Crosslink allows you to copy a maximum of 43 kilobytes long files
between Commodore, MS-DOS and various CP/M disk formats.
- firmware@ (link)
- games/
- elite128-1.0_d64.zip
- A version of Elite adapted for the 128. Starts from the C64 mode.
- 40/
- All games in this directory are for the 40-column screen of the
Commodore 128 and have been written in BASIC, unless otherwise specified.
- 128Crush.prg
- Breakout clone, compiled with Abacus Software's BASIC 128 v1.00, joystick
port 2.
- Cluecastle.prg
- Solve a murder in this graphic mystery game. Use joystick in port 2.
Graphics and parser by L. K. Snyder, original program by Jim Butterfield.
- Demon Dungeon.prg
- Explore a dark dungeon with only a small torch, retrieve 10 treasure
chests before your time runs out. Avoid goblins. Use joystick in port 2.
- Eggsaway.prg
- Catch the eggs in the basket. Eggs speed up every 60 eggs. The game
might require North American firmware. Compiled with Abacus Software's
BASIC 128 v1.00. Use joystick in port 2.
- Hungry Hawk.prg
- All Harry Hawk wants to do is catch rabbits, but his is not an easy
life. In the sky killer eagles and balloons make flying hazardous.
In the grass below is a hidden electric fence. Also if he misses 5
rabbits in a row, he will starve. Press the fire button of joystick in
port 2 to go up, release to fall.
- Java Jail.lnx
- A large run-and-jump game © 1990 L. K. Snyder. Use joystick in port 2.
Compiled with Abacus Software's Basic 128 v1.00. Although the release
note says that the source code is included, it isn't. The fire button
uses spell to frighten ghost. Press the joystick up at angle to jump.
- Jman.lnx
- Janet Pack(s) them away Man, a Pac-Man clone. © 1998 Nightstalker
Software / L. K. Snyder. Compiled with Abacus Software's BASIC 128 v1.00.
Use joystick in port 2.
- Mah-Jongg.sfx
- Mah-Jongg v2.0, July 29, 1989 by Kurt Tappe. A tile matching game.
Includes online help. Controlled by a 1351 mouse in port 1 or a
joystick in port 2.
- Mikes-maze-v2.prg
- Mikes Maze v2 is an all ml game that runs in the 40 column mode of the
128. The concept is very simple, just get through the maze with out
touching the sides. Nothing chases you, no time limit, but with each level
the walls are thicker. If you touch the walls you get sent back to the
start. Programmed by [email protected].
- Millifoot.prg
- Centipede clone by L. K. Snyder/Nightstalker Software.
Make a snake disappear by shooting it before it reaches the bottom of
the screen. Compiled with Abacus Software's Basic 128 v1.00.
Use joystick in port 2.
- Sea Hunt 128.prg
- Joystick port 2. Pick up the diamonds at the bottom of the sea, return
them to the boat ladder, watch the sharks. Compiled with Abacus
Software's Basic 128 v1.00.
- Sea Wolf 128.prg
- Sink as many ships as you can before you run out of time. Joystick
port 2. Compiled with Abacus Software's Basic 128 v1.00.
- Snapsnake.lnx
- Eat the bugs, avoid the weasels. Press fire to retract snake. Use
joystick in port 2.
- Taxman.prg
- Gather as much of the money as you can without being caught by the
tax collector. The value of the $ rise with each round completed.
Use joystick in port 2.
- Zeeslag.lnx
- A boat-sinking game in Dutch. Controlled by the keyboard.
- adventure.d81.gz
- German language text adventures collection.
- brainstorm128_d64.zip
- brettgames.d81.gz
- German language games collection
- dice poker.d64.gz
- Dice Poker game
- dragon.d64.gz
- Dragons Tower
- kikstart 128.d64.gz
- Two player motorcycle racing game.
- last v8.d64.gz
- The Last V8 - car adventure game
- mindmaster128.d64.gz
- Mine Master guessing game by Kelly Fox
- qwak.prg
- Quak! Platform game in 40 cols.
- rockyh.d64.gz
- The Rocky Horror Show game
- thaiboxing.d64.gz
- Thai Boxing game
- volleyfortwo128.d64.gz
- 2-player volleyball game
- world at war.prg
- World At War - risk type game
- 80/
- All games in this directory are for the 80-column screen of the
Commodore 128 and have been written in BASIC, unless otherwise specified.
- Crypt.prg
- Enter the monster infested rooms, retrieve the treasure, and escape.
Joystick port 2.
- Landslide.prg
- A financial game. Created by Tim. P von Pein and converted to 80 columns by
Tim C. Dotson. Switch to the 80 column screen first by pressing ESC and X or
by issuing the statement GRAPHIC 5.
- Millifoot.lnx
- Centipede clone by L. K. Snyder/Nightstalker Software.
Make a snake disappear by shooting it before it reaches the bottom of
the screen. Compiled with Abacus Software's Basic 128 v1.00.
Use joystick in port 2.
- Smash.prg
- A simple Breakout game, joystick port 2.
- Solitaire.sfx
- An implementation of Solitaire by Aaron Peromsik. Supports both keyboard
and mouse input. Switch to the 80 column screen first by pressing ESC and X
or by issuing the statement GRAPHIC 5.
- Wormquest.prg
- Guide the ever-growing worm through various rooms. Joystick port 2.
- a mind forever_d64.zip
- A Mind Forever text adventure
- beyond zork_d64.zip
- Beyond Zork text adventure
- blackjack 80.prg
- Blackjack game
- bureaucracy_d64.zip
- Bureaucracy text adventure
- burger 80.d64.gz
- Burger Whop platform game
- games 128.d64.gz
- Assorted 128 column shareware games
- heart 128.d64.gz
- Single player Hearts card game
- herdle.d64.gz
- WORDLE for 40/80 cols on C128
- invaders.prg
- Space Invaders clone for 80 col
- knights_quest.d64.gz
- Graphical strategy game by John Mattson
- labyrinth.d64.gz
- Labyrinth - dungeon crawler by John Mattson
- madlib128.d64.gz
- MadLib 128, uploaded by Joseph Rose
- palace gate_d64.zip
- Palace Gate text adventure
- phazer.prg
- Phazer - resource management text game
- rockfall128.prg
- A PAL port of Boulderdash to C128 80 columns
- starfleet-simulator-128.d64.gz
- Starfleet Simulator Star Trek game
- starfleet-simulator.d64.gz
- Star Trek-like turn-based space battle
- tetris 128.d64.gz
- Tetris blocks game
- trinity_d64.zip
- Trinity text adventure
- uniquest.prg
- UniQuest text adventure
- wumpus 2.0.d64.gz
- German language graphical adventure
- xshoot_128_80col.d64.gz
- XShoot - for 80 columns
- yahtzee.prg
- Yahtzee game
- graphics/
- Draw Pro 128.prg
- 40 column art program written in BASIC by L. K. Snyder. Use joystick in
port 2, and press F5 to view the help menu.
- FaceBender.readme
- FaceBender.sfx
- A funny program that bends faces.
- Globe.prg
- Globe.readme
- Draws a spinning globe on the VIC-II screen.
- Watchmaker.prg
- Watchmaker.readme
- Simple evolution illustrator.
- electropaint.d64.gz
- 80 column screen editor
- starpaint128.d64.gz
- Star Paint 40 column paint program
- startext.d64.gz
- Star Texter 128 screen editor
- v128.ship80.sfx
- Sample animation for the video128 animator.
- vdc-pics.lzh
- Pictures for the VDC.
- video128.a.sfx
- video128.b.sfx
- video128.c.sfx
- video128.readme
- Video128, a shareware demo of an animator for the C128.
- Ipaint/
- bw_ipics.lzh
- Black&white Ipaint pictures
- ipaint13_d81.zip
- I-Paint 128 v1.3 disks with manual
- ipaint15b_d81.zip
- I-Paint 128 v1.5 disks with manual
- ipaint15h_d81.zip
- I-Paint 128 v1.5h disks with manual
- ippics00.sfx
- ippics01.sfx
- ippics02.sfx
- ippics03.sfx
- Ipaint pictures
- ivs1p1.readme
- ivs1p1.sfx
- Ipaint picture viewer
- r&s-ipics.lzh
- r&s-ipics.readme
- Ren and Stimpy Ipaint pictures
- fractals/
- Mandelzoom128-4.1.prg
- Mandelzoom128-4.1.readme
- Mandelbrot & Julia fractal plotter
- ifs128.readme
- ifs128.sfx
- Iterative Function Systems generator
- viewers/
- FlickerMac-v5.0.prg
- MacView-80col.prg
- b8vs.readme
- b8vs.sfx
- Basic 8 picture viewer
- colorez_128_d64.zip
- Colorez image viewer, v1 and v2, by Tom Brown
- gds.readme
- gds.sfx
- GIF Display System. 64 kB VDC RAM necessary.
- vbm/
- VBM is a bitmap viewer for use with a 64k VDC, programmed by Craig Bruce.
- bm.c
- Converts X Windows .xbm files to .bm format for use with vbm.
- team.bm.bin
- Example bitmap for vbm.
- toucan.bm.bin
- Example bitmap for vbm.
- vbm-1.10.prg
- vbm-1.10.readme
- 640x492 point bitmap viewer for the VDC screen. This is just a loader;
you will also need vbmlib.bin.
- vbmlib.bin
- VBM library routines.
- vbmlib.ntsc+pal.readme
- VBM library routines improved by Nicolas Welte.
- vbmlib.ntsc.bin
- VBM library routines for NTSC-M timing
- vbmlib.pal.bin
- VBM library routines for PAL-B timing
- vbmlib.s
- Source code of the VBM library routines.
- warbird.bm.bin
- Example bitmap for vbm.
- os/
- Here are the various alternative operating systems for the C128.
- TRIANGULAR uOS 1.36_d81.zip
- BASIC GUI OS for the C128
- TRIANGULAR uOS 1.40 Alpha 1_d81.zip
- BASIC GUI OS (alpha version) for the C128
- lunix-c128-reu.d64.gz
- LUNIX 80 col os (*nix like) v0.21 (reu support)
- lunix-c128.d64.gz
- LUNIX 80 col os (*nix like) v0.21
- wsdos_v7_1.d81.gz
- DOS shell that can boot c64 programs from 128 mode. By Sidney Davis.
- ace/
- ACE is an operating system for the C64 and C128 that provides a Unix-like
command-shell environment.
The ace16*.sfx archives were created by Ismael Cordeiro
([email protected]) from the original files which are now available at
ftp://ftp.jbrain.com/pub/cbm/os/ace/.
More files can be found on that site.
- ace-r8.uua
- Version 8 of ACE
- ace-r9-ker-src.txt
- Assembler source for ACE r9 kernel
- ace-r9.uua
- Version 9 of ACE
- ace16a.sfx
- ace16b.sfx
- ace16c.sfx
- ace16d.sfx
- ace16e.sfx
- Advanced Computing Environment, Revision 16
- ace16prg.sfx
- ACE 16 Programmer's Reference Guide
- cpm@ (link)
- cs-dos/
- CS-DOS is an MS-DOS like operating environment for the Commodore 128.
This directory contains the CS-DOS distribution and miscellanous
programs designed for it.
- cs-batch.for
- A note about cs-batch.sfx.
- cs-batch.sfx
- Batch files (scripts) for the CS-DOS.
- cs-doc15.sfx
- Documentation for CS-DOS v1.5.
- cs-dos15.sfx
- Binary distribution for CS-DOS v1.5.
- cs-grep.sfx
- cs-grep.txt
- Grep (a text searching facility) for the CS-DOS.
- cs_asst1.sfx
- cs_asst2.sfx
- CS-ASST packs are assorted small programs for the CS-DOS
environment on the C-128. Phonebook, Guitar tuner!, etc...
fun stuff!
- csdos-licensing.txt
- Information on licensing CS-DOS.
- csdos.noreu.sfx
- RAM disk program and an autoexec file for use without an REU.
- csdos.reu.sfx
- RAM disk program and an autoexec file for use with an REU.
- csxtra42.lzh
- csxtra42.readme
- Modules for CS-DOS programmed by Bruce Vrieling.
- lhav12.arc
- LHARC for CS-DOS. Contains source code for the self-extracting
LHarchive header (sfx.ml).
- make.title.sfx
- A program for making the colorful title pages of SFX
archives. Loads of fun! :)
- mon.sfx
- A machine language monitor extension for cs-dos, which allows
some monitor functions to work on expansion RAM!
- setram-new.prg
- Bug fixed "setram" command to be used with REU's.
- sfx.ml.bin
- Self-extracting LHarchive header. Prepend this to any old-style
LHarc archive shorter than 46080 bytes, and there you have a
self-extracting file that can be extracted on a C64 or a C128.
- squsq.sfx
- A couple of CS-DOS modules which handle CP/M archives.
- uncr.sfx
- Actually useful in your own work! SQueeze that file! :)
- geos@ (link)
- nt-dos/
- Here are versions of an OS by Nicolas Tormo <[email protected]>.
All texts are in French, and there is no documentation. But you might
still want to take a look at the windowing versions.
- dos4.d64.gz
- NT-DOS 4, a text-based OS. Programmed in 1987. 1541 disk image.
- dos4.sfx
- NT-DOS 4, a text-based OS. Programmed in 1987. Self-extracting archive.
- win-nt5_d64.zip
- NT-DOS 5, some source code and documentation and the binary.
- win4.d64.gz
- NT-DOS 4, a graphical interface, 1987. 1541 disk image.
- win4.sfx
- NT-DOS 4, a graphical interface, 1987. Self-extracting archive.
- win5.d64.gz
- NT-DOS 5, still under development since 1991. 1541 disk image.
- win5.sfx
- NT-DOS 5, still under development since 1991. Self-extracting archive.
- unix128v3/
- This is a Unix-like environment for the C128.
- README
- Unix 128 v3.11 release notes
- unix311a.sfx
- unix311b.sfx
- unix311c.sfx
- unix311d.sfx
- Unix 128 v3.11 distribution files, four self-extracting archives.
- packetradio/
- This directory contains packet radio stuff for the C128. See modem.gif
for a schematic diagram. The software is packed using PK-Zip on MS-DOS.
Unpack it before transfering the files to your C128.
These files were uploaded by [email protected].
- dc128v50.zip
- The packet radio software.
- dc5doc_p.zip
- Documentation for the packet radio software (Digicom v5.00).
- digicom-5.00.txt
- Documentation for Digicom v5.00 in another format.
- modem.gif
- The schematic diagram for a packet radio interface.
- productivity/
- brainstorm128_d64.zip
- Simple brainstorming helper
- data file 4.d64.gz
- Database application for 80 columns
- homede.d64.gz
- Home Designer 40 cols
- jane_app_s1.g64.gz
- Jane productivity package from Commodore -- main app disk
- jane_help_s2.g64.gz
- Jane productivity package from Commodore -- help disk
- speedscript.prg
- 80 column word processor
- programming/
- BUDDY_d64.zip
- BUDDY assembler system
- abacus-cobol-128_d64.zip
- Abacus COBOL development, includes PDF manual
- basic-7-example-programs.d64.gz
- Example programs for BASIC 7, from Dennis Jarvis
- basic8.d81.gz
- Another version of BASIC 8 from Dennis Jarvis, with a few more optl
components.
- basic8_d64.zip
- BASIC8 basic compiler for c128
- compactor128.prg
- Shrinks a c128 basic program
- d-ass.d64.gz
- 1541 disk image of Double-Ass, a 6502 and Z80 assembler that uses the
Commodore BASIC editor. Written by Rene van Belzen and published in
the 128er Sonderheft 22 by Markt & Technik Verlag, Germany.
- d-ass.txt
- Instructions for Double-Ass. This document is included on the disk image
in PETSCII format.
- georamwedge.d64.gz
- Changes the BASIC 7 REU (fetch, etc) commands for geoRAM.
- lads128.zip
- LADS 128 assembler from "128 Machine Language for Beginners" book.
- mightymon.uua
- Machine language monitor 4.00.10 by Craig Bruce
- mouse128.sda
- Driver and source code for a c128 mouse driver.
- wedge80_v1.12.d64.gz
- VDC BASIC Wedge with examples by Graham
- weehack128.lnx
- An extension for the built-in machine language monitor. The commands
include b (set a breakpoint) and dp (disassemble from the program counter).
Author: Adam Vardy <[email protected]>.
- work.prg
- work.readme
- A utility for loading a file to the built-in machine language monitor.
Redefines the function keys. Uploaded by Adam Vardy
<[email protected]>.
- cpm@ (link)
- documents/
- Here you will find some Commodore 128 related programming information.
Most of these documents were downloaded from Herne Data System's CP/M
page http://www.herne.com/cpm.htm.
- 1571-dos.info.gz
- Basic information about the disk operating system in the 1571 drive
- 1571-formatting-mfm.gz
- Tells how to format MFM disks on the 1571.
- 640x480-vdc.gz
- Examples of programming 640x480 graphics and 80x50 text with the VDC
in the C128. The graphics requires 64 kB of VDC RAM.
- basic-diskcommands.gz
- Using disk commands from BASIC
- batch-programming.gz
- Batch programming on the C128 (and C64 and VIC-20). (Read data from a disk
file as if it was typed in from the keyboard.)
- burstmode-basic.gz
- How to use the 1571 Burst mode from BASIC
- burstmode-intro.gz
- Introduction to the Burst mode
- burstmode-read.gz
- Burst mode documentation, Read protocol
- burstmode-write.gz
- Burst mode documentation, Write protocol
- c128-autobooting.gz
- Auto Booting on C-128
- c128_software_specs.pdf
- C128 Software Specification
- intro.1571-1581.gz
- Introduction to the 1571 and 1581 drives
- tuning-vdc-performance.gz
- Tuning the performance of the VDC chip.
- using-files.gz
- Effective use of files
- geos@ (link)
- schematics@ (link)
- utilities/
- bigblue.d64.gz
- Big Blue Reader, read DOS-disks from 1571/1581
- c64emulator2.readme
- c64emulator2.sfx
- This program makes it possible to port C64 programs to the C128 mode with
just a few changes.
- lotto-v34-1.sfx
- lotto-v34-2.sfx
- lotto-v34.readme
- Assists you in playing Lotto game.
- lrr128-1992.d81.gz
- Little Red Reader from Oct 1992, includes source, MS-DOS file reader.
- lrr270.sfx
- Little Red Reader v2.70 [February 16, 1998].
MS-DOS file reader/writer for the C128 and 1571/81/FD drives.
- menu128v200.sfx
- menu128v200.txt
- PowerMenu 128. Requires JiffyDOS and supports RAMLink, SCPU128 and CMD HD.
This menu program loads programs in both 64 and 128 modes. It operates
in 80-column mode.
- pet-emu.prg
- This program makes it possible to run CBM 8032 BASIC programs on the
80-column screen. Written and uploaded by Marco van den Heuvel.
- pet-emu.txt
- qe128.prg
- 80 column Quick Texteditor.
- ramdos2+1.sfx
- A patched version of the Commodore RAMDOS BASIC loader that avoids a
bug with JiffyDOS when used on the Commodore 128.
- ramdosii.readme
- ramdosii.sfx
- A modified version of the Commodore RAMDOS that can make use of
expanded REUs up to 2 megabytes.
- reu2disk.readme
- reu2disk.sfx
- Back up the contents of a REU to disk.
- serendipity.readme
- serendipity.sfx
- An utility to start C64 mode programs from C128 mode,
and a C64 mode menu program.
- simfile128.uua
- A data file management program by Craig Bruce.
- stan-printer.sfx
- Standard documentation printer. Prints sequential files to a dot matrix
printer. No file size limit. Define bin=1 in the beginning of the program
to get hexadecimal dumps.
- svnt128.doc
- svnt128a.sfx
- svnt128b.sfx
- svnt128c.sfx
- svnt128d.sfx
- Servant 128, a ROM-based resident utility in four self-extracting files.
Two 1541 diskettes or one larger diskette will be needed for the unpacked
files. Start Servant by executing the program "run me". When Servant is
active, you have the option of creating an EPROM image on a blank disk.
This image will contain two extraneous bytes in the beginning. Remove
these two bytes, and burn the rest (32768) on a 27256 or 27C256 EPROM that
can be installed in the Function ROM socket.
- sysinfo c128.prg
- Show ram, rom, cpu, vdc info about c128
- twscanbj.sfx
- This is an upgrade to The Write Stuff 128 and 64 to allow full use of
Canon Bubble Jet printers In Black and White and Epson 24 pin printers.
- video80v6-1.sfx
- video80v6-2.sfx
- This is a versatile video tape cataloger written by Scot Cullen.
Modified for cmd hard drives and overlays by Charles Kirby.
- zed077.uua
- An unfinished text editor by Craig Bruce. 80 column screen only.
Supports all ram expansions for larger file loads.
- c64/
- The Commodore 64 is perhaps the most popular 8-bit home computer system.
It was released in 1982, and some units were manufactured as late as the
1990s. See http://www.c64.sk/ for Commodore 64 related news.
- ALLFILES
- Index of all files under this area, text version.
- ALLFILES.html
- Index of all files under this area, HTML version.
- amusements/
- LifeExpectancy.prg
- Estimates how long you will live.
- Stat.sfx
- Baseball statistics program written by Troy Rutter
<[email protected]>. Requires disk drive and printer.
- TrgYouthPoemMkr.prg
- Tool for generating youth poetry.
- UpsideDown.prg
- Turns the screen upside down. Works only in PAL machines.
- runemal.doc
- Describes runemal.c64.
- runemal.prg
- Cast and read rune stones effectively.
- archivers/
- UltimateLynx3.prg
- Archiver for .lnx files, no compression. No speed-up routines; works
also with other disk drives than the 1541.
- Wraptor-3.0.prg
- Wraptor-3.0.readme
- Archiver for PRG, SEQ, USR and GEOS files by Bill Lucier.
Copyright © 1997 by J & F Publishing. Published by Loadstar.
- arc250.sda
- ARC 2.50 for .arc files
- arkive-v1.0.prg
- Arkive v1.0 for .ark files
- arkive-v2.0.prg
- Arkive v2.0
- crc32.prg
- Calculates 32-bit CCITT checksums. C64/C128 executable.
Look also in the /pub/cbm/archiving subdirectory.
- csx01.readme
- csx01.sfx
- Generic .ARChive dissolver.
- decom103.arc
- Decomper. "Comper" archive dissolver?
- gunzip111-1.c64.prg
- GZIP/ZIP decompressor for the c64, which also writes D64 files
- gunzip111.c64.prg
- GZIP/ZIP decompressor for the c64
- lbrary90.arc
- Library (.LBR) creator/dissolver. Updated.
- lhx64-0.9.readme
- lhx64-0.9.sfx
- Very primitive old-style LZH/SFX dissolver.
- library.v7.prg
- Library (.LBR) creater/dissolver. Programmed in 1986. This format is
obsolete. You'd better use Lynx or ZipCode for new archives.
- lynx17.prg
- Lynx 17 for .lnx files, no compression
- lynxs.arc
- Collection of Lynx utilities for .lnx files. Includes LYNX XV, Ultimate LYNX 2 and 3.
- lzhtosfx.sfx
- lzhtosfx.txt
- A utility that converts an old-style .lzh file (created with
LHA or LHARC) to a self-extracting .sfx file.
- pcrc.prg
- Calculates checksums for files. Older version of CRC32 to be phased out.
- puzip113.c64.prg
- Zip compressor for the c64
- unzip.sfx
- Dissolves files zipped with MS-DOS PKZIP 1.10
- unzip64v2.txt
- User's manual for Errol Smith's unzip 2.0 program.
- unzip64v215.prg
- Unzip 2.15, an updated version of unzp6420.prg
- unzipcod.arc
- Dissolves ?!ZipCode disk image archives.
- unzp6420.prg
- Unzip 2.0 dissolves files created by PK-ZIP 2.0 using the Deflate method.
See the author's home page http://www.ros.com.au/%7Eerrol/64.html
for further information.
- uucoder2.prg
- FAST UUencoder/decoder for the C64
- uuxfer.prg
- uuxfer.readme
- UUencode and UUdecode for Commodore 64.
- disk@ (link)
- audio/
- Vibrants/
- READ-ME
- README
- Information about this collection.
- 3x-player/
- Unlike other tunes, the 3x tunes start at $4000.
- 3xplayer.prg
- A simple 3x-player routine written by Laxity
- mcoolkaf.prg
- meastend.prg
- msyncopa.prg
- mwasteii.prg
- myieldpo.prg
- mzimxusa.prg
- soap1440.prg
- sweet144.prg
- Accept/
- $1000/$1003 tunes by Accept
- 14greenl.prg
- 14hgdgac.prg
- 14noiseh.prg
- 14plinga.prg
- 14stadve.prg
- Deek/
- $1000/$1003 tunes by Deek
- 14buttsl.prg
- 14deek01.prg
- 14infini.prg
- 14introd.prg
- 14quasar.prg
- 14specco.prg
- 14thecit.prg
- 14toccat.prg
- 14treasu.prg
- There's a bug in the init code of this tune. You must explicitly set the
volume level after calling the player initialization routine.
- 15deadtu.prg
- 15endseq.prg
- 15follow.prg
- 15jingle.prg
- 15kwik41.prg
- 15level2.prg
- 15loadji.prg
- 15mainji.prg
- 15memori.prg
- 15ranxde.prg
- 15titled.prg
- 15tribut.prg
- 17coldia.prg
- 17milkin.prg
- 18buildi.prg
- 18endhis.prg
- 18itsove.prg
- 18pigsha.prg
- 18poolga.prg
- 20coldit.prg
- Drax/
- $1000/$1003 tunes by Drax
- 09draxit.prg
- 10snicke.prg
- 10thawdr.prg
- 11gurlik.prg
- 11warrio.prg
- 11zammis.prg
- 12drax01.prg
- 12drax02.prg
- 12drax03.prg
- 12drax04.prg
- 12drax05.prg
- 13church.prg
- 13classi.prg
- 13housem.prg
- 13influe.prg
- 13ingame.prg
- 13introi.prg
- 13magicf.prg
- 13oldzax.prg
- 13osteri.prg
- 13pianor.prg
- 13shithe.prg
- 13shorti.prg
- 14axelmi.prg
- 14bonele.prg
- 14busyno.prg
- 14crying.prg
- 14deligh.prg
- 14discoz.prg
- 14drax01.prg
- 14drax02.prg
- 14drax03.prg
- 14drax04.prg
- 14drax05.prg
- 14highsc.prg
- 14hippop.prg
- 14introz.prg
- 14jesusc.prg
- 14jydefu.prg
- 14lethal.prg
- 14liverc.prg
- 14middel.prg
- 14overla.prg
- 14silenc.prg
- 14unknow.prg
- 14xfacto.prg
- 15botani.prg
- 15destin.prg
- 15drizzl.prg
- 15feelit.prg
- 15fluffd.prg
- 15getfun.prg
- 15guffer.prg
- 15jazzie.prg
- 15pianoo.prg
- 15timmyb.prg
- 15wendyd.prg
- 15wrinkl.prg
- 17pingam.prg
- 17skinfl.prg
- JCH+HJ/
- 11hacktr.prg
- 13forevc.prg
- Jens Christian Huus/
- 06mcr1ln.prg
- 06moosak.prg
- 06needyo.prg
- 06pheric.prg
- 06xrayjc.prg
- 06xsintr.prg
- 09hallow.prg
- 09introz.prg
- 09rutigj.prg
- 10decisi.prg
- 10demoga.prg
- 10glider.prg
- 10hitson.prg
- 10oswald.prg
- 10popcor.prg
- 10sandra.prg
- 10secret.prg
- 10showti.prg
- 10skull8.prg
- 11hardon.prg
- 11michel.prg
- 12craptu.prg
- 12jch01j.prg
- 12jch02j.prg
- 12jch03j.prg
- 12jch04j.prg
- 12jch05j.prg
- 12jch06j.prg
- 12jch07j.prg
- 12jch08j.prg
- 12jch09j.prg
- 12jch10j.prg
- 12jch11j.prg
- 12jch14j.prg
- 12louisi.prg
- 12narrow.prg
- 12spacep.prg
- 134thjch.prg
- 13duches.prg
- 13garfie.prg
- 13george.prg
- 13mist01.prg
- 13nomore.prg
- 13spacep.prg
- 13stopfo.prg
- 14cooltu.prg
- 14infono.prg
- 14jch01j.prg
- 14jchaga.prg
- 15chordi.prg
- 15hawaii.prg
- 15hollyw.prg
- 15hugojc.prg
- 15reveng.prg
- 15strike.prg
- 15unkno1.prg
- 15unkno2.prg
- 15unkno3.prg
- 17ninjac.prg
- 18chimer.prg
- 18hurric.prg
- Link/
- 08loader.prg
- 08titlez.prg
- 10hitsou.prg
- 10riffsm.prg
- 10skyway.prg
- 117jingl.prg
- 12scenep.prg
- 13action.prg
- 13jazzma.prg
- 13justan.prg
- 13pcicln.prg
- 13ultima.prg
- 14ballju.prg
- 14razore.prg
- 14visage.prg
- 15americ.prg
- 15bether.prg
- 15roadfu.prg
- 15runnin.prg
- 15victor.prg
- Metal/
- 13bonzai.prg
- 14leth10.prg
- 14leth11.prg
- 14leth12.prg
- 14letha1.prg
- 14letha2.prg
- 14letha3.prg
- 14letha5.prg
- 14letha6.prg
- 14letha7.prg
- 14letha8.prg
- 17dianem.prg
- 17jensem.prg
- Scortia/
- 14terani.prg
- utils/
- Deluxe Driver-2.0.prg
- Deluxe Driver - Version 2.0 (for playing and relocating JCH tunes)
- Deluxe Driver-3.0.prg
- Deluxe Driver - Version 3.0 (for playing and relocating JCH tunes)
- Deluxe Driver-4.0.prg
- Deluxe Driver - Version 4.0 (for playing and relocating JCH tunes)
- Deluxe Driver-5.0.prg
- Deluxe Driver - Version 5.0 (for playing and relocating JCH tunes)
- JCH Coder v1.prg
- JCH encrypter 1.0 for passwording files.
- JCH Split v1.1.prg
- Splits JCH tunes.
- Relocate JCH.prg
- Relocates JCH tunes.
- Relocate Laxity.prg
- Relocates Laxity tunes.
- VibRip50.00.prg
- A music ripper utility.
- editor/
- Example Tune.prg
- An example tune for the JCH editor
- JCH Editor-1.4G.prg
- JCH editor v1.4G
- JCH Editor-docs.prg
- Documentation for the JCH editor.
- editors/
- CyberTracker-1.00.d64.gz
- CyberTracker-1.01.d64.gz
- CyberTracker is a new tracker for the C64 that is similar to
the PC/AMIGA-trackers (like FastTrackerII). See the producers'
home page at http://noname.c64.org.
- DMC-v4.0.prg
- Digieditor-v1.3.sfx
- Editor for digitized music written by Brian of Graffity.
- JCHeditor14.prg
- Jens-Christian Huus's soundeditor Version 14.
- Jays_Editor_1.5.prg
- Jays Music Routine v1.5. Includes an editor.
- Megasound.lnx.gz
- Megasound.txt
- Megasound Music Editor by Jori Olkkonen (Yip/Purebyte)
and some tunes by Sami 'Nutcase' Saarnio.
- MusicMixer6.prg
- OdinTracker113.zip
- OdinTracker113src.zip
- Odin Tracker and its source code.
Programmed and uploaded by Zed ([email protected]).
Released 17 Apr 2001.
- PD-editor.prg
- ProDrum-v2.sfx
- Equinoxe's drum sound generator
- Rob_Hubbard_Editor.prg
- Rob Hubbard editor by Predator
- SIDwinder_V0123_C64.d64.gz
- SIDWinder v1.23
- SIDwinder_V0123_src.zip
- Source code of SIDwinder v1.23.
- Soft_Tune_Composer.prg
- A music editor by The Joker Crew.
- Soundscape.prg
- Soundscape music editor by F.Blom
- Soundstudio.prg
- Preview of Cyberlogic Sound Studio by Trance '92
- Ubiks_Music_Collection.prg
- An editor, a relocator and some sample music by Ubik. Includes a very
poor Space Invaders game. There are no instructions available for the
editor.
- demo_music_creator_v2.1db.prg
- demo_music_creator_v2.1qd.prg
- demo_music_creator_v4.0qu.prg
- demo_music_creator_v4.0sx.prg
- dmc4.0.prg
- DemoMusicComposer Version 4.0.Great thing.
- equaleditor_v1.prg
- fc4.0.prg
- Syndicate of Dynamix, Future Composer v4.0 with instructions
and demo tracks
- future-composer-2.sfx
- Future Composer v2, a player and some sample music.
- future-composer-4.prg
- Nice Editor with 3 demo sounds built-in.
- gb-comp.v26.prg
- It's future composer V1.
- mastercomposer.prg
- Editor for Huelsbeck's tunes like Katakis.
- rockmonitor-2.prg
- Successor of soundmonitor with digiplayer.
- rockmonitor-3.prg
- Version 3 of rockmonitor.
- rockmonitor-4.prg
- Version 4 of rockmonitor.
- soundmaker.doc
- Simple sound editor.
- soundmaker.prg
- soundtracker.doc.prg
- Might work with Amiga trackermodules.
- soundtracker.prg
- voicetracker2.6.prg
- Voicetracker version 2.6 (not soundtracker !).
- voicetracker4.2.prg
- Voicetracker v4.2
- players/
- Midislave-1.1.lnx
- Midislave-1.1.lnx.readme
- Turns your C64 to a MIDI device.
- RealSIDPlay.doc
- RealSIDPlay.prg
- RealSIDPlay_v2.20.prg
- PlaySID/Sidplay player for the C64. Works with about 90% of the tunes.
- digiplayer31.sfx
- musicsys-64.lzh
- Compute's Sidplayer disk with the player, some utilities and some musics.
- sidpic.sda
- Kermit R. Woodall's version of Sidplayer that is capable of displaying
pictures while playing the music.
- sidplay64-all-versions-v1.21_d64.zip
- SidPlay 64 1.21 - For playing european SID files. Dozens of versions for
different hardware.
- stereopl10-3.sfx
- Stereo Sidplayer v10.3.
- samples/
- A-Man1.sfx
- A-Man2.sfx
- A-Man3.sfx
- Game and demo music composed by A-man of Arcade
- Always on My Mind.prg
- Always on my mind (rockmonitor).SYS 40912.
- Amorphis-pack5.d64.gz
- A collection of music from the Polish group Amorphis.
- Axel F.prg
- Plays the Beverly Hills Cop (Axel F) theme very badly.
- BZ Ultimate Galway-1.d64.gz
- BZ Ultimate Galway-2.d64.gz
- BZ Ultimate Galway.txt
- A Martin Galway music collection put together by Binary Zone. PAL only.
Uploaded by Jason (T.M.R/Cosine).
- Big in Japan.prg
- This little music program works on both PAL and NTSC.
- Bmx.prg
- Bmx Kids (rockmonitor).Start with sys 49152.
- ChristmasCarols.sfx
- These are several Christmas carols I entered using Master Composer
many years ago (1984). I hope you enjoy them; they are still fun to
play at Christmastime. -- Jim MacKenzie <[email protected]>
- Compo-musix.antic.prg
- Compo Musix for the TCC pardy in Sweden, musix by Zyron/Antic
PAL - works on NTSC
Uploaded by Chief/Padua <[email protected]>
- Concluded Cuts.d64.gz
- A music collection by Oxsid Planetary. Released at LCP in 2000.
Uploaded by [email protected].
- CraziDigis-1.lnx
- Some digital samples created by William Jhun (ec [email protected])
- Crocket-theme.prg
- Crocket Theme (rockmonitor).SYS 40912.
- Digital Acid.prg
- A demo that flashes the screen and plays some disco style music.
- Dmusic.prg
- Dirty cash music by Patrick Peters. Use a $1000/$1003 player to play this.
- EVS Zaks.sfx
- Some music by 20th Century Composers / EVS prod.
- Effect-sample.prg
- Effect-sample.readme
- Plays simple sound effects.
- Enigma Intro.EVS.prg
- Enigma Intro by 20cc EVS. The musix to the revolution demo by EVS -
original tune before reduced to run at 4 raster lines.
PAL - works on NTSC
Uploaded by Chief/Padua <[email protected]>
- Experience1.Fatum.prg
- Experience2.Fatum.prg
- Experience3.Fatum.prg
- Collections of Bax/Fatum's musics. Released in 1993-1995.
- Fur Elise.prg
- Installs an interrupt routine that plays Für Elise on the background
rather poorly.
- Future-C.prg
- Music from Agemixer/Astral.
- IRQ Music 10.d64.gz
- Digitized music made in 1985.
- IRQ Music 10.readme
- Jeroen Tel music.prg
- Jeroen Tel music collection. 9 tunes.
- Jukebox 2.sfx
- Jukebox-p1.sfx
- Jukebox-p2.sfx
- Menu-driven music collections. The musics are probably converted from
Sidplayer files.
- Led Zeppelin.prg
- This (quite old) C64 program plays Stairway to Heaven by Led Zeppelin.
- MON music.lzh
- Music of several games composed by the Maniacs of Noise
- Madness Sound.prg
- A demo with two tunes
- Maple Leaf Rag.prg
- This executable file plays the Maple Leaf Rag.
- Music.d64.gz
- Digitized music
- MusicCollection14.antic.prg
- Music Collection 14 by Zyron of Antic
- Pump Up the Jam.prg
- Digimix by Zod/Orion (slow decruncher)
- Sabrina.prg
- 1989 Plays a mix of the "boys, boys, boys" song by Sabrina. Very
slow decruncher.
- Shogoon.sfx
- Some music by Shogoon of Taboo
- Smusic.FHI.prg
- Shade Music Collection 2 by Flash Inc. A collection of 8 music pieces.
Nice player with an ability to extract the sounds.
- Somebody's Tunes.prg
- Two tunes by T.M.C./Flash Industries.
- Sonic Anarchy 2.Crescent.prg
- October 1994. Music demo by Crescent. Musics © Wisdom/Crescent.
- Sonic Anarchy 3.Crescent.prg
- March 1996. Music demo by Crescent. Musics © Wisdom/Crescent.
Uploaded by Wisdom/Crescent - [email protected]
- Sonic Anarchy.Crescent.prg
- June 1994. Music demo by Crescent. Musics © Wisdom/Crescent.
- Sonic Boom.Ideal.d64.gz
- A music collection by Ideal, a Hungarian group.
Coded by Bacsy, musics by Con, and the main logo drawn by Csezso,
intro gfx by Flash... Uploaded by Gcs/Ideal (Boszormenyi Laszlo,jr.,
[email protected]).
- Speech.demo.prg
- Commodore speech demo v1.0
- Speech2.demo.prg
- Electronic speech demos of Berkeley,CA vol.8
- Synth Sample II.prg
- A jukebox program with game songs ripped by ABC Crackings
- Synth Sample.prg
- A jukebox program with some music tunes
- Thrust Concert.prg
- This program plays the Thrust game music by Rob Hubbard.
The animation was created by Stoat & Tim.
- Top.lnx
- 27 different music titles with a nice player designed for PAL systems.
Uploaded by the author, Joe/Steel <[email protected]>.
- Zardax.music.prg
- Music from Zardax/Origo Dreamline
- Compod/
- These tunes are in PSID v2 format. To load them on a real Commodore 64,
strip the first 124 bytes. All tunes except Coldiarus are initialised by
jsr $1000 and played by calling jsr $1003 once per frame.
- A View to a Kill.sid
- Composed by Roman Majewski (Compod)
Copyright 1994 Agony
- Abduction Feelings.sid
- Composed by Roman Majewski (Compod)
Copyright 1994 Charged/Fatum
- All Saints' Day.sid
- Composed by Roman Majewski (Compod)
Copyright 1993 Charged
- Amazing Story.sid
- Composed by Roman Majewski (Compod)
Copyright 1994 Agony
- Another Day In Paradise.sid
- Composed by Roman Majewski (Compod)
Copyright 1994 Compod
- Another Time.sid
- Composed by Roman Majewski (Compod)
Copyright 1993 Charged/Fatum
- Anxiety.sid
- Composed by Roman Majewski (Compod)
Copyright 1993 Charged/Fatum
- Apache.sid
- Composed by Roman Majewski (Compod)
Copyright 1993 Charged
- As If Nothing Had Happened.sid
- Composed by Roman Majewski (Compod)
Copyright 1993 Charged
- Bielyje Rozy.sid
- Composed by Roman Majewski (Compod)
Copyright 1993 Charged
- Brainchild.sid
- Composed by Roman Majewski (Compod)
Copyright 1997 Amorphis
- Calypso Part 1.sid
- Composed by Roman Majewski (Compod)
Copyright 1994 Compod
- Chopin.sid
- Composed by Roman Majewski (Compod)
Copyright 1994 Charged/Fatum
- Clear As Crystal.sid
- Composed by Roman Majewski (Compod)
Copyright 1993 Charged
- Clever Man.sid
- Composed by Roman Majewski (Compod)
Copyright 1994 Charged/Fatum
- Coldiarus.sid
- Composed by Roman Majewski (Compod)
Copyright 1995 Bad Bytes. Init=$4f71, play=$4fc0.
- Coma Light VIII.sid
- Composed by Roman Majewski (Compod)
Copyright 1993 Oxyron
- Competition's Tune Part 1.sid
- Composed by Roman Majewski (Compod)
Copyright 1993 Charged
- Competition's Tune Part 2.sid
- Composed by Roman Majewski (Compod)
Copyright 1993 Charged
- Confusion.sid
- Composed by Roman Majewski (Compod)
Copyright 19?? Compod
- Cronor 2.sid
- Composed by Roman Majewski (Compod)
Copyright 1993 Charged
- Crystal Sheep III Intro.sid
- Composed by Roman Majewski (Compod)
Copyright 1994 Charged/Fatum
- Cudowne Dziecko.sid
- Composed by Roman Majewski (Compod)
Copyright 1993 Charged
- Daybreak.sid
- Composed by Roman Majewski (Compod)
Copyright 1993 Charged
- Disco Mix.sid
- Composed by Roman Majewski (Compod)
Copyright 1993 Charged
- Disco One.sid
- Composed by Roman Majewski (Compod)
Copyright 1993 Charged
- Disco Remixes.sid
- Composed by Roman Majewski (Compod)
Copyright 1994 Charged/Fatum
- Disco Two.sid
- Composed by Roman Majewski (Compod)
Copyright 1993 Charged
- Dreamland.sid
- Composed by Roman Majewski (Compod)
Copyright 1994 Charged
- Dreamscape.sid
- Composed by Roman Majewski (Compod)
Copyright 1994 Charged/Fatum
- Dubble.sid
- Composed by Roman Majewski (Compod)
Copyright 19?? Compod
- Dzieci.sid
- Composed by Roman Majewski (Compod)
Copyright 1994 Charged/Fatum
- Eleni.sid
- Composed by Roman Majewski (Compod)
Copyright 1993 Charged
- Emotional Exchange.sid
- Composed by Roman Majewski (Compod)
Copyright 1995 Amorphis Group
- Enola Gay.sid
- Composed by Roman Majewski (Compod)
Copyright 1994 Charged/Fatum
- Erotic Sleep.sid
- Composed by Roman Majewski (Compod)
Copyright 1994 Charged
- Faint.sid
- Composed by Roman Majewski (Compod)
Copyright 1994 Charged/Fatum
- Fancy!.sid
- Composed by Roman Majewski (Compod)
Copyright 1993 Charged
- Fantasies.sid
- Composed by Roman Majewski (Compod)
Copyright 1994 Compod
- Farewell.sid
- Composed by Roman Majewski (Compod)
Copyright 1993 Charged
- Fatal Attraction.sid
- Composed by Roman Majewski (Compod)
Copyright 1994 Charged/Fatum
- Fateful Sleep.sid
- Composed by Roman Majewski (Compod)
Copyright 1993 Charged
- Ferro.sid
- Composed by Roman Majewski (Compod)
Copyright 19?? Compod
- Fields (game).sid
- Composed by Roman Majewski (Compod)
Copyright 1995 Amorphis Group
- Fields (intro).sid
- Composed by Roman Majewski (Compod)
Copyright 1995 Amorphis Group
- Fighter.sid
- Composed by Roman Majewski (Compod)
Copyright 1994 Charged/Fatum
- Four Time.sid
- Composed by Roman Majewski (Compod)
Copyright 1993 Charged
- Future.sid
- Composed by Roman Majewski (Compod)
Copyright 19?? Compod
- Keep Of Dancing.sid
- Composed by Roman Majewski (Compod)
Copyright 1994 Charged/Fatum
- Keeper.sid
- Composed by Roman Majewski (Compod)
Copyright 1993 Charged
- Kolorowe Kredki!.sid
- Composed by Roman Majewski (Compod)
Copyright 1994 Agony
- Koreks.sid
- Composed by Roman Majewski (Compod)
Copyright 19?? Compod
- L'Amour Braque.sid
- Composed by Roman Majewski (Compod)
Copyright 1994 Charged/Fatum
- Laxity Intro.sid
- Composed by Roman Majewski (Compod)
Copyright 199? <?>
- The Big Blue.sid
- Composed by Roman Majewski (Compod)
Copyright 1995 Amorphis Group
- The Door Was Ajar.sid
- Composed by Roman Majewski (Compod)
Copyright 1993 Charged/Fatum
- sfx/
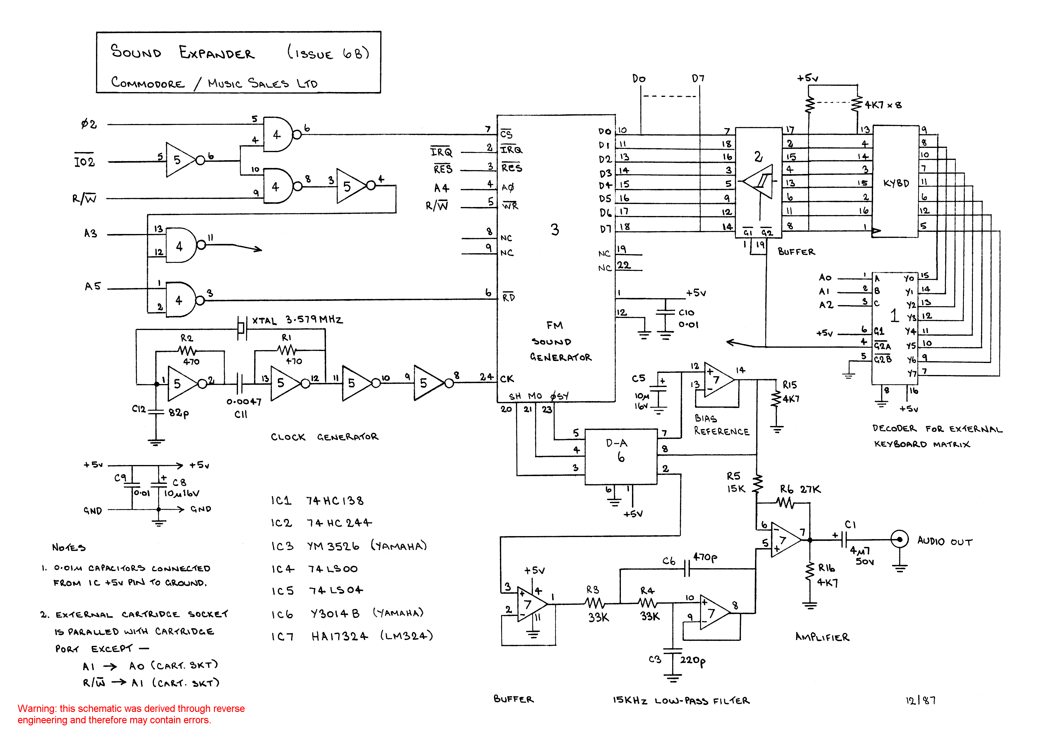
- Files for the Commodore SFX Sound Expander
- Beethoven.prg
- The first movement of a Beethoven sonata entered by Richard Atkinson
- fmcmpsed.d64.gz
- FM Composer and Sound Editor disk. The copy protection
(looking for 22,READ ERROR,18,18) has been removed by changing the
two bytes in block 24,4 at offsets $23 and $2A from $AC to $AE.
- demodisks@ (link)
- schematics@ (link)
- sidplayer/
- In order to play these musics, you will need Compute's Sidplayer
or any compatible player. These can be found in the
/pub/cbm/c64/audio/players or /pub/cbm/c128/audio directories.
- 2112-6v.sfx
- Rush 2112 Sidplayer music collection by DCSTAR & CPR.
- Christmas 64.sfx
- A stand alone Christmas SID.
- Christmas Album 1.sfx
- This is an album of 29 Christmas SIDs for your holiday enjoyment.
- Christmas Album 2.sfx
- This is an album of 27 Christmas SIDs for your holiday enjoyment.
- Christmas Album 3.sfx
- This is an album of 20 Christmas SIDs for your holiday enjoyment.
- Christmas Album 4.sfx
- This is an album of 17 Christmas SIDs for your holiday enjoyment.
- Christmas Album 5.lzh
- This is an album of 5 stand alone Christmas SIDs
for your holiday enjoyment.
- Christmas Album.prg
- Christmas Album. Poor graphics and christmas songs created in the
Sidplayer editor.
- Christmas Music.sfx
- A stand alone Christmas SID.
- SingAlongSID01.lzh
- SingAlongSID02.lzh
- SingAlongSID03.lzh
- SingAlongSID04.lzh
- SingAlongSID05.lzh
- SingAlongSID06.lzh
- SingAlongSID07.lzh
- SingAlongSID08.lzh
- SingAlongSID09.lzh
- SingAlongSID10.lzh
- SingAlongSID11.lzh
- SingAlongSID12.lzh
- Sing Along Sidplayer music collection. Includes the words.
Archived by Carl Springer in 1991.
- Stereo10.lzh
- classical-1.lzh
- classical-2.lzh
- classical-3.lzh
- Classical music in Sidplayer format.
- coyote-sids1.lzh
- SIDplayer music by Coyote.
- dontlookback.msw
- This self-extracting file contains the Sidplayer music Don't look back.
- elton_john.sda
- Some Elton John music converted to Sidplayer format.
- empirestrik.sda
- The Empire strikes back by Mark A. Dickenson.
Requires stereo Sidplayer v10.1 or later.
- eternalflame.msw
- This self-extracting file contains the Sidplayer music Eternalflame.
- faith-6v.sda
- Faith Sidplayer music collection by DCSTAR & CPR.
- monosids1.lzh
- monosids2.lzh
- monosids3.lzh
- monosids4.lzh
- monosids5.lzh
- monosids6.lzh
- Monaural music sids.
- mozart-mus.sfx
- Mozart's Sonata in C Major for Stereo Sidplayer,
and SANCTUS.MUS by Michael Haydn, a good friend of Mozart
- no_jacket-6v.sda
- "No Jacket Required"/Phil Collins. Converted to Stereo Sidplayer files
by DCSTAR & CPR.
- pop-80s.sfx
- Pop music from the 1980s in mono Sidplayer format
- shake_me.msw
- This self-extracting archive contains the Stereo Sidplayer song Shake Me.
- shotgun.msw
- This self-extracting archive contains the Stereo Sidplayer song Shotgun.
- sids-3.lzh
- sids-4.lzh
- sids-5.lzh
- sids-6.lzh
- sids-7.lzh
- sids-a.lzh
- sids-a.sfx
- sids-b.lzh
- sids-b.sfx
- sids-c.lzh
- sids-c.sfx
- sids-d.lzh
- Stereo + mono sids.
- sids.Rag_Jazz.A-L.lzh
- sids.Rag_Jazz.M-R.lzh
- sids.Rag_Jazz.S-Z.lzh
- SIDplayer ragtime/jazz music collection uploaded to
ccosun.caltech.edu by William R. Ward <[email protected]> on 9/21/92
See the Index files inside the archives for information about the musics.
- star_wars.sda
- Star Wars theme for Stereo Sidplayer
- startrek-tng.sda
- Star Trek - The Next Generation theme for Stereo Sidplayer
- stereo1.lzh
- stereo2.lzh
- stereo3.lzh
- stereo4.lzh
- stereo5.lzh
- stereo6.lzh
- stereo7.lzh
- stereo8.lzh
- stereo9.lzh
- Stereo Sidplayer music
- sweetchild.msw
- Sweet child tune for Stereo Sidplayer
- takethisjob.msw
- Take this job tune for Stereo Sidplayer
- the_doctor.msw
- The Doctor tune for Stereo Sidplayer
- tv+moviesids.sfx
- Famous TV and movie tunes in Sidplayer format
- varmusic.lzh
- Stereo + mono sids.
- vegasst1.sda
- vegasst2.sda
- vegasst3.sda
- Stereo music sids from 1990 Las Vegas Sidfest
- yougotit.msw
- You Got It tune in Stereo Sidplayer format
- utilities/
- Advanced Music Search v5.0.lnx
- Searches for music in other programs
- Airwolf-fixer.prg
- Converts any tune to Airwolf format.
- Composer.sfx
- This program performs various calculations used in the composition of
serial music.
- Digiripper-1.0.prg
- Assists in ripping digitized effects from other programs
- FC-Relocator.prg
- Future Composer soundrelocator.
- JCH-Relocator.prg
- Relocates JCH sounds.
- JCH-inst-rip.prg
- MusicAnalyzer3.sfx
- Version 3.0, allows play of IRQ musics + more.
- MusicRipper.prg
- Assists in ripping music from other programs
- Musicwizard.prg
- Tool to examine sounds.
- Relocate.prg
- Tool to relocate different sounds.
- SM-Relocator.prg
- Soundmonitor soundrelocator.
- Sid Organizer-3.0.doc
- Sid Organizer-3.0.sda
- Sid Organizer 3.0 by Jerry Roth. This program makes a catalog of your
Sidplayer files.
- SidWriter II.doc
- SidWriter II.sda
- Sidplayer music editor by Steve Emsley
- VTR-Relocator.prg
- Voicetracker soundrelocator.
- collections/
- josephrose64.d64.gz
- Assorted amusements and utilities from Joseph Rose
- cbm/
- 02111_fantasy_five.g64.gz
- 02127_spirit_of_the_stones.g64.gz
- 02205_galactic_controller.g64.gz
- c64101_assembler_development_system.d64.gz
- c64103_c64_disk_bonus_pack.d64.gz
- c64105_logo.g64.gz
- c64105_logo_utillities.g64.gz
- c64106_pilot_s1.g64.gz
- c64106_pilot_s2.d64.gz
- c64107_pet_emulator.d64.gz
- c64109_c64_screen_editor.d64.gz
- c64110_CPM_2.2_os_for_c64.d64.gz
- c64111_nevada_cobol-cpm.d64.gz
- c64112_nevada_fortran-cpm.d64.gz
- c64201_easyfile.d64.gz
- c64202_easy_finance_i.d64.gz
- c64204_easy_mail_64.d64.gz
- c64207_easy_script_64.g64.gz
- c64208_easy_spell_s1.g64.gz
- c64208_easy_spell_s2.d64.gz
- c64209_future_finance(bad).g64.gz
- c64210_word_machine-name_machine.d64.gz
- c64212_easy_finance_ii.d64.gz
- c64213_easy_finance_iii.d64.gz
- c64214_easy_finance_iv.d64.gz
- c64215_easy_finance_v.d64.gz
- c64216_the_manager.g64.gz
- c64220_general_ledger_s1.d64.gz
- c64220_general_ledger_s2.d64.gz
- c64221_accounts_received_s1.d64.gz
- c64221_accounts_received_s2.d64.gz
- c64222_accounts_payable_s1.d64.gz
- c64222_accounts_payable_s2.d64.gz
- c64223_payroll_diska_s1.d64.gz
- c64223_payroll_diskb_s1.d64.gz
- c64223_payroll_diskb_s2.d64.gz
- c64224_inventory_management.d64.gz
- c64225_codewriter_d1.d64.gz
- c64225_codewriter_d2.d64.gz
- c64232_bgraph.d64.gz
- c64236_silent_butler_s1.d64.gz
- c64236_silent_butler_s2.d64.gz
- c64301_intro_to_basic_part_1.d64.gz
- c64302_intro_to_basic_part_2.d64.gz
- c64310_easy_lesson-easy_quiz_64.d64.gz
- c64313_mathfacts.d64.gz
- c64314_chopper_math.d64.gz
- c64321_gulp-arrow.d64.gz
- c64322_frenzy-flip_flop.g64.gz
- c64328_kinder_koncepts_easy_match_count.g64.gz
- c64329_kinder_koncepts_whats_next_letters_numbers.g64.gz
- c64330_kinder_koncepts_letter_match_more_or_less.d64.gz
- c64331_kinder_koncepts_letter_seq_long_short.g64.gz
- c64332_kinder_koncepts_shapes_patterns_group_it.g64.gz
- c64334_type_right.d64.gz
- c64338_sky_travel.g64.gz
- c64352_number_builder.g64.gz
- c64356_just_imagine_s1.g64.gz
- c64356_just_imagine_s2.d64.gz
- c64360_word_shuttle.g64.gz
- c64510_micro_cookbook.d64.gz
- c64620_satans_hollow.g64.gz
- c64625_zork.d64.gz
- c64626_zork_II.d64.gz
- c64627_zork_III.d64.gz
- c64628_suspended.d64.gz
- c64629_starcross.d64.gz
- c64630_deadline.d64.gz
- c64646_triad.g64.gz
- c64648_how_about_chess.g64.gz
- c64655_rally_speedway.d64.gz
- c64700_business.d64.gz
- c64701_geography.d64.gz
- c64702_english_i.d64.gz
- c64703_english_ii.d64.gz
- c64704_english_iii.d64.gz
- c64705_english_iv.d64.gz
- c64706_english_v.d64.gz
- c64707_english_vi.d64.gz
- c64708_english_vii.d64.gz
- c64709_mathematics_i.d64.gz
- c64710_mathematics_ii.d64.gz
- c64711_mathematics_iii.d64.gz
- c64712_mathematics_iv.d64.gz
- c64713_mathematics_v.d64.gz
- c64714_mathematics_vi.d64.gz
- c64715_mathematics_vii.d64.gz
- c64717_computer_science.d64.gz
- c64718_science_i.d64.gz
- c64719_science_ii.d64.gz
- c64720_science_iii.d64.gz
- c64721_science_iv.d64.gz
- c64722_technology.d64.gz
- c64723_history.d64.gz
- c64724_games_i.d64.gz
- c64725_games_ii.d64.gz
- c64726_games_iii.d64.gz
- c64xxx_fish-metic.g64.gz
- hfl6440_high_flyer.g64.gz
- psc6440_petspeed_64.d64.gz
- tc301_typing_professor.g64.gz
- tc600_questprobe_the_hulk.g64.gz
- comm/
- RS-232 terminal programs and data communication software
- 2400bps.asm
- Source for 2400bps RS232 routine.
- Cipherterm.sfx
- Files that describe how to add Zmodem to Commodore Terminal programs
and BBS's. Uploaded by Tom Hoot <[email protected]>.
- Handyterm.prg
- A relatively new terminal prg, better than ccgms.
- QuantumLink-QColors.gz
- This program allows you to change default colors for all
areas in QuantumLink except games. Run and then insert
your Q-Link V3 or V4 diskette.
Info on connecting to Quantum Link Reloaded:
http://www.lemon64.com/forum/viewtopic.php?t=24151
- QuantumLink.d64.gz
- This is a copy of the original QuantumLink sign on disk. QuantumLink
was an on-line service for the Commodore 64. QuantumLink and its
successor, America On Line, co-existed for some years, until the QLink
was closed on October 31, 1994. On this disk, there is a demo on it that
goes through the features of the online service. Pretty cool actually.
After trying to sign on with this software the demo is bypassed and is
no longer available. This is the complete original version of the
software. It should bring back fond memories to anyone that used to
be on the service and give hints to what it was like to those of us
that weren't. Uploaded by Dan Amborn <[email protected]>.
See also the Q-Link nostalgia page
http://www2.ari.net/home/jpurkey/qlink.html.
- Swiftdriver.zip
- CMD SwiftLink kernal wedge/driver for c64.
- Terminals.d64.gz
- A collection of terminal programs: CCGM'S 6.01, MULTITERM 5.2, TOUCHTERM 3.9,
RACIKS TERM, AUTODIAL, and data transfer software: BIG GULP.
- blue-box.prg
- A "blue box" utility for the C64.
- ccgms5.5.prg
- The most used cbm terminal program. PAL+NTSC.
- ccgms70.arc
- The last official version of CCGMS by the original author.
- ccgms_2020.prg
- An update to CCGMS by Alwyz
- ccgms_2021.prg
- Another update to CCGMS by Alwyz
- em020926.d64.gz
- An e-mail user agent for the unexpanded Commodore 64 and a modem. This
software should be considered as an early version. The 1541 fastloader
of the included Kwik-Write editor may cause problems. The Internet
access is accomplished via PPP and PAP. Written by Jochen Adler/Near Letter
Quantity ([email protected]).
- hyperlink25e.d64.gz
- HyperLink internet tool for C64
- lasertermv10.d64.gz
- Laserterm v10 for Commodore 6499 italian modem
- st2014final.d64.gz
- Striketerm 2014 Final by Alwyz, a Novaterm derivative
- ultimatedemos.d64.gz
- Various telecomm tools for 1541 Ultimate-II+ network port
- uuxfer.prg
- UUencode and UUdecode for Commodore 64.
- uuxfer.readme
- Documentation for uuxfer.
- z-term.prg
- Example program to use z-modem receive.
- zmodc64.zip
- Source for zmodem receive (zipped).
- zmodem.zip
- Source code for zmodem by Daniel Fandrich for 6502 cross assembler
- Novaterm/
- Novaterm is one of the best terminal programs for the Commodore 64.
Some of these files are also available from
ftp://ftp.exitlight.com/Novaterm/.
- novaterm-source.tgz
- Source code of Novaterm
- v10/
- nova10beta-1.sfx
- nova10beta-2.sfx
- nova10beta-3.sfx
- nova10beta-4.sfx
- Beta version of Novaterm 10
- v9.4/
- nova-ymodem.sfx
- The Y-Modem Batch transfer protocol with Novaterm 9.4 had a bug in
it, this file comes from version 9.3 and does work.
- nova9_4-1.sfx
- Package 1 of novaterm 9.4 self extracting.
- nova9_4-2.sfx
- Package 2 of novaterm 9.4 self extracting.
- nova9_4-3.sfx
- Docs for novaterm 9.4 self extracting.
- v9.5/
- nova9.5-.sfx
- nova9.5-1.sfx
- nova9.5-2.sfx
- nova9.5-3.sfx
- Novaterm 9.5
- nova9.5-german.readme
- nova9.5ger1.sfx
- nova9.5ger2.sfx
- nova9.5ger3.sfx
- German version of Novaterm
- v9.6/
- nova96-1.sfx
- nova96-2.sfx
- nova96-3.sfx
- Full version of Novaterm 9.6
- novalite.sfx
- LITE (demo) version of Novaterm 9.6
- novaterm96c.d64.gz
- Novaterm 9.6C whole disk.
SuperCPU buffer driver
- ram.SuperCPU
- bbs/
- bbs programs for the commodore 64
- 6480.d64.gz
- 6480 Exchange BBS
- 6485-7_d64.zip
- 6485 version 7.0e
- 6487v8.arc
- 6487 version 8.0
- 6487v8.d64.gz
- Full disk version of 6487 v8 with demo data.
- 64mess.arc
- 64 Messenger v4.5
- aa64v61.arc
- All American 64 v6.1
- aabbs64v116_d64.zip
- All American BBS 128 Version 11.6 by Nick Smith
- aabbs64v116source_d64.zip
- All American BBS 128 Version 11.6 Source by Nick Smith
- ace35.d64.gz
- Ace-Line BBS v3.5
- bbsconkit_d64.zip
- BBS Construction Kit by Will Gaddy
- cbase30_d64.zip
- C*Base version 3.0 by Gunther Birznieks
- chateau_d64.zip
- CHATeau BBS by Eugene Tiffany
- citadel64.d64.gz
- Citadel 64 BBS
- cmbbs60_d64.zip
- Commodore Mania BBS v6 by Don Snider
- cmbbs701.d64.gz
- Commodore Mania BBS 2400 baud hayes version of CMBBS by Alwyz
- color64_d64.zip
- Color 64 v7.37 BBS By Greg Pfountz
- color64v8_d64.zip
- Color 64 v8 BBS
- darkstar30_d64.zip
- DarkStar BBS version 3.0
- dmbbs48_d64.zip
- DMBBS v4.8 by ARTIsoft
- dtj.zip
- Does The Job BBS by Andrew Bernhardt
- dzbbs.d64.gz
- Dead Zone BBS
- eebbs167.arc
- EBBS 64 by Ed Parry
- electrocom50.d64.gz
- Electro-Com BBS by Bill Bowers
- exchange12.d64.gz
- 64 Exchange BBS 12.0
- frbbs_d64.zip
- Fantasy Roleplaying BBS v1.12
- hal.d64.gz
- Hal's BBS by Richard Buchanan
- image12a_d64.zip
- Image BBS v1.2a
- infoquick_d64.zip
- Infoquick BBS by Lew Lasher
- ivory32.d64.gz
- Ivory BBS version 3.2 by Bill Jackson
- ivory33.d64.gz
- Ivory BBS v3.3
- ivory35_d64.zip
- Ivory v3.5
- ribitbbs.arc
- Ribit BBS by J.W. Fulmer
- sattelite.d64.gz
- Sattelite BBS version 1.0
- scbbsv3.arc
- SCBBS 3.0 By Chad Stansel
- spence68_d64.zip
- Spence XP version 6.8 by Spence/McFarlane
- spence_d64.zip
- Spence XP version 6.4 by Spence/McFarlane
- stellar.d64.gz
- Stellar Zone BBS
- strbbs_d64.zip
- ST/R BBS by Douglas McLaughlin
- superml_d64.zip
- Super ML upgrade for Color 64 v7 by Anthony Tolle
- ucbbs13.d64.gz
- Ultra-Com BBS version 1.3
- ues770_d64.zip
- U.E.S. by Willie Goebel version 7.7
- vision_d64.zip
- Vision Color BBS by Vision Software
- xavian_d64.zip
- Xavian BBS by Star Tech Software
- zbbs_d64.zip
- ZBBS by Mr. Bill version 1.2
- zelch30.arc
- Zelch 64 BBS Version 3.0 by Planet Ink.
- database/
- ChequeBook.sfx
- Cheque Book Organiser by Peter Weighill.
- Contact Dealer v3.1.Flash Inc.prg
- A database for contact information. Kind of like an address book.
- Contact Dealer-v2.CD.prg
- A database for contact information. Kind of like an address book.
This version by Censor Design, released 1990.
- Handy-filer64.prg
- This is a nice database program which lets you to define the fields and
their lengths. The database is kept in memory, and you can load from
or save it to disk.
- Practifile.d64.gz
- This is a database program for your C= 64 and is very useful
to store lists of contacts, records, etc.
- formel1-500.sfx
- Keep track of Formula One statistics with this German program.
- formel1-dat.sfx
- Formula One statistics from 1991 to 1997.
- formel1.readme
- Information about the formel1 program.
- demodisks@ (link)
- demos/
- You may find more recent demos at ftp://utopia.hacktic.nl/pub/c64/.
Also see the SCS*TRC home page at http://www.scs-trc.net/,
and the Commodore 64 demoscene Hall of Fame http://www.c64-hof.com/.
- generic/
- Blackice3.prg
- 1992 Eclipse filled vector demo, NTSC, ok in PAL
- Bubbles.prg
- 1988 The 'original' Juggler ;).
- Demos.lzh
- Demos.readme
- Miscellanous demos by Mark Rejhon.
- Drivemusic.prg
- Sing Song Serenade C64 1541 2031 by Cristopher C. Capon / Clockwork
Computing. Plays a tune with the disk drive.
- Flash80-demo.prg
- A flickering but efficient 80 column routine by Powdered Toast Man.
- Magic Colors.prg
- A demo by Soedesoft featuring nice color effects.
- MusiCalc.d64.gz
- MusiCalc.readme
- 1983 MusiCalc Christmas Hits by the Waveform Corporation.
Press ^ to change tunes.
- Necrofile.prg
- 1987 A demo by an American group TST. Only the first part seems to work.
- Outspace.prg
- Outspace by Orion 1988. Slow decruncher. This demo plays samples of some
games and has two pictures and a few sprite scrolls.
- Swishsynth.prg
- 1985 Nice drawing demo with sound.
- TCCMusic.d64.gz
- 1993 TCC party music compo winners.
- Universe.prg
- 1987
- poor/
- C64 Sprite Demo.prg
- A German BASIC program trying to demonstrate the C64.
Very poor, so you can laugh at it. Made in 1982.
- Christmas Album.d64.gz
- Disk image of Christmas Album.
- Christmas Album.lnx
- A similar demo that even seems to contain ML routines.
Written for the Christmas 1982.
- Christmas Album.prg
- Christmas Album, linked and crunched to a single part.
- Commodore 64 demo.prg
- Another German demo written in BASIC.
- ntsc/
- 9th Hell/
- KallIt.prg
- 1995
- Maleficio.prg
- 1995
- Abyss/
- Aftershock.prg
- Multi-page demo
- Apostasy/
- Animus.prg
- FruityPebbles.prg
- Arson/
- Flammable.prg
- 1990
- N.F.D.prg
- 1991
- Pressure.d64.gz
- Pyromania.prg
- 1990
- Touch.prg
- 1990 "U Cant Touch This"
- Ballistics/
- Paradise Lost.prg
- Spotlight.prg
- Carcass/
- Carcass http://www.carcass.c64.org
- A Little Bit of Carcass.prg
- Released 1997. Features a 4x4 graphics mode in NTSC.
- Bloodmerry.prg
- Carnivorous.prg
- September 30, 1996.
- Cutting Edge.prg
- Decay.prg
- 1994
- Dragon's Den.prg
- This demo doesn't run on PAL machines at all.
- Draz-Lace-1.0.prg
- A picture editor originally made by devil of noice,
NTSC fixed on 2nd October of 1997 by Fungus/Carcass.
- Fresh Air.Style+Carcass.lnx
- January 1st, 1992 at 12:01 AM. A Style+Carcass Production.
- Inferno.sda
- 1995
- Insomnia.prg
- April 9, 1993.
- Jingle Hells.prg
- Dec 25, 1997 Jingle Hells a.k.a. Satan Claws II. Works on PAL as well.
- Kiss My Carcass.prg
- National Cavader #1.prg
- January 1994. A Carcass news letter.
- National Cavader #2.prg
- March 1, 1994. A Carcass news letter.
- Oldcool.Necrophobic.prg
- Oldcool, a tune for the 1998 Driven 4k music compo by Necrophobic.
- Rei.Pwizard.prg
- Rei, a pic for the 1998 Driven 4k art compo by Pwizard.
- Sadisfaction-1.sfx
- 1994
- Sadisfaction-2.sfx
- 1994
- Satan Claws.prg
- December 25, 1996, a christmas demo.
- Seduction.prg
- Shine on.Style+Carcass.prg
- November 1, 1991, a Style+Carcass coproduction with vector graphics.
- Skull Drudgery.prg
- Multipart demos.
- Sourceflux.Hoffman.prg
- Sourceflux, a tune for the Driven 4k music compo by Hoffman.
- Sword.Wide Load.prg
- Sword, a picture for the 1998 Driven 4k art compo by Wide Load.
- To Hell and Back.lnx
- 15th December 1992.
- Untitled13.prg
- 1994 An intro by Asnodeus/Carcass.
- Cheyens/
- Pieces of Light.prg
- 1989 Pieces of Light
- Co-op/
- Party.Style+RPG.prg
- 1994 co-op demo by Style and Renegade Programmers Group
- DNA/
- Never Die.prg
- Tracked.prg
- Demonix/
- 4YearsDemonix.prg
- 4 years demo by Demonix, released in 1994
- Brotherhood.prg
- 1994 Birthday demo for Kyle & Dungeon BBS ad
- Dungeon.prg
- 1994 Dungeon BBS ad
- Dream/
- Dreamland.prg
- BBS ad
- Moldy Pie.prg
- One part demo
- Party.prg
- One part demo
- Eclipse/
- Decade.prg
- Eclipse & Morrissey '90
- Purple Haze.d64.gz
- 1992 A multi-part demo
- Spherical.prg
- One page "multi-effect" demo
- Whoa.prg
- One part demo
- Electron/
- Adios.prg
- 1994 Multi-page demo, Electron's farewell demo.
- Aphasia.prg
- 1991 Multi-page demo
- Casino.prg
- Casino BBS ad
- Jungle.prg
- Patience.prg
- Multi-page demo
- Perplex.prg
- 1992 Multi-page demo
- Saturn.prg
- 1991 Multi-page demo
- Elixir/
- Gore Demo.prg
- Entity/
- 90125.prg
- Aixelsyd.prg
- Brain Damage.prg
- Perdition.prg
- Multipart demo
- Evil/
- BrainDead.prg
- Deception.prg
- Hellchild.prg
- One page demo by Wanderer/Evil.
- Incest.prg
- Lunacy.prg
- Puke-p1.prg
- SummerRain.prg
- TopsyTurvy.prg
- Twilight.prg
- Fatal/
- AON-Tribute.prg
- Cancerous.prg
- Forces of Evil/
- GrndsFInsty1.sfx
- GrndsFInsty2.sfx
- 1994
- Memberdrive.prg
- 1994
- Morbid1.sfx
- Morbid2.sfx
- Morbid3.sfx
- 1995
- Redrum.prg
- A single file multi-part demo. Released in 1996 (?).
- Shadow.d64.gz
- 1992 Shadow. Two of the pages were corrupted and so were removed
(Pages 6 & 9). A small little patch was made so that the demo would end
with some honor (instead of a hung machine showing a READY prompt).
This patch will black out the screen and force a cold boot
on your behalf...! Heh.. If someone has this demo with those
two pages intact...please upload it!! Uploaded by MAG.
- Wasted.sfx
- 1994
- Havok/
- Axis.prg
- Conspiracy.prg
- Phase One.prg
- Powerdrome.prg
- Pages of an unfinished demo, Powerdrome.
- Stage One.prg
- Suicide.prg
- Short demo
- IMP/
- Arise.prg
- Longshot/
- Coming Soon.prg
- 1995
- Lords/
- Birkenhead.prg
- Multipart demo by Lords.
- Casa Pablo.prg
- Multipart demo by Lords.
- Devil's Dream.prg
- One part demo with digimusic by Lords.
- Flex.prg
- One part demo with flex routine by Lords.
- Sellout.prg
- One part(?) farewell demo by Reverb/Lords.
- Woga Woga.prg
- One part demo by Lords.
- Mystique/
- Samhain2.prg
- 1994
- Omni/
- Shock.lnx
- 1995
- Vision.sfx
- Opal/
- Sacrilege.prg
- 1988
- PSW/
- Here are PSW's first 5 demos... In order from oldest to newest they are:
Wevealed, Spin, Test Pattern, DYCP and 12th Day.
- 12th Day.prg
- DYCP.prg
- Spin.prg
- Test Pattern.prg
- Wevealed.prg
- Plague/
- Grand Posse.d64.gz
- Reign of Terror/
- Brain Child.prg
- 1990
- Deep Freeze.prg
- 1990
- Renegade Programmers Group/
- Armageddon.prg
- Multipart demo
- Assembled.prg
- 1995
- Impact.d64.gz
- Multipart demo
- Merry Xmas.prg
- 1994
- Oops.prg
- Short demo
- We're Board-note.prg
- July 22, 1992 - a demo by Warnock/RPG, spread by Firedrake/RPG.
- We're Board.prg
- Retro 64/
- These are all the files that Retro 64 has released up to date.
All are NTSC/PAL compatible.
The file "scd-r64" was removed, as it doesn't load at all.
- Antiquetech.lnx
- A six-part demo compressed in one file
- Easter.prg
- Easter 1999 demo
- Logoland.prg
- This demo appears to crash after the intro (broken copy?)
- Peach.prg
- An intro by Fuzz
- Revenge/
- Bonestripper's Return.prg
- Comeback demo by Bonestripper/Revenge, released on 1st January 1996.
- Retaliation.lnx
- Demo by Bonestripper/Revenge.
- Roy Batty/
- BMT.prg
- 1995
- Tears95.lnx
- 1995
- SSC/
- Paragon.prg
- Thanks+Spook.prg
- Second Dimension/
- Chemistry.prg
- Last Call.prg
- Tragedy Change.prg
- Uncensored.prg
- Shade/
- Chime This.prg
- The Return.prg
- Wizard of Odd.prg
- Sinister/
- Contact.prg
- 1994
- Storm/
- Been Done.prg
- Been done mix by Megmyx/Storm
- Canadian Bacon.sfx
- 1995
- CoC Back.prg
- 1995
- Forecast.prg
- Mispelt.prg
- Negspect Debut.prg
- Pearl.prg
- 1994
- Untitled.prg
- 1994
- Style/
- Alive.prg
- 1994
- Chaos101.prg
- An older demo from summer 1991... still worth getting... some simple
yet attractive chaos algorithms on screen.
- Circleplot.prg
- Demo showing off circle plotting. This appeared in an old issue of Expose.
Just a bunch of circles although still kinda cool... nice music (note it's
in two speeds!).
- D.C.S.prg
- Dendrite Construction Set demo/utility. Lets you run the
Diffusion Limited Aggregation algorithm on a hires screen on your 64.
Lots of cool options...
- Fresh Air.Style+Carcass.lnx
- January 1st, 1992 at 12:01 AM. A Style+Carcass Production.
Fresh Air megademo. Style's first disk demo... about 9-10 pages of cool
screen effects and great music... good art too...
- Gold.prg
- Gold 1.4.1995
- Greener Pastures.prg
- 1994
- Kicken Back.lnx
- Multi file demo, Style's 1st ever demo, March 91.
- Life.prg
- Demo based on John Conway's game of LIFE.
Another old but great (IMHO) demo from my summer of coding 1991.
This is a 'demoish' implementation of John Conway's LIFE automata.
Lots and lots of features in this one... if you enjoy LIFE or mathish
things you could play for days (I did). 26 Built in patterns, an editor,
features for controlling the LIFE environment... has docs in the demo.
I'd be REAL interested to hear your opinions of this one... probably the
demo I'm proudest of...
- New.prg
- Demo w/ sideborder DYCP.
- Our Own.prg
- Style's second ever demo. Three pages with assorted effects.
- Shine On.prg
- November 1, 1991, a Style+Carcass coproduction with big vector graphics.
- Spirographics.prg
- Another of my mathematical-ish demos. Real interesting effects that
remind me of my old spirograph toy (thus the name). Some built in patterns
but also a nifty patterns editor so you too can play with this toy. I'd
REALLY like your comments on this demo!
- TCC Music.d64.gz
- TCC Music Compo Winners - a compilation by Elwix/Style
This disk contains the 16 winners from the music competition at
The Computer Crossroads party held somewhere in Europe. A player
is included to listen to most of the musics.
- Unity note.prg
- A note for the above, also a program.
- Unity.prg
- Big multi-page April Fool's joke demo.
- Suicide/
- Max Trash.prg
- Reality.prg
- Slash.prg
- Sunlight.prg
- Suppliers/
- The Big Bang.prg
- 1988
- Welcome Guys.prg
- 1988
- The Wanted/
- Big Bang.d64.gz
- Dead or Alive 1.d64.gz
- Dead or Alive 2.d64.gz
- Focus.d64.gz
- Intros.prg
- Irone.d64.gz
- Silicate Omen.d64.gz
- Squeltch.d64.gz
- Summer Party 1.d64.gz
- Summer Party 2.d64.gz
- Sunshine.prg
- Union.d64.gz
- Time/
- Insense.prg
- 1995
- Martyr.prg
- A multi-part demo published on January 24, 1995.
- Venom/
- Living Again.prg
- Premiere.prg
- TSA Winner.prg
- Waterlogged.prg
- Vile/
- Preferred.prg
- Multipart demo
- S.U.A.P.prg
- "Starting up a Posse" - multipart demo by Vile.
- Vortex/
- Flipped.prg
- 1991 Multipart demo
- Icky Eek.prg
- 1991 One part demo
- Insomnia.prg
- 1991 Multipart demo
- Prism.prg
- 1991 One part demo
- Wanderer/
- Braindead, rampar, puke demo, hellfire, 4kaos, something fishy,
cremation, catchem, cremation, diehard, envyintro, hellchild
- 1581diskeditor.d64.gz
- 15yearsafter.d64.gz
- 4Kaos-Wanderer.d64.gz
- AMW Intro.prg
- After Forever.prg
- Multipart demo "After Forever II" by Wanderer, released under The Survivors.
- BitImploder2.5.prg
- Envy Intro.prg
- Intro made by Wanderer.
- Fantasy Intro Editor.prg
- GAMETRAINERUTILITY.D64.gz
- Search for the location of lives in games. For beginners to machine language or even pros.
- Hellwriter.prg
- NEC Intro Editor.prg
- No Emotions_rmpr.prg
- Power Drive 2.prg
- Multipart demo by Wanderer, released under Rampar.
- Power Drive.prg
- Relentless.d64.gz
- full disk demo from January 20, 1990.
- Robocop.prg
- Santa Claws.prg
- Christmas demo.
- Santa Claws3.prg
- Christmas demo.
- Serenity.prg
- Show And Tell.prg
- Soft-protect RAM.prg
- Stormbringer.prg
- TS Intro-Alienbop.prg
- Timewise.prg
- Virus_Wanderer.d64.gz
- Wanderful.prg
- Wanderpacker.d64.gz
- af2.prg
- afterlife_by_survivors.d64.gz
- By Satan (Wanderer) of The Survivors May 1988 NTSC 2 file demo and 2005 note
- aftershock.t64
- akropolis.prg
- anewdecade.t64
- b-bobs.d64.gz
- bestdecade.prg
- braindead.prg
- c64demos_t64.zip
- History of Wanderer
- catchem_by_wanderer.prg
- coherentlight.prg
- coolfantasyintro.prg
- cremation.d64.gz
- demos.d64.gz
- diehard.prg
- exodusintro.prg
- fantasy.t64
- fantasy2.prg
- hellchild-wdr.prg
- hellfire.prg
- holocaust-ts.t64
- illusion.d64.gz
- incestdemo-wdr.prg
- index.html
- jailbreak-wanderer.d64.gz
- letitrip.prg
- noemotions.d64.gz
- oldskooldemo.d64.gz
- By Wanderer and Kickback
- onlyhuman.prg
- peintro.t64
- puke-p1.prg
- puke-wdr-evil.prg
- radiancedemo.d64.gz
- rampar1.prg
- rampar2.prg
- rampar3.prg
- ramparintro.t64
- ramparintro2.t64
- ramparplasma.prg
- rfointro2.t64
- rfointros.prg
- softspoken.prg
- somethingfishy.d64.gz
- summerrain.prg
- thunderrain.t64
- topsyturvy.prg
- ts-01.prg
- ts-02.prg
- ts-04.prg
- ts-05.prg
- ts-07.prg
- ts-08.prg
- ts-10.prg
- ts-11.prg
- ts-12.prg
- ts-13.prg
- wanderlust.prg
- Wildfire/
- Rebirth-2.prg
- Subliminal Reality.prg
- misc/
- Battydemo.prg
- 1994 CBM stock prices fall...
A demo with intro digi speech
- C.O.C.prg
- Paradox BBS ad
- CloseEncounter.Meg.prg
- ContactDeathy.prg
- CrapnoTune.Meg.prg
- DarkBeauty.Meg.prg
- Deranged.prg
- DigitalLSD.Meg.prg
- DragonsDen.prg
- Effects Unlimited.Light.prg
- 1995
- Equalizer.prg
- A single-page demo. Imported (NTSC-fixed?) on 1 December 1987 by The
Undergroundrail Road. Very lame visual effects.
- FlexIt.prg
- Flexing Phantasm logo..
- Gfx-Zone.XmikeX.sfx
- 1995
- Guilty.Arcane.sfx
- 1995
- Hardcore.prg
- Jerki Insane.prg
- Jogging.prg
- "A late jog by H." A skeleton animation.
- Juggler.prg
- Animation demo by DW (similar to the Amiga Juggler).
- Just an Demo.prg
- 1989 ISS/The Fanatic Duo: Just an demo.
- Lame.Anarchy.prg
- 1995
- M.A.D.-TheReturn.prg
- MAD - the Return by Warped Minds, May 1994
- MOF TelephoneAnarchy.prg
- Musicpack.sfx
- 1995
- NSP.Chill.prg
- 1995
- OriginDemo.Mirage.prg
- PSIDemo.prg
- Pacer demo.prg
- This one-part demo by The Star Frontiers displays a running man on a
scrolling 3D checkerboard pattern. Released in 1993 or earlier.
- Plasma.prg
- QBudMorph.Pro.readme
- A simple demo with precalculated morping pictures.
- QBudmorph.Pro.prg
- RFOShow.RFO.prg
- Rastertron.HAWK.prg
- Rawhide.prg
- Rebirth.prg
- Serenity.TS.prg
- Sizzln.prg
- Skulls+Skunkbud.DLOC.prg
- A short demo by Dark Lords of Chaos.
- Stoned.FH.prg
- 'support the legalization of marijuana' (NTSC?)
- Summahtime.prg
- Template Tutorial.FTA.prg
- Template Tutorial.FTA.readme
- Explains how to use big character blocks, e.g. 5x5 characters, in
scrolltexts.
- ThreeTimes.prg
- TideOfTime.prg
- Tiger-1.Meg.prg
- TisLife.prg
- Track36.d64.gz
- Track36.readme
- A bunch of demos released on April 19, 1994.
- TrueLord.prg
- VideoDeluge.prg
- Virtuafetti.Pegasus.prg
- 1995
- Void.prg
- Waveness-1.prg
- Waveness-2.prg
- 1995
- WelcomeToHell.prg
- Wildside-1.prg
- Wildside-1.readme
- Rider/Wildside's a.k.a. Leonard Bailey's first demo.
- Wildside-2.prg
- Wildside-2.readme
- Rider/Wildside's a.k.a. Leonard Bailey's second demo,
"Da Babe", advertising the Wildside BBS.
- Wow.prg
- Y'All Ready.Meg.prg
- Zone4 PEII.prg
- ntsc-fixed/
- Note: All files in this directory are 'NTSC fixes' of European or
Australian demos. This just means they have been fixed to work on
NTSC c-64's, rather than the PAL c-64's the demos were originally
created on.
- Betrayal.prg
- Betrayal by Majic-12.
- Chaos One.prg
- Chaos One, a multi-part demo by Visual, released on March 3, 1994.
NTSC fixed by Destiny/Style, released on June 9, 1994.
- CleveMusic-1.sfx
- CleveMusic-2.sfx
- CleveMusic-3.sfx
- ComaLight.lnx
- ComaLight by Oxyron. Oxyron's first demo.
- ComaLight6.d64.gz
- ComaLight 6 by Oxyron.
- Cruise-gfx.d64.gz
- Cruise's Graphics Show - a demo by Elysium, NTSC fixed by Elwix of Style
A European graphics slideshow. Simply amazing FLI art (11 FLI pictures).
Interesting to note that Elysium is a Polish group. This demo should run
ok on both NTSC and PAL computers.
- D-lite.prg
- Deep Star.d64.gz
- 'Deep Star' gfx collection by Cosmic, NTSC fixed by Style 1994
(NTSC/PAL-1541)
- Dreams of Darkness.sfx
- Dreams of Darkness by Creators - NTSC fixed by Decomp/Style.
- Exor'n'Divine.sfx
- ExtraPart-Shazam.prg
- Flotsam.prg
- LastTraktor3.lnx
- Horizon's 'The Last Traktor 3' demo.
- MorbidArt3fx.lha
- Morbid Art by Extend, NTSC fixed by Count Zero of TRC * SCS.
- NewStyleOfMusic.prg
- Potpourri.FH.prg
- 1995
- SIDRape-main.prg
- SIDRape-zak1.sfx
- SIDRape-zak2.sfx
- Summerdemo94.prg
- TheUnbits.prg
- Triad's The Unbits demo
- WiredArts.(B)-ntsc.d64.gz
- Wired Arts by Byterapers, NTSC fixed by Decomp/Style.
This is a demo consisting of 8 IFLI pictures. It uses a fastloader, and
therefore will only work with 1541's or compatible drives.
- pal/
- 20th Century Composers/
- Enigma Intro.prg
- Enigma Intro - 20cc EVS (PAL)
The musix to the revolution demo by EVS - original tune
before reduced to run at 4 raster lines.
Uploaded: Chief/Padua ([email protected])
- Revolution.prg
- Revolution - 20cc EVS (PAL)
Demo of musix which runs at 4 rasterlines. Nice effects. Credits go to EVS.
Uploaded: Chief/Padua ([email protected])
- Abnormal/
- Abnormal (Norway).
The demo "Little shit" is missing.
- The Unicorn.prg
- Accuracy/
- Flabbergarsted.d64.gz
- Acrise/
- WonderWimp.lnx
- A multipart demo released in 1992.
Uploaded by Riddler/Active ([email protected])
- Active/
- 123Active.prg
- 1992 Active: 1 2 3
(Three years of the Swedish demo group Active.)
Put up by Riddler/Active ([email protected])
- Game Over.prg
- O-Tech People.d64.gz
- O-Tech People.readme
- 2nd place in Assembly '97 demo compo
- Agony/
- Agony Warez#9-1.d64.gz
- Agony Warez#9-2.d64.gz
- Agony Warez Issue #9. A two-sided disk magazine.
- Utopia.prg
- A single-file demo.
- Alcoholics/
- 1990.Alcoholics.prg
- Antic/
- Beyond Imagination 2.d64.gz
- Compo-Musix.prg
- Compo-Musix - Antic (PAL)
Compo Musix for the TCC pardy in Sweden, musix by Zyron/Antic
Uploaded: Chief/Padua ([email protected])
- Compopic.JOE.prg
- Joecomppic/Antic - Antic (PAL)
Double FLI Compo Pic from the TCC pardy in Sweden, pic by Joe/Antic
Uploaded: Chief/Padua ([email protected])
- Compopic.prg
- Compo Pic - Antic (PAL)
Double FLI Compo Pic from the TCC pardy, pic by Creeper/Antic
Uploaded: Chief/Padua ([email protected])
- Dein Zycrex.lnx
- 1994
- Ethic.d64.gz
- Forgotten Beats.prg
- Galway-Tunes.d64.gz
- Galway Tunes - Antic (PAL)
The best demo I have seen in ages - no magic routines but
just a nice collection of tunes by the infamous Martin Galway.
Uploaded: Chief/Padua ([email protected])
- Lunacy 6.d64.gz
- Lunacy 6 - The lost sequel. Published at Assembly '94.
- Lunacy 7-1.d64.gz
- Lunacy 7-2.d64.gz
- Lunacy 7
- Opera Omnia1.prg
- Opera Omnia2.prg
- Opera Omnia3.lnx
- Opera Omnia4.prg
- Music demos
- Symptom from Afghanistan.prg
- A music demo for Swemix
- The Coloured Fields.prg
- A music demo for Swemix
- Zyron-Collection#01.lnx
- Zyron-Collection#02.lnx
- Zyron-Collection#03.lnx
- Zyron-Collection#04.lnx
- Zyron-Collection#05.lnx
- Zyron-Collection#06.lnx
- Zyron-Collection#07.lnx
- Zyron-Collection#08.lnx
- Zyron-Collection#09.lnx
- Zyron-Collection#10.lnx
- Zyron-Collection#11.lnx
- Zyron-Collection#12.lnx
- Zyron-Collection#13.lnx
- Zyron-Collection#14.prg
- Zyron-Collection#15.lnx
- Zyron-Collection#16.prg
- Zyron-Collection#17.lnx
- Music collections
- Array/
- Array is Born.prg
- Arson/
- Blizzard.sda
- Artline Designs/
- Music-Pack!.prg
- Ash&Dave/
- Dual Cassette II.prg
- A music collection with a dual tape deck as an user interface.
- Smooth Criminal.prg
- A 3D intro.
- Asphyxia/
- ASPHYXIA is the oldest active c64 Polish demogroup.
- Asphyxia.README
- Some information about the group
- From Beyond-1.d64.gz
- From Beyond-2.d64.gz
- The 5th megademo by ASPHYXIA. Released on 28.-30.12.1994
at the party in Tarnow.
- Gasping for Air.d64.gz
- The 1st megademo by ASPHYXIA
- Grave Story.d64.gz
- The 4th megademo by ASPHYXIA
- Music-collection.d64.gz
- A music collection by Extern and Jane. Released at 09.10.1992.
- Assembly94/
- Content of this directory was updated 18-jan-95
(All releases should be final now) -Mysdee
- ASM94-Invitation.prg
- Official invitation intro to Assembly'94 by Deadbeat/The Sharks (executable)
- ASM94-Results.txt
- Official and final result text file by c64 organisers
- Attack of the Stupidos 3.Beyond Force.d64.gz
- Attack of the Stupidos 3 by Beyond Force, 1st place at Asm'94
- Best of Trinomic.d64.gz
- Best of Trinomic by Trinomic, 3rd place at Asm'94
- Graphics and Music.d64.gz
- Graphics and music competition entries at Asm'94
- Lunacy 6.Antic.d64.gz
- Lunacy 6 / The Lost Sequel, Antic
- World of Code 2.Byterapers.d64.gz
- World of Code 2 by Byterapers Inc., 2nd place at Asm'94
- Assembly95/
- 00RESULTS
- C64 results from Assembly 1995
- 7 Years.Beyond Force.d64.gz
- Got the 3rd place in the demo compo
- ASM95Invitation.The Sharks.prg
- ASM95Note.The Sharks.prg
- ASM95Pre-Invitation.The Sharks.prg
- Invitations to the party
- Bizarre.Symptom.prg
- Got the 5th place in the demo compo
- Break Through 2.Panic.d64.gz
- Got the 2nd place in the demo compo
- Extremes.Byterapers.d64.gz
- Got the 1st place in the demo compo
- Graphics and Musics.d64.gz
- Graphics and music entries
- It's Coming.Crest.prg
- Got the 4th place in the demo compo
- Tribute To A.H..Chaos.prg
- Got the 6th place in the demo compo
- Assembly96/
- Here are the Commodore 64 productions from Assembly '96.
- ASM96-Results.txt
- Results and general information
- Drug Sixtyfour.Reflex.d64.gz
- Drug Sixtyfour, Reflex. Got the 5th place.
- Follow the Sign 3.Byterapers-1.d64.gz
- Follow the Sign 3.Byterapers-2.d64.gz
- Follow the Sign 3, Byterapers. The winning demo.
- Fruits.Panic.d64.gz
- Fruits, Panic. Got the 3rd place.
- Graphics and Music.d64.gz
- Entries for the graphics and music competitions.
- Nothing But Code.Beyond.d64.gz
- Nothing but Code, Beyond Force. Got the 2nd place.
- Stupidity 3.Wrath Designs.d64.gz
- Stupidity III, Wrath Designs. Got the 4th place.
- Assembly97/
- Assembly '97 was held in August 1997 in Helsinki, Finland.
- 3D Highlights.d64.gz
- 3D Highlights by Lepsi Developments, 3rd place in demo compo
- Bailando.prg
- A party note by Dual Crew Shining.
- Graphics.d64.gz
- 1. "Scissors" Electric / Extend
2. "Leon" Tyrant / Therapy
3. "Astral Princess" Debris / Panic
- Music.d64.gz
- 1. "Fugue in D-Minor" Trident / Active
2. "Old Skool" Cube / Trauma
3. "Space Dreams" Alien / WOW
- O-Tech People.d64.gz
- O-Tech People.readme
- O-Tech People by Active, 2nd place in demo compo
- Speedway.d64.gz
- Speedway by Panic Creations, 1st place in demo compo
- Astral/
- Future CT.prg
- A tune by Agemixer/Astral for Assembly '93.
- Mr.Giga&Agemixer.prg
- Co-operation tune by Mr.Giga and Agemixer/Astral
- Atrix/
- Exor'n'Divine.Atrix.d64.gz
- Avenger Electronics/
- Platoon-demo.prg
- 1988 Avenger Electronix: Platoon music and picture.
- Babygang/
- Hexagone-1.d64.gz
- Hexagone-2.d64.gz
- Hexagone, a two-sided demo
- Hexagone2.d64.gz
- Hexagone 2
- Battery/
- Assault&Battery.d64.gz
- Green Man Story.prg
- The Didgery Demo.prg
- Beyond Force/
- 7 Years.d64.gz
- Got the 3rd place in Assembly 1995
- Anal Intruder-1.d64.gz
- Anal Intruder-2.d64.gz
- Attack of Stubidos II.d64.gz
- Attack of Stubidos III.d64.gz
- Attack of Stubidos.d64.gz
- Charlatan.prg
- Morphosis.prg
- Release note: I just noticed one bug in 'morphosis' but i can't change it
anymore since I have destroyed the parts. You might not see it though.
Sorry about this but i hope you still enjoy the demo. I was too anxios to
get rid of the demo. (naturally i have the calculation routines left but it
doesn't help. the same goes with spelling mistakes.)
contacting: call 358-54-67310 (ask for Mika)
No game swapping!! (boring...) -Solomon of Beyond Force-
Note from Hazor : I am sorry that the demo is freezed but it didn't work
without freezing! Solomon told me to send a forgotten hello from him to
Level 99 ind.
- Nothing But Code.d64.gz
- Got the 2nd place in Assembly 1996.
- One Year.prg
- Partytrap.d64.gz
- Poor.lzh
- Beyond Force party-demo released in 1989
- Splitter.prg
- Stubido.d64.gz
- Stubido2.d64.gz
- Black Mail/
- Dutch Breeze-1.d64.gz
- Dutch Breeze-2.d64.gz
- Bonzai/
- 3rd Dimension.prg
- Amiga Works II.d64.gz
- Amiga Works.lnx
- Bonzieed!!.prg
- Lethal Display 3.d64.gz
- Lethal Display 4.d64.gz
- Booze Design/
- Totally Stoned 2-1.d64.gz
- Totally Stoned 2-2.d64.gz
- Borderzone/
- Borderzone had 3 members: Psy, Mat and Demon.
- Future Shock.prg
- An intro with a scroller and a picture of an Amiga, released 1986.
- Metal bar 2.prg
- Metal bar.prg
- These intros feature a multicolour picture together with a sprite scroller
in the bottom border area.
- Brave/
- Brave was an Austrian group, formed by two Members (Jacky and Aacon)
after the splitting of The Wild Boys in 1989. To contact them, write to
Sascha Bamschoria <[email protected]>
- Dieseltime 1.d64.gz
- The first Brave-Demo, coded by Jacky and Aacon/Brave.
After this demo Jacky left the scene.
- Dieseltime 2.d64.gz
- Brave-Demo Nr. 2, released on the Chaos-Party 1990 in Weiz/Austria.
Made by the only member left, Aacon/Brave.
- Dieseltime 3.prg
- 1994 Aacon/Brave. Spriteplotter over FLI graphics and a scrolltext.
- Breeze/
- Bastard-1.d64.gz
- Bastard-2.d64.gz
- A trackmo by Bigfoot/Breeze. The first side contains just the loader.
- Byterapers Inc/
- Byterapers http://www.byterapers.scene.org is a Finnish and
North European group that is still active and producing state-of-art demos.
Descriptions, screenshots and demo backgrounds can be found by linking
directly to http://www.byterapers.scene.org/ware-c64.htm (B)
C-64 warepage.
- !Omed-note.prg
- !Omed readme note.
- !Omed.prg
- !Omed, demo released 11.09.1988. Coded by CSA of (B) Sweden.
- B-Party-1988-invitation.Academy.prg
- (b)-party [a]+(b), demo released in summer 1988.
Byterapers' copyparty invitation demo coded by Denithor/Academy.
- Bytesinus-1.2.prg
- Bytesinus v1.2. Sinus creator by SCS AKA PCS/(B).
- CSA Intro 2.prg
- CSA Intro 2, intro coded by CSA of (B) Sweden. The 5 blk miracle intro.
- CSA-IntroCruncher.prg
- CSA Intro Cruncher. Utility to add the CSA Intro V2.2/V2.3 into productions.
- Carillo!!!.prg
- Carillo, demo released in 1988. Coded by The Action Force / (B).
- Deja Vu.prg
- Deja Vu, demo released in early 1988. Coded by CSA of (B) Sweden.
- Don't Forget.prg
- Don't Forget, demo released 07.10.1988. Coded by Devil /
The Action Force / (B).
- Don't Miss.prg
- Don't Miss, note belonging to Rapid Application Product demo.
- Double Dragon Musics.prg
- Double Dragon Game Musics, music pack released in 1988.
Coded by Rockstar, musics by Maniacs of Noise.
- Drive Logo.prg
- Drive Logo, demo released 16.11.1988. Coded by Devil / The Action Force / (B).
- Egg-note.prg
- Egg note.
- Egg.prg
- Egg, released in 1988. Basic made shit game where you guide a penis
into most interesting holes.
- Extremes.d64.gz
- Extremes, 1st place at Assembly 1995. Coded by Mr. Sex.
Possibly visually the most attractive (B) demo ever.
- First Kiss.prg
- First Kiss, demo released in 1988. Coded by Servant.
- Fixed Intro.Action Force.prg
- Fixed Intro, released 16.11.1988. Coded by Devil / The Action Force / (B).
- Follow the Sign 3-1.d64.gz
- Follow the Sign 3-2.d64.gz
- Follow the Sign 3: Unsound Minds. 1st place at Assembly 1996
Coded by Mr. Sex. Party version.
- Follow the Sign-greetings.prg
- Follow The Sign - updated greetings.
- Follow the Sign.prg
- Follow The Sign, demo released 04.10.1988. Coded by JTP.
One of the best early (B) demos.
- Giga Mosh!!!.lnx
- Giga Mosh, demo released in 1988. Coded by Python & Rockstar.
- Grappo.prg
- Grappo, demo released in early/middle 1988.
Coded by CSA of (B) Sweden.
- Grendel is Back.prg
- Grendel Is Back, demo released in middle/late 1989. Coded by Servant.
- HotRipp02.prg
- HotRipp03.prg
- HotRipp04.prg
- HotRipp05.prg
- HotRipp09.prg
- HotRipp10.prg
- HotRipp11.prg
- HotRipp13.prg
- Hotripp #xx. Released during middle 1988.
Music rip series done by Apollyon & Devil / The Action Force / (B).
- In Action!!.prg
- In Action, demo released in august 1988.
Coded by The Action Force / (B).
Participated in Byterapers Inc.'s Grendelparty demo competition.
- Incest.Byterapers&Bloodsuckers.prg
- Incest, demo released in 1988. Cooperation demo by Byterapers &
Bloodsuckers. Bad jokes and unbelievable crap.
Coded by Python/(B) & Monster/BSK.
- Intro Collection.lnx
- Intro Collection, demo released in 1989.
A collection of (B) intros between 1987-1989. Coded by JTP.
- Jopottaa!-note.prg
- Jopottaa demo readme note.
- Jopottaa!.prg
- Jopottaa, demo released in spring 1989 at Alvesta party.
Coded by JTP.
- Kasper Intro.prg
- Kasper Waste Power/Raster Intro, intro released in early 1988.
Kasper's finest product of code, intro that was used in all (B)
productions for half a year.
- LOMPE.prg
- Lords Of Midnight Picture Editor. A never released editor/utility
for creating pictures from Lords of Midnight's graphics.
- Master Music3.prg
- Master Music III, music collection/demo released in early 1988.
Coded by JTP. Musics by Rob Hubbard.
- Master Music4.prg
- Master Music IV, music collection/demo released in early 1988.
Coded by JTP. Includes musics from games Nemesis The Warlock,
Nomad, Risk and Overkill.
- Master Music5.prg
- Master Music V, music collection/demo released in early 1988.
Coded by JTP. Includes 10 musics from games Mag Max,
Future Knight, Shockwave Rider, International
Karate+ and Thundercats.
- Master Music6.prg
- Master Music VI, music collection/demo released 06.02.1988.
Coded by JTP. Musics from game Driller.
- Master Music7.prg
- Master Music VI, music collection/demo released in early 1988.
Coded by JTP. Includes music from game Zynaps from Hewson,
from game Thundercats, from game Thrust II,
from game Stratton
- Piccy by Jugi Perfect.prg
- Piccy by Jugi Perfect, demo released in early 1988.
Coded by CSA of (B) Sweden.
- RAP.prg
- Rapid Application product, demo released in early 1988.
Coded by CSA, Python & Rockstar.
- Rape 1.prg
- Rape 1, demo released in march 1988. Made for the Silents/Stage3 party
in Alvesta. Coded by JTP, musics by Professor Fate.
- Shortwriter-1.0.prg
- Shortwriter v1.0, utility released in may 1989 at Horizon party.
Coded by New Age of (B) Sweden.
- Sodomy.Byterapers&Browbeat.prg
- Incest 2 - The Sodomy, demo released in early 1989.
Created during the totally failed, catastriphic Lahti-party
to express a few feelings.
Coded by Python, Monster & someone from Browbeat.
- Still Strong.d64.gz
- Megademo / Still Strong, demo (this version) released in 01.06.1989.
Original version released in may 1989 at Horizon party at Eskilstuna.
A huge multiload production containing code from:
DXC, Hero, Xadrix, King Fisher, Zag, Tron, Frazze, Alfatech, Python
- Sword.prg
- Sword, demo released in early 1988.
Coded by SCS, Music by Rock/FIG, gfx Jugi Perfect.
- Technoshit 2.prg
- Technoshit II, demo released in late 1989 at Rockstar's 18th
birthday party. Crazy stuff inside. Coded by Python.
- Technoshit-note.prg
- Technoshit demo note.
- Technoshit.prg
- Technoshit, demo released 04.05.1988. Coded by The Damage Inc. / (B).
- The New Intro.Hero.prg
- The New Intro, released in winter/spring 1989.
Coded by Hero / The Zaints / (B) Sweden.
- TomtenrRd.prg
- Tomten Är Röd, released 20.11.1989. Small info by Hero & GoldenChild.
- Trip.prg
- Trip, demo released in late 1989 at "Furuland" party.
Multi-part demo by Dr. Star & King Fisher.
- Ult. Creation!.prg
- Ultimate Creation, released in middle/late 1989.
Coded by CSA of (B) Sweden. His last and technically finest C-64 demo.
- What A X-Mas.prg
- What A X-Mas, released in 29.12.1989. Coded by Hero / The Zaints / (B) Sweden.
- Wired Arts.d64.gz
- Wired Arts, demo/slideshow released in 1994. Shows Mr. Sex's
excellent graphics routines using hundreds of colours.
Coded by Mr. Sex.
- World of Code 2.d64.gz
- World of Code 2, 2nd place at Assembly 1994.
Coded by Mr. Sex & Dr. Dick
- World of Code 3.d64.gz
- World of Code 3, 1st place at Tribute 1994 party in Sweden.
Coded by Mr. Sex
- World of Code.d64.gz
- World of Code, released in early 1994.
The comeback demo from Byterapers on C-64 scene. Coded by Mr. Sex
- Cage/
- Cage is a small English group. It was previously known as G-Tech.
- G-Tech Utilities.d64.gz
- G-Tech Utilities.readme
- This is a simple utility disk with a wide variety of tools for the C64/128.
The utilities haven't been tested on NTSC systems.
- Simpsons-1.d64.gz
- Simpsons-2.d64.gz
- 1998 The Simpsons sing the blues - a two-sided Simpsons picture demo
by Cage Development, with seventy pictures. There is a note on the second
disk side. Uploaded by Danny Tod ([email protected]).
- Camelot/
- Produkthandler Komm Her.d64.gz
- Tower Power-1.d64.gz
- Tower Power-2.d64.gz
- Caution/
- Booker's MSX-Pack.lnx
- Censor Design/
- 64-Bidrag.prg
- A tune by Danko, player by JCH
- Boozed!.d64.gz
- Contact Dealer V2.prg
- Contact Dealer 2.0 - Censor Design (PAL)
A database that stores information about address of contacts, phone
numbers, dealer information and generates a greetings output list to disk.
- Dragon.fli.prg
- FLI pic of two women
- FatalNews#01.prg
- FatalNews#02.prg
- FatalNews#03.prg
- FatalNews#04.prg
- FatalNews#05.prg
- FatalNews#06.d64.gz
- FatalNews#07.d64.gz
- FatalNews#09.d64.gz
- FatalNews#10.d64.gz
- Issues of a scene magazine put out by Censor Design in late 1980s and early
1990s.
- For Your Eyes Only.d64.gz
- One Year in Wonderland.d64.gz
- Rasterblast II.prg
- 1990 ? Censor Design, "Rasterblast II"
- Spasmolytic-1.d64.gz
- Spasmolytic-2.d64.gz
- Wonderland 5.d64.gz
- Wonderland 6.d64.gz
- Wonderland 8.d64.gz
- Wonderland 9-1.d64.gz
- Wonderland 9-2.d64.gz
- Wonderland.lzh
- 1990 Censor, "Wonderland"
- Wonderland10-1.d64.gz
- Wonderland10-2.d64.gz
- Chromance/
- This directory contains the productions of Chromance,
a Hungarian group.
The LZH files contain whole disksides (ZipCode format),
and the LNX files contain multiple files.
Uploaded by Jean/Chromance ([email protected]).
- 00README
- A listing of the Chromance productions.
- A Bad Habit.prg
- Burning Chrome.d64.gz
- 1990 Chromance Party V1/1st
- Duplo Land.lnx
- Duplo Land/Vision+Chromance
- Fantasy!.d64.gz
- 1995 Fantasy!
- In Kuwait.prg
- In Kuwait!/Vision+Chromance
- Louie's Music Pack V1.prg
- Magic Intro Preview.prg
- 1992 Magic Intro Preview
- Music1.prg
- Music2.prg
- Music #001 and #002, released in 1990.
- Shining Chrome.lnx
- other/
- Chromance Update 4 96.note.prg
- 1996 Note
- E.C.I. Graphics Editor.prg
- 1993 Graphics editor
- Foris.Party3.gfx.prg
- 1993 Party III gfx entry
- Hammering 94.note.prg
- 1994 Hammering Party info
- Let's Party.TRSI.prg
- 1992 TRSI-M12 Party info
- LightVoices-v1.0.prg
- 1992 Magic Disk Utility v1.0, single file version
- LightVoices.d64.gz
- 1990 Magic Disk Utility
- Paarty Faces.prg
- 1993 Faces CHR Party info
- Collision/
- 2ny-Heavy-Beat.prg
- A digi-tune called Heavy-Beat by 2ny/Collision+Electric Boyz (PAL)
Compo tune for the ASM'93 compo in Finland.
Uploaded: Chief/Padua ([email protected])
- Cuba Libre.d64.gz
- Expanded.d64.gz
- Happy.d64.gz
- Liberty.d64.gz
- Megaends+Samples.prg
- A digi-tune called MegaEnd+Samples by Bart/Collision+Electric Boyz (PAL)
Just a entry for the ASM '93 Compo.
Uploaded: Chief/Padua ([email protected])
- Paladin-pic.prg
- Paladin/Cli'92 - Collision '92 (PAL)
Compo Piccy for the ASM'93 compo in Finland. This picture came second.
Uploaded: Chief/Padua ([email protected])
- Party-demo.lnx
- Party Demo/Cli+Boyz - Collision and Electric Boyz (PAL) 1.8.1993
Party Demo, this came 3rd at the ASM'93 show in Finland.
- Commodore Clan/
- These demos were procuded by Commodore Clan, a Swedish group,
before it joined The Vicious Circle, which was based in Germany.
- CC Collection.prg
- Computer I.prg
- Spread Our Name.prg
- Sweden Music1.prg
- Sweden Music2.prg
- Sweden Music3.prg
- Thiz Iz Scroll.prg
- Contex/
- Anal-Probe.d64.gz
- Back Home.prg
- Sampled music.
- Batmusic.prg
- Here's the last CONTEX demo in 1990 called BATMUSIC II. It's a big
remix of the famous Batdance from Prince. Hope you'll like it. Uploaded
by Louis Egger <[email protected]>.
- Graphical Excess.lnx
- Handjob Lotion.lnx
- Look Sharp!.prg
- Top Priority.d64.gz
- Youthquake.lnx
- Cosine/
- 2_block_party.d64.gz
- 4k_party.d64.gz
- 4k_party_2.d64.gz
- 4k_party_3.d64.gz
- Contraflow.d64.gz
- Lethargy.d64.gz
- Lethargy by TMR/Cosine, 1993
- Say_Ooh.d64.gz
- WebID.t64.gz
- backlog.d64.gz
- big_thing.d64.gz
- bipolar.d64.gz
- bouff.d64.gz
- bouncing.d64.gz
- cgm_ukscene.d64.gz
- citizen.d64.gz
- cute.d64.gz
- dentro.d64.gz
- gallery_d64.zip
- inc_d020.d64.gz
- inc_d021.d64.gz
- m_muzak.d64.gz
- mini_melodies.d64.gz
- neoteric.d64.gz
- pc-89.d64.gz
- presets.d64.gz
- rollover.d64.gz
- setpiece.d64.gz
- snata.d64.gz
- sometims.d64.gz
- spectral.d64.gz
- spice.d64.gz
- suck_on.d64.gz
- tombraid.d64.gz
- trc_prts.d64.gz
- vladivar.d64.gz
- wotw.d64.gz
- x-files.d64.gz
- Cosmos Designs/
- Cosmail.Cosmos&Blackmail-1.d64.gz
- Cosmail.Cosmos&Blackmail-2.d64.gz
- Cosmos Designs.lzh
- 1990 Cosmos Designs, megademo
- Einstein 4.prg
- Just 4 Parts.d64.gz
- Living Chips.d64.gz
- Crazy/
- That's Design.d64.gz
- Creators/
- Creators home page: http://www.tihlde.org/%7Ejans/ctr/
These demos were uploaded by Kranix/Creators
a.k.a. Ola Jacob Mjøen Iversen <[email protected]>.
- asm93.lnx
- (NOT assembly in Finland)
- ctrdemos.lnx
- Some Creators demos
- smultring.lnx
- The Smultring series, lotsa graphics
- Crest/
- Crest is a German group. You can reach it over Internet via
its member Roland Tögel ([email protected]).
- Avantgarde.d64.gz
- Hires-FLI-editor.prg
- Hires-FLI editor
- Ice Cream Castle-1.d64.gz
- Ice Cream Castle-2.d64.gz
- It's Coming.prg
- Krestage2-fixed.d64.gz
- Due to a little bug in the first released version of Krestage 2
the endpart from the syndrom may crash on some computers.
But hopefully it will work with this new bugfixed version!!!
Uploaded by Laszlo Boszormenyi <[email protected]>.
- Mc Donald's Restaurant-1.d64.gz
- Mc Donald's Restaurant-2.d64.gz
- Nutra Sweet.d64.gz
- One Year.d64.gz
- Red Hot Chilli Peppers.d64.gz
- Syndrom.TIA.Crest.prg
- A tune by Matthias Hartung (The Syndrom/TIA/Crest)
- The Bubble Tale.d64.gz
- Trust Your Eyes.Crest&GP.d64.gz
- Trust Your Eyes! / Crest & Genesis*Project
- Two Years.d64.gz
- Why I Like Demos.d64.gz
- Why I Like Demos was coded by Maduplec/Crest a.k.a. Martin Arentoft
([email protected]).
- Xayne's Birthday.d64.gz
- Cross/
- Bedlam.d64.gz
- Hulter til Bulter.d64.gz
- Danelaw/
- Radical!.prg
- Daniax/
- Daniax was a Danish group that used the acronym DNX.
- Piece of Dope.d64.gz
- A mega-demo from 1990
- Danish Design/
- Faction.prg
- Faction music editor by Walt/Faction
- Skull Tour.prg
- Skull Tour 1989 - Danish Design (PAL)
Demo from a copy pardy compo in the oldie days.
- Death Sector/
- Animated Act.d64.gz
- Heineken 2.d64.gz
- Heineken.d64.gz
- Defiance/
- Jester.d64.gz
- Jester Kyd's graphics collection, released on April 2, 1995. Also contains
HIV-Expert v1.00, a virus killer.
- DemoBit95/
- DemoBit95 was the first big party organized in Slovakia.
All participiants were from Slovakia and the Chech Republic.
- Graphics&Musics.d64.gz
- Graphics and musics from the party
- Kolaps99.Cult.d64.gz
- Kolaps99%, the 3rd demo
- NOTE
- A note from the uploader
- Plazmolytic!.React.d64.gz
- Plazmolytic, the 2nd demo
- RESULTS
- Competition results
- We Can't Code.Studio Style.d64.gz
- We Can't Code, the 1st demo
- Diffusion/
- Creation.lzh
- The first C64 demo of Diffusion, a Finnish group.
- Digital Designs/
- Digital Designs was based in Norway.
These demos were uploaded by Glenn/Shape & Blues Muz'.
- Jerkland II-1.d64.gz
- Jerkland II-2.d64.gz
- Released 1994 (TCC 1994, Sweden)
- Jerkland.d64.gz
- Released 1993 (The Computer Crossroads, Sweden)
- Komagutt.d64.gz
- Released 1993 (Nedenes party, Norway)
- Midnight Coffee Break.prg
- Released 1992 (Aasane party, Norway)
- Ninja II.prg
- Music from The Last Ninja II, released 1993
- Quaternion.d64.gz
- Released 1992 (Aasane party, Norway)
- Technochaos.d64.gz
- Released 1992 (Light+Phenomena party, Sweden)
- Digitize Design Group/
- Breakdance.prg
- Byterapers Chorus.prg
- Radio City.prg
- Sabrina.prg
- Digivision/
- Charlie Chaplin.prg
- Dinasours/
- coble_demo.prg
- demo_of_the_year.d64.gz
- dns_letter_1.prg
- intro_1.prg
- meeting_demo.prg
- new_cool_dnsdemo.prg
- no_parts.zip
- no_scrollers.prg
- no_sprites.prg
- nylon-collection_1.prg
- nylon-collection_2.prg
- print.prg
- wes_elite.prg
- Dual Crew/
- Dual Crew Shining http://www.dc-s.com/
is a Swedish group that started in 1985.
- Bailando.prg
- Assembly '97 party note
- Russin-Demo.prg
- Eastenders/
- Talking Heads.prg
- 1987 Dirty Den / Eastenders: Talking heads.
- Eltronic/
- 2 PM News.Eltronic.prg
- 2 PM News, released in Spring of 1989 by Eltronic (not at a party)
- Elysium/
- Dentro.prg
- World's first dentro by Elysium
- Entropy/
- Alchemy.d64.gz
- Alchemy by Entropy
Released at the Entropy party in Rotterdam 26-27.6.1993
- Equinoxe/
- Equinoxe was based in Germany.
- Audial Session #1.d64.gz
- A SID music collection.
- B&B Dentro.lnx
- B&B dentro.
- digis.lnx
- A digitized music collection.
- mags/
- IB#1.d64.gz
- IB#2.d64.gz
- IB#3.d64.gz
- IB#4.d64.gz
- IB#5-1.d64.gz
- IB#5-2.d64.gz
- Ingenious Brain disk magazine.
- Passion1.lnx
- Passion issue #1, a disk magazine released 26.08.1995.
- Eternity/
- Dreams.d64.gz
- Readme.txt
- Extend/
- Agony Tears.fli.prg
- A Great FLI pic
- Mercenario.fli.prg
- Double FLI pic "Mercenario" - Electric Of Extend (PAL)
Compo piccy for the ASM'93 compo in Finland.
- FBI Crew/
- This directory contains the productions of FBI Crew,
a Hungarian group that later formed Chromance.
The LZH files contain whole disksides (ZipCode format),
and the LNX files contain multiple files.
Uploaded by Jean/Chromance ([email protected]).
- 00README
- A list of FBI Crew's productions.
- Agronom.Jean.prg
- 1988, 121 blocks
- Channel 42 Intro.prg
- 1990, 37 blocks
- Cityline.prg
- 1988, 120 blocks
- Hitzax.d64.gz
- 1989, 1 diskside
- IO&Corporation.prg
- 1989, 65 blocks
- Ikari Intro v2.0.prg
- Merry X-Mas.prg
- 1990, 136 blocks
- Music Box 1.Jean.prg
- 1988, 93 blocks
- New Intro.FBI+Quality.prg
- Co-op demo with Quality
- No Commies.lnx
- 1989, 129 blocks
- Rasterix.Jean.prg
- 1988, 174 blocks
- Silly Coop Demo.FBI+Trays.d64.gz
- 1989, 166 blocks
- Skyspace.prg
- 1988, 44 blocks
- Sun For Fun.d64.gz
- 1990, 1 disksides
- Time Operator.lnx
- 1989, 190 blocks
- Traxess!.HIC+FBI.prg
- 1988, 127 blocks
- logos1.lnx
- Hotline, FCG, Falcon and Ikari logos. Released 1989.
- logos2.lnx
- Fairlight, Quality, Warriors of Time logo 2, Legend, Culture and Contex
logos. Released 1990.
- other/
- Compunet.lnx
- 1989 Game released by FBI Crew, cracked by GP
- FLI Designer 100.lnx
- 1990, FLI designer
- FLI Designer-v2.0.lnx
- 1990, improved version of the FLI designer
- Font Editor+.prg
- 1989 Front's editor improved
- FairLight/
- Algot's Revenge!.lnx
- Devil Tracks 2.d64.gz
- Eagle.fli.prg
- FLI pic of an eagle by Ogami/Fairlight
- Legoland 2.d64.gz
- Legoland 3-1.d64.gz
- Legoland 3-2.d64.gz
- Legoland.d64.gz
- Rutig Banan.lnx
- Skaaneland-1.d64.gz
- Skaaneland-2.d64.gz
- Sumpan Kixx.Flash+Fairlight.prg
- This small demo was made in autumn 1991 when Tron of Fairlight visited
Creeper of Flash Inc.
- Vir Optimus.prg
- Fantasy/
- A new decade.prg
- 1990 Fantasy "A new decade"
- Fashion/
- Party Image.lzh
- 1988 Fashion: A nice multi-part demo.
- Fatum/
- Fatum is a Polish group. GrABBA/Fatum, or
Robert Grabowski <[email protected]> uploaded these files.
- Abbads.d64.gz
- A Super Hires Interlace graphics collection.
- Compod-100.d64.gz
- A music collection by Compod/Fatum.
- Experience1.prg
- Experience2.prg
- Experience3.prg
- Collections of Bax/Fatum's musics. Released in 1993-1995. All of
these contain 18-32 tunes by Bax.
- Intro collection.prg
- Collection of Fatum intros.
- Melography.d64.gz
- Graphics (logo) collection by Talbot/Fatum.
- MiNdriot.d64.gz
- Graphics collection, released 09.05.1997. The pictures were drawn by
the best graphician on the polish C64 scene.
- Old style.prg
- Collection of older Fatum intros.
- Prawda-edytor3.0.prg
- Prawda7-1.d64.gz
- Prawda7-2.d64.gz
- A two-sided disk magazine in Polish, and an editor used to write it.
- Finnish Gold/
- Contest-Demo.prg
- The Deadline.prg
- Vertigo.prg
- 1988 FCS/Finnish Gold. Very impressive overscan parallax scroll.
- Flash Inc/
- Flash Incorporated was formed in Sweden in 1989. Visit their
homepage at http://home5.swipnet.se/%7Ew-55678/flashinc/
for more information.
- Attraction 3.lnx
- Released on spring 1990 (not at a party).
- Attraction.lnx
- Released on autumn 1989 at the Light/Triad party. #3 in compo.
- Avenza Demo 1991.FHI+Force.prg
- Released in Summer of 1991 by Flash Inc and The Force
- Channel 64.d64.gz
- Released in November 1990 on Censor's party in Gothenburg. #1 in compo!
- FHI Classics side A.lnx
- FHI Classics side B.lnx
- Two side greatest-hits collection, put together by The Spy, released late
in 1992. Collects many of Flash Inc's best demo parts from 1989 to 1991.
- Fatal Attraction.lnx
- Multi-part demo released early in 1990, not at a party.
- No IQ.prg
- Released in Summer of 1990 (Wisch wanted to finish this part in time for
"Summer Code 4", but he didn't)
- Novation.lnx
- Novation, released in Spring of 1990
A solo demo by Nova of Flash Inc. Not released at a party.
- Party Attraction-1.d64.gz
- Party Attraction-2.d64.gz
- Released in Easter of 1990 at the Horizon party in Stockholm. #3 in compo.
- Prometheus Unbound-1.d64.gz
- Prometheus Unbound-2.d64.gz
- Released in October 1992, not at a party. There are lots of Swedish flags
everywhere to celebrate the Swedish ice-hockey team's recent victory..
- Quartz.d64.gz
- Released in Autumn 1989, not at a party.
- Return of the Megadildo.lnx
- Return Of The Megadildo, released in Summer of 1990
A solo demo by Kwon of Flash Inc (later a Bonzai member). Got to 2nd place
in the demo compo at the Daniax party.
- Shade Music Collection 2.prg
- Shade Music Collection 2, released in Autumn 1992 (not at a party).
Uploaded by one of the authors, [email protected].
- Still Crusin.note.prg
- Still Crusin.prg
- A new demo from Flash Inc., released in 1995.
- Summer Code 1.lnx
- Summer Code 2.lnx
- Summer Code 3.lnx
- Summer Code 1 - 3, released in Summer of 1989
These are Flash Inc's first three demos ever.
- Summer Code 4.d64.gz
- Released at Panoramic summer party 1990. #2 in compo!
- Sumpan Kixx.Flash+Fairlight.prg
- This small demo was made in autumn 1991 when Tron of Fairlight visited
Creeper of Flash Inc.
- The Legacy-1.d64.gz
- The Legacy-2.d64.gz
- Released on Easter 1991 at the Horizon party. #2 in compo!
- The Legacy2-1.d64.gz
- The Legacy2-2.d64.gz
- Released in autumn 1991, not at a party.
- Tour De Europe.prg
- Released in Summer of 1991.
A demo with lots of stories about Morpheus' and The Spy's travels all over
Europe during the summer.
- Uxorious 2.lnx
- Uxorious 2, released in Spring of 1991
A solo demo by Unifier of Flash Inc.
- Uxorious.lnx
- Uxorious, released in Summer of 1990
A solo demo by Unifier of Flash Inc. Not released at a party. Features the
first ever sideborder zoomer.
- We love Olav.prg
- 1991 Flash Inc. Released at the Aarhus party, Denmark.
Quite bad idea, and no new effects.
- Weird Bytes.sfx
- Released late in 1990, not at a party. A two-file demo with many
multiplexed sprites.
- Flood/
- Flood is a German demo group. Its home page is at
http://flood.home.pages.de/. This
demo was uploaded by Vultan/Flood <[email protected]>.
- In Your Memory.d64.gz
- 1997 A graphics demo. From the scroll text: This is Device of Flood
introducing our first demo. Its completion took several years, because of
pure laziness. The code had already been finished in 1994.
Credits: code by Freeman/Flood, graphics by Device/Flood, music by
Dolphin/Flood, brought to you on the Internet by Vultan/Flood.
- Focus/
- Beyond Reality.lnx
- Doolittle.lnx
- Dutch Gold.lnx
- Get A Life.lnx
- Innersatisfaction.lnx
- No 13 Baby.lnx
- Not Worthy.lnx
- On Our Own.lnx
- Revenge.lnx
- Too Wicked.lnx
- Untouchable.lnx
- Untouchable2.lnx
- Visual Delight-1.d64.gz
- Visual Delight-2.d64.gz
- Year of the Ankh.lnx
- Forces of Evil/
- Smoke Exploration Tool.prg
- Smoke exploration tool by Forces of Evil.
- Galicya/
- Galicya Warez 1.d64.gz
- Genesis_Project/
- Europes-No1.prg
- 1995 The farewell demo of Genesis Project
- Scrapsin.prg
- Genesis Project "low-budget" intro
- The Bat Cave.d64.gz
- Violator II.d64.gz
- intro019.prg
- Genesis Project intro(maker) v3, 1990
- intro118.prg
- Genesis Project intro(maker) v1.1
- intro138.prg
- Genesis Project intro(maker) v1.0 11/89
- Graffity/
- Justincase.Graffity.d64.gz
- High Tec Crew/
- Digi A.prg
- Digi B.prg
- Hoaxers/
- Hoaxers has about 10 members, and is located in Norway.. As the demos
are in PAL, I guess some of you guys out there calling from the States
will have problems with some of the parts.. But it is still worth getting
them..
Yours: Rune of Hoaxers ([email protected]).
- Breathless.d64.gz
- 1989 Hoaxers, "Breathless"
- Conquerer.d64.gz
- 1990 Hoaxers, "Conquerer"
- Fragments.prg
- Single filer demo
- Frantic.d64.gz
- 1989 Hoaxers, "Frantic"
- Frantic2-1.d64.gz
- Frantic2-2.d64.gz
- 1991 Hoaxers, "Frantic 2", 2 sides
- Ready.d64.gz
- 1989 Hoaxers, "Ready for destruction"
- Horizon/
- Horizon is/was a Swedish group.
Here is an almost complete collection of Horizon's C64 demos. (Two demos
are missing: "Code Is An Art" and "Dolly Party".)
- A.L.O.O.S.d64.gz
- A Load Of Old Shit. Released 90-10-03 as a compilation of all the demo ideas
that never made it into HZ's other demos. 7 files, 9 parts.
- Beatable.prg
- Beatable. Released 88-12-12. Horizon's contribution to the "Demo of The Year"
competition. 2 parts, of which the second one evolves by itself. Just wait!
- BilTandborste.lnx
- Biltandborste. Released 91-03-29, featuring among other things a LAAARGE FLI
picture which is scrolling in all directions. Released at HZ's mini party
in Huddinge, Stockholm. 3 parts.
- Bonanza.lha
- Bonanza. Released 88-11-06. MDT:s contribution to the competition at the
third. MDT joined Horizon shortly after.
- BountyHunter.lha
- Bounty Hunter. Released 89-02-15 at a mini party at Bagder & Zagor's house.
5 files, 19 demo parts.
- Code is Art.lnx
- Dolly Party.d64.gz
- HZ's Soede.prg
- Hackermon V1.prg
- Let's Disco-1.d64.gz
- Let's Disco-2.d64.gz
- Let's Disco! Released 88-09-14 just after Horizon's party in Enkoping,
Sweden. 14 files, 40 demo parts!
- Looking Good.d64.gz
- Looking Good. Released 89-04-03 at Ikari's scandalous party in Slagelse,
Denmark. 5 files, 11 demo parts.
- LoveThisNow.lha
- Love This Now. Released 88-11-06. Horizon's contribution to the competition
at the third Alvesta party in Sweden. 6 files, 19 demo parts.
- Newsweek 11-14.prg
- Snake or Die.d64.gz
- Snake Or Die. Released 90-04-16 at Horizon's large party in Varby, Stockholm.
5 files, 7 parts.
- Split.Triad&HZ.prg
- Split. Released 88-10-10. A cooperation demo between Triad and Horizon.
Raster line $10 to $9B belong to Triad, and $9C to $FF to Horizon...
- TCC 93 Invitation.prg
- The Last Traktor III.d64.gz
- The Last Traktor III. Released 93-12-02. Horizon's last C64 demo, featuring
filled vectors and other neato stuff.
- Xpertelligence.prg
- Xpertelligence. Released 92-03-06. 2 parts.
- Hype/
- Bullrock.d64.gz
- IPC/
- Increasing Popularity Crew (IPC) was formed by
Morpheus/Flash Inc. and his friends.
- Just For Fun.prg
- A multi-part demo. Released at Party Remedy in October 1995, got 3rd place.
- Max Headroom.prg
- Displays a picture of Max Headroom and plays 6 different tunes.
- Ideal/
- Ideal is a Hungarian demo group. These demos were uploaded by
GCS/Ideal a.k.a. Laszlo Boszormenyi <[email protected]>.
- AntiQ 97.prg
- A "fake" demo, released on the AntiQ'97 party held in Pecs, Hungary.
- Crystal.d64.gz
- A logoshow by Jonny, released in 1997.
- Infinity.d64.gz
- A logoshow. Shows graphics on the "whole" screen, while an 1X1 scroll
comments them. Uses a custom fastloader and a custom file format.
- Sacred.prg
- A single file music collection by Flash, released in 1997.
- Ikari/
- Max. Overdrive2.Ikari&Unic.lnx
- Total Overdrive.lnx
- Ikon Visual/
- Sucker D.J.Mix.lnx
- Interfox/
- This directory contains demos of Interfox.
The demos are written from about 1985 to 1989.
- Interfox for ACC.prg
- Interfox and Active Cracking Crew intro
- ifox1.d64.gz
- Part 1 of the demo collection. Mostly intros.
- ifox2.d64.gz
- Part 2 of the demo collection. Game music.
- ifox3.d64.gz
- Part 3 of the demo collection. Some music, Interfox for ACC intros
and more.
- Knickers/
- Crime.d64.gz
- Leader/
- Leader is a Hungarian legal demogroup, with its homepage at
http://c64.rulez.org/%7Econ/leader/. The members are:
- Qcy ........ code, lead
- Satyr ...... code, edit
- Victory .... code
- Flash ...... gfx, music
- CopAss ..... code, gfx
- Con ........ music
- McLoad ..... ex-swap
- Anoxia.d64.gz
- Anoxia.readme
- January 12th, 1998. CoN's 3rd music collection.
Uploaded by CoN <[email protected]>.
- Infinity II.d64.gz
- The second logo collection from Flash.
- MiniBook.d64.gz
- MiniBook.
- Noter Collection 1.d64.gz
- A noter collection.
- Toolbook 2 Beta.d64.gz
- Lepsi/
- 3D Highlights.d64.gz
- 3rd place in the Assembly '97 demo compo
- Light/
- Brutal 2.d64.gz
- Brutal 3.d64.gz
- Brutal Vector.prg
- Brutal.d64.gz
- Brutality.d64.gz
- Jenny Nr.1.d64.gz
- My, Oh My!.d64.gz
- Rubicon.prg
- 1990 Light, "Rubicon"
- Maniax/
- Future Vision.d64.gz
- Masters' Design Group/
- Bring Me Edelgas.prg
- Vectormania.prg
- Megastyle Inc/
- Brainstorm 3.d64.gz
- Kalle Kloakk-1.d64.gz
- Kalle Kloakk-2.d64.gz
- Piece of Cake 3.d64.gz
- Seal of Focalor-1.d64.gz
- Seal of Focalor-2.d64.gz
- 1993 Megastyle
- Megaunit/
- Conscious.prg
- "Conscious" by Sandman of Megaunit
- Puke and Die 2.lnx
- Puke and Die 2 by Megaunit released in week 25 of 1995.
- Sandman Music Collection.lnx
- Sandman music collection by Megaunit. Released on 15th August 1993.
- Modern Arts/
- Graphixmania 2.d64.gz
- Motion/
- Ingen Pant.d64.gz
- 1990 Browbeat+Motion party-demo
- Mr.Cursor/
- Double Density.prg
- Mute 101/
- Be Original!.d64.gz
- Nato/
- In the period summer 1989 to summer 1992 the BUDS (Brain Using Demo
section) produced 8 demos for NATO. Starting with Wraxirmer 5, later
came Twister, Catcher, Wriggler, Tripler, Matcher, Dodger and finally
the BUDS demo.
BUDS started with Overall and Maduplec as members, but after the first
demo "Wraxirmer 5", Overall stopped his activities. Maduplec then coded
the rest of the demos with graphics from friends and exclusive sound-tracks
supplied by the Vibrants. However, in the last couple of demos, all graphics
and music was made by Maduplec.
NATO and BUDS stopped producing demos when Maduplec and the other
remaining danish members joined Crest in 1992 when NATO was dissolved.
- Catcher.lnx
- Catcher / Nato
- Dodger.lnx
- Dodger / TheBrainUsingDemoSection / Nato
- Matcher.lnx
- Matcher / TheBrainUsingDemoSection / Nato
- Tripler.lnx
- Tripler / TheBrainUsingDemoSection / Nato
- Twister.lnx
- Twister / TheBrainUsingDemoSection / Nato
- Wriggler.lnx
- Wriggler / Nato
- Neoplasia/
- Felony.d64.gz
- The newest NEOPLASIA Trackmo, this one is really hot and the
Spreaddate was set to around 21.07.1996 ! Viscid of Neoplasia
- Nipson Product/
- Defiance.d64.gz
- NoName/
- Voodoo People.d64.gz
- No Name's techno rave demo for The Party 95.
- Noice/
- Goat-land.d64.gz
- Goat-land by Noice, Released at Christmas-party in Denmark 1992
- Music.Ratpoison.prg
- A tune by Ratpoison/Noice. 1993
- North Party 1997/
- North Party 1997 was held at Bartoszyce, Poland in 7-9th February 1997
by Fatum Band and Kraciki Design. This was the first North Party, and
150 people attended to it.
- Graphics/
- 1.valsary.prg
- 2.notrue.prg
- 3.jester.kyd.prg
- Intros/
- 1.realtimeINTRO.prg
- This winning intro uses the 1541 as a vector calculation coprocessor.
- 3.6502intro.prg
- Music/
- 1.kordiaukis.prg
- 2.wacek.prg
- 3.praiser.prg
- Nostalgia/
- 101-Depeche Mode Tribute.d64.gz
- 101 - A Tribute to Depeche Mode, released 1998. A music collection by
Nostalgia. Uploaded by [email protected].
- Sidburners#05.d64.gz
- Uploaded by Mr.Alpha of Nostalgia, released August 21, 1999.
- Sidburners_7.d64.gz
- Sidburners_8.d64.gz
- Offence/
- Offence was lively in early 90's, and it is making a comeback.
- Emotional Breakdown-1.d64.gz
- Emotional Breakdown-2.d64.gz
- A two-sided demo.
- Flexible.d64.gz
- 1997 (?) Flexible, a demo containing some old parts.
- Oneway/
- Goatbeard.prg
- 1990 Oneway, "Goatbeard" megademo
- Origo Dreamline/
- Abortion.lzh
- 1989 Origo
- Biascrusher.sfx
- 1989 Origo
- Coitus.prg
- Eldorado.lnx
- Elysion.d64.gz
- Four Years.prg
- Iisibiisi.prg
- SID/digi tune "iisibiisi" by Mixer of Origo (?) (PAL)
- Tour De Force.prg
- Orion/
- Outspace.prg
- 1988 Outspace. Slow decruncher. This demo plays samples of some
games and has two pictures and a few sprite scrolls.
- Run for Cover.prg
- Oxyron/
- Coma Light 10.d64.gz
- Coma Light 11-1.d64.gz
- Coma Light 11-2.d64.gz
- Coma Light 12.d64.gz
- Coma Light 2.d64.gz
- Coma Light 3.d64.gz
- Coma Light 4-1.d64.gz
- Coma Light 4.5.lnx
- Coma Light 5-1.d64.gz
- Coma Light 5-2.d64.gz
- Coma Light 6.d64.gz
- Coma Light 7.d64.gz
- Coma Light 8-1.d64.gz
- Coma Light 8-2.d64.gz
- Coma Light 9-1.d64.gz
- Coma Light 9-2.d64.gz
- Coma Light.d64.gz
- Dawnfall-1.1.prg
- NTSC fixed version of Dawnfall uploaded by Graham/Oxyron.
Originally presented in 1995 at The Party 5 in Denmark.
- Fantasia.d64.gz
- Lameness Rules.d64.gz
- The Masque.d64.gz
- Padua/
- The Final Torture.Padua.lha
- Torture 5 - The Final Torture / Padua
- TheRoad.prg
- Panic/
- Break Through 2.d64.gz
- Got the 2nd place in Assembly 1995
- Fruits.d64.gz
- Got the 3rd place in Assembly 1996
- Speedway.d64.gz
- Got the 1st place in Assembly 1997
- Panoramic Designs/
- Panoramic Design (Norway) (former Rawhead and The Shadows).
These demos were uploaded by Glenn/Shape.
- Destination'91.d64.gz
- Digital Delight.d64.gz
- Released at Bergen party 1990
- Mentallic.d64.gz
- Parapsykolog.d64.gz
- Pez in my brain.prg
- Pezed Bars.prg
- Pixel Magic.lha
- Psykolog.lha
- That's the Wave.prg
- With love.prg
- (Hello Flash Inc!)
- Paradize/
- Wet Dreams II.Paradize.lha
- Wet Dreams.Paradize.lha
- Paragon/
- Fuck A Duck.Paragon&Zaints.prg
- Surrender II.prg
- 1989 Paragon
- Taboo.lzh
- 1990 Paragon, "Taboo"
- Plush/
- Go64!demo.plush.prg
- Pretzel Logic/
- Pretzel Logic (Sweden).
Uploaded by Glenn/Shape & Blues Muz'.
- Batmania.prg
- Gaucho.prg
- Ignacio.prg
- Phaedra.d64.gz
- Sanforized.prg
- The Royal Scam.d64.gz
- Released 1991
- Process/
- Searching.lzh
- 1990 Process, "Searching" party-demo
- Psycho-Genesis/
- Bad Moon Rising.PSG.lha
- Pu-239/
- Pu-239 home page: http://www.cs.tut.fi/%7Ealbert/Pu-239/
These demos were uploaded by Pasi 'Albert' Ojala <[email protected]>
- Alias.prg
- A handle-changing demo by Falstaff - 25.3.1989
- AmigaEmulation.prg
- Megademo with 6 original parts - 6.5.1990
- Compact.prg
- The first 'real' demo from Albert (very nice) - 10.3.1989
- Finito.prg
- Falstaff celebrates the end of school - 31.5.1989
- Founder.prg
- Pu-239 is born (not a very good demo) .. 10.1.1989
- Mega92.prg
- 21.6.1992 by Albert - Got interested again. 4 parts.
- Megascroll.prg
- Another megademo from Pu-239 (big scrolls) - 27.8.1989
The first(?) border-breaking sinus/expand scroll.
Has a breakout game in it..
- Midsummer.prg
- The first megademo from Pu-239 - 20.6.1989
- Pipe.prg
- A quick demo from Albert, original idea - 4.6.1989
- Pu-239.prg
- A not-so-good demo by Albert - 12.2.1989
- Roots.lha
- Roots.tar.gz
- ** Third place in demo competition at Zoo'98 - 4-6.12.1998.
Three-part demo, the loader works with 154x, 157x and 1581
- Screw.prg
- An awesome demo by Falstaff - 12.5.1989
- SlowIdeas.prg
- Yet another megademo, original ideas - 31.12.1989
A Sprite tech-tech and 2 other parts.
- SolidPlutonium.prg
- Falstaff is learning to write demos - 28.2.1989
- Vector.prg
- Description of our copy-party weekend.. at Lahti - 31.5.1989
- Pulsar/
- Pulsar was a British demo group.
- Pulsar1.d64.gz
- Pulsar1.txt
- Demo collection 1 (see .txt file for contents)
- Pulsar2.d64.gz
- Pulsar2.txt
- Demo collection 2 (see .txt file for contents)
- Pulsar3.d64.gz
- Pulsar3.txt
- Demo collection 3 (see .txt file for contents)
- Pulsar4.d64.gz
- Pulsar4.txt
- Demo collection 4 (see .txt file for contents)
- Pulsar5.d64.gz
- Pulsar5.txt
- Demo collection 5 (see .txt file for contents)
- tmb2000.jpg
- A picture of [email protected], the uploader of these files.
- Quality/
- This directory contains the productions of Quality, a Hungarian group.
The LZH files contain whole disksides (ZipCode format),
and the LNX files contain multiple files.
Uploaded by Jean/Chromance ([email protected]).
- 00README
- List of Quality's productions.
- 111 pic demo.prg
- 1989, 193 blocks
- Beyond Logo.lnx
- 1989, 20+2 blocks
- Depeche Mode.HIC+TSS.d64.gz
- 1988, 1 diskside
- Factory.prg
- 1988, 36 blocks
- Merry Xmas.prg
- 1988, 91 blocks
- Module#01.prg
- 1989, 142 blocks
- New Intro.FBI+Quality.prg
- 1990, 26 blocks
- Quit.prg
- 1989, 157 blocks
- The Cat.Quality+Euratom.prg
- 1989, 149 blocks. Co-op demo with Euratom.
- Worldwide.prg
- 1989, 45 blocks
- other/
- Digiripper.prg
- 1990, 11 blocks. Rips digitized musics from memory.
- TSS Turbo v1.0.prg
- 1988, 5 blocks. Fastloader.
- Quintex Designs/
- Ethanol.prg
- Follow the Crowd 2.d64.gz
- Mississippi.prg
- Radio Fucom/
- Wolfgang Schliess coded demos in a number of German groups in the late
1980s and early 1990s.
- ASS-Letter Demo.prg
- Assault: Letter demo
- ATL-Atlas III.prg
- Atlas: Atlas III
- ATL-Fantasy I.prg
- Atlas: Fantasy I
- ATL-Girl.prg
- Atlas: Girl
- ATL-Lechz.prg
- Atlas: Lechz
- ATL-Move Demo.prg
- Atlas: Move Demo
- Elite-We Was Here.prg
- Elite: We Was Here
- PDA-Hi Freaks.prg
- Paradroid Artists: Hi Freaks
- PDA-Multi-v1.1.prg
- Paradroid Artists: Multiscroll v1.1
- PDA-Multiscroll.prg
- Paradroid Artists: Multiscroll
- USC-Int.Karate+.prg
- Uranium Sound Crackers: the sound track of International Karate+
- USC-Int.Karate.prg
- Uranium Sound Crackers: the sound track of International Karate
- USC-Out Run I.prg
- Uranium Sound Crackers: the sound track of Out Run I
- readme.txt
- Release notes by Wolfgang
- Radix/
- Thursday.prg
- Rawhead/
- Rawhead (Norway).
- Another dysp.prg
- Balldemo.prg
- Ok!.prg
- Partysqueezer+.prg
- Partysqueezer.prg
- Pimplesqueezer 3.prg
- Pimplesqueezer 4.prg
- Pimplesqueezer 5.prg
- Pimplesqueezer 5 / Rawhead
- Pimplesqueezer 6.prg
- 1989 Rawhead/The Shadows
- Rebels/
- Fear.lzh
- A multipart demo by Rebels, an Australian group.
- Reflex/
- Access Denied.d64.gz
- Drug Sixtyfour.d64.gz
- This demo got the 5th place at Assembly 1996.
- Mathematica-1.d64.gz
- Mathematica-2.d64.gz
- A two-sided demo that won The Party democompo in 1995.
- Resource/
- Resource is a rather new group based in Hungary. Its homepage is at
http://www.inf.elte.hu/www/targy/internet/95a/resource/resource.html.
Uploads by Edhellon/Resource ([email protected]).
- Animate.prg
- A dentro, released in October 1996, at Pie Slice'96 (1st place)
- Daze.d64.gz
- A trackmo, released in December 1996, at The Party 1996 (3rd place)
- Inhumanity 2.prg
- A dentro, released in January 1996.
- Inhumanity 3.prg
- A dentro, released in August 1996, at AntIO'96 (1st place)
- Manga Overdose.d64.gz
- A slideshow, released in January 1996.
- Out of Daze.d64.gz
- A trackmo, released in April 1997, at Scenest3 (1st place)
- Reflection.d64.gz
- A slideshow, released in August 1995.
- Winteractive.d64.gz
- A trackmo, released in October 1995, at LiQid'95 (2nd place)
- Scallop/
- AgeMuz-1.d64.gz
- Agemixer's compotunes music disk. Uploaded by agemixer at pp.inet.fi.
- Aquarium.prg
- The first demo from Scallop, released at Zoo'97
- Ice Age.prg
- Agemixer's music collection
- Science 451/
- Light Some Dreams.prg
- Splended!.prg
- Tracker.prg
- Voicetracker v4.2 - July1992 - Improved by Chotaire/Image
- Scouse/
- Reticulate.d64.gz
- This demo, published in 1988, features best VIC-II interlacing of its day,
and to be honest, I haven't seen much interlacing in demos since (Last
Traktor 3 - credit page - comes to mind), so I believe you'll find this
demo enjoyable and of interest code-wise. Uploaded by XmX.
- Shape/
- Shape is/was based in Norway.
Contact: Glenn Rune Gallefoss/Shape & Blues Muz'
<[email protected]>
http://www.bgnett.no/~kristian/shape/
- Acid!.Shape+CFA.prg
- Acid!, released in March 1989. Co-op demo by The CFA & Shape.
- Alive&Kicking!.prg
- Alive&Kicking, released in 1990. A two-part demo that is mainly saying
that Shape is still alive and kicking.
- Antisocial.prg
- 09.04.1988
- At Last.prg
- Released 26.02.1989 (Askim party)
- Basic.d64.gz
- Musicdemo 'Basic' by Glenn Rune Gallefoss/Shape/Blues Muz'.
Released 16.10.1997
- Blue Forest.d64.gz
- 16.01.1996
- Blue.prg
- 1988
- Blues Music 1.prg
- Bluesmuz pack 1, 1992
- Blues Music 2.prg
- Bluesmuz pack 2, 1992
- Blues Music.Earwax.prg
- Blues Music (Earwax pack, 1994)
- Blues Music.bad.prg
- Blues Music (Born alive dead, 1996)
- Blues Music.dnc.prg
- Blues Music (Does not compute, 1994)
- Blues Music.ios.prg
- Blues Music (Iron of Steel, 1996)
- Blues Music.jch.prg
- Blues Music (Odes to JCH, 1993)
- Blues Music.pal.prg
- Blues Music (Pioneers are Lonely, 1996)
- Blues Music.raw.prg
- Blues Music (Relationship A.the World, 1995)
- Blues Music.tmf.prg
- Blues Music (The Magic Flute, 1993)
- City of Fear.prg
- 1988
- Co(w)shit.Shape+Contex.note.prg
- Co(w)shit.Shape+Contex.prg
- Co-op demo 1989
- Co-hop.Shape+TRC.d64.gz
- Co-op demo 18th March 1989
- Co-op.Shape+Impulse+Beyond.note.prg
- Co-op.Shape+Impulse+Beyond.prg
- Co-op demo 1989
- Crunched Orange.prg
- Delirium2.d64.gz
- 1988
- Demented Children.d64.gz
- 1989
- Escalate.prg
- 07.08.1989
- Meeting 2.prg
- 26.12.1988
- Millennium.d64.gz
- August 1989
- Opprobrious.prg
- February 1988
- Phoenix.d64.gz
- 15.10.1989 (Shape+TRC party)
- Shape+TGT.prg
- Co-op demo by Shape and The Golden Triangle 1988/89
- Shaped Up.d64.gz
- Released Easter 1991 (Horizon party)
- Sprite on Char v1.5.prg
- Programmed by Glenn Rune Gallefoss/Shape.
Additional coding by Glenn H. Davanger/Impulse.
?=help page. Released 16.10.1997
- Sputnik.prg
- 1992
- Superior.prg
- 1989
- Trasher.d64.gz
- 1988
- Warming up.prg
- 1991
- What A Mess.prg
- 1988/1989
- Wiz up'n urp.d64.gz
- 09.01.1991
- Shield/
- Slanting.prg
- 1988 Shield, superb music
- Shining 8/
- Shining 8 is a German demo group. These demos were provided by
Romrunner a.k.a. John Koelz <[email protected]>. See also the Shining 8
home page http://members.magic-web.net/home/Shining8/.
- A Lousy One.prg
- by Reptil
- All Tobot.prg
- by Trashcan
- Coop.ISF.S8.prg
- by Pomes and Romrunner
- Example.prg
- by Romrunner
- F. Burning.prg
- by Rap
- F. Together.prg
- by Rap, Romrunner and Reptil
- Hellbound.prg
- by Devil and ECR
- Intro1.prg
- An intro by Romrunner
- Intro2.prg
- An intro by Romrunner
- Lunatic.prg
- by Romrunner and Devil
- Madness 2.prg
- by Romrunner
- Madness.prg
- by Romrunner
- On Tour.prg
- by Trashcan
- Party Demo S8.Excat.prg
- by Romrunner and Pomes
- Recuperation II.prg
- by Romrunner and Trashcan
- Shining 8.prg
- by Romrunner
- The First One.prg
- by Trashcan
- The Last One.prg
- by Romrunner and Trashcan
- Welcome to Hell 2.d64.gz
- Shining 8 megademo by Devil, ECR, Paco/Sledge and Trashcan/Romrunner.
- Silicon Ltd/
- Rave the Scene!.lnx
- Sphinx/
- Imbecile II.d64.gz
- Spirit/
- Demos made by the group Spirit.
- Dead or Alive.prg
- Graphical Dreams.d64.gz
- Spirited.d64.gz
- Spiritual Dreams.d64.gz
- Number 3 in compo at The Party 1 in Denmark December 1991.
- Tales of Mystery.d64.gz
- Released early in 1994
- Steel/
- Common.lnx
- Common, a multi-part demo by Joe/Steel <[email protected]>.
Nice IRQ-loader, plays music while loading and decompressing.
- Technolo-G.tar
- 1990 The first megademo by Steel. Two sides ZipCoded. Very nice IRQ-loader.
Uses the disk ID as decryption key, so be sure to format the target disk
when running ZipCode. For the same reason, the files cannot be converted
to D64 format!
- Stoat&Tim/
- Circlesque.prg
- Displays some sinus patterns on the screen. Includes an editor.
- Love Bazza.prg
- An one-screen demo with a picture over Great Britain.
- Thrust Concert.prg
- Plays the soundtrack of the Thrust game.
- Sub Zero/
- Demopack.d64.gz
- This is a collection of programs that I have written for the C64, most
were done 1991 to 1992, but I only got around to releasing them in 1994
or so. E-Mail me at [email protected] for any comments you might have or
just for a chat about the C64 etc. and also look out for me in #c-64 on
IRC as sub_zero. Iain Black (Sub Zero)
- T'Pau/
- Bernie's Lifestory.d64.gz
- Taboo/
- Taboo was founded in March 1992. Now, we have about 10 members, all of
us living in Poland. For more info about our present activity, go to
the Taboo Home Page http://www.polsl.gliwice.pl/%7Emarekm/taboo/.
Yours, MMS/Taboo <[email protected]>.
These files were uploaded by
Krzysztof Matula <[email protected]>.
- Altered States 50-1.d64.gz
- Altered States 50-2.d64.gz
- A demo by Taboo! "Finished" on Dec'94, released on Jul'97
- Intrigue.d64.gz
- A Closer Look At Fazee's Art. A graphic-collection by
Fazee/Taboo. Released on Easter'94
- More Than Nops.d64.gz
- A demo by Taboo! Released on Mar'92. This is our very first production!
- Place in the Space.d64.gz
- A demo by Taboo! Released on Dec'92. 1st place at Skylight/CB party.
- Ritual II-1.d64.gz
- Ritual II-2.d64.gz
- A graphic-collection by Cruise/Taboo. Released on Apr'95
- Wayne's Graphic Collection.d64.gz
- Released on May 1993
- Talent/
- Demo-1.d64.gz
- Demo-2.d64.gz
- A two-sided demo by Talent. Released at The Party 1995, reached 3rd place.
- Tetragon/
- Hesitation.lnx
- The Ancient Temple/
- This is the current archive of TAT (The Ancient Temple) productions as it
also exists on http://www.manni.org/tat/.
Uploaded 2000-05-25 by Icey ([email protected]).
- Achtung Baby.d64.gz
- Multipart demo by the English section
- Air Dance I.d64.gz
- One-side megademo by the Austrian section
- Air Dance II-1.d64.gz
- Air Dance II-2.d64.gz
- Two-side megademo by the Austrian section
- Air Dance III.d64.gz
- One-side megademo by the Austrian section
- Air Dance IV-1.d64.gz
- Air Dance IV-2.d64.gz
- Two-side megademo by the Austrian section (bugfixed version by MRW)
- Airdance 2-1.d64.gz
- A different version of Air Dance II, first side
- Airdance 3.d64.gz
- A different version of Air Dance III
- Airdance 4-1.d64.gz
- Airdance 4-2.d64.gz
- A different version of Air Dance IV
- Airwalk.d64.gz
- One-side megademo by the Austrian section
- Awakening-1.d64.gz
- Awakening-2.d64.gz
- Two-side trackmo by the Austrian section
- Heartbeat 4.5.d64.gz
- Heartbeat 5.d64.gz
- Heartbeat 6.d64.gz
- Music collections by the English section
- Lazer Link.d64.gz
- Megademo (containing a version of Air Dance I) by the Austrian section
- Let's Melt.d64.gz
- Multipart demo by the Austrian section
- Mega Blast I-1.d64.gz
- Mega Blast I-2.d64.gz
- Two-side megademo by the Austrian section
- Mega Blast II.d64.gz
- One-side megademo by the Austrian section
- Milchpause.d64.gz
- One-side megademo by the Austrian section
- New Killa Dream.d64.gz
- Multipart demo by the English section
- Precommercial.d64.gz
- Precommercials for Air Dance II and Air Dance IV
- Softpizza.d64.gz
- One-sided megademo by the Austrian section
- Special-1.d64.gz
- Special-2.d64.gz
- Special-3.d64.gz
- Collection of very old stuff, including 'Air Dance 0'
- Visitation-1.d64.gz
- Visitation-2.d64.gz
- Megademo by the Austrian section
- imperial_zax.zip
- PlaySID files by Imperial Zax / TAT
- wuiti.zip
- PlaySID files by Wuiti / TAT
- The Black Lords/
- Lethal II.prg
- The Cream Crackers/
- Mega Jive 2.prg
- An FLI demo.
- Mega Jive.prg
- A demo with a colour bar editor.
- The Dutch USA-Team/
- Digi-Mix One.prg
- The Judges/
- The Judges was a located in the Netherlands. They programmed some of the
first demos that fiddled seriously with $d011.
- Hubbard Track 1.prg
- Hubbard Track 2.prg
- Hubbard Track 3.prg
- Think Twice 1.prg
- Think Twice 2.prg
- Think Twice 3.prg
- Think Twice 4.prg
- Think Twice 5.patched.prg
- Think Twice 5.prg
- Think Twice, a series of demos. These demos introduced the FLD technique.
Think Twice 5 has been partially unpacked and patched so that it doesn't
mess up with the $d030 register on the C128. Patched by Marko Mäkelä
([email protected]).
- The Last Science/
- Marrs-Mix.prg
- Digimix by Fashion/TLS
- My Friends.prg
- Skeletor movie.prg
- A low-resolution full-screen animation with a decent frame rate.
- The Leftovers/
- Balstaslappet.prg
- Demo group: "The Leftovers"
Who the hell were they: Unifier + people from Oneway, Groovy Bits, Censor
Released at Light/Triad party in Bålsta, Sweden autumn 1989
- The Level 99 Industries/
- Heavy X-Mosh.prg
- The Party 4/
- Access Denied.Reflex.d64.gz
- Bloempjes&Bytjes.Silicon.d64.gz
- Brutal Comeback.Light.d64.gz
- Comic Media.Comic Pirates.d64.gz
- Courtesy of Soviet.Wrath-1.d64.gz
- Courtesy of Soviet.Wrath-2.d64.gz
- Gfx&Music.Party4.d64.gz
- The Masque.Oxyron.d64.gz
- The Radbrekkjers (IOC)/
- The Radbrekkjers (IOC) demos
Notice that we have parodied several famous groups in our demos.
(Fairlight, Oxyron, Panoramic Designs, Budbrain (Amiga) etc...)
Our famous slogans:
-Schnabelkase immer, in deinem schlafenzimmer.
-Tanz mit mir Derrick, never mind Klein.
signed... Hi-potent :)
- Coming Soon.prg
- Released 1995
- Familiegud$tjeneste-1.d64.gz
- Familiegud$tjeneste-2.d64.gz
- Parts of this demo were released at Tribute I, Sweden in 1994,
but the full demo was released in 1995.
- The Greatest Hits-1.d64.gz
- The Greatest Hits-2.d64.gz
- Released at Bergen party, Norway in 1994
- The Ruling Company/
- Digi-Dreams 2.TRC+Royalty.lnx
- Digi-Dreams 2 / The Ruling Company+Royalty
- Horney Cow.Royalty+TRC.prg
- Horney Cow / Royalty+The Ruling Company
- Party pack.lnx
- September Celebration.d64.gz
- The Shadows/
- The Shadows (Norway).
The demos were uploaded by Glenn/Shape & Blues Muz'
([email protected]).
- 2 Hours work.prg
- Co-op demo with Fairlight
- Chopper demo.prg
- Selv sugeren.prg
- Unlimited.prg
- 1987
- Wasted Years.prg
- The Sharks/
- Excellence.d64.gz
- IntroCollection.lnx
- Journey into Sound.prg
- Lamazing.prg
- Occult.prg
- Oriental 2.prg
- Ring Ring.prg
- Technophobia 2.d64.gz
- Technophobia.d64.gz
- Workaholic.prg
- The Supply Team/
- The Supply Team was a Danish group active in 1985-1989.
This collection of TST demos was uploaded by Rambones ([email protected]).
All files are in the public domain and may be put freely on CDs.
- Kongmus.prg
- A single-file music+sprite demo
- README
- Information about The Supply Team, its members etc.
- tstcoll1.d64.gz
- tstcoll2.d64.gz
- tstcoll3.d64.gz
- tstcoll4.d64.gz
- tstcoll5.d64.gz
- tstcoll6.d64.gz
- tstcoll7.d64.gz
- tstcoll8.d64.gz
- tstcoll9.d64.gz
- The demo collection in nine 1541 disk images
- The Vicious Circle/
- The Vicious Circle was a German group that got new members from
Commodore Clan, a Swedish group.
- Bidemo II.Unit5+TVC.lzh
- A coproduction of Unit 5 and The Vicious Circle. Consists of two files.
- Bidemo.ALF+TVC.lzh
- A coproduction of ALF and The Vicious Circle. Consists of two files.
- Fast Demo.prg
- HTGAC.prg
- Last Ninja Demo.prg
- Last Ninja Demo2.prg
- Thiz Iz Scroll2.prg
- Vaereom.prg
- What Harm.prg
- Topaz Beerline/
- A Blind Marathon.d64.gz
- April 1992: A Blind Marathon
- A Token From Hell.d64.gz
- release date unknown
- Beyond the Times.d64.gz
- 31.5.1990: Beyond Times (previously unreleased, put together on 5.9.1992)
- Dark Ages.d64.gz
- 1991: Dark Ages
- Graveyeard Blues 1.d64.gz
- 1991: Graveyeard Blues!
- Graveyeard Blues 2.d64.gz
- Graveyeard Blues 2: Rhytmic Bones
- Graveyeard Blues 3.d64.gz
- 31.5.1993: Graveyeard Blues 3: My God is playing tricks on me
a.k.a. The Second Coming of the Problemchild
- Heating.d64.gz
- 17.12.1990: Heating
- Le Graffix.prg
- release date unknown
- Partyhole2+lamez.sfx
- Partyhole 2 - The Hangover Day and
Partylamez lame-demopart created on the Light+Phenomena party 1992
- Problemchild.Preview.d64.gz
- Problemchild preview (previously unreleased)
- Problemchild.d64.gz
- 1992: Problemchild - he knows me
- Warming Up.d64.gz
- 10.10.1990: Warming up
- coop/
- Topaz Beerline co-operation demos
- Caught from Behind.prg
- Caught From Behind/Topaz Beerline+Extend+Beyond Force (SBE'96)
- Igor!.prg
- Igor!/Topaz Beerline+Extend (SBE'95)
- Mole.prg
- Mole/Topaz Beerline+Extend (SBE'94)
- Party Zone.d64.gz
- Party Zone/Topaz Beerline+Extend+Collision+Sharks (Asm'92)
- PartyDemo2.prg
- Party demo 2/SCL+Topaz Beerline
- misc/
- Dolphin.fli.prg
- FLI pic by Death/Topaz Beerline
Compo piccy for the ASM'93 compo in Finland.
- Our Board.prg
- Last Generation boardintro (Topaz Beerline WHQ)
- Pic.fli.prg
- FLI pic with music. Pic by Death, Music by Thor/Extend
- Tough/
- Christmas demo 93.prg
- 1993 Christmas demo.
Uploaded by Roland Toegel <[email protected]>.
- Europe+4.prg
- 1994 Another Europe-related demo from Tough. Tough to start also. :-)
- Europe.d64.gz
- Tough & 64'er demo for W.O.C 64'er demo-competition
- Triad/
- Triad is a cracker and demo group based in Sweden. The Triad homepage
is maintained by King Fisher at
http://www.df.lth.se/~triad/triad/.
These Triad productions were uploaded by King Fisher / Triad
a.k.a. Linus Walleij <[email protected]>. Some of the files are unsorted
and with short filenames. These files should be correctly
transferred, unlike some Triad stuff you might have encountered
elsewhere on the net.
See also the Triad FTP site at ftp://ftp.df.lth.se/pub/c64/Triad/.
- Multifile Demos/
- These demos consist of multiple files.
Unfortunately we don't have the full file names of all productions,
and all the descriptions are missing.
- 3rd Stone From Sun.lnx
- 1992
- Agraphix.lnx
- The Triad Graphics Demo
- Cocktail.lnx
- Devotion.lnx
- 1991 Triad/Noice
- Immortal.lnx
- Ko Opperation.lnx
- 1990 Triad/Paragon/Horizon/Zone 45
- Lickpipe.lnx
- Mind Control.lnx
- 1993 - 5-part demo (PAL)
- No Booze.lnx
- A party demo released in 1991 by Bob et al. Disconnect other serial
devices than the 1541!
- Portfolio 1.lnx
- 1993 FLI slideshow by Dane/Triad
- Pravda.lnx
- 1990. Disconnect other serial devices than the 1541!
- Red Storm.lnx
- TDM Backtracking.lnx
- TDM Music collection (NTSC fixed)
- Takin' A Break.lnx
- 1988
- Technotica.lnx
- Digi jam
- Time Out.lnx
- 1991
- Triad For Years.lnx
- 1990
- Utopia.lnx
- Wisdom.lnx
- Onefile Demos/
- All these files are C64 demos packed into a single program file.
Some are distributed as Lynx archives.
The full file names for some productions are unfortunately missing.
Feel free to send us the descriptions for these demos.
- 7 55with.prg
- Bottom/sideborder scroll
- A 'Nostalgic' Collection.prg
- 2-part collection
- A New Dimension.prg
- 1987
- Best of Guran.prg
- 1989
- Boing Bum Zak.prg
- digi mix (1-bit?)
- Brilliant Triad.prg
- Top/bottom border scroller
- Candy_d64.zip
- ?
- Caza.prg
- Picture+music
- Changed!.prg
- 1987 Music with digi drums
- Chi-Taowon.prg
- Connection.prg
- 1987 - Relax members join Triad
- Demon Mistress.IFLI.prg
- An IFLI picture
- Fade Away.prg
- 1988?
- Front 242.prg
- digi mix
- Good Bye John.prg
- A memorial to John
- Gorbatjov.prg
- Gorbatjov-rapp
- Greatest.prg
- 1987
- Hand Made.prg
- Logo stretching
- Hate!.prg
- picture
- Havin Fun.prg
- 4-part demo
- Humanoid.prg
- picture
- In Bergen.prg
- In Despair.prg
- picture
- In the Middle.prg
- 1988
- Incub8or.prg
- picture
- Insects.prg
- picture
- It's Me.prg
- Jordgubbar.prg
- Picture and music with digi drums
- Justice.lnx
- Let's Kill.prg
- picture
- Livercool.prg
- Lucifer's Revenge.prg
- 1987
- MIA.prg
- Metalpart.prg
- Metalpart of Triad
- Mindblow.prg
- Tech-tech etc.
- Mosh it Up.prg
- No Comments.prg
- 1987 Arkanoide picture and music
- No Control.prg
- No Mercy.prg
- 1987
- Potrzebi.prg
- New members: Jadawin, Powpin, Modesty
- Power.prg
- 3-part demo
- Purgatory.prg
- Red October.prg
- Sarge Show.prg
- 10 Sarge pictures
- Strange!.prg
- 1987
- Suckpipe.prg
- Summer Time Blues.prg
- The Traveller.IFLI.prg
- IFLI picture
- The Unbits.prg
- 1993 Triad (Plasma, plotscroll)
- The Winter.prg
- 4 Seasons - The Winter, digi mix
- Thunder.prg
- 1987
- Tiger Hell.prg
- Traz Music.prg
- Music from Traz
- Triad+HZ Split.prg
- Triad+Horizon co-operation demo
- Trident Music Collection.prg
- Trifield.prg
- Wild Thing.IFLI.prg
- IFLI picture
- Wonderland.prg
- 1989
- Xecution1.prg
- Xecution2.prg
- Xecution3.prg
- Xecution5.prg
- beastieb.prg
- digi mix
- s-10.prg
- t awaken.prg
- Text+Notes/
- Here are some texts and notes.
- chuckit.prg
- hack1.lnx
- hack2.lnx
- hack3.lnx
- hack4.lnx
- illegl3-.prg
- illsaymo.prg
- jan10.1990.prg
- letter.prg
- ltns.prg
- raidover.prg
- standard.prg
- vinews08.lnx
- vinews10.lnx
- Triangle 3532/
- 1_Year_Triangle.d64.gz
- 2_Years_Triangle.d64.gz
- Bodyshocker.d64.gz
- Brainbug.prg
- 1988 Triangle
- Cosmix_Best.d64.gz
- Cozmix's Bezt II.prg
- Demo_of_the_Year_1987.d64.gz
- Demo_of_the_Year_1988_d64.zip
- Dreamix.d64.gz
- Dreamix_2.d64.gz
- Exuberance is Beauty.lnx
- France.d64.gz
- Fun_Funs_Music_Selector_1.d64.gz
- Generic.d64.gz
- Human_One.d64.gz
- Is_there_a_Difference.d64.gz
- Letranger_PREVIEW.d64.gz
- Photon_DYSP.d64.gz
- Random-Bones-Upfront.d64.gz
- Road of Excess-1.d64.gz
- Road of Excess-2.d64.gz
- Road to Success-1.d64.gz
- Road to Success-2.d64.gz
- Short_and_Sweet.d64.gz
- Supply_Triangle.d64.gz
- The_Byte_Bite.d64.gz
- The_Square_Demo.d64.gz
- Triangle_Bust_01.d64.gz
- Triangle_Bust_02.d64.gz
- Triangle_Bust_03.d64.gz
- Tribute1994/
- ## Stuff released at Tribute1994 ##
- Energizer.Plush-1.d64.gz
- Energizer.Plush-2.d64.gz
- Energizer/Plush
- Invitation.prg
- Tribute 1994 party invitation uploaded by Motley/Genesis*Project
- Lameness Rules.Oxyron.d64.gz
- Lameness Rules/Oxyron (2nd place)
- Music.d64.gz
- Entries to Tribute music compo
- Rest1.d64.gz
- 4 smaller demos released at Tribute:
- Promille Goat/Noise
- Very/Liquid
- Party/Afrika+TBHH
- Kunonuko/Cyber Design
- Rest2.d64.gz
- 2 smaller demos released at Tribute:
- Alla Mot Static/?
- Deux???/Triad
- World of Code 3.Byterapers.d64.gz
- World Of Code 3/Byterapers Inc. (1st place)
- Trinomic/
- Best Of.Trinomic.d64.gz
- Troopers/
- Troopers (Norway), later known as Prosonix.
- Afternoon.prg
- 1988 Troopers, great music
- Jul1987.prg
- Kleptomania.prg
- 1988 Troopers
- Moonetic.prg
- Unic/
- Challenge.prg
- Runnable in NTSC.
- Unit5/
- Unit 5 was a Swedish demogroup.
Here are some of its productions.
The lzh files are multi-part demos. Use LHX64 to extract them.
- Contact U5.prg
- Unit 5's address information
- Daemo.prg
- Neoyen.prg
- Orgasm.Unit5.lzh
- Reality.Unit5.lzh
- ShakingTheRump.prg
- Shaking The Rump, released 1990
- Spick&Span1.sfx
- Spick&Span2.sfx
- Spick&Span3.sfx
- Spick & Span party-demo released 1990.
- The Look.Unit5.lzh
- Vision/
- Smokerings.d64.gz
- Visual Reality/
- Visuality 3.d64.gz
- War Deal Lamers/
- War Deal Lamers was formed in May, 1989, (-: and it was the lamest
group on the scene :-), but it becomes better afterwards, hopes
Suicide/WDL <[email protected]>.
The group currently has two active coders but almost no graphics artists.
It hasn't published anything for a year, but there is a new demo under
construction, and it will be released on a demo party.
- 2Fat2Fuck!.lzh
- 2Fat2Fuck!/War Deal Lamers
- Fitterull.prg
- Fitterull /War Deal Lamers
- Fitterull2.lzh
- Fitterull2/War Deal Lamers
- Fitterull3.lzh
- Fitterull3/War Deal Lamers
- Worldwar1.prg
- Worldwar /War Deal Lamers
- Worldwar2.prg
- Worldwar2 /War Deal Lamers
- Whoop/
- The Fatman-Demo.prg
- X-95/
- 00RESULTS
- X95 Party results
- Contraflow.Cosine.d64.gz
- Placed 3rd
- Nation.BCD.d64.gz
- Nation by Black Code Design, got 5th place
- RadioNapalm.Reflex.d64.gz
- Winner of the X95 c64 democompo, this great demo includes mindblowing
effects which will make commodore lover go wild !!
- WOIIFTD.F4CG.d64.gz
- Placed 2nd, dedicated to Scope.
- World Demise.Slash Designs.d64.gz
- Placed 4th
- X-Ample/
- Technorama.prg
- Technorama, 1988 by X-Ample
- X-Factor/
- X-Factor, started as Imagination Developments, was founded in Denmark
in 1989. These files were uploaded by Nep/CML.
- 1 Year demo.prg
- 1990 One year of X-Factor
- Armageddon 1.d64.gz
- Armageddon 2.d64.gz
- Armageddon 3.d64.gz
- Bableblab.prg
- Galaxy High.prg
- A BBS advertisement demo
- Imagination Developments.prg
- X-Factor's first demo
- Lessons in Lust.d64.gz
- Music Pack 1 Jeff.prg
- Nexus.prg
- Pain Graphics.d64.gz
- Sljivovica.d64.gz
- Timewaster 1.d64.gz
- Timewaster 2.d64.gz
- XAKK/
- Bound To Be Best II.d64.gz
- Micro Sleep.d64.gz
- Waking Up!!.prg
- Yawthrust/
- Mad Egyptian.prg
- First (?!) demo using a real nice resolution.
- Z-Circle/
- Giga-Demo!.prg
- Zoko/
- ZT09.prg
- 1990 ? Zoko team, sprite stretching
- Zone45/
- 4 PM News.Zone45.prg
- 4 PM News, released in Summer of 1989 by Zone45 (not at a party)
- Zoo'97/
- Zoo'97 - C=64 Party at 21-23.11.1997 in Pori, Finland
Total Epygt by Extend wasn't released yet in this pack because
the compo versions were not finished..
The D64 files were compiled by Agemixer/Scallop.
This text is written by Venturus/Vandals^Damage!
The logo in file_id.diz is drawn by Nup!/Pro^Arts.
- Mind.d64.gz
- Final release of the Mind demo by Damage & Vandals.
Released March 9th, 1998.
- RESULTS
- Party results and list of attenders
- Zoo'97-1.d64.gz
- Zoo'97-2.d64.gz
- Productions, two 1541 disk sides.
- misc/
- 10 min Trap.Ratt Benn Jane.prg
- A plug for a British BBS system, Compunet.
Ratt&Benn is also known as We Music.
- Album of the Year-1.d64.gz
- Album of the Year-2.d64.gz
- A music album with lots of tunes.
- Animated1.prg
- Poldi's (Daniel Dallmann's) first vector graphics demo, released in 1994.
- Beat box II.FCS.prg
- 1986 FCS: "Beat box II"
- Black samurai.CML.fli.prg
- FLI pic - A man killing a dragon (PAL)
- Demos-MBC-Lions.d64.gz
- Jubillee demo from Lions, CPC demo from MBC
- Digital Excess.prg
- Here's the demo from DIGITAL EXCESS coded in 1990.
Any problems/reports to: [email protected]
Louis Egger
Universite de Neuchatel
Switzerland
- Disconsert 1.DUG.d64.gz
- ECI routine.prg
- 1988 "Amiga Emulator", a Swedish demo presenting 120 colors on the C64.
- Effect&MTV.JPSoft.lha
- Fillie Bub.Depredators.prg
- Finely Sliced.prg
- 1991 "Finely Sliced" By Christopher Phillips
- Freestyle.Clique.d64.gz
- Gok Prutal.Conic.d64.gz
- Graphdemo2.prg
- Poldi's (Daniel Dallmann's) vector graphics demo, released in 1994.
- Hit It.Ballistics.lha
- Hithouse Music Collection.TRC.prg
- Influence.The Force&Shades.d64.gz
- Intermezzo 2.Century.d64.gz
- Into_the_Dark_SAMAR_d64.zip
- Pictures by Samar
- Introsnpart.d64.gz
- Some intros from 1997 mainly by some Polish groups.
- Knoops.zip
- MC Gottifant.prg
- A German Ottifanten animation produced at a Horizon party.
- Marc's Movements.prg
- 1988 ? Demo by Marc de Hingh (All kinds of effects)
- Megablast'89.Channel 42.prg
- Mutation-AC.lzh
- 1990 Atomic Circle, "Mutation"
- New Gold Dream.Logic.prg
- New Wave.MSI.prg
- Nintendo Dest. Demo.Nathan.prg
- No limits.prg
- This demo features a full-screen overscan scroller.
- Original.music.prg
- 1988 The Warlock Federation: A little music collection.
- Our Style IV.Starion.prg
- A single-part demo released in 1988 by Starion
- Pajda.New Faith.prg
- Pappa Badger.Oneway.prg
- Piranha.GSL.fli.prg
- FLI pic of a piranha (PAL) - Compo piccy for the ASM'93 compo in Finland.
Made by Saga of the Dolphins.
- RAW.Shape.prg
- Rastermania.Demix.prg
- SCS-collection2.Megaunit.lzh
- Sidchip Scratchers Collection 2 by Cyke/MegaUnit.
- Scandale Finale.Alphaflight.sfx
- An old Alphaflight demo by The Spy, not released until now (1995).
- Scarlet Music Coll..Samar.d64.gz
- Spaceball.Jetty Levis.prg
- That's the Wave it Is.PD.prg
- The Ass Demo.Starhack Crew.prg
- The Great Kloakkman.MSP.d64.gz
- The Wild Styles.prg
- A multi-part demo with pictures of some games, released 1988 by Sigma Crew.
Slow decruncher.
- This Sucks.Sunga.prg
- A Beavis & Butt-Head demo by Sunga.
- Verticality.Academy.prg
- Wriggler-NATO.lzh
- 1990 NATO, "Wriggler"
- Games/
- The 64-Scene-Adventure.prg
- diskutil/
- archivers/
- BAM-Zipcode.prg
- A version of the ZipCode disk archiver. The name hints that this one is
BAM optimized.
- action_replay_zip&unzip.prg
- A version of the ZipCode 1541 disk archiver that is compatible with the
Action Replay freezer cartridge and with the 1581 disk drive.
Programmed by Steve of ScS*TrC 20.6.1994.
- dsk2file.prg
- A BASIC/ML program to convert any CBM disk to a dump file (like VC1541 disk
to .d64) for a PET or C64.
The dump file should be written to a device larger than the dumped disk
(although the program can be tailored to split an image).
See also file2dsk.prg. Programmed and uploaded by Andr� Fachat.
- emutil.prg
- emutil.readme
- EMUTIL is a disk image archiver for all Commodore 64 8-bit
computers. It supports all known Commodore disk drives, of all capacities.
It also supports all CMD HD and RL Native partitions. Programmed by
Bo Zimmerman and Andr� Fachat.
- file2dsk.prg
- A BASIC/ML program to restore any CBM disk from a fitting disk image
(like .d64 restore to a VC1541).
See also dsk2file.prg. Programmed and uploaded by Andr� Fachat.
- zipcode-1.0.d64.gz
- ZipCode 1.0, included for nostalgic reasons.
- zipcode-2.0.d64.gz
- zipcode-2.0.readme
- Instructions on installing ZipCode 2.0.
Instead of the suggested "unzip" program,
use the "zipcode" program of this directory.
- zipcode.prg
- Packer/unpacker for zipcode (disk image) files.
The destination drive must be a 1541.
If you select 'normal' read, the source drive can be 1571/81.
- directory/
- 1581partition.prg
- 1581partition.txt
- 1581 subdirectory creator. Runs on C64/C128.
- BlkCount.prg
- Block Count v1 by Massive Onslaught/Style
I hate getting disks with altered file blocks... so with my suggestion
MO wrote this handy util... it takes your disk and traces each file,
correcting the blocks for each file. Further, it can unlock all the
locked files on the disk and validate it after fixing the blocks...
- Commander64-1.zip
- Commander 64, version 1. A German file manager for CMD devices
by Matthias Hensler and Günther Bauer 1997. This archive includes
GIF screenshots and a GEOS formatted German description of the software.
- Commander64-1p.zip
- Commander 64 with some improvements, and a simpler version of the file
manager for just viewing or starting files.
- DirMaster-7.3.sfx
- Directory editor by Antifan/Equinoxe
- Disc Wizard-2.0.prg
- A directory editor written in 1986 by Hermann-Josef Rottkemper
- Disk Manager.lnx
- Disk catalog manager/reporter. Keeps a database of the files in
your diskette collection.
- Disk Master.prg
- Disk data base program written in BASIC. Keeps a database of the files in
your diskette collection.
- Disk-cataloger.prg
- Helps you to maintain a catalog of your diskettes.
- GameSort.lnx.gz
- GameSort.txt
- Disk catalog tool written in BASIC by Howard Feldman
- IDEA-v2.00.prg
- IDEA (Intuitive Directory Editor Assistant) V2 is a directory editor that
will work on 1541, 1571, and 1581 drives. It was written by D. Matt Corey.
- PhantomV1.lzh
- Directory and partition editor for different drives.
- The Dir Editor.prg
- Directory editor.
- Virtual Directory.prg
- Released to public domain June 6th, 1985 by Robert E. Mason. Lists the
disk directory and the starting addresses of programs on it.
- deditv7.sfx
- Directory Editor for all C= and CMD drives.
- diredit_sfd81.prg
- A directory editor from 1986 by "Willie". Supports 1541s, 1571s, 1581s, SFD drives.
- dirmenu-2.10.zip
- DirMenu 2.1 by Joseph Rose
- hdpathfinder.prg
- hdpathfinder.readme
- Find files on a CMD hard disk (maybe also floppy disk) whose names match
a search pattern. This is version 4, published by Adam Vardy
([email protected]).
- partinfo.sfx
- Partition information for RAM Link and CMD HD.
- sdedit45.sfx
- Super Directory Editor for all C= & CMD drives.
- diskcopy/
- 1.5 minuten copy.prg
- 1541 disk copier
- 15s par35t.prg
- 1541 disk copier for parallel cable
- 15s par35treu.prg
- 1541 disk copier for parallel cable and REU
- 15s par40t.prg
- 1541 disk copier for parallel cable, 40 tracks
- BurstNibbler-1.8.prg
- 1541 or 1571 disk copier for parallel cable and heavily protected stuff.
- BurstNibbler-1.9.prg
- 1541 or 1571 disk copier for parallel cable and heavily protected stuff.
- CP-40-DataBecker.prg
- Copy Becker. Requires a 1541 or 1571 in 1541 mode.
Instructions for this utility are in German.
- Cartridge_Backer[cybertech_1984](v2_1).d64.gz
- Disk Copy 64.prg
- Disk copier for 1541/1571. Copies a disk in 2½ minutes using one drive.
Works on NTSC systems; PAL compatibility unknown. Uploaded by Andrew Vardy
<[email protected]>.
- Disk_Manager[Melody_Hall_1986].d64.gz
- DualCopy.prg
- Double Hack'em by Mike J. Henry. Dual 1541 disk copier.
- Fcopy-3.0.prg
- Fcopy v3.0 by Thomas Tempelmann. Requires SpeedDOS ROMs.
- Isepic_v1_2.d64.gz
- Octa Copy.prg
- 1541 disk copier with Flash 8 accelerator support.
- Online-Copy.prg
- Online super copy, a single drive disk copy by Online in 1988.
- Super Snapshot Parameters v4.d64.gz
- Superkit 1541.d64.gz
- Top Secret Stuff I.d64.gz
- Top Secret Stuff II (Megasoft).d64.gz
- 1541 disk copier that copies also protected stuff.
- TurboNibbler-2.2.prg
- 1541 disk copier that copies also protected stuff.
- TurboNibbler-4.0.prg
- rcopy.zip
- C64: Rapid Copy Parallel Copy for two 1541 drives. Very Fast !
- Copy II/
- Copy-II_64-128_V3.1_Manual.pdf
- Copy-II_64-128_V4.0_Manual.pdf
- Copy_II_64_V3.0.d64.gz
- Copy_II_64_v1.5.d64.gz
- Copy_II_64_v2.7.d64.gz
- Copy_II_64_v2.8.d64.gz
- Copy_II_64_v3.1.d64.gz
- Copy_II_64_v3.2.d64.gz
- Copy_II_64_v3.3.d64.gz
- Copy_II_64_v3.4.d64.gz
- Copy_II_Side1_(V4).d64.gz
- Copy_II_Side2_(V4).d64.gz
- cover.JPG
- Di-Sector/
- Di-Sector-3.0.d64.gz
- These are ADVANCED disk tools for the (NTSC) C= 64. Nibble Backup, Fast
Backup, Sector Editor, Format Editor, Art's Backup (EA), StarMon (Machine
Code), Drive Renumbering (Soft).
- Di-Sector_V2.0.d64.gz
- Di-Sector_V2_0b.d64.gz
- Di-Sector_V3.0C.d64.gz
- Di-Sector_V3.0b.d64.gz
- Di-Sector_V3_0.d64.gz
- capture.JPG
- di-sector-v2-instruction-manual.pdf
- di-sector-v3.0-instruction-manual.pdf
- Disk Invader v9.8/
- Disk_Invader_v9.8(SideA).d64.gz
- Disk_Invader_v9.8(SideB).d64.gz
- cover.JPG
- Disk Invader v9.9/
- Disk-Invader-9.95-Parameters.pdf
- disk-invader_s1[avantgarde64_1988](v9_9).d64.gz
- disk-invader_s2[avantgarde64_1988](v9_9).d64.gz
- DiskBusters/
- Diskbusters_V1(1986).d64.gz
- Diskbusters_V2(1986).d64.gz
- cover.webp
- DiskMaker/
- Diskmaker Manual.pdf
- Diskmaker Masterkey Module1.d64.gz
- Diskmaker Toolkit (1986).g64
- Diskmaker Toolkit.d64.gz
- Diskmaker v3.3.d64.gz
- cover.JPG
- cover2.JPG
- Fast Hack Em/
- Fast Hack Em-1.9.prg
- Single-file version of Fast Hack'em v1.9, a pack of 1541 disk copiers by Mike
J. Henry.
- Fast Hackem v6.00-C128.d64.gz
- Fast_Hack_v4.2a.d64.gz
- Fast_Hackem_Parameters_V6.0.d64.gz
- Fast_Hackem_Parameters_v4.0.d64.gz
- Fast_Hackem_V1.1.d64.gz
- Fast_Hackem_V1.9.d64.gz
- Fast_Hackem_V2.0a.d64.gz
- Fast_Hackem_V2.0c.d64.gz
- Fast_Hackem_V6.0.d64.gz
- Fast_Hackem_v2.99.d64.gz
- Fast_Hackem_v3.0a.d64.gz
- Fast_Hackem_v3.1A.d64.gz
- Fast_Hackem_v3.2A.d64.gz
- Fast_Hackem_v3.5.d64.gz
- Fast_Hackem_v3.99.d64.gz
- Fast_Hackem_v4.0A.d64.gz
- Fast_Hackem_v4.1A(SideA).d64.gz
- Fast_Hackem_v4.1A(SideB).d64.gz
- Fast_Hackem_v4.2a.d64.gz
- Fast_Hackem_v4.5A(SideA).d64.gz
- Fast_Hackem_v4.5A(SideB).d64.gz
- Fast_Hackem_v5.0a_disk_1.d64.gz
- Fast_Hackem_v5.0a_disk_2.d64.gz
- Fast_Hackem_v6.03.d64.gz
- Fast_Hackem_v6.04(Side A).d64.gz
- Fast_Hackem_v6.04(Side B).d64.gz
- Fast_Hackem_v9.0A.d64.gz
- Fast_Hackem_v9.5A (1989).d64.gz
- Fast_Hackem_v9.9a(SideA).d64.gz
- Fast_Hackem_v9.9a(SideB).d64.gz
- fast-hackem-c128-v6.0.pdf
- fast-hackem-v3.2a-datel.pdf
- Jim Drew/
- super_card_5_s1[utilities_unlimited_1989].d64.gz
- super_card_5_s2[utilities_unlimited_1989].d64.gz
- KeyMaster/
- Capture.JPG
- Keymaster_v1_0(FSS1985).d64.gz
- keymaster_s1_boot[fss_1985](v1_1).d64.gz
- keymaster_s2_keys[fss_1985](v1_1).d64.gz
- Kracker Jax Protection Busters/
- C64 Shotgun.d64.gz
- MSD_Dual_Cannon(Kracker_Jax).d64.gz
- The_Kracker_Jax_Revealed_Trilogy.pdf
- note.txt
- ramboard_utility[kjpb_1989].d64.gz
- shotgun_2_onefiled_milasoft.prg
- GEOS Busters/
- GEOS Busters v1.d64.gz
- GEOS Busters v2.d64.gz
- GEOS Busters v3.d64.gz
- capture.jpg
- Kracker Jax Bulls Eye/
- Bulls-Eye-Manual.pdf
- bulls_eye(kjpb).d64.gz
- Kracker Jax Elite/
- Kracker Jax Elite v2.0 (1987)(Alien Technologies).d64.gz
- Kracker Jax Elite v4.0 (19xx)(-).d64.gz
- Kracker_Jax_Elite_V4.2.d64.gz
- Kracker_Jax_Elite_vol3-KJPB.d64.gz
- Kracker Jax Protection Busters/
- Kracker Jax Protection Busters 1 (198x)(KJPB).d64.gz
- Kracker Jax Protection Busters 2 (198x)(KJPB).d64.gz
- Kracker Jax Protection Busters 3 (198x)(KJPB).d64.gz
- Kracker Jax Protection Busters 4 (198x)(KJPB).d64.gz
- Kracker Jax Protection Busters 5 (1987)(KJPB).d64.gz
- Kracker Jax Protection Busters 6 (1987)(KJPB).d64.gz
- Kracker Jax Protection Busters 7 (1988)(KJPB).d64.gz
- capture.JPG
- Kracker Jax Revealed/
- Kracker Jax Revealed Vol 1 (19xx)(-).d64.gz
- Kracker Jax Revealed Vol 2 (19xx)(-).d64.gz
- Kracker Jax Revealed Vol 3 (19xx)(-).d64.gz
- cover.jpg
- Kracker Jax/
- KrackerJax1-5-KJPB.D64.gz
- KrackerJax6-9-KJPB.D64.gz
- Maverick Parameters/
- Maverick PArameters v8.0.d64.gz
- Maverick Parameters v1.14(1990).d64.gz
- Maverick Parameters v10.0.d64.gz
- Maverick Parameters v12.0.d64.gz
- Maverick Parameters v4.07(1990).d64.gz
- Maverick Parameters v5.0.d64.gz
- Maverick Parameters v7.0.d64.gz
- Maverick Parameters v7.02.d64.gz
- Maverick Parameters v9.0.d64.gz
- Maverick Parameters v9_01.d64.gz
- Maverick Paramsters v4.01.d64.gz
- capture.jpg
- Maverick v3.0/
- Maverick v3.0(SideA).d64.gz
- Maverick v3.0(SideB).d64.gz
- The_Maverick_V3.0.pdf
- capture.jpg
- Maverick v3.01/
- Maverick_v3_01_(SideA).d64.gz
- Maverick_v3_01_(SideB).d64.gz
- Maverick v3.03/
- Maverick_v3_03_(SideA).d64.gz
- Maverick_v3_03_(SideB).d64.gz
- Maverick v4.0/
- Maverick_v4.0(SideA).d64.gz
- Maverick_v4.0(SideB).d64.gz
- The_Maverick_V4.0.pdf
- Maverick v4.01/
- Maverick_v4_01_Side1.d64.gz
- Maverick_v4_01_Side2.d64.gz
- Maverick v5.0/
- Maverick Upgrade v5.0.d64.gz
- Maverick v5.0(SideA).d64.gz
- Maverick v5.0(SideB).d64.gz
- Maverick v5.01/
- Maverick v5.01(Side2).d64.gz
- Maverick_V5.01Upgrades.d64.gz
- Maverick v5.02/
- Maverick v5.02.d64.gz
- Maverick v5.02.g64
- Maverick v5.03/
- Maverick_v5_03_Side1.d64.gz
- Maverick_v5_03_Side2.d64.gz
- Maverick v5.04/
- Maverick_Upgrades_V5.04.d64.gz
- Maverick_v5.04_1990_KJPB_Side_A.d64.gz
- Maverick_v5.04_1990_KJPB_Side_B.d64.gz
- Renegade Parameters/
- Renegade Parameters v1.01.d64.gz
- Renegade Parameters v1.02.d64.gz
- Renegade Parameters v1.04.d64.gz
- Renegade Parameters v1.06.d64.gz
- Renegade Parameters v1.07.d64.gz
- Renegade Parameters v1.10.d64.gz
- Renegade Parameters v2.0.d64.gz
- Renegade Parameters v3.0.d64.gz
- Renegade Parameters v4.0.d64.gz
- capture.jpg
- Renegade v1.0/
- Renegade v1.0(SideA).D64.gz
- Renegade v1.0(SideB).D64.gz
- Renegade v1.02/
- Renegade v1.02(SideA).d64.gz
- Renegade v1.02(SideB).d64.gz
- Renegade v1.03/
- Renegade v1.03(SideA).d64.gz
- Renegade v1.03(SideB).d64.gz
- Renegade v2.0/
- Renegade V2.0.d64.gz
- Renegade v2.02/
- Renegade v2.02.d64.gz
- Renegade v2.04/
- Renegade V2.04 (A).d64.gz
- Renegade V2.04 (B).d64.gz
- Super Parameters/
- Golden Oldies - d1.d64.gz
- Golden Oldies - d2.d64.gz
- Golden Oldies - d3.d64.gz
- Golden Oldies - d4.d64.gz
- Golden Oldies - d5.d64.gz
- super_parameters_hp_free_pack_s1[utilities_unlimited_1987](alt3).d64.gz
- super_parameters_hp_free_pack_s2[utilities_unlimited_1987].d64.gz
- Megasoft/
- Turbo64_v2_Megasoft.d64.gz
- Original Parameter Cross Reference v6/
- capture.webp
- original_parameter_cross_reference_s1[Edward Mallang].d64.gz
- original_parameter_cross_reference_s2[Edward Mallang].d64.gz
- The Mirror/
- The Mirror V3.3 Disk Archival System (1987)(Compumed).d64.gz
- The Mirror v3.2.d64.gz
- The_Mirror_v3.0[compumed_1985].d64.gz
- capture.JPG
- Ultrabyte/
- Ultrabyte_v3_Side1_Ultrabyte1986.d64.gz
- Ultrabyte_v3_Side2_Ultrabyte1986.d64.gz
- capture.jpg
- Utilities Unlimited/
- Super Paramaters 100 Pack 2.d64.gz
- Super Parameters 100 Pack 1.d64.gz
- Super Parameters 100 Pack 3.d64.gz
- Super Parameters 100 Pack 4.d64.gz
- Super Parameters 100 Pack 5.d64.gz
- editors/
- Countdown.sfx
- Countdown by Peter Weighill. Adds a block counter to disk programs, so
that there is some action on the screen while they load.
- Disk Tool-6.5.prg
- 1541 disk editor programmed by Klaus Raczek in 1987.
- DiskMonitor-1.0.prg
- Disk Monitor v1.0 by Crazy Mind/QQRYQ. Try to figure out the commands.
- diskdoctor.prg
- Simple classic sector editor. Change first line to use a different drive.
- superdiskdoc.lnx.seq
- Super Disk Doctor by Precision software
- fastloaders/
- 1541-turbo.prg
- Fastloader, works on both television systems.
- BurstLoader64.lzh
- Burst loader for C64 and 1571/81, requires 2 wires added to C64.
- Hypra-Load.prg
- C64-Hypra-Load-System © 1984 Tribar. A German fastloader, presumably
for PAL systems only.
- IC Star.prg
- An 1541 fastloader, probably only for PAL systems.
- StarMenuLoad.prg
- A disk menu program by Joe Forster/STA. The fastloader might work on
PAL systems only.
- Zapload.prg
- Very good disk menu/fastloader program.
Works with PAL and NTSC, 1541 and 1571.
- epyx_fastload_drive_code.asm
- Documented source to EPYX drive code, by Dave McMurtrie
- epyx_fastload_kernal_load.asm
- Documented source to EPYX relocatable code, by Dave McMurtrie
- fastload.c000.d64.gz
- EPYX FastLoad, loadable into $c000, ported by Dave McMurtrie
- nopload.d64.gz
- Fasterloader with source
- filecopy/
- 1541-1764-Copy.prg
- Copies files between 1541 disks and a Commodore REU.
- Duplicator-2.0.prg
- 1541 file copier. Modified version by "BARTJE".
- File Bacc'em.prg
- File Bacc'em - 1764 edition. A version of File Hack'em (1541 file
copier) that makes use of the REU. Created by Bacchus/Fairlight.
- File Master-1.0.prg
- 1541 file copier.
- Magic Copy-1.2.prg
- 1541 file copier written by Thomas Enders in 1989
- Sir-copy.prg
- 1541 file copier by The Sir in 1992.
- Tape-to-disk.prg
- Copies data from tape to disk, source code included.
- Uni-copy15xx.prg
- Universal disk-file copy (works with any Commodore disk drive).
- relcopy.prg
- Simple relative file copier.
- misc/
- 1541-tester.prg
- Checks the hardware aspects of a 1541. Useful for head alignment etc.
- Disk-Tools.DaveJB.d64.gz
- Three disk tools written by Dave ([email protected]):
Catalog Check: find bad sectors and file linkage errors
DOS Commander: a small tool similar to the Commodore DOS wedge
Clear Write Protection: write the standard value 'A' to the
offset 2 of track 18, sector 0
- Drive Composer.lnx
- Compose music for a 1541 or 1571 stepper motor. Includes an editor and
a few sample tunes. Written by Chester B. Kollschen and Jörg Harmjanz.
- EZLoader2-7.sfx
- A disk menu system for the C64 and the C128 by David Schmoll. Designed for
CMD's drives, but works also with Commodore drives. Shareware.
- Loader.sfx
- You can use this program to automatically load a disk menu program by
pressing Restore. Programmed by Peter Weighill.
- MakeDir-v1.0.prg
- MakeDir.readme
- MakeDir! v1.0 is easy-to use utility to create subdirectories for c64/128
and 1541/71 disk drive. Subdirs work with most known programs (Basic and
ML), no changes in equipment or system needed. Author:
[email protected] or @sequoia.ict.pwr.wroc.pl.
- StarVerify.prg
- Compares two large binary files with each other. Programmed by
Joe Forster/STA.
- VDC-Ramdisk.readme
- VDC-Ramdisk.sfx
- Use the C128's VDC memory as a RAM disk in the C64 mode.
- cbmcommand-2.3.d80.gz
- File browser/loader for all CBM computers.
- chdirsys.sfx
- A very nice subdirectory system for the 1541 (maybe also 1571).
Lets you to have up to 8 subdirectories on the disk, and changing
the directories is very easy with a simple disk command.
- dirmenu-1.00.zip
- Directory menu program for CBM computers (C64, C128, CBM264 series) By Joseph
Rose, a.k.a. Harry Potter. Includes source for cc65.
- lockdisk64.prg
- Create automatically starting versions of BASIC programs. The autostart
code assumes that the file will be loaded from device 8.
- s-jiffydos.lnx
- S-JIFFYDOS ist ein C64 Betriebssystem, das im C64 oder einer Flash 8
in einem Eprom laeuft. Es ist ein Patch fuer JIFFYDOS.
- s-jiffydos1541.d64.gz
- s-jiffydos1541.html
- S-JiffyDOS 1541, a patch for CMD JiffyDOS
- s-jiffydos64.d64.gz
- s-jiffydos64.html
- S-JiffyDOS 64, a patch for CMD JiffyDOS
- routines/
- 71reads41back.prg
- 71reads41back.txt
- Code for reading the flip side of a 1541 disk on a 1571,
without turning the disk. Does not work reliably or for tracks 1 to 5.
Uploaded by the author, Jochen Adler ([email protected]).
- Disk Checker.prg
- An improved "Validate" program for 1541 disks.
- FatumFormatter.prg
- 1541 disk formatter.
- Format 15 seconds.prg
- 15 seconds 1541 formatter. Adapted from Mike J. Henry by Alf Maier.
- Ultraformat v3.0.prg
- Formats disks.
- scratcher.anf.prg
- Fast file scratch routine for C64 and 1541 by Antifan/Equinoxe. You are
free to use the code in your programs, just remember to credit the author.
- validate.anf.prg
- Fast validate routine for 1541 by Antifan/Equinoxe. You are free to use
the code in your programs, just remember to credit the author.
- transfer/
- DOS-1571or81.sfx
- Read and write MS-DOS diskettes using a 1571 or 1581 drive. Programmed
by Miklos Garamszeghy. Published in the RUN magazine.
- ImageCreator.sfx
- ImageCreator.txt
- Converts 1541 disk images (.d64 files) to 1541 disks and vice versa.
Requires two drives: one 1541 compatible and one with a bigger capacity,
to hold the disk image file. Includes also a notemaker, with which the
instructions have been written. Uploaded by the author, [email protected].
- cp.prg
- This file is for the C64. It requires a 1571 drive. It converts a d64
disk image to a regular commie disk. The image must be downloaded to the
1571's double-sided mode.
- dfiler.prg
- This program will take an 1541 disk image (*.D64, 174848 bytes)
and transfer it from a 1571/1581 disk drive (large enough to hold .d64 file)
to a blank 1541 formatted disk on a 1571/1541 disk drive. The .D64 file
must be PRG type. This program is for the C64 and takes 17 minutes to
work.
- ibm-d64.prg
- Copy 1541 disk images from an MFM capable drive (1571, 1581 or CMD FD-2000)
to a 1541 or 1571 disk. Slow (25 minutes, 6 passes).
- ibm.d64-1541v4.prg
- Copy 1541 disk images from an MFM capable drive to a 1541 or 1571 disk.
Slow (25 minutes, 6 passes). The documentation is in German.
- msdoscopy.readme
- msdoscopy.sda
- Reads and writes MS-DOS disks with a 1581. Version 1.42.
- edu/
- Educational software for the Commodore 64
- crane driver.lnx.gz
- Excerpt from the documentation: "3 scenes, 6 games in this machine
code program, designed to develop letter recognition, abc sequence,
and (at the insistence of my son) a simple counting game. Use a
joystick to lift and place the large letter bricks in their correct
place on the screen, like driving a real crane! Because the program
never takes control, the child learns co-ordination, cause and
effect, and to experiment, as he or she manipulates the bricks!"
- mary.lnx.gz
- An ABC game for kids, controlled with joystick in port 2.
- space lander.lnx.gz
- An excerpt from the documentation: "A joystick controls the spaceship
as the control tower gives you the target pad as a simple sum. As in
arcade-type games you have 5 lives, and lots of noise (which you can
turn off by pressing any 'f' key)!"
- wordsearch-inst.seq
- Instructions for Wordsearch: "This program requests the user to input words,
of upto 12 letters long. These words are then hidden, in any one of eight
directions, within a grid of letters. An option is given to either print
the screen or attempt to find the words. A joystick in port 2 is needed to
find the words: the fire button toggles between set colour and white.
Pressing F7 allows you to quit. Quit option reprints the word search with
the hidden words in black lowercase. It is possible to change the number
of words by altering the value of limit in line 90. However you must load
the program without running it to do this! have fun Paul Hancock - PAH4"
- wordsearch.prg
- Canada@ (link)
- firmware@ (link)
- games/
- All games you can find here are freely distributable. If you are looking
for commercial games, you are looking at the wrong place. Try e.g.
http://arnold.c64.org/.
- 10000meters.d64.gz
- 10000 meters, a realtime 10000 meters racing game in the style of
Decathlon. Written 2001. See also http://www.zefix.tv/10000/.
- 6fourdle.d64.gz
- Wordle clone for the C64
- Agricola.sfx
- Agricola is a farm simulation (in German). It is somehow similar to the
commercial games "Hanse" or "Kaiser", if someone happens to know them.
- Armageddon-Files.prg
- A public domain game developed with the Shoot-Em-Up Construction Kit (SEUCK).
- Backgammon.sfx
- Backgammon game written by Peter Weighill <[email protected]>.
- Balloonacy2+9m.d64.gz
- Balloonacy 2 with 9 trainers Freeware as per the author, Richard Bayliss
- Bash.sda
- Trivia game written by Troy Rutter <[email protected]>.
Allows you to write your own modules.
- Berania-install.lnx
- Installs the role game Berania by Amos to a hard disk partition. The
instructions are in German.
- Black Magic+4Trainer.d64.gz
- Blow Up the Earth.lnx
- Bombsweeper-NV.prg
- Bombsweeper 64 NV by Matthias Hensler 1995-1996
- CastleQuest.prg
- Cloud King.lnx
- A shooting game by Andrea Canobbio <[email protected]>. See
also http://www.anatomika.com/.
- Cool.games.prg
- Pong like Games, Works in PAL but I was unable to get
past the intro screen on an NTSC 64.
- Crush +5.d64.gz
- A multi-load space game by Smash Designs.
- Daedalus.prg
- A vertically scrolling shooting game by Andrew Smith for Commodore Format
- Dark Sky.prg
- Darkon.help.prg
- Darkon.lnx
- A shareware role playing game written in BASIC.
- Donnie_Russell_II_d64.zip
- Collection of games from Donnie Russel II. Includes: Adventure, Archer,
Tetris, Berzerk, Blackjack, Chopper Command, Clue, Haunted House, Lemmings,
Old Maid, Q-Bert
- Draughts.sfx
- Elite-cheats.txt
- Some cheats for Elite.
- Elite-deutsch.prg
- A German version of Elite.
- Elite.d64.gz
- Elite, the famous space trade game, downloaded from Ian Bell's home page
http://people.netcom.co.uk/i.bell/elite/c64/Default.html.
- Elite.txt
- Project 64 e-text for Elite user's manual.
- FlappyBird.prg
- Flappy Bird for the C64, ported by Sos
- Fourcell.readme
- Fourcell.sda
- A Freecell variant (solitaire game) for the Commodore 64. Programmed by
Dick Trissel <[email protected]>.
- GameBoy Tetris.prg
- GameBoy Tetris. Only the standard game is emulated.
Press SHIFT-LOCK to start the game.
- Goldrunner.prg
- Vertical shoot-em-up game preview. Weak graphics and digitized speech.
- Hawk.mission.prg
- Commando clone.
- Hawk.prg
- A vertical shoot-em-up. Documentation is in German.
- MadLib64_d64.zip
- Maija.prg
- A Finnish card game "musta maija"
http://www.students.tut.fi/~seres/Mustamaija.htm, with computer-guided
players implemented in BASIC.
- Minesweeper.prg
- Minesweeper.readme
- The infamous Windoze game
- Monopoly.prg
- Monopoly game.
- Mr Shit Strikes Back.lnx
- Mr Shit's Space War.lnx
- Night Flight.prg
- This is an I.F.R. flight simulation program from 1986,
written in BASIC, but still quite nice.
- Paranoid's Empire.prg
- Paranoid's Empire.readme
- A shooting game for the C64.
- PoolORad-trnr.prg
- Psy.xx.prg
- This is PAL game that also works with NTSC. It is a Game Construction Set
game that suffers from slowdown when intense sprite activity occurs.
- Richtofen's Revenge.prg
- Horizontal shoot-em-up. Very primitive graphics that
funnily reminds of early BASIC games.
- S.G.A. II.lnx
- A public domain game developed with the Shoot-Em-Up Construction Kit (SEUCK).
- ScudBusters.prg
- Shoot'em.Wild.prg
- Shoot'em.Wild.readme
- Shoot-em up game for PAL C64's.
- Slime+1HD Commodore 64 by Mr. NOP_d64.zip
- Port of SLIME for the PET, includes source
- Solitaire.prg
- The infamous Windoze game
- Sort of Darts.prg
- Shareware darts game
- SpacePope.readme
- SpacePope.sda
- A shoot-em-up game made with SEUCK.
- Splat_and_Shout.lnx
- Star Trek-Klingon Attack.prg
- A two-dimensional static-screen shooting game
- Star Trek-Romulan Attack.prg
- A two-dimensional static-screen shooting game
- Station Wagon Blues.readme
- Station Wagon Blues.sfx
- Station Wagon Blues text adventure
- TV-game.lnx
- A Pong clone written in BASIC. A compiled version generated with
Austro-comp is included. "Ye Olde TV Game" for the CBM-64. One of
the oldest games for the television set, when these were black/white.
Written in 1999 by Michael Husted in veneration towards the CBM-64
and this marvellous although simple game. Positive comments to
[email protected]. Negative to anybody else :-)
- Tetrix.lnx
- A shareware Tetris clone by Ryan Thompson.
Many options, also for two players.
- The Scoop.prg
- TheSlartiandStashSpaceSaga_d64.zip
- A shootemup contributed by Wanderer
- Tiger-helicopter.prg
- A vertical shoot-em up game.
- Tomb.lzh
- Tomb.readme
- A multi-part adventure game.
- War.readme
- War.sda
- Two player 'artillery' game.
- Warlords.lnx
- A shareware multi-player strategy game by Perry Daymon Foster.
- Wet Paint.prg
- Wet Paint.readme
- A Tron like game. Works in both PAL and NTSC.
- Whitewash.sfx
- Work-games.prg
- Work day in a nuclear weapon factory. Up to 5 players.
- Zauberland.prg
- This is a text adventure (text only) from the earlier
days of the C64 (January 1985). The game is in German.
- ecafreeze.txt
- Instructions for hacking many games made by E.C.A. and Gremlin.
- freax-c64.prg
- Freax - Space Invaders clone by A.Millett
- games.lzh
- games.readme
- Some PD games written by Mark Rejhon.
- geoGames.readme
- geoGames.sfx
- Miscellanous games for the GEOS.
- ordeal+2100p.d64.gz
- Shootemup game contributed by Wanderer
- phassine.lnx
- Petri Hassinen's games from 1987-1991. See his home page at
http://www.hut.fi/home/phassine/C64/C64.html for more information.
- rose64.d64.gz
- Hangman and two screen demos by Joseph Rose
- shooting gallery.prg
- Game by Jeri Cosyn
- space_inv_basic.d64.gz
- Space Invaders in all BASIC
- spriteinvaders.prg
- Space Invaders clone
- star hawx -tnd.prg
- Space Invaders type shooter.
- Llamasoft/
- These games were produced by Jeff Minter a.k.a. Yak of Llamasoft
http://www.llamasoft.co.uk/ in the 1980's. He has kindly given
permission to distribute these files. Most of these files have been
obtained from unauthorised copies that may have been modified by hackers.
Original disk, tape or cartridge images are welcome.
- Ancipital.lnx.gz
- Disk version of Ancipital; might not be completely original, as the entry
point and some of the data differs from the data loaded from the tape image.
- Ancipital.prg
- Compressed version of Ancipital, extracted from the original tape image.
- Ancipital.tap.gz
- Original tape image of Ancipital. The loader is Novaload S100101.
- Ancipital.txt
- The scrolltext that is displayed while Ancipital loads from tape
- Attack of the Mutant Camels-8000.prg
- The cartridge version of Attack of the Mutant Camels. SYS64738 to start.
- Attack of the Mutant Camels.prg
- The classic of Jeff Minter. This is a crunched version, as the game
starts at $1000. Two independently archived versions contained the same
data. Recompressed by Marko Mäkelä.
- Batalyx-2.prg
- A compressed version of Batalyx. The uncompressed data appears to contain
unnecessary parts, such as some disk drive commands.
- Batalyx.prg
- A game consisting of six subgames. This may be a cracked version.
Can anyone supply an original?
- Batalyx.txt
- Instructions and background for Batalyx, written by Jeff Minter.
- Gridrunner-8000.prg
- A 4-kilobyte cartridge version of Gridrunner. The originally archived
file contained two copies of the data. SYS64738 to start.
- Gridrunner.prg
- Another version of Gridrunner. This originates from a cracked copy that
was originally run through a number of compression programs. The payload
ends at $8000-$8fff, but it is not exactly the same as the cartridge version.
- Hellgate-trained.prg
- A cracked version of Hellgate by Bod/Talent that features a configuration
option for unlimited lives.
- Hellgate.prg
- Copyright © 1984 Jeff Minter / Llamasoft. The game is located at
$5000-$75ff. There is some assembler source code at $73c8. Identical data
was extracted from two archived copies, crunched with different tools.
This copy was crunched by Marko Mäkelä with PuCrunch.
- Hover Bovver.prg
- Copyright © 1983 Jeff Minter / Llamasoft. Mow the lawn with a borrowed
machine, avoid hitting flowers, domestic animals and people. The data is
at $6000-$9fff. Except for the last (presumably unused) bytes, identical
data was extracted from two archived copies, crunched with different tools.
The data in this copy ends in "LMON1"; in the other copy, the last two
bytes were 0 and $32. This copy was crunched by Marko Mäkelä with PuCrunch.
- Iridis Alpha-demo.prg
- A demo version of Iridis Alpha, copied with some freezer cartridge.
- Iridis Alpha-trained.prg
- A cracked version of Iridis Alpha that has configuration options for
unlimited lives and energy. The uncompressed data looks "cleaner"
than in the version cracked by Deadbeat.
- Iridis Alpha.prg
- A horizontally scrolling shooting game with two views, similar to
Sanxion. Copyright © 1986 Llamasoft/Hewson Ltd, cracked from tape
version by Deadbeat/The Sharks on April 29, 1995.
- Laser Zone.prg
- Shoot moving llamas with two laser cannons, mounted on a horizontal and a
vertical axis. The game, published in 1983, is 8 kilobytes at $8000-$9fff.
Recompressed by Marko Mäkelä.
- MIF II.prg
- A single-file version of MIF II, a two-player combined Break-Out and Pong
game. The game is played with two joysticks.
- MIF II.tap.gz
- Compressed original low-level tape image of MIF II. The custom loader,
Wild Save written by Andrew Challis and published by Interceptor Micros
in 1987, uses two different pulse widths. It overwrites the tape buffer
with a message for hackers.
- Mama Llama.prg
- Mama Llama, one of the longest Llamasoft games for the Commodore 64
(56023 bytes uncompressed). Recompressed by Marko Mäkelä.
- Matrix.prg
- A shooting game with a stationary screen. Use joystick in port 1.
This 8-kilobyte cartridge was cracked by Antirom 1983.
- Metagalactic Llamas-2.prg
- Uncompressed version of Metagalactic Llamas whose contents slightly differ
from the crunched version. Instead of "© 1984 Llamasoft Software Ltd.",
this version says "C.S. & CSS on the Firato 1984".
- Metagalactic Llamas.prg
- Battle at the edge of time. Game design by Jeff Minter whilst on a bus
in Portugal. Converted by Aaron Liddiment. © 1984 Llamasoft Software Ltd.
This is a crunched version.
- Return of the Mutant Camels.prg
- The sequel of Revenge of the Mutant Camels, with much improved graphics,
including graphics in the top and bottom screen borders. This copy was
cracked in August 26, 1987 by Idefix/Trianon Networks (Offenbach, Germany).
- Revenge of the Mutant Camels.prg
- The sequel of Attack of the Mutant Camels, a horizontally scrolling
shooting game.
- Sheep in Space.prg
- A fast-paced horizontally scrolling shooting game. This copy was recovered
from two partially modified copies and recompressed by Marko Mäkelä.
Some source code can be seen in several memory locations.
- Synchrogoat.prg
- Control the speed of conveyor belts in order to keep running goats stationary
with respect to the screen.
- Voidrunner.prg
- A multi-level shooting game with a stationary screen and flashy graphics.
The game loads to $2000-$efff. This copy was originally cracked May 13,
1987 by SLH of Hotline, a Dutch cracker group. Recompressed by Marko Mäkelä.
- readme.txt
- rmc2021.d64.gz
- Revenge of the Mutant Camels 2021
Permission of Jeff Minter a.k.a. Yak to distribute these files
- The Bingo Team/
- The games by The Bingo Team are rather simple, often two-player games.
- 100 Meter Dash.prg
- 100 meter dash for two players by The Bingo Team
- Arena.prg
- Shoot enemy objects and avoid collisions with them.
- Penguin.prg
- A frogger-like game with penguins and sharks instead of frogs and cars
- Platforms.prg
- Jump between elevator platforms and collect all coins on the screen.
- Steeplechase.prg
- A horizontally scrolling two-player horse race
- Ten Pins.prg
- Bowling for 1-4 persons
- adventures/
- Most of these text adventures were distributed by The Bingo Team
and uploaded by [email protected]. Most are written by Dorothy Millard.
- Blackpool Tower.prg
- You have been locked inside the house by your aunt who's up the street
shopping. Being 7 years young and adventurous, you wish to get out and
see the famous Blackpool Tower.
- Convention Blues.d64.gz
- Find ten treasures hidden in an old house.
- Escape to Freedom.prg
- Escape from an enemy country.
- Harboro.prg
- Solve a murder.
- Land of the Giants.prg
- The children, Peter and Mary, have been captured by the mean giant.
You have been chosen to rescue them.
- Lost in the Amazon.prg
- You are the lone survivor of an expedition to South America to find
the famed Golden Condor. Your plane has crashed in the jungle and
you are completely lost.
- Misty Island.lnx
- You have been thrown to a remote misty island with no food. Escape
from the island and return back to civilization.
- My House.prg
- The aim of this adventure is to fix my printer, which is is ned of a
quick repair job.
- RJ's Ultimatum.prg
- Seek a job after five years of doing nothing.
- Revenge of the Toothless Vampire.prg
- You must help poor old Cedric, the Toothless Vampire, collect his
false teeth and get out of Wierdsville.
- St Jives.prg
- Chase a mad scientist in a fishing village.
- The Big Aussie Adventure.d64.gz
- Raise money for a local children's hospital by traveling across Australia.
- The Million Dollar Great Jewel Heist.prg
- You awake with a headache, oh boy what a headache, in the living room of
a large mansion. You ask yourself "What am I doing here?", and the place
appears to be deserted.
- Westbury Mystery.d64.gz
- Escape from kidnappers and find stolen treasures.
- Yellow Peril.d64.gz
- Escape from a magic world where everything is yellow.
- preview/
- Centric.prg
- Preview of a shareware game where you must blockade the enemies by
building a wall. Includes two levels.
- Creatures.prg
- PAL/NTSC; preview of platform game.
- Dynamoid.prg
- PAL/NTSC; preview of pong-like game.
- Flummi's World.prg
- PAL: preview of a platform game.
- Henry.prg
- PAL ONLY; jump & run game preview.
- LazerDuel.prg
- PAL/NTSC; preview of a tank game.
- Lemmings.prg
- PAL/NTSC; preview of Lemmings.
- Minesweeper.prg
- Mushroom Torture.prg
- PAL: preview of a vertically scrolling shoot-em-up
- Turrican-2.prg
- PAL, works 90% in NTSC; jump & run game preview.
- silo64.prg
- Preview, with permission from the author
- graphics/
- converters.crossplatform@ (link)
- converters/
- AFLI-converter.prg
- Converts hi-res FLI files, or Advanced FLI.
- Autograph-pics.sfx
- Sample pictures for Autograph.
- Autograph.doc
- Documentation of Autograph, in ASCII format.
- Autograph.prg
- A graphics viewer/converter by Fuzzy Fox.
- Gfx-converters.Equinoxe.d64.gz
- Equinoxe's collection of graphics converters, released 16.12.1996.
- Graphic-Tools.DaveJB.d64.gz
- Five programs written by Dave, with source code included:
Picture Converter: recognizes six common graphic image file formats
Multicolor Picture Cleaner: makes bitmap files to more compressible
Hi-res Picture Cleaner: same thing for hi-res picture files
BMAP Colours: helps to choose colors of pure bitmap files
Sprite Peeper: a useful program to seek sprites in memory
(don't say sprite thief!)
- GraphicsConv-v1.2.prg
- GraphicsConv.readme
- Converts between different graphics formats
- Logofix-1.0.TVC.prg
- A Koala-to-character graphics converter by DAE/TVC.
- MacTo64-1525.prg
- MacTo64-1525.readme
- views MacPaint graphic files on C64
- MacToGeos-v1.1.prg
- MacPaint to geoPaint conversion utility by J. Hastings-Trew
- PS.PM.NR.Convert.prg
- Print Shop/Printmaster/Newsroom graphics converter
Public Domain by Brian Heyboer (Q-Link ID: MOSFET)
With on-line instructions.
- gfxtrnfm.arc
- The Graphics Transformer -- converts between different graphics formats.
- pfb2pfa.lnx.gz
- pfb2pfa.txt
- Convert Postscript Font Binary (PFB, Adobe Type 1) files to
Postscript Font ASCII (PFA, Adobe Type 2) files on the C64 or C128.
- GoDot/
- GoDot is an image processing program for the Commodore 64, developed
by Arndt Dettke. According to the author, this package has been placed
into the public domain on September 5, 2001. The following excerpt is
from http://users.aol.com/howtogodot/godnews.htm:
Seit dem 5. September ist GoDot Public Domain! Nach Rücksprache mit
allen bisherigen Distributoren habe ich mich zu diesem Entschluss
durchgerungen. Es kann nun in allen PD-Archiven und auf Clubdisketten
weitergereicht werden. Einzige Bedingung: GoDot darf nicht ohne meine
Erlaubnis für eine öffentliche Distribution verändert werden.
These compressed 1541 disk image files have been extracted from
the original ZIP files.
- GoDot-minimal.d64.gz
- Minimal GoDot installation (only this disk image)
- God127a.d64.gz
- God127b.d64.gz
- GoDot program disk, two sides.
- GodExtrA.d64.gz
- GodExtrB.d64.gz
- GoDot extra disks, two sides.
- GodNachtrag.d64.gz
- GoDot addendum disk.
- IFLI-show.d64.gz
- An IFLI picture slide show.
- demo/
- This is an old demo of GoDot, when the program still was distributed
on a shareware basis.
- GoDot-demo.d64.gz
- GoDot is an image processing system, and this is a shareware demo version
of it as a 1541 disk image. The GoDot home page is at
http://users.aol.com/howtogodot/welcome.htm.
- GoDot-demo.lnx
- GoDot demo version in Lynx format.
- GoDot-demo.readme
- Release notes of the GoDot demo version.
- GoDot-demo1.sfx
- GoDot-demo2.sfx
- GoDot-demo3.sfx
- GoDot demo version in three self-extracting files.
- misc/
- Miscellanous additions for GoDot.
- GoDot-doodle.svr.prg
- Saves Doodle format pictures from GoDot. Uploaded by the GoDot author,
Arndt Dettke.
- GoDot-koala.svr.prg
- Saves Koala Paint format pictures from GoDot. Uploaded by the GoDot
author, Arndt Dettke.
- geos@ (link)
- editors/
- ArtCutter-1.10.prg
- Multicolor graphics editor. Released 1st June 1993 by Alan Group, Russia.
- CSLC-1.0.prg
- Charsets Linker/Compressor by Alan Group, Russia. Finished 22th June 1993,
spread 1st July 1993.
- Charblaster2.prg
- A character editor
- ChunkyEdit.prg
- ChunkyEdit.txt
- This program was written to draw textures for the nowadays very common
4by4 16-color chunky mode. It is still at a beta stage so some common
functions are not included in the program (i.e. Copy). Written and
uploaded by Graham/Oxyron ([email protected]).
- DYCPFontMaker.prg
- Font editor for DYCP scrollers
- EAFLI-editor.sfx
- Extended Advanced FLI editor by John 'Graham' Selck of Oxyron
([email protected]). The documentation is in ASCII format,
and so is the source code for the EAFLI viewer that is included.
- FLI-Editor-v3.2.prg
- 1989 Dolphins, FLI and bitmap editor
- FLI-Graph.prg
- FLI designer v1.1 by CPU (PAL)
- FontEd.lnx.gz
- FontEd.txt
- Font editor written in BASIC by Howard Feldman
- FontMagic-v1.2.prg
- This is a font utility with nice pull down menu user interface.
(Joystick required). It works fine on PAL and NTSC.
- InterlaceHiresEditor.prg
- KoalaKiller_d64.zip
- Koala Linker and Loader by Milasoft64
- KoalaPainter_d64.zip
- Koala Painter I and II, Koala Pad
- LogoEditor-v1.2.prg
- Logo-editor v1.2 by Henry of Centauri
- SuperHiresEditor-v1.2.prg
- SuperHiresInterlaceEditor.sfx
- Super Hires Interlace Editor by COLABOR/VERMES released 03.12.1994
and a bunch of graphics conversion utilities (Amiga->C64).
- SuperHiresStudio.sfx
- An editor for sprite-enhanced hires bitmaps by Rascal of Sun Designs.
Includes displayer source code.
- Triplefont.prg
- Character editor v1.0
- True Paint I.d64.gz
- MCI (MultiColor Interlace) graphics editor for PAL systems. The pictures
are startable from BASIC. Uploaded by the author, Robert 'GrABBA' Grabowski
([email protected]).
- bitmap_shifter.prg
- funpaint_ii.prg
- multidrawer11.prg
- multidrawer11.readme
- Multi-purpose, multifunction graphics editor with many features.
Uploaded by the author, Silver Dream ! (Patryk Logiewa),
[email protected].
- FGM/
- Most Fun Graphics Machine stuff has been uploaded by Jack VanderWhite.
- FGM-Rolodex.sfx
- Rolodex card template for use in FGM by Gaelyne Moranec
- FGM-font1.sda
- Font file from old Q-link FGM area.
- FGM-overlay.sda
- FGM KEYBOARD overlay from old Q-link FGM area.
- FGM-parallel-v6.vsd.prg
- Use Geocable or other Parallel print cables with FGM. Release from
Ron Hackley for v6 & 6.5 of Fun Graphics Machine. Released 30 Nov 95.
- FGM-parallel-v6a.vsd.prg
- This is a self dissolving file. It is another print upgrade for
registered FGM users. This replaces the previous version
released in late 1995. The release date on this upgrade is 1/1996.
After you dissolve the file onto a disk run the first file and
read the docs. It will tell you evrything you need to know. This
upgrade offers Geocable and multi-pass printing for Epson compatible
printers. Many improvements over the last upgrade.
This release is from Ron Hackley through Jack Vander White for all
Registered FGM V6 users. Pass it round. Ron's address and e-mail
address are on the bottom of the readme docs.
- FGM-reader.sda
- FGM reader from old Q-link FGM area.
- FGM-screen1.sda
- FGM screens from old Q-link FGM area.
- FGM-sprite1.sda
- FGM screens from old Q-link FGM area.
- FGM-sprite2.sda
- FGM screens from old Q-link FGM area.
- FGM-update1.vsd.prg
- FGM-update2.vsd.prg
- FGM-update3.vsd.prg
- FGM-update4.vsd.prg
- FGM-update5.vsd.prg
- Update v6 to v6.5. Self-dissolving File in 5 parts. Dissolve all
onto one disk.
- FGM-v6.demo.d64.gz
- Demo version of Fun Graphics Machine v6. This version released by
Ron Hackley (30 NOV 95) has latest order information.
- Kverter.vsd.prg
- Convert, Dither, Print Koala pics.
- Smobster.prg
- FGM screen from old Q-link FGM area.
- Udraw.vsd.prg
- Draw utility from earlier version of FGM. For registered FGM
owners.
- doodle.txt
- Text file for FGM from old Q-link FGM area.
- geoViewer.vsd.prg
- Geoviewer utility.
- geofont.txt
- Text file for FGM from old Q-link FGM area.
- other/
- Globe.prg
- Globe.readme
- Draws a spinning globe on the screen.
- MandelPrint.prg
- MandelPrint.readme
- Prints Mandelbrot and Julia fractals.
- Popeye.prg
- Displays a picture of the famous sailor and plays his song.
- Printfox-ZS-Resizer.DaveJB.lnx
- Printfox character set resizer v1.1+ by Dave. This utility changes the
character size in the Printfox publishing system font files. Very needed
if you want to redesign any of your fonts.
- pictures/
- FLI/
- Some of these files require an FLI viewer, some are runnable, but might
work only on PAL or only on NTSC computers.
- Appacz.prg
- Colibri.prg
- A picture of a humming-bird
- Dolphin.prg
- A nice dolphin picture, from Topaz.
- Fish.prg
- Two fish
- Giger1.prg
- A 'goat'-headed woman by H.R.Giger
- Hands.prg
- Two hands drawing eachother by M.C.Escher
- KMpec.prg
- Star Trek: Klingon High-Council (K'Mpec)
- LawnmowerMan.prg
- Snapshot of the Lawnmowerman virtual reality shot
- MonaLisa.prg
- Mona Lisa by Leonardo DaVinci :-)
- Nagel20.prg
- Parrot.prg
- A parrot
- Rose.prg
- A rose
- SW-attacker.prg
- Star Wars attack cruiser against Imperial Walkers
- Spacewalk.prg
- An astronaut in the middle of a space walk
- SpiderQueen.prg
- A spider queen by H.R.Giger
- africa.prg
- alapalooza.prg
- Scanned image of "Weird Al" Yankovic's latest album cover
- betyboop.prg
- blackmail.prg
- A demo picture from a FLI editor by Blackmail
- borgman.prg
- boyhowdy.prg
- budlight.prg
- Budlight beer bottle
- bugsbuny.prg
- cherycok.prg
- clown.prg
- A great closeup picture of a clown
- crestfli.prg
- dragon.prg
- earth.prg
- fist.prg
- flint.prg
- lords.prg
- magic.prg
- meaningl.prg
- mermaid.prg
- michelin.prg
- northstars.prg
- A Minnesotta Northstars hockey player with a symbol from NHL.
- papawtun.prg
- pinkfld.prg
- An album cover of Pink Floyd
- suicide.prg
- tilly.prg
- Guest with David Letterman
- tpeaks00.prg
- Picture of Sherilyn Fenn from Twin Peaks
- tpeaks01.prg
- Group shot of characters in R&R Diner from Twin Peaks
- tpeaks03.prg
- Kyle Mcglaughlin from Twin Peaks
- tpeaks04.prg
- Lara Flynn Boyle from Twin Peaks
- Koala/
- MacPaint/
- Eagle.bin
- PrintFox/
- avanger.gb.bin
- Spacecraft in a battle
- band.gb.bin
- Band playing
- conan1.gb.bin
- Conan the barbarian #1
- conan2.dn.bin
- Bottom half of the Conan picture #2
- conan2.up.bin
- Top half of the Conan picture #2
- conan3.dn.bin
- Bottom half of the Conan picture #3
- conan3.up.bin
- Top half of the Conan picture #3
- daught1.gb.bin
- Daughters of mercy, picture 1
- daught2.gb.bin
- Daughters of mercy, picture 2
- flintstones.gb.bin
- Flintstones standing in front of their house
- general.gb.bin
- Military leader uses binoculars
- pianist.gb.bin
- Concert pianist in the act
- shark.gb.bin
- Jaws 18 :-)
- other/
- Here you will find pictures in custom formats.
- Infinity.d64.gz
- A logoshow by Ideal, a Hungarian demogroup. Shows graphics on the "whole"
screen, while an 1X1 scroll comments them. Uses a custom fastloader and a
custom file format. Uploaded by GCS/IDEAL, or Laszlo Boszormenyi
<[email protected]>. Probably does not work on NTSC systems.
- eshi.sfx
- Enhanced Super Hires viewer (sprite-enhanced hires mode) and some
pictures. Programmed by Frank Kontros "The Non Stop Cracker",
[email protected]. Might not work on NTSC systems.
- runnable/
- Agony Electric.prg
- Compopic-Antic.prg
- Compo Pic from the TCC pardy, pic by Creeper/Antic
PAL - Does NOT work on NTSC
Uploaded by Chief/Padua <[email protected]>
- Compopic-Creeper.prg
- Compopic-Joe.Antic.prg
- Compo Pic from the TCC pardy in Sweden, pic by Joe/Antic
PAL - Does NOT work on NTSC
Uploaded by Chief/Padua <[email protected]>
- Compopic-Joe.prg
- Condic1.prg
- An interlaced FLI picture in PAL-G format
- OllieGFX.prg
- Three pictures drawn by Ollie/Pride. PAL only.
- Visual-P.prg
- A Norwegian graphician presents his skills.
- viewers/
- Doodle-4.1.prg
- Display Doodle files. This BASIC program must be run from GEOS.
- FLI-viewer.NTSC.prg
- Simple FLI viewer for NTSC, load pic&program and run
- FLI-viewer.PAL.prg
- Simple FLI viewer for PAL, load pic&program and run
- KoalaViewer.prg
- Simple Koala viewer for PAL/NTSC, load pic&program and run
- Macp21525.prg
- Macp2Epson.prg
- Print MacPaint pictures.
- VGIF64.prg
- A GIF viewer for standard C64
- ViewGIF2.sfx
- GIF viewer. Includes sample GIF.
- jp1223.zip
- JPEG viewers by Stephen Judd
- html/
- ultimax.html
- Description of the VIC-10 a.k.a. UltiMax, the early downscaled game-console
version of the Commodore 64.
- ultimax.jpg
- A German advertisement featuring the VC-10.
- magazines/
- Anarchy_01.d64.gz
- Anarchy Magazine - Edition #01 / June 1994
Produced by Crescent, uploaded by Wisdom/Crescent - [email protected]
- Arachnophobia1.d64.gz
- Arachnophobia #1 August '96 - diskmag
Uploaded by Havran/StudioStyle - [email protected]
- CDiskUser-Cat.sfx
- Catalog of the British Commodore Disk User magazine (rip).
- CSD-Mag-1.prg
- Chaotic2.TRC.lzh
- Chaotic Country Choice issue #2 released by The Ruling Company
- Domination#12-1.d64.gz
- Domination#12-2.d64.gz
- Domination issue 12, two sides.
- Envoyer.Unit5.prg
- A one-file magazine by Unit5.
- Eternity#2-1.d64.gz
- Eternity#2-2.d64.gz
- ISSUE 2 of ETERNITY made by the COMPUTER SCENE guys in England.
2 disksides. 1998. Upped by [email protected]
- Expose#5.d64.gz
- Expose#5.readme
- Issue #5 of Expose, a North American disk magazine. Released in 1992.
- Hack_CD.readme
- Hack_CD_1.lzh
- Hack_CD_2.lzh
- Hack_CD_3.lzh
- Hack_CD_4.lzh
- The Hacker's Crackdown, an electronic book by Bruce Sterling.
- Magness#9.lha
- NatlCadaver-1.prg
- NatlCadaver-2.prg
- Palladium1.d64.gz
- Palladium1.readme
- Palladium issue #1,new diskmagazine from the turkish group Ascraeus!
Uploaded by Zapotek/AFL!
- Passion#1.lnx
- A one-file disk magazine by Antifan/Equinoxe. Released 26-08-95.
- Relax13.Nov1995.d64.gz
- Relax November Edition (Issue 13) © 1995 Phuture
- Rock'n'Roll#21-1.d64.gz
- Rock'n'Roll#21-2.d64.gz
- ROLE proundly presents: ROCK'N'ROLL issue 21, the X-MAS issue 1996.
Converted to .d64 by Logiker.
- Shout#1-1.d64.gz
- Shout#1-2.d64.gz
- A two-sided disk magazine by Equinoxe.
- SkyHigh13.Oxyron.d64.gz
- Diskmaggy from Oxyron
- SmoothCriminal.Unit5.prg
- Smooth Criminal single-file magazine by Unit5.
- The Grapevine 12.lha
- ceev1i5_d64.zip
- Commodore Cee magazine, volume 1 issue 5. The last issue but one.
- ceev1i6_d64.zip
- Commodore Cee magazine, volume 1 issue 6. The last issue released.
- codersworld1.lnx
- codersworld2.lnx
- The first two issues of the Coders World disk magazine from The
Phantom and Wrong Way.
- pulse6.lzh
- Issue #6 of Pulse - the quality disk magazine.
- reform10.lnx
- Reform #010, an issue of a Swedish disk magazine.
Uploaded by Thomas Karlsen <[email protected]>.
- the_pulse_july1995.lzh
- The Pulse Mag, July 1995 issue. A PAL/NTSC scene magazine.
- Ahoy/
- Issues of the Ahoy magazine
- 1986-01.d64.gz
- 1986-02.d64.gz
- 1986-03.d64.gz
- 1986-04.d64.gz
- 1986-05.d64.gz
- 1986-06.d64.gz
- 1986-07.d64.gz
- 1986-08.d64.gz
- 1986-09.d64.gz
- 1986-10.d64.gz
- 1986-11.d64.gz
- 1986-12.d64.gz
- 1987-01.d64.gz
- 1987-02.d64.gz
- 1987-03.d64.gz
- best-1985.d64.gz
- Ahoy Best of 1985
- best-utilities.d64.gz
- Ahoy Best Utilities
- Diehard/
- Diehard_Issue_01_1992_May.pdf
- Diehard_Issue_02_1992_Jun.pdf
- Diehard_Issue_03_1992_Jul.pdf
- dieHard01.pdf
- May 1992
- dieHard02.pdf
- June 1992
- dieHard03.pdf
- July 1992
- dieHard04.pdf
- October 1992
- dieHard05.pdf
- November/December 1992
- dieHard06.pdf
- January 1993
- dieHard07.pdf
- February 1993
- dieHard08.pdf
- March 1993
- dieHard09.pdf
- April 1993
- dieHard10.pdf
- May 1993
- dieHard11.pdf
- June/July 1993
- dieHard12.pdf
- August 1993
- dieHard13.pdf
- September 1993
- dieHard14.pdf
- October 1993
- dieHard15.pdf
- November 1993
- dieHard16.pdf
- December 1993
- dieHard17.pdf
- January/February 1994
- dieHard18.pdf
- March 1994
- dieHard19.pdf
- April 1994
- dieHard20.pdf
- June 1994
- dieHard21.pdf
- July/August 1994
- dieHard22.pdf
- September 1994
- dieHard23.pdf
- October 1994
- Driven/
- Driven Mag, a North American scene magazine.
- Driven-01.prg
- Driven-02.prg
- Driven-03.prg
- Driven-04.prg
- Driven-05.prg
- Driven-06.prg
- Driven-07.prg
- Driven-08.prg
- Driven-09.prg
- Driven-10.prg
- Floppy Magazine/
- Floppy Magazine was published in Finland (in Finnish) from 1985 to 1988.
Tiedostonimistä ilmenee julkaisuvuosi. Kaksipuoliset levykkeet on merkitty
päätteillä "a" ja "b". Katso myös
http://www.ntrautanen.fi/computers/commodore/floppy_magazine.htm.
- fm85-1.d64.gz
- fm85-2.d64.gz
- fm85-3.d64.gz
- fm85-4.d64.gz
- fm85-5.d64.gz
- fm85-6.d64.gz
- Vuosikerta 1985
- fm85-pho.d64.gz
- Parhaat hyötyohjelmat 1985
- fm86-1.d64.gz
- fm86-2.d64.gz
- fm86-3.d64.gz
- fm86-6a.d64.gz
- fm86-6b.d64.gz
- Vuosikerta 1986; numerot 4 ja 5 puuttuvat
- fm87-1a.d64.gz
- fm87-1b.d64.gz
- fm87-2a.d64.gz
- fm87-2b.d64.gz
- fm87-3a.d64.gz
- fm87-3b.d64.gz
- fm87-4a.d64.gz
- fm87-4b.d64.gz
- fm87-5a.d64.gz
- fm87-5b.d64.gz
- fm87-6a.d64.gz
- fm87-6b.d64.gz
- Vuosikerta 1987
- fm88-1a.d64.gz
- fm88-1b.d64.gz
- fm88-2a.d64.gz
- fm88-2b.d64.gz
- fm88-3a.d64.gz
- fm88-3b.d64.gz
- fm88-4a.d64.gz
- fm88-4b.d64.gz
- fm88-5a.d64.gz
- fm88-5b.d64.gz
- fm88-6a.d64.gz
- fm88-6b.d64.gz
- Vuosikerta 1988
- fm88-gua.d64.gz
- fm88-gub.d64.gz
- GURU-supersoftaa 1988/1
- Gamers_Guide/
- Lately some of the older Guides were found to be corrupted and I have thus
made new transfers of the entire collection for safety reasons.
Programs used for this transfer were StarCommander 0.71 and Starlynx for
lynxing. I will now rely completely on Joe Forsters tools as they've shown to
be reliable in difference from other tools out there.
Files named gg_xx(n) are NTSC versions. From issue #09 forth the Guides
autodetect NTSC and fix themselves. We currently only have the NTSC
version of GG #06.
King Fisher / Triad aka Linus Walleij
[email protected]
-- Information Wants to be Free
- gg_01.prg
- gg_02.prg
- gg_03.prg
- gg_04(n).prg
- gg_04.prg
- gg_05.prg
- gg_06(n).prg
- gg_07.prg
- gg_08.prg
- gg_09.lnx
- gg_10.lnx
- gg_11.lnx
- gg_12.lnx
- gg_13.lnx
- gg_14.lnx
- gg_15.lnx
- gg_15_5.lnx
- gg_16.lnx
- gg_17.lnx
- gg_18.lnx
- gg_19.lnx
- gg_20.lnx
- gg_21.lnx
- gg_22.lnx
- gg_23.lnx
- gg_24.lnx
- gg_25.lnx
- Gazette/
- BestOfGazetteGames89.D64.gz
- Compute's Gazette disks from 1989.
- ComputeGazette-APR86.D64.gz
- ComputeGazette-APR87.D64.gz
- ComputeGazette-APR88.D64.gz
- ComputeGazette-AUG86.D64.gz
- ComputeGazette-AUG87.D64.gz
- ComputeGazette-AUG88.D64.gz
- ComputeGazette-AUG89.D64.gz
- ComputeGazette-Aug84.d64.gz
- ComputeGazette-DEC86.D64.gz
- ComputeGazette-DEC87.D64.gz
- ComputeGazette-DEC88.D64.gz
- ComputeGazette-Dec84.D64.gz
- Compute's Gazette disks from 1984.
- ComputeGazette-Dec89.D64.gz
- ComputeGazette-FEB86.D64.gz
- ComputeGazette-FEB87.D64.gz
- ComputeGazette-FEB88.D64.gz
- ComputeGazette-Feb85.D64.gz
- ComputeGazette-JAN86.D64.gz
- Compute's Gazette disks from 1986.
- ComputeGazette-JAN87.D64.gz
- Compute's Gazette disks from 1987.
- ComputeGazette-JAN88.D64.gz
- ComputeGazette-JAN89.D64.gz
- ComputeGazette-JUL86.D64.gz
- ComputeGazette-JUL87.D64.gz
- ComputeGazette-JUL88.D64.gz
- ComputeGazette-JUL89.D64.gz
- ComputeGazette-JUN86.D64.gz
- ComputeGazette-JUN87.D64.gz
- ComputeGazette-JUN88.D64.gz
- ComputeGazette-JUN89.D64.gz
- ComputeGazette-Jan85.D64.gz
- ComputeGazette-July84.d64.gz
- ComputeGazette-June84.d64.gz
- ComputeGazette-June85.D64.gz
- Compute's Gazette disks from 1985.
- ComputeGazette-MAR86.D64.gz
- ComputeGazette-MAR87.D64.gz
- ComputeGazette-MAR88.D64.gz
- Compute's Gazette disks from 1988.
- ComputeGazette-MAY86.D64.gz
- ComputeGazette-MAY87.D64.gz
- ComputeGazette-MAY88.D64.gz
- ComputeGazette-MAY89.D64.gz
- ComputeGazette-March85.D64.gz
- ComputeGazette-May84.d64.gz
- ComputeGazette-May85.D64.gz
- ComputeGazette-NOV86.D64.gz
- ComputeGazette-NOV87.D64.gz
- ComputeGazette-NOV89.D64.gz
- ComputeGazette-OCT86.D64.gz
- ComputeGazette-OCT87.D64.gz
- ComputeGazette-OCT89.D64.gz
- ComputeGazette-Oct84.D64.gz
- ComputeGazette-SEP86.D64.gz
- ComputeGazette-SEP87.D64.gz
- ComputeGazette-SEP88.D64.gz
- ComputeGazette-SEP89.D64.gz
- ComputeGazette-Sept84.D64.gz
- ComputeGazette-apr89.D64.gz
- ComputeGazette-feb89.D64.gz
- ComputeGazette-mar89.D64.gz
- ComputeGazette-nov88.D64.gz
- ComputeGazette-oct88.D64.gz
- Mojo/
- Mojo is published by a user group in North America.
- mojo293.lnx
- mojo493.lnx
- mojoBestOf92.lnx
- mojofall93.lnx
- Newspress/
- Insider #4.zip
- 14.1.1995: Insider#4 magazine from the Rebels. Two sides.
Uploaded by [email protected].
- News Press #16.lnx
- 22.2.1995: News Press #16 magazine from the Rebels, in Lynx format.
Uploaded by [email protected].
- News Press #20-1.d64.gz
- News Press #20-2.d64.gz
- 24.7.1999: News Press #20 magazine, two sides.
Uploaded by Mr.Alpha/F4CG/Nostalgia/News Press Staff.
- Overshadow/
- Angels' Overshadow
diskmags all the released issues from 1997 to 2020.
- Overshadow-01--1997.d64.gz
- Overshadow-02--1997.d64.gz
- Overshadow-03--1997.d64.gz
- Overshadow-04--1997.d64.gz
- Overshadow-05--1997.d64.gz
- Overshadow-06--1997.d64.gz
- Overshadow-07--1997.d64.gz
- Overshadow-08--1997.d64.gz
- Overshadow-09--1997.d64.gz
- Overshadow-10--1998.d64.gz
- Overshadow-11--1998.d64.gz
- Overshadow-12--1998.d64.gz
- Overshadow-13--1998.d64.gz
- Overshadow-14--1998.d64.gz
- Overshadow-15--1999.d64.gz
- Overshadow-16--1999.d64.gz
- Overshadow-17--1999.d64.gz
- Overshadow-18--1999.d64.gz
- Overshadow-19--1999.d64.gz
- Overshadow-20--1999.d64.gz
- Overshadow-21--2000.d64.gz
- Overshadow-22--2000.d64.gz
- Overshadow-23--2000.d64.gz
- Overshadow-24--2001.d64.gz
- Overshadow-25--2001.d64.gz
- Overshadow-26--2002.d64.gz
- Overshadow-27--2002.d64.gz
- Overshadow-28--2002.d64.gz
- Overshadow-29--2003.d64.gz
- Overshadow-30--2005.d64.gz
- Overshadow-31--2017.d64.gz
- Overshadow-32--2017.d64.gz
- Overshadow-33--2018.d64.gz
- Overshadow-34--2019.d64.gz
- Overshadow-35--2020.d64.gz
- Overshadow-36--2021.d64.gz
- Overshadow-37--2022.d64.gz
- Overshadow-38--2022.d64.gz
- Overshadow-39--2023.d64.gz
- Overshadow-Origins--2017.d64.gz
- Overshadow-Origins-2--1581--2022.d81.gz
- Overshadow-Origins-2--2022_d64.zip
- Propaganda/
- Propaganda is a PAL scene magazine.
- Propaganda Gold.d64.gz
- Propaganda11.d64.gz
- Propaganda13.d64.gz
- Propaganda14.zip
- This issue may be corrupted.
- Propaganda16.d64.gz
- Propaganda19.d64.gz
- Propaganda26.d64.gz
- Propaganda 26, uploaded by
Count Zero of TRC * SCS / Talent Technologies / CyberpunX
ftp://ftp.SCS-TRC.net pub/c64/Scene/Cyberpunx/.
- Tiger Disk/
- Tiger Disk 54-1.d64.gz
- Tiger Disk 54-2.d64.gz
- VandalismNews/
- Vandalism News disk magazine.
- VandalismNews11a.sfx
- VandalismNews11b.sfx
- VandalismNews14.lzh
- vandal20.lnx
- vandal21.lnx
- vandal22.lnx
- vandalism_news23.zip
- vandalism_news24.zip
- vandalism_news25.zip
- vandalism_news26.zip
- Violence/
- Alivers--Violence-1--1997.d64.gz
- Alivers--Violence-2--1997.d64.gz
- Alivers--Violence-3--2002.d64.gz
- Alivers--Violence-4--2002.d64.gz
- Alivers--Violence-5--2002.d64.gz
- Alivers--Violence-6--2022.d64.gz
- Alivers--Violence-7--2023.d64.gz
- Vision/
- Vision-1.sfx
- Vision-2a.sfx
- Vision-2b.sfx
- Vision-2c.sfx
- Vision-7a.sfx
- Vision-7b.sfx
- Vision-7c.sfx
- Vision-7d.sfx
- Vision issue 7
- VisionGold1a.sfx
- VisionGold1b.sfx
- VisionGold1c.sfx
- manuals/
- Commodore 64 related manuals
See also the Project 64 document homepage at
http://project64.c64.org/ and the iDOC= homepage at
http://www.softwolves.pp.se/idoc/.
Some of these manuals were originally distributed with Commodore
computers & peripherals, and they can be downloaded for own use if
original is missing. Copying and reprinting of these documents are
forbidden by copyright law.
- 64C_Test_Pilot.pdf
- Game docs that came with C64C "Test Pilot" package
- C64C_GEOS_V1.2_Users_Manual.pdf
- C64C GEOS 1.2 Users Manual
- C64C_GEOS_V1.3_Users_Manual.pdf
- C64C GEOS 1.3 Users Manual
- C64C_GEOS_V1.5_Users_Manual.pdf
- C64C GEOS 1.5 Users Manual
- C64C_Introductory_Guide.pdf
- C64C Introductory Guide
- C64C_System_Guide.pdf
- C64C System Guide
- C64UsersManual(IT).pdf
- C64 Users Manual (Italian)
- C64_Programmers_Reference_Guide.pdf
- C64 Programmer's Reference Guide
- C64_Programmers_Reference_Guide_(FR).pdf
- C64 Programmers Reference Guide (French)
- C64_Programmers_Reference_Guide_(SP).pdf
- C64 Programmers Reference Guide (Spanish)
- C64_User_Manual_1984_2nd_Edition.pdf
- C64 Users Manual (UK version)
- C64_Users_Guide.pdf
- C64 Users Guide
- C64_Users_Manual.pdf
- C64 Users Manual
- Promenade.txt
- Promenade EPROM burner user's guide, converted to e-text by Ward Shrake.
- SX-64_Users_Guide.pdf
- SX-64 Users Guide
- c-diag10.txt
- Commodore Diagnostics (45)
- c64-manual.txt
- Commodore 64 User's Guide
Project 64 e-text version 1.0
- c64-programmers-reference-guide.txt
- Commodore 64 Programmer's Reference Guide, 1/e (46)
Project 64 e-text version 1.0
Converted by Ville Muikkula
- mapping-c64.txt
- Mapping the Commodore 64, Project 64 e-text version 1.0.
Converted by David Holz
- software/
- Logo_Instruction_Manual.pdf
- Nevada_COBOL_for_the_Commodore_64.pdf
- Nevada_Fortran_for_the_Commodore_64.pdf
- Simons_BASIC_114_Additional_Instructions.pdf
- Simons_BASIC_Extensions.pdf
- Super_Expander_64.pdf
- notemakers/
- HellWriter.prg
- MessageMaker.sda
- With this program you can create messages to be displayed
e.g. in a store's window. This program is from 1984, so don't expect
too much.
- NightWriter.prg
- Notewriter-collection1.Megaunit.lzh
- Notewriter collection #01 by Cascade/Megaunit. Released 14.2.1994.
- Octanoter 492.47.prg
- Octanoter v492.47 by Morris/Agony
- Voodoo-Noter-2.1.prg
- Equinoxe's notewriter
- os/
- BASIL-PET_emulator_d64.zip
- BASIC PET Emulator with manual in pdf
- PET Emulator.lnx
- PET Emulator v0.6/021583 with DOS manager v5.1/071382 by Bob Fairbairn, ©
1982 Commodore Business Machines.
- TRIANGULAR uOS 1.27_d64.zip
- BASIC GUI OS for the C64
- kim2d64.d64.gz
- KIM-1 emulator for the C64
- vic-emulatorC64.lnx
- This is a very primitive VIC-20 emulator. You might be able to run some
simple BASIC programs with this.
- wings_d64.zip
- WiNGs OS for C64 w/ SuperCPU. Zip includes CMDHD directory tree.
- GeckOS@ (link)
- ace@ (link)
- geos@ (link)
- lunix/
- LUnix is a simple multitasking OS for the Commodore 64 being developed
by Daniel Dallmann <[email protected]>.
The LUnix homepage is at
http://www.heilbronn.netsurf.de/%7Edallmann/lunix/lunix.html.
- lng020d64.gz
- LUnix NG v 0.20
- lunif.readme
- lunif.tar.gz
- Ilker Ficicilar's LUnix utilities
- lunix-c64-reu.d64.gz
- LUnix binaries 0.21 with REU support
- lunix-c64.d64.gz
- LUnix binaries 0.21
- lunix.readme
- lunix0p3b.c64.gz
- LUnix distribution, self-extracting archive (gunzip it first, then
run it on a C64)
- lunix_tools.readme
- lunix_tools.tgz
- LUnix cross-development package written in C. Includes
luna (a 6502/10 assembler), lupo (generic preprocessor) and
lld (linker).
- lunix_tools_amiga.lha
- lunix_tools_amiga.readme
- Amiga binaries of the LUnix cross-development tools
- packers/
- These crunchers and packers are presented here mainly for historical
reasons. If you are looking for a fast and decent cruncher for serious
use, check Pasi Ojala's PuCrunch, a cross-platform cruncher.
- 4code zipper v2.0.prg
- ABCruncher.prg
- 1993 Executable packer for C64 with/without REU. Very good compression.
- Alternate-v2.0.prg
- Alternative-1.1.prg
- A level packer and depacker by Druid/Agony/Chromance
- BYG-Compact+.prg
- 1989 NAF of Babygang, Executable packer
- BeastLink64k.prg
- Beeftrucker.prg
- BitImploder-v2.5.prg
- Bitimploder-v3.72.d64.gz
- ByteBlaster-v1.1.prg
- ByteBonker-v1.5.prg
- Bytebaby.prg
- An executable compressor.
- Crosslink-v1.3.prg
- Crosslink-v2.0.prg
- CruelCrunch-v2.0.prg
- CruelCrunch-v2.2.prg
- 1988 RGJ of ATG, Executable arithm. packer v2.2+
- CruelCrunch-v2.5.prg
- Cruel cruncher v2.5
- Cruncher AB+.prg
- An improved version of ABCruncher by Equinoxe.
- DarkPacker-v2.0.prg
- DarkSqz-REU.prg
- A version of DarkSqueeze for REU-based systems.
- ECAPacker.prg
- FastCruel2.5.1.prg
- Another version of Fast Cruel cruncher v2.5.
- FastCruel2.5.prg
- Executable packer, fast Cruelcruncher by SCS v2.5a+
- GalleonComp-v3.9.prg
- 1988 Sphinx, Galleon Compactor v3.9/L
- Level-crusher-v1.0.prg
- A packer system and an editor by MMS/TABOO
- NewsPacker.prg
- ShieldCruncher.prg
- Crunches executables.
- SledgeHammer-2.2.CCS.prg
- SledgeHammer 2.2 - The final version. Original code by Trap/Bonzai,
first improved by Vinzz/Wow, new improvements by Fungus/Carcass.
- SledgeHammer-2.prg
- Improved by Trap/Bonzai
- SledgeHammer-3.0.prg
- Improved by PCH (Hungary). Turbo loading, turbo saving, two pass packing.
- SledgeHammer-v2.prg
- Improved by Trap/Bonzai. This could be identical to SledgeHammer-2.prg,
only differently crunched.
- SledgeHammer.prg
- Executable cruncher. Coded by Viz of the Z-Circle.
- Speedpacker-v1.2.prg
- Matcham speed-packer v1.2
- StarCruncher.prg
- TheMissingLinc.prg
- A linker.
- TimeCrunch5.0.prg
- Stoat & Tim, Executable packer v5.0
- TimeCrunch509.DaveJB.lnx
- Time Cruncher v5.09, with reverse-engineered source code. Packs executable
files with the same algorithm as Time Cruncher 5.0.
- Unipacker v2.prg
- Equal char packer by Flash Inc. with fractal zoomer intro and
a picture by Creeper. Released in 1993.
- Unipacker v3.prg
- Unipacker.prg
- abuze cruncher v3.5+.prg
- alternative packer v1.1.prg
- alternative packer v2.0.prg
- beeftrucker-diff.prg
- bronx packer v1.0.prg
- diffpacker2010.zip
- File difference packer/depacker for the c64
- exploding faces cruncher v2.1.prg
- exploding faces cruncher v2.4.prg
- galleon equal charpacker.prg
- gnt-packer-v2.prg
- idt-packer-2.1.prg
- lightimizer.prg
- stat-packer-info.prg
- stat-packer.prg
- wave-packer-v2.1.prg
- packetradio/
- This directory contains packet radio stuff for the C64. See modem.gif
for a schematic diagram. The software is packed using PK-Zip on MS-DOS.
Unpack it before transfering the files to your C64.
These files were uploaded by [email protected].
- dc5doc_p.zip
- Documentation for the packet radio software (Digicom v5.00).
- dc64v50.zip
- The packet radio software.
- digicom-5.00.txt
- Documentation for Digicom v5.00 in another format.
- modem.gif
- The schematic diagram for a packet radio interface.
- productivity/
- * This directory contains miscellaneous productivity software
* for the C64. This would include stuff like word processor,
* calculation software, and the like.
- Digicomm Texteditor.prg
- 80 column text editor
- NewsroomBundle_d64.zip
- Newsroom desktop publishing package, including Clip-Art. Disks in D64
format.
- StarionTextEd.prg
- Text editor that's very musical
- The Write Stuff-1.d64.gz
- The Write Stuff-2.d64.gz
- The Write Stuff-3.d64.gz
- The Write Stuff-4.d64.gz
- This is a great Word Processing Program. On disk side 1 you can read the
docs or use the feature rich word processing feature. On disk side 2 you
can use the same processor, BUT it has the added feature of voice synthesis!
Meaning, it will speak out the words even an entire document to you.
Try some samples as it will read mary had a little lamb, etc for you.
The rest of the disk is packed with features, this is a great program
just read the documentations.
- appl.zip
- This is a collection of application programs I have available. These are
public domain/shareware programs. This archive was compressed under PKZip
2.04g. My e-mail address is [email protected]
- bitcoin-miner.prg
- Bitcoin Miner, uses user port serial @ 1200 baud connected to a server
- buss-programs.d64.gz
- Large suite of C= Business software
- buss-programs.txt
- Directory of buss-programs.d64.gz
- datatool.lnx.gz
- datatool.txt
- A spread-sheet or database application. The documentation is available
at http://members.chello.at/wiener.freiheit/datatool.htm.
- gnylf13.lnx
- gnylfdox.txt
- Gnylf v1.3, a text converter utility by King Fisher of Triad.
Converts between various formats, not merely Commodore-specific.
- perhetalous-data.csm.gz
- Data files for the tape version of the Finnish accounting program
"Perhetalouden suunnittelu- ja tilinpito-ohjelma" published in 1984 by the
bank Kansallis-Osake-Pankki (KOP).
- perhetalous-data2.csm.gz
- A slightly different version of the data files. This copy was reconstructed
manually by Marko Mäkelä sometime in 1985-1987 when the data side of his
tape was accidentally erased by a hardware failure.
- perhetalous-ohjeet.zip
- Printed documentation for the tape version of the Finnish accounting program
"Perhetalouden suunnittelu- ja tilinpito-ohjelma" published in 1984 by the
bank Kansallis-Osake-Pankki (KOP).
- perhetalous.csm.gz
- Original tape image of the Finnish accounting program
"Perhetalouden suunnittelu- ja tilinpito-ohjelma" published in 1984 by the
bank Kansallis-Osake-Pankki (KOP).
- perhetalous.d64.gz
- Disk version of the Finnish accounting program
"Perhetalouden suunnittelu- ja tilinpito-ohjelma" published in 1984 by the
bank Kansallis-Osake-Pankki (KOP).
- perhetalous.prg
- Single-file tape version of "Perhetalouden suunnittelu- ja
tilinpito-ohjelma".
- recipe.sfx
- This program reads recipes from a massive file, dumps them to
a 1541/1571/1581 system on a c64 or c128, and reads them back.
This was developed so the author could steal recipes from the
rec.food.recipes group and dump them to my his computer w/o having
to type them in by hand.
Some modification to the rec.food.recipes stuff IS needed by the
user. This uses TWO drives. Programmed by [email protected].
- sidwriter2.sfx
- A letter-writer program; uses SID music.
- twscanbj.sfx
- This is an upgrade to The Write Stuff 128 and 64 to allow full use of
Canon Bubble Jet printers In Black and White and Epson 24 pin printers.
- programming/
- 21-destructor.prg
- Writes a read error 21 to a 1571 or 1541 disk. Destroys the whole track!
- 22-destructor.prg
- Writes a read error 22 to a 1571 or 1541 disk. Destroys the sector!
- 23-destructor.prg
- Writes a read error 23 to a 1571 or 1541 disk. Destroys the sector!
- 64FORTH.zip
- Forth cartridge for the Commodore 64. Author Tom Zimmer has given
his permission for 64FORTH to be freely distributed.
- AssBlaster-3.0.d64.gz
- A feature-rich assembler distributed by Byterapers 1995. Uploaded by
Urpo Lankinen <[email protected]>.
- BASIC-Programming-Tools.DaveJB.d64.gz
- Several tools by Dave for managing BASIC programs and for expanding the
capabilities of the BASIC interpreter and the system services.
- BASIC-Syntaxer.DaveJB.d64.gz
- BASIC-Syntaxer.DaveJB.readme
- An on-the-fly syntax checker for C= BASIC like languages by Hódi Gyula
1988-1991. This system extension checks BASIC program files to find
Syntax and Type Mismatch Errors. Includes a language reference file
editor, data files for some common BASIC variants, and source files.
- Data_Becker_Forth_C64_d64.zip
- Data Becker Forth -- Includes German manual
- F8 AssBlaster Light.prg
- An assembler for the Flash 8 accelerator card
- Final Cartridge III software.sfx
- Software for the Final Cartridge III.
- LADS_Assembler.d64.gz
- LADS assembler and source, from COMPUTE
- Logo-utilities.d64.gz
- Logo.d64.gz
- Logo.readme
- Commodore Logo, an easy to learn functional,
graphics-orientated programming language.
- abacus-basic-64.g64.gz
- Abacus BASIC 64 compiler
- abacus-cobol_d64.zip
- Abacus COBOL with pdf manual
- abacus-forth_d64.zip
- Abacus FORTH with pdf manual
- abacus-fortran_d64.zip
- Abacus FORTRAN with pdf manual
- abacus-super-c_d64.zip
- Abacus Super C system with pdf manual
- abacus-super-pascal_d64.zip
- Abacus Super Pascal with pdf manual
- abacus-video_basic_d64.zip
- Abacus Video BASIC with pdf manual
- abacus_ada_d64.zip
- Abacus ADA with manual
- abacus_pascal64_d64.zip
- Abacus Pascal64 with manual
- atass.lzh
- atass.tar.gz
- @ass, a GPL licensed assembler by André Fachat. Source code included.
- atbasic.lzh
- atbasic.tar.gz
- @basic, a GPL licensed BASIC extension by André Fachat. Source code
included.
- atmon.lzh
- atmon.tar.gz
- @mon, a GPL licensed machine language monitor by André Fachat.
Source code included.
- blazin-forth_d64.zip
- Blazin' Forth with docs disk
- cbm-assembler.d64.gz
- C64 Assembler, editor, monitor package from Commodore
- comal64-0_14-deluxe_d64.zip
- Comal64 0.14 deluxe disks
- dotbasic_d64.zip
- dotBASIC from Dave Moorman with manual
- gpascal_d64.zip
- G-Pascal from Gambit Games with manual
- kmmm-pascal-IV.6E_d64.zip
- KMMM Pascal-IV 6E with manual
- kyan-pascal_d64.zip
- Kyan Pascal with manual
- lisp64-rel2_d64.zip
- LISP 64 Release 2 by von Peter Feldtmann
- merlin_assembler_d64.zip
- Merlin Assembler with docs
- micol-assembler_d64.zip
- Micol Assembler with manual
- microlisp-2_6.d64.gz
- MicroLISP 2.6
- mlass-1.0.readme
- mlass-1.0.sfx
- A restricted menu-oriented assembler.
- mlisp.sfx
- Micro LISP.
- monitors.arc
- Two full featured ML monitors. One at $c000, and the other at $2000. Just SYS to run.
- oxford-pascal_d64.zip
- Oxford Pascal - several disk variations- with manual
- power-assembler-c64_d64.zip
- Better Working Power Assembler from Spinaker with manual
- power-c_d64.zip
- Beter Working Power-C by Spinaker with manual
- prolog64_d64.zip
- Prolog 64 from Brainware with manual
- rebel-assembler_d64.zip
- Rebel assembler with manual
- restrings.prg
- restrings.readme
- Use Commodore REUs as string data storage in BASIC
- sal64.doc
- sal64.sda
- An assembler
- turbomacropro_0906_c64-STYLE_d64.zip
- Turbo Macro Pro assembler from STYLE
- vanilla-pilot-64_d64.zip
- Vanilla PILOT 64 with manual
- white-lightning-64_d64.zip
- White Lightning dev system with manuals
- zoom_pascal_d64.zip
- Zoom Pascal with manual
- documents/
- ActionReplay6.txt
- Instructions for the Action Replay Mk VI. Includes some undocumented
features.
- TurboAssembler.txt
- Turbo Assembler documentation.
- c64-kernal.txt
- C64 KERNAL jump table, composed by Frank Kontros ([email protected]).
Wide format (119 columns).
- cbm-assembler.pdf
- Manual for Commodore Assembly Development System disk
- keymatrix.txt
- Commodore 64 keyboard matrix and how to read the keyboard. Uploaded by
Fungus/F4CG ([email protected]).
- using-sprites.txt
- This text file tells you how to program the movable object blocks,
MOBs or sprites, in BASIC or in machine language.
- roms@ (link)
- schematics@ (link)
- tapeutil/
- Super Tape Turbo.prg
- A tape speeder.
- Super Turbo-Tape 64.prg
- A tape speeder.
- Turbo 250.prg
- A tape speeder by Mr. Z.
- Turbo Tape 64.prg
- A tape speeder written by Stephan Senz from Freiburg, Germany, in 1983.
- Turbo Tape.prg
- A tape speeder.
- Turbo V3.prg
- A tape speeder.
- giant copy.prg
- Copy tapes to/from disk.
- justage-azimuth.prg
- Azimuth alignment utility. Do a LOAD/STOP before running.
- utilities/
- 17xx-linker.prg
- A 64 kilobyte linker that requires a Commodore REU.
- 80columns.prg
- A utility to display 80 columns with the 64.
- Antifans-Toolbox.sfx
- A tool collection by Antifan/Equinoxe. Includes Voodoo Noter (notemaker),
Stuff-lister and Dir-master (directory editor).
- Ballistic.prg
- This BASIC program calculates some sort of ballistic data for cannons.
- Destroy Protector v1.0.prg
- Dreamcopy-v6.prg
- Fast filecopy (the real one,not Sircopy).
- Filetype.64.prg
- File type editor.
- G-Tech Utilities.d64.gz
- G-Tech Utilities.readme
- This is a simple utility disk with a wide variety of tools for the C64/128.
The utilities haven't been tested on NTSC systems.
- HIV-finder.prg
- A HIV virus finder.
- Mem-Shower-v1.0.prg
- Displays memory contents on the screen. Programmed by Syllinor/Faces.
- Move80f.lzh
- Move80f.readme
- Utility for exchanging data between C128's VDC RAM and main RAM
while operating in C64 mode.
- PromShell.readme
- PromShellv2a.sfx
- PromShellv2b.sfx
- PromShell is similar to 'PromAid v4.2' - it's a shell program for
burning EPROMS using the Promenade EPROM Programmer and Promos 2.0,
which you must have in order to use this shareware program.
Uploaded by [email protected].
- Protect-2.1.TVC.prg
- Protects your machine-language programs with a password. Programmed by
DAE/TVC. Does not co-operate with all crunchers, so protect the programs
first before crunching.
- Sinus-Searcher.prg
- This utility searches sinus curves in memory. Programmed by Brix/CP.
- SinusMaker-v3.2.prg
- A sin/cos data creator
- Streamer 2.prg
- TFSwap.sfx
- Testbild.prg
- Draws various test pictures for tuning the TV set.
- Tools.Spirit.sfx
- Some packers and other utilities by Spirit, a German demogroup.
- Tools.Topaz.sfx
- A disassembler and some text editing programs by Topaz Beerline,
a Finnish demogroup.
- TriadSinusmaker.prg
- A sin/cos data creator by Triad
- Ufopack.sda
- Ufo-Pack v1.0 by Trash/Vermes. Squeezer tools, Tab-Maker v1.0
(converts 2x2 font to proportional font+tab), and Action Replay Player
v0.3 (a music player).
- Ultra-dos.prg
- Document viewer/printer utility.
- Virus-killer.prg
- Kills BHP viruses. Has anybody ever seen one? Rumour has it that the
BHP is an abbreviation from Bayrische Hackerpost, a German underground
magazine.
- WixBouncer4p3.sfx
- A sin/cos data creator with loads of options.
- fontgrabber.sfx
- Assists you in ripping 8x8 fonts from other programs.
- georamtest.prg
- GEORAM. NEORAM, and BBGRAM-TEST v0.2 512K
- lamerkiller.prg
- Protector for intros by Wanderer
- miscprog.lnx.gz
- miscprog.txt
- Miscellanous BASIC programs by Howard Feldman
- spr-scan.readme
- spr-scan.sfx
- Lets you to scan most of the memory for sprites.
- subzero.sfx
- Removes deleted files and validates block count
- ultra55.arc
- Ultra is a glorified SEQ file reader.
- util.zip
- This is a collection of pd/shareware disk and text utilities programs that
I have for the Commodore 64. This file was archived under pkzip 2.04 so
you will need your ISP to unzip the file or find other means of dissolving
this file. Uploaded by Timothy M. Phelps <[email protected]>.
- c65/
- Here is some stuff for the Commodore 65, whose production was canned
at the very last minute in late 1991.
To extract files from the .lha or .lzh archives, use
LHX64 in the C64 mode, available from /pub/cbm/c64/archivers/.
- 1581UtilityV01.d81.gz
- From George Page C65 Disk Collection: 1581 utilities
- 65ce02.txt
- Differences between the Rockwell R65C02 and the Commodore CSG65CE02
used in the 4510 processor of the Commodore 65. Composed by Michael Steil.
- C65_DOS_Manual-DJ81-06.d81.gz
- C65 DOS Manual from Dennis Jarvis
- C65_DOS_Tests-DJ81-21.d81.gz
- C65 DOS test programs from Dennis Jarvis
- Demos900907.d81.gz
- From George Page C65 Disk Collection: Demos
- Demos910610.d81.gz
- From George Page C65 Disk Collection: Demos
- DemosAutoboot.d81.gz
- From George Page C65 Disk Collection: Demos -Sector Skew 7-
- DosDisk.d81.gz
- From George Page C65 Disk Collection: DOS files
- IFFDemoReel1.d81.gz
- From George Page C65 Disk Collection: IFF Demos/Pictures
- InfoDisk1.d81.gz
- From George Page C65 Disk Collection: C65 Information/Specs text files
- K2demo.D81.gz
- C65 Demo created by K2 group
- KoalaDemo.d81.gz
- From George Page C65 Disk Collection: Koala Show 2.1 and Pictures
- RomDumpsAndDemos.d81.gz
- From George Page C65 Disk Collection: C65 Rom dumps, IFF demos
- SampleIFFPics.d81.gz
- From George Page C65 Disk Collection: IFF files
- Turbo Disk 65 v2.prg
- Turbo Disk 65 v2.txt
- A disk utility written completely in BASIC. Works with ROMs
9101xx-9108xx. The program and its instructions are in German.
- Turbo Disk 65 v3.prg
- A newer version of Turbo Disk 65, released in March 1997. This one
was developed on ROM 910111, but it was also tested on 9104xx.
- Utilities880922.d81.gz
- From George Page C65 Disk Collection: CBM DOS/Utilities for 64 and 128
- WalrusSoftwareData870720.d81.gz
- From George Page C65 Disk Collection: Walrus Software internal docs
- autoboot.lzh
- bmdslide.lzh
- border.zip
- A border demo by Stephan Kleinert.
It's divided into a BASIC-Part, the .OBJ-File and the source-code,
which is a sequential file. The others are .PRG.
- c128basicReference.d81.gz
- From George Page C65 Disk Collection: C128 programs, docs, and examples
- c65Disk1.d81.gz
- From George Page C65 Disk Collection: Demos
- c65Disk2.d81.gz
- From George Page C65 Disk Collection: Demos
- c65Disk3.d81.gz
- From George Page C65 Disk Collection: Demos
- c65Disk5.d81.gz
- From George Page C65 Disk Collection: DOS files
- c65Disk6.d81.gz
- From George Page C65 Disk Collection: Demos/Pictures
- c65demo-910610.d81.gz
- C65 pictures demo 6a from Dennis Jarvis
- c65disk1.lha
- C65 demo disk "c65 demo 900907" labeled "C65 demo disk #2 version 910107"
- c65disk1.lzh
- C65 iff pictures demo disk, plus regina and iff demo
- c65disk2.lha
- C65 demo disk "sector skew 7" labeled "DEMO DISK #2 version 910501"
- c65disk2.lzh
- C65 demo disk "sector skew 7" labeled "DEMO DISK #2 version 910501"
- c65disk3.lha
- C65 demo disk "c65 demo 910610"
labeled "C64DX DEMO DISK #2D Use with ROM v910624 VIC 4567R7 DMA F018A"
- c65disk3.lzh
- C65 demo disk "c65 demo 910610"
labeled "C64DX DEMO DISK #2D Use with ROM v910624 VIC 4567R7 DMA F018A"
- c65disk4.lha
- C65 demo disk "c128 basic" labeled "910923 Demo disk"
- c65disk4.lzh
- C65 demo disk "c128 basic" labeled "910923 Demo disk"
- c65disk5.lha
- C65 demo disk "c65 dos" labeled "C65 DOS TEST PROGS 12/89 1581 fmt"
- c65disk5.lzh
- C65 pictures demo disk, unknown format, different than 1 and 6
- c65disk6.lha
- C65 demo disk "iff demo reel #1" labeled "C65 IFF DEMO REEL #1 FC65 (filecopy) hack"
- c65disk6.lzh
- C65 iff pictures demo disk, with autoboot
- c65disks.txt
- Commodore 65 software (demo disks) index file, uploaded by George Page.
- freddle.d81.gz
- Wordle clone for the C65, works in 911001 roms.
- iff-demo.lzh
- A fixed version of the IFF demo that was on the demo disks. The original
demo does not run without an internal memory expansion and had also another
bug. The fixed version requires the IFF files from the demo disks 1-3.
Fixed and uploaded by Thomas Hechelhammer.
- pbsmoker.sfx
- romsave-2.01.prg
- Thomas Hechelhammer's program for extracting the ROM from a Commodore 65.
This version should work with all ROM revisions.
- sk-demo-iffs.lzh
- sk-demo.lzh
- A demo for the C65 by Stephan Kleinert. The files have been split into
two parts. The IFF pictures are in a separate file (true ILBM graphics).
The demo works with ROM version 910429 or later.
- docs@ (link)
- firmware@ (link)
- schematics@ (link)
- src@ (link)
- crossplatform/
- Here is our collection of cross-platform tools, e.g. programs that are
support the Commodore 8-bit computers on other platforms.
- ALLFILES
- Index of all files under this area, text version.
- ALLFILES.html
- Index of all files under this area, HTML version.
- audio/
- HighVoltageSIDs/
- HIGH VOLTAGE SID COLLECTION
from http://www.public.asu.edu/~greiman/inc/hv_sids.html
At last! A SID tune collection specifically designed for SIDPlayer!
This collection has around 95% of the most popular tunes from the
Commodore 64...
- hvsids-1.zip
- hvsids-2.zip
- hvsids-3.zip
- hvsids-4.zip
- hvsids-5.zip
- hvsids-6.zip
- hvsids-7.zip
- hvsids-8.zip
- hvsids-9.zip
- msdos/
- c64c_winamp_skin.zip
- The Commodore 64c skin for WinAmp by Jaromir Król. See also the page
http://www.kki.net.pl/jaromirk/c64joke/C64joke.htm.
- el_sid.zip
- A little program to show info on PSID music files, and change the default
song number. A new version, with long filename support added.
By Jaromir Król - "\//\SS/\GO".
- musimage_d64.zip
- Use this with Sidplayer music disk images to get more info on .D64 files
Uploaded by Peter Weighill (address no longer valid)
- sounds/
- vic20mix.zip
- A mix of VIC-20 game music in MPEGAudio layer3 format.
Composed by Timo Raita <[email protected]>, http://www.hit.fi/~traita/.
- vic20sf.zip
- A Sound Font with VIC-20 sounds.
Composed by Timo Raita <[email protected]>, http://www.hit.fi/~traita/.
- converters/
- sjdmaker-0.1.tar.gz
- Src for converter from US JiffyDOS to swedish (possibly others)
Archive file conversion tools for Windows.
- uudecode.bas
- Unix to Unix decoder written in BASIC V2. Should work
on all 8-bit Commodores with at least one disk drive.
- Amiga/
- c64amiga.readme
- c64amiga.zip
- Programs to transfer files C64 <-> Amiga and convert text, graphics and
font files. Uploaded by Peter Weighill <[email protected]> (address
no longer valid).
- cbmconvert-amiga-2.1.2.lha
- Converts different Commodore file formats between each other.
Supports various disk images, tape images, file archives and emulator
file formats.
- d64.lha
- A program to convert C64 programs from datasette to amiga file format for
use with TheA64Package etc. Uploaded by Peter Weighill.
- Windows/
- T64EMP.zip
- TEMP - T64 Extraction / Manipulation program
A next version of my ExtracT64 program.
Windows cross-platform tool to manipulate T64 files. It contains GUIs for some C64-related console applications, such as tape64, PUcrunch, Cartridge convert. It's possible to join TAP files too. Some functions to mix pictures to PRG programs.
This program is currently in experimental stage.
- prg2tap-1.8-win32-with-examples.zip
- Convert PRG files to TAP
Polish and English language.
- c128@ (link)
- c64@ (link)
- msdos/
- 64Dmon32_100beta_d64.zip
- 64dmn016.zip
- 64Dmon: an editor for 1541 disk image files
- LZHconvert.lzh
- Utility for renaming files in LHArchives.
Instructions for creating Commodore .SFX archives on
other platforms, i.e. Unix or MS-DOS.
- arklnx.bas
- arklnx.readme
- Shows contents of some .ARK and .LNX files.
- arklnx.zip
- cbm2asc_11.zip
- A PETSCII to ASCII converter. Supports also BASIC and SpeedScript.
Source code not included.
- cbmconvert-win32-2_1_2.zip
- 32-bit MS Windows version of cbmconvert 2.1.2, a conversion utility that
reads and writes files in different Commodore-specific archive file formats,
disk images or tape images. This version was created with a cross-compiler
version of gcc 2.95 on Linux, targeted for the MinGW platform. The program
requires the library file MSVCRT.DLL, which should be distributed with
Windows since version 95 OSR2, or Internet Explorer since version 5.
- cbmcv204.zip
- 32-bit MS-DOS binary version of cbmconvert 2.0.4, a conversion utility
that reads and writes files in different Commodore-specific archive file
formats or disk images. This is the MS-DOS binary version created with
DJGPP; the source code is in the ../unix/ directory. You will also need
the file csdpmi3b.zip. This file was provided by Wolfgang Moser.
- convert.readme
- convert.zip
- These programs, together with LHA, simplify extracting CBM files with
original filenames from .LHA archives to .D64 disk files.
- copy2d64.arj
- copy2d64.readme
- Copies MS-DOS files to 1541 disk images, includes Pascal source code.
- csdpmi3b.zip
- CWSDPMI binary distribution (release 3). You will need this for running
cbmconvert and other programs compiled with DJGPP.
- ctools04.zip
- ctools V0.4 is a collection of programs to work with images of C64/C128
CP/M disks under Linux and MS-DOS. The C++ source code is included.
Uploaded by the author, Jochen Metzinger <[email protected]>.
- d64dir32.zip
- This 32-bit Visual Basic program (source code not included) will view
view the contents of your D64 files featuring a nice GUI. It requires
32-bit Windows and the Visual Basic libraries.
- dir_d64.zip
- Display the catalog of .D64 image file and copy files from it.
No source code included. Author: <[email protected]>
- dis64080.zip
- A tool for extracting directory information from 1541 disk images.
No source code included; only MS-DOS and OS/2 executables.
- el_sid.zip
- A tool for choosing the default tune in a multi-tune SidPlay file.
- fvcbm20.zip
- fvcbm 2.0. Views listings of Commodore archive files. Runs on
MS-DOS, and compiles on SCO Unix and Linux and other little-endian systems.
- fvcbm30.readme
- fvcbm30.zip
- fvcbm 3.0. List directories of Commodore 64/128 compatible archive files.
Runs on MS-DOS and compiles on various Unix systems.
- geoimage_d64.zip
- Use this with Geos disk images to get more info on .D64 files
Uploaded by Peter Weighill <[email protected]>
- list64.zip
- List64 v0.67 (FREEWARE) - C64 file image viewer, lists the contents of
D64,X64,T64,Lynx,Zipcode File/4/5,Arkive,PC64,Net64,Lbr files.
Supports 40 Track images(ZipCode,D64,X64). Shows size in bytes,
track/sector and REL file infos,etc..., all infos you can gain
out of the several formats listed above.
Author: Stefan Weber <[email protected]>
- pcgeos03.zip
- MS-DOS programs (including german & english documentation and TURBO
PASCAL source) that extract GEOS converted files (.cvt) from disk
images and translate GEOS texts, pictures and fonts to MS-DOS.
Uploaded by the author, Jochen Metzinger <[email protected]>.
- s2g.zip
- Convert ZipCode 6-Pack files to .G64
- su081.zip
- su082.zip
- Star Utilities, a pack of utilities for handling disk images, tape images,
Lynx archives and ZipCode archives. Freeware, uploaded by the author,
[email protected].
- su083.zip
- Star Utilities: programs to create, list and extract several Commodore archive
formats E-Mail address: [email protected]
- targetd64_bin_win32_0_2.zip
- Win32 executables of TargetD64
- targetd64_src_0_2.tgz
- TargetD64 is an "open source" C64 related conversion tool and emulator
frontend. Archives passed to TargetD64 will be converted into D64 images
without user interaction.
- td64test_0_2.tgz
- Test suite for TargetD64
- zip2d64.arj
- MS-DOS utility that converts ZipCode files to 1541 disk images (for
use with the C64S emulator), with Turbo Pascal source code.
- zip2d64.txt
- Converts ZipCode files to 1541 image format. No source code included!
Uploaded by the author ([email protected]).
This is version 1.1 of ZIP2D64 by Volker Beck.
Version 1.0 had some problems with the ZIP-files of a ZIP-program
that appends some useless bytes to the files.
- zip2d64.zip
- pet@ (link)
- plus4@ (link)
- unix/
- LZHconvert.lzh
- Utility for renaming files in LHArchives.
Instructions for creating Commodore .SFX archives on
other platforms, i.e. Unix or MS-DOS.
- cbmconvert-1.1.tar.gz
- Converts different C64 file/disk archives to
LHARC / SFX format on a Unix system.
- cbmconvert-2.0.5.1.tar.gz
- cbmconvert-2.1.1.tar.gz
- cbmconvert-2.1.2.tar.gz
- Converts different Commodore file formats between each other.
- cbmconvert.html
- cbmconvert release notes
- crc32.c
- C language source code for CRC32.
- crc32.prg
- Calculates 32-bit CCITT checksums to ensure data
integrity in file transfers. C64/C128 executable.
- crc32.readme
- Instructions for CRC32.
- crc32.s
- 6502 source code for CRC32.
- ctools04.lsm
- ctools04.zip
- ctools V0.4 is a collection of programs to work with images of C64/C128
CP/M disks under Linux and MS-DOS. The C++ source code is included.
- fvcbm30.readme
- fvcbm30.zip
- fvcbm 3.0. List directories of Commodore 64/128 compatible archive files.
Runs on MS-DOS and compiles on various Unix systems.
- ihex-bin.tar.gz
- Converts Intel Hex to raw binary and vice versa.
- pcrc.c
- C source code of PCRC.
- pcrc.prg
- Calculates checksums for files. Older version of CRC32 to be phased out.
C64/C128 executable.
- pcrc.readme
- Notes about PCRC.
- petlp-1.1.tar.gz
- This is a small program that converts printer output to Postscript,
ASCII or PETSCII. petlp understands a limited set of Epson compatible
printer codes. The Postscript output, when fed to a postscript printer,
produces the text in a font resembling the output of a matrix printer,
including the CBM graphics characters :-)
The program used to be part of VICE, but since some of the code violates
the license of VICE, it was removed from the emulator and made stand-alone.
- prg2tap-1.8-linux-x86_64-with-examples.tgz
- Convert PRG files to TAP
- targetd64_bin_linux_i386_0_2.tgz
- Linux i386 ELF libc6 binary distribution of TargetD64
- targetd64_src_0_2.tgz
- TargetD64 is an "open source" C64 related conversion tool and emulator
frontend. Archives passed to TargetD64 will be converted into D64 images
without user interaction.
- td64test_0_2.tgz
- Test suite for TargetD64
- unkar.c
- Source to dissolve Kevin's Archiver archives.
Can be compiled by C64 C compilers aswell.
- vic20@ (link)
- emulators/
- detect-emu-c64.txt
- Example program for detecting a Commodore 64 emulator.
Most emulators use a standard method for that.
- detect-emu-vic20.txt
- Example program for detecting a Commodore VIC 20 emulator.
- Amiga/
- A4.lha
- A primitive shareware Commodore plus/4 emulator for Commodore Amiga.
Author: Thomas König http://members.ping.at/tomking/A4/.
- C64Emulator.lha
- A 'funny' C64 emulator for Amiga. Emulates the screen editor, but
doesn't 'fully' execute basic commands..
(a link to /pub/amiga/misc/funstuff/Commodore64Emulator.lha)
- FrodoV2_4.lha
- FrodoV2_4.readme
- Frodo is a multitasking freeware C64 emulator for the Amiga and
DraCo. OS2.1 and a 68020 (or better) are required, as well as copies
of the original C64 ROMs, which are not included.
This emulator focuses on the exact reproduction of special graphical
effects possible on the 64. Programmed and uploaded by
Christian Bauer ([email protected])
http://www.Uni-Mainz.DE/~bauec002/FRMain.html.
- MagiC64.lha
- MagiC64.readme
- MagiC64 is a C64 emulator for the Amiga, which tries to emulate
a real C64 in an exact manner. Programmed and uploaded by
Michael Kramer ([email protected]).
- ShowVIC-3.06.lha
- Displays and converts different Commodore 64 graphics files on the Amiga.
- TheA64Package.lha
- Commodore 64 emulator for Commodore Amiga, version V2.0d, without support
for communications over the Commodore serial bus. This is very obsolete,
but it has some historical value. According to the Usenet article
<[email protected]> from November 1993, A64 is an enhancement of
GO64, which was a commercial failure. The Fred Fish disk 156
http://www.funet.fi/pub/amiga/fish/101-200/ff156/ includes a program
Go64 from August 1988 ("Not to be confused with the commercial product
Go-64! from Software Insight Systems").
- vicV0.65.lha
- A Commodore VIC-20 emulator for the Amiga. Uploaded by Peter Weighill.
Author: <[email protected]>
- Atari/
- c64.lzh
- Commodore 64 emulator for Atari ST. Very rough emulation, and does not work
on all ST models. The documentation is in German only.
- c64.lzh.selostus
- Finnish translation of the German documentation for the c64.lzh archive.
Translated by Marko Mäkelä.
- Frodo/
- Frodo V4.0 is a free, portable C64 emulator for BeOS, Unix, MacOS, AmigaOS
and Windows systems.
Author: [email protected] (Christian Bauer)
http://www.Uni-Mainz.DE/~bauec002/FRMain.html
- FrodoV4_1.Amiga.lha
- Binary distribution for Amiga/DraCo with 68040/68060, AmigaOS 3.0 and
graphics card. (Use Frodo V2.x for other Amigas.)
- FrodoV4_1a.Be.tar.gz
- Binary distribution for BeOS
- FrodoV4_1a.Src.tar.gz
- Source distribution (for *nix systems)
- frodo-411.sit.hqx
- MacFrodo V3.1.5 binary distribution (68k and PowerPC).
See The Official MacFrodo Home Page
http://internetter.com/titan/software/ for more information.
- frodo4_1.win32.zip
- Windows 95/NT version of Frodo. Downloaded from
http://www.burgoyne.com/pages/jasono/frodo1.html.
- MacOS/
- Power20-10.hqx
- Power64-212.hqx
- frodo-411.sit.hqx
- Frodo is a free, portable C64 emulator for BeOS, Unix, MacOS and
AmigaOS systems.
MacFrodo V4.1.1 binary distribution (68k and PowerPC).
See The Official MacFrodo Home Page
http://internetter.com/titan/software/ for more information.
- mac64-04.hqx
- Commodore 64 emulator v0.4 for Apple Macintosh.
- VICE/
- For more information about VICE, see its home page at
http://vice-emu.sourceforge.net.
- BeVICE-2.4.powerpc.zip
- VICE 2.4 for BeOS (PPC)
- BeVICE-2.4.x86.zip
- VICE 2.4 for BeOS (x86)
- BeVICE-3.0.Haiku.zip
- VICE 3.0 for Haiku (does not work on BeOS or Zeta)
- BeVICE-3.0.Haiku64.zip
- VICE 3.0 for Haiku64
- BeVICE-3.0.powerpc.zip
- VICE 3.0 for BeOS (PPC)
- BeVICE-3.0.x86.zip
- VICE 3.0 for BeOS and Zeta (x86)
- BeVICE-3.1.Haiku.zip
- VICE 3.1 for Haiku (does not work on BeOS or Zeta)
- BeVICE-3.1.Haiku64.zip
- VICE 3.1 for Haiku64
- BeVICE-3.1.powerpc.zip
- VICE 3.1 for BeOS (PPC)
- BeVICE-3.1.x86.zip
- VICE 3.1 for BeOS and Zeta (x86)
- GTK3VICE-3.7-win32.zip
- VICE 3.7 for Windows 32 bit
- GTK3VICE-3.7-win64.zip
- VICE 3.7 for Windows 64 bit (x64)
- GTK3VICE-3.8-win32.zip
- VICE 3.8 for Windows 32 bit
- GTK3VICE-3.8-win64.zip
- VICE 3.8 for Windows 64 bit (x64)
- GTK3VICE-3.9-win64.zip
- VICE 3.9 for Windows 64 bit (x64)
- SDL2VICE-3.0-win64.7z
- SDL2 based VICE 3.0 for Win64 (x64)
- SDL2VICE-3.1-win32.7z
- SDL2 based VICE 3.1 for Win32
- SDL2VICE-3.7-win32.zip
- SDL2 based VICE 3.7 for Win32
- SDL2VICE-3.7-win64.zip
- SDL2 based VICE 3.7 for Win64 (x64)
- SDL2VICE-3.8-win32.zip
- SDL2 based VICE 3.8 for Win32
- SDL2VICE-3.8-win64.zip
- SDL2 based VICE 3.8 for Win64 (x64)
- SDL2VICE-3.9-win64.zip
- SDL2 based VICE 3.9 for Win64
- SDLVICE-2.2.pkg
- SDL based VICE 2.2 for SkyOS
- SDLVICE-2.3-ppcbe-public.qpr
- SDL based VICE 2.3 for ppcbe QNX 6.x (QNX 6.x repository install file)
- SDLVICE-2.3-win64-ia64.zip
- SDL based VICE 2.3 for Win64 (IA64)
- SDLVICE-2.4-armle-public.qpr
- SDL based VICE 2.4 for armle QNX 6.x (QNX 6.x repository install file)
- SDLVICE-2.4-m68k-sunos.tgz
- SDL based VICE 2.4 for 68k SunOS
- SDLVICE-2.4-mint.tgz
- SDL based VICE 2.4 for Atari Mint
- SDLVICE-2.4-mipsbe-public.qpr
- SDL based VICE 2.4 for mipsbe QNX 6.x (QNX 6.x repository install file)
- SDLVICE-2.4-mipsle-public.qpr
- SDL based VICE 2.4 for mipsle QNX 6.x (QNX 6.x repository install file)
- SDLVICE-2.4-ppcbe-public.qpr
- SDL based VICE 2.4 for ppcbe QNX 6.x (QNX 6.x repository install file)
- SDLVICE-2.4-qnx4.tar.F
- SDL based VICE 2.4 for QNX 4.x
- SDLVICE-2.4-shle-public.qpr
- SDL based VICE 2.4 for shle QNX 6.x (QNX 6.x repository install file)
- SDLVICE-2.4-sparc-sunos.tgz
- SDL based VICE 2.4 for Sparc SunOS
- SDLVICE-2.4-win32.zip
- SDL based VICE 2.4 for Win32
- SDLVICE-2.4-win64-ia64.zip
- SDL based VICE 2.4 for Win64 (IA64)
- SDLVICE-2.4-win64-x64.zip
- SDL based VICE 2.4 for Win64 (x64)
- SDLVICE-2.4-winmips.zip
- SDL based VICE 2.4 for MS-Windows 32bit (mips)
- SDLVICE-3.0-SkyOS.pkg
- VICE 3.0 for SkyOS
- SDLVICE-3.0-Sortix32.tix.tar.xz
- SDL based VICE 3.0 for 32 bit Sortix OS
- SDLVICE-3.0-Sortix64.tix.tar.xz
- VICE 3.0 for SDL based VICE 3.0 for 64 bit Sortix OS
- SDLVICE-3.0-armle-public.qpr
- SDL based VICE 3.0 for ARMLE QNX 6.x
- SDLVICE-3.0-interix30.tar.gz
- SDL based VICE 3.0 for Interix OS 3.0
- SDLVICE-3.0-interix35.tar.gz
- SDL based VICE 3.0 for Interix OS 3.5
- SDLVICE-3.0-interix52.tar.gz
- SDL based VICE 3.0 for Interix OS 5,2
- SDLVICE-3.0-interix60.tar.gz
- SDL based VICE 3.0 for Interix OS 6.0
- SDLVICE-3.0-interix61.tar.gz
- SDL based VICE 3.0 for Interix OS 6.1
- SDLVICE-3.0-interix62.tar.gz
- SDL based VICE 3.0 for Interix OS 6.2
- SDLVICE-3.0-m68k-sunos.tar.gz
- SDL based VICE 3.0 for 68k unOS
- SDLVICE-3.0-mipsbe-public.qpr
- SDL based VICE 3.0 for MIPSBE QNX 6.x
- SDLVICE-3.0-mipsle-public.qpr
- SDL based VICE 3.0 for MIPSBE QNX 6.x
- SDLVICE-3.0-shle-public.qpr
- SDL based VICE 3.0 for SHLE QNX 6.x
- SDLVICE-3.0-sparc-sunos.tar.bz2
- SDL based VICE 3.0 for Sparc SunOS 4.x
- SDLVICE-3.1-win32.7z
- SDL based VICE 3.1 for Win32
- SDLVICE-3.1-win64.7z
- SDL based VICE 3.1 for Win64 (x64)
- SDLVICE-AmigaOS3-3.1.lzx
- SDL based VICE 3.1 for AmigaOS 3.x
- SDLVICE-dingoo-2.3.zip
- SDL based VICE 2.3 for Dingoo
- SDLVICE-dingoo-2.4.zip
- SDL based VICE 2.4 for Dingoo
- SDLVICE-syllable-2.4.application
- SDL based VICE 2.4 for Syllable
- SDLVICE-syllable-3.0.application
- SDL based VICE 3.0 for Syllable
- SDLVICE_3.0-winnt3.50.zip
- SDL based VICE 3.0 for Windows NT 3.50
- SDLVICE_3.0-winnt3.51.zip
- SDL based VICE 3.0 for Windows NT 3.51
- VICE-2.4-x86-public.qpr
- VICE 2.4 for x86 QNX 6.x (QNX 6.x repository install file)
- VICE-3.0-NS-NIHS.tar.gz
- VICE 3.0 for NextStep
- VICE-3.0-OS-NIS.tar.gz
- VICE 3.0 for OpenStep
- VICE-3.0-RH-I.tar.gz
- VICE 3.0 for Rhapsody
- VICE-3.0-darwin-i386.tar.bz2
- VICE 3.0 for Intel Apple Darwin OS
- VICE-3.0-darwin-ppc.tar.bz2
- VICE 3.0 for PPC Darwin
- VICE-3.0-i386-hurd.tar.bz2
- VICE 3.0 for intel based GNU Hurd OS
- VICE-3.0-x86-public.qpr
- VICE 3.0 for x86 QNX 6.x (QNX 6.x repository install file)
- VICE-3.0-xaw-cygwin32.tar.bz2
- VICE 3.0 for Cygwin for 32bit Windows
- VICE-3.0-xaw-cygwin64.tar.bz2
- VICE 3.0 for Cygwin for 64bit Windows
- VICE-3.0-xaw-cygwin9x.tar.bz2
- VICE 3.0 for Cygwin for 32bit Windows 95/98
- VICE-3.0-xaw-cygwinnt.tar.bz2
- VICE 3.0 for Cygwin for 32bit Windows NT
- VICE-AROS64-2.4.tar.gz
- VICE 2.4 for AROS64
- VICE-AmigaOS3-2.4.tar.gz
- VICE 2.4 for AmigaOS 3.x
- VICE-AmigaOS3-3.0.lzx
- VICE 3.0 for AmigaOS 3.x
- VICE-AmigaOS3-3.1.lzx
- VICE 3.1 for AmigaOS 3.x
- VICE-AmigaOS4-2.4.tar.gz
- VICE 2.4 for AmigaOS 4
- VICE-AmigaOS4-3.0.lzx
- VICE 3.0 for AmigaOS 4
- VICE-AmigaOS4-3.1.lzx
- VICE 3.1 for AmigaOS 4
- VICE-MorphOS-2.4.tar.gz
- VICE 2.4 for MorphOS
- VICE-MorphOS-3.0.lzx
- VICE 3.0 for MorphOS
- VICE-MorphOS-3.1.lzx
- VICE 3.1 for MorphOS
- VICE-arm-AROS-2.4.tar.gz
- VICE 2.4 for arm AROS
- VICE-arm-AROS-3.0.lzx
- VICE 3.0 for arm AROS
- VICE-i386-AROS-2.4.tar.gz
- VICE 2.4 for x86 AROS
- VICE-i386-AROS-3.0.lzx
- VICE 3.0 for x86 AROS
- VICE-i386-AROS-3.1.lzx
- VICE 3.1 for x86 AROS
- VICE-m68k-AROS-3.0.lzx
- SDL based VICE 3.0 for 68k AROS
- VICE-powerpc-AROS-2.4.tar.gz
- VICE 2.4 for PowerPC AROS
- VICE-powerpc-AROS-3.0.lzx
- VICE 3.0 for PowerPC AROS
- VICE-powerpc-AROS-3.1.lzx
- VICE 3.1 for PowerPC AROS
- VICE-x86_64-AROS-3.0.lzx
- VICE 3.0 for AROS64
- VICE-x86_64-AROS-3.1.lzx
- VICE 3.1 for AROS64
- Vice2-2.4.zip
- VICE 2.4 for IBM OS/2
- Vice2-3.0.zip
- VICE 3.0 for IBM OS/2
- Vice2-3.1.zip
- VICE 3.0 for IBM OS/2
- WinVICE-2.4-SCPU.zip
- VICE for Windows 32 bit with SuperCPU support and Dink mods
- WinVICE-2.4-ia64.zip
- VICE 2.4 for Win64 (IA64)
- WinVICE-2.4-x64.zip
- VICE 2.4 for Win64 (x64)
- WinVICE-2.4-x86.zip
- VICE 2.4 for Win32
- WinVICE-3.0-ARM.7z
- VICE 3.0 for Windows for ARM processors
- WinVICE-3.0-ia64.7z
- VICE 3.0 for Win64 (IA64)
- WinVICE-3.1-x64.7z
- VICE 3.1 for Win64 (x64)
- WinVICE-3.1-x86.7z
- VICE 3.1 for Win32
- ffmpeg-0.5.1-win32dll.zip
- Compiled ffmpeg library for Win32, to be used with WinVICE 1.21 and up
- gtk3vice_3.8.deb
- VICE 3.8 for Debian Linux (GTK3 based)
- sdl2vice_3.8.deb
- VICE 3.8 for Debian Linux (SDL2 based)
- sdlvice-3.0-qnx4.tar.F
- SDL based VICE 3.0 for QNX 4.x
- vice-2.2-1.m68kmint.rpm
- VICE 2.2 for Atari Mint
- vice-2.2-sol10-x86-local.gz
- VICE 2.2 for Intel Solaris 10
- vice-2.2-sol11-x86-local.gz
- VICE 2.2 for Intel Solaris 11 (AKA Solaris Express AKA OpenSolaris)
- vice-2.2-sol26-x86-local.gz
- VICE 2.2 for Intel Solaris 2.6
- vice-2.3-1.fc14.i686.rpm
- VICE 2.3 for x86 fedora
- vice-2.3-1.fc14.x86_64.rpm
- VICE 2.3 for amd64/x86_64 fedora
- vice-2.3-1.m68kmint.rpm
- VICE 2.3 for Atari Mint
- vice-2.3-sol10-x86-local.gz
- VICE 2.3 for Intel Solaris 10
- vice-2.3-sol11-x86-local.gz
- VICE 2.3 for Intel Solaris 11 (AKA Solaris Express AKA OpenSolaris)
- vice-2.3-sol26-x86-local.gz
- VICE 2.3 for Intel Solaris 2.6
- vice-2.3-win-gui-palette-fix.diff.gz
- Patch for VICE 2.3 to fix the windows palette bug.
- vice-2.4.tar.gz
- VICE 2.4 source code
- vice-3.0.tar.gz
- VICE 3.0 source code
- vice-3.1.tar.gz
- VICE 3.1 source code
- vice-3.7.tar.gz
- VICE 3.7 source code
- vice-3.8.tar.gz
- VICE 3.8 source code
- vice-3.9.tar.gz
- VICE 3.9 source code
- vice-arm64-gtk3-3.7.1.dmg
- GTK3 based VICE 3.7 for Mac OS X Apple silicon
- vice-arm64-gtk3-3.8.dmg
- GTK3 based VICE 3.8 for Mac OS X Apple silicon
- vice-arm64-gtk3-3.9.dmg
- GTK3 based VICE 3.9 for Mac OS X Apple silicon
- vice-arm64-sdl2-3.7.1.dmg
- SDL based VICE 3.7 for Mac OS X Apple silicon
- vice-arm64-sdl2-3.8.dmg
- SDL based VICE 3.8 for Mac OS X Apple silicon
- vice-arm64-sdl2-3.9.dmg
- SDL based VICE 3.9 for Mac OS X Apple silicon
- vice-gp2x-2.2.zip
- VICE 2.2 for GP2X
- vice-macosx-cocoa-i386+ppc-10.4-gcc40-2.2.dmg
- VICE 2.2 for Mac OS X 10.4 (native Cocoa)
- vice-macosx-cocoa-i386+ppc-10.4-gcc40-2.3.dmg
- VICE 2.3 for Mac OS X 10.4 (native Cocoa)
- vice-macosx-cocoa-i386+ppc-10.5-gcc40-2.3.dmg
- VICE 2.3 for Mac OS X 10.5 (native Cocoa)
- vice-macosx-cocoa-i386+ppc-10.5-gcc40-2.4.dmg
- VICE 2.4 for Mac OS X 10.5 (native Cocoa)
- vice-macosx-cocoa-i386+x86_64-10.6-clang-2.3.dmg
- VICE 2.3 for Mac OS X 10.6 (native Cocoa compiled with clang)
- vice-macosx-cocoa-i386+x86_64-10.6-clang-2.4.dmg
- VICE 2.4 for Mac OS X 10.6 (native Cocoa compiled with clang)
- vice-macosx-cocoa-i386+x86_64-10.6-gcc42-2.3.dmg
- VICE 2.3 for Mac OS X 10.6 (native Cocoa compiled with gcc)
- vice-macosx-cocoa-i386+x86_64-10.6-gcc42-2.4.dmg
- VICE 2.4 for Mac OS X 10.6 (native Cocoa compiled with gcc)
- vice-macosx-cocoa-x86_64-10.12-3.0.dmg
- VICE 3.0 for Mac OS X 10.12 and up (native Cocoa compiled with clang)
- vice-macosx-cocoa-x86_64-10.12-3.1.dmg
- VICE 3.1 for Mac OS X 10.12 and up (native Cocoa compiled with clang)
- vice-macosx-gtk-i386+ppc-10.4-gcc40-2.3.dmg
- VICE 2.3 for Mac OS X (X11 Gtk+)
- vice-macosx-sdl-i386+ppc-10.4-gcc40-2.3.dmg
- VICE 2.3 for Mac OS X (SDL)
- vice-macosx-sdl-x86_64-10.12-3.1.dmg
- SDL based VICE 3.1 for Mac OS X 10.12 and up
- vice-macosx-x11-i386+ppc-10.4-gcc40-2.2.dmg
- VICE 2.2 for Mac OS X (X11 Athena Widgets)
- vice-macosx-x11-i386+ppc-10.4-gcc40-2.3.dmg
- VICE 2.3 for Mac OS X (X11 Athena Widgets)
- vice-minix-2.4.tgz
- VICE 2.4 for Minix 3.x
- vice-minix3-3.0.tar.bz2
- VICE 3.0 for Minix 3.x
- vice-riscos2_2.zip
- VICE 2.2 for RISC OS
- vice-sdl-3.0-sol24-intel-local.pkg.tgz
- SDL based VICE 3.0 for Intel Solaris 2.4
- vice-sdl-3.0-sol25-intel-local.pkg.tgz
- SDL based VICE 3.0 for Intel Solaris 2.5
- vice-x86-64-gtk3-3.7.1-macOS-10.dmg
- GDK based VICE 3.7.1 for Mac OS X x86 10.10 - 10.15
- vice-x86-64-gtk3-3.7.1.dmg
- GDK based VICE 3.7.1 for Mac OS X x86 11.0+
- vice-x86-64-gtk3-3.8.dmg
- GDK based VICE 3.8 for Mac OS X x86 11.0+
- vice-x86-64-gtk3-3.9.dmg
- GDK based VICE 3.9 for Mac OS X x86 11.0+
- vice-x86-64-sdl2-3.7.1-macOS-10.dmg
- SDL based VICE 3.7.1 for Mac OS X x86 10.10 - 10.15
- vice-x86-64-sdl2-3.7.1.dmg
- SDL based VICE 3.7.1 for Mac OS X x86 11.0+
- vice-x86-64-sdl2-3.8.dmg
- SDL based VICE 3.8 for Mac OS X x86 11.0+
- vice-x86-64-sdl2-3.9.dmg
- SDL based VICE 3.9 for Mac OS X x86 11.0+
- vice-xaw-2.4-osol-x86-local.pkg.tgz
- VICE 2.4 for Intel Solaris Express/OpenSolaris
- vice-xaw-2.4-osr5-x86-local.pkg.tgz
- VICE 2.4 for OpenServer 5.x
- vice-xaw-2.4-osr6-x86-local.pkg.tgz
- VICE 2.4 for OpenServer 6.x
- vice-xaw-2.4-sol10-sparc-local.pkg.tgz
- VICE 2.4 for Sparc Solaris 10
- vice-xaw-2.4-sol10-x86-local.pkg.tgz
- VICE 2.4 for Intel Solaris 10
- vice-xaw-2.4-sol11-x86-local.pkg.tgz
- VICE 2.4 for Intel Solaris 11 (AKA Solaris Express AKA OpenSolaris)
- vice-xaw-2.4-sol25-sparc-local.pkg.tgz
- VICE 2.4 for Sparc Solaris 2.5
- vice-xaw-2.4-sol25-x86-local.pkg.tgz
- VICE 2.4 for Intel Solaris 2.5
- vice-xaw-2.4-sol26-sparc-local.pkg.tgz
- VICE 2.4 for Sparc Solaris 2.6
- vice-xaw-2.4-sol26-x86-local.pkg.tgz
- VICE 2.4 for Intel Solaris 2.6
- vice-xaw-2.4-sol7-sparc-local.pkg.tgz
- VICE 2.4 for Sparc Solaris 7
- vice-xaw-2.4-sol7-x86-local.pkg.tgz
- VICE 2.4 for Intel Solaris 7
- vice-xaw-2.4-sol8-sparc-local.pkg.tgz
- VICE 2.4 for Sparc Solaris 8
- vice-xaw-2.4-sol8-x86-local.pkg.tgz
- VICE 2.4 for Intel Solaris 8
- vice-xaw-2.4-sol9-sparc-local.pkg.tgz
- VICE 2.4 for Sparc Solaris 9
- vice-xaw-2.4-sol9-x86-local.pkg.tgz
- VICE 2.4 for Intel Solaris 9
- vice-xaw-2.4-uw7-x86-local.pkg.tgz
- VICE 2.4 for UnixWare 7.x
- vice-xaw-3.0-osol-intel-local.pkg.tgz
- VICE 3.0 for Intel Solaris Express/OpenSolaris
- vice-xaw-3.0-osr5-intel-local.pkg.tgz
- VICE 3.0 for OpenServer 5.x
- vice-xaw-3.0-osr6-intel-local.pkg.tgz
- VICE 3.0 for OpenServer 6.x
- vice-xaw-3.0-sol10-intel-local.pkg.tgz
- VICE 3.0 for Intel Solaris 10
- vice-xaw-3.0-sol10-sparc-local.pkg.tgz
- VICE 3.0 for Sparc Solaris 10
- vice-xaw-3.0-sol11-x86-local.pkg.tgz
- VICE 3.0 for Intel Solaris 11.0
- vice-xaw-3.0-sol11.1-intel-local.pkg.tgz
- VICE 3.0 for Intel Solaris 11.1
- vice-xaw-3.0-sol11.2-intel-local.pkg.tgz
- VICE 3.0 for Intel Solaris 11.2
- vice-xaw-3.0-sol11.3-intel-local.pkg.tgz
- VICE 3.0 for Intel Solaris 11.3
- vice-xaw-3.0-sol23-sparc-local.pkg.tgz
- VICE 3.0 for Sparc Solaris 2.3
- vice-xaw-3.0-sol24-sparc-local.pkg.tgz
- VICE 3.0 for Sparc Solaris 2.4
- vice-xaw-3.0-sol25-sparc-local.pkg.tgz
- VICE 3.0 for Sparc Solaris 2.5
- vice-xaw-3.0-sol26-intel-local.pkg.tgz
- VICE 3.0 for Intel Solaris 2.6
- vice-xaw-3.0-sol26-sparc-local.pkg.tgz
- VICE 3.0 for Sparc Solaris 2.6
- vice-xaw-3.0-sol7-intel-local.pkg.tgz
- VICE 3.0 for Intel Solaris 7
- vice-xaw-3.0-sol7-sparc-local.pkg.tgz
- VICE 3.0 for Sparc Solaris 7
- vice-xaw-3.0-sol8-intel-local.pkg.tgz
- VICE 3.0 for Intel Solaris 8
- vice-xaw-3.0-sol8-sparc-local.pkg.tgz
- VICE 3.0 for Sparc Solaris 8
- vice-xaw-3.0-sol9-intel-local.pkg.tgz
- VICE 3.0 for Intel Solaris 9
- vice-xaw-3.0-sol9-sparc-local.pkg.tgz
- VICE 3.0 for Sparc Solaris 9
- vice-xaw-3.0-uw7-intel-local.pkg.tgz
- VICE 3.0 for UnixWare 7.x
- vice24.zip
- VICE 2.4 for MS-DOS
- vice30.zip
- VICE 3.0 for MS-DOS
- vice31.zip
- VICE 3.1 for MS-DOS
- android/
- For more information about VICE, see its home page at
http://viceteam.org.
- AnVICE_x128-(arm64-v8a)-3.0.apk
- VICE 3.0 c128 emulator for android (mips64)
- AnVICE_x128-(armeabi)-3.0.apk
- VICE 3.0 c128 emulator for android (armeabi)
- AnVICE_x128-(armeabi-v7a)-3.0.apk
- VICE 3.0 c128 emulator for android (armeabi 7a)
- AnVICE_x128-(mips)-3.0.apk
- VICE 3.0 c128 emulator for android (mips)
- AnVICE_x128-(mips64)-3.0.apk
- VICE 3.0 c128 emulator for android (mips64)
- AnVICE_x128-(x86)-3.0.apk
- VICE 3.0 c128 emulator for android (intel)
- AnVICE_x128-(x86_64)-3.0.apk
- VICE 3.0 c128 emulator for android (intel 64 bit)
- AnVICE_x64-(arm64-v8a)-3.0.apk
- VICE 3.0 c64 emulator for android (mips64)
- AnVICE_x64-(armeabi)-3.0.apk
- VICE 3.0 c64 emulator for android (armeabi)
- AnVICE_x64-(armeabi-v7a)-3.0.apk
- VICE 3.0 c64 emulator for android (mips64)
- AnVICE_x64-(mips)-3.0.apk
- VICE 3.0 c64 emulator for android (mips)
- AnVICE_x64-(mips64)-3.0.apk
- VICE 3.0 c64 emulator for android (mips64)
- AnVICE_x64-(x86)-3.0.apk
- VICE 3.0 c64 emulator for android (intel)
- AnVICE_x64-(x86_64)-3.0.apk
- VICE 3.0 c64 emulator for android (intel 64 bit)
- AnVICE_x64dtv-(arm64-v8a)-3.0.apk
- VICE 3.0 c64dtv emulator for android (mips64)
- AnVICE_x64dtv-(armeabi)-3.0.apk
- VICE 3.0 c64dtv emulator for android (armeabi)
- AnVICE_x64dtv-(armeabi-v7a)-3.0.apk
- VICE 3.0 c64dtv emulator for android (armeabi 7a)
- AnVICE_x64dtv-(mips)-3.0.apk
- VICE 3.0 c64dtv emulator for android (mips)
- AnVICE_x64dtv-(mips64)-3.0.apk
- VICE 3.0 c64dtv emulator for android (mips64)
- AnVICE_x64dtv-(x86)-3.0.apk
- VICE 3.0 c64dtv emulator for android (intel)
- AnVICE_x64dtv-(x86_64)-3.0.apk
- VICE 3.0 c64dtv emulator for android (intel 64 bit)
- AnVICE_x64sc-(arm64-v8a)-3.0.apk
- VICE 3.0 c64sc emulator for android (mips64)
- AnVICE_x64sc-(armeabi)-3.0.apk
- VICE 3.0 c64sc emulator for android (armeabi)
- AnVICE_x64sc-(armeabi-v7a)-3.0.apk
- VICE 3.0 c64sc emulator for android (armeabi)
- AnVICE_x64sc-(mips)-3.0.apk
- VICE 3.0 c64sc emulator for android (mips)
- AnVICE_x64sc-(mips64)-3.0.apk
- VICE 3.0 c64sc emulator for android (mips64)
- AnVICE_x64sc-(x86)-3.0.apk
- VICE 3.0 c64sc emulator for android (intel)
- AnVICE_x64sc-(x86_64)-3.0.apk
- VICE 3.0 c64sc emulator for android (intel 64 bit)
- AnVICE_xplus4-(arm64-v8a)-3.0.apk
- VICE 3.0 plus/4 emulator for android (mips64)
- AnVICE_xplus4-(armeabi)-3.0.apk
- VICE 3.0 plus/4 emulator for android (armeabi)
- AnVICE_xplus4-(armeabi-v7a)-3.0.apk
- VICE 3.0 plus/4 emulator for android (armeabi 7a)
- AnVICE_xplus4-(mips)-3.0.apk
- VICE 3.0 plus/4 emulator for android (mips)
- AnVICE_xplus4-(mips64)-3.0.apk
- VICE 3.0 plus/4 emulator for android (mips64)
- AnVICE_xplus4-(x86)-3.0.apk
- VICE 3.0 plus/4 emulator for android (intel)
- AnVICE_xplus4-(x86_64)-3.0.apk
- VICE 3.0 plus/4 emulator for android (intel 64 bit)
- AnVICE_xscpu64-(arm64-v8a)-3.0.apk
- VICE 3.0 c64 w/ SCPU emulator for android (mips64)
- AnVICE_xscpu64-(armeabi)-3.0.apk
- VICE 3.0 c64 w/ SCPU emulator for android (armeabi)
- AnVICE_xscpu64-(armeabi-v7a)-3.0.apk
- VICE 3.0 c64 w/ SCPU emulator for android (armeabi 7a)
- AnVICE_xscpu64-(mips)-3.0.apk
- VICE 3.0 c64 w/ SCPU emulator for android (mips)
- AnVICE_xscpu64-(mips64)-3.0.apk
- VICE 3.0 c64 w/ SCPU emulator for android (mips64)
- AnVICE_xscpu64-(x86)-3.0.apk
- VICE 3.0 c64 w/ SCPU emulator for android (intel)
- AnVICE_xscpu64-(x86_64)-3.0.apk
- VICE 3.0 c64 w/ SCPU emulator for android (intel 64 bit)
- AnVICE_xvic-(arm64-v8a)-3.0.apk
- VICE 3.0 vic-20 emulator for android (mips64)
- AnVICE_xvic-(armeabi)-3.0.apk
- VICE 3.0 vic-20 emulator for android (armeabi)
- AnVICE_xvic-(armeabi-v7a)-3.0.apk
- VICE 3.0 vic-20 emulator for android (armeabi 7a)
- AnVICE_xvic-(mips)-3.0.apk
- VICE 3.0 vic-20 emulator for android (mips)
- AnVICE_xvic-(mips64)-3.0.apk
- VICE 3.0 vic-20 emulator for android (mips64)
- AnVICE_xvic-(x86)-3.0.apk
- VICE 3.0 vic-20 emulator for android (intel)
- AnVICE_xvic-(x86_64)-3.0.apk
- VICE 3.0 vic-20 emulator for android (intel 64 bit)
- old/
- For more information about VICE, see its home page at
http://vice-emu.sourceforge.net.
- ffmpeg-0.4.8-win32dll.zip
- Compiled ffmpeg library for Win32, to be used with WinVICE 1.14
- ffmpeg-0.4.9pre1-win32dll.zip
- Compiled ffmpeg library for Win32, to be used with WinVICE 1.17 and up
- vice-0.11.0.lsm
- vice-0.11.0.readme
- vice-0.11.0.tar.gz
- Older version of VICE (unsupported). It also emulates the C128, though.
- vice-0.12.0.readme
- vice-0.12.0.tar.gz
- vice-0.13.0.readme
- vice-0.13.0.tar.gz
- Older versions of VICE (unsupported).
- vice-0.14.0-0.14.1.diff.gz
- Differences between VICE 0.14.0 and 0.14.1.
- vice-0.14.1.lsm
- Linux Software Map entry for VICE.
- vice-0.14.1.tar.gz
- VICE 0.14.1 source distribution. Emulates VIC-20, C64 and PET on
Unix/X-Window or MS-DOS/Windows 95 systems.
- vice-0.14.2-roms.tar.gz
- ROM images for VICE 0.14.2 (Unix/source distribution)
- vice-0.14.2.tar.gz
- VICE 0.14.2 source distribution
- vice-0.15.0-roms.tar.gz
- Firmware for running VICE 0.15.0
- vice-0.15.0.lsm
- VICE 0.15.0 Linux Software Map entry
- vice-0.15.0.tar.gz
- vice-0.16.0.tar.gz
- vice-0.16.1.tar.gz
- vice-1.0.tar.gz
- vice-1.1.tar.gz
- vice-1.10.tar.gz
- vice-1.11.tar.gz
- vice-1.12.tar.gz
- vice-1.13.tar.gz
- vice-1.14.tar.gz
- vice-1.15.tar.gz
- vice-1.16.tar.gz
- vice-1.17.tar.gz
- vice-1.18.tar.gz
- vice-1.19.tar.gz
- vice-1.2.tar.gz
- vice-1.20-beos.diff.gz
- VICE 1.20 compile diffs for BEOS
- vice-1.20.tar.gz
- vice-1.21.tar.gz
- vice-1.22.tar.gz
- vice-1.3.tar.gz
- vice-1.4.tar.gz
- vice-1.5-noroms.tar.gz
- vice-1.5-roms.tar.gz
- vice-1.5.tar.gz
- vice-1.6.tar.gz
- vice-1.7.tar.gz
- vice-1.8.tar.gz
- vice-1.9.tar.gz
- vice-2.0.tar.gz
- vice-2.1.tar.gz
- vice-2.2.tar.bz2
- vice-2.3.tar.gz
- vice-2.4.tar.gz
- vice-3.0.tar.gz
- vice-3.1.tar.gz
- vice-3.2.tar.gz
- vice-3.3.tar.gz
- vice-3.4.tar.gz
- vice-3.5.tar.gz
- vice-3.6.tar.gz
- vice-3.7.tar.gz
- vice-3.8.tar.gz
- Source code for old versions of VICE.
- vice-roms.tar.gz
- Firmware for running VICE. Contains the C128 ROM for VICE 0.11.0.
- plus/
- BeVICEplus-v1.0-1.22.x86.zip
- VICEplus v1.0 for BeOS (x86)
- BeVICEplus-v1.1.x86.zip
- VICEplus v1.1 for BeOS (x86)
- VICEplus-AmigaOS3-v1.0-1.22.tar.gz
- VICEplus v1.0 for AmigaOS 3.x
- VICEplus-AmigaOS3-v1.1.tar.gz
- VICEplus v1.1 for AmigaOS 3.x
- VICEplus-AmigaOS4-v1.0-1.22.tar.gz
- VICEplus v1.0 for AmigaOS 4
- VICEplus-AmigaOS4-v1.1.tar.gz
- VICEplus v1.1 for AmigaOS 4
- VICEplus-i686-AROS-v1.0-1.22.tar.gz
- VICEplus v1.0 for x86 AROS
- VICEplus-i686-AROS-v1.1.tar.gz
- VICEplus v1.1 for x86 AROS
- VICEplus-macosx-cocoa-ub-v1.1.dmg
- VICEplus v1.1 for Mac OS X (Cocoa)
- VICEplus-macosx-gtk-ub-v1.0-1.22.dmg
- VICEplus v1.0 for Mac OS X (X11 Gtk+)
- VICEplus-macosx-gtk-ub-v1.1.dmg
- VICEplus v1.1 for Mac OS X (X11 Gtk+)
- VICEplus-macosx-x11-ub-v1.0-1.22.dmg
- VICEplus v1.0 for Mac OS X (X11 Athena Widgets)
- VICEplus-macosx-x11-ub-v1.1.dmg
- VICEplus v1.0 for Mac OS X (X11 Athena Widgets)
- VICEplus-powerpc-AROS-v1.0-1.22.tar.gz
- VICEplus v1.0 for PowerPC AROS
- VICEplus-powerpc-AROS-v1.1.tar.gz
- VICEplus v1.0 for PowerPC AROS
- VICEplus-v1.0-1.22-minix.tar.bz2
- VICEplus v1.0 for Minix 3.x
- VICEplus-v1.0-1.22-sol10-sparc-local.gz
- VICEplus v1.0 for Sparc Solaris 10
- VICEplus-v1.0-1.22-sol10-x86-local.gz
- VICEplus v1.0 for Intel Solaris 10
- VICEplus-v1.0-1.22-x86-public.qpr
- VICEplus v1.0 for QNX (QNX 6.x repository install file)
- VICEplus-v1.0-1.22.tar.bz2
- VICEplus v1.0 source code
- VICEplus-v1.1-osr5-x86-local.gz
- VICEplus v1.1 for OpenServer 5.x
- VICEplus-v1.1-osr6-x86-local.gz
- VICEplus v1.1 for OpenServer 6.x
- VICEplus-v1.1-sol10-sparc-local.gz
- VICEplus v1.1 for Sparc Solaris 10
- VICEplus-v1.1-sol10-x86-local.gz
- VICEplus v1.1 for Intel Solaris 10
- VICEplus-v1.1-uw7-x86-local.gz
- VICEplus v1.1 for Unixware 7.x
- VICEplus-v1.1-x86-public.qpr
- VICEplus v1.0 for QNX (QNX 6.x repository install file)
- VICEplus-v1.1.pkg
- VICEplus v1.1 for SkyOS
- VICEplus-v1.1.tar.bz2
- VICEplus v1.1 for Minix 3.x
- VICEplus-v1.1.tar.gz
- VICEplus v1.1 source code
- VICEplus-x86_64-AROS-v1.1.tar.gz
- VICEplus v1.1 for 64 bit x86 AROS
- WinVICEplus-v1.0-1.22.zip
- VICEplus v1.0 for Win32
- WinVICEplus-v1.1.zip
- VICEplus v1.1 for Win32
- dtvrom.bin.gz
- Unpatched DTV ROM image
- dtvrom_patched.bin.gz
- Patched DTV ROM image (gzip)
- dtvrom_patched.zip
- Patched DTV ROM image (zip)
- viceplus-v1.1-hppa-11.11.depot.gz
- VICEplus v1.1 for HPPA HPUX
- viceplus-v1.1-ia64-11.31.depot.gz
- VICEplus v1.1 for IA64 HPUX
- vp10-122.zip
- VICEplus v1.0 for MS-DOS
- vp11.zip
- VICEplus v1.1 for MS-DOS
- alec/
- This directory contains different releases of the
shareware ALE C64 emulator.
The files were uploaded by the author, [email protected].
- ale64112.zip
- The ALE C64 Emulator Version 1.12: MSDOS binaries.
- alec64-1.12-aoutbin.tar.gz
- The ALE C64 Emulator Version 1.12: Linux binaries in aout object format
- alec64-1.12-elfbin.tar.gz
- The ALE C64 Emulator Version 1.12: Linux binaries in elf object format
- c64s@ (link)
- cb64/
- The development of the Come Back 64 emulator has been discontinued.
- cb6409z.zip
- Come Back 64 version 0.9z, source code package included.
- comeback64_dos_cb6409e.zip
- MS-DOS version
- comeback64_java_cb64java_alpha4.zip
- Java version
- comeback64_linux_cb64alpha1-freebsd.tgz
- FreeBSD binary
- comeback64_linux_cb64alpha1-linuxaout.tgz
- Linux a.out binary
- comeback64_linux_cb64alpha1-linuxelf.tgz
- Linux ELF binary
- comeback64_linux_cb64alpha1-source.tgz
- Source code for Unix version
- comeback64_win32_cb64w_beta4.zip
- Win32 version
- comeback64_wince_CB64CE-0.2-ARM.zip
- Windows CE binary for ARM architecture
- comeback64_wince_CB64CE-0.2-MIPS.zip
- Windows CE binary for MIPS architecture
- comeback64_wince_CB64CE-0.2-SH3.zip
- Windows CE binary for SH3 architecture
- ccs64@ (link)
- msdos/
- C64joke.zip
- C64joke40new.zip
- The Commodore 64 JokEmulator
http://www.kki.net.pl/jaromirk/c64joke/C64joke.htm.
- SYMulator.zip
- Emulates the single-board computer Synertek SYM-1 on Win32. Created
by Andrew Dunn, May 2003. Based on the 65C02 emulator by Daryl Rictor
http://65c02.tripod.com/.
The emulator supports the SYM's "Supermon V1.1" , "Synertek Basic" and the
"RAE" resident assembler and editor ROMs. Usage: Click the reset button
after starting the program. At the "." prompt, type "G C000" to start
Basic, "G B000" to start the assembler, or "?" for a list of monitor
commands.
- WinEMU-0_5.zip
- WinEMU version 0.5. The C16/Plus4 Emulator by Zsolt Prievara in 2001.
Requirements: Windows 95/98/Me/NT4SP3/2000/XP, DirectX 3.0 or better.
- c64.zip
- Very primitive C64 emulator for IBM PC. Requires Hercules graphics card.
This is probably world's first C64 emulator for IBM PC compatible hardware.
- m4src.zip
- Source code of Minus4 version 1.3.
- minus4.zip
- A plus/4 emulator for MS-DOS by Mike Dailly <[email protected]>
http://www.scotch.demon.co.uk/.
- pc128_31.txt
- pc128_31.zip
- A C128 emulator for MS-DOS by Ulrich Meyer <[email protected]>.
- plus4.zip
- A plus/4 emulator for MS-DOS by V. Lidovski in 1997.
Uploaded by <[email protected]>.
- VICE@ (link)
- c64s/
- 4025.d64.gz
- The 4025.D64 file contains five public domain programs for use with the
Commodore 64 emulator (C64S). The files on the disk image are:
Creeps - a Space Invaders clone
Invaders - another Space Invaders clone
Pool - a rather good game of billiards
Jungle Boy - a Wizard of War type game
Skier - first published by Commodore, now part of the public domain.
To use this disk image, you will need C64S version 0.9B or greater.
Just download this ** BINARY ** file to the C64S directory on your hard
drive, and you are ready to go! [email protected]
- c64manip.readme
- c64manip.zip
- Contains utilities for manipulating the T64 tape images of the C64S emulator.
- c64s.readme
- Notes about the C64S emulator (version 0.9a).
- c64s09b.arj
- Commodore 64 emulator for MS-DOS, requires 386 and VGA.
- c64s09c.zip
- Version 0.9c of the c64s emulator.Replacement for c64s386.exe.
- c64s10cd.zip
- Version 1.0cd of the c64s emulator.
- c64s20bd.arj
- C64S v2.0BD DEMO <Deutsch/German>
Requirements: 386, VGA, DOS 3.0, 500K free.
Supports PC joysticks, GUS, SB and PAS.
- c64s25bd.arj
- C64S German demo version V2.5B. Uploaded by Dohi/STYX <[email protected]>.
- c64uti5.zip
- Utilities for Miha Peternel's C64S emulator for 386-based IBM PC/AT
compatibles.
- ccs64/
- CCS64 is currently the best Commodore 64 emulator for Pentium boxes
running MS-DOS. The author is Håkan Sundell <[email protected]>,
and CCS64's home page is at http://www.fatal-design.com/ccs64/.
CCS64 is also available for some Unix variants, see
http://www.funet.fi/pub/cbm/crossplatform/emulators/unix/.
- ccs64109.zip
- CCS64 demo version 1.09 for MS-DOS
- pc64/
- This directory contains distribution files of the Commodore 64 emulator
called PC64. It requires at least 386 and VGA, and runs in MS-DOS,
Windows, OS/2 as well as in the Linux dosemu.
PC64 for Windows is a newer product that requires Windows.
PC64 won't be developed or distributed any longer. See PC64-The End.txt
or PC64-Das Ende.txt for more details.
- 64ergame.zip
- A collection of games published in the German 64'er magazine.
- PC64-Das Ende.txt
- PC64-The End.txt
- The end of PC64, posted in comp.emulators.cbm on June 14, 1997.
- PC64-de.html
- Informationen über PC64. Bitte dieses Dokument zuerst lesen!
- PC64-en.html
- Information about PC64. Please read this document first!
- edk214.zip
- The Emulator Developers Kit allows third party deveoplers to write
extensions for PC64Win, e.g. Freezer cartridges. To program for
the EDK, you'll need a Pentium PC with 32 MB RAM, Windows 95 or
Windows NT, and Visual C++ 4.1 or newer.
The EDK contains PC64Win 2.14.
Please install the EDK over PC64Win 2.1x because it doesn't come
with the ROM images to save space.
- italiano.zip
- Italian user interface (Control Center) for PC64Win.
- pc64d121.zip
- German version of PC64Dos 1.21.
- pc64d122.zip
- German version of PC64Dos 1.22, last version released by Wolfgang Lorenz.
No shareware restrictions.
- pc64e121.zip
- English version of PC64Dos 1.21.
- pc64e122.zip
- English version of PC64Dos 1.22, last version released by Wolfgang Lorenz.
No shareware restrictions.
- pc64s.readme
- Information about the PC64 source code.
- pc64s122.zip
- Source code for PC64Dos. All references to LICENSE.DAT have been removed.
- pc64s215_d64.zip
- Source code for PC64Win. This one will require some patching, see
pc64s.readme.
- pc64u214.zip
- PC64 for Windows, update from 2.1x to 2.14.
- pc64w214.zip
- PC64 for Windows, version 2.14. Runs in Windows 3.1 with Win32
and WinG (see below), in Windows 95, and in Windows NT. Features improved
emulation, but the user interface is not finished yet. Requires at least
a 486DX66, and a 100MHz Pentium is recommended.
- testsuite-2.14.tar.gz
- Emulator Test Suite version 2.14 in .tar.gz format, with .P00 files
converted to raw binary format. The .S00 files were not converted.
- tsuit214.zip
- Emulator Test Suite version 2.14. Here you will find C64 programs that
can be used to test the CPU compatibility of different emulators.
- tsuit215_d64.zip
- Emulator Test Suite version 2.15. The files are now in 1541 disk image
format, for easier access on all emulators. The test suite now includes
IRQ and NMI timing tests.
- w32s130.zip
- wing100.zip
- These two packages are needed to use PC64 for Windows under Windows 3.x.
- transfer@ (link)
- pc64@ (link)
- resid/
- ReSID is a Commodore 6581 or 8580 Sound Interface Device emulator.
It is included in VICE, a versatile Commodore emulator.
- resid-0.1.tar.gz
- resid-0.10.tar.gz
- resid-0.11.tar.gz
- resid-0.12.tar.gz
- resid-0.13.tar.gz
- resid-0.14.tar.gz
- resid-0.15.tar.gz
- resid-0.16.tar.gz
- resid-0.2.tar.gz
- resid-0.3.tar.gz
- resid-0.4.tar.gz
- resid-0.5.tar.gz
- resid-0.6.tar.gz
- resid-0.7.tar.gz
- resid-0.8.tar.gz
- resid-0.9.tar.gz
- unix/
- FrodoV4_1a.Src.tar.gz
- Frodo is a free, portable C64 emulator for BeOS, Unix, MacOS, AmigaOS
and Win32 systems.
Author: Christian Bauer <[email protected]>
http://www.Uni-Mainz.DE/~bauec002/FRMain.html
- ccs64-1.09-aix-lib.tar.gz
- CCS64 library for IBM AIX 4.1.4.
- ccs64-1.09-i486linux-lib.tar.gz
- CCS64 library for Linux 2.0 (i386 and above).
- ccs64-1.09-osf1-lib.tar.gz
- CCS64 library for OSF/1, a.k.a. Digital UNIX 4.0.
- ccs64-1.09.1-ui-src.tar.gz
- CCS64 user interface source code. In order to compile it, you will need
the CCS64 library for the target platform.
- ccs64.readme
- Information about CCS64.
- xcbm-0.1.2.tar.gz
- Linux/curses-based C64 emulator. See also
http://www.tu-chemnitz.de/%7Efachat/8bit/c64/xcbm/index.html.
- VICE@ (link)
- graphics/
- Here you will find converters, viewers and image processing tools
for different platforms. These programs support the graphics formats
used on 8-bit Commodores.
- Amiga/
- C64Gfx-v1.3.lha
- FLI and Koala to/from ppm converter for Amiga/U*ix
- C64Gfx.lha
- C64 graphics conversion package, precompiled for Amiga (ANSI-C sources).
Version 1.5 (24.4.1999).
- C64Gfx1_4.lha
- ppm to Koala/FLI/BFLI(/FFLI) precompiled for Amiga (ANSI-C sources)
Koala/FLI/AFLI/BFLI to IFF-ILBM/ppm precompiled for Amiga (ANSI-C sources)
Koala/FLI/BFLI viewers for C64 (PAL+NTSC), some examples.
- c64@ (link)
- msdos/
- artbmp.zip
- ARTBMP v1.01b - An MS-DOS utility for viewing and converting PC/c64 graphics
- c64demo.txt
- c64demo.zip
- C64 Picture displayer for the PC.Requires VGA.
- cbmbmp11.txt
- cbmbmp11.zip
- A Windows program (written in Visual Basic) that makes conversions
between different Commodore graphics formats. See the description file.
- image64s.zip
- Image64 is a tool to converting any pictures from C64 to PC & PC to C64.
For more infos please read the file 'read.me'.
- koala2pc.arj
- koala2pc.readme
- This MS-DOS utility converts Commodore 64 Koala Paint images to PCX format
- petrus.zip
- PetRUS 1.1 by Dima Sobolev, a character editor he wrote in order to
reproduce the Russian PET character generator ROM. The program supports
any Commodore 8*8 character ROMs with 256 or 512 characters (2048 or
4096 bytes).
- pic64.zip
- PIC64 is a programme to display C64-pictures on a PC with a VGA card.
All kinds of C64-formats are supported: Hires, Multicolour, AFLI, FLI and
interlaced FLI. Also different painting-programme-formats can be displayed.
Finally you are able to convert the pictures to the PCX-format, known by
most PC-picture- viewers.
PIC64 is freeware made by Volker Beck.
- ConGo/
- ConGo http://www.8bit.com/congo.html is an accessory program for
GoDot, running on Windows 95 or 98. These files were uploaded by the
author, Matthias Matting.
- c2_pics.zip
- This archive contains example pictures for ConGo. To the best of the
uploader's knowledge, they are in the public domain.
- cgv22exe.readme
- cgv22exe.zip
- ConGo v2.2 without DLL files.
- congov22.readme
- congov22.zip
- ConGo v2.2 with required DLL files.
- unix/
- C64Gfx-v1.3.lha
- FLI and Koala to/from ppm converter for Amiga/U*ix
- C64Gfx1_4.lha
- ppm to Koala/FLI/BFLI(/FFLI) precompiled for Amiga (ANSI-C sources)
Koala/FLI/AFLI/BFLI to IFF-ILBM/ppm precompiled for Amiga (ANSI-C sources)
Koala/FLI/BFLI viewers for C64 (PAL+NTSC), some examples.
- programming@ (link)
- transfer/
- Data transfer utilities
- transfer.html
- A survey on the available data transfer methods for 8-bit Commodore
computers
- 1541-dos/
- These are the programs and instructions on how to read and write
MS-DOS disks with a modified 1541. A 1541-II cannot unfortunately
be modified for the program.
- 1541-dos.readme
- Overview and CRC32's for the files
- 1541-dos.sfx
- C64 programs in a self-extracting archive:
1541-reads-dos, 1541-writes-90k
- 1541-dos.txt
- Instructions for programs & the hardware modification
- 1541-dos.zip
- MS-DOS files in a self-extracting archive (and zipped):
read90k.com, 1541bloc.gif, 1541-clk.gif. For those who have no
access to LHA or MS-DOS, the same files (pictures converted to a
more modern format) are available individually from this directory.
- 1541-rdp.prg
- 1541-rdp.readme
- An improved, faster version of 1541-reads-dos.
- 1541bloc.png
- Block diagram of the 1541 data flow when reading from the disk.
- 1541clk.png
- An excerpt from the 1541 schematic diagram featuring the bit clock circuitry.
Includes the modification instructions.
- read90k.com
- MS-DOS utility for reading the special 90-kilobyte format.
- 1541-to-PC/
- 1541emu2002-07-21.zip
- Commodore 1541 emulator for fast PCs running MS-DOS.
Written by Ville Muikkula. See http://members.surfeu.fi/1541/.
- c642c64s.txt
- A note from the author of c642c64s.zip.
- c642c64s.zip
- Connect a 1541 to an IBM PC compatible's parallel port.
Besides files, this program copies also entire disks.
- sc081.zip
- sc082.zip
- Star Commander, a giftware utility that allows you to copy files or
whole disks between a PC clone running MS-DOS and a Commodore 1541
disk drive. Uses the same cable as X1541. Uploaded by the author,
[email protected].
- sc083.zip
- The Star Commander: handles images of C64S, CCS64, PC64 and VICE, copies
files/disks from/to 1541/1571/1581 drives and converts many Commodore archive
formats
- tr64_125.zip
- Trans64, a program for copying files or whole disks between a PC and a
1541 disk drive. Uses its own cable or the X1541 cable.
- tr_src22.zip
- Source code for the Trans64 transfer routines.
- vc1541-b.zip
- A Commodore 1541 emulator for MS-DOS and the X1541 cable. Version
0.04pl6 beta (1998-10-26), by Torsten Paul.
- vc1541-s.zip
- Source code of vc1541-b.zip.
- x1541.zip
- Connect a 1541 to an IBM PC compatible's parallel port.
Buggy program, does not work on too fast or too slow PCs.
But it was the first program of this kind, so it has some
historical meaning. :-)
- Amiga/
- D64trans.lha
- D64trans.readme
- Transfers files and 1541 disk images between Amiga and C64 using a parallel
connection. Based on Timo Rossi's C64trans.
- Easy1541.lha
- Easy1541.readme
- Connect a 1541 to your Amiga. This program will let you to access the drive.
An Exec library and lots of examples are included.
- Emul1541v11.lha
- Over5_0_711.lha
- Over5_0_711.readme
- Transfers memory, files and 1541 disk images between Amiga and C64
or VIC-20 using an RS-232C connection.
- c2n-amiga-1.1.4.lha
- Converts Commodore C2N pulse streams to binary format that consists of
192-byte tape headers and variable-length program blocks. Tested on
the PET, VIC-20, C64, C128, plus/4, and on the Tangerine Oric-1. The
program can be interfaced to a cassette drive emulator device C2N232
via RS-232, and it can output the pulses as sinusoidal waves in raw
PCM format.
Version 1.0.3 adds preliminary support for tape images (.tap files).
Version 1.1 adds support for the Tangerine Oric-1 tape format.
Version 1.1.1 adds readable error messages for Windows.
Version 1.1.3 switches the C2N232 to idle mode when finished.
Version 1.1.4 detects data blocks (OPEN,PRINT#,...) properly.
See also http://www.funet.fi/pub/cbm/crossplatform/transfer/C2N232/.
- c2nload-amiga-1.0.4.lha
- Load Commodore program files via the C2N232 device by first loading an
auto-starting 38,400 bps fastloader. The programs can be started with a
RUN or SYS command.
See also http://www.funet.fi/pub/cbm/crossplatform/transfer/C2N232/.
Version 1.0.4 has a rewritten AmigaOS serial.device interface. It has
been tested to work without problems on an A3000. Older versions used to
crash on AmigaOS.
- c64trans.zoo
- File transfer system for C64 <-> Amiga.
- cbmlink-amiga-0.9.7.lha
- A data transfer system between Commodore 8-bit computers and other systems
(Amiga, IBM PC compatible, Apple Mac OS X, Unix workstations). See
also cbmlink-cbmbasic.zip. This replaces prlink.
- cbmlink-cbmbasic.zip
- Precompiled Commodore executables for the cbmlink server. These files
contain a BASIC loader that relocates the server to a configureable
location. Please see readme.txt in the archive first. The archive file
cbmlink-cbmprg.zip contains the same code, but without support for
relocation.
- cbmlink-cbmprg.zip
- Precompiled Commodore executables for the cbmlink server. These were
separated from the other distributions in version 0.9.3. The only
changes since version 0.9.5 are the changed start address of the VIC-20
server and the shorter C2N232 transfer routines.
- cbmlink-cbmsrc.tar.gz
- Source code for cbmlink-cbmbasic.zip and cbmlink-cbmprg.zip. In the
future, the source code for the cbmlink servers will be distributed
separately from the client source code.
- copy1581.lha
- Allows you to use Amiga's builtin drive to read 1581 disks.
Works only with ks2.0+. The original copy1581 in the packet
did not seem to work and was replaced by a working version.
4-Jun-96
- cutils-1.0-nopics.tgz
- cutils-1.0.readme
- cutils-1.0.tgz
- A very simple pair of programs for transfers between the VIC-20 and
Linux (i386) or Amiga.
- iec.lzh
- Here is the 2nd public version of IEC, the program that lets you use your
Commodore floppy 1541 with an Amiga. You need an adapter cable between the
parallel port and floppy, and a description of it follows this package.
- pdata351.lha
- PData is the ultimate binary/ASCII file transfer utility between your
Amiga and C64. Binaries for both Amiga and C64 included.
- pdata352.lha
- Transfers files and 1541 disk images between Amiga and C64 using a parallel
connection.
- pdatafnl.lha
- Assembly'94 cd-rom edition of PData. The final and the last version of
PData ever (development ended, future releases will appear under name
XData).
- prlink-amiga-0.9.5b.readme
- Release notes for prlink 0.9.5b.
- prlink-amiga-0.9.5b.zoo
- Source and precompiled prlink binaries for Amiga and all host systems
(PET, Vic20, C64 and C128).
- xfer64.lha
- xfer64.readme
- Fast file transfer program for Amiga->c64 (Parallel port->User port)
Uploaded by the author, Adrian Gonzales ([email protected]).
- C2N232/
- C2N232 is a Commodore C2N cassette drive (datassette) emulator
with an RS-232 interface. It was designed by
Marko Mäkelä (http://www.funet.fi/~msmakela/).
The device allows data transfers between all 8-bit Commodore computers that
are equipped with a cassette interface (PET series, VIC-20, C64, C128,
264 series, PET-II series) and any computer that has a 38400 bps RS-232
interface. Supported protocols include pulse width modulation (normal
cassette LOAD/SAVE/OPEN, and any tape speeders that use at most 3 different
pulse widths), and a custom protocol whose transfer speed exceeds 38400 bps
already on a 1 MHz Commodore.
The software is work in progress. The preferred methods of using the C2N232
are c2nload and cbmlink, the replacement of prlink.
- C2N232.html
- A description of the C2N232 device. Read this first (or after FAQ.html).
- FAQ.de.html
- C2N232 Häufig gestellte Fragen.
- FAQ.fi.html
- C2N232 Usein esitettyjä kysymyksiä.
- FAQ.html
- C2N232 Frequently Asked Questions.
- c2n-1.1.4.tar.gz
- Converts Commodore C2N pulse streams to binary format that consists of
192-byte tape headers and variable-length program blocks. Tested on
the PET, VIC-20, C64, C128, plus/4, and on the Tangerine Oric-1. The
program can be interfaced to a cassette drive emulator device C2N232
via RS-232, and it can output the pulses as sinusoidal waves in raw
PCM format.
Version 1.0.3 adds preliminary support for tape images (.tap files).
Version 1.1 adds support for the Tangerine Oric-1 tape format.
Version 1.1.1 adds readable error messages for Windows.
Version 1.1.3 switches the C2N232 to idle mode when finished.
Version 1.1.4 detects data blocks (OPEN,PRINT#,...) properly.
- c2n-amiga-1.1.4.lha
- M68k AmigaOS executable of C2N.
- c2n-win32-1_1_4.zip
- 32-bit MS Windows console version of C2N. Requires MSVCRT.DLL,
which should be included with the system or with an installation package
of newer Microsoft software, such as the Internet Explorer 5.
- c2nload-1.0.1.tar.gz
- c2nload-1.0.2.tar.gz
- c2nload-1.0.3.tar.gz
- c2nload-1.0.4.tar.gz
- Load Commodore program files via the C2N232 device by first loading an
auto-starting 38,400 bps fastloader. The programs can be started with a
RUN or SYS command. Version 1.0.1 also works on Commodore AmigaOS.
Version 1.0.2 fixes a bug in the universal PET loader on port #2.
Version 1.0.3 loads to $d000..$dfff on the Commodore 64 and 128 and adds
a switch for disabling automatic start-up. Version 1.0.4 adds a progress
monitor for other systems than AmigaOS.
- c2nload-1.0.tar.gz
- c2nload-amiga-1.0.4.lha
- M68k AmigaOS executable of C2NLOAD.
Version 1.0.4 has a rewritten AmigaOS serial.device interface. It has
been tested to work without problems on an A3000. Older versions used to
crash on AmigaOS.
- c2nload-win32-1_0_3.zip
- c2nload-win32-1_0_4.zip
- 32-bit MS Windows console version of C2NLOAD. Requires MSVCRT.DLL.
- cbmconvert-2.1.2.tar.gz
- Converts different Commodore file formats between each other.
Includes decent manual pages and support for the native Commodore
tape format.
- cbmconvert-amiga-2.1.2.lha
- Commodore AmigaOS (Motorola 68000) version of cbmconvert 2.1.2.
- cbmconvert-win32-2_1_2.zip
- 32-bit MS Windows version of cbmconvert 2.1.2, a conversion utility that
reads and writes files in different Commodore-specific archive file formats,
disk images or tape images. This version was created with a cross-compiler
version of gcc 2.95 on Linux, targeted for the MinGW platform. The program
requires the library file MSVCRT.DLL, which should be distributed with
Windows since version 95 OSR2, or Internet Explorer since version 5.
- cbmconvert.html
- cbmconvert release notes
- cbmlink-0.9.1.tar.gz
- cbmlink-0.9.2.tar.gz
- cbmlink-0.9.3.tar.gz
- cbmlink-0.9.4.tar.gz
- cbmlink-0.9.5.tar.gz
- cbmlink-0.9.6.tar.gz
- cbmlink-0.9.7.tar.gz
- A data transfer system between Commodore 8-bit computers and other systems
(Amiga, IBM PC compatible, Apple Mac OS X, Unix workstations). See
also cbmlink-cbmbasic.zip.
- cbmlink-0.9.tar.gz
- A data transfer system between Commodore 8-bit computers and other systems.
- cbmlink-amiga-0.9.7.lha
- Commodore AmigaOS version of cbmlink 0.9.7.
- cbmlink-cbmbasic.zip
- Precompiled Commodore executables for the cbmlink server. These files
contain a BASIC loader that relocates the server to a configureable
location. Please see readme.txt in the archive first. The archive file
cbmlink-cbmprg.zip contains the same code, but without support for
relocation.
- cbmlink-cbmprg.zip
- Precompiled Commodore executables for the cbmlink server. These were
separated from the other distributions in version 0.9.3. The only
changes since version 0.9.5 are the changed start address of the VIC-20
server and the shorter C2N232 transfer routines.
- cbmlink-cbmsrc.tar.gz
- Source code for cbmlink-cbmbasic.zip and cbmlink-cbmprg.zip. In the
future, the source code for the cbmlink servers will be distributed
separately from the client source code.
- cbmlink-win32-0_9_7.zip
- 32-bit MS Windows console version of cbmlink 0.9.7. Supports also the
parallel cables on Windows 95, 98 and ME. See also cbmlink-cbmbasic.zip.
- cbmlink.html
- cbmlink release notes
- faucet-1.0.tar.gz
- Play or record TAP files via the C2N232 device, firmware version 4.
- faucet-win32-1_0.zip
- 32-bit MS Windows console version of FAUCET 1.0.
- firmware/
- C2N232 is a Commodore C2N cassette drive (datassette) emulator
with an RS-232 interface. It was designed by
Marko Mäkelä (http://www.funet.fi/~msmakela/).
Here you can find the firmware for the C2N232 device.
- c2n-format.txt
- A short description of the Commodore tape format. The C2N232 device does
not recognize this format; it just recognizes different pulse widths and
encodes them as the characters A through D.
- c2n232.asm
- The source code of the first version of the firmware. Everything is driven
by interrupts. Four bytes of the 128-byte RAM are wasted for processor
stack; the remaining 124 bytes are used as an RS-232 input buffer.
- c2n232.s
- Firmware version 4 in GNU Assembler format. All previous versions of the
firmware can be selected as a compile-time option.
- c2n232.s19
- Compiled firmware version 4 for the SMDCR board in Motorola S record format
- c2n232.txt
- A very short design document of the firmware.
- c2n232c.zip
- Rewritten firmware with added support for the cassette motor control signal.
Includes source code and compiled binary.
- cisp-1.0.1.tar.gz
- Compact In-System Programmer, adapted for FreeBSD. The functionality
has not been changed since version 1.0.
- cisp-1.0.2.tar.gz
- Compact In-System Programmer, version 1.0.2. The program no longer aborts
if it sees an unexpected response from the SPI device.
- cisp-1.0.3.tar.gz
- Compact In-System Programmer, version 1.0.3. The program does not report
unexpected responses unless the -d parameter is specified. The program
is included in the AVR Cross Development Kit for RPM-based GNU/Linux
distributions, http://cdk4avr.sourceforge.net/.
- cisp-1.0.4.tar.gz
- Compact In-System Programmer, version 1.0.4. The byte programming protocols
have been improved, and there are other minor fixes as well.
- cisp-1.0.tar.gz
- Compact In-System Programmer. With this program, you can transfer
firmware to Atmel AVR microcontrollers via RS-232 or a PC-style
parallel printer port. The program has been tested
on GNU/Linux and on Microsoft Windows, and the serial routines should
work on other Unix systems as well.
- cisp-win32-1_0_4.zip
- Binary distribution of cisp 1.0.4 for Microsoft Windows.
- timing.dia
- A timing diagram of the custom transfer protocol (the operating modes "send"
and "recv") in Dia v0.88.1 format.
- timing.png
- A bit-mapped image of the timing diagram of the custom transfer protocol.
- gallery/
- 8032-back.jpg
- The C2N232 device between the rear cassette port of a CBM 8032-SK
and the RS-232 port of an IBM Thinkpad A20m.
- 8032-side.jpg
- The C2N232 device inserted between the side cassette port of a CBM
8032-SK and the RS-232 port of an IBM Thinkpad A20m
- 8032-side2.jpg
- A CBM 8032-SK is loading a program from an IBM Thinkpad A20m that is
connected via the C2N232 device.
- backtoback.jpg
- A family portrait of a CBM 8032-SK computer, a CBM 8250 dual disk
drive unit, a CBM 4022 tractor printer, and a C2N232 device
connecting the CBM 8032-SK rear cassette port to an IBM Thinkpad A20m.
- case1.jpg
- A DB25-to-DB9 adapter case modified for the "smdcr" board. Something
is sawed off from both sides of the wider end.
- case2.jpg
- A DB25-to-DB9 adapter case modified for the "smdcr" board. The bottom
side of the cassette connector is glued to the case. The photos were
taken by Nicolas Welte, who made this modification.
- smdcr-bottom.jpg
- The bottom side of the first unit of the first production run of the C2N232.
The components were desoldered from a prototype board.
- smdcr-top.jpg
- The top side of the first unit of the first production run of the C2N232.
The device is powered from a Commodore cassette port (bottom). The
permanently installed jumper wire at the bottom right makes it possible to
update the AT90S2313 firmware when the jumper pad at bottom right is closed.
The DB9F connector provides an RS-232 interface for the host computer.
A three-wire interface (RxD+TxD+GND) suffices for normal operation; CTS/RTS
handshaking is needed for updating the firmware.
- vic20.jpg
- A Commodore VIC-20 equipped with a 32-kilobyte memory expansion,
connected to an IBM Thinkpad A20m via the C2N232 device for invoking
a game of Omega Race.
- hardware/
- C2N232 is a Commodore C2N cassette drive (datassette) emulator
with an RS-232 interface. It was designed by
Marko Mäkelä (http://www.funet.fi/~msmakela/).
The hardware design (made with the Eagle layout editor by CadSoft) is
based on two integrated circuits: an Atmel AT90S2313 microcontroller
and a Maxim MAX232 line driver.
These files may be used according to the terms of the GNU General Public
License. Essentially, you may make money and need not pay any royalties
to anyone, and if you modify the design, you must make the modifications
available on the same conditions.
- dil.zip
- First prototype design (schematic diagram and circuit board layout) for
dual-in-line packaged chips (AT90S2313-DIP20 and MAX232-DIP16). The files
are in CadSoft Eagle and PNG formats.
- smd.zip
- The two prototype surface mounted designs "smd" and "smdl". The archive
contains the schematic diagrams and board layouts in CadSoft Eagle format
and rewiring instructions to make the board compatible with newer designs.
- smdcr.zip
- Cost reduced surface mounted design of the board. There are no resistors,
and only one type of capacitors are used. The originally planned 470 nF
capacitors have been replaced with 100 nF. The microcontroller is programmed
via the RS-232 interface. The files are in CadSoft Eagle and PNG formats.
- CBM-to-PC/
- 64lan965.lzh
- 64LAN version 0.965. A C64 <-> PC networking program, written by
Mathieu van Geffen from the Netherlands. The X.400-type e-mail address
of the author is C=NL; Admd=400NET; Prmd=PTT Telecom; S=van Geffen; I=M.
- 64nsdk01.zip
- The software development kit for 64NET.
- 64nt8265.zip
- 64NET, a program that lets you to use a PC's harddisk as a disk drive
on a C64. Requires a wedge on the C64 that is not too compatible with
any software. The program is shareware, this is an evaluation version.
- cbmlink-0.9.7.tar.gz
- A data transfer system between Commodore 8-bit computers and other systems
(Amiga, IBM PC compatible, Apple Mac OS X, Unix workstations). See
also cbmlink-cbmbasic.zip.
- cbmlink-cbmbasic.zip
- Precompiled Commodore executables for the cbmlink server. These files
contain a BASIC loader that relocates the server to a configureable
location. Please see readme.txt in the archive first. The archive file
cbmlink-cbmprg.zip contains the same code, but without support for
relocation.
- cbmlink-cbmprg.zip
- Precompiled Commodore executables for the cbmlink server. These were
separated from the other distributions in version 0.9.3. The only
changes since version 0.9.5 are the changed start address of the VIC-20
server and the shorter C2N232 transfer routines.
- cbmlink-cbmsrc.tar.gz
- Source code for cbmlink-cbmbasic.zip and cbmlink-cbmprg.zip. In the
future, the source code for the cbmlink servers will be distributed
separately from the client source code.
- cbmlink-win32-0_9_7.zip
- A data transfer system between Commodore 8-bit computers and other systems
(Amiga, IBM PC compatible, Apple Mac OS X, Unix workstations). See
also cbmlink-cbmbasic.zip. This replaces prlink. The sources can also be
compiled with Bruce's C Compiler to a MS-DOS COM executable.
- clink096.readme
- clink096.zip
- An unidirectional transfer system (PC->plus/4,C16,C116,C64).
Source code (Turbo Pascal 7.0 and Table driven CrossAsm) included.
- clink098.zip
- An unidirectional transfer system (PC->plus/4,C16,C116,C64).
Source code (Turbo Pascal 7.0 and Table driven CrossAsm) included.
- cutils-1.0-nopics.tgz
- cutils-1.0.readme
- cutils-1.0.tgz
- A very simple pair of programs for transfers between the VIC-20 and
Linux (i386) or Amiga.
- over5-20021117-win32.zip
- This archive contains precompiled Win32 binaries of Over5. You need the
over5-20021117.tar.gz archive aswell.
- over5-20021117.tar.gz
- Transfers memory, files and 1541 disk images between Unix-like systems
or Windows and C64 or VIC-20 using an RS-232C connection.
http://www.kahlin.net/daniel/over5/.
- prlink-0.9.9.tar.gz
- Multi-purpose transfer system for PET,Vic20,C64,C128 <-> Linux,MS-DOS,Amiga.
Transfers and starts Vic-20 cartridges and C= program files. Copies
files and whole disks (on any drive, using standard routines).
Source distribution with makefiles for GCC (Linux and AmigaDOS) and MS C 8.0
(MS-DOS).
See http://www.funet.fi/pub/cbm/crossplatform/transfer/C2N232/ for
cbmlink, the successor of prlink.
- prlnk095.zip
- MS-DOS binary distribution of prlink 0.9.5a.
- ser64_80.txt
- ser64_80.zip
- An MS-DOS program written in Turbo Pascal that emulates a Commodore serial
disk drive. Supports the X1541 and Disk64e cables.
- setbreak.zip
- This utility lets you to stop a hung MS-DOS program by pressing
Ctrl-Alt-Ins. Very useful with MS-DOS transfer programs that
cannot otherwise be aborted if the transfer hangs.
- Linux/
- c2n-1.1.3.tar.gz
- Converts Commodore C2N pulse streams to binary format that consists of
192-byte tape headers and variable-length program blocks. Tested on
the PET, VIC-20, C64, C128, plus/4, and on the Tangerine Oric-1. The
program can be interfaced to a cassette drive emulator device C2N232
via RS-232, and it can output the pulses as sinusoidal waves in raw
PCM format.
See also http://www.funet.fi/pub/cbm/crossplatform/transfer/C2N232/.
- c2nload-1.0.4.tar.gz
- Load Commodore program files via the C2N232 device by first loading an
auto-starting 38,400 bps fastloader. The programs can be started with a
RUN or SYS command.
See also http://www.funet.fi/pub/cbm/crossplatform/transfer/C2N232/.
- cbm4linux-0.3.1.readme
- cbm4linux-0.3.1.tar.gz
- Allows the connection of Commodore serial bus peripherals to the
parallel port using the XM1541 or XP1541 cable
(compatible with Star Commander). A kernel module for Linux 2.2 is
included (should work with Linux 2.0 as well).
- cbm_virtual_hd-0.8.0.tar.gz
- Virtual disk server using PC GPIB card.
- cbmlink-0.9.7.tar.gz
- A data transfer system between Commodore 8-bit computers and other systems
(Amiga, IBM PC compatible, Apple Mac OS X, Unix workstations). See
also cbmlink-cbmbasic.zip. This replaces prlink.
- cbmlink-cbmbasic.zip
- Precompiled Commodore executables for the cbmlink server. These files
contain a BASIC loader that relocates the server to a configureable
location. Please see readme.txt in the archive first. The archive file
cbmlink-cbmprg.zip contains the same code, but without support for
relocation.
- cbmlink-cbmprg.zip
- Precompiled Commodore executables for the cbmlink server. These were
separated from the other distributions in version 0.9.3. The only
changes since version 0.9.5 are the changed start address of the VIC-20
server and the shorter C2N232 transfer routines.
- cbmlink-cbmsrc.tar.gz
- Source code for cbmlink-cbmbasic.zip and cbmlink-cbmprg.zip. In the
future, the source code for the cbmlink servers will be distributed
separately from the client source code.
- disk2d64-0.0.1.readme
- disk2d64-0.0.1.tar.gz
- Copy a 1541 disk in 50 seconds using a PAL C64 connected via a PC64 cable
to a Linux system's parallel port.
- faucet-1.0.tar.gz
- Play or record TAP files via the C2N232 device, firmware version 4.
- over5-20021117.tar.gz
- Transfers memory, files and 1541 disk images between Linux and
C64 or VIC-20 using an RS-232C connection.
- prlink-0.9.5a.tar.gz
- prlink-0.9.7.tar.gz
- prlink-0.9.8.tar.gz
- prlink-0.9.9.tar.gz
- Multi-purpose transfer system for PET,Vic20,C64,C128 <-> Linux,MS-DOS,Amiga.
Transfers and starts Vic-20 cartridges and C= program files. Copies
files and whole disks (on any drive, using standard routines).
Source distribution with makefiles for GCC (Linux and AmigaDOS) and MS C 8.0
(MS-DOS).
See http://www.funet.fi/pub/cbm/crossplatform/transfer/C2N232/ for
cbmlink, the successor of prlink.
- wav-prg-1.1.readme
- wav-prg-1.1.tar.gz
- WAV-PRG 1.1 for Linux (including source code). Uploaded by the author,
Fabrizio Gennari <[email protected]>.
- wav-prg-1.2.tar.gz
- wav-prg.1.2.linux.readme
- WAV-PRG 1.2 for Linux (including source code). Uploaded by the author,
Fabrizio Gennari <[email protected]>.
- datassette/
- 64TapVoc004.zip
- Tomaz Kac's Windows utility for converting .TAP tape image files to .VOC
PCM audio format. Source code is not included.
- 64utils.zip
- TAP <-> VOC Converters & Play TAP v0.03b by Tomaz Kac.
Converts CCS64 .TAP tape image files to and from .VOC format.
- TapWav.zip
- Luigi Di Fraia's Windows program for converting .TAP tape images to .WAV
PCM audio format. Source code is not included.
- TapWav2.5c-win.zip
- Luigi Di Fraia's Windows program for converting .TAP tape images to .WAV
PCM audio format. Source code is not included.
- TurboTapeLoaderV1_3.readme
- TurboTapeLoaderV1_3.zip
- This MS-DOS program, whose Turbo Pascal source code is included,
extracts files from audio files digitized from Commodore 64 tapes
in Turbo Tape format.
- UberCassette_V004.zip
- Multi-Platform TAP file generator using WAV files.
- c2n-1.0.1.tar.gz
- c2n-1.0.2.1.tar.gz
- c2n-1.0.2.tar.gz
- c2n-1.0.3.tar.gz
- c2n-1.0.4.tar.gz
- c2n-1.0.tar.gz
- c2n-1.1.1.tar.gz
- c2n-1.1.2.tar.gz
- c2n-1.1.3.tar.gz
- c2n-1.1.4.tar.gz
- c2n-1.1.tar.gz
- Converts Commodore C2N pulse streams to binary format that consists of
192-byte tape headers and variable-length program blocks. Tested on
the PET, VIC-20, C64, C128, plus/4, and on the Tangerine Oric-1. The
program can be interfaced to a cassette drive emulator device C2N232
via RS-232, and it can output the pulses as sinusoidal waves in raw
PCM format.
Version 1.0.3 adds preliminary support for tape images (.tap files).
Version 1.1 adds support for the Tangerine Oric-1 tape format.
Version 1.1.1 adds readable error messages for Windows.
Version 1.1.3 switches the C2N232 to idle mode when finished.
Version 1.1.4 detects data blocks (OPEN,PRINT#,...) properly.
See also http://www.funet.fi/pub/cbm/crossplatform/transfer/C2N232/.
- c2n-amiga-1.1.4.lha
- M68k AmigaOS version of C2N 1.1.4.
- c2n-win32-1_1_4.zip
- 32-bit MS Windows console version of C2N 1.1.4.
- cbmtt101.readme
- cbmtt101.zip
- This MS-DOS program converts Commodore tapes to PC and back.
Source code not included. Uploaded by the author,
Richard Storer <[email protected]>.
- decode.pl
- Recover data blocks in standard Commodore format from corrupted TAP files.
- faucet-1.0.tar.gz
- Play or record TAP files via the C2N232 device, firmware version 4.
- faucet-win32-1_0.zip
- 32-bit MS Windows console version of FAUCET 1.0.
- finaltap27.zip
- Windows program for finding and fixing TAP file errors
- kimtap05.txt
- kimtap05.zip
- A decoder for KIM-1, SYM-1 and HYPERTAPE tape formats, for MS-DOS.
The source must be in an 8-bit mono PCM format, sampled at 22050 Hz.
Forth source code is included. Downloaded from
http://www.alphalink.com.au/~edsa/.
- mtap36.zip
- Read datasette from PC parallel port using C64S interface.
- ptap36.zip
- Write datasette from PC parallel port using C64S interface.
- ptap37.zip
- Write datasette from PC parallel port using C64S interface.
- tape64_msdos.zip
- Converts 16-bit audio samples to the TAP format used by CCS64 and VICE.
MS-DOS version. Uploaded by the author, <[email protected]>.
- tape64_readme.txt
- Release notes for Tape64. Note that this is slightly different from the
readme.txt files in the zip archives.
- tape64_source.zip
- Converts 16-bit audio samples to the TAP format used by CCS64 and VICE.
Source code. Uploaded by the author, <[email protected]>.
- tape64_win32.zip
- Converts 16-bit audio samples to the TAP format used by CCS64 and VICE.
Windows version. Uploaded by the author, <[email protected]>.
- tapir-0.05b.tar.gz
- Source code of TAPir 0.05beta, a real-time converter of audio samples to
low-level tape images, for Win32 and GNU/Linux. Downloaded from the CVS
repository of http://tapir.sourceforge.net/.
- tapir-0.05b.zip
- Win32 executable of TAPir 0.05beta. Downloaded from
http://tapir.sourceforge.net/.
- ttape010.readme
- ttape010.zip
- Turbo Tape for C64, plus/4 or C16 (presumably for PAL models) and
for PC compatibles running MS-DOS, with the datassette connected to
the parallel port.
- wav-prg-1.1.readme
- wav-prg-1.1.tar.gz
- WAV-PRG 1.1 for Linux (including source code). Uploaded by the author,
Fabrizio Gennari <[email protected]>.
- wav-prg-1.2.tar.gz
- wav-prg.1.2.linux.readme
- WAV-PRG 1.2 for Linux (including source code). Uploaded by the author,
Fabrizio Gennari <[email protected]>.
- wavprg11.readme
- wavprg11.zip
- WAV-PRG is a program which can transfer sampled C64 tape files
(in Turbo Tape 64 format) to Windows 95 or NT and back.
Uploaded by the author, Fabrizio Gennari <[email protected]>.
- wavprg21.readme
- wavprg21.zip
- WAV-PRG 1.2 for Windows. Uploaded by the author,
Fabrizio Gennari <[email protected]>.
- wireless.readme
- wireless.zip
- Wireless Copy transfers 1541 disks between a C64/C128 and a PC running
Windows 95 or 98. The medium is not a cable, but a datassette tape.
No cables between the C64 and the PC are required, just a sound card on
the PC. Wireless Copy comes with full source code in Turbo Pascal 7.0.
- misc/
- This directory contains miscellanous transferring utilities.
- 1581cp54.zip
- 1581copy version 0.54 for MS-DOS. Copies Commodore 1581 disks to
and from disk images. Written by Wolfgang Moser. See also the home
page at http://d81.de/.
- 1581disk.zip
- 1581disk v0.1 copies .D81 images to and from a 1581 formatted disk in a 3.5"
PC disk drive on a real floppy controller (no USB). 1581Disk runs on Windows
2000/XP/2003 and requires the free fdrawcmd.sys driver (installer included
in this zip file). Written by Simon Owen in 2006.
- cbm-ibm.readme
- cbm-ibm.zip
- PETSCII/ASCII conversion program for MS-DOS.
- cbm-printer-to-ibm
- Tells you how to connect a Commodore serial printer to
an IBM PC compatible. Contains some source code and instructions for
building a cable. You might be better off using the other packages in
this directory.
- cbmpr11.readme
- cbmpr11.zip
- Allows you to connect a Commodore printer to an IBM PC.
- lptiec-0.9.2.tar.gz
- André Fachat's IEEE 488 interface for the PC's printer port.
The driver is for Linux. More information is available at
http://www.6502.org/users/andre/ieee488/.
- demodisks/
- This directory contains test/demo diskettes (compressed disk images)
of different Commodore products. Uploads are naturally welcome.
These software items were originally distributed with all new Commodore
peripherals, and can be downloaded for own use if original disks are
corrupt or missing. Copying and selling this software is forbidden
by copyright law.
- cbm_consumer_v11.d64.gz
- C64 diagnostic and tests for computer and peripherals
- p500demo.d82.gz
- Sales/Demo disk for Commodore P500 computer. Uncovered by Steve Gray
- c128/
- Here are disks supplied with the Commodore 128.
These software items were originally distributed with all new Commodore
peripherals, and can be downloaded for own use if original disks are
corrupt or missing. Copying and selling this software is forbidden
by copyright law.
- 1571-128d-v13-314855-02.d64.gz
- C128d 1571 test/demo disk v1.3 p/n314855-02
- README.cpm.disks.txt
- A more detailed comparison of the Commodore 128 CP/M disks. Composed
by William Levak.
- README.cpm.files.txt
- A rough comparison of the files contained on 5¼" Commodore 128 CP/M
system disks. Composed by Marko Mäkelä.
- cpm.622-5002336.d81.gz
- CP/M 3.0 System Disk, serial number 622-5002336. The disk label says:
"Serial No. 622-5002336", "Commodore 1581 (TM) 3.5" DISK DRIVE", and
"CP/M Version 3.0". The suffix "5002336" has been printed with a dot
matrix printer.
User areas 1, 2 and 3 contain some source code. The files
CPM3.LIB, CXEQU.LIB, X6502.LIB and Z80.LIB exist in user areas 1 and 2.
Others are identical, but in Z80.LIB, the JR, JRC, JRNC, JRZ, JRNZ and
DJNZ relative jump offsets have been fixed in the copy stored in user area 2.
- cpm.system.622-3282252.d64.gz
- CP/M System Disk, serial number 622-3282252.
Dated 28 May 1987.
- cpm.system.622-3297432.d64.gz
- CP/M System Disk, serial number 622-3297432.
Dated 28 May 1987.
- cpm.system.622-580745.d64.gz
- CP/M System Disk, CP/M Plus Version 3.0, serial number 622-580745.
Dated 1985.
- cpm.system.622-598666.d64.gz
- CP/M System Disk, CP/M Plus Version 3.0, serial number 622-598666.
Only a few bytes in cpm+.sys differ from the 622-580745 image.
- cpm.system.6228129311.d64.gz
- CP/M System Disk, CP/M Plus Version 3.0, Serial No. 6228129311.
- cpm.system.6228151676.d64.gz
- CP/M System DIsk, CP/M Plus Version 3.0, Serial No. 6228151676.
The only differences from 6228129311 are in the CPM+.SYS file,
which probably stores three copies of the serial number. The
back side of this disk was identical with cpm-utilities2.d64.gz.
- cpm.system.german-1986.d64.gz
- CP/M system disk, with modifications by Commodore Frankfurt,
dated 1 May 1986. Serial number unknown (disk marked 622-85).
In the used disk area, only the cpm+.sys file differs from the
6228129311 image.
- cpm.utilities.d64.gz
- CP/M System User Utilities Disk, CP/M Plus Version 3.0. Dated 1985.
- cpm.utilities.german-1986.d64.gz
- CP/M utilities disk, with modifications by Commodore Frankfurt,
dated 1 May 1986. Serial number unknown (disk marked 622-85).
Compared to cpm.utilities.d64.gz, there is one new file, setup.com.
- cpm.utilities2.d64.gz
- Another version of the Commodore 128 CP/M System User Utilities Disk.
The setup.com file is different from the one included on
cpm.utilities.german-1986.d64.gz. Both are by Commodore Frankfurt,
though.
- cpm.utilities3.d64.gz
- Yet another version of the Commodore 128 CP/M System User Utilities Disk.
This was on the back side of the new system disk (May 28, 1987).
This disk contains exactly the same files ad cpm.utilities.d64.gz, i.e.
setup.com has been removed.
- devpak128-102787_d64.zip
- Devpak 128 on four disks (D64 images).
- diagnostics128.d64.gz
- Commodore 128 Diagnostic Menu. Test programs for the C128, C128D and
for the 1571 disk drive. Track 18 has been reconstructed.
- tutor128.d64.gz
- Commodore 128 Tutorial disk
- cpm@ (link)
- src@ (link)
- c64/
- This directory contains test/demo diskettes supplied with the
Commodore 64 or products tightly related with it.
These software items were originally distributed with all new Commodore
peripherals, and can be downloaded for own use if original disks are
corrupt or missing. Copying and selling this software is forbidden
by copyright law.
- c64-demodiskette.d64.gz
- c64-demodiskette.readme
- C= 64 demonstration programs made by Commodore Frankfurt, Germany.
- starter-kit.d64.gz
- This "C64 starter kit" is a collection of some educational software
distributed by Commodore Canada, and some Commodore 64 and 1541
specific utilities. The disk label says "C= commodore C-64 DISK BONUS
PACK ©Commodore Business Machines, Inc." No product number is obvious.
- sx64-demo.d64.gz
- C= commodore SX-64 TEST/DEMO disk. This one seems to be based on the
1540/1541 test/demo disk 1540042-02. There are some demos on this disk,
including a Christmas demo.
- cpm/
- cpm.d64.gz
- CP/M cartridge boot disk, 1982. The cartridge was available at least
until 1983. It was a complete flop and was pulled from the market.
One known cartridge has date codes like 8249 or 8239 on the chips.
- cpm2.d64.gz
- Another version of the CP/M cartridge boot disk. This disk seems to have
more programs on it.
- cpm3.d64.gz
- Yet another version of the boot disk. The serial number of the disk is
"D CP2 622-04414".
- src@ (link)
- modem/
- Software for Commodore modems
- 1660-a.d64.gz
- 1660-b.d64.gz
- This is a C64/128 Commodore Modem 300 test/demo diskette with Quantum Link
and terminal programs.
- 1670-a.d64.gz
- 1670-b.d64.gz
- This is a C64/128 Commodore Modem 1200 test/demo diskette with Quantum Link
and terminal programs. The first side is identical with the 1660 test/demo
diskette, and on the second side, the files "ascii.mts", "boot", "mac.boot"
and "optset" differ. In addition, the 1660 disk lacks the file "vt52-64".
- AdattatoreTelematico6499.crt
- Cartridge emulator image for Adattatore Telematico Commodore 6499 modem
- sfx/
- sfx-secret.readme
- A note on a hidden file on the Commodore SFX Sound Expander test/demo disk.
- sfx-secretloader.prg
- A program that loads the hidden file on the test/demo disk and patches it
for NTSC systems if required.
- sfx.d64.gz
- Commodore SFX Sound Expander test/demo disk. The copy protection (looking
for 22,READ ERROR,18,18) has been removed by changing the two bytes in block
26,1 at offsets $23 and $2A from $AC to $AE.
- c900/
- Floppy and hard drive images for Commodore 900 (Z8000) computer.
Most images read in by the folks at datamuseum.dk, unless otherwise
specified.
- CBM900_Floppy_Vol1_Hires.zip
- Kryroflux image and other data for Install Disk 1 for Workstation (HR) C900s
- CBM900_Floppy_Vol1_Lowres.zip
- Kryroflux image and other data for Install Disk 1 for Server (LR) C900s
- CBM900_Floppy_Vol2.zip
- Kryroflux image and other data for Install Disk 2 for all C900s
- CBM900_Floppy_Vol3.zip
- Kryroflux image and other data for Install Disk 3 for all C900s
- CBM900_HD.diskimage.bin.zip
- C900 hard drive image from https://datamuseum.dk/
- CBM900_HD_CA_WSRC.diskimage.bin.zip
- C900 hard drive image from https://datamuseum.dk/ Contains partial source.
- CBM900_HD_EMU.diskimage.bin.zip
- C900 hard drive image from https://datamuseum.dk/
- CBM900_HD_hannover-workstation-extract.zip
- Image of hard drive of HR C900 belonging to Santo Nucifora. Also contains source.
- cmd/
- CMD-1750XL.d64.gz
- 1750XL ram expansion disk
- CMD-FD-V1.05.d64.gz
- FD2000/4000 demo disk
- cmd-hard.d64.gz
- CMD Hard Drive demo disk
- cmd-trak.d64.gz
- CMD Trackball demo disk
- ramlink.d64.gz
- CMD RamLink utilities disk
- scpu-1.d64.gz
- SuperCPU disk
- swift-a.d64.gz
- Swiftlink RS232 disk
- turbo232.d64.gz
- Turbo232 RS232 disk
- drives/
- This directory contains test/demo diskettes shipped with different
Commodore disk drives.
These software items were originally distributed with all new Commodore
peripherals, and can be downloaded for own use if original disks are
corrupt or missing. Copying and selling this software is forbidden
by copyright law.
- 1540-demo.d64.gz
- 1541 floppy disk drive test/demo disk. No other information given.
- 1541-demo.1540024-02.d64.gz
- 1541 floppy disk drive test/demo disk. No date; probably from 1983.
- 1541-demo.d64.gz
- C= commodore VIC-1541 TEST / DEMO. The files are the same as on the
1540042-02 disk, but there are differences in the unused sectors.
- 1541-demo1.d64.gz
- 1541 floppy disk drive test/demo disk, December 1984
- 1541-demo2.d64.gz
- 1541 floppy disk drive test/demo disk, January 1985. Includes some
plus/4 and C16 examples.
- 1541-demo3.d64.gz
- Model 1551/1541 test/demo diskette, almost like the January 1985 version,
but with an updated "view bam" program.
Disk label: C= commodore model 1541 test/demo-diskette. Also seen with
the label: C= commodore model 1541/1551 test/demo-diskette,
single-sided/48 tpi.
- 1541-diagnostic_v20.d64.gz
- Commodore 1541 diagnostic disk v2.0, errors on tracks 1 & 34, but files are
OK.
- 1541-diagnostic_v20.g64.gz
- Commodore 1541 Drive Diagnostic Disk v2.0. Contains errors on tracks 1 & 34,
but doesn't affect the files.
- 1551-demo.d64.gz
- 1570-demo.d64.gz
- 1570 floppy disk drive test/demo disk.
- 1571-demo.d64.gz
- 1571 floppy disk drive test/demo disk. Contains lots of C128 programs.
Disk label: Commodore 1570 TEST/DEMO DISKETTE WITH C128 DOS SHELL
- 1571-demo2.d64.gz
- 1571 floppy disk drive test/demo disk. The same as above, but with a
bit longer version of the "dos shell" program.
- 1571_test_vp-1.3.d64.gz
- 1570/1571 tests for Commodore 128, English
- 1581-demo.lzh
- Some files contained in the 1581 drive demo disk.
Unfortunately some of the files were corrupt, but some
files are better than none.
- 1581demo.354011-07.d81.gz
- C= commodore
1581 TEST/DEMO
back side of disk:
P/N: 354011-07 40A028-007
The file "burst subs.src" seems to be damaged, but this image should be
from an original disk. Also, there is some stuff in unused areas.
- 1581demo.d81.gz
- C= commodore
1581 TEST/DEMO
- 2031demo.d64.gz
- Test/Demo disk for 2031 single floppy disk drive
Also seen with the label
Commodore® 1581(tm)
3.5" Disk Drive
Demo/Utilities
P/N: 354011-07 20A28-007
- 2031lp-demo.d64.gz
- 2031 LP floppy diskette drive test/demo diskette.
No date or part number on Commodore label.
- 2040-demo.d64.gz
- 2040 floppy disk drive test/demo disk.
- 2040DEMO.LNX.ZIP
- 2040 drive test/demo disk. Requires LYNX 8017 PET to unlynx.
- 4040037_test-demo.d64.gz
- 2040, 3040, and 4040 test/demo disk pn#4040037
- 8050DEMO.LNX.ZIP
- 8050 drive test/demo disk. Requires LYNX 8017 PET to unlynx.
- 8250.lnx.gz
- Files from the 8250 test/demo disk. Copied by Ruud Baltissen. According
to him, the copying program "unit to unit" does not work, it just produced
"copy error" messages.
- 8250lp-demo.d82.gz
- 8250 LP floppy diskette drive test/demo diskette.
Probably identical to the 8250 Test/Demo disk.
No date or part number on Commodore label.
- CBM128BurnIn1570_1571.d64.gz
- CBM 128D burn-in/diagnostic tests, German language
- D9090-DIAGNOSTIC.PRG
- Diagnostic program for CBM 9060/9090 Hard drive
- HDTOOLS V2-D9090.PRG
- Tools program for CBM 9060/9090 Hard drive
- sfd1001-demo.d82.gz
- SFD 1001 floppy diskette drive test/demo diskette.
No date or part number on Commodore label.
- sfd1001-testdemo-extra.d82.gz
- SFD 1001 drive Test/Demo disk with numerous extra utilities over previous
version.
- universal_demo.d64.gz
- 2040/3040/4040 test demo-diskette, P/N 4040037
- other/
- This directory contains test/demo diskettes (compressed disk images)
shipped with miscellanous Commodore products.
These software items were originally distributed with all new Commodore
peripherals, and can be downloaded for own use if original disks are
corrupt or missing. Copying and selling this software is forbidden
by copyright law.
- 1351-demo.d64.gz
- 1351 mouse demo disk, 24 October 1986
- 1351-demo2.d64.gz
- 1351 mouse utility disk © 1986. The .bin files are unnecessarily
long on this diskette.
- 1600_vicmodem_vt232_t64.zip
- Tape software for 1600 vicmodem
- 1650_automodem_t64.zip
- Tape software for 1650 automodem
- 1700-demo.d64.gz
- Disk label: 1700/1750 RAM EXPANSION, TEST/DEMO DISK, V1.0 12/5/85
Most of the programs are for the Commodore 128, although the REU can be
used with the Commodore 64 as well.
- 1764-utility-geos.d64.gz
- Back side of the 1764 RAM Expansion Utility Disk, labelled
1764 RAM EXPANSION GEOS UPGRADE. Contains some sort of a GEOS upgrade
from version 1.2 to 1.3, and lots of deleted files.
- 1764-utility.d64.gz
- 1764 RAM EXPANSION UTILITY DISK, 8 April 1987
- 325006-01_floppydisk.d82.gz
- Software for 324402-01 High Speed Graphic Board for 8296
- Comal_80.d64.gz
- Disk that came with the Comal 80 cartridge for the C64
- HandyScan12.d64.gz
- Diskette for HandyScanner, including drawing program. Version 1.2
- Hi-Eddi.d64.gz
- Hi-Eddi.readme
- Diskette zum Buch "Mini-CAD mit Hi-Eddi plus auf dem C64/C128".
This CAD program disk was shipped with the above mentioned German book.
- KCS_Multi-Programmer_d64.zip
- KCS EEPROM Programmer docs and demo disks.
- Tiny Eprommer V2.0.d64.gz
- This disk was shipped with the Tiny Eprommer V2, an EPROM programming
device for the Commodore 64.
- Turbo Master CPU.d64.gz
- Turbo Master CPU Demo/Utilities Disk for the Commodore 64.
Schnedler Systems. Rev. 5/4/91.
- cbm8296-graphic demo 325006-01.d82.gz
- Demo disk for CBM 8296 High Res Graphic Board
- conrad-dcf77.d64.gz
- Software für C64/C128 zum "DCF-77 Empfänger" von Conrad Electronic
(Deutschland). The DCF-77 is a radio signal that carries the time of an
atomic clock located in Braunschweig, Germany. Uploaded by Christian
Janoff.
- mcs810.d64.gz
- Commodore MCS 810 dot matrix printer test/demo disk.
- okimate20.d64.gz
- Okimate 20 demo disk -- also for Commodore MCS810/820
- sfx_series_cbm_d64.zip
- Software for the Commodore SFX Sound Sampler
- pet/
- Test/demo diskettes for PET hardware
These software items were originally distributed with all new Commodore
peripherals, and can be downloaded for own use if original disks are
corrupt or missing. Copying and selling this software is forbidden
by copyright law.
- 4032UTIL.LNX
- PET 4032 Utilities disk. Requires LYNX 8017 PET utility to unlynx.
- 64k_mem_system_disk.d64.gz
- PET 64k memory expansion system disk
- 8296d-systemdisk.d82.gz
- A 8250 disk image of the Commodore 8296 system disk. The file
l-m.8296sys has been added later by Ken Ross, and there is something
wrong with the BAM of this disk. The contained files are identical
with 8296d-systemdisk.lha.
- 8296d-systemdisk.lha
- The individual files of the Commodore 8296 system disk. Archived by
Olaf Seibert.
- 8296d_diagnostic_instr.pdf
- How to use the test program 8296d diagnostic
- cbm970009.d64.gz
- Test/demo disk, possible part no 970009.b? See cbm970009.dir.txt for
contents.
- cbm970009.dir.txt
- execudesk.d80.gz
- 8296 Execudesk application suite disk. Requires Execudesk editor rom.
- system-2001.zoo
- This is a copy of a diskette labeled "system-2001". It contains
PET software, mostly for "new roms", mostly games.
- system_2001-8050.d80.gz
- This is a copy of a diskette labeled "system-2001". It contains PET software,
mostly for "new roms", mostly games.
- petdisk/
- These 8050 disk images were made from original-looking disks,
but the disks were not write protected. The txt files contain
the disk labels and the directory contents, and the d80.gz files
are GNU zipped 8050 disk images (2083 blocks, or 533248 bytes).
- pet-bok.d80.gz
- pet-bok.txt
- PET-BOK 8000, NR: 2078-V4.2, 1982-09-01.
- pet-ent.d80.gz
- pet-ent.txt
- PET-ENT 8000, NR: 270-V6.0, 1982-03-25.
- pet-gen.d80.gz
- pet-gen.txt
- PET-GEN 8000, NR: 131-V2.1, 1982-09-02. The disk label is
"GEN 810217 8000".
- pet-lev-front.jpg
- A picture of the front side of PET-LEV 8000, NR: 600-V6.2, 1983-03-21.
- pet-lev.d80.gz
- pet-lev.txt
- PET-LEV 8000, NR: 600-V6.2, 1983-03-21. This disk seems to be a copy of
PET-BOK, plus a 1-block sequential file "FIRMA DATA.".
- petdisk-back1.jpg
- petdisk-back2.jpg
- Pictures of the back sides of two different PETDISK sleeves.
- documents/
- DatasetteEnc.txt
- CBM Datasette Encoding by Richard Storer
- cables/
- 128-videocable.txt
- Notes about hooking C128 screen to TV or analog monitor
- c128-1702.txt
- Tells you how to make a black&white 80 column cable between the C128
and the Commodore 1702 monitor. See also 128-videocable.txt.
- c64-keyboard.txt
- Commodore 64 keyboard connector and keyboard matrix.
Composed by Ruud Baltissen.
- c64burst.gif
- c64burst.ps
- Schematic diagram for using the burst transfer (as present in the 1571 and
1581 disk drives) on the Commodore 64.
- geoCable2.txt
- Tells you how to build a cable that works with Centronics printers in GEOS.
- video-connectors.txt
- Comparison of the video connector pinouts on different Commodore 8-bit
computers. Composed by William Levak.
- chipdata/
- 23128.zip
- 16kb×8 mask-programmable asynchronous read-only memory
- 2332.zip
- 4kb×8 mask-programmable asynchronous read-only memory
- 2364.zip
- 8kb×8 mask-programmable asynchronous read-only memory
- 24256.zip
- 32kb×8 read-only memory, hand-written printer's copy of the preliminary
data sheet.
- 4502-pla-lowres.zip
- Schematic/Pinout for 4502 CPU and C65 PLA. Lower-res.
- 4567-lowres-pinout.zip
- Pinout / Layout info for 4567 VIC-III. Lower-res.
- 5706-LCDController.zip
- MOS 5706 is the LCD Controller Gate Array for C= LCD Computer
- 5707-MMUSpecForLCD.zip
- MOS 5707 is the MMU for C= LCD Computer
- 5710.txt
- The floppy disk controller used in the 1571CR (128DCR internal drive);
data composed by William Levak.
- 5717.txt
- Datasheet for CSG 5717, found in 1351 mice and compatibles.
- 64doc
- A fairly complete description of the NMOS 65xx processors and the
Commodore 64.
- 6502-NMOS.extra.opcodes
- "Extra Instructions Of The 65XX Series CPU"
by Adam Vardy ([email protected])
Describes the basic functionality of the extra NMOS 6502 opcodes.
See also 64doc.
- 6508.zip
- CSG 6508 microprocessor with 256 bytes of RAM and 8 I/O pins
- 6510-pre.zip
- Preliminary 6510 CPU data sheets, rev. A, 11/82. At least the pin-out
has been changed later; the on-chip I/O port has only 6 bits.
- 6510.zip
- CSG 6510 microprocessor with 6 I/O pins
- 6520.zip
- Data sheets for the MCS6520 Peripheral Adapter, which appears to be a
Motorola 6821 PIA clone.
- 6522-VIA.txt
- 6522-VIA.zip
- 6522 Versatile Interface Adapter data sheets converted to text by
Frank Kontros. This chip is used in many Commodore disk drives, in
the Commodore VIC-20 and in different PET models. The .zip file
contains the same information as the .txt file, only the graphics
are in IBM Code Page 437 character set instead of plain ASCII.
- 6522.zip
- MCS 6522 Versatile Interface Adapter, preliminary data sheet, November 1977.
- 6523-pre.zip
- CSG 6523 tri-port interface (preliminary information)
- 6525-pre.zip
- MOS 6525 Tri-port Interface Adapter, preliminary information, 2/81.
- 6526.zip
- MOS Technology 6526 Complex Interface Adapter (CIA) data sheets, 11/81.
- 6526cia.zip
- MOS 6526 CIA (Complex Interface Adapter) data sheet in HTML format.
- 6529.zip
- CSG 6529 Single Port Interface, 4/81. Used in the C16, C116 and plus/4.
- 6529replacement.png
- Schematic to replace 6529
- 6530.pdf
- MCS 6530 (Memory, I/O, Timer array). Similar to 6530.zip.
- 6530.zip
- MCS 6530 (Memory, I/O, Timer array). 1024×8 ROM, 64×8 static RAM, otherwise
similar to the 6532.
- 6530_prelim.pdf
- 6530 RIOT Preliminary Datasheet (1976)
- 6532.zip
- CSG 6532 (Memory, I/O, Timer array); also called RIOT (RAM, I/O and Timer).
Used in simple peripheral devices and e.g. in the Atari VCS 2600 game
console. 128×8 static RAM, two 8-bit bidirectional I/O ports, programmable
interval timer with interrupt.
- 6540.png
- Pinout of MOS 6540 ROM found in PET 2001
- 6550-datasheet.pdf
- MOS 6550 ram datasheet
- 6550.jpg
- MOS 6550 static ram Pinout and info
- 6551.zip
- CSG 6551 Asynchronous Communication Interface Adapter (ACIA), preliminary
information from 12/80.
- 6560.zip
- MOS Technology 6560/6561 Video Interface Chip (VIC), 2/80.
- 6566adapterSchematic.png
- 6567->6566 adapter schematic, by Christian Forstreuter
- 6567.zip
- CSG 6567 video interface chip (preliminary)
- 6567_vicII_preliminary.pdf
- Commodore documentation for 6567 VIC-II chip used in C64 and P500
- 656x-luminances.gif
- Visualization of the measurements reported in 656x-luminances.txt.
Generated by Philip Timmermann <[email protected]>.
- 656x-luminances.txt
- MOS 6567 and 6569 luminance signal voltage levels for different colours,
measured by Marko Mäkelä. These measurement results cover the
6569R1, 6569R3 (ceramic), 6569R4, 6569R5, 6567R5 6A and 6567R8 (plastic).
- 6581.zip
- MOS Technology 6581 Sound Interface Device (SID), preliminary information.
- 65ce02.txt
- Differences between the Rockwell R65C02 and the Commodore CSG65CE02
used in the 4510 processor of the Commodore 65. Composed by Michael Steil.
- 6702-dissection-logic.zip
- MOS 6702 (SuperPET) - Dissection and report by ttlworks, and logic by rhialto
- 6702.txt
- 6702 Functional Description (superPET disk)
- 6703.zip
- 6703 MAX Mach PLA dumped by itspkun
- 68b45.zip
- Motorola 68B45 Cathode Ray Tube Controller (CRTC), used in the Commodore
Model II computers (B128/B256). It is generally not compatible with
the 6545 used in the PET computers.
- 7700_PLA.JPG
- 7700-XX PLA Schematics with /CS $FD20-$FD2F (C16,C116,Plus4).
- 8520_datasheet.pdf
- Data sheet for CSG 8520 CIA I/O chip found in 1581 disk drive.
- 8701.txt
- 8701 is the clock generator chip used in Commodore 8-bit computers since
about 1985. Typical of Commodore, not all contacts of the chip have been
documented. Written and uploaded by William Levak <[email protected]>.
- 8701.zip
- Commodore IC clock generator data sheet
- C65_DMAgic_4151_F018-390957.pdf
- C65 DMAgic chip data
- C65_ELMER_Pal_Spec-390548.pdf
- C65 ELMER chip data
- C65_FDC_revC_GA4165_F011-D390491.pdf
- C65 FDC chip data
- C65_IGOR1_Pal_Spec-390989.pdf
- C65 IGOR1 chip data
- C65_MPU_4510_rev1-D390490.pdf
- C65 CPU 4510 chip data
- C65_VIC3_4567_revA-D390489.pdf
- C65 VICIII 4567 chip data
- C65_VIC3_4567_revB-390489.pdf
- C65 VICIII 4567 chip data
- C65_memory_controller_revB-252535.pdf
- C65 memory controller chip data
- CSG8726TechRefDoc-1.0.zip
- Technical Reference for CBM REU chip CSG8726. By Wolfgang Moser.
- Commodore_Component_Data_Catalog_1981.pdf
- CSG Chipdata book for 6500, 6501, 6502, 6503, 6504, 6505, 6506, 6507, 6508,
6512, 6513, 6514, 6515, 6520, 6522, 6523, 6525, 6530, 6532, 6560, 6561, 6562,
6563, 65245, and charts for substitute parts.
- Final Cartridge III Internals.txt
- Information about the BANKING functions of the FC3 (Version 1.0)
- HD46505.zip
- Hitachi Cathode Ray Tube Controller (CRTC), sometimes used in the
PET computers.
- MCS6500_Microprocessors.pdf
- MOS Tech 6500 processor family common datasheet
- TDA1060_datasheet.pdf
- Datasheet for chip found in CBM-II power supplies.
- VIC-Article.gz
- VIC-Artikel.gz
- Detailed description of the VIC-II graphics chip. Updated 26.08.1996
(corrected idle state graphics explanation). English version
("VIC-Article.gz") and German version ("VIC-Artikel.gz").
Uploaded by the author, Christian Bauer <[email protected]>.
- VIC-I.txt
- Almost full description of the MOS 6560/6561 VIC-I chip (used in the
Commodore VIC-20). Covers both 6560-101 (NTSC-M) and 6561-101 (PAL-B).
- am2910.zip
- AMD Am2910A Microprogram Controller, used in the D9060/D9090 hard disk drive
- c64-pla.txt
- Logic equations in Abel format for the 82S100 PLA chip used in
the C64, and a JEDEC file that can used to burn a 82S100 as a C64 PLA.
- c64_pla_dissected_r1.1_a4ds.pdf
- C64 PLA Dissected by Thomas �skoe� Giesel
- c64e.txt
- Pinout of the custom chip used in the C64 BN/E board. Composed by
William Levak.
- cia6526.zip
- Detailed information about the guts of the MOS 6526 CIA, reverse-engineered
by Wolfgang Lorenz. Includes a C++ implementation of the CIA, and test
programs for testing emulators.
- cia6526_software_model.tar.gz
- PDF about the inner workings of the 6526 -- by Wolfgang Lorenz
- csg.chips.info
- Information about chips produced by MOS Technologies or
its successor, CSG (Commodore Semiconductor Group). Includes
the CPUS (6502-6515, 7501, 8500-8503, 6520, 6522, 6526, 6532,
6525, 6529, 8520, 6560, 6561, 6566, 6567, 6569, 6572, 6573,
8562, 8564, 8565, 8569, 7360, 8360, 8365, 8366, 8563, 8568,
6545, 6581, 6582, 8580, rams, and 82s100 plas.
- gte65.zip
- Some documentation about the GTE G65SC02 and G65SC816 microprocessors.
- mos_2332_rom_feb_1980.pdf
- 4kb�8 mask-programmable asynchronous read-only memory
- mos_65e4_microprocessor_final_design_spec_may_10_1982.pdf
- Final Design Specification for the MCS 65E4 microprocessor
- pal.timing
- Reveals the most of the timing of the 6569 and 8566 video chips. See
also VIC-Article.gz and VIC-Artikel.gz, which are based on this article.
- programming.reu
- Some aspects about programming the RAM Expansion Units.
See reu.registers for detailed REU description.
- reu.registers
- Describes all 8726 RAM Expansion Controller registers.
- sy6522.zip
- Synertec 6522 data sheet, page 8 of which describes the problem with the
shift register.
- sy6530.zip
- Synertec 6530 Memory, I/O, Timer Array. April 1979.
Seems to have the same functionality as the MOS Technologies 6530.
- tsuit215_d64.zip
- Emulator Test Suite version 2.15. Tests 6502 emulation compatibility.
Developed as part of PC64 by Wolfgang Lorenz. The files are now in 1541
disk image format, for easier access on all emulators. The test suite now
includes IRQ and NMI timing tests.
- 6500/
- Commodore Semiconductor Group NMOS 6500/1 One-Chip Microcomputer
- 6500-01.gif
- Introduction and Features
- 6500-02.gif
- Signal Descriptions, Pin Configuration, Functional Description (CPU)
- 6500-03.gif
- 6500/1 Block Diagram
- 6500-04.gif
- Clock Oscillator, Interrupt Logic, CPU registers and flags
- 6500-05.gif
- CPU flags (cont.), Memory (ROM at $800-$FFF, RAM at $00-$3F)
- 6500-06.gif
- Input/Output
- 6500-07.gif
- Timers
- 6500-08.gif
- Power on/off Timing, System Memory Map
- 6500-09.gif
- Addressing Modes
- 6500-10.gif
- Instruction Set - Alphabetic Sequence
- 6500-11.gif
- Instruction Set - Op Codes, Execution Time, Memory Requirements
- 6500-12.gif
- Maximum Ratings, Static DC Characteristics
- 6500-13.gif
- AC Characteristics, Timing Characteristics
- 6500-14.gif
- Ordering Information
- 6509/
- CSG 6509 Microprocessor with Memory Management, 10/86
- 6509-01.gif
- Features and Pin Configuration
- 6509-02.gif
- Block Diagram
- 6509-03.gif
- Characteristics and Maximum Ratings
- 6509-04.gif
- Timing for Reading Data
- 6509-05.gif
- Timing for Writing Data
- 6509-06.gif
- AC Characteristics; Signal Description
- 6509-07.gif
- Signal Description (cont.)
- 6509-08.gif
- Addressing Modes; Instruction Set - Alphabetic Sequence
- 6509-09.gif
- Programming Model; Instruction Set - Op Codes
- 6509-10.gif
- Memory Map
- 650x/
- Commodore Semiconductor Group: NMOS 6500 Series Microprocessors
- 650x-01.gif
- features; members of the microprocessor family
- 650x-02.gif
- internal architecture
- 650x-03.gif
- electrical characteristics
- 650x-04.gif
- clock timing
- 650x-05.gif
- 1 MHz clock timing
- 650x-06.gif
- 3 MHz clock timing
- 650x-07.gif
- signal description. According to William Levak, there is an error under
the heading "Non-Maskable Interrupt (NMI)". About the middle of the
paragraph is the line: "NMI also requires an external 3K register to VCC
for proper wire-OR operation." This, of course, should say resistor and
not register.
- 650x-08.gif
- addressing modes; instruction set
- 650x-09.gif
- programming model; instruction set op-codes
- 650x-10.gif
- pin configuration: 6502, 6503, 6504, 6505
- 650x-11.gif
- pin configuration: 6506, 6507, 6512
- 650x-12.gif
- pin configuration: 6513, 6514, 6515
- 6523/
- Commodore Semiconductor Group MPS 6523 Tri-Port Interface (TPI)
- 6523-1.gif
- concept, features, registers, order number, pin configuration
- 6523-2.gif
- 6523 internal architecture (block diagram)
- 6523-3.gif
- maximum ratings, characteristics
- 6523-4.gif
- read cycle, write cycle
- 6523-5.gif
- read cycle timing, write cycle timing
- 6523-6.gif
- 6523 functional description: registers; 6523 interface signals
- 6523-7.gif
- 6523 interface signals (continued)
- 6525/
- Commodore Semiconductor Group MPS 6525 tri-port interface
- 6525-1.gif
- concept, features, registers, pin configuration, order number
- 6525-2.gif
- 6525 internal architecture (block diagram)
- 6525-3.gif
- maximum ratings, characteristics
- 6525-4.gif
- read cycle timing, write cycle timing
- 6525-5.gif
- read cycle timing, write cycle timing
- 6525-6.gif
- 6525 internal registers, 6525 functional description
- 6525-7.gif
- 6525 functional description (continued)
- 6525-8.gif
- 6525 functional description (continued), 6525 interface and control
- 6545/
- 6545-english.txt
- Description of the MOS 6545 CRTC (Cathode Ray Tube Controller).
- 6545-german.txt
- Description of the MOS 6545 CRTC (Cathode Ray Tube Controller).
- PET_CRTC.csv
- Display data table for PET crtc from each editor rom.
- c6545.zip
- Data sheet for Commodore 6545 Cathode Ray Tube Controller (CRTC)
- r6545.zip
- Data sheet for Commodore 6545 Cathode Ray Tube Controller (CRTC)
- 6582/
- Commodore Semiconductor Group: HMOS 6582 Sound Interface Device
- 6582-01.gif
- features; pin configuration
- 6582-02.gif
- description; block diagram
- 6582-03.gif
- control registers
- 6582-04.gif
- 6582-05.gif
- 6582-06.gif
- 6582-07.gif
- register description
- 6582-08.gif
- electrical characteristics
- 6582-09.gif
- clock timing
- 6582-10.gif
- appendix a: equal-tempered musical scale values
- 6582-11.gif
- appendix b: envelope generators
- 6582-12.gif
- appendix c: typical application
- 65c23/
- Commodore Semiconductor Group 65C23 Tri-Port Interface (preliminary)
- 65c23-1.gif
- concept, features, registers, pin configuration, order number
- 65c23-2.gif
- internal architecture (block diagram)
- 65c23-3.gif
- maximum ratings, characteristics
- 65c23-4.gif
- timing diagrams: read cycle, write cycle
- 65c23-5.gif
- read cycle, write cycle
- 6809/
- Motorola Semiconductor Technical Data: MC6809E 8-bit microprocessing unit
- 6809-01.gif
- architectural features, hardware features, software features
- 6809-02.gif
- maximum ratings, thermal characteristics, power considerations,
DC electrical characteristics
- 6809-03.gif
- bus timing characteristics, read/write timing diagram
- 6809-04.gif
- expanded block diagram, bus timing test load, programming model
- 6809-05.gif
- index registers, stack pointer, program counter, condition code register
- 6809-06.gif
- pin descriptions, interrupt vectors
- 6809-07.gif
- -RESET timing
- 6809-08.gif
- -HALT and single instruction execution timing
- 6809-09.gif
- bus signal descriptions; MPU operation
- 6809-10.gif
- -IRQ and -NMI interrupt timing
- 6809-11.gif
- -FIRQ interrupt timing
- 6809-12.gif
- sample clock generator circuit; read-modify-write instruction example
- 6809-13.gif
- BUSY timing; TSC timing
- 6809-14.gif
- addressing modes
- 6809-15.gif
- flowchart for MC6809E instructions
- 6809-16.gif
- addressing modes (cont.)
- 6809-17.gif
- addressing modes (cont.)
- 6809-18.gif
- instruction set
- 6809-19.gif
- instruction set (cont.)
- 6809-20.gif
- SYNC timing
- 6809-21.gif
- cycle-by-cycle performance (1 of 5)
- 6809-22.gif
- cycle-by-cycle performance (2 of 5)
- 6809-23.gif
- cycle-by-cycle performance (3 of 5)
- 6809-24.gif
- cycle-by-cycle performance (4 of 5)
- 6809-25.gif
- cycle-by-cycle performance (5 of 5)
- 6809-26.gif
- 8-bit accumulator and memory instructions; 16-bit accumulator and memory
instructions; index register/stack pointer instructions
- 6809-27.gif
- branch instructions; miscellanous instructions
- 6809-28.gif
- hexadecimal values of machine codes
- 6809-29.gif
- hexadecimal values of machine codes (cont.)
- 6809-30.gif
- programming aid
- 6809-31.gif
- programming aid (cont.)
- 6809-32.gif
- programming aid (cont.)
- 6809-33.gif
- indexed addressing modes
- 6809-34.gif
- stack instructions; ordering information
- 6809-35.gif
- pin assignment
- 7501/
- This is a draft copy of the preliminary 7501 data sheet.
It originates from a pile of papers scanned by Tibor Biczo.
William Levak, who sorted and scaled the images, noticed that
all but 2 pages are reworked copies of the 6510 preliminary data
sheet. Page 2 is missing.
- 7501-01.gif
- 7501-03.gif
- 7501-04.gif
- 7501-05.gif
- 7501-06.gif
- 7501-07.gif
- 7501-08.gif
- 7501-09.gif
- 7501-10.gif
- la8200m/
- Sanyo LA8200M read/write amplifier data sheet
(equivalent to the Sony CX20185 and the Motorola MC28719)
- 8200m-1.gif
- 8200m-2.gif
- 8200m-3.gif
- 8200m-4.gif
- 8200m-5.gif
- r650x/
- Rockwell R650X and R651X Microprocessors (CPU)
Document No. 29000D39, Data Sheet, Rev. 8, June 1987
- r650x-01.gif
- Description, Ordering Information, Features, R6500 CPU Family Members
- r650x-02.gif
- Interface Signal Descriptions
- r650x-03.gif
- Pinout and Features: R6502, R6503, R6504, R6505
- r650x-04.gif
- Pinout and Features: R6506, R6507, R6512
- r650x-05.gif
- Pinout and Features: R6513, R6514, R6515
- r650x-06.gif
- Functional Description
- r650x-07.gif
- R650X and R651X Internal Architecture (Block Diagram)
- r650x-08.gif
- Alphabetic Listing of Instruction Set, Programming Model
- r650x-09.gif
- Addressing Modes
- r650x-10.gif
- Instruction Set Op Code Matrix
- r650x-11.gif
- Instruction Set Summary
- r650x-12.gif
- Clock Timing, Read/Write Timing
- r650x-13.gif
- AC Characteristics
- r650x-14.gif
- Example of Time Base Generation for R6502
- r650x-15.gif
- Absolute Maximum Ratings, Operating Conditions, DC Characteristics
- r650x-16.gif
- List of Rockwell distributors
- t6721/
- Toshiba Integrated Circuit, Technical Data: T6721A, T6772, T6684.
C²MOS Voice Synthesizing LSI, 1 Nov. 1983; revised 1 Jun. 1984.
- 6721-35.gif
- title page
- 6721-36.gif
- general
- 6721-37.gif
- general (cont.)
- 6721-38.gif
- configuration, CPU interface
- 6721-39.gif
- manual interface; block diagram
- 6721-40.gif
- specifications
- 6721-41.gif
- 6721-42.gif
- operation under CPU control
- 6721-43.gif
- 6721-44.gif
- commands
- 6721-45.gif
- 6721-46.gif
- 6721-47.gif
- list of commands
- 6721-48.gif
- 6721-49.gif
- timing diagrams
- 6721-50.gif
- 6721-51.gif
- 6721-52.gif
- more timing diagrams
- 6721-53.gif
- 6721-54.gif
- setting the ROM addresses
- 6721-55.gif
- 6721-56.gif
- -BSY output
- 6721-57.gif
- -BSY timing
- 6721-58.gif
- power on transient status period
- 6721-59.gif
- -EOS output
- 6721-60.gif
- 6721-61.gif
- operation under manual control
- 6721-62.gif
- 6721-63.gif
- 6721-64.gif
- dedicated mask ROM
- 6721-65.gif
- pin description & pin connections
- 6721-66.gif
- pin description & pin connections (cont.)
- 6721-67.gif
- pin description & pin connections (cont.)
- 6721-68.gif
- pin description & pin connections (T772, T6684)
- 6721-69.gif
- pin connections, DIP 42 pin, FP 56 pin
- 6721-70.gif
- pin connections, DIP 28 pin, FP 43 pin
- 6721-71.gif
- system configuration diagram
- 6721-72.gif
- system configuration diagram (cont.)
- 6721-73.gif
- sample schematic diagram for manual control
- 6721-74.gif
- sample schematic diagram for manual control
- 6721-75.gif
- electrical characteristics; T6721A AC characteristics
- 6721-76.gif
- definition of T6721A AC characteristics
- 6721-77.gif
- T6721A DC characteristics
- 6721-78.gif
- T6772 DC characteristics
- 6721-79.gif
- outline drawing, 56 pin flat package
- 6721-80.gif
- outline drawing, 43 pin flat package
- 6721-81.gif
- outline drawing, 28 pin dual-in-line package
- 6721-82.gif
- outline drawing, 42 pin dual-in-line package
- wd177x/
- Technical information about the Western Digital 1770/1772/1773
Floppy Disk Controller chips. The WD1770 and the WD1772 are used
in the Commodore 1570/1571 and 1581 disk drives.
- 1772.txt
- Technical information about the Western Digital WD1770-00 and WD1772-00
MFM controller chips, used in the Commodore 1581 drive.
- 177x01.gif
- 177x02.gif
- 177x03.gif
- 177x04.gif
- 177x05.gif
- 177x06.gif
- 177x07.gif
- 177x08.gif
- 177x09.gif
- 177x10.gif
- 177x11.gif
- 177x12.gif
- 177x13.gif
- 177x14.gif
- 177x15.gif
- 177x16.gif
- 177x17.gif
- 177x18.gif
- 177x19.gif
- 177x20.gif
- 177x21.gif
- 177x22.gif
- 177x23.gif
- ym3526/
- This is the data sheet for the Yamaha YM3526 OPL FM synthesizer
chip used in the Commodore C64/C128 Sounder Expander cartridge.
Anyone wishing to program the YM3526 should refer to one of the
many documents available on the internet on programming the OPL
FM synthesizer used in Creative SoundBlaster cards.
According to Magnus Eriksson, the YM3526 should not be confused
with OPL2 (YM3812) or OPL3 (YMF262).
- ym3526-01.png
- ym3526-02.png
- ym3526-03.png
- ym3526-04.png
- ym3526-05.png
- ym3526-06.png
- ym3526-07.png
- ym3526-08.png
- ym3526-09.png
- ym3526-10.png
- disk-drives/
- 1541-align.zip
- Two simple BASIC programs that assist in aligning a 1541 drive.
- 1541-stepmotor.txt
- How to test the 1541 step motor on a C64 with a BASIC program.
- 1541-tester.prg
- Checks that a 1541 works properly. Useful for repairing.
Works also for 1571 in 1541 mode.
- 1541-tricks.txt
- Describes the utility loader (&) command etc.
- 1541align.prg
- Alignment program for the 1541 (works also for 1571 in 1541 mode)
- 1571-fix.lnx
- Tells you how to fix a broken 1571 disk drive head. The document is in
geoWrite format. This Lynx archive also contains a Commodore 128 BASIC
program that will format an MFM disk in the 1571.
- realigning-1541.txt
- Describes how to realign a 1541.
- rel_files.txt
- A description of using REL files, and how they are stored on disk.
- renumbering-1541.txt
- Tells you how to permanently change the device number on the 1541.
- maps@ (link)
- programming@ (link)
- projects/
- accelerators/
- c64-2MHz.readme
- c64-2MHz.zip
- 2 MHz accelerator for the C64. Published in 64'er issue 2/94.
- turboprocess/
- Roßmöller TurboProcess was a 4 MHz 65816 cartridge for the Commodore 64.
- 01.gif
- 02.gif
- 03.gif
- 04.gif
- 05.gif
- 06.gif
- 07.gif
- 08.gif
- 09.gif
- 10.gif
- Tuning 64 Bauanleitung 1.0, scanned at 200 dpi
- anleitung.txt
- Documentation from the accompanying floppy, converted to ASCII
- eprom.bin
- EPROM image from the accompanying floppy
- floppy.d64.gz
- The accompanying floppy
- parts.gif
- Parts list
- drives/
- Projects related to mass storage
- 1541-32k.txt
- Expand 1541 ram to 32k
- 1541-II-PC.txt
- Connecting a 1541-II disk drive to a PC/AT power supply.
- 1551-tia.gif
- This German article describes how a broken 28-pin TIA chip in the
cartridge port connector of the 1551 disk drive was replaced with a
more common 40-pin version.
- 64hdproj.desc
- 64hdproj.sfx
- Tells you how to connect an IBM XT hard disk (MFM) to the C64 using
a PC 8-bit MFM disk controller.
- burst_fastloader_for_c64.html
- Burst mode for C64 by Pasi Ojala
- clean_align_1541_d64.zip
- PDF for a disk-cleaning template, with alignment disk
- drive-number-switch.txt
- Build a device number switch for Commodore disk drives.
- iecata.tgz
- Asbjørn Djupdal's Commodore serial bus based ATA hard disk controller
has been implemented on an Atmel AT90S8515 microcontroller in the C
programming language. This file includes the schematic diagrams,
the source code and the binary image for the microcontroller.
See also http://www.stud.ntnu.no/~djupdal/cbm/iecata/.
- kim1541.zip
- Schematic and rom image for KIM-1 -> IEC adapter, by Dave McMurtrie
- pet_1541.zip
- Schematic and UD11 option rom for PET->IEC interface
- reset-for-diskdrive.txt
- Build a RESET switch for Commodore disk drives.
- track-density-display.lnx
- Build a track density display for Commodore 1541 or 1571. The document
is in geoWrite format.
- track-display.lnx
- Build a digital track display for the Commodore 1541. The document is
in geoWrite format.
- ieee-488/
- IEEE-488 a.k.a. HP-IB a.k.a. GP-IB is a parallel bus used in the
Commodore PET line of computers. For its home computers, Commodore
developed a very slow serial version of the bus.
- IEEE-488.txt
- An article about the IEEE 488 standard and its use in Commodore's computers.
- ajni2blt.txt
- Bill of materials and description of IEEE2IEC, an IEEE-488 to IEC
gateway based on the Atmel ATMega8515, to access IEEE-488 peripherals
on computers equipped with the Commodore serial bus, with or without
JiffyDOS.
- ajni2idi.d64.gz
- Documentation and software in Commodore 64 format, for setting up the
ATMega8515 on the Commodore 64.
- ajni2src.zip
- IEEE2IEC firmware source code
- lptiec-0.9.2.tar.gz
- André Fachat's IEEE 488 interface for the PC's printer port.
The driver is for Linux. Developed from pc-ieee.zip.
- par2ser-1.tar.gz
- Adapts Commodore serial bus devices to Commodore IEEE-488 bus
(the opposite of IEEE2IEC). Designed by André Fachat.
- pc-ieee.zip
- IEEE-488 interface for PC clones (to interface old PET age drives and
other stuff). Designed by Ruud Baltissen.
- vc1541-ieee.tar.gz
- This is the description of the IEEE488 interface published in the
German 64'er magazin a long time ago. It is basically modelled
after the 2031 schematics, the IEEE488 sister drive to the VC1541.
Code to patch the VC1541 ROM is provided. The original 2031 ROM
is different in both ROM chips, but the patch manages to get the
changes into one ROM chip only.
- c64@ (link)
- vic20@ (link)
- interfaces/
- PCkeyb2C64.shar
- Connect an IBM PC keyboard to a C64. This one requires a programmable
switch matrix, which can be difficult to find anywhere.
- pet_joystick.txt
- An Atari-Joystick interface for the PET user port
- snes_adapter.zip
- SNES Controller/user port adapter, with example test programs in
BASIC 4 by Joe Travis and C src by Steve Lewis
- soundcard2tape.html
- An interface from the audio output of a sound card to the tape drive
connector of Commodore computers, designed by Tomaz Kac. Copied from
http://www.worldofspectrum.org/tomcat/C64Tape.html.
- soundcard2tape.png
- Schematic diagram for Tomaz Kac's tape drive interface.
- mouse/
- This is a serial mouse interface for Commodore computers. It effectively
lets you to connect an RS-232C PC mouse as a 1351 compatible device
to the joystick port.
- Board.html
- Instructions on etching a circuit board
- COPYING
- Conditions for using and copying this work (GNU GPL)
- Mouse.html
- The main file
- Filez/
- 1351.asm
- Source code of the firmware
- 1351.hex
- Compiled firmware in Intel HEX format
- Comp.gif
- Component layout
- Comphi.gif
- Component layout, 300 dpi
- Interftitle.jpg
- Interface photo
- Pcb.gif
- Printed circuit board, 300 dpi
- Pcb.zip
- Printed circuit board in CirCad 3.5 format
- Sch.gif
- Schematic diagram
- Sch.zip
- Schematic diagram in CirCad 3.5 format
- Schhi.gif
- Schematic diagram, 300 dpi
- Gallery/
- Ma_com.gif
- Interface board - revision A
- Mb1.jpg
- Mb2.jpg
- Mb3.jpg
- Revision B
- Mbbottom.jpg
- Bottom side of Rev B
- Mbtop.jpg
- Top side of Rev B
- Mc232bot.jpg
- Bottom side of Rev C
- Mc232com.gif
- Component layout of Rev C
- Mc232top.jpg
- Top side of Rev C
- Mdcom.gif
- Component layout of Rev D
- plus4joy/
- Here you will find instructions on building an adapter for connecting
a normal Atari VCS 2600 style digital joystick to the Commodore plus/4.
The document was created and uploaded by Levente Hársfalvi
<[email protected]>.
- COPYING
- The GNU General Public License, Version 2.
- figure1.gif
- Commodore 64 and plus/4 joystick ports
- figure2.gif
- Schematic diagram of the adapter
- figure3.gif
- Pinout of the 74LS244 or 74LS757.
- paper.jpg
- A wallpaper for the HTML document
- plus4joy.html
- HTML document describing the adapter
- plus4joy.zip
- A .zip archive of all these files
- video/
- pet-composite-video-adapter.jpg
- PET Composite Video adapter by CPUC of England.
- pet-tv-monitor.gif
- pet-tv-monitor.readme
- Connect an external composite monitor to the PET user port.
- memory/
- flasher.zip
- Flash programmer for Nicolas Welte's Universal 6502 RAM and ROM expansion
http://people.freenet.de/x1541/hardware/petram.html, for the PET
with BASIC 4.0 and the VIC-20. Uploaded by the author, Marko Mäkelä.
- c128/
- Memory expansions for the Commodore 128, 128D and 128DCR
- kernal-switch.html
- Software-switchable KERNAL on the C128 and C128D
- 1028/
- This directory contains the instructions for building an internal memory
expansion of 256, 512 or 1024 kilobytes for the Commodore 128 or
Commodore 128D computers. There are different versions of the
documentation, and some software to test the memory expansion.
Don't forget to look for prlink in /pub/cbm/transfer. It is a
transfer system for PC or Amiga and C= 8-bit computers. It supports
also this memory expansion.
- 1028-a4.ps.gz
- Documentation in PostScript format. For DIN A4 paper, 32 pages.
- 1028-letter.ps.gz
- Documentation in PostScript format. For letter paper, 46 pages.
- 1028.html
- Documentation in validated HTML 4.0
- 1028.html-mmu-t.gif
- 1028.html-mmu.gif
- Schematic diagram of the MMU part (four MMU memory banks)
- 1028.html-pia-t.gif
- 1028.html-pia.gif
- Schematic diagram of the PIA part (256kB memory banks instead of 64kB)
- 1028.tex
- LaTeX 2.09 source code for the documentation.
- 1028.txt
- Documentation in ASCII, at most 80 columns/line.
- piaglobe.128.d7c0.prg
- The same as above, for a PIA that is located at $d7c0.
- piaglobe.128.prg
- A globe viewer program for the 512 kB and 1024 kB memory expansions.
Assumes that the PIA is at $dfc0.
- piaglobe.asm
- DASM source code of the globe viewer.
- ros-v1.sfx
- Source code for RAM disk and some other utilities for C64 mode.
- util256.sfx
- RAM disk, miscellanous utilities and some source code for C64 mode.
- c64/
- Memory expansions for the Commodore 64
- 251715.txt
- 251715.zip
- A do-it-yourself project for replacing the 251715-01 logic array in
the Commodore 64 BN/E circuit board (250469 rev.A)
- rec.vhdl
- A draft VHDL description of the Commodore RAM Expansion Controller chip
used in the Commodore RAM Expansion Unit (REU). Reverse engineered
and written by Rainer Buchty in September 19, 2001. Some syntax errors
were corrected on September 17, 2004, but the design has not been tested.
- 256kB/
- This directory contains the instructions for building an internal memory
expansion of 256 kilobytes for the Commodore 64 computer. There are
different versions of the documentation, and some software to test the
memory expansion.
- 256kB-a4.ps.gz
- Documentation in PostScript format. For DIN A4 paper, 23 pages.
- 256kB-letter.ps.gz
- Documentation in PostScript format. For letter paper, 32 pages.
- 256kB.html
- Documentation in validated HTML 4.0
- 256kB.html-pia-t.gif
- Schematic diagram thumbnail for the HTML document
- 256kB.html-pia.gif
- Schematic diagram for the HTML document
- 256kB.tex
- LaTeX 2.09 source code for the documentation.
- 256kB.txt
- Documentation in ASCII, at most 80 columns/line.
- ros-v1.sfx
- Source code for RAM disk and some other utilities
- util256.sfx
- RAM disk, miscellanous utilities and some source code
- pet/
- PET2001_ROM-Adapter.zip
- ROM (EPROM) adapter for the PET-2001
Install upto four additional ROM sets using 16 KB EPROMs
(27128). The adapter plugs into the CPU socket of the PET mainboard.
No soldering on the PET board is required, and the original ROMs
can stay in place. Uploaded by the author ([email protected]).
- plus4/
- Memory expansions for the Commodore 264 Series
- c116-256.gif
- 256kB RAM expansion for the Commodore 116. Drawn by
Drawn by Jerzy Sobola, July 15, 1999. Downloaded from
http://www.republika.pl/jsobola/schematy.htm.
- c16-256.gif
- 256kB RAM expansion for the Commodore 16. Drawn by
Drawn by Jerzy Sobola, July 15, 1999. Downloaded from
http://www.republika.pl/jsobola/schematy.htm.
- c16-to-1MB.gif
- Control logic for expanding the Commodore 16 or plus/4 to 1 megabyte
of internal memory (four 256k banks).
- epromexp.zip
- Schematic diagrams (in German) and instructions (in English) for building
an EPROM expansion of up to 1.5 megabytes. H.Lux 01.07.1991.
- expinstr_d64.zip
- Two 1541 disk images containing
- 256kB RAM expansion hannes and update v1
- EPROM expansion
- circuits and sheets for practical realisation.
Note: texts are in German; some 256kb-programs on disk
- kernal256.bin
- A modified version of the 318004-04 firmware that supports the
c16/c116/plus4 256kB memory expansion documented by Jerzy Sobola.
- os96_9b.zip
- 1551 floppy emulator for MS-DOS; uses a cable between the plus/4 and
the parallel port of the PC. Includes two EPROM images for the plus/4.
Features: datalink to PC, setup utility with SRAM card or expansion,
printer driver, floppy wedge, hardware check
- p4-256.gif
- 256kB RAM expansion for the Commodore plus/4. Drawn by
Drawn by Jerzy Sobola, July 2, 1999. Downloaded from
http://www.republika.pl/jsobola/schematy.htm.
- p4-expanded-bottom.jpg
- A plus/4 circuit board with all OS96 expansions; bottom view
- p4-expanded-top.jpg
- A plus/4 circuit board with all OS96 expansions; top view
- ram256kb.zip
- A 256 kB RAM expansion for the plus/4 (Hannes/Solder/CSORY)
- sram.zip
- All you need to build the 384 kB SRAM expansion in your plus/4.
Hand drawn and scanned schematic diagrams with German descriptions
- reu/
- Memory expansions for the Commodore RAM Expansion Unit
- 1750to2MB.txt
- Expanding a 1750 REU to two megabytes
- 1764to512kB.txt
- Expanding a 1764 REU to half a megabyte (to a 1750). Can be further
expanded to 2 MB (see 1750to2MB.txt).
- Beyond512K.txt
- This document is essentially the same as 1750to2MB.txt; it is just
formatted differently.
- Beyond512KPlans.cvt
- geoPaint V2.0 document.
Make your own plug in board for Beyond512k REU expansion.
(C) 1990 Wesley Wiese, Andrew Mileski
- Beyond512kplans.gif
- Beyond512k REU expansion document in a more readable format.
- vic20/
- Memory expansions for the Commodore VIC-20
- 3-8-16-24kB.gif
- External switchable memory expansion with two integrated circuits:
a 74LS11 triple 3-input AND, and a 62256 SRAM. Designed by William Levak
<[email protected]>.
- 32kB.html
- Internal 32-kilobyte memory expansion
- other/
- 8modules8kernels.txt
- inserting a 8x-kernel and 8x-Module switch inside the kernel
- C64MIDI-INTERFACE.TXT
- Self-explanatory. Both ASCII and PS version.
- MK.gif
- MK7PLA.txt
- Schematic diagram of an Action Replay freezer cartridge clone, and the
contents of the PLA chip required for the cartridge.
- PAL-VIC20-Goes-NTSC.html
- Article about converting a PAL VIC-20 to NTSC.
- Second-SID.txt
- Connect a 2nd SID chip to your C64 to get stereo sounds. Written
and uploaded by Charlie Young <[email protected]>.
- c2n-conn.jpg
- Home-made Commodore tape drive connector. From top to bottom: GND,
VCC, tape motor (unassigned), READ (red), WRITE (white), SENSE
(unassigned).
- c2n-oric1.html
- Connecting a Commodore tape drive to the Oric-1. This document refers
to the figures c2n-conn.jpg and c2n-oric1.jpg.
- c2n-oric1.jpg
- Wiring a Commodore tape interface to the Oric-1. From left to right:
READ (red), VCC, GND, WRITE (white). The ICs on top are memory, and
the IC on the right is the sound chip.
- c64-IO-expander.zip
- Hardware modification to get more I/O space for the C64.
Designed and uploaded by [email protected]
- c64-kernal-cartridge.gif
- Schematic diagram of an external KERNAL cartridge for the C64.
Drawn by Ruud Baltissen http://ruud.c64.org/.
- c64-kernal-cartridge.zip
- Source files of the above.
- c64-with-12volts
- How to make the Commodore 64 to work with a 12 volt battery.
- castest.zip
- Scanned images from the "Commodore" magazine article
"Testing the Commodore 64 Cassette Interface" by Don Fabrizio,
Commodore Training Manager. This article shows some Commodore 64 BASIC
code and simple connections for testing the cassette write and motor
outputs and the read and sense inputs.
- cooling-fan-C128DCR.txt
- Equipping the Commodore 128 DCR (metal cased 128D) with a cooling fan.
- powersupply.txt
- Build a heavy-duty power supply for the C64 (or VIC-20).
Note that this instruction assumes 110 V input voltage.
- reset-for-64.txt
- Building a RESET switch for the Commodore 64.
- rtc.gif
- Schematic diagram for a real time clock connected to the cassette port.
- secondsid.txt
- Adding a second SID to the c64/c128. From usenet.
- usb-joystick.dia
- Schematic diagram of an inverter circuit. See usb-joystick.png and
usb-joystick.html.
- usb-joystick.html
- Connect Atari VCS 2600 style joysticks to a USB game controller.
- usb-joystick.png
- Schematic diagram of an inverter circuit. The source file is
usb-joystick.dia.
- usb-joystick1.jpg
- Top view of a modified Logitech WingMan Precision USB game controller.
See usb-joystick.html.
- usb-joystick2.jpg
- Bottom view of a modified Logitech WingMan Precision USB game controller.
See usb-joystick.html.
- usb-joystick3.jpg
- Internal view of a modified Logitech WingMan Precision USB game controller.
- uupxfer.zip
- Transfer data between C= 8-bits via the user port.
- rs232/
- The lack of real RS-232C interface on the C64 has inspired many
people to design their own interfaces and to write instructions
how to build them.
- c64-uart-1.tar.gz
- André Fachat's RS-232C interface for the Commodore 64, using the 16550A UART.
The board interfaces to the 6581 SID socket. Software is included.
- datapump.readme
- datapump.sfx
- Directions on making a fast EIA RS 232-C / CCITT V.24 interface to
your C64 using an R6551 ACIA (the same chip as the Swiftlink cartridge
from CMD uses)
- datapump2.zip
- A better version of the above by Frank Kontros <[email protected]>.
The schematic diagram is in a GIF file.
- rs232-userport-9600.zip
- 9600bps userport RS-232C adapter. Based on the traditional userport
adapter, but with Daniel Dallmann's modification. Schematic diagram
(GIF file) drawn by Frank Kontros <[email protected]>. This is the
UP9600 modification.
- rs232-userport.txt
- A schematic to build a cheap RS-232C interface for the c64
with 1488/1489 chips.
- scsi/
- scsi64-1.tar.gz
- SCSI adapter for the Commodore 64 and for some homebuilt embedded systems.
Uploaded by the author, André Fachat.
- transfer@ (link)
- repair/
- CommodoreOfficialColorBeige.jpg
- Official "Commodore Beige" color information
- fans.txt
- Extending the life of your equipment by adding cooling fans.
- hardware-failures.txt
- This article lists common causes of hardware failures.
Every owner of old electronics equipment should read this.
- heatsink.txt
- Extending the life of your equipment by adding heat sinks.
- keyboard.txt
- Cleaning and repairing keyboards.
- troubleshooting-1541.txt
- Troubleshooting, repairing and aligning the Commodore 1541 disk drive.
Updated July 19, 1999.
- troubleshooting-c128.txt
- Troubleshooting and repairing the Commodore 128
- troubleshooting-c64.txt
- Troubleshooting and repairing the Commodore 64
- techtopics@ (link)
- faq/
- 8bit-emulation-faq.txt
- CBM emulation FAQ
- c65-faq.2.0.gz
- c65-faq2.sfx
- Some information about the Commodore 65, a planned successor to the
Commodore 64 that was never marketed. GNU zipped text version and
self-extracting archive.
- cbm-main-faq.3.1.gz
- 'Root' FAQ (frequently asked questions) file for C= 'little' machines
- cbm-products.txt
- Canonical list of known Commodore products ever produced.
- ftp-sites.txt
- Commodore FTP site list
- petfaq.txt
- Original PET faq by Larry Anderson. See updates @portcommodore.com
- cpm@ (link)
- trivia/
- This directory contains Commodore trivia questions with answers.
These questions have been created by Jim Brain.
- cbm-trivia-01.txt
- cbm-trivia-02.txt
- cbm-trivia-03.txt
- cbm-trivia-04.txt
- cbm-trivia-05.txt
- cbm-trivia-06.txt
- cbm-trivia-07.txt
- cbm-trivia-08.txt
- cbm-trivia-09.txt
- cbm-trivia-10.txt
- cbm-trivia-11.txt
- cbm-trivia-12.txt
- cbm-trivia-13.txt
- cbm-trivia-14.txt
- cbm-trivia-15.txt
- cbm-trivia-16.txt
- cbm-trivia-17.txt
- cbm-trivia-18.txt
- cbm-trivia-19.txt
- cbm-trivia-20.txt
- cbm-trivia-21.txt
- cbm-trivia-22.txt
- cbm-trivia-23.txt
- cbm-trivia-24.txt
- cbm-trivia-25.txt
- cbm-trivia-26.txt
- cbm-trivia-27.txt
- cbm-trivia-28.txt
- cbm-trivia-29.txt
- cbm-trivia-30.txt
- cbm-trivia-31.txt
- cbm-trivia-32.txt
- cbm-trivia-33.txt
- cbm-trivia-34.txt
- cbm-trivia-35.txt
- cbm-trivia-36.txt
- cbm-trivia-37.txt
- cbm-trivia-38.txt
- cbm-trivia-39.txt
- cbm-trivia-40.txt
- cbm-trivia-41.txt
- firmware/
- This directory contains original firmware of 6502-based Commodore
products, for the purpose of troubleshooting and repairing old
equipment. If you have other ROMs or more precise information
(i.e. ROM part numbers), feel free to contact us.
- ALLFILES
- Index of all files under this area, text version.
- ALLFILES.html
- Index of all files under this area, HTML version.
- README.txt
- Commodore Technical Support Bulletin table of contents
and Commodore ROM Genealogy
- characters/
- c128.bin
- 390059-01 Commodore 128 character ROM. The first half has the standard
Commodore 64 character set, and the second half has the C128 mode character
set, which is slightly different. All characters except the lower case m
are identical with the Commodore 16 character set. The uppercase/graphics
character set is identical with the C64, including the reverse at sign (@)
bug, which is missing from the lowercase/uppercase character set.
- c16-hungarian.bin
- Hungarian Commodore 16 character set made by Novotrade. The capital A and P,
the lower-case i and the graphics characters $65 and $67 in the
uppercase/graphics bank and $65 in the lowercase/uppercase bank have gone
through cosmetic changes. The national characters are present in the
lowercase/uppercase bank in positions obtained by pressing the C= key with
a letter.
- c16-hungarian.readme
- Keyboard layout for using the Hungarian Commodore 16 character set. Typed
in the ISO 8859-2 (Latin-2) character set; when viewed with ISO 8859-1
(Latin-1), the accents look a bit different.
- c16.bin
- Commodore 16 character set with more beautiful lowercase/uppercase
character set than the C64. The lower case characters b, c, d, e, f, h,
i, j, k, l and m have been improved. The font does not contain reversed
characters, therefore only 2 kilobytes.
- c64-german.bin
- An amateur hacked version of the Commodore 64 character set, with some
German special characters. This was found on a piggybacked EPROM in
a German VIC-20 (VC-20). There are three inconsistencies in the reversed
uppercase/graphics character set: The at sign bug/feature, the space char
(the ROM tries to define a fancy cursor), and the line-drawing char C=e
(code 113; an apparent bug). In the lowercase/uppercase character set
there are inconsistencies in following characters: @, j, m, y, space, ä
(code 110; the reversed ä is corrupted).
- c64-hungarian.bin
- An amateur hacked version of the Commodore 64 character set, with some
Hungarian special characters. Except for the at sign (in the
uppercase/graphics character set at position 0; in the lowercase/uppercase
character set at position 100), the reverse character set is consistent.
- c64-swedish.bin
- Official Commodore 64 Swedish/Finnish character set with the å, ä and ö
characters. In addition to the at sign bug/feature, there's a bug in
the reversed upper case Ä character in both character sets. This image might
be corrupt. See c64-swedish3.bin.
- c64-swedish2.bin
- Alternative version of the Commodore 64 Swedish/Finnish character set.
Compared to c64-swedish.bin, the Ä and Ö dots and the Å ring are wider.
This image might be corrupt. See c64-swedish4.bin.
- c64-swedish3.bin
- Character rom from Swedish c64, equivalent to c64-swedish.bin
- c64-swedish4.bin
- Character rom from Swedish c64, equivalent to c64-swedish2.bin
- c64.bin
- 901225-01 Commodore 64/128 character set. Every vertical line is at least
2 pixels wide in order to avoid color errors on television. Also the C=M
and C=G graphic characters have been made 2 pixels wide, which is an error.
The reverse at sign is not an exact reverse of the character, which can be
seen either as a bug (because of the 2 pixels minimum width restriction)
or as a feature. 2532 type.
- c65-caff.bin
- Commodore 65 alternative character set, taken from a C65 ROM with
the checksum $CAFF. This is an exact copy of the Commodore 128 character
set.
- characters.901225-01.gif
- image of the PET char rom 901225-01
- characters.901447-08.gif
- image of the PET char rom 901447-08
- characters.901447-10.gif
- image of the PET char rom 901447-10
- characters.901447-azerty.bin
- Char rom for french AZERTY keyboard, based on 901447-08 and 10.
- kauno.bin
- A calligraphic font (Finnish: kaunokirjoitus, Swedish: välskrivning) for
the Commodore 64. The data was saved from a tape from 1985.
- keyboard-swedish.txt
- Swedish/Finnish keyboard layout of the VIC-20, Commodore 64 and
Commodore 128. Composed by Pasi Ojala and Marko Mäkelä.
- listfont.c
- C source code for displaying a 8*8 font.
- pet-1.bin
- 901447-08 PET character generator ROM (BASIC 1). The character design
is the same as in 901447-10, only the lower case and upper case characters
have changed places. Reversed characters are absent.
- pet-2.bin
- 901447-10 PET character generator ROM. Used in the Fat 40, 8032SK and
8296. Doesn't contain reversed characters. This ROM is just like the
VIC-20 character set, except that the code $1c (in both halves) is backslash
(\) instead of the British pound sign (£), which was used in the newer
character sets.
- pet-greek.bin
- Greek character generator ROM. Some Latin characters have been replaced
with Greek ones. This font is not very consistent: for instance, the
two copies of the @ sign at code positions $00 and $80, as do the
two copies of the capital Phi at $06 and $c6. This character generator
was found on a 4-kilobyte chip, whose first half was identical with
the 901447-10 character generator.
- pet-norwegian.bin
- Norwegian character generator ROM.
- pet-russian.bin
- 901447-10 PET character generator ROM modified to have Cyrillic letters
in the positions $42..$5a. Contributed (manually reproduced) by
Dima Sobolev.
- pet-swedish.bin
- 901447-14 PET character generator ROM with the characters [\]{|} replaced
with ÅÖÅäöå.
- superpet-swedish.bin
- 901640-01 SKAND.GEN (label on EPROM). SuperPET character generator ROM
with the characters [\]{|} replaced with ÄÖÅäöå.
- superpet.bin
- 901640-01 SuperPET character generator ROM. The first half of this ROM
is identical with pet-2.bin, and the second half of this ROM contains
a true ASCII character set and an APL character set.
- vic20-german.bin
- A German character set modelled after the Vic-20 character set. Used
in the German Commodore 128 (top part of the 315079-01 ROM) and in the
German 64DX (C65) prototype.
- vic20-japanese.bin
- A Japanese character set used in the VIC-1001. The British pound (£) has
been replaced with a Japanese yen (¥) symbol, and the lowercase/uppercase
set has been replaced with an uppercase/Kanji set of glyphs.
- vic20-norwegian.bin
- A Norwegian/Danish character set modelled after the Vic-20 character set.
Used in the Norwegian/Danish Commodore 128. The characters @, !, /, <, >
and the up arrow are different, and so are many graphics characters. The
characters [£] have been replaced with ÆØÅ.
- vic20-swedish.bin
- A Swedish/Finnish character set based on the Vic-20 character set. Grabbed
from a localized VIC-20. The reversed lower case ö is malformed.
Chip markings: NEC JAPAN R22101-207 / D2332C 510 UD7.
(Yes, it is a mask-programmable 4k*8 ROM!)
- vic20.bin
- 901460-03 VIC-20 character generator ROM. Most lines are 1 pixel wide,
since there is no possibility of color errors with the Vic's wide pixels.
This character generator is also used on many PET computers.
- computers/
- Firmware for Commodore 8-bit home computers.
The chronological order is: VIC-20, C64, plus/4, C128, C65.
- b/
- The Commodore 600 series was known as the B128 in the United States,
and the machine that was known there as the B256, was called the 700
series in Europe. These machines are also known as "CBM II Low Profile"
and "CBM II High Profile", respectively.
The 600 and the 700 series are almost identical, but 700 series machines
have a built-in monitor, a separate keyboard, and a different character
generator ROM. The 610/710 has 128kB RAM, the 620/720 has 256kB RAM,
and the 630/730 has 256kB RAM and a co-processor card (Z80 and 8088 were
planned, but it is not sure if these cards actually existed).
The 500 series uses a 6567/6569 VIC-II video chip instead of the 6845 CRTC.
It also runs at around 1 MHz instead of the 2 MHz of other Model B
computers.
Of th roms below, the kernal and BASIC 8k roms are 2364 / MCM68764 compatible,
while the character roms are .. complicated. The schematic says they are 4k
2332s, but also that pin 21 (an active-high chip select on the 2332) is A12,
which suggests it wants to be an 8k 2364/68764. I have no idea.
See also ../b/index.html and ../../../b/index.html.
- 8088.zip
- Firmware of the 8088 board. The included disassembly has not been
cleaned up.
- 906114-0X-JEDs.zip
- Data for various CBM-II PLAs in JED format by Steve Gray
- b128-8000.901243-02b.bin
- B128 BASIC 4, low part.
- b128-8000.901243-04a.bin
- B128 BASIC 4, low part, updated version.
- b128-a000.901242-02b.bin
- B128 BASIC 4, high part.
- b128-a000.901242-03s2.bin
- BASIC 4, high part from PET700(B128), sent by Christian Forstreuter, bundled
with 901243-02b and 901244-03b. Mislabeled 901240; corrected here.
- b128-a000.901242-04_.bin
- B128 BASIC 4, high part, with some additions to 901242-04a.
- b128-a000.901242-04a.bin
- B128 BASIC 4, high part, updated version.
- b256-8000.610u60.bin
- This ROM was in the socket U60 of a Hungarian B256, mapped at address $8000.
- b256-8000.901241-03.bin
- B256 BASIC 4, low part.
- b256-a000.901240-03.bin
- B256 BASIC 4, high part.
- b256-a000.901240-04.bin
- B256 BASIC 4, high part. Contributed by Oliver Fleischmann
- b256-a000.xxxxxx-xx-wgbz.bin
- B256 BASIC 4 high part, from Bo Zimmermans West German low profile machine.
Paired with 901241-03.bin and unk kernal
- b500-8000.901243-01.bin
- B500 BASIC 4, low part.
- b500-a000.901242-01a.bin
- B500 BASIC 4, high part.
- b500-firmware.txt
- Notes on the B500 firmware.
- characters-hungarian.bin
- Hungarian model II character set, 8�8 matrix expanded to 8�16 by adding
blank lines.
- characters.324867-02.bin
- German character rom from CBM 7X0 computer
- characters.901225-01.bin
- Commodore P500 character set, 8�8 matrix (the same as in the Commodore 64).
- characters.901232-01.bin
- Standard model II character set, 8�16 matrix.
- characters.901232-02.bin
- Char rom from Christian Forstreuter's high profile CBM 710.
- characters.901233-03.swedish.bin
- Swedish/Finnish model II character set, 8�16 matrix.
- characters.901237-01.bin
- Standard model II character set, 8�8 matrix expanded to 8�16 by adding
blank lines.
- characters.pet700_swe.bin
- Char rom of PET700(B128), sent by Christian Forstreuter
- fpla-p500.zip
- Fuse maps for the two Signetics N82S100N chips used in the P500.
Submitted by Edward Shockley, http://www.insectria.net/b128.html.
- fpla.zip
- Fuse maps for the Signetics N82S100N chip used in non-P models.
Submitted by Edward Shockley, http://www.insectria.net/b128.html.
- kernal.324866-03.bin
- CBM-II kernal chip from German CBM 700 contributed by Oliver Fleischmann
- kernal.901234-01.bin
- Commodore P500 KERNAL ROM, older revision. Part of the KERNAL ROM is
stored in the high part of the BASIC ROM 901235-01.
- kernal.901234-02.bin
- Commodore P500 KERNAL ROM, newer revision.
- kernal.901244-01.bin
- Commodore B500 (a.k.a. 610) KERNAL ROM
- kernal.901244-03.swedish.bin
- Swedish/Finnish B128/B256 KERNAL ROM
- kernal.901244-03b-swe.bin
- Kernal from Swedish PET700(B128), sent by Christian Forstreuter, bundled with
901243-02b and 901242-03S2
- kernal.901244-03b.bin
- B128/B256 KERNAL ROM
- kernal.901244-04a.bin
- B128/B256 KERNAL ROM, updated version.
- kernal.901244-04a.official.bin
- Official updated ROM from CBUG #67
- kernal.901244-04b.official.bin
- Official updated ROM from CBUG #67
- kernal.hungarian.bin
- Hungarian B128/B256 KERNAL ROM
- kernal.xxxxxx-xx-wgbz.bin
- B256 Kernal from Bo Zimmermans West German low profile machine. Paired with
901241-03.bin and unk BASIC HI
- kernal610-v3b-mod.zip
- A modified kernal (version 3) for handling a 1541 connected to the Cassette
port. The source code is in ca65 format, and the schematic diagram of the
cable is included as a GIF file. Uploaded by the author, Ullrich von Bassewitz
([email protected]).
- kernal610.zip
- A disassembly (in ca65 format) of the kernal version 3 with German comments.
Uploaded by the author, Ullrich von Bassewitz ([email protected]).
- p500-basic-hi.901235-01.bin
- Commodore 500 BASIC 4, high part, older revision. Part of the
901234-01 KERNAL is at the end of this ROM.
- p500-basic-hi.901235-02.bin
- Commodore 500 BASIC 4, high part, newer revision.
- p500-basic-lo.901236-01.bin
- Commodore 500 BASIC 4, low part, older revision.
- p500-basic-lo.901236-02.bin
- Commodore 500 BASIC 4, low part, newer revision.
- pla-hp-906114-5.c
- This C program contains logic equations of the 906114-5 PLA of
Commodore 700 series computers (high profile PET II).
- pla-lp-906114-4.c
- This C program contains logic equations of the 906114-5 PLA of
Commodore 700 series computers (high profile PET II). The
equations were obtained independently, and they match pla.zip
exactly.
- pla-p500.zip
- 64-kilobyte truth table dumps of the two PLAs used in the Commodore 500.
The inputs and outputs are permuted; see pla-hp-906114-5.c for the mapping.
- pla.zip
- Contents of the 82S100 PLA used in the Commodore 600 series computers
(low profile PET II), part number 906114-5.
Includes plans for replacing the chip with a PAL16L8.
- plaReplacement2.jpg
- Schematic for replacement -04 PLA, by Mate Sebok
- drives@ (link)
- other@ (link)
- schematics@ (link)
- c128/
- 128ROMs.readme
- Some information about the C128 ROMs.
- 8721.zip
- A full dump of the 8721 PLA in binary "truth table" format, extracted by
Nicolas Welte. Who can come up with the simplified logic equations?
- 8721reduced.zip
- Reduced equations for the 8721 PLA dump. Produced by Wolfgang Moser.
Who can reduce these further?
- README.italian
- Notes about the Italian C128 firmware
- basic-4000.318018-02.bin
- Commodore 128 BASIC V7 ROM. 1985 version, low part.
- basic-4000.318018-03.bin
- Commodore 128 BASIC V7 ROM first upgrade. low part.
- basic-4000.318018-04.bin
- Commodore 128 BASIC V7 ROM. 1986 version (final upgrade), low part.
Saved from an EPROM.
- basic-8000.318019-02.bin
- Commodore 128 BASIC V7 ROM. 1985 version (final upgrade), high part.
Saved from an EPROM.
- basic-8000.318019-03.bin
- Commodore 128 BASIC V7 ROM first upgrade. high part.
- basic-8000.318019-04.bin
- Commodore 128 BASIC V7 ROM. 1986 version, high part.
- basic.252343-03.bin
- Commodore 128 BASIC V7 ROM, a slightly newer 1985 version from a
cost-reduced Commdore 128 (128CR). The chip was a 27256 from a
motherboard marked "ENGR SAMPLE".
- basic.318022-01.bin
- Commodore 128 BASIC V7 ROM (1985). Same as 318018-02+318019-02.
- basic.318022-02.bin
- Commodore 128 BASIC V7 ROM (1986). Same as 318018-04+318019-04 and 390393-01.
- basic.390393-01.bin
- Commodore 128 BASIC V7 ROM (1986). Same as 318022-02 and
318018-04+318019-04.
- basic64.danish.325176-07.bin
- C64 Kernel from a Danish C128.
- c128_c64part.325182-01.bin
- C64 Kernel from a Swedish C128. Last revision.
- c128_c64part.norwegian.325179-01.bin
- C64 Kernel for a Norwegian C128. Taken from a loose EPROM.
- c128rom1.gif
- c128rom2.gif
- c128rom3.gif
- c128rom4.gif
- Commodore's C128 ROM Release announcement.
- characters.390059-01.bin
- Commodore 64 character set and C128 mode character set. In the C128 mode
set, the lower case characters b, d, f, h, i, j, k, l, m, s, t, u, w and
y are different (all except the m are equal to the plus/4 character set).
- characters.danish-d.325175-02.bin
- Danish Commodore 128D ASCII/DIN character set. The PETSCII character set is
the usual C64 character set, and the national character set is based on the
C64 character set.
- characters.danish.325175-01.bin
- Danish Commodore 128 ASCII/DIN character set. The PETSCII character set is
the usual C64 character set, and the national character set is based on the
C64 character set.
- characters.french.325167-01.bin
- French Commodore 128 ASCII/DIN character set. The PETSCII character set is
the usual C64 character set, and the national character set is based
on the VIC-20 character set. The same character set has also been used
in Belgian and Italian versions.
- characters.german.315079-01.bin
- German Commodore 128 ASCII/DIN character set. The PETSCII character set is
the usual C64 character set, and the national character set is based
on the VIC-20 character set.
- characters.ifb.325167-02.bin
- Unknown Commodore 128 character set (I/F/B). The PETSCII character set is the
usual C64 character set, and the national character set is based on the VIC-20
character set.
- characters.norwegian.325078-02.bin
- Norwegian Commodore 128 ASCII/DIN character set. The PETSCII character set is
the usual C64 character set, and the national character set is based on the
VIC-20 character set.
- characters.norwegian.325178-01..bin
- Norwegian Commodore 128 ASCII/DIN character set. The PETSCII character set is
the usual C64 character set, and the national character set is based on the
VIC-20 character set.
- characters.spanish.325171-01.bin
- Spanish Commodore 128 ASCII/DIN character set. The PETSCII character set is
the usual C64 character set, and the national character set is based on the
VIC-20 character set.
- characters.swedish.325181-01.bin
- Swedish Commodore 128 ASCII/DIN character set. The PETSCII character set is
the usual C64 character set, and the national character set is based
on the C64 character set.
- characters.swiss.325173-01D.bin
- Swiss Commodore 128D ASCII/DIN character set. The PETSCII character set is the
usual C64 character set, and the national character set is based on the C64
character set.
- complete.252343-04.bin
- Commodore 64 ROMs and Commodore 128 screen editor, Z80 BIOS and KERNAL,
a slightly newer 1985 version from a cost-reduced Commodore 128 (128CR).
The chip was a 27256 from a motherboard marked "ENGR SAMPLE".
- complete.318023-02.bin
- Complete system ROM of an American Commodore 128 DCR.
The C128 mode BASIC and the character generator are on separate ROMs.
Layout: C64 BASIC (901226-01), C64 KERNAL (901227-03), C128 editor,
Z80 BIOS and C128 KERNAL.
- complete.danish.318082-01.bin
- Ditto, for a Danish Commodore 128 DCR. The only differences from the American
ROM are in the editor (jump to accent character handler) and in the main
KERNAL (keyboard maps and accent tables).
- complete.french.bin
- Ditto, for a French Commodore 128 DCR. The only differences from the American
ROM are in the editor (jump to accent character handler) and in the main
KERNAL (keyboard maps and accent tables).
- complete.german.318077-01.bin
- Ditto, for a German Commodore 128 DCR. The only differences from the
American ROM are in the editor (jump to accent character handler) and
in the main KERNAL (keyboard maps and accent tables).
- complete.german.318077-03.bin
- Ditto, for a German Commodore 128 DCR. The only differences from the
American ROM are in the editor (jump to accent character handler) and
in the main KERNAL (keyboard maps and accent tables).
- complete.italian.318079-01.bin
- Ditto, for a Italian Commodore 128 DCR. The only differences from the American
ROM are in the editor (jump to accent character handler) and in the main
KERNAL (keyboard maps and accent tables).
- complete.norwegian.318083-01.bin
- Ditto, for a Norwegian Commodore 128 DCR. The only differences from the
American ROM are in the editor (jump to accent character handler) and in the
main KERNAL (keyboard maps and accent tables).
- complete.spanish.bin
- Ditto, for a Spanish Commodore 128 DCR. The only differences from the American
ROM are in the editor (jump to accent character handler) and in the main
KERNAL (keyboard maps and accent tables).
- complete.swedish.318034-01.bin
- Ditto, for a Swedish/Finnish Commodore 128 DCR. EPROM label:
318034-01 DCR
C128 Ker.Sw/Fi
- complete.swiss.318081-01.bin
- Complete system ROM of a Swiss Commodore 128 DCR.
- editor.finnish1.bin
- Finnish version of the Commodore 128 system ROM,
the Editor part ($C000-$CFFF). All have been copied from bigger
ROMs or EPROMs.
- editor.finnish2.bin
- Finnish version of the Commodore 128 system ROM,
the Editor part ($C000-$CFFF). All have been copied from bigger
ROMs or EPROMs.
- editor.french.bin
- French version of the Commodore 128 system ROM,
the Editor part ($C000-$CFFF). All have been copied from bigger
ROMs or EPROMs.
- editor.italian.bin
- Italian version of the Commodore 128 system ROM,
the Editor part ($C000-$CFFF). All have been copied from bigger
ROMs or EPROMs.
- editor.norwegian.bin
- Norwegian version of the Commodore 128 system ROM,
the Editor part ($C000-$CFFF). All have been copied from bigger
ROMs or EPROMs.
- kernal.318020-03.bin
- The C128 KERNAL ROM, containing the editor, the Z80 BIOS and
the actual KERNAL part. This should be the first version.
- kernal.318020-04.bin
- The C128 KERNAL ROM, containing the editor, the Z80 BIOS and
the actual KERNAL part. First upgrade version
- kernal.318020-05.bin
- The C128 KERNAL ROM, containing the editor, the Z80 BIOS and
the actual KERNAL part. This is identical with the upper half
of the 318023-02 ROM. Saved from an EPROM.
- kernal.fb.325166-02.bin
- Unknown (F/B) C128 KERNAL ROM, containing the editor, the Z80 BIOS and the
actual KERNAL part. Saved from an EPROM.
- kernal.german.315078-01.bin
- The German C128 KERNAL ROM, containing the editor, the Z80 BIOS and
the actual KERNAL part. Saved from an EPROM.
- kernal.german.315078-02.bin
- The German C128 KERNAL ROM, containing the editor, the Z80 BIOS and
the actual KERNAL part. Saved from an EPROM.
- kernal.german.315078-03.bin
- Updated German kernal rom
- kernal.german.315078-03p7.bin
- Alternate german kernal uploaded by S�ndor
- kernal.german.U35.bin
- German C128 KERNAL ROM, containing the editor, the Z80 BIOS and the actual
KERNAL part from C128 SN#DA4-246431
- kernal.italian.325168-02.bin
- Italian C128 KERNAL ROM, containing the editor, the Z80 BIOS and the actual
KERNAL part. Saved from an EPROM.
- kernal.norwegian.325177-02.bin
- Norwegian C128 KERNAL ROM, containing the editor, the Z80 BIOS and the actual
KERNAL part. Saved from an EPROM.
- kernal.swedish.325180-02.bin
- Swedish German C128 KERNAL ROM, containing the editor, the Z80 BIOS and the
actual KERNAL part. Saved from an EPROM.
- kernal.swedish.325189-01.bin
- Swedish German C128 KERNAL ROM, containing the editor, the Z80 BIOS and the
actual KERNAL part. Saame as 325180-02.
- kernal.swiss.325172-01.bin
- Swiss C128 KERNAL ROM, containing the editor, the Z80 BIOS and the actual
KERNAL part. Taken from VICE.
- kernal.swiss.325172-02.bin
- Swiss C128 KERNAL ROM, containing the editor, the Z80 BIOS and the actual
KERNAL part. Saved from an EPROM.
- kernalpart.finnish1.bin
- Finnish version of the Commodore 128 system ROM, the KERNAL part
($E000-$FFFF). All have been copied from bigger ROMs or EPROMs.
- kernalpart.finnish2.bin
- Finnish version of the Commodore 128 system ROM, the KERNAL part
($E000-$FFFF). All have been copied from bigger ROMs or EPROMs.
- kernalpart.french.bin
- French version of the Commodore 128 system ROM, the KERNAL part
($E000-$FFFF). All have been copied from bigger ROMs or EPROMs.
- kernalpart.italian.bin
- Italian version of the Commodore 128 system ROM, the KERNAL part
($E000-$FFFF). All have been copied from bigger ROMs or EPROMs.
- kernalpart.norwegian.bin
- Norwegian version of the Commodore 128 system ROM, the KERNAL part
($E000-$FFFF). All have been copied from bigger ROMs or EPROMs.
- z80bios.bin
- Commodore 128 Z80 BIOS. The first and only version.
- diag@ (link)
- drives@ (link)
- other/
- ROM images for the open function-rom socket of the c128
- C128_U36_MEGABIT.zip
- MEGABIT 128 rom for U36, includes schematics
- basic8.bin
- BASIC 8 extension for C128. Requires BASIC 8 disk.
- diskmaster128v3_27128.bin
- Diskmaster - hold CNTRL on boot to activate menu.
- geos-128-rom-am-1581.bin
- GEOS 128 boot rom. Requires deskTop disk in 1581 drive 8
- geos-128-rom-usa-1571.bin
- GEOS 128 boot rom. Requires deskTop disk in 1571 drive 8
- ieee-128_251913-01_C64.bin
- Companion to IEEE-128, this is the C64 rom, similar to 251913-01
- ieee-128_315078-01_C128.bin
- IEEE-128 kernal rom , possibly for German keyboards-- more information needed
- keydos-v2-user-manual.pdf
- Manual for keydos utilities rom
- keydos-v2.3.bin
- Utilities rom
- servant-manual.pdf
- Manual for The Servant, another utilities rom
- servant.bin
- The Servant is another utilities rom
- super_chip_a.bin
- An enhancement EPROM that goes into the Function ROM socket on the 128
- super_chip_a.txt
- Docs for Super Chip (rev A): an enhancement EPROM
- super_chip_b.bin
- An enhancement EPROM that goes into the Function ROM socket on the 128
The 1581 utilities?
- schematics@ (link)
- c64/
- Firmware for all variations on the Commodore 64k computer.
The eprom type for 8k BASIC & KERNAL is a 2564. A 2764 can
be used with an appropriate adapter. Char roms can be
replaced with a 2532, or a 2732 with adapter. The 16k rom
in the 64C can be replaced with a 27128 eprom.
- 64c.251913-01.bin
- The 251913-01, used in newer versions of the Commodore 64 and some
versions of the Commodore 128, is a 16-kilobyte 23128 ROM chip. It
contains the Commodore 64 BASIC interpreter ($A000-$BFFF,
corresponding to the 8-kilobyte 2364 ROM chip 901226-01) and the
Commodore 64 KERNAL ($E000-$FFFF, corresponding to the 8-kilobyte 2364
ROM chip 901227-03) in that order.
- 64gs.390852-01.bin
- The 390852-01, used in the ill-fated Commodore 64GS game console based
on the BN/E circuit board, is a 16-kilobyte chip similar to the
251913-01. This one was archived from a 27128 EPROM 27128 EPROM chip
in a West German machine DA5 016014E, assy no. 250469, 252311 rev.B.
The chip has the label © 1984, 90 CBM / 390852-01 / C64GS ROM CS=DF34.
The BASIC part corresponds otherwise to 901226-01, but the 30 unused
bytes at $BF53-$BF70 are filled with $00 instead of $AA. The KERNAL
part has been modified from the 901227-03, and most modifications are
in the area $F72C-$FC92, which also contains a copyright message.
Many jumps have been redirected to $FB4D, which in turn jumps to
$F707, which in turn triggers I/O error #5.
- 82S100+Jedec.zip
- PLA binary generator and source
- C64_PLA_Dissected.pdf
- C64 PLA doc by Thomas 'skoe' Giesel
- README
- Commodore 64 parts and firmware versions
- basic.901226-01.bin
- Commodore 64 BASIC V2. The first and essentially only revision,
located at $A000-$BFFF. In the 64GS system firmware, the 30 unused
bytes at $BF53-$BF70 are filled with $00 instead of $AA. In the
Commodore 65 firmware, these bytes are filled with $FF.
- c64pla.txt
- A simplification of the 906114-1 PLA equations by Dave Dahle.
- characters.325018-02.C2G007.bin
- Character rom from Swedish c64, labeled 8407, C2D007, 28B-U4-KRN
- characters.325018-02.bin
- Character rom from Swedish c64
- characters.325056-03.bin
- Character ROM from Spanish C64C
- characters.901225-01-DK.bin
- Character rom from Danish c64
- characters.901225-01.bin
- The character generator ROM. 2532 type.
- characters.906143-02.bin
- The character generator ROM from a Japanese Commodore 64.
- characters.turkish.bin
- Char rom from Turkish C-64 "Teleteknik"
- croatian.zip
- Croatian char rom and kernal uploaded by HN
- kernal-sx-64-ieee.bin
- Strange SX-64 kernal signalling use with IEEE devices?
- kernal.325017.swedish-02.bin
- Commodore 64 kernal from unit with Swedish keyboard layout.
- kernal.4064.901246-01.bin
- This 8-kilobyte ROM has been reported in various machines (4064,
PET64, EDUCATOR64), which are versions of the Commodore 64 built in a
PET case with an integrated monochrome monitor. The system interrupt
routine resets sprite, background and border colors to black unless
the high-order bit of the location 646 (cursor colour, $0286) is set. Using
any colour command resets location 646 and, therefore, the colors.
- kernal.901227-01.bin
- This 8-kilobyte 2364 ROM is the first revision of the Commodore 64
KERNAL. The RS-232 timing table is designed for exactly 1 MHz system
clock frequency, although no C64 runs at that clock rate. Unlike
later KERNAL revisions, this one does not detect the video system
(PAL/NTSC). This KERNAL was probably only used in early North
American Commodore 64 units.
- kernal.901227-02.bin
- This 8-kilobyte 2364 ROM is the second revision of the Commodore 64 KERNAL.
It is the second most widely spread version.
- kernal.901227-03-DK.bin
- Commodore 64 kernal from unit with Danish keyboard layout.
- kernal.901227-03.bin
- This 8-kilobyte 2364 ROM is the third and essentially last revision of the
Commodore 64 KERNAL. It is the most widely spread version.
- kernal.906145-02.bin
- This 8-kilobyte 2364 ROM is from a Japanese release Commodore 64.
- kernal.c64-scand.bin
- Kernal on a 2764 from a Scandinavian SX64. Had matrix printed label.
** Reported broken**! Do you have a good image you can upload?
- kernal.swedish-03.C2D007.bin
- Commodore 64 kernal from unit with Danish keyboard layout labeled 8407,
C2G007, 24B-U5-TKN
- kernal.swedish.txt
- A description of the Swedish/Finnish versions of the Commodore 64 and
Commodore SX-64 KERNAL ROM
- kernal.sx.251104-04.bin
- This 8-kilobyte ROM is the Commodore SX-64 KERNAL, which is based on
901227-03.
- kernal.sx.ISI-AZ-001.zip
- SX-64 kernal w/ diff keyboard mapping that swaps azqm<>: Zip contains images.
- kernal.sx64-scand.bin
- Kernal on a 2564 from a Scandinavian SX64. Had matrix printed label.
- kernal.turkish.bin
- Kernal rom from Turkish C-64 "Teleteknik". Different boot screen. Similar to
german 901227-03
- pla-906114-1.c
- Another version of pla.c, corresponding to the logic equations obtained
by Jens Schönfeld. The equation for CASRAM is much simpler.
- pla-906114-1.pds
- A MACHXL design description of a replacement for the 906114-1 PLA.
- pla.251064-01.bin
- As 901664-01, but pins A15-A0 and D7-D0 match the original PLA
- pla.901664-01.bin
- Pins rearranged for a 27C512>PLA adapter PCB
- pla.c
- This C program contains the logic equations for the 82S100 PLA chip
used in the C64 (906114-1), and converts them to a 64-kilobyte truth
table file. In this second version of the program, the input and output
lines are permuted so that they correspond to the 82S100-to-27512 adapter
built by Jens Schönfeld, so that he could read out the PLA with an EPROM
programming device.
- pla.txt
- Logic equations in Abel format for the 82S100 PLA chip used in
the C64 (906114-1), and a JEDEC file that can used to burn a 82S100
as a 906114-1.
- pla.zip
- An MS-DOS program for displaying the memory map of the Commodore 64
in different configurations. Turbo Pascal source code included.
The archive also contains a picture of Jens Schönfeld's SuperPLA
adapter board.
- revisions.txt
- This document lists the differences between all non-localised Commodore
64 system firmware revisions that were published by Commodore.
- carts@ (link)
- diag@ (link)
- drives@ (link)
- max/
- basic.901230-01.bin
- CBM BASIC V2, taken from the BASIC cartridge for the Commodore MAX,
also known as VIC-10 or UltiMax. Unlike the BASIC interpreter in
the Commodore 64, which resides at $A000-$BFFF, this one is
located at $8000-$9FFF. The 2764 EPROM was hand labeled 901230-01.
The board in the cartridge has three chips: two 2764 EPROMs (U1, BASIC
and U2, KERNAL) and one HM6116P-4 SRAM (U3). The bottom side is
marked FAB 326314, A/W 326315 REV A, and the top side is labelled
EPROM/EPROM/RAM and ASSY 326312. See also kernal.901231-01.bin.
There should also be "MINI BASIC I".
- kernal.901231-01.bin
- Commodore MAX KERNAL ROM, taken from the BASIC cartridge for the
Commodore MAX. There is a copy of the standard Commodore 64 upper case
character set (corresponding to the first half of 901225-01) located
at $F000-$F7FF. The 2764 EPROM was hand labeled 901231-01. See also
basic.901230-01.bin.
- schematics@ (link)
- source@ (link)
- c65/
- The Commodore 65 was never produced. These ROM images are from
prototype units. The number codes are date codes: YYMMDD.
- 900321_prototype.bin
- ROM image built from discovered source by Guenther Reiter
- 910111-390488-01.bin
- This is the ROM from the C65 (Alan Share's), checksum $caff. The date on boot
up is 910111. The ROM date (at the beginning) is 910110. A bit modified
character set at $9000, with taller b and d letters, for instance. Normal
characters at $D000. Also found on a chip marked C65 390488-03.
- 910429.bin
- This is the ROM from the C64DX (Russell Alphey's), checksum $e96a.
The date on boot up is 910429.
The ROM date (at the beginning) is 910501.
Identical to a marked CSE96A-910501.bin from Anthony Becketts machine.
German character set at $9000.
Normal characters at $D000.
- 910523.bin
- C65 ROM V0.9B.910523 (Christian Zahn)
- 910624.bin
- C65 ROM (from Bo Zimmerman's rev 2b)
- 910626.bin
- This is the ROM from the C65 (Stephan Kleinert's).
Version number: V0.9B.910626.
- 910725.bin
- Taken from a German C65
- 910828.bin
- C65 ROM V0.9B.910828 (Simon & Veit Laule)
- 911001.bin
- This is the ROM from a C65 (Thomas Hechelhammer's), checksum $4bcf.
The date on boot up is 911001.
The ROM date (at the beginning) is 911008.
The character sets are the same as in the 910111 ROM. There is a
BASIC program stored at $4000. This must have been in a firmware
developer's machine.
- 911001patched.bin
- This is the ROM from a C65 (Thomas Hechelhammer's), dated 911001.
The ROM date (at the beginning) is 911008.
Based on 911001.bin, this version has been patched by
[email protected] to replace the BASIC program which does disk
accesses with a different program that drops the user into
the built-in monitor.
- 911210.zip
- Rom reconstructed from src by Guenther Reiter. Zip includes source and
binary.
- c65-6ep1-UseWith4510r3.bin
- Rom from Bo Zimmerman's workbench c65, undated, on a 27C512 EPROM.
- c65-pals-2b.zip
- PAL dumps from C65 rev 2b in U3 and U11. "Elmer"
- c65prom.lzh
- Unknown C65 ROM dump, includes two 128k roms, and 3 8k roms
presumably the C64 basic and kernal
- c900/
- Various roms and disk images for the Commodore C900 (Z8000) computer
- Coherent.0.7.3.Vol1.Hi.Res.bin
- Coherent boot/install disk #1 image for hi-res machines
- Coherent.0.7.3.Vol1.Low.Res.bin
- Coherent boot/install disk #1 image for low-res machines
- Coherent.0.7.3.Vol2.bin
- Coherent boot/install disk #2 image
- Coherent.0.7.3.Vol3.bin
- Coherent boot/install disk #3 image
- FD_Fl.Cont._S41_6-20-85.bin
- Floppy controller rom
- bios_disassembly.txt
- Portion of C900 bios disassembled
- boot-H_V_1.0.bin
- C900 boot rom (High)
- boot-L_V_1.0.bin
- C900 boot rom (Low)
- chars_380217-01_R.B_PC_U2.bin
- Char rom from Low-res video board
- chars_380217-01_R.B_PC_U2_BZ.bin
- Char rom from Low-res video board, Bo Zimmerman's machine
- fd_disassembly.txt
- Information about the C900 floppy control system
- keyboard-r2.3-25.04.84.bin
- Keyboard controller rom
- python_scripts.zip
- Python scripts for learning more about the roms here
- wdc_MCU_U10.bin
- kim1/
- 6530-002.bin
- Firmware at $1c00-$1fff
- 6530-003.bin
- Firmware at $1800-$1bff
- 6530-004.bin
- TIM firmware from $7000-$73ff
- lcd/
- 27c256 roms from the two known prototypes, namely those
from Bil Herd and Jeff Porter, with thanks to those
gentlemen for their help.
- calc-13apr-u105.bin
- "Calc" rom from Bil Herd's C=LCD
- calc-u107.bin
- "Calc" rom from Jeff Porter's C= LCD
- char-rom-jp-u16.bin
- Char rom from Jeff Porter's C= LCD
- char-rom-u16.bin
- Char rom from Bil Herd's C= LCD
- kiz-5-28-new-io-u105.bin
- Rom from Jeff Porter's C= LCD
- kiz-apr-u102.bin
- Rom from Bil Herd's C=LCD
- siz-3-24-85-u108.bin
- Rom from Jeff Porter's C= LCD
- siz-apr-u103.bin
- Rom from Bil Herd's C=LCD
- term-sept-M-13apr-u104.bin
- Term/Word Proc Rom from Bil Herd's C=LCD
- term-wp-5-30-u106.bin
- Term/Word Proc Rom from Jeff Porter's C= LCD
- pet/
- Commodore ROM Genealogy.pdf
- ROM info from Pet Users Club magazine by C=
- PET-Interfaces.txt
- This document tells where in the PET address space different interface chips
are mapped. Written by William Levak.
- PET-board.txt
- Information about the PET components and main boards, composed by
William Levak.
- PET-parts.txt
- Information about PET parts and firmware, composed by William Levak.
- README
- General information about the PET firmware, composed by Olaf Seibert.
- README.also
- Additional information and corrections to the README document, written
by William Levak.
- basic-2-c000.901465-01.bin
- Also available as 6540-020 + 6540-021.
- basic-2-d000.901465-02.bin
- Also available as 6540-022 + 6540-023.
- basic-4-b000.901465-19.bin
- BASIC 4 ROM, original version
- basic-4-b000.901465-23.bin
- BASIC 4 ROM, patched version
- basic-4-c000.901465-20.bin
- BASIC 4 ROM
- basic-4-d000.901465-21.bin
- BASIC 4 ROM
- basic4e.zip
- An unknown ROM-Set saved from a CBM 3032. It seems to be a modified Basic 4.0 for CBM 3001
- characters-1.901447-08.bin
- Character generator for BASIC 1. Slightly different mapping than in the
901447-10 ROM. This ROM has upper case characters where the characters-2
has lower case and characters-1 has lower case where characters-2 has
upper case.
- characters-2.901447-10.bin
- Character generator for BASIC 2 and BASIC 4. The very same character set
was used in the VIC-20, except for one modification: the backslash
character (\) was replaced with a sterling pound symbol (£).
- characters-german.bin
- German character generator rom.
- characters-german2.bin
- German character generator rom from VICE
- characters-hungarian.bin
- Hungarian character generator ROM
- characters-japan.901447-12.bin
- Japanese character generator rom from original machine.
- characters-norwegian.bin
- Norwegian character generator for BASIC 2 and BASIC 4. The characters
[\] are replaced by ÆØÅ; in the uppercase/lowercase set, the uppercase
ÆØÅ replace the three graphic characters that look like +|-, and the
graphic characters +| replace the two graphic characters that contain
ascending and descending diagonal patterns. Dumped from a 2716 EPROM
in a CBM 3032 by Eirik Risholm <[email protected]>.
- characters-swedish.901447-14.bin
- Swedish/Finnish character generator for BASIC 2 and BASIC 4. The characters
[\] are replaced by ÄÖÅ; in the uppercase/lowercase set, the uppercase
ÄÖÅ replace the three graphic characters that look like +|-.
- edit-2-b.901474-01.bin
- Screen editor ($E000-$E7FF) for BASIC 2, business keyboard,
no CRTC (40 columns)
- edit-2-n.901447-24.bin
- Screen editor for BASIC 2, normal keyboard, no CRTC (40 columns)
- edit-4-40-b-50Hz.ts.bin
- 901498-01 modified to use a business keyboard on a 50Hz 4032
- edit-4-40-b-60Hz.ts.bin
- 901499-01 modified to use a business keyboard on a 60Hz 4032
- edit-4-40-n-50Hz.901498-01.bin
- Screen editor for BASIC 4, normal keyboard, CRTC, 40 columns, 50 Hz
- edit-4-40-n-60Hz.901499-01.bin
- Screen editor for BASIC 4, normal keyboard, CRTC, 40 columns, 60 Hz
- edit-4-40-n-60hz-901499-01.dis.txt
- Commented disassembly of the PET 40 col editor by Steve J. Gray
- edit-4-40-n-alternate1.bin
- Editor rom found in a 4032 -- possibly custom?
- edit-4-40-n-alternate2.bin
- Editor rom from unknown source for 40 col BASIC 4 PETs.
- edit-4-80-b-50Hz.901474-04-0283.bin
- Screen editor for BASIC 4, business keyboard, CRTC, 80 columns, 50 Hz
- edit-4-80-b-50Hz.901474-04-3681.bin
- Screen editor for BASIC 4, business keyboard, CRTC, 80 columns, 50 Hz.
The chip is dated 3681. There are some differences from the other
archived copies of the 901474-04 ROM.
- edit-4-80-b-50Hz.901474-04_alt.bin
- Screen editor for BASIC 4, business keyboard, CRTC, 80 columns, 50 Hz
- edit-4-80-b-50Hz.german.bin
- Screen editor for BASIC 4, a German EPROM. Further information is
unavailable at the moment.
- edit-4-80-b-50Hz.swedish.bin
- Screen editor for BASIC 4, business keyboard, CRTC, 80 columns, 50 Hz,
Swedish/Finnish keyboard layout. The 2716 EPROM chip has a label with text
"8000-UD7, SCREEN-04".
- edit-4-80-b-60Hz.901474-03.bin
- Screen editor for BASIC 4, business keyboard, CRTC, 80 columns, 60 Hz
- edit-4-80-b-60hz.german.bin
- Screen editor for BASIC 4, business keyboard, CRTC, 80 columns, 60 Hz, German
keyboard layout. EPROM Labeled "80/2/781"
- edit-4-80-n-50Hz.4016_to_8016.bin
- Editor rom from PET 4016 found in Australia, Made in Japan. A 4016
running in 80 columns with 6845 and normal keyboard, etc.
- edit-4-80-n_unk.bin
- Editor rom for N-keyboard PETs with CRTC converted to 80 cols
- edit-4-b.901474-02.bin
- Screen editor for BASIC 4, business keyboard, no CRTC (40 columns)
- edit-4-n.901447-29.bin
- Screen editor for BASIC 4, normal keyboard, no CRTC (40 columns)
- kernal-2.901465-03.bin
- KERNAL for BASIC 2. Also available as 6540-025 + 6540-026.
- kernal-4.901465-22.bin
- KERNAL for BASIC 4
- pet3008-basic4-4080-videoboard.zip
- Basic 4, editor, and char roms from 3008 with 6845-based 80 col video board.
- rom-1-c000.901439-01.bin
- Original PET 2001 BASIC 1 C000-C7FF ROM. This is part of a bigger set.
Also found as model 6540-011. Might also be 901439-09.bin
The files matching the pattern rom-1-*-901439* will form the complete set.
- rom-1-c000.901447-01.bin
- Original PET 2001 BASIC 1 C000-C7FF ROM. This is part of a bigger set.
The files matching the pattern *901447* will form the complete set.
- rom-1-c800.901439-05.bin
- Original PET 2001 BASIC 1/2 C800-CFFF ROM. See rom-1-c000.901439-01.bin
Also found as model 6540-012
- rom-1-c800.901447-02.bin
- Original PET 2001 BASIC 1/2 C800-CFFF ROM. See rom-1-c000.901447-01.bin
- rom-1-d000.901439-02.bin
- Original PET 2001 BASIC 1/2 D000-D7FF ROM. See rom-1-c000.901439-01.bin
Also found as model 6540-013
- rom-1-d000.901447-03.bin
- Original PET 2001 BASIC 1/2 D000-D7FF ROM. See rom-1-c000.901447-01.bin
- rom-1-d800.901439-06.bin
- Original PET 2001 BASIC 1/2 D800-DFFF ROM. See rom-1-c000.901439-01.bin
Also found as model 6540-014
- rom-1-d800.901447-04.bin
- Original PET 2001 BASIC 1/2 D800-DFFF ROM. See rom-1-c000.901447-01.bin
- rom-1-e000.901439-03.bin
- Original PET 2001 BASIC 1/2 E000-E7FF ROM. See rom-1-c000.901439-01.bin
Also found as model 6540-015
- rom-1-e000.901447-05.bin
- Original PET 2001 BASIC 1/2 E000-E7FF ROM. See rom-1-c000.901447-01.bin
- rom-1-f000.901439-04.bin
- Original PET 2001 BASIC 1/2 F000-F7FF ROM. See rom-1-c000.901439-01.bin
Also found as model 6540-016
- rom-1-f000.901447-06.bin
- Original PET 2001 BASIC 1/2 F000-F7FF ROM. See rom-1-c000.901447-01.bin
- rom-1-f800.901439-07.bin
- Original PET 2001 BASIC 1/2 F800-FFFF ROM. See rom-1-c000.901439-01.bin
Also found as model 6540-018
- rom-1-f800.901447-07.bin
- Original PET 2001 BASIC 1/2 F800-FFFF ROM. See rom-1-c000.901447-01.bin
- rom-2-c000.901439-09.bin
- Revised PET 2001 BASIC 2 C000-C7FF ROM. See rom-1-c000.901439-01.bin
Also found as model 6540-019
- rom-2-c000.901447-09.bin
- Revised PET 2001 BASIC 2 C000-C7FF ROM. See rom-1-c000.901447-01.bin
- rom-3-c000.901439-13.bin
- Original PET 2001 BASIC 3 C000-C7FF ROM. This is part of a bigger set.
Also found as model 6540-020
The files matching the pattern rom-3-*901439* will form the complete set.
- rom-3-c000.901447-20.bin
- Original PET 2001 BASIC 3 C000-C7FF ROM. This is part of a bigger set.
The files matching the pattern rom-3-*901447* will form the complete set.
- rom-3-c800.901439-14.bin
- Original PET 2001 BASIC 3 C800-CFFF ROM. See rom-3-c000.901439-013.bin
Also found as model 6540-021
- rom-3-c800.901447-21.bin
- Original PET 2001 BASIC 3 C800-CFFF ROM. See rom-3-c000.901447-20.bin
- rom-3-d000.901439-15.bin
- Original PET 2001 BASIC 3 D000-D7FF ROM. See rom-3-c000.901439-013.bin
Also found as model 6540-022
- rom-3-d000.901447-22.bin
- Original PET 2001 BASIC 3 D000-D7FF ROM. See rom-3-c000.901447-20.bin
- rom-3-d800.901439-16.bin
- Original PET 2001 BASIC 3 D800-DFFF ROM. See rom-3-c000.901439-013.bin
Also found as model 6540-023
- rom-3-d800.901447-23.bin
- Original PET 2001 BASIC 3 D800-DFFF ROM. See rom-3-c000.901447-20.bin
- rom-3-e000.901439-17.bin
- Original PET 2001 BASIC 3 E000-E7FF ROM. See rom-3-c000.901439-013.bin
Also found as model 6540-024
- rom-3-e000.901447-24.bin
- Original PET 2001 BASIC 3 E000-E7FF ROM. See rom-3-c000.901447-20.bin
- rom-3-f000.901439-18.bin
- Original PET 2001 BASIC 3 F000-F7FF ROM. See rom-3-c000.901439-013.bin
Also found as model 6540-025
- rom-3-f000.901447-25.bin
- Original PET 2001 BASIC 3 F000-F7FF ROM. See rom-3-c000.901447-20.bin
- rom-3-f800.901439-19.bin
- Original PET 2001 BASIC 3 F800-FFFF ROM. See rom-3-c000.901439-013.bin
Also found as model 6540-026
- rom-3-f800.901447-26.bin
- Original PET 2001 BASIC 3 F800-FFFF ROM. See rom-3-c000.901447-20.bin
- 8096/
- characters-french.bin
- Character generator from French 8096 PET
- edit-french.bin
- 8096 editor from french PET
- 8296/
- Commodore 8296 specific firmware
- 8296_uc2_74S288_prom.bin
- 32 byte prom found at U2, read by Alessandro Liberalato
- 8296desc3.tar.gz
- This archive contains the readouts of the three PROMs on the CBM 8296
motherboard, UC2, UE5 and UE6. It further contains the logic equations,
the program to derive the logic equations and some explanations.
- 8296gd_info.txt
- Information about the graphics-board for the 8296
For more explanations, please have a look at the 8296 addendum to the
8032 manual.
Created and uploaded by André Fachat.
[Note: some equations in the file 829desc.txt in 82s100.tar.gz contained
errors. They were corrected by André Fachat in 2005.]
- 8296ue5cr.zip
- How to replace the PLA UE5 in a CBM8296 with a GAL 20V8
written in 2005 by Nicolas Welte (http://x1541.de)
- 901474-04-0384.bin
- Editor ROM from André Fachat's non-working 8296; the same as
901474-04-3681.bin from the PET directory.
- PaperClip.bin
- UE9
- characters-3.901447-xx.bin
- Editor rom from Dave M's 50hz 8296 with very extended international chars.
- characters-324242-01.bin
- PET Character DIN (UC5)
- characters-324242-10.bin
- German language chargen rom for 8296d
- characters-901447-german8296d.bin
- Char rom from German 8296D
- edit-50hz-324243-02b.bin
- Editor ROM from André Fachat's working 8296. This is an EPROM marked "8296
UE8", and it contains a patched version of 901474-04.
- edit-50hz-324243-02b.txt
- Some notes about UE8.bin and other firmware in André Fachat's 8296 systems.
- edit-50hz-324243-02s.bin
- 8296d Swiss language editor ue8
- edit-50hz-324243-04.bin
- 8296d Editor Rom
- edit-50hz-324243-04_disassembly.txt
- 8296d rom disassembly
- edit-50hz-324243-04s.bin
- German language editor rom for 8296d
- edit-50hz-324243-xx.bin
- Character rom from Dave M's 50hz 8296 with very extended international chars.
- edit-50hz-german8296d.bin
- Editor rom from German 8296D
- edit-xxhz-324243-01.bin
- 8296d Editor ue8
- edit-xxhz-324243-03.bin
- 8296d Editor Rom
- execudesk-50hz.bin
- Editor ROM based off edit-4-80-b-50Hz.901474-04.bin and execudesk-60hz.bin
- execudesk-60hz.bin
- Editor ROM from 8296 in UE8. Based off edit-4-80-b-60Hz.901474-03.bin
- hires-324992-02.bin
- 8296gd Hires Emulator (at $9000)
- hires-324993-02.bin
- 8296gd HiRes BASIC (at $A000)
- hpg-324402-01.bin
- PET High Speed Graphik (same as 324381-01b)
- kernal-basic-324746-01.bin
- BASIC/KERNAL ROM; a combination of: 901465-23 ($B***) 901465-20 ($C***)
901465-21 ($D***) 901465-22 ($F***). Combined rom from Christian Forstreuter's
machine. Validated by David Mercado.
- kernal-basic-324746-01_unk.bin
- Alternative version of kernal-basic-324746-01.bin, uploaded by André Fachat.
- kernal-basic-324878-01.bin
- UE7 daughterboard, 2764 EPROM. A combination of 901465-20 and 901465-21.
- kernal-basic-324878-02.bin
- UE7 daughterboard, 2764 EPROM. A combination of 901465-23 and 901465-22.
- pla-324744-01.bin
- pla-324744-1.c
- Verified logic equations of UE6, the address decoding PLA.
- pla-324745-01.bin
- pla-324745-1.c
- Verified logic equations of UE5, the controller for the 8296 add-on.
- schematics@ (link)
- SuperPET/
- The SuperPET is a 8032 PET with one or two added boards that were designed
at the University of Waterloo. The computer has a built-in RS-232C
interface and many built-in programming languages. In Europe, this machine
was called the MicroMainFrame 9000, or MMF 9000.
- README
- SuperPET part list and firmware, composed by William Levak.
- characters.901640-01.bin
- SuperPET character generator. The second half of this ROM contains a
true ASCII character set and an APL character set.
- characters.swedish.bin
- SuperPET character generator, with characters [\]{|} replaced with ÄÖÅäöå.
EPROM label: 901640-01 SKAND.GEN.
- sp2516-ud1-sp9000-blkcod.bin
- Unknown rom found in UD11 of a 3-board SuperPET.
- waterloo-a000-bfff.970018-12.bin
- waterloo-a000.901898-01.bin
- waterloo-b000.901898-02.bin
- waterloo-c000-dfff.970019-12.bin
- waterloo-c000.901898-03.bin
- waterloo-d000.901898-04.bin
- waterloo-e000-ffff-970034-12.bin
- From Christian Forstreuters 50Hz MMF9000 at U49
- waterloo-e000-ffff.970020-12.bin
- waterloo-e000.901897-01.bin
- waterloo-e000.901897-x.50Hz.bin
- Identical to 901897-01, with 50hz video changes. Uploaded by Christian Forstreuter.
- waterloo-f000.901898-05.bin
- Waterloo firmware for the 6809. The firmware was also available on a set
of three 2764 EPROMs, see the README file.
- schematics@ (link)
- cash_register/
- ROMS for prototype Commodore Cash Register, from Frank Hughes
- ccr-9000.bin
- ccr-901465-01-c000.bin
- ccr-901465-02-d000.bin
- ccr-901465-03-f000.bin
- ccr-a000.bin
- ccr-b000.bin
- ccr-e000.bin
- ccr-printer-19810429.bin
- pictures@ (link)
- schematics@ (link)
- drives@ (link)
- other/
- 3rd party firmware for the PET
Mostly for option rom slots:
-- UD12 $9000 (36864)
-- UD11 $A000 (40960)
- 324381-01b.bin
- PET High Speed Graphic Rev 1B
- 4032-2001N-9000-basic45-sys37000.bin
- Basic extension for 40 col PETs. Basic 4.5 -- sys 37000 to start.
- 8-4032-9inches.bin
- Completely unknown option from from a 9" 4032. Also possibly corrupt image.
- 8032-CraneOperator.zip
- Package of roms from 8032, possibly to operate a crane
- BATPRO.zip
- Basic, Assembly, & Text Processor. Includes ROM images, pdf docs.
- BEC_Accounting_bcc-2.bin
- ROM for BEE Accounting software
- BPI_Accounting_Dongle_bpi-3.bin
- ROM for BPI Accounting package
- Basic Expand-a000.bin
- Basic Expand is a support tool for the Basic programmer on CBM3016/3032
machines. It contains a lot of helpful additional Basic commands such
as: AUTO RENUMBER FIND DELETE DLIST DPRINT DRUN
The file is for a 4k EPROM located at the addresses $a000-$afff.
Uploaded by: [email protected]
- Basic Expand.txt
- User's manual of Basic Expand (in German)
- EXBASIC_levelII.zip
- Expanded BASIC for all PET models. Includes german-language pdf manual.
- Monjana1Assembler.38000.bin
- Mojana Assember, labeled MON 697B. Started with SYS 38000
- Monjana1Assembler_user_manual.pdf
- Mojana Assembler rom manual
- OrgaBASIC101-a000.bin
- ORGABASIC 101 V 1.4.015 (A000-AFFF)
- PETTESTE2KV04.zip
- Diag rom for all PETs developed by David E. Roberts.
- PaperClip20.bin
- Option rom labeled CES PaperClip 2.0
- PetMaster_Superchip_QuickRef.pdf
- QuickReference chart for PetMaster Superchip.
- SMK_B_2.2-UD3.bin
- SM-Kit Rev 2.2, BASIC utility extension for BASIC4 PETs
- SMKit_2.2_B+M_8032.zip
- SMKit BASIC and ML Utils for 8032, UD11 and UD12 bin files in this package.
- Super_Monitor_3032_B000_Metz_1983.bin
- Monitor rom found in 3032. Provided by Christian.
- TCLpascal1_8_d80.zip
- TCL Pascal 1.8 with option rom and .d80 disk image.
- UD7_dump_univertex_8032_50hz.bin
- Unknown "Univertex" rom for 50hz 8032 in UD7
- amon1_a0.bin
- 2k monitor for the 30xx at $a000. Uploaded by Christian Forstreuter.
SYS41000
- arrow-a000.bin
- A 3600 baud tape fastloader for BASIC 2.
- arrow-v4-a000.bin
- A 3600 baud tape fastloader for BASIC 4.
- arrow.txt
- Instructions for Arrow.
- bee_3.1.b000.bin
- Unknown dongle rom @ b000
- characters-901447-10m.bin
- Custom char generator for PET. Unknown author.
- com40n.bin
- Command-O ROM - 1980 BASIC Plus I com4-ou-1581
- command-o_rom-9000.bin
- Command-O ROM - 1980 BASIC extension
- create-base_rom-9000.bin
- Option rom for Create-a-Base. This rom appears short, and is
untested. If you have another copy, please upload it.
- cross_ref-rom-9000.bin
- cross ref option rom. Alsoa byte short, and untested.
- disc-o-pro_1980_30xx.rtf
- Docs for disc-o-pro BASIC extension (discopr9.bin)
- discopr9.bin
- BASIC extension for 30xx at $9000. SYS 36864. Uploaded by Christian
Forstreuter
- edex_4.2_french_a000_ud11.bin
- EDEX 4.2 BASIC enhancement for 8032
- edex_4.4_french_a000_ud11.bin
- Option rom found in UD11 of a French 8096 computer
- edit-4-80-b-50Hz.901474-04-azerty.bin
- Alternate editor rom from French PET 8032 w/ AZERTY keyboard
- helpb4_ue10_97f8.bin
- Unknown utility eprom from an 8296, started with SYS38904
- infodesigns-20447.bin
- Unknown UD12 chip labeled Info Designs
- jimsam4_rom-a000.bin
- Jinsam 4 Database option rom. Tested and working, but a byte short.
- jinsam8-rom-a000.bin
- Jimsam 8 option rom. 1 byte short, and untested.
- kram2.0-rom-9000.bin
- Kram 2.0 option rom for $9000. 1 byte short, and untested.
- kram2.0-rom-a000.bin
- Kram 2.0 option rom for $a000. 1 byte short, and untested.
- mcterm1.11-rom-9000.bin
- McTerm 1.1 option rom. Untested.
- mcterm1.17-rom-9000.bin
- McTerm 1.17 option rom. Untested.
- mcterm1.21_rom-9000.bin
- McTerm 1.21 option rom. Untested.
- micromon40-plus-a000.bin
- ml monitor rom for 40 col pets @ a000
- micromon40-ud12.bin
- ml monitor rom for 40 col pets in UD12
- micromon80-ud11-a000.bin
- ml monitor rom for 80 col pets @ a000
- micromon_9000.bin
- ml monitor rom from unknown pet. sys36864 to enter.
- mikromon-instructions-DE.pdf
- Commands and docs for Mikromon, in German
- mikromon.bin
- Mikromon rom from cbm 3008
- monitor_6502_8032_9000.bin
- 6502 Monitor by Manfred Tausch from 8032
- msvweigh-a000.bin
- This program controls an electronic scale.
- newtim-9000.bin
- NEWTIM S is an expanded TIM monitor for the CBM3016/3032. It contains
40 additional commands such as assembler and disassembler and supports
comfortable printer output. In addition, it contains a DOS wedge that
can be accessed from BASIC.
The file is for a 4k EPROM located at the addresses $9000-$9fff.
Uploaded by: [email protected]
- newtim.txt
- User's manual of NEWTIM S (in German)
- newtim31-9000.bin
- newtim v.3.1 o.p.104 (9000-9FFF)
(this binary may be non-functional or corrupt)
- oracle rom 9000.bin
- For Oracle Consultant from Delphi Group
- oth-9000-ue10.bin
- The contents of a 2532 EPROM labelled OTH 001321, plugged into the
UE10 socket of an 8296. Almost identical to SUO-9000.BIN, so perhaps
a calc result rom.
- paics2001-b000.bin
- Paics $8000 for BASIC 1 PET 2001. Uploaded by Christian Forstreuter
- paics_fish_b000.bin
- Multifunction run from unknown pet. Use SYS45056 for PAICS toolkit, and SYS
48267 for Fish n chip
- pal_assembler_a000.bin
- PAL Assembler. SYS40960 to execute
- paperclip-unk.bin
- Similar to Paperclip-20 rom, so perhaps an unk version
- pascal3.0_rom-a000.bin
- TCL Pascal 1.6 option rom. 1 byte short, and untested.
- pet80.zip
- eproms from a 9" 40 to 80 column adapter in a CBM 3008
- pet8032sk_sv-UD11-2732-104883B.bin
- An $a000 ROM inside a Swedish 8032-SK, an 2732 EPROM labeled 104883B.
What is this? Dumped by [email protected].
- petbasic2-erweiterung-b000.bin
- This is a German BASIC expansion (BASIC ERWEITERUNG 1), started with
SYS47100, using 2k of ROM. The commands are:
RUN AUTO STEP TRACE OFF RENUMBER DELETE HELP FIND DUMP APPEND.
- petester.bin
- Kernel replacement that tests non-CRTC PET memory and screen
- pettest2.bin
- Kernel that tests 40 column CRTC PET memory and screen by Dave M
- pettester8032.bin
- 8032 version of pettester.bin, supports CRTC
- picChip_micromonplus_doswedge_a000.bin
- Multi-function rom from unknown pet. Use SYS 40960 for picchip, 44103 for
micromon, and 33559 for dos wedge. The wedge suggests 2.0 machines?
- picchip2001-9000.bin
- PicChip $9000 for BASIC 1 PET 2001. Uploaded by Christian Forstreuter
- power-rom-9000.bin
- Option rom for unknown program
- power_basic_30xx_a000.bin
- Power BASIC extension rom for PET 30xx models (and 2001-XX non-CRTC pets?)
- power_basic_8032_a000.bin
- Power BASIC extension for 8032 PETs by Michael Shulte (sys 40960)
- power_rom-9000.bin
- BASIC programming add-on POWER by Brad Templeton. Known to work on
40 col CRTC PETs. Maybe others?
- programmersToolkitArticlesPDF.tar.gz
- Two PDFs with some high level usage information about PET Programmers
Toolkit.
- s-tool_ud3.bin
- Disk Wedge + keyboard autorepeat option ROM found on an italian 3032 on
position UD3. Activated by SYS37000.
- sm-kit.zip
- SM-Kit BASIC 4 extension and ML monitor on a 4k ROM. Includes the pdf
manual. No version listed, so, rev1?
- smkit_m2_b2.zip
- SM-Kit Revs 2.1-2.4 BASIC 4 extension ROMs for different PETs. Includes pdf.
- spellmaster-9000.bin
- Spellmaster ROM for the Spellmaster spell checking program used with Wordpro.
This is a 2532 EPROM with a gold colored paper label and is located at $9000.
- suo-9000.bin
- The contents of a TMS2532JL EPROM labelled SUO 001024, plugged into the
UD12 socket of a Finnish CBM 8032-SK (Commodore Model 200). Might be
a Calc Result rom, as it has been confirmed to allow that software to run.
- superchip-9000.bin
- An editor enhancement.
- superchip-toolkit.txt
- Instructions for Superchip and Toolkit, which can be used together and
with Arrow.
- superchip40-9000.bin
- SuperChip editor enhancement 4.0
- superchip4000-9000.bin
- SuperChip editor enhancement 4.0 variation (v4000)
- toolkit-b000.bin
- toolkit-b000.txt
- The BASIC Programmer's Toolkit (3032 version). Adds new commands to
PET's BASIC interpreter.
- toolkit3.0-rom-b000.bin
- Toolkit 3.0 option rom. 1 byte short, and untested.
- toolkit4.0_alt-a000.bin
- Alt version of toolkit4.0_rom, differs by 2 bytes and padding
- toolkit4.0_alt2-a000.bin
- Alt version of toolkit4.0_rom
- toolkit4.0_rom-a000.bin
- Toolkit 4.0 option rom. 1 byte short, and untested.
- toolkit4.0_rom-a800.bin
- Identical to tooklkit4.0_rom-a000 except on 2716 rom marked TC49BX PAICS
- ud11_1541_80_a_2532.zip
- ROM that possibly allows a 1541 to be used from the user port.
- unk_ayates.zip
- Unknown 2k and 4k roms from Allen Yates disk collection.
- unk_ud12_ ST-01_80D.bin
- Unknown rom from 4032 in UD12
- visicalc-9000.901472-04.bin
- Firmware for running all versions of Visicalc. The chip was manufactured
by MOS Technologies, and it is mapped at the $9000-$9fff area.
- visicalc_rom-9000.bin
- Visicalc option rom -- tested!
- watbas2-t2193.bin
- Waterloo Structured BASIC for basic v2 PETs. sys36864 to start.
- watbas4-5929.bin
- Waterloo Structured BASIC for UD12 on basic v4 PETs. sys36864 to start.
- wedge_d64.zip
- ROM or loadable DOS wedge for $9000 or $a000
- wordcheck_rom-9000.bin
- WordCheck option rom
- wordcraft-9000.bin
- 2532 EPROM, "Wordcraft, HI7, UD12". The chip was installed in the
socket UD12 of a CBM 8032 with Finnish keyboard layout.
- wordpro-a000.bin
- ROM for the Wordpro word processor for the PET. This is a mask programmed ROM
labeled PSI-5054 and is located at $A000. It is used for version 4 and 5 of
Wordpro. Version 3 did not require a ROM.
- wordpro3-keyrom.bin
- Uncertain, but apears to be wordpro v3 keyrom.
- wordpro3-rom-a000.bin
- WordPro 3 option rom for $a000. Also 1 byte short, and untested.
- wordpro3-rom.9000.bin
- WordPro 3 option rom for $9000. Also 1 byte short, and untested.
- wordpro4_rom-a000.bin
- WordPro 4 option rom. Truncated and untested.
- petdiag@ (link)
- schematics@ (link)
- source@ (link)
- plus4/
- Here are the ROMs for the Commodore 264 series, which includes the
C16, C116 and the plus/4.
- 1551.318008-01.bin
- 1551 disk drive DOS ROM. The drive is connected to the expansion port
via the TCBM interface (triple interface adapter chip).
- 3-plus-1.317053-01-french.bin
- French version of the 3-plus-1 word processor, function ROM low.
- 3-plus-1.317053-01.bin
- The 3-plus-1 word processor, function ROM low.
- 3-plus-1.317054-01-french.bin
- French version of the 3-plus-1 word processor, function ROM high.
- 3-plus-1.317054-01.bin
- The 3-plus-1 word processor, function ROM high.
- 3-plus-1.325010-01.bin
- The 3-plus-1 word processor, function ROM low. German language.
- 3-plus-1.325011-01.bin
- The 3-plus-1 word processor, function ROM high. German language.
- 3-plus-1.325155-01_swedish.bin
- Swedish version of the 3-plus-1 word processor, function ROM high.
- 3-plus-1.325155-02_swedish.bin
- Swedish version of the 3-plus-1 word processor, function ROM low.
- 3-plus-1.bin
- The 3-PLUS-1 word processor. This has been saved from a running
system, and therefore the bytes under the I/O area at $fd00-$ff3f
are wrong. The part number is unknown, but this should be the
newer of the two usual versions.
- README
- plus/4 parts and firmware versions
- basic.318006-01.bin
- Commodore 16 BASIC V3.5.
- kernal.318004-03.bin
- Commodore 16 KERNAL, machine language monitor and the character set.
PAL-G version, revision 3.
- kernal.318004-04.bin
- Commodore 16 KERNAL, machine language monitor and the character set.
PAL-G version, revision 4.
- kernal.318004-05.bin
- Commodore 16 KERNAL, machine language monitor and the character set.
PAL-G version, revision 5.
- kernal.318005-04.bin
- Commodore 16 KERNAL, machine language monitor and the character set.
NTSC-M version, revision 4.
- kernal.318005-05-french.bin
- French version of the 264 KERNAL, ML monitor and the character set. NTSC-M
version, revision 5
- kernal.318005-05.bin
- Commodore 16 KERNAL, machine language monitor and the character set.
NTSC-M version, revision 5.
- kernal.318030-01.bin
- Commodore 264 KERNAL, Hungarian, Rev1
- kernal.318030-02.bin
- Commodore 264 KERNAL, Hungarian, Rev2
- kernel.325155-03_swedish.bin
- Commodore 264 KERNAL, Swedish
- pla.251641-02.bin
- pla.c
- This C program contains the logic equations for the 82S100 PLA chip
used in the 264 series, and converts them to a 64-kilobyte truth table file.
- pla.txt
- Commodore 16 and plus/4 PLA truth table and memory configuration information
supplied by William M. Levak <[email protected]>.
- 232/
- kernal.318004-01.bin
- Commodore 232 KERNAL, machine language monitor and the character set.
NTSC-M version, revision 1.
- 264/
- basic-264-0119.bin
- BASIC Rom from Bo Zimmermans 264 prototype, marked 1/19
- basic-264-0203.bin
- Commodore 264 BASIC from Jim Brains 264. Only marking was BASIC 2/3
- basic-264-alpha.bin
- BASIC rom from an alpha 264 machine
- kernal-264-0119.bin
- KERNAL Rom from Bo Zimmermans 264 prototype, marked 1/19
- kernal-264-0203.bin
- kernal-264-alpha.bin
- KERNAL rom from an alpha 264 machine
Commodore 264 KERNAL from Jim Brains 264. Only marking was KERNAL 2/3
- 364/
- This directory contains original firmware of the Commodore 364
prototype. Uploaded by Bo Zimmerman ([email protected]). See
http://www.zimmers.net/cbmpics/c116s.html for more information
All are 16K, either 23128 ROMs and 27128 EPROMs
- 3-plus-1.317053-01.bin
- Low Function ROM 3-plus-1
- 3-plus-1.317054-01.bin
- High Function ROM 3-plus-1
- basic.318006-01.bin
- BASIC ROM
- proto-ted-kernal.bin
- EPROM prototype of the C116 family kernal ($c000-$ffff)
- spk3cc4.bin
- Speech ROM ($c000-$ffff?)
- PI9/
- ted-hihi.bin
- ted-hilo.bin
- ted-lo.bin
- carts@ (link)
- diag@ (link)
- drives@ (link)
- schematics@ (link)
- source@ (link)
- vic20/
- basic.901486-01.bin
- Commodore VIC-20 BASIC V2. The first and only version.
- characters.901460-02.bin
- Commodore VIC-1001 (Japanese VIC-20) character generator ROM.
- characters.901460-03.bin
- Commodore VIC-20 character generator ROM.
- characters.DK_901460-03.bin
- Commodore VIC-20 character generator ROM for Danish character set.
- characters.NecP22101-207.bin
- Commodore VIC-20 character generator ROM for Swedish/Finnish character set.
- kernal.901486-02.bin
- Commodore VIC-1001 (Japanese VIC-20, NTSC-M) KERNAL ROM.
- kernal.901486-04.bin
- Commodore VIC-20 KERNAL ROM, revision 4. Found in a early NTSC VIC-20.
Provided by Jeff Schaap. Came on ceramic MOS part dated 0881.
- kernal.901486-06.bin
- Commodore VIC-20 KERNAL ROM, revision 6. Intended for NTSC-M systems.
Probably not the first revision. But not the sixth revision either,
since the BASIC ROM has the same part number.
- kernal.901486-07.bin
- Commodore VIC-20 KERNAL ROM, revision 7. Intended for PAL-B systems.
Probably the last revision.
- kernal.DKB_901486-07.bin
- Commodore VIC-20 KERNAL ROM, 901486-07 version patched for Danish keyboard and
character set.
- kernal.NecP22081-206.bin
- Commodore VIC-20 KERNAL ROM, 901486-07 version patched for Swedish/Finnish
keyboard and character set. Chip markings: NEC JAPAN P22489-207 /
D2364C 689 UE12 (Yes, it is a 8kb*8 mask-programmable ROM!).
- kernal.differences
- Lists the differences between the VIC-20 KERNAL ROMs 901486-06 and
- vic20patchedkernalswe.bin
- Fixes tape bug in Swedish Keyboard VIC-20s
901486-07.
- carts@ (link)
- diag@ (link)
- drives@ (link)
- schematics@ (link)
- source@ (link)
- drives/
- Firmware for Commodore disk drives.
According to William Levak, Commodore used six different native
disk formats:
2040/3040 - This is slightly different from later formats:
tracks 18 - 24 have 20 sectors instead of 19.
2031/4040/1540/1541/1551/1570 - single sided, single density, 48tpi
1571 - A double sided version.
8050 - single sided, 96tpi
1001/8250 - double sided, 96tpi
1581, 3½" DD with MFM
While we're on the subject, Commodore's single density drives are actually
double density, and the double density drives are actually quad density.
Quad density disks have the same capacity of high density disks, but the
magnetic film is compatible with double density disks.
- new/
- Serial bus based Commodore disk drives
- 1541/
- This directory contains ROMs of 1540, 1541, 1541C and 1541-II drives.
The ROM checksums are valid. If you add the byte values together
(adc data:adc #0), the sum of the $c000-$dfff ROM will be $c0, and the
$e000-$ffff ROM will add up to $e0. This applies also to the halves of
the 1541-II ROM. The 2764 and 27128 eproms can be used as replacements.
- 1540-c000.325302-01.bin
- The ROM chip for $c000-$dfff. This seems to be the same on all
models before the 1541-II.
- 1540-e000.325303-01.bin
- The firmware of an 1540 (the drive that the C64 wouldn't keep up with).
The revision number might be something else than -01. A speciality of
this chip is the power-up message: 73,CBM DOS V2.6 V170,00,00. Did
Commodore want to call the drive V170 first? The ROM checksum is correct.
The long-board 1541 had the same hardware as the 1540; this upper ROM
was the only difference. The lower ROM was 325302-01 on both drives.
- 1541-II.251968-03.bin
- 1541-II firmware. Released in 1987.
- 1541-II.355640-01.bin
- 1541-II firmware. This version only appears in drives with the newtronics
mechanisms with belt type drives and no track 0 sensor.
- 1541-c000.325302-01.bin
- The ROM chip for $c000-$dfff. This seems to be the same on all
models before the 1541-II.
- 1541-dos_diffs.zip
- Assembly differences between various 1541 roms
- 1541-e000.901229-01.bin
- This is believed to be the first revision of the 1541 firmware. The
service manual says that this ROM is for North America and Japan only.
According to it, a 901229-02 also exists, but not in North America.
901229-03 is said to be the first version that is usable in Europe.
- 1541-e000.901229-02.bin
- Second version of the 1541 firmware. Uploaded by Raymond Day
<[email protected]>. Two delay loops are shorter than in 901229-03,
and the checksum byte at $fee6 has been adjusted accordingly.
- 1541-e000.901229-03.bin
- The firmware of an old-style 1541 with long board.
This ROM has an autobooting feature: if CLK and DATA are held low
during bootup, the drive will wait for them to raise, and execute
a "&*" command.
- 1541-e000.901229-04.bin
- Take from an SX-64
- 1541-e000.901229-05.bin
- The firmware of an old-style 1541 with short board.
- 1541-e000.901229-06AA.bin
- The firmware of an old-style 1541 with short board.
- 1541C-to-1541-II.txt
- A comparison of the 1541C and 1541-II firmware by Wolfgang Moser.
The support for the optical "track 0" sensor, which was introduced
in the 1541C firmware, was removed in the 1541-II firmware.
- 1541C.251968-01.bin
- The firmware of an old-style 1541 in white case. This drive was introduced
around the same time with the C128 and the 1570, to make it look like the
C128 and the 1570, which was also in a white 1541-style case. The C128 was
also white. This drive has an optical track 1 sensor, but it won't be used
unless the jumper J3 on the board is cut.
The $c000-$dfff part of this chip is identical to the 325302-01 ROM.
- 1541C.251968-02.bin
- An upgrade ROM for the 1541C. There are patches in both 8k halves.
- 1541C.251968-02.txt
- Release notes for the 251968-02.
- Commodore 1541 ROM genealogy.pdf
- Overview of rom differences, by Nico de Vries
- hacks/
- Modifications to the original Commodore 1540, 1541 or 1541-II firmware
- 1541-II-SpeedDOS.txt
- Instructions for adapting the SpeedDOS firmware for the 1541-II.
- 1541-II-relocated.bin
- A version of the 1541-II ROM where the modifications to older firmware
have been relocated to the lower bank ($c000-$dfff), to improve
compatibility with fastloader systems. Made by Wolfgang Moser.
- 1541-II-relocated.txt
- Documentation for 1541-II-relocated.bin.
- schematics@ (link)
- 1551/
- The 1551 was designed for the Commodore 264 series of computers,
consisting of the C16, C116 and plus/4.
Replacement eprom for firmware is the 27128
- 1551.251641-3.c
- This C program contains the logic equations of the PLA.
- 1551.318008-01.bin
- The only known version of Commodore 1551 disk drive firmware
- README
- Information about the 1551 disk drive
- pla.251641-03.bin
- schematics@ (link)
- 1571/
- Here is the firmware of the 1570, 1571 and 1571CR drives. There are some
differences between these drives. The 1570 is single-sided, while the
others are double-sided. See the README file for details.
The 27256 eprom can be used as a firmware replacement.
- 1570-rom.315090-01.bin
- The firmware of a 1570 disk drive. The board may say "1571 disk", but
the 1570 and 1571 were very similar anyway, the most remarkable difference
being that the 1570 has single-sided drive mechanism.
- 1571-rom.310654-03.bin
- The firmware of a 128D's built-in 1571 disk drive, or of a stand-alone 1571.
- 1571-rom.310654-04.10-12-86.d8c6.bin
- The firmware from a CBM rom collection, uploaded by Tokra
- 1571-rom.310654-05.bin
- An upgrade of the above. Corrects the bug of 310654-03 that moves the
R/W head between each sector when writing on the disk's top side.
- 1571.zip
- Source Code
- 1571cr-rom.318047-01.bin
- The firmware of a 128DCR's built-in 1571CR disk drive.
- 1571cr-rom.318047-02.bin
- Identical to 1571cr-rom.318047-01.bin, which makes this file suspicious.
It's been seen as an eprom in one or more boards with a printed sticker
label.
- schematics@ (link)
- 1581/
- The Commodore 1581 is a 3,5 inch drive with serial bus connection.
The drive used a normal MFM controller and a double density drive
mechanism. The 27256 can be used as a replacement eprom.
- 1563-rom.bin
- ROM from a C128D / 81 with "1563" board inside.
- 1581-rom.318045-01.bin
- System firmware, first version. This chip has also been numbered
312558-01.
- 1581-rom.318045-02.bin
- System firmware, second version.
- 1581-rom.beta.bin
- EPROM dated 11/26/1986 from prototype 1581 in Amiga 1010 case.
- 1581.zip
- Source Code
- 1581ref.txt
- 1581zp.txt
- A few cross-references for the 1581 firmware 318045-01, created
by Asger Alstrup <[email protected]>.
- hacks/
- These files were uploaded by TFSS of GPS ([email protected]).
- 1581rom5.bin
- CBM-1581 Binary ROM Program UpDate-5 By TFSS Of The GPS
- list1581.ls5
- CBM-1581 Source Listing ROM UpDate-5 (August 11, 1996)
Using 8K SRAM Expansion $2000-$3FFE, And MOSTECH 6529B PIO $3FFF
for parallel data transfer routine from BARD'S TALE III.
- list1581.ls6
- CBM-1581 Source Listing ROM UpDate-6 By TFSS Of The GPS
- old/
- Here you will find firmware and technical data of Commodore's
professional disk drives, equipped with the IEEE-488 interface.
Most of the disk drive information was supplied by
William M. Levak <[email protected]>.
- read6530.lst
- A PET BASIC program by William Levak that reads out the 6530 ROM.
- 1001/
- Firmware ROMs of COMMODORE SFD 1001 IEEE488 Floppy Disk Drive,
with 1MB capacity on 5¼" DS/DD disks.
- 251257-02A.bin
- Floppy Disk Controller (FDC) ROM. Different from 8250.
- 901467-01.bin
- SFD-1001 GCR ROM
- 901887-01.bin
- Disk Operating System (DOS) ROM low. Same DOS in 8250 drive.
- 901888-01.bin
- Disk Operating System (DOS) ROM high. Same DOS in 8250 drive.
- schematics@ (link)
- 2031/
- These files were uploaded by William M. Levak <[email protected]>.
- 901484-03.bin
- 2364-107 ROM DOS 2.6 C000-DFFF
- 901484-05.bin
- 2364-123 ROM DOS 2.6 E000-FFFF
- schematics@ (link)
- 4040/
- These files were uploaded by William M. Levak <[email protected]>.
- 4040.zip
- Source code
- 901466-01.bin
- 6530 RIOT DOS 1
- 901466-02.bin
- 6530-028 RIOT DOS 1.2
- 901466-04.bin
- 6530-034 RIOT DOS 2
- 901468-06.bin
- 2332-020 ROM DOS 1 E000-EFFF
- 901468-07.bin
- 2332-021 ROM DOS 1 F000-FFFF
- 901468-11.bin
- 2332 ROM DOS 2 D000-DFFF
- 901468-12.bin
- 2332 ROM DOS 2 E000-EFFF
- 901468-13.bin
- 2332 ROM DOS 2 F000-FFFF
- 901468-14.bin
- 2332-191 ROM DOS 2 rev2 D000-DFFF
- 901468-15.bin
- 2332-192 ROM DOS 2 rev2 E000-EFFF
- 901468-16.bin
- 2332-193 ROM DOS 2 rev2 F000-FFFF
- schematics@ (link)
- 8050/
- These files were uploaded by William M. Levak <[email protected]>.
- 251167-01.bin
- 8250LP GCR ROM (same as 901467)
- 251474-01b.bin
- The floppy drive controller (FDC) firmware for 8250LP and 8296D
drives. This is very similar to 901869-01. Ville Muikkula reports
that his 8250LP has a little circuit board inserted in the place of
the 6530 RIOT chip. Located on this circuit board are the original
901869-01 and a 2732 EPROM chip. The first 3 kilobytes of the 2732
are filled with $aa. In Marko Mäkelä's 8296D, the daughter board
contains a 901885-04 RIOT and a 74LS04 in addition to the EPROM.
- 8250lp.txt
- Parts list for 8250LP. Compiled by William Levak
- 901467-01.bin
- 6316-017 ROM GCR (the same as 901467 without the revision marking)
- 901482-03.bin
- 2364 ROM DOS 2.5 C000-DFFF
- 901482-04.bin
- 2364 ROM DOS 2.5 E000-FFFF
- 901482-06.bin
- 2364-092 ROM DOS 2.5 rev. $a000-$bfff and $e000-$ffff
- 901482-07.bin
- 2364-091 ROM DOS 2.5 rev. $8000-$9fff and $c000-$dfff
- 901483-02.bin
- 6530-036 RIOT DOS 2.5
- 901483-03.bin
- 6530-038 RIOT DOS 2.5 Micropolis
- 901483-04.bin
- 6530-039 RIOT DOS 2.5 (Tandon)
- 901869-01.bin
- 6530-48 RIOT DOS 2.7 MPI
- 901885-04.bin
- 6530-47 RIOT DOS 2.7 Micropolis
- 901887-01.bin
- 2364 ROM DOS 2.7 C000-DFFF
- 901888-01.bin
- 2364 ROM DOS 2.7 E000-FFFF
- dos-2.7b.bin
- CBM DOS 2.7B from the 8250LP inside Wolfgang Günther's 8296D.
The EPROM where the code was stored carried no Commodore part number.
- fdc-2.7b.bin
- CBM DOS 2.7B FDC ROM from the 8250LP inside Wolfgang Günther's 8296D.
The EPROM where the code was stored carried no Commodore part number.
- speeddos-c000.bin
- SpeedDOS firmware from a 8250LP, C000-DFFF
- speeddos-e000.bin
- SpeedDOS firmware from a 8250LP, E000-FFFF
- speeddos-fdc-f800.bin
- SpeedDOS disk controller firmware from a 8250LP.
Note that this is 2 kilobytes instead of the usual 1 kilobyte.
- d/
- The files in this directory were supplied by Olaf Seibert.
- 8250.notes
- Notes about the files in this directory.
- 8250ram00
- 8250ram10
- 8250ram43
- RAM dumps from different pages.
- 8250rom.dis
- A disassembly of the 901887-01 and 901888-01 ROMs.
- 8250romfdc-fc00
- This is the contents of the 6530 RIOT chip for the floppy controller
(unknown revision, looks like a slightly patched 901869-01)
Ville Muikkula reports that his 8250LP has a little circuit board inserted
in the place of the floppy drive controller 6530 RIOT chip. Located on this
circuit board are the original 901869-01 and a 2732 EPROM chip that has a
label with part number 251474-01B, and agrees with this dump. The
extraneous 3 kilobytes of the 2732 are filled with $aa.
- 8250romfdc.dis
- Disassembly of the above
- data8250
- data8250fdc
- labels8250
- labels8250fdc
- mk8250rom.dis
- routines
- d65 control files for creating the disassembly listings from the
8250 firmware
- 8060/
- 901488-01.bin
- Uploaded by Michael Steil
- 901488-02.bin
- Uploaded by Michael Steil
- 901489-01.bin
- Uploaded by Michael Steil
- 8280/
- These files were saved off some EPROM chips on a 8280 motherboard.
Uploaded by Bo Zimmerman <[email protected]>.
- 300541-revB.bin
- floppy drive controller (FDC) firmware for 8280
- 300542-revA.bin
- CBM DOS 3.0, $c000-$dfff part, rev. A
- 300543-revA.bin
- CBM DOS 3.0, $e000-$ffff part, rev. A
- chips.txt
- A list of chips on the 8280 motherboard. Composed by Bo Zimmerman.
- 9090/
- The Commodore D9060 and D9090 can use the same firmware. The difference
between these units is that the jumper J14 on the DOS board is open in
the D9060, and closed in the D9090 to select a 4-head vs. 6-head drive.
The jumper J13 seems to be unused.
According to Wolfgang Günther, the EPROM type may be 2564 or 2764,
depending on the board version ("Assy No. 300012-001, Rev.B" or
"Assy No. 300012-002, Rev.A"). This is the case of 300516/300517 rev.C.
- 300515-revA.bin
- D9090 ROM image from 2716 at location 4C from D9090 s/n 2041
Uploaded by Ethan Dicks <[email protected]>. An EPROM of equal contents
was in Bo Zimmerman's 9090. The chip was labelled "300515 Rev A".
- 300515-revB.bin
- D9060 ROM image from 2716 at location 4C from D9060 s/n 1533
Uploaded by Ethan Dicks <[email protected]>. The chip was labelled
"300515 Rev B". 2716 EPROMs with the same contents were in the D9060
and D9090 (s/n 3677) drives of Wolfgang Günther <[email protected]>.
Those chips were labelled "300515-001" or "300515 Rev B".
- 300516-revB.bin
- A 2564 EPROM at location 7C. This firmware was encountered both in
Bo Zimmerman's D9090 and in Ethan Dicks' D9060 (s/n 1470).
- 300516-revC.bin
- A 2564/2764 EPROM at location 7C, labelled "300516 Rev. C". This firmware
was encountered in Wolfgang Günther's all drives.
- 300517-revA.bin
- D9090 ROM image from an EPROM of Bo Zimmerman's 9090.
- 300517-revB.bin
- D9060 ROM image from 2564 at location 7D from D9060 s/n 1470
Uploaded by Ethan Dicks <[email protected]>.
- 300517-revC.bin
- A 2564/2764 EPROM at location 7D, labelled "300517 Rev. C". This firmware
was encountered in Wolfgang Günther's all drives.
- 44-1.BIN
- Firmware @5B on 90x0 controller board. An N82s137N.
- 44-2.BIN
- Firmware @6B on 90x0 controller board. An N82s137N.
- 44-3.BIN
- Firmware @7B on 90x0 controller board. An N82s137N.
- 44-4.BIN
- Firmware @8B on 90x0 controller board. An N82s137N.
- 44-5.BIN
- Firmware @9B on 90x0 controller board. An N82s137N.
- harddrives.zip
- Source Code
- versions.txt
- William Levak's note on the 9060/9090 ROM versions.
- schematics@ (link)
- other/
- Firmware for disk drives not manufactured by Commodore.
- commander/
- Firmware for Commander Electronics Disk Drives
- Commander_C-II_8K_ROM1.bin
- ROM '1' for C-II 5.25dd. Has Chinon F051 drive unit,
- Commander_C-II_8K_ROM2.bin
- ROM '2' for C-II 5.25dd. Has Chinon F051 drive unit,
- misc/
- Firmware for Miscellaneous Disk Drives
- Enhancer 2000 Comtel 2.6.bin
- Firmware for the Enhancer 2000 5.25" drive (1541 compat)
- RF501C_D2_27C128.bin
- RF501C floppy drive ROM (archived by @[email protected])
Firmware for the above
- Rapid Access FD148.bin
- bluechip_fd_stockrom.bin
- ROM from Blue Chip 1541 compatible. Reports as V2.6.
- computhink-disk-controller.zip
- PET Computhink Disk Controller, includes roms, manuals
- enhancer_2000.bin
- Enhancer 2000 drive rom from Mitch Farley
- msd/
- These drives were manufactured by MSD Systems, Inc., 10031 Monroe,
Suite 206, Dallas, TX 75229. The SD-1 is a single disk drive unit,
and the SD-2 is a dual disk drive unit.
- sd-1-1.3-c000.bin
- MSD SD-1 firmware, $c000-$dfff.
- sd-1-1.3-e000.bin
- MSD SD-1 firmware, $e000-$ffff.
- sd-2-2.3-c000.bin
- MSD SD-2 firmware, $c000-$dfff.
- sd-2-2.3-e000.bin
- MSD SD-2 firmware, $e000-$ffff.
- misc/
- c900_bios_reformat_hd.zip
- Custom roms for C900 to reformat hard drive, includes instructions.
- diag.txt
- Notes on the diagnostic cartridges Raymond Carlsen acquired. See
http://www.funet.fi/pub/cbm/schematics/cartridges/c64/diag/
for the Commodore 64 diagnostic cartridge.
- magicboard_2516.bin
- 2k rom from PET 8032 'Magic Board" printer adapter add-on from C=.
- 264diag/
- 264_diag_rev2.0-a.bin
- 264_diag_rev2.0-b.bin
- 325062-01.bin
- C16/C116/plus4 Diagnostic Test 1.5 UK/PAL
- 325201-01.ted_diag_rev1.1_pal.bin
- Diag264_097.zip
- Diag 264 packed from Ron Clarke.
https://www.inchocks.co.uk/commodore/Diag264/CurrentVersion/
- c16-diag-rev2.0-a.bin
- c16-diag-rev2.0-b.bin
- c16-diag-rev2.0-c.bin
- c16-diag-rev2.0.bin
- c16_test_PAL_1.1.bin
- C16 test cartridge ROM 1.1, Very very similar to 325201-01 except for size,
and a few bytes.
- ted_diag_rev1.3_pal.bin
- c128diag/
- 325099-01.bin
- Commodore 128 Diagnostic
- 325109-10.bin
- C128DCR Diagnostic
- c128_burnin_rev1.0_5.6.89.bin
- c128 burn-in test rom
- c128_diag_rev1.2.bin
- c128 diagnostic cart rom
- c128_diag_rev588121.zip
- C128 Diagnostic ROM, uses 586220 harness
- c128_diag_rev6.8_9.11.88.bin
- c128 diagnostic cartridge rom
- c128_diag_rev785260-pn314061-06.zip
- C128 Diagnostics ROM, Manual, and harness schematic
- c128_diag_rev789010.zip
- C128 Diagnostics, uses 586220 harness
- c128_diag_revs11and14-pn3255099-01.zip
- C128 Diagnostics, 2 roms, manual, harness schematic
- c128_final_burnin_rev7.0_5.6.89.bin
- c128 final burn-in cartridge rom
- c128dcr_diag_rev10-pn325109.zip
- C128DCR Integral Diagnostic rom
- c64carts/
- 251476-01.bin
- Rom for C64 Magic Voice cartridge, a 27128
- 315102-01.bin
- Super Games cartridge (U1)
- 315103-01.bin
- Super Games cartridge (U2)
- 317004-01.bin
- Magic Desk I (U1)
- 317005-01.bin
- Magic Desk I (U2)
- 317006-01.bin
- Magic Desk I (U3)
- 317007-01.bin
- Magic Desk I (U4)
- 317017-01.bin
- International Soccer (U1)
- 317018-01.bin
- International Soccer (U2)
- 317038-01.bin
- Jack Attack (U1)
- 317039-01.bin
- Jack Attack (U2)
- 324872-03.bin
- Der Rechenl�we: Fit in Addition und Subtraktion (U1)
- 324872-04.bin
- Der Rechenl�we: Fit in Addition und Subtraktion (U2)
- 324874-03.bin
- Der Rechenl�we: Fit in Mathematik - 1. Schuljahr (Ger) (U1)
- 324874-04.bin
- Der Rechenl�we: Fit in Mathematik - 1. Schuljahr (Ger) (U2)
- 325351-02.bin
- Jupiter Lander
- 325356-02.bin
- Clowns
- 325362-02.bin
- Kickman
- 325426-01.bin
- Tooth Invader (U1)
- 325427-01.bin
- Tooth Invader (U2)
- 901230-01.bin
- MAX Maxi-Basic Cartridge U1
- 901231-01.bin
- MAX Maxi-Basic Cartridge U2
- C64104_Super_Expander-8000.bin
- ROM for C64 Super Expander Cartridge
- C64108_Simons_Basic_1-8000.bin
- C64108_Simons_Basic_2-a000.bin
- ROM for C64 Simon's BASIC Cartridge
- C64228_Financial_Advisor-8000.bin
- ROM for C64 Financial Advisor Cartridge
- C64312_Number_Nabber_Shape_Grabber-8000.bin
- ROM for C64 Number Nabber Cartridge
- C64320_A_Bee_Cs-8000.bin
- ROM for C64 ABCs Cartridge
- C64402_Music_Machine-e000.bin
- ROM for C64 Music Machine Cartridge
- C64403_Music_Composer-e000.bin
- ROM for C64 Music Composer Cartridge
- C64601_Jupiter_Lander-e000.bin
- ROM for C64 Jupiter Lander Cartridge
- C64602_Kickman-e000.bin
- ROM for C64 Kickman Cartridge
- C64603_Sea_Wolf-e000.bin
- ROM for C64 Sea Wolf Cartridge
- C64604_Speed_Bingo_Math-e000.bin
- ROM for C64 Speed Math/Bingo Math Cartridge
- C64605_Radar_Rat_Race-e000.bin
- ROM for C64 Radar Rat Race Cartridge
- C64606_Clowns-e000.bin
- ROM for C64 Clowns Cartridge
- C64609_Visible_Solar_System-e000.bin
- ROM for C64 Visible Solar System Cartridge
- C64610_Tooth_Invaders-8000.bin
- ROM for C64 Tooth Invaders Cartridge
- C64612_Blueprint-8000.bin
- ROM for C64 Blueprint Cartridge
- C64613_Lazarian-8000.bin
- ROM for C64 Lazarian Cartridge
- C64614_Omega_Race-8000.bin
- ROM for C64 Omega Race Cartridge
- C64615_Wizard_of_Wor-8000.bin
- ROM for C64 Wizard of Wor Cartridge
- C64616_Le_Mans-e000.bin
- ROM for C64 Le Mans Cartridge
- C64617_Pinball_Spectacular_1-8000.bin
- C64617_Pinball_Spectacular_2-e000.bin
- ROM for C64 Pinball Spectacular Cartridge
- C64618_Gorf-8000.bin
- ROM for C64 Gorf Cartridge
- C64619_Solar_Fox-8000.bin
- ROM for C64 Solar Fox Cartridge
- C64621_Avenger-e000.bin
- ROM for C64 Avenger Cartridge
- C64622_Super_Smash-8000.bin
- ROM for C64 Super Smash Cartridge
- C64623_Star_Post-8000.bin
- ROM for C64 Star Post Cartridge
- C64624_Frog_Master-8000.bin
- ROM for C64 Frog Master Cartridge
- C64631_Star_Ranger-8000.bin
- ROM for C64 Star Ranger Cartridge
- C64632_Dragons_Den-8000.bin
- ROM for C64 Dragons Den Cartridge
- C64635_International_Soccer-8000.bin
- ROM for C64 International Soccer Cartridge
- C64636_Viduzzles-8000.bin
- ROM for C64 Viduzzles Cartridge
- C64638_Jack_Attack-8000.bin
- ROM for C64 Jack Attack Cartridge
- C64801_Magic_Desk_I_(CCS)_1-8000.bin
- C64801_Magic_Desk_I_(CCS)_2-8000.bin
- C64801_Magic_Desk_I_(CCS)_3-8000.bin
- C64801_Magic_Desk_I_(CCS)_4-8000.bin
- ROM for C64 Magic Desk (CCS) Cartridge
- C64801_Magic_Desk_I_1-8000.bin
- C64801_Magic_Desk_I_2-8000.bin
- C64801_Magic_Desk_I_3-8000.bin
- C64801_Magic_Desk_I_4-8000.bin
- ROM for C64 Magic Desk Cartridge
- Comal_80_1-8000.bin
- Comal_80_2-8000.bin
- Comal_80_3-8000.bin
- Comal_80_4-8000.bin
- ROM for C64 Comal 80 Cartridge
- MAX3101_Mini_Basic-e000.bin
- ROM for Max Machine Mini BASIC Cartridge
- MAX3102_Max_Basic_1-8000.bin
- MAX3102_Max_Basic_2-e000.bin
- ROM for Max Machine Max BASIC Cartridge
- MAX3401_Omega_Race-e000.bin
- ROM for Max Machine Omega Race Cartridge
- MAX3402_Wizard_of_Wor_Ver_1-e000.bin
- ROM for Max Machine Wizard of Wor (version 1) Cartridge
- MAX3402_Wizard_of_Wor_Ver_3-e000.bin
- ROM for Max Machine Wizard of Wor (version 3) Cartridge
- MAX3402_Wizard_of_Wor__Ver_2-e000.bin
- ROM for Max Machine Wizard of Wor (version 2) Cartridge
- MAX3504_Radar_Rat_Race-e000.bin
- ROM for Max Machine Radar Rat Race Cartridge
- MAX3509_Clowns-e000.bin
- ROM for Max Machine Clowns Cartridge
- MagicDeskVoice_patched.zip
- As Magic Desk with Magic Voice roms, but pached for emulators
- MagicDeskwithMagicVoiceROMs.zip
- Magic Desk with Magic Voice support. Includes 3 roms, crt file, pics.
Provided by John Feagans and Chuck Hutchins
- Sales_Cartridge-8000.bin
- ROM for C64 Sales Cartridge
- Structured_BASIC_Waterloo_1984_original.crt
- Waterloo Structured BASIC (16k version)
- Super_Games_1-8000.bin
- Super_Games_2-8000.bin
- Super_Games_3-8000.bin
- Super_Games_4-8000.bin
- ROM for C64 Super Games Cartridge
- Waterloo_Structured_BASIC.crt
- Waterloo Structured BASIC (4k version)
- Waterloo_Structured_Basic_Docs.zip
- Waterloo Structured BASIC (Manual in images)
- ieee488.bin
- Commodore 64 IEEE-488 Adapter 2732 ROM
- viatel67886.bin
- Firmware for C64 Australia Viatel modem
- btx/
- BTX, or Bildschirmtext, is/was a modem-based on-line system that started
in the 1980s. It was run by the state-owned telephone corporation.
- btx-mk1-325221-02.bin
- Firmware of a BTX decoder mark I, part number 325221-02, checksum $3E0F.
This was copied from a 27128 EPROM labelled with the part number and
"BTX C64 C128".
- btx-mk2-V30113-C375-81-1.bin
- Firmware of a BTX decoder mark II, dumped from a 27256 EPROM. The sticker
on the erase window has a Siemens logo and "V30113-" at the top line,
"C375-81-1" at the middle line and "( EX )" at bottom. The checksum is
$D68F.
- btx-v3.3.bin
- Firmware of a BTX decoder mark II, version 3.3.
- index.html
- Firmware for the Buildschirmtext Decoder cartridge
- c64diag/
- c64_burn-in_7.2_5.6.89.bin
- C64 burn-in test rom 7.2
- c64_burn-in_test.bin
- C64 burn-in test rom.
- c64_diag-rev781220-pn314139-03.zip
- C64 Dead Test Kit, includes Manual and Cartridge ROM
- c64_diag_rev4.1.1.bin
- c64 diagnostic test rom v4.1.1
- c64_diag_rev410.zip
- C64 Diagnostic ROM, uses harness 586220
- c64_diag_rev586220-pn326070-01.zip
- c64_final_burnin_26.10.88.bin
- C64 final burnin test rom
- c64_final_burnin_3.0_5.6.89.bin
- C64 final burn-in test rom
- c64_hot_burn-In.bin
- c64 hot burn in cartridge test rom
- c64gs_diag.1.1.bin
- Diagnostic rom for C64GS game system. Taken from a loose EPROM. C64
diagnostics kit, includes rom, manual, harness schematic
- c64gs_diag.2.0.bin
- Diagnostic rom for C64GS game system. Taken from a loose EPROM.
- cbm2carts@ (link)
- cbm_video_board/
- cbm8296-graphic demo 325006-01.d82.gz
- Demo disk for High Res Graphic Board for CBM 8296
- hsgb324402-01_324992-02.bin
- High Speed Graphic Board for 8296 (UE10 - HiRes Emulator)
- hsgb324402-01_324993-02.bin
- High Speed Graphic Board for 8296 (UE9 - HiRes BASIC)
- chessmate/
- 6332-005.bin
- Firmware mk2
- 6530-024.bin
- MK2 Firmware from $ec00-$efff
- 901462-01.bin
- ROM dumped from Dave McMurtrie's Chessmate
- 901462-02.bin
- ROM dumped from Dave McMurtrie's Chessmate
- cmd/
- scpu-dos-1.4.bin
- 1.4 SuperCPU dos from SuperCPU64
- scpu-dos-2.04.bin
- 2.04 SuperCPU dos from SuperCPU128
- petdiag/
- 2001test10.bin
- Diagnostic rom for original chiclet 2001 by Vossi (H7 socket)
- 40col_diag_20_10_1_f000.bin
- Diag rom for 40 col PET kernal socket. Find diag clip info @
schematics/cartridges/pet
- 80col_diag_v1.1.bin
- Diag rom v1,1 for 80 col PET kernal socket Find diag clip info @
schematics/cartridges/pet
- 901447-18.081c7aad.bin
- Unknown rom, probably Diagnostics-related.
- 901447-30-9000.bin
- 2001 diag rom @ 9000 - sys 38912 to start Find diag clip info @
schematics/cartridges/pet
- 901447-30_2001_ext_diag_unit.bin
- 2001 diag rom for external expansion. Might be at $9800 Find diag clip info
@ schematics/cartridges/pet
- 901481-01_80col_diag_f000.bin
- Diag rom for 80 col PET kernal socket Find diag clip info @
schematics/cartridges/pet
- petdiag.zip
- Modification to Use the Diagnostic Test Fixture on Original PET's
- pettest2kv04.zip
- Diagnostic rom for various PETs by David Roberts
- plus4carts/
- Firmware and cartridge images for the Commodore Plus/4
Includes the Commodore 116, C16, 232, 264, and V364 computers.
- Games@ (link)
- Tools@ (link)
- printerif/
- ESL CO64 Printer Interface-2.zip
- Epson Printer interface uploaded by John Hardie
- adapter_wiesemann.bin
- adapter_wiesemann.txt
- Firmware for the Wiesemann "WW 92000/G C64/Centr", an adapter between
the Commodore serial bus and a Centronics printer.
- unknown/
- 187c046f.bin
- 1b0109f3.bin
- 40-80-60h.bin
- 4080-9in-60hz_pet_editor.bin
- 740turbo1-1.bin
- 8in-cpm-trbdos.bin
- 901484-03-2031ro_c000.bin
- b3e62dc9.bin
- create-new-base.bin
- sew-b4-v5-96.bin
- tc49b-paics.bin
- ultima-ii-v1-73.bin
- unmarked3.bin
- unmarked4.bin
- vc-20diag/
- diag-vic20.bin
- The firmware of a diagnostic cartridge for the Commodore VIC-20.
Mapped to -BLK5 ($a000).
- vc-20-diag.324173-01.bin
- Another diagnostic cartridge for the Commodore VIC-20.
Mapped to -BLK5 ($a000).
- vc-20-diag.txt
- Notes on the above diagnostic cartridge.
- vc-20-diag.zip
- Pictures of the above diagnostic cartridge and its wiring harness.
- viccarts@ (link)
- printers/
- control.txt
- Control codes and secondary addresses for Commodore printers
- 1515/
- vic1515-80j5.bin
- rom uploaded by Bo Zimmerman
- vic1515-jp.bin
- Japanese rom for VIC-1515, uploaded by Christian Forstreuter
- 1520/
- 1520-01.asm.html
- Firmware disassembly of rom 01 by Soci/Singular
- 1520-03.asm.html
- Firmware disassembly of rom 03 by Soci/Singular
- 325340-01.bin
- VC-1520 Plotter
- 325340-03.bin
- VC-1520 Plotter
- 1525/
- VIC1525_japan.bin
- 1526/
- The Commodore 1526 is a dot matrix printer that attaches to the serial bus.
- 1526-07b.skand.bin
- Firmware of the Commodore 1526 printer with Finnish character set. It
contains a string "COMMODORE MODEL MPS-802 PRINTER - REV 07B". This 2564
EPROM chip was installed on a 24/28 pin ROM/EPROM pinout adapter and the
label has the text:
CBM 1526
VERS. 1.0
SKAND.GEN
- 1526-325341-05.bin
- Firmware for Commodore 1526 printer
- 1526-325341-08.bin
- Firmware for Commodore 1526 printer
- 4023-325360-02.bin
- Firmware of the Commodore 4023 IEEE-488 printer. Except for the interface
this printer seems to be the same as the 1526/MPS 802. The 2764 EPROM
containing the firmware is labeled: 4023 /P 360-02 This EPROM is installed on
a 24/28 pin ROM/EPROM adaptor.
- README
- Part list and a list of ribbons that are suitable for the 1526.
- mps802-341-07b.bin
- ROM from MPS-802, marked 341-07B
- mps802_rev_7b_swedish.bin
- Custom Swedish rom for 1526/mps802
- mps802_switchable_gfx.bin
- Switchable graphics rom uploaded by Martin Hansen
- 3022/
- Firmware of the Commodore 3022 IEEE-488 printer
- 901472-03.bin
- CBM 2023 Firmware
- 901472-04.bin
- CBM 2022/2023 Firmware
- 901472-05.bin
- CBM 3022 Firmware
- 901472-06.bin
- CBM 3022 Firmware
- 901472-07.bin
- CBM 3022 Firmware
- README
- Part list
- 4022/
- 324764-01.bin
- 4022 Firmware
- 901490-01.bin
- 4022 Firmware (U8AB)
- 901631-02.bin
- Firmware for 4022P Bi-Directional
- 4023@ (link)
- 6400/
- 601140-28.bin
- 601140-29.bin
- cbm6400_rom0.bin
- rom0 uploaded by Bo Zimmerman
- cbm6400_rom1.bin
- rom1 uploaded by Bo Zimmerman
- 8023P-MPP1361/
- These files were uploaded by William M. Levak <[email protected]>.
- 325320-01.bin
- Rom from 8023, uploaded by Bo Zimmerman
- 325320-02.bin
- 8023P firmware
- README.txt
- Information about the chips in the 8023P.
- 8028/
- These files were contributed by Nicolas Welte
<[email protected]>.
- README
- General information about the boards inside the 8028 printer
- UA10-CAR 06.bin
- UA10 2716 EPROM
- UA5-M 07 A.bin
- UA5 2764 EPROM
- UA8-DSY 06-2.bin
- Second variation on UA8-DSY 06. Sent by Christian Forstreuter
- UA8-DSY 06.bin
- UA8 2716 EPROM
- dps1101/
- dps1101-0-8b.bin
- mcs801/
- mcs801-7ja-7.bin
- mcs801-f7ja-1.bin
- mcs810-820/
- mcs810-65-1115.bin
- mcs820-65-1437.bin
- mps1000/
- mps1000-e2-ce8.bin
- mps1224/
- mps1224-font-ic2-sz347b-0141-8810-2.BIN
- mps1224-font-ic3-sz347b-0141-8810-2.BIN
- mps1224-font-ic5-0140-8809-1.BIN
- mps1224_08f9_40081_x_b.bin
- mps1224_2ffa0a_ic5_font_0140_8809-0.bin
- mps1230/
- Firmware for the Commodore printer MPS-1230
- 601240-95-v1.1d-19881110.bin
- Contents of the 27C512 EPROM, labeled "PDL2". This firmware is dated
November 10, 1988, and it is for the German version of the printer.
- mps1200-k405-0202.bin
- Read from IEC MPS-1200 board
- mps1230-v11e-xxxxxx-xx.bin
- mps1250_k111_0201.bin
- parts.txt
- Parts and layout info for this printer.
- r-1.1e-19890809.bin
- Revised firmware for MPS-1230
- mps1270/
- mps1270-601250-54.bin
- mps1270a_revCSC.bin
- TI 27C512 eprom from an MPS1270A
- mps2020/
- mps2020roms.tgz
- roms for mps2020 24 pin printer
- mps801/
- mps801-unknown2732.bin
- Unknown 2732 eprom labeled "New MPS801"
- mps801.bin
- Firmware of the MPS801 printer. This is a 2732 EPROM with a paper label on it
reading"5JW". The circuit board is labeled "SEIKOSHA GP-500J".
- mps801_swe.bin
- MPS801 rom with Swedish (and Finnish?) characters
- mps803/
- mps803.bin
- Firmware for mps803
- mps803_78c11.bin
- Dump from 78C11 mask rom by Diego Barzon
- speed/
- This directory contains firmware for computers and disk drives
to speed up disk io. Check the manuals area for documentation.
- sjdmaker-0.1.tar.gz
- DOS/Unix software to convert U.S. JiffyDOS roms to Swedish
- sx64-flash.zip
- 1541-Flash! firmware for the sx-64 and internal 1541 disk drive
- geos/
- GEOS is a graphical environment for the Commodore 64, 128 and the plus/4.
Some versions of it are available for download at
http://cmdrkey.com/cbm/geos/geos1.html.
- ALLFILES
- Index of all files under this area, text version.
- ALLFILES.html
- Index of all files under this area, HTML version.
- GeoThek/
- This is a collection of German GEOS files (GeoThek library).
The collection is provided here "as is", mainly for two reasons.
First, the disks are organized with some kind of internal logic
(files that belong together are on the same diskette), and second,
even though many of these files are available in the main archive
(even as newer versions), some files may be adapted for German needs
and might not work in English GEOS versions properly.
Merging this collection with our GEOS archive would be possible but very
time-consuming, since there are no descriptions for individual files
(other than the info block), and it would be difficult to decide which
files belong together.
- 128/
- Index.cvt
- List of the GEOS 128 disks in geoWrite format.
- gt601a.d64.gz
- gt601b.d64.gz
- gt602a.d64.gz
- gt602b.d64.gz
- gt603a.d64.gz
- gt603b.d64.gz
- gt604a.d64.gz
- gt604b.d64.gz
- gt605a.d64.gz
- gt605b.d64.gz
- gt606a.d64.gz
- gt606b.d64.gz
- gt607a.d64.gz
- gt607b.d64.gz
- Fonts/
- Index.cvt
- List of the font disks in geoWrite format.
- gt201a.d64.gz
- gt201b.d64.gz
- gt202a.d64.gz
- gt202b.d64.gz
- gt203a.d64.gz
- gt203b.d64.gz
- gt204a.d64.gz
- gt204b.d64.gz
- gt205a.d64.gz
- gt205b.d64.gz
- gt206a.d64.gz
- gt206b.d64.gz
- gt207a.d64.gz
- gt207b.d64.gz
- gt208a.d64.gz
- gt208b.d64.gz
- gt209a.d64.gz
- gt209b.d64.gz
- Fotoalben/
- Index.cvt
- List of the photo album disks in geoWrite format.
- gt401a.d64.gz
- gt401b.d64.gz
- gt402a.d64.gz
- gt402b.d64.gz
- gt403a.d64.gz
- gt403b.d64.gz
- gt404a.d64.gz
- gt404b.d64.gz
- gt405a.d64.gz
- gt405b.d64.gz
- gt406a.d64.gz
- gt406b.d64.gz
- gt407a.d64.gz
- gt407b.d64.gz
- gt408a.d64.gz
- gt408b.d64.gz
- gt409a.d64.gz
- gt409b.d64.gz
- gt410a.d64.gz
- gt410b.d64.gz
- gt411a.d64.gz
- gt411b.d64.gz
- gt412a.d64.gz
- gt412b.d64.gz
- gt413a.d64.gz
- gt413b.d64.gz
- gt414a.d64.gz
- gt414b.d64.gz
- Programme/
- Index.cvt
- List of the program disks in geoWrite format.
- gt101a.d64.gz
- gt101b.d64.gz
- gt102a.d64.gz
- gt102b.d64.gz
- gt103a.d64.gz
- gt103b.d64.gz
- gt104a.d64.gz
- gt104b.d64.gz
- gt105a.d64.gz
- gt105b.d64.gz
- gt106a.d64.gz
- gt106b.d64.gz
- gt107a.d64.gz
- gt107b.d64.gz
- gt108a.d64.gz
- gt108b.d64.gz
- gt109a.d64.gz
- gt109b.d64.gz
- gt110a.d64.gz
- gt110b.d64.gz
- gt111a.d64.gz
- gt111b.d64.gz
- gt112a.d64.gz
- gt112b.d64.gz
- gt113a.d64.gz
- gt113b.d64.gz
- gt114a.d64.gz
- gt114b.d64.gz
- gt115a.d64.gz
- gt115b.d64.gz
- gt116a.d64.gz
- gt116b.d64.gz
- gt117a.d64.gz
- gt117b.d64.gz
- gt118a.d64.gz
- gt118b.d64.gz
- gt119a.d64.gz
- gt119b.d64.gz
- gt120a.d64.gz
- gt120b.d64.gz
- gt121a.d64.gz
- gt121b.d64.gz
- gt122a.d64.gz
- gt122b.d64.gz
- gt123a.d64.gz
- gt123b.d64.gz
- gt124a.d64.gz
- gt124b.d64.gz
- gt125a.d64.gz
- gt125b.d64.gz
- gt126a.d64.gz
- gt126b.d64.gz
- gt127a.d64.gz
- gt127b.d64.gz
- Spezial/
- Index.cvt
- List of the special disks in geoWrite format.
- gt501a.d64.gz
- gt501b.d64.gz
- gt502a.d64.gz
- gt502b.d64.gz
- gt503a.d64.gz
- gt503b.d64.gz
- gt504a.d64.gz
- gt504b.d64.gz
- gt505a.d64.gz
- gt505b.d64.gz
- gt506a.d64.gz
- gt506b.d64.gz
- gt507a.d64.gz
- gt507b.d64.gz
- gt508a.d64.gz
- gt508b.d64.gz
- gt509a.d64.gz
- gt509b.d64.gz
- gt510a.d64.gz
- gt510b.d64.gz
- gt511a.d64.gz
- gt511b.d64.gz
- gt512a.d64.gz
- gt512b.d64.gz
- gt513a.d64.gz
- gt513b.d64.gz
- gt514a.d64.gz
- gt514b.d64.gz
- gt515a.d64.gz
- gt515b.d64.gz
- gt516a.d64.gz
- gt516b.d64.gz
- gt517a.d64.gz
- gt517b.d64.gz
- gt518a.d64.gz
- gt518b.d64.gz
- gt519a.d64.gz
- gt519b.d64.gz
- gt520.d64.gz
- gt521a.d64.gz
- gt521b.d64.gz
- gt522a.d64.gz
- gt522b.d64.gz
- gt523a.d64.gz
- gt523b.d64.gz
- gt524a.d64.gz
- gt524b.d64.gz
- gt524c.d64.gz
- gt524d.d64.gz
- gt525a.d64.gz
- gt525b.d64.gz
- gt525c.d64.gz
- gt525d.d64.gz
- gt526a.d64.gz
- gt526b.d64.gz
- gt527a.d64.gz
- gt527b.d64.gz
- geoPaint/
- Index.cvt
- List of the geoPaint disks in geoWrite format.
- gt301a.d64.gz
- gt301b.d64.gz
- gt302a.d64.gz
- gt302b.d64.gz
- gt303a.d64.gz
- gt303b.d64.gz
- gt304a.d64.gz
- gt304b.d64.gz
- gt305a.d64.gz
- gt305b.d64.gz
- gt306a.d64.gz
- gt306b.d64.gz
- gt307a.d64.gz
- gt307b.d64.gz
- gt308a.d64.gz
- gt308b.d64.gz
- gt309a.d64.gz
- gt309b.d64.gz
- gt310a.d64.gz
- gt310b.d64.gz
- gt311a.d64.gz
- gt311b.d64.gz
- gt312a.d64.gz
- gt312b.d64.gz
- gt313a.d64.gz
- gt313b.d64.gz
- gt314.d64.gz
- gt315a.d64.gz
- gt315b.d64.gz
- gt316a.d64.gz
- gt316b.d64.gz
- gt317a.d64.gz
- gt317b.d64.gz
- gt318a.d64.gz
- gt318b.d64.gz
- gt319a.d64.gz
- gt319b.d64.gz
- gt320a.d64.gz
- gt320b.d64.gz
- gt321a.d64.gz
- gt321b.d64.gz
- gt322a.d64.gz
- gt322b.d64.gz
- gt323a.d64.gz
- gt323b.d64.gz
- sonstige/
- baden1.d64.gz
- baden2.d64.gz
- Fonts or printing utilities created by a GEOS user group from Baden.
- geomag1.d64.gz
- geomag2a.d64.gz
- geomag2b.d64.gz
- geomag3a.d64.gz
- geomag3b.d64.gz
- geomag4a.d64.gz
- geomag4b.d64.gz
- GeoMag issues (in German).
- autoexec/
- 128 DA Auto-Boot.cvt
- Auto-Boot the first desk accessory, C128, by Dan Willmott
- 128_dualboot.cvt
- Run c128 Dual Top 3.0 at boot
- 1571 Boot Fix.cvt
- 1571BootFix V1.0 by Jim Collette. Fix a Maverick boot disk
- 64_dualboot.cvt
- Run c64 Dual Top 3.0 at boot
- AutoCalendar doc.cvt
- AutoCalendar.cvt
- AutoCaledar v1.0 by Michael E. Landon. This file may be corrupted.
- AutoClock 1.0.cvt
- Auto-Clock v1.0 by Rick Koch
- AutoClock doc.cvt
- Docs for AutoClock by Rick Koch.
- AutoClock-1.2.cvt
- AutoClock V1.2 by Rick Koch.
- AutoClock-1.5.cvt
- AutoClock V1.5 by Rick Koch.
- AutoClock-1.6.cvt
- AutoClock V1.6 by Rick Koch, bug fixed by Bruce Thomas
- AutoDate.cvt
- AutoDate.doc.cvt
- AutoDate V1.2 by Rick Koch. Checks Calendar At Boot.
The documentation is in geoWrite V2.1 format.
- AutoMagicMaker-1.0.lnx
- Auto Magic Maker is a program that creates auto executable files to run
Desk Accessories during the GEOS startup sequence. It was written mainly
to run geoCalender and the Note Pad, but it will run any DA that you desire.
- AutoRAW.lnx
- This program is a GEOS auto-exec file that will play the first .RAW type
digital sound file it encounters on your boot disk. AutoRAW has been tested
and successfully runs under GEOS 64 versions 1.3 and 2.0, and GEOS 128
versions 1.4 and 2.0 in both 40 and 80 column modes.
- AutoRun-3.0.lnx
- AutoRun is a newer version of AutoRunner.
- AutoRunner-2.0.lnx
- This application will load and execute all of the AUTO_EXEC files
it finds on a disk (up to a 16 file limit). If you use AUTO_EXEC
utilities on your boot disk, this is helpful after any situation
where a load "rboot",8,1 command was used.
- AutoTime15-fixed.lnx
- AutoTime/AutoClock 1.5 fixed for 80 cols. Set time on boot.
- CENTER 80.cvt
- Fix 80 Col. in GEOS 128. V1.0 by Jim Collette.
- Fancy Start Doc.cvt
- FancyStart.cvt
- Fancy Start V1.0 by Anthony Sommers.
- MouseUp 1.1.cvt
- MouseUp v1.1 by Terry Mullett. Loads prefs for autoexecs.
- MouseUp 3.0.lnx
- Load drivers before other auto-execs, v3.0
- MouseUp 3.1.cvt
- MouseUp v3.1 by Greg King. Loads prefs for autoexecs.
- MouseUp Doc.cvt
- NoRBOOT.cvt
- Disable 128 RBOOT by Jim Collette
- PhotoStart.cvt
- PhotoDisplay 1.0 by James Lewis Kolb. Photoscrap Viewer.
Uses Photoscrap as opening screen on bootup!
- RAWAUTO.cvt
- RAW Player V0.9 by Gregory C. Dent.
- SYSTEM ERROR 2.1.cvt
- System Error 2.1 by Jason Hoos.
- SmartWatch.cvt
- Read SmartWatch at boot by Ken Wallace.
- SmartWatch.doc.cvt
- StartUpScrn.cvt
- StartUpScn 2.0 by Ed Flinn.
- UnBoot.cvt
- UnBoot V1.0 by William C. Coleman. Turns a boot disk into a regular one.
- UpDate.lnx
- SetDate/UpDate set the date at boot by Irv Cobb
- auto clock.cvt
- Set the GEOS clock on system boot
- autodate.cvt
- Check your Calendar at boot, v1.1 by Rick Koch\
- autoloader.cvt
- Autoloader - load any program by boot, by Jim Collette
- autominder.cvt
- Set alarm based on calendar datebook, by Kent LS
- autonotepad.cvt
- Load notepad on boot, an auto-pref 1.3 remix from Arthur Dahm
- autopref.cvt
- Bring up preferences at boot time, by Arthur Dahm
- autoset.cvt
- Auto set the date/time at boot by William Coleman
- bootie.cvt
- Run all autoexecs on all drives, by Kent LS
- fancystart 128.cvt
- Fancy Start 128 v1.0 by Anthony Sommers
- geoPassword doc.cvt
- geoPassword.cvt
- geoPassword V1.0 by Lee Semel.
- geopim.lnx
- Boot Pref Mgr and Calender, by Bruce Thomas.
- geowizard.d64.gz
- Task switcher auto-exec program for GEOS
- mygeodiary.lnx
- Automatically load geoDiary
- newkeys.lnx
- New Keys - Key replacer, designed for geoWrite, but works with others. By J
Major.
- newsystemerror 2.0.cvt
- New System Error 2.0 for GEOS 1.3 by Jason Hoos
- pckeyboard.cvt
- PC Keyboard, probably made with KeyMaker, by Irv Cobb
- qtauto.cvt
- Auto-load QuikTop desktop replacement
- quick dater.cvt
- Set date at startup, by a Genius
- quickstart.cvt
- Loan another application at boot time instead of deskTop, By James Cook
- qwikstash.lnx
- Automatically copy files to Ram Disk on boot
- ramboot.lnx
- Better reboot for GEOS 64 with REU
- reminder.cvt
- Use with Tim's Timer and Calendar to bring up the day's schedule - by Arthur
Dahm
- smartwatch-utils.lnx
- SmartWatch date/time docs and utilities
- timesetter1.2.lnx
- Set date/time at boot by Jason Hoos
- c128/
- 128 rboot3072.cvt
- Alternative RBOOT for GEOS 128 by J Major
- 128DTV10.lnx
- Dual Top v1.0 - alternative deskTop
- 128DTV26.lnx
- Dual Top v2.6 - alternative deskTop
- 128DTV27.lnx
- Dual Top v2.7 - alternative deskTop
- 128DUALV4.lnx
- Demo of Dual Top v4 - alternative deskTop
- 128_dualtop.cvt
- Dual Top Rev E 3.0, a deskTop replacement by Paul Murdaugh
- 128config211.lnx
- CONFIGURE 2.1.1 with better REU support.
- 128dualtop 2.5.lnx
- Dual window deskTop replacement 2.5 by Paul Murdaugh
- 128pointer.lnx
- Auto-Exec apps to change GEOS 128 pointer
- BlackOut 128.cvt
- BlackOut 128.doc.cvt
- BlackOut V1.1 by Jean F. Major. An auto-exec screen saver which
blacks the screen after 1 minute. Runs under GEOS128. The document
is in geoWrite V1.1 format.
- DUALMOD.lnx
- Convert module for Dual Top
- DUALTOP26.DOCS.CVT
- Docs for Dual Top 2.6
- GEOS128_d64.zip
- GEOS 128 v2.0 boot disk
- MouseEdit-2.0.cvt
- MouseEdit-2.0.doc.cvt
- MouseEdit V2.0 by James D. Robbins.
Edit the appearance of the VDC mode mouse pointer.
- RESCUE 128.cvt
- RESCUE 128.doc.cvt
- Allows you to perform a RAM RBOOT of GEOS 128 regardless of the
arrangement of your drives when you left GEOS and the current
numbering of your drives. Also, if you crash GEOS, allows you to
RBOOT GEOS by going through 64 mode. The document, in geoWrite 2.1
format, might be corrupt.
- RPN.readme
- RPN128.cvt
- RPN 128 V1.0 by Robert A. Knop Jr.
Calculator for GEOS 128. Reverse Polish Notation?
- Reset128v1.1.cvt
- Cold Start your C128 from GEOS
- TopDesk128v5r1.d64.gz
- TopDesk deskTop replacement V5 R1, 12-2021
- VDC-background.sfx
- This archive contains geoProgrammer source files (geoWrite 2.1 format)
with routines that implement a 80 column GEOS128 BackGround screen
that uses the free VDC memory in a system with 64K of VDC RAM.
Also included is a short test/demo program (both source and binary).
Ref: Usenet Hacking Mag Issue #3, by Robert A. Knop Jr.
- bootmaker128.doc.cvt
- Docs for BootMaker128
- bootmaker128.lnx
- Create 1581 GEOS 128 boot disk, by Jean Major
- c128 keyboard.cvt
- Enhance keyboard by Michael Schell
- color128.lnx
- Adds some color to GEOS 128
- fix128kybd.lnx
- Make the num keypad Enter key work like Return: by Irv Cobb
- gateWay128.d64.gz
- gateWay 128 boot disk - bootable GEOS compatible OS.
Requires GEOS 128 v2.0 booted.
- gateWay26_128_r001.d81.gz
- gateWay128 v2.6 system disk r0.01 by Paul Murdaugh
- geoList80.lnx
- GeoList80 will list a GEOS disk directory to either a Printer, or create
a geoWrite V1.1 document file.
- gw128-4mb-r01.d64.gz
- Patch files for gateWay 128 to support 4mb
- move80col.cvt
- Move the 80 column screen around by Rob Phoenix
- mp33-de.d81.gz
- MegaPatch 3 for GEOS 128 - OS patch (2018 version - German)
- mp33-en.d81.gz
- MegaPatch 3 for GEOS 128 - OS patch (2018 version - English)
- mp3_c128.d64.gz
- megaPatch 3 for GEOS 128 - deskTop replacement and OS patch (1998 rev)
- mp3v3e128.d81.gz
- MegaPatch 3 for GEOS 128- deskTop and OS patch (1999 rev)
- pointer128.lzh
- pointer128.readme
- Mouse pointer replacement for GEOS 128; source code included.
- rescue128.lnx
- Rescue 128 docs and versions. Reboot GEOS 128 from BASIC.
- topdesk128.d64.gz
- topDesk deskTop replacement for GEOS 128
- topdesk128de4.d64.gz
- German deskTop Replacement
- c64/
- 64DUALTOP2.0.lnx
- Dual Top v2.0 - alternative deskTop
- 64DUALTOP25.lnx
- Dual Top v2.5 - alternative deskTop
- 64config211.lnx
- CONFIGURE 2.1.1 with better REU support
- BSW2Swedish.cvt
- BSW2Swedish.readme
- FontChanger V1.0 by Irv Cobb.
Modifies the default GEOS font (BSW) to include swedish characters
Å, Ä and Ö as well as É and Ü. Uploaded by Jonas Hultén
([email protected]).
- DUAL TOP.CVT
- Alternative deskTop for GEOS 64 and gateWay 64
- DUALMOD.lnx
- Convert module for Dual Top
- DUALTOP.lnx
- DualTop 1.0 alternative deskTop for gateWay 64 by Paul Murdaugh
- DUALTOP4.lnx
- Demo of Dual Top Rev E 3.0, a deskTop replacement by J.D. Robbins
- DUALTOPDOC.CVT
- Docs for Dual Top
- GDOS 083 eng.zip
- GDOS Extended Desktop by Markus Kanet, based off MegaPatch3. Includes .D81
boot disk and applications disk.
- GEOS2000-20020329.tar.gz
- GEOS 2.0 source code, assembled by Maciej Witkowiak
- GEOS25de.d64.gz
- GEOS 2.5 (topDesk) boot disk
- GEOS64-2.1e.zip
- GEOS 64 2.0 rom-based system w/sd2iec support
- GEOS64v1.0.d64.gz
- GEOS 1.0 boot disk.
- RPN.readme
- RPN64.cvt
- RPN 64 V1.0 by Robert A. Knop Jr.
Calculator for GEOS 64. Reverse Polish Notation?
- SwedishKeys64.cvt
- SwedishKeys64.readme
- Kbd Install V1.0 by Jonas Hultén.
Modifies the GEOS 64 2.0 keyboard table to handle a swedish keyboard.
Uploaded by the author, Jonas Hultén ([email protected]).
- WorkDesk5.1.cvt
- AutoExec mini deskTop by Payton Snider
- WormDesk4.cvt
- Alternate deskTop for GEOS 64 v2
- WormDesk4Docs.cvt
- Docs for WormDesk 4
- desktop21.cvt
- deskTop 2.1, with 4 drive support, new icons
- dualTopV3.1R1.13+.d64.gz
- Dual Top 3.1 R1.3+ by Paul Murdaugh, released 2022
- dual_top_3.cvt
- Dual Top Rev E 3.0, a deskTop replacement by Paul Murdaugh
- gateWay26_64_r001.d81.gz
- gateWay64 v2.6 system disk r0.01 by Paul Murdaugh
- gateWay64-v25-docs.d64.gz
- Documentation for gateWay64 v2.5
- gateWay64.d64.gz
- gateWay 64 v2.5 system disk - requires GEOS 2.0 boot
- gdesk64-v10en.d64.gz
- geoDesk 64 v1.0e desktop replacement
- geoShell-2.2_d64.zip
- geoShell command line interface for GEOS
- geoShell-new-commands-disks_d64.zip
- Command extensions for geoShell
- geos-nederlands.d64.gz
- GEOS 2.0 localized for the netherlands.
- geos20_d64.zip
- GEOS 64 v2.0 boot disk and utility disks, with manual
- geosnap.lnx
- geoSnap - makes bootable disk image. Source included.
- geosyscopy.lnx
- GEOS 1.3 system copy package
- gw64-4mb-r01.d64.gz
- Patch files for gateWay 64 to support 4mb
- mp33-de.d81.gz
- MegaPatch 3 for GEOS 64 - OS patch (2018 version - German)
- mp33-en.d81.gz
- MegaPatch 3 for GEOS 64 - OS patch (2018 version - English)
- mp3_c64.d64.gz
- megaPatch 3 for GEOS 64 - deskTop replacement and OS patch (1998 rev)
- mp3v3e64.d81.gz
- MegaPatch 3 for GEOS 64 - deskTop replacement and OS patch (1999 rev)
- multigeos.lnx
- Demo of a new type of plug-in deskTop
- quick-change1.6.lnx
- Simple dialog-box type deskTop
- quick-change1.cvt
- Simple dialog-box type deskTop
- qwik top 3.0.cvt
- Qwik Top v3.0 by John Howard
- qwik top3.1.cvt
- QwikTop 3.1 - desktop replacement
- qwiktop2.4.cvt
- QwikTop 2.4 - desktop replacement
- qwiktop20.lnx
- QwikTop 2.0 - desktop replacement
- qwiktop22.lnx
- QwikTop 2.2 - deskTop replacement
- rboot.cvt
- RBOOT by BSW for GEOS 1.3
- rescue 64.lnx
- Rescue 64 - Reboot GEOS 128 from BASIC.
- topDesk64-1305.d64.gz
- GEOS64 TopDesk desktop replacement, v5.0- German and English
- topdesk.d64.gz
- topDesk deskTop replacement for GEOS 64 3.2 - German language
- wormdesk 5.0.cvt
- WormDesk v5.0 by Payton Snider
- comm/
- W128V10.ZIP
- The Wave 128 browser and terminal Program.
- W64V10.ZIP
- The Wave 64 browser and terminal Program.
- geoDex.dial-patch.cvt
- DexDialFix V1.0 by Steve Main.
Patches geoDex v2.0 or v2.1 to autodial any Hayes compatible modem.
- geoTerm.defaultModem-patch.prg
- This Commodore BASIC program patches the geoTerm disk and sets the
default modem.
- geoTerm.font-patch.lnx
- This program patches geoTerm to use a different font.
- geoTerm.keys.cvt
- geoPaint V2.0 document.
Simple chart of keyboard commands for GeoTerm 2.0
- geocbmterm1.lnx
- Full color PETSCII 40 col term for Wifi modems
- geotelnet13.lnx
- ANSI Telnet app for C64Net (and other) wifi modems
- geoterm.cvt
- GeoTerm 1.0 by Will Coleman. Simple terminal.
- geoterm128.lnx
- geoTerm128 v2.1 Modem/Terminal program for GEOS 128
- geoterm64.lnx
- geoTerm64 v2.0 - Modem terminal program by William Coleman
- geoterm64v21de.lnx
- geoTerm 64 v2.1, German language version
- wave64128_b29.d81.gz
- The Wave (64 and 128 versions) vB29
- wavedemo.sfx
- Wave demo with docs by Maurice Randall
- deskacc/
- 34FILLS.CVT
- Use the "extra" fill patterns
- AnalogClock.cvt
- Analog clock with sounds by Charles Bozarth
- AnalogClock.doc.cvt
- Docs for Analog Clock
AutoRAW has been tested and successfully runs under GEOS 64 versions
1.3 and 2.0, and GEOS 128 versions 1.4 and 2.0 in both 40 and 80
column modes.
- CalcMove.cvt
- CalcMove.doc.cvt
- CalcMover V1 by Steven E. Eyrse.
This will move the Calculator to where YOU want it. Airs' :)
- DeskPackPlus.d64.gz
- BSW Deskpack Plus package, with Gfx grabber, Calendar, Blackjack, Icon Editor,
geoDex, geoMerge, and new photo managers.
- FPE.sfx
- FPE is a full featured fill pattern editor, created specifically for
use with GeoPaint, although it will work with other applications as
well.
- FontSwap128.cvt
- FontSwap V1.5 by Payton W. Snider II.
- FontSwap128.doc.cvt
- Docs for Font Swap 128
- GEOSMON.cvt
- Monitor V1.3 by Mystical Stuff. This file may be corrupted.
- HAL 2001.RAW.cvt
- RAW V1.0 file. This file may be corrupted.
- HEX_PRINT.cvt
- Steve DA V1.0 by Steven E. Eyrse.
- HEX_PrintHP.cvt
- Steve DA V1.0 by Steven E. Eyrse.
- IconGrabber 1.3.cvt
- Icon Grabber - fast icon transfers by John Young
- IconGrabber 1.5.lnx
- Icon GrabberV1.5 by John Paul Young.
- InfoView-1.0.cvt
- InfoViewDA V1.0 by Douglas Adams. Lets you to view a program's info
box and the icon from another program. The document is in
geoWrite V2.1 format.
- InfoView-1.0.docs.cvt
- InfoView-2.0.cvt
- InfoViewDA V2.0 by Douglas Adams. The document is in geoWrite V2.1 format.
- InfoView-2.0.docs.cvt
- Input Choices 2.cvt
- Select InputV2.0 by Rick Coleman.
- Locate128.lnx
- GEOS 128 accessory for locating files on a disk
- MOUSER.cvt
- MOUSER V1.0 by Douglas Adams.
- Mailbars-1.0.lnx
- This program helps you interpret the bar codes used on envelopes in the
North American postal system. Programmed by Steven E. Eyrse.
The document is in geoWrite V2.1 format.
- NX10 ALL STYLES.cvt
- Text Print V1.0 by Terry Van Camp.
- NewTools doc.cvt
- geoWrite V1.1 document.
- NewTools.cvt
- NewTools V1.0 by David B. Ferguson. NewTools is a Desk Accessory
meant for use in GeoPaint.
- Printer Choices2.cvt
- Select PrintV2.0 by Rick Coleman.
- ReFill.80.cvt
- HelperDA V6.0 by JimmyD.
- ReFill.cvt
- HelperDA V6.0 by JimmyD.
- SWAP-PALBUMS.CVT
- Swap photo albums on disk, by James Lewis Kolb
- SWAP-TALBUMS.CVT
- Swap text albums on disk, by James Lewis Kolb
- Screen Dump 1.0.cvt
- Screen Dump 1.0 - Dump screen to printer, by Arthur Dahm
- Select Printer doc.cvt
- Select Printer.cvt
- ChangePrint V1.0 by Jim Collette. The document is in geoWrite V2.1
format.
- Serial Number.cvt
- Protectus document. This file may be corrupted.
- Show-Font-1.2.cvt
- Show Font V1.2 by Jörgen Eckel.
- Show-Font-1.3.cvt
- Show Font V1.3 by Jörgen Eckel.
- SpellHelp.cvt
- HelperDA V2.0 by JimmyD.
- TextPrint-2.5.sfx
- Text Print is a program to print geoWrite files (Write Image V2.0 or
V2.1) using your printer's resident fonts and features.
- WRITEHELP.cvt
- HelperDA V1.0 by JimmyD.
- Wristwatch-4.0.cvt
- Wristwatch V4.0 by Master Blaster. This file may be corrupted.
- analog-clock.cvt
- Very tiny analog clock by Douglas S Curtis
- calendar 1.0.cvt
- Calendar 1.0: datebook by Jung & Wedgwood
- change input.cvt
- Change Input V1.0 by Arthur J. Dahm III.
- change printer.cvt
- Change printer driver DA by Arthur Dahm
- convert2.5(da).cvt
- Convert GEOS files to SEQ 2.5 desk accessory
- culture.lnx
- Game of Life type desk accessory
- da-runner.lnx
- Run any desk accessory from 3 drives by Jim Collette
- disp.clk.1.2-1.3.cvt
- Installs a constant-display clock for GEOS 1.2 and 1.3
- display clock.cvt
- Display clock on GEOS 1.2 and 1.3, by Steve Leavitt
- dump double.cvt
- Dump double-sized screen to printer by Doug Fults
- dump.cvt
- Dump screen to printer by Doug Fults
- fontswap.cvt
- Select fonts from inside geoWrite or another app
- fontswap.doc.cvt
- Docs for Font Swap
- geoSliders.DOC.cvt
- geoWrite V1.1 document.
- geoSliders.PRN.cvt
- geoWrite V1.1 document.
- geoSliders.cvt
- geoSliders V1.0 by Lester Gock.
- geoalbum10.lnx
- Saves screen to photo album. Version 1.0-1.1 by Jean Major
- geoalbum30.lnx
- geoAlbum - Copies screen into a photo album, by J Major. Includes Album Timer
and mouse drivers for it. Version 3.0
- geofetch.cvt
- Grab a photo scrqap from the screen, by Scott Resh
- geoformat.cvt
- Fast formatting da by Arhur Dahm v1.0
- geohexcalc.cvt
- Programmer calculator that supports HEX. by Bill Sharp
- geohexcalc.lnx
- geoHexCalc v1.0 - Hex calculator by Bill Sharp
- geohexcalc1.lnx
- geoHexCalc V1.0 by Bill Sharp. This file may be corrupted. The doc is in
geoWrite V1.1 format.
- geos info.cvt
- A sort of instant screen saver DA, by Jeff Fox
- getDirectory.cvt
- getDirectoryV1.2 by Nick Vrtis. This file may be corrupted.
- getDirectory.doc.cvt
- Docs for getDirectory
- getdirectory1.2.cvt
- Get Directory to text scrap, by Nick Vrtis.
- grabit2.lnx
- Grab graphics from screen 1.0 by Richard A Rardin
- infobox.lnx
- Displays serial number, drive, printer info by Michael Myers
- logitron.cvt
- Game of sliding tiles into order
- marker.cvt
- A measuring tool, esp useful for geoPaint, by David Ferguson
- minidesk.cvt
- Mini-DeskTop desk accessory by Jim Collette
- mousemate.cvt
- Select input driver by Chuck Kinney
- newtools2.lnx
- A new set of tools to be used in geoPaint, by David Ferguson
- orpheus.cvt
- Orpheus game by Walter Knupe
- pattern editor v1.cvt
- Pattern Editor 1.0, edit the 32 geos patterns, by Arthur Dahm
- pattern editor v2.cvt
- Pattern Editor 2.0, edit the 32 geos patterns, by Arthur Dahm
- pattselectda.cvt
- PatternSelect DAV - Loads fill patterns by David Ferguson
- print screen.cvt
- PrintScreen V1.1 by Michael T. Graham.
- ruler1.4.cvt
- Ruler desk accessory 1.4 by Michael Graham
- ruler1.5.cvt
- Ruler v1.5 by Michael Graham
- ruler1.6.cvt
- ruler V1.6 by Michael T. Graham.
- s-mem dump 1.cvt
- Spelunker memory browser by Tony Reynolds. Might only be stable under GEOS
1.3, as it crashes in 2.0+
- scrap2vidpg.cvt
- geoVidPage Scrap-er
- screen printer 2.0.cvt
- Screen Printer 2.0 desk accessory by Greg King
- screen printer 2.1.cvt
- Screen Printer 2.1 desk accessory by Greg King
- screendumper.2.cvt
- Dump screen from anywhere, by Jeff Huntington
- screenphoto.cvt
- Capture screen as photo scrap, by David Hall
- selector.cvt
- Selector V1.0 by John L. Brown.
- solitaire.cvt
- Peg jumping game accessory (german)
- superhirn.cvt
- Game of logic, guess, and clues (german)
- tic-tac-toe.cvt
- Game of tic-tac-toe against -- yourself?
- drivers/
- GW1571.d64.gz
- Update to 1571 disk driver by Paul Murdaugh
- PerfectPrint-disks1-6_d64.zip
- Special drivers and fonts for getting higher resolution print-outs out of dot
matrix printers. From Creative Micro Designs.
- geodrivers.d64.gz
- Various GEOS drivers
- input/
- 128 1351 v1.cvt
- comm 1351v1 V2.0 by Stefan Milcke.
- 128 JOYSTICK P2.cvt
- Input Drvr V2.0 by Berkeley Softworks.
- 128 Koala Pad 1.cvt
- Willmott document.
- 128 mouse jh 1.cvt
- C128 1351 driver where right-button slows pointer
- 128JOY PORT2.cvt
- Input Drvr V2.0 by Berkeley Softworks.
- 1351-rdc.d64.gz
- 1351 drivers for 64 & 128: right button double-click
- 1351.leftright.cvt
- Use both buttons as click, by Arthur Dahm
- 64 l2r2l 1351.cvt
- 1351 mouse driver, right-click moves pointer to edge
- Atari CX80 Trackball.sda
- COMM 1351 p2.cvt
- Input Drvr V1.1 by David Durran.
- COMM 1351(a) p2.cvt
- Input Drvr V1.1 by Chris Hawley.
- COMM MOUSE2.cvt
- Input Drv. V1.0 by D. CATTELL.
- COMM1351V1.cvt
- Input Drvr V2.1 by Stefan Milcke
- COMM1351V2.cvt
- Input Drvr V2.2 by Stefan Milcke
- COMPUTEREYES.cvt
- Eyes Driver V1.0 by David Durran.
- INKWELL.cvt
- Input Drvr V1.1 by David Durran.
- JOYSTICK PORT 2.cvt
- Input Drvr V1.1 by Berkeley Softworks.
- JOYSTICK p2.cvt
- Input Drvr V1.1 by BSW/Spike Dethman.
- KOALA PAD 1.cvt
- Input Drvr V1.1 by W. Bruce Moore.
- KOALA PAD 2.cvt
- Input Drvr V1.1 by W. Bruce Moore.
- KOALA PAD II.cvt
- Input Drvr V1.1 by Arthur J. Dahm III.
- KOALA PAD III-2.cvt
- A slightly different version of KOALA PAD III (different icon?)
- KOALA PAD III.cvt
- Input Drvr V1.1 by Arthur J. Dahm III.
- KOALA PAD.cvt
- Input Drvr V1.1 by David Durran.
- KOALA PAD2.cvt
- Input Drvr V1.1 by Mystic Jim.
- KOALA SIDE p2.cvt
- Input Drvr V1.2 by Spike Dethman.
- KOALA SIDE.cvt
- Input Drvr V1.2 by Spike Dethman.
- KPAD II2.cvt
- Input Drvr V1.1 by Arthur J. Dahm III.
- KoalaVert docs.cvt
- geoWrite V1.1 document.
- KoalaVert.cvt
- KoalaVert V1.0 by Spike Dethman.
- LIGHT PEN.cvt
- Input Drvr V1.1 by Papa Doc.
- NEW KOALA docs.cvt
- geoWrite V1.1 document.
- New KOALA PAD p2.cvt
- Input Drvr V1.2 by Spike Dethman.
- New KOALA PAD.cvt
- Input Drvr V1.2 by Spike Dethman.
- PENJOY.cvt
- Input Drvr V1.4 by Mystic Jim.
- SLOW STICK.cvt
- SLOWSTICK V1.0 by Master Blaster. This file is corrupted.
- anypen.cvt
- Input Drvr V1.1 by David Durran.
- auto pref-input 1.0.cvt
- This could be a utility
- auto pref-input 1.1.cvt
- 1.1 of this utility driver for early GEOS 64 by David Feltenberger
- c1351.open disk.cvt
- Right button does open-disk, by Arthur Dahm
- comm 1351(A).cvt
- Accellerated 1351 mouse driver
- comm 1351.cvt
- 1351 mouse driver
- double click 128.cvt
- 1351 Right button double clicks - by Andrew Mileski
- double click 64 v2.0.cvt
- 1351 Right button double clicks v2.0 - by Andrew Mileski
- double clicker 64 v1.1.cvt
- 1351 c64 right mouse button double clicks v1.1
- joystick 1.1.cvt
- Joystick driver
- koala pad.cvt
- Koala Pad driver
- lightpen.cvt
- Driver for light pens with buttons
- lpen-80.cvt
- 80 col inkwell light pen driver
- mouse 1351.cvt
- Another 1351 mouse driver from David Durran
- mouse2.cvt
- 1351 mouse driver by David Durran
- port2drivers.doc.cvt
- geoWrite V1.1 document.
- ssport1.cvt
- SuperSketch port 1 driver
- ssport2.cvt
- SuperSketch port 2 driver
- supersketch.cvt
- SuperSketch 1.3 driver by Alex Boyce
- twobuttons.lnx
- 1351 right-double-click driver by Duran and Armes
- printers/
- Here you will find some printer drivers for GEOS.
- 10-X bitshift.cvt
- Gemini 10/x driver that adds extra bit
- 10-X dualshift.cvt
- Gemini 10/x driver dual pass with 1 bit shift
- 1180 2x PLOTTER.cvt
- LASERMATRIX V2.0 by Bill Prendergast.
- 1180 4xDENSITY.cvt
- LASERMATRIX V2.0 by Bill Prendergast.
- 1525-80dpi.cvt
- 1525driver V1.0 by Maurice Randall.
- 1526-g.cvt
- Commodore MPS-802 / 1526 with Graphik-ROM
- 1526-n.cvt
- Commodore MPS-802 / 1526 with Graphik-ROM
- 1526.cvt
- Printdriver V2.0 by David Durran.
- 24 pin drivers.cvt
- Docs for some 24 pint drivers
- 24pin.lnx
- 24 pin printer drivers.
- 80pageAdv-drvr.cvt
- Driver for printers that need paper advance
- BubbleJet.LQ1.cvt
- ShellDriverEV2.0 by Lloyd Hayes.
- Comm 1 line.cvt
- Comm 1 line V2.2 by Rick Coleman.
- Comm80.120.cvt
- ShellDriverDV2.0 by George H. Wells, Jr.
- DESKJET+.cvt
- HP DESKJET by ED PHILLIPS.
- DskJet_LQ.cvt
- Printdriver V2.1 by Steven E. Eyrse.
- DskJtNLQ.cvt
- Printdriver V2.1 by Steven E. Eyrse.
- EP24PCLR(GC).CVT.cvt
- ShellDriver V2.0 by George H. Wells, Jr.
- EPSON FX-80 (GC).cvt
- EPSON LQ (GC).cvt
- Printdriver V2.1 by David Durran.
- EPSON LQ(GC).CVT.cvt
- Printdriver V2.1 by David Durran.
- EPSON LQ-1500.cvt
- Printdriver V2.1 by David Durran.
- EPSON-Highquality.lnx
- High quality EPSON printer drivers
- EPSON8PINCLRGC.cvt
- ShellDriver V2.0 by George H. Wells, Jr.
- EX-800 NLQ.cvt
- This file may be corrupted.
- EX-800 V3.4.cvt
- Printdriver V3.3 by Kevin McConnell.
- Epson MX-80.cvt
- Epson24pin.cvt
- ShellDriverEV2.0 by George H. Wells, Jr.
- Epson24pin90GC.cvt
- ShellDriver V2.0 by George H. Wells, Jr.
- Epson24pin90dpi.cvt
- ShellDriver V2.0 by George H. Wells, Jr.
- Epson24pinColor.cvt
- ShellDriver V2.0 by George H. Wells, Jr.
- Epson24pinDraft.cvt
- ShellDriverEV2.0 by George H. Wells, Jr.
- Epson24pinGrey.cvt
- ShellDriver V2.0 by George H. Wells, Jr.
- Epson8pin3pass.cvt
- ShellDriverBV2.0 by George H. Wells, Jr.
- Epson8pin80dpi.cvt
- ShellDriver V2.0 by George H. Wells, Jr.
- Epson8pinColor.cvt
- ShellDriver V2.0 by George H. Wells, Jr.
- Epson8pinDarker.cvt
- ShellDriver V2.0 by George H. Wells, Jr.
- Epson9pin.cvt
- ShellDriverDV2.0 by George H. Wells, Jr.
- FX-80 DS (GC).cvt
- Printdriver V2.1 by David Durran.
- FX-80 QS (GC).cvt
- Printdriver V2.1 by David Durran.
- FX-850 SIX.cvt
- Printdriver V3.3 by Kevin McConnell.
- HP-textprint.lnx
- HP text print drivers.
- HP_NLQ_V4.cvt
- Steve_Ptr___V2.0 by Steven E. Eyrse.
- IBM 5152+.cvt
- Printdriver V2.0 by David Durran.
- IBM9pin80dpi.cvt
- ShellDriver V2.0 by George H. Wells, Jr.
- ImageWriter II.cvt
- ClrPrntDrvr V2.0 by David Durran.
- ImageWriter.cvt
- Printdriver V2.0 by David Durran.
- KX-P1091.lnx
- Panasonic and LM KX-P1091 drivers.
- LaserJet (GC).cvt
- Printdriver V2.1 by David Durran.
- LaserJet PAR-2.cvt
- A slightly different version of the HP LaserJet parallel driver.
- LaserJet PAR.cvt
- Printdriver V2.1 by David Durran.
- LaserJet SER.cvt
- Printdriver V2.1 by David Durran.
- LaserMatrix-2.0.lnx
- LaserMatrix, a printer driver toolkit (define your own driver).
- MPS 5152+138 SD.cvt
- Printdriver V2.0 by Mod by L. Hayes.
- MPS-5152+ DS.cvt
- Printdriver V2.1 by Mod by L. Hayes.
- MPS-5152+ QS.cvt
- Printdriver V2.1 by Mod by L. Hayes.
- MPS-801.1525.cvt
- ShellDriver V2.0 by George H. Wells, Jr.
- MPS1000 codes.cvt
- geoWrite V2.1 document.
- NLQSTAR.cvt
- Printdriver V2.1 by Steven E. Eyrse.
- NX-1000C.lnx
- Star NX-1000C printer drivers.
- NX-1000_6 3.4.cvt
- Printdriver V3.4 by Kevin McConnell.
- NX1000cbm.cvt
- Printdriver V2.0 by James Lewis Kolb.
- OKI 120 NLQ.cvt
- Printdriver V2.0 by David Durran.
- Oki 10 NLQ.cvt
- OKIMATE 10 V2.2 by Rick Coleman.
- Okimate 10.cvt
- ClrPrntDrvr V2.0 by David Durran.
- Okimate 20.cvt
- ClrPrntDrvr V2.0 by David Durran.
- Okimate20Grey.cvt
- ShellDriverAV2.0 by George H. Wells, Jr.
- Okimate20HighRes.cvt
- ShellDriverAV2.0 by George H. Wells, Jr.
- Okimate20LowRes.cvt
- ShellDriver V2.0 by George H. Wells, Jr.
- Olivetti PR2300.cvt
- Printdriver V2.0 by David Durran.
- P1124i.EPS LM.cvt
- LASERMATRIX V2.0 by Bill Prendergast.
- P1124i.IBM LM.cvt
- LASERMATRIX V2.0 by Bill Prendergast.
- SEAR2000.cvt
- PRINTDRIVER V2.0 by DOUG BLAKELEY.
- SG-10C MD.cvt
- SG-10C MD V1.0 by Stephen V Allen.
- SL-10C 120 DPI.cvt
- Printdriver V2.0 by James Bassemier.
- SL-10C Q80 DPI.cvt
- Printdriver V2.0 by James Bassemier.
- Scribe.Omni.cvt
- PrintDriver V2.1 by Rick Coleman.
- Seikosha SP-1000.lnx
- Seikosha SP-1000 printer drivers. Also known as Okimate 10.
- Shell Printer Drivers.src.lnx
- Source code for Epson and Okimate shell printer drivers.
- Star LM-1000.cvt
- LaserMatrix V1.0 by Bill Prendergast.
- Star NB-15.cvt
- Printdriver V2.0 by David Durran.
- Star NL-10(com).cvt
- Printdriver V2.0 by David Durran.
- Star NX-10.cvt
- Printdriver V2.0 by David Durran.
- Star NX-1000 n.r.cvt
- PrintDriver V2.1 by Rick Coleman.
- Star NX-1000x6.cvt
- Printdriver V3.3 by Kevin McConnell.
- Star NX-10C.cvt
- Printdriver V2.0 by David Durran.
- Star SG-10 LM.lnx
- LaserMate drivers for Star SG-10.
- Star SG-10 QD.DS.cvt
- Printdriver V1.0 by James R. Deal.
- Star SG-10 QD.cvt
- Printdriver V2.0 by David Durran.
- Star SG-10C LM.cvt
- LASERMATRIX V2.0 by Bill Prendergast.
- Userport-driver.asm
- Source code for driving printers connected with Centronics cable
on the user port.
- ascii-only.cvt
- Text-only printer driver
- bitshift 10-x.cvt
- Gem 10/X printer driver
- bj-200E 3 pass.cvt
- Cannon BubbleJet 200E driver (3 pass)
- bj-200E.cvt
- Cannon BubbleJet 200E driver
- bluechip (gc).cvt
- BlueChip M120 geoCable driver
- bluechip daisy.cvt
- ASCII only driver for BlueChip D12/10 Daisywheel
- bluechip m120.cvt
- BlueChip M120 and compatibles
- bluechip-daisy.cvt
- ASCII-only driver for BlueChip D12/10 Daisywheel
- c.itoh 8510 (gc).cvt
- C.Itoh 8510 and compatibles (geoCable)
- c.itoh 8510 d.s..cvt
- C.Itoh 8510 and compatibles (double strike)
- c.itoh 8510 q.s..cvt
- C.Itoh 8510 and compatibles (quad strike)
- c.itoh 8510.cvt
- C.Itoh 8510 and compatibles
- c.itoh 8510a.cvt
- C.Itoh 8510 and compatibles with formfeed issue
- c.itoh red..cvt
- C.Itoh 8510 and compatibles (50% linear reduction)
- comm compat 1.2.cvt
- Generic Commodore Compatible printer driver
- comm compat 2.0.cvt
- Generic Commodore Compatible printer driver
- comm. compat..cvt
- Generic Commodore Compatible printer driver
- cr-220 8060 PRI.cvt
- daisy12-10.cvt
- Blue Chip D12/10 printer driver
- dblstrike10-x.cvt
- Gemini 10-X double strike driver
- ep8pin3pass.cvt
- Epison/IBM printer driver, 3 pass smoothing
- eps.label.driver.cvt
- EPSON driver for printer 1" labels
- epson 1 line.cvt
- Epson driver, sets form length to 1 or 2 lines
- epson dbl.prt.cvt
- NLQ printer driver for Epson FX-80 by Terry Mills
- epson ex-800.cvt
- Epson EX-800 v3.2 driver
- epson fx-120.cvt
- Epson FX printer driver by David Durran
- epson fx-120.dbl.cvt
- Epson FX printer driver by David Durran
- epson fx-240.cvt
- Epson FX printer driver by David Durran
- epson fx-240.dbl.cvt
- Epson FX printer driver by David Durran
- epson fx-60.cvt
- Epson FX printer driver by David Durran
- epson fx-60.dbl.cvt
- Epson FX printer driver by David Durran
- epson fx-72.cvt
- epson fx-72.dbl.cvt
- epson fx-80 (gc).cvt
- Printdriver V2.0 by David Durran.
- epson fx-80 ds.cvt
- Epson FX-80 9 pin double-strike driver
- epson fx-80 qs.cvt
- Epson FX-80 9 pin quad-strike driver
- epson fx-80.cvt
- Epson FX printer driver by David Durran
- epson fx-80.dbl.cvt
- Epson FX printer driver by David Durran
- epson fx-85.cvt
- Epson FX-85 printer driver
- epson fx-86e.cvt
- epson fx-90.cvt
- Epson FX printer driver by David Durran
- epson fx-90.dbl.cvt
- Epson FX printer driver by David Durran
- epson gc (no.ff).cvt
- epson gc 90.cvt
- epson jx-80 (gc)-2.cvt
- EPSON HX-80 geoCable driver - Alternate
- epson jx-80 (gc).cvt
- EPSON JX-80 geoCable driver
- epson jx-80.cvt
- EPSON JX-80 driver
- epson labels.cvt
- epson lx-80.cvt
- EPSON LX-80 driver
- epson mx-80 (gc).cvt
- EPSON MX-80 geoCable driver
- epson mx-80.cvt
- Printdriver V2.0 by David Durran.
- epson red..cvt
- 66% reduction for EPSON printers
- epson red.cvt
- epsonfx-80.dsx.cvt
- epsonfx-80.x.cvt
- epsonfx-90.dsx.cvt
- epsonfx-90.x.cvt
- epsonlaser 2.1.cvt
- Epson lasermatrix2 driver v2.1
- epsonlaser 3.0.cvt
- Epson lasermatrix2 driver 3.0
- epsonlaser2.cvt
- EPSON LaserMatrix 2 driver
- epsonlq1500[pp].cvt
- Epson LQ 1500 cable printer driver
- ex-800 v3.3.cvt
- Epson EX-800 v3.3 printer driver
- ex-800 v3.4 (gc).cvt
- EX-800 geoCable driver
- ex-800 v3.5 (gc).cvt
- ex-800 v3.5.cvt
- fx-80c.cvt
- FX-80 driver, single pass, vertically compresses
- fx80 4-1.cvt
- Epson FX-80 quad density driver
- fx80 double.cvt
- Epson FX-80 double density driver 1/3 dot line feed
- fx80 paintpages.cvt
- Epson FX-80 PaintPages driver
- gemini 10x (gc).cvt
- Gemini 10X, Delta, and Radix printers (geoCable)
- gemini 10x.cvt
- Gemini 10X, Delta, and Radix printers
- gemini ds.cvt
- Star Gemini printer driver
- gemini ii 80 d.cvt
- Gemini II 80 printer driver
- gemini ii 80 n.cvt
- Gemini II 80 printer driver
- gemini ii.cvt
- Star Gemini II
- gemini qs.cvt
- Star Gemini quad-strike driver
- geoCable2.txt
- Tells you how to build a cable that works with Centronics printers in GEOS.
- hp laserjet.cvt
- HP LaserJet printer driver
- hp5xx6xx.d64.gz
- Printer Drivers for HP 5xx and 6xx printers by Grimm
- ibm 5152 (gc).cvt
- IBM 5152+ driver (geoCable)
- ibm 5152 ds.cvt
- IBM 5152+ driver (double strike)
- ibm 5152 qs.cvt
- IBM 5152+ driver (quad strike)
- imagewriterds.cvt
- ImageWriter series driver (double strike)
- imagewriterqs.cvt
- ImageWriter series driver (quad strike)
- imwrtr ii ds.cvt
- ImageWriter II series driver (double strike)
- imwrtr ii qs.cvt
- ImageWriter II series driver (quad strike)
- interceptor 1.3.cvt
- Print to a geoPaint document
- interceptor-sleuth.cvt
- Printer driver for geoSleuth that sends text to geoWrite file.
- interceptor.cvt
- interlace epson.cvt
- interlace epsonD.cvt
- kx-p1124 lm.cvt
- laserjet par.cvt
- HP LaserJet
- lasermatrix sg10.cvt
- laserwriter 2.1.cvt
- lq 24-60N.cvt
- Panasonix KX-P1124 in Epson LQ-2500 24-PIN mode, 60 card line
- lq 24-80N.cvt
- Panasonix KX-P1124 in Epson LQ-2500 24-PIN mode, 80 card line
- lq 8-60N.cvt
- Panasonix KX-P1124 in Epson LQ-2500 8-PIN mode, 60 card line
- lq 8-80N.cvt
- Panasonix KX-P1124 in Epson LQ-2500 8-PIN mode, 80 card line
- lq-2500 lm.cvt
- mps 1200 qs.cvt
- MPS1200 quad strike driver
- mps-1000-alt.cvt
- MPS-1000 printer driver (alt)
- mps-1000.cvt
- Commodore MPS-1000 driver
- mps-1200 ds.cvt
- MPS-1200 double strike driver
- mps-801.cvt
- Commodore MPS-801 driver
- mps-802.cvt
- For MPS-802 with Graphic-ROM
- mps-803 12.cvt
- MPS-801 printer driver for 12" paper
- mps-803-alt.cvt
- MPS-803 alternate driver
- mps-803.cvt
- MPS-803 printer driver
- mps1200.lnx
- Commodore MPS-1200 Assorted printer drivers
- mps1230.lnx
- Commodore MPS-1230 Assorted printer drivers
- mps1250.lnx
- Commodore MPS-1250 Assorted printer drivers
- nx-10 72 mac.cvt
- Star NX-10 72dpi "plotter graphics" driver
- nx-1000 rainbow.cvt
- Star Color NX-1000 printer driver
- nx1000-b.ins.cvt
- nx1000b.cvt
- oKI120NW.cvt
- Okimate - removes whitespace between lines
- oki 120 nlq.cvt
- Oki 120 NLQ driver
- oki 120.cvt
- Oki 120 driver
- oki 20 hIres.cvt
- Okimate 20 driver 60 dpi
- oki ml-92-93 (gc.cvt
- Oki Microline 92 driver (geoCable)
- oki ml-92-93.cvt
- Oki Microline 92 driver
- okimate 10-alt.cvt
- Okimate 10 alternate driver
- okimate 10.cvt
- OkiMate 10 printer driver
- okimate 20 bw.cvt
- 8 colors, 80 dpi
- okimate 20c.cvt
- Okimate 20 color 80 x 7s dpi driver
- oliv.pr2300.cvt
- Olivetti Ink Jet Printer driver
- paint pages.cvt
- Creates a geoPaint file compatible with EPSON DBLPRT, by Doug Fults
- pan dbl quad.cvt
- Panasonic 1091 double density driver
- pan dbl.cvt
- Panasonic 1091 printer driver (double density)
- pan draft.cvt
- Panasonic 1091 printer driver
- pan quad.cvt
- Panasonic 1091 driver
- quad dbl.prtV2.cvt
- Quad denisity driver for Epson FX-80, by Terry Mills
- quad sgl.prtV2.cvt
- Panasonic KX-P1080-1091 driver
- ras4c64net.lnx
- IPP/CUPS net driver for C64Net WiFi Modems
- riteman c.cvt
- C.Itoh Rideman C+ printer driver (plus mode, SW3)
- scribe.cvt
- Apple II Scribe driver
- sg 00.cvt
- Star SG-10 printer driver
- sg 01.cvt
- Star SG-10 printer driver
- sg 10.cvt
- Star SG-10 printer driver
- sg 11.cvt
- Star SG-10 printer driver
- sg-10 crt ii.cvt
- Star SG-10 CRT II 90 DPI driver
- star 2.prnt.cvt
- SG-10 printer drive by Scott Hudson
- star nb-15 (gc).cvt
- Star NB-15 (geoCable)
- star nx-10 (gc).cvt
- Star NX-10 driver (geoCable)
- star nx-10 ds.cvt
- Star NX-10 driver (double strike)
- star nx-10 qs.cvt
- Star NX-10 driver (quad strike)
- star nx-nl-10 90dpi.cvt
- Star NX-10, NL-10 w/ par interface
- star sg-10 (gc).cvt
- Star SG-10 driver (geoCable)
- star sg-10-15.cvt
- Star SG-10 driver
- starnx1000c.cvt
- Star NX-1000C driver
- tandy dmp106.cvt
- Tandy DMP printers
- toshiba p321.cvt
- Toshiba P321 printer driver
- x24 24-60N.cvt
- Panasonix KX-P1124 in IBM X24 24-PIN mode, 60 card line
- x24 24-80N.cvt
- Panasonix KX-P1124 in IBM X24 24-PIN mode, 80 card line
- x24 8-60N.cvt
- Panasonix KX-P1124 in IBM X24 8-PIN mode, 60 card line
- x24 8-80N.cvt
- Panasonix KX-P1124 in IBM X24 8-PIN mode, 80 card line
- zero fix.prg
- No idea what this BASIC program does, but it's related to printer drivers
- fonts/
- NLQ 10Q.cvt
- GeoFont 1.4. To be used with a QUAD or double density driver.
Has 9,10,11pt. sizes.
- dingBatSamt.cvt
- geoWrite doc for the dingbat font
- fontpack1_d64.zip
- Font pack 1 from Berkeley Softworks
- geos-font-disks1-4_d64.zip
- Four disks of various fonts
- music-key.cvt
- geoWrite doc for music key fonts
- newfonts_d64.zip
- New Fonts disks A and B
- 60dpi/
- Calif60.cvt.gz
- 60 DPI font V1.1.
- Roma60.cvt.gz
- 60 DPI font V1.1.
- SixtyCanoes.cvt.gz
- 60 DPI font V1.1.
- Universixty.cvt.gz
- 60 DPI font V1.1.
- 60dpimega/
- Mega Cal60.cvt.gz
- mega font V1.5.
Modified by Irv Cobb
- Mega Roma60.cvt.gz
- mega font V1.5.
Modified by Irv Cobb
- Mega Tippe60.cvt.gz
- mega font V1.5.
Modified by Irv Cobb
- barcode/
- 3of9.cvt.gz
- geoFont V1.4.
GENUINE 3 of 9 (aka 39) barcode font - can be USED!
D.K.Merriman 900217
- 3of9.txt.cvt.gz
- geoWrite V2.1 document.
- UPC 2 DOC.cvt.gz
- geoWrite V2.1 document.
Docs for UPC 2, print with the font file on the same disk!
- UPC 2.cvt.gz
- UPC 2 V2.0.
Universal Product Code
38 point Taller size.
- UPC.cvt
- David Anthony Reyes, ID499
- english/
- 10 cpi.cvt
- Best font for NLQ printing
- 10cpi forbold.cvt
- Best font for NLQ printing (for bold)
- 12 cpi.cvt.gz
- GeoFont V1.4.
This font, by R. S. Whitaker, is to be used with Custom Print
for Pica (12cpi) spacing
- 3dshadow.cvt.gz
- GeoFont 1.4.
3d, but just the shadow. Point sizes: 10, 12, 18, 24
- 5x5 Char..cvt.gz
- CadFont 0401 V1.
NON SUM QUALIS ERAM
- 5x7 normal.cvt.gz
- CadFont 0402 V1.
NON SUM QUALIS ERAM
- 5x7 w descn.cvt.gz
- CadFont 0420 V1.
NON SUM QUALIS ERAM
- 96SKINNY.cvt.gz
- IPFont V1.0.
Line1: Uppercase, Plain Text. Line2: Lowercase, Superscript.
Created with font editor 2.5
- ABC GRAPHICS.cvt.gz
- GeoFont V1.4.
- ABERDEEN.MAC.cvt
- ABYSS FONT.cvt.gz
- INFINITE PARADOX. Nicholas Mathewson
92 Weatherly Tr.
Guilford, CT 06437 - Nikkk on Q-link
- ADDON.cvt
- ADELINE.cvt.gz
- Micro-G.....V1.0.
(C)1992 BY MICRO-G PRODOXINS
DISTRIBUTED BY PARSEC INC POB 111 SALEM MA 01970-0111 USA
- AGATHA FRAMES.cvt
- AGATHA ITALIC.cvt
- AGATHA.cvt
- ALIEN.cvt
- AMOR.cvt
- ANALECT.cvt
- ANDROMEDA.cvt
- ANGLE.cvt.gz
- COPY OF PRINT SHOP ANGLE FONT ALL CAPS,
#'s & Punctuation 16pt & 28pt Font Editor 2.4 & Grabber
- ANGULAR.cvt
- ANSI.cvt.gz
- CadFont 0419 V1.
NON SUM QUALIS ERAM
- ANTEXT.cvt.gz
- GeoFont 1.4.
14 point. Hi-Res font. Author: T. Dively
- ARIZONA.cvt
- ARKAID.cvt.gz
- INFINITE PARADOX. Nicholas Mathewson
92 Weatherly Tr.
Guilford, CT 06437 - Nikkk on Q-link
- ARROW24 PD.cvt.gz
- GeoFont 1.4.
TT grafix fonts disks $6.95 ea
326 Clothier Spring Rd. RD #1
Malvern, PA 19355-9657
- ASTRA.cvt
- ASTRA.cvt.gz
- FONT 98. Font from Letraset.
Entered by Grey Mouser. Lower case by B.R.Gilson.
- ATHENS.cvt.gz
- GeoFont 1.4.
- ATLANTIC.cvt.gz
- IPFont V1.0.
A font created with the GEOS Font Editor 2.5 by Jim Collette.
- AZTEC.cvt.gz
- IPFont V1.0.
A font created with the GEOS Font Editor 2.5 by Jim Collette.
- Abderos.cvt
- Achaios.cvt
- Alpheios.cvt
- America.cvt
- Anacostia.cvt.gz
- Anacostia V1.0.
One of the "River Fonts" by Bruce R. Gilson
- Anniversary.cvt
- Aquarius.cvt.gz
- GeoFont 1.4.
24 point modified University font by Daffy Dave (David F. Podjasek)
- Autolyte.cvt
- BACKSTRIPE.cvt.gz
- GeoFont 1.4.
22,24 pt.- 2 Styles of letters on a continous background. T. Dively
- BALLOON+.cvt.gz
- GeoFont 1.4.
- BALLOON.cvt.gz
- GeoFont 2.0.
large puffy letters! lower case only.
- BANNER.cvt.gz
- GeoFont 1.4.
- BELINDA.cvt.gz
- Micro-G V1.0.
(c) 1992 BY PRODOXIN
DISTRIBUTED BY PARSEC INC POB 111 SALEM MA 01970-0111 USA
- BIG BOY.cvt
- BIGTOP.cvt.gz
- GeoFont 1.4.
28 Point. Thick letters with shadow. Capitals and numbers. T. Dively
- BIJOU.cvt.gz
- IPFont V1.0.
- BILLBOARD.cvt.gz
- IPFont V1.0.
A font created with the GEOS Font Editor 2.5 by Jim Collette.
- BILLETS.cvt.gz
- Billets V1.0.
A novelty font. Numbers and Capitals only. By Bruce R. Gilson.
- BINARY2.cvt.gz
- BISQUE+.cvt.gz
- geoFont V1.4.
For info. on Font Disks send S.A.S.E. to:
Peak Graphics 5355
Hwy. 73 Evergreen,Co. 80439
- BISQUE.cvt.gz
- BISQUE 1 V1.1.
- BLACKLTRS.MAC.cvt
- BLACKLTRS.MAC.cvt.gz
- PhoenixPhontV1.0.
Created from MacPaint font with Red Storm's Font Monster!
30pt, large caps, small caps and num
- BLOCK.cvt.gz
- BLOCKHEAD.cvt
- BLOCKS.FNT.cvt.gz
- GeoFont V2.0.
36 point, numbers & caps.
Designed by LadyCarmen (Qlink) based on Mac font
- BLOCKUP.cvt.gz
- Font File V1.0.
Arranged by Q-Link's Chaos0 (I did not Invent this Font) :)
- BOARDWALK.cvt.gz
- GeoFont 1.3.
@ 1987, RABID CONCEPTS
432 Cornelia Ave. Lakeland,
Florida 33801 (813) 686-3238
- BONES.cvt
- BOOKPLATE.cvt.gz
- GeoFont V1.4.
Used for monogram or "iluminated" text. (43 pt.)
- BOSIE.MAC.cvt
- BOX ICONS.cvt
- BOXED.cvt.gz
- IPFont V1.0.
- BP1.cvt.gz
- geoFont V1.4.
First half of Bookplate font (A-M) cut for geoPaint use.
- BP2.cvt.gz
- geoFont V1.4.
Second half of Bookplate font (N-Z) cut for geoPaint use.
- BRAGGO+.cvt.gz
- geoFont V1.4.
For info. on Font Disks send S.A.S.E. to:
Peak Graphics 5355
Hwy. 73 Evergreen,Co. 80439
- BRAGGO.cvt.gz
- BRAGGAO V1.5.
- BRIAN BORU.cvt.gz
- font V1.1.
12 & 14 pt Celtic Font.
Variant of NIALL.
- BRICKS.cvt.gz
- GeoFont 1.4.
29 point Font. This one is made out of bricks! T. Dively
- BRITANNIA.cvt.gz
- GeoFont 1.3.
RABID CONCEPTS
1423 S. Wabash Ave.
Lakeland, FL 33803
- BROADWAY PD.cvt.gz
- GeoFont 1.4.
An updated version of the FONT Mega Roma. I have added imagination. E NINJA
This file may be corrupted.
- BROADWAY.cvt.gz
- GeoFont 1.4.
This font was converted from a Fontmaster II font.
With INFONT shareware...
- BSW SANS BOLD.cvt
- BSW SANS.cvt
- BUENO.cvt.gz
- IPFont V1.0.
A font created with the GEOS Font Editor 2.5 by Jim Collette.
- BULLFROG.cvt.gz
- IPFont V1.0.
A font created with the GEOS Font Editor 2.5 by Jim Collette.
- Balios.cvt
- Bancroft.cvt
- Barnum.cvt
- Biadike.cvt
- Birge.cvt
- Boalt.cvt
- Bonanza.cvt
- Bowditch.cvt
- Bowles.cvt
- Branchos.cvt
- Brennens.cvt
- Briseus.cvt
- Bubble.cvt
- CABARET.cvt.gz
- CAIRO.cvt
- CALIF.CVT
- CANDY.cvt.gz
- Micro-G V1.0.
(C)1992 PRODOXIN
DISTRIBUTED BY PARSEC INC POB 111 SALEM MA 01970-0111 USA
- CAPITAL.FNT.cvt.gz
- Commodore V1.1.
Character Set 8 for BobsTerm
- CAPUNDER.cvt.gz
- GeoFont 1.4.
9,13,19 point. HiRes font with descending capitals. T. Dively
- CARDIOGRAPH.cvt.gz
- IPFont V1.0.
A font created with the GEOS Font Editor 2.5 by Jim Collette.
- CASIO.cvt
- CAVEMAN.cvt.gz
- Commodore V1.1.
Font from Caveman Ugh-lympics. Coverted with too many programs to list.
- CHASSIS.cvt
- CHUNK.cvt
- CIRKULUS.cvt
- COBRAM.cvt
- COMPAX.cvt
- COMPUFONT.cvt
- COUNTERPOINT.cvt
- CUT.cvt
- Cad Roman.cvt.gz
- CadFont 0408 V1.
NON SUM QUALIS ERAM
- California.cvt
- Callaghan.cvt
- Chalkodon.cvt
- Channing.cvt
- Charybdis.cvt
- Chicago.cvt
- Chrysothemis.cvt
- Chylos.cvt
- Clothsline.cvt
- Commodore.cvt
- Cory.cvt
- Cursive.cvt
- DANUBE.cvt
- DAWSON.cvt
- DECOR.cvt
- DEF LEPPARD.cvt
- DICTIONARY.cvt
- DIGITAL VAX.cvt
- DIGITAL.cvt
- DOORS20 PD.cvt
- DQ ROMA.cvt
- DROPPED.cvt
- DUNGEON.cvt
- Damysos.cvt
- Dana.cvt
- Daskylos.cvt
- Deimachos.cvt
- Derby.cvt
- Deukalion.cvt
- Dryas.cvt
- Durant.cvt
- Dwight.cvt
- Dwinelle.cvt
- ELEGANT24.cvt
- ELITE.cvt
- ELVIRA.cvt
- EVES.cvt
- Echion.cvt
- Elektryon.cvt
- Ellsworth.cvt
- Elmwood.cvt
- Epimedes.cvt
- Eshlemen.cvt
- Etcheverry.cvt
- Euclid.cvt
- Eurylochos.cvt
- Eurytion.cvt
- FEDERATION.cvt
- FINO.cvt
- FOLDED RIBBON.cvt
- FONT.IBM+.cvt
- FONT.SQUARE+.cvt
- FONTGORIA.cvt
- FRANKFURT.cvt
- Flints.cvt
- Fog.cvt
- FontKnox.cvt
- Frosty.cvt
- GALLIMAUFRY FRMS.cvt
- GALLIMAUFRY.cvt
- GATSBY.cvt
- GEMINI.cvt
- GEOMETRIX.cvt
- GI FONT.cvt
- GOTHIC 22.cvt
- GOTH_14_GEOS.cvt
- GREENWICH.cvt
- GRIFTER.cvt
- Garanos.cvt
- Glaukos.cvt
- Grizzly.cvt
- Gyges.cvt
- HAMBURG.cvt
- HAMILTON.cvt
- HAVANA.cvt
- HAYWIRE.cvt
- HEARTS 32.cvt
- HEARTS.cvt
- HILL.cvt
- HOLLOW.cvt
- Haliskos.cvt
- Haste.cvt
- Hearst.cvt
- Heleios.cvt
- Helvetica.cvt
- Hesychios.cvt
- Hippolytos.cvt
- Hyperion.cvt
- ITALIQUE LQ.cvt
- Iapetos.cvt
- Iphikles.cvt
- Itylos.cvt
- JASPER.cvt
- JAVELINA.cvt
- KESSWALD.cvt
- KIDBITS_FR_A-Z.cvt
- KIEV.cvt
- KINGSTON.cvt
- KNEE-ON.cvt
- KNOXPLUS.cvt
- Kadmos.cvt
- Kallipolis.cvt
- Katreus.cvt
- Kensington.cvt
- Kepheus.cvt
- Kips.cvt
- Kleitos.cvt
- Kyzikos.cvt
- LAURIOL.cvt
- LIBERIA.cvt
- LINES 1.cvt.gz
- INFINITE PARADOX. Nicholas Mathewson
92 Weatherly Tr.
Guilford, CT 06437 - Nikkk on Q-link
- LINES 2.cvt.gz
- IPFont V1.0.
A font created with the GEOS Font Editor 2.5 by Jim Collette.
- LINES AND DOTS.cvt.gz
- LINET.cvt
- LOGS.cvt
- LYON.cvt
- Lakinios.cvt
- Latimer.cvt
- LeConte.cvt
- Learchos.cvt
- Lewis.cvt
- Linos.cvt
- Lynkeus.cvt
- MACHINE.cvt
- MADRID.cvt
- MANIA 14-A.cvt
- MANIA 14-B.cvt
- MANIA 14-C.cvt
- MARQUETRON.cvt
- MAXIoblique.cvt
- MAXIposter.cvt
- MAYFLY24.cvt
- MED WANTED.cvt
- MEGA DECO.cvt
- MEGAREUS.cvt
- MESQUITE.cvt
- MICROFONT.cvt
- MIRROR.cvt
- MONTE CARLO.cvt
- MONTREAL.cvt
- MONTREUX.cvt
- MOSCOW.cvt
- MUKILTEO 14 21.cvt
- MULTI-FONTS.cvt
- MUSKET.cvt
- MYSTIC.cvt
- Main Street.cvt
- Marathos.cvt
- Maricopa.cvt
- Medallion.cvt
- Megapenthes.cvt
- Moffit.cvt
- Molpos.cvt
- Mongol.cvt
- Mykonos.cvt
- Myskelos.cvt
- N.R ENGLISH.cvt.gz
- Font MonsterV1.0.
- NIAGARA.cvt
- Nauplios.cvt
- Nereus.cvt
- Nikostratos.cvt
- Nomios.cvt
- North Gate.cvt
- OC&SW.cvt
- ODIN.cvt
- OLDE ENGLISH 48.cvt
- ORIENT.cvt
- OUTLINER.cvt
- OZ FONT.cvt
- Ormond.cvt
- Oxford.cvt
- PARTY.cvt
- PEIGNOT.cvt
- PLAN.cvt
- PRICELIST.cvt
- PRIZMA.cvt
- PUBLISHER 80.cvt
- PUZZLE FONT+.cvt
- Paintbrush.cvt
- Peppermint.cvt
- Publisher.cvt
- Pueblo.cvt
- Putnam.cvt
- R S V P.cvt
- RALLY SAMPLE.cvt
- RALLY.cvt
- REPORTER.cvt
- RHODESIA.cvt
- RIPPLE.cvt
- RONSPUB 1.1.cvt
- RONSWRITER 2.2.cvt
- ROPE-23.cvt
- ROPE-LETTERS.cvt
- ROPE-NOs.cvt
- RSVP 23.cvt
- RSVP A-Z.cvt
- RSVP-NOs.cvt
- Ribbon.cvt
- Roma.cvt
- SAHARA.cvt
- SALOON.cvt
- SATURN.cvt
- SCHOOL.cvt
- SCOREBOARD.cvt
- SCOTIA.cvt
- SCRIBBLE.FNT.CVT
- SCRIPTEX.cvt
- SEVENTEEN CPI.cvt
- SHADE A-M.cvt
- SHADE N-Z.cvt
- SHADOW PD1.cvt
- SHADOW PD2.cvt
- SHOCK.cvt
- SILVER SCREEN.cvt
- SIMPLICITY.cvt
- SMEDLEY.cvt
- SNOW.cvt
- SOHO.cvt
- SPACEBALLS.cvt
- SPLIT.cvt
- SQUADRATA.cvt
- SQUARE14.cvt
- SQUARE14_GEOS.cvt
- SQUAT.cvt
- STAR FLEET.cvt
- STAR TREK.cvt
- STENCIL STAR.cvt
- STENCIL.cvt
- STICKS.cvt
- STRATEGIC.cvt
- STRIKEOVER.cvt
- STRIPES.cvt
- Santa Maria.cvt
- Sather.cvt
- Shades.cvt
- Solano.cvt
- Spats.cvt
- Spook.cvt
- Sproul.cvt
- Spruce.cvt
- Stadium.cvt
- Stern.cvt
- Superb.cvt
- TAKE-OUT.cvt
- TAKOMA.cvt
- TANNENBERG.cvt
- THE WHAT.cvt.gz
- IPFont V1.0.
- THIN.cvt
- TIDYCORY.cvt
- TORONTO.cvt
- TREK 24.cvt
- TUKWILA 14.cvt
- TYPE.FM.cvt
- Telegraph.cvt
- The Vatican.cvt
- Tilden.cvt
- Tolman.cvt
- UNISYS.cvt
- USEFUL 7PT.cvt
- University.cvt
- VAL 1.cvt
- VIA.cvt
- VILAS.cvt
- Vatican.cvt
- Venetian.cvt
- WALES.cvt
- WARTEL.cvt
- WEATHERLY.cvt
- WELLINGTON.cvt
- WESTERN.cvt
- WILDE.cvt
- WILSON919.cvt
- WOODY.cvt
- Wheeler.cvt
- XEROSET.cvt
- YORKSHIRE.cvt
- YOSEMITE.cvt
- ZAPF.cvt
- Zellerbach.cvt
- A font created with the GEOS Font Editor 2.5 by Jim Collette.
- badge.cvt
- barnum28.cvt
- border font info.cvt
- Font from LoadStar
- borderfont.cvt
- Font from LoadStar
- camp hill.cvt
- charger.cvt
- chop suey.cvt
- commodore 2.cvt
- cursive24.cvt
- delorean.cvt
- Font from LoadStar
- edgewood.cvt
- elegant.cvt
- exelsior.cvt
- Font from LoadStar
- fancy.cvt
- fareast.cvt
- Font from LoadStar
- freehand.cvt
- future.cvt
- futurefont.cvt
- FutureFont from LoadStar
- futurfont.cvt
- Font from LoadStar
- gothic.cvt
- Font from LoadStar
- great.cvt
- iconfont.926.cvt
- italica.cvt
- Font from LoadStar
- juniper.cvt
- korinna.cvt
- Font from LoadStar
- mage.cvt
- mega corona.cvt
- mega juniper.cvt
- mideast.cvt
- Font from LoadStar
- obliq.cvt
- olde englishe 2.cvt
- Font from LoadStar
- olde englishe.cvt
- Font from LoadStar
- outline.cvt
- reader.cvt
- More readable font
- reckless.cvt
- reverse.927.cvt
- robin hood.cvt
- s text 48.cvt
- script 16 r14.cvt
- scriptpen f.cvt
- Font from LoadStar
- scriptpen s.cvt
- Font from LoadStar
- shadow box.cvt
- shadow.cvt
- sidewinder.cvt
- sire.cvt
- smith corona.cvt
- somerton.cvt
- spartan 101218.cvt
- Font from LoadStar
- spartan 14 16.cvt
- Font from LoadStar
- sprite font.cvt
- Font-sized english font
- square.cvt
- style.cvt
- tiny-square.cvt
- who font.cvt
- who font2.cvt
- Font from LoadStar
- hungarian/
- Birge_HUN.cvt
- Bodoni_HUN.cvt
- Branchos_HUN.cvt
- California_HUN.cvt
- Callaghan_HUN.cvt
- Chalkodon_HUN.cvt
- Charybdis_HUN.cvt
- Chrysothemis_HUN.cvt
- Cory_HUN.cvt
- Cursive_HUN.cvt
- Damysos_HUN.cvt
- Daskylos_HUN.cvt
- Deimachos_HUN.cvt
- Dwight_HUN.cvt
- Dwinelle_HUN.cvt
- Futura_HUN.cvt
- Glaukos_HUN.cvt
- Heleios_HUN.cvt
- Iphikles_HUN.cvt
- Itylos_HUN.cvt
- Mega Cal_HUN.cvt
- Nysa_HUN.cvt
- Parthenia_HUN.cvt
- Roma_HUN.cvt
- Solano_HUN.cvt
- Triballos_HUN.cvt
- University_HUN.cvt
- Wheeler_HUN.cvt
- math/
- Mathematical.cvt.gz
- Mathfont V1.0.
12pt.=normal font. 11pt.=sub- scripts & some symbols.
13 pt.=exponents & more sym.
- keycaps.mathfont.cvt
- mathfont.lnx.gz
- melinda.mathfont.cvt
- script.mathfont.cvt
- symbols.mathfont.cvt
- Mathematical fonts.
- mega/
- ANGUS.cvt.gz
- GeoFont 1.4.
MEGA 48- Complete set
Heavy black chars. with 'light' lines. T. Dively
- BEHEMOTH.cvt.gz
- IPFont96 V1.0.
48: A - G 49: H-N 5O: O-T 51: U-Z
1st line: upper,normal
2nd line: lower, superscript
- CHISEL.cvt.gz
- GeoFont 1.4.
48 pt. 'Chiseled' with shadowing (Both sets). T. Dively
- MEGA 3FOLD.cvt.gz
- IPFont V1.0.
A font created with the GEOS Font Editor 2.5 and Font Monster
- MEGA AMERICA.cvt
- MEGA AMERICA.cvt.gz
- GeoFont 2.0.
A GeoPub compt. version of this patriotic font! Reworked by TripleC1!
- MEGA ANGLE.cvt
- MEGA ASHBY.cvt.gz
- GeoFont 2.0.
A GeoPub compt. version of this graphic font! Reworked by Triple C1!
- MEGA BACKSTRIPE.cvt.gz
- Star Font V1.0.
Adapted from 'Starman35' with GEOS Font Editor 2.5 by Jim Collette.
- MEGA BIRGE.cvt.gz
- GeoFont 2.0.
- MEGA BOOKBINDER.cvt
- MEGA BRENNENS.cvt.gz
- GeoFont 2.0.
A 48 pt. GeoPublish compt. version of this calligrapic font
by Claude Campbell III!
- MEGA BRUSHED.cvt.gz
- IPFont V1.0.
A font created with the GEOS Font Editor 2.5 by Jim Collette.
- MEGA BRUSHSCRIPT.cvt.gz
- GeoFont 1.4.
2-sided megaFont disk, send $15. to Susan Lamb, 1764 Ave. B, Yuma AZ 85364
- MEGA BUBBLE.cvt.gz
- A 48 pt. geoPublish compt. version of this overblown font by Claude Campbell.
- MEGA BUBBLE2.cvt.gz
- MegaFont V1.
- MEGA BUENO.cvt.gz
- IPFont V1.0.
A font created with the GEOS Font Editor 2.5 by Jim Collette.
- MEGA CALLAGHAN.cvt
- MEGA CHANCERY.cvt
- MEGA CHESS.cvt.gz
- IPFont V1.0.
A font created with the GEOS Font Editor 2.5 by Jim Collette.
- MEGA CRAZY1.cvt.gz
- IPFont V1.0.
- MEGA DESPLAINES.cvt
- MEGA ETCHEVERRY.cvt.gz
- MegaFont V2.5.
A 48 pt. geoPublish compt. version of this stencil font by Claude Campbell
- MEGA EXPLODE.cvt.gz
- IPFont V1.0.
A font created with the GEOS Font Editor 2.5 by Jim Collette.
- MEGA FANCYFULL.cvt
- MEGA FORT KNOX.cvt.gz
- Mega Font V2.5.
A 48 pt. geoPublish compt. version of this monetary font by Claude Campbell.
- MEGA FROSTY.cvt
- MEGA GALLERY.cvt
- MEGA GHOSTY.cvt.gz
- IPFont V1.0.
A font created with the GEOS Font Editor 2.5 and Font Monster.
- MEGA GLOW.cvt.gz
- IPFont V1.0.
A font created with the GEOS Font Editor 2.5 by Jim Collette.
- MEGA GOTHIC.cvt
- MEGA GRAFFITI.cvt
- MEGA GRIDLINES.cvt.gz
- GeoFont 1.4.
- MEGA HALSA.cvt
- MEGA HEADERETTE.cvt.gz
- font V1.0.
- MEGA HILGARD.cvt.gz
- GeoFont 2.0.
A 48 pt. GeoPublish compt. version of this graphic font
by Claude Campbell III!
- MEGA HOLLOW.cvt.gz
- IPFont V1.0.
A font created with the GEOS Font Editor 2.5 by Jim Collette.
- MEGA ICONS.cvt.gz
- Font Editor V2.5.
A font created with the GEOS Font Editor 2.5 by Jim Collette.
- MEGA INGOT.cvt.gz
- GeoFont 1.4.
Send $10 to 3487 E Terrace Fresno CA 93703 for
GEOS Font Resource Directory, displays 400+ font
- MEGA JEANNIE.cvt.gz
- font V1.
- MEGA KENINGSTON.cvt.gz
- MegaFont V2.5.
A 48 pt. geoPublish compt. version of this ornate font by Claude Campbell.
- MEGA KENSINGTON.cvt
- MEGA KNOX.cvt
- MEGA LETTERS.cvt.gz
- IPFont V1.0.
A font created with the GEOS Font Editor 2.5 by Jim Collette.
- MEGA LEWIS.cvt
- MEGA LUMPY.cvt.gz
- IPFont V1.0.
A font created with the GEOS Font Editor 2.5 and Font Monster.
- MEGA MISMATCHED.cvt.gz
- IPFont V1.0.
A font created with the GEOS Font Editor 2.5 by Jim Collette.
- MEGA MOUNTAIN.cvt.gz
- IPFont V1.0.
A font created with the GEOS Font Editor 2.5 by Jim Collette.
- MEGA NAZARETH 2.cvt.gz
- Stae Font V1.0.
- MEGA NESQUE.cvt.gz
- GeoFont 1.4.
48 PT. Fancy higher-case only. T. Dively
- MEGA NEWS.cvt
- MEGA NEWS.cvt.gz
- IPFont V1.0.
A font created with the FontMonster,FontEditor2.5 and the font Minima+.
- MEGA NEWS2.cvt.gz
- IPFont V1.0.
A font created with the FontMonster,FontEditor2.5 and the font Minima+.
- MEGA ODIN.cvt
- MEGA OLD ENGLISH.cvt.gz
- Font V1.0.
Created by Ken Brown 272 North Patsy Porterville, Ca. 93257
(209) 784-3488 Let's trade P.D.Geos
- MEGA OX.cvt.gz
- MEGA V2.0.
A font created with the GEOS Font Editor 2.5 by Jim Collette.
- MEGA OX2.cvt.gz
- MEGA V2.0.
MEGAFONT using NEOFONT Oxford. Actual 36pt size includes all keyboard chrs.
- MEGA PAINTBRUSH.cvt
- MEGA PAINTBRUSH.cvt.gz
- Font V1.0.
Mega-fied by Ken Brown 272 North Patsy Porterville Ca 93257
(209) 784-3488 Let's trade P.D.Geos
- MEGA PARADE.cvt.gz
- IPFont V1.0.
A font created with the GEOS Font Editor 2.5 by Jim Collette.
- MEGA PENCIL.cvt.gz
- IPFont V1.0.
A font created with the GEOS Font Editor 2.5 by Jim Collette.
- MEGA PEOPLE.cvt.gz
- IPFont V1.0.
A font created with the GEOS Font Editor 2.5 by Jim Collette.
- MEGA PLAIN.cvt
- MEGA RELIC.cvt
- MEGA SANTA MARIA.cvt
- MEGA SCRIPTY.cvt.gz
- IPFont V1.0.
A font created with the GEOS Font Editor 2.5 by Jim Collette.
- MEGA SHADOWEDBAR.cvt.gz
- IPFont V3.0.
The L character is under the * key for memory reasons, so type
*ADDER for "ladder"
- MEGA SHATTERED.cvt.gz
- MegaFont V1.
- MEGA SMURF.cvt.gz
- Font V1.0.
Created by Ken Brown 272 North Patsy Porterville, Ca. 93257
Let's share P.D. Geos.
- MEGA SNOW.cvt
- MEGA SOCIETY.cvt.gz
- font V1.
- MEGA SOLANO.cvt.gz
- Mega V1.0.
A MegaFont version of Solano, from GEOS Font Pack 2. By Bruce R. Gilson.
- MEGA SPATS.cvt.gz
- MegaFont V2.5.
A 48 pt. geoPublish compt. version of this fanciful font by Claude Campbell.
- MEGA SPEED.cvt
- MEGA STAX.cvt
- MEGA SUPERB 24.cvt.gz
- Font Editor V2.5.
BSW font converted to Mega by Dick Estel with Jim Collette's
GEOS Font Editor 2.5
- MEGA SUPERB 30.cvt.gz
- Font Editor V2.5.
BSW font converted to mega by Dick Estel with the
GEOS Font Editor 2.5 by Jim Collette.
- MEGA SUPERB 48.cvt
- MEGA SUPERB.cvt.gz
- Mega Font V2.5.
A 48 pt. GeoPublish compt. version of this Art-Deco font
by Claude Campbell III!
- MEGA TOLMAN.cvt.gz
- font V1.0.
- MEGA TOMBIGBEE.cvt
- MEGA TREK.cvt
- MEGA ULTRAINFRA.cvt.gz
- IPFont V1.0.
A font created with the GEOS Font Editor 2.5 by Jim Collette.
- MEGA VALDEZ.cvt.gz
- IPFont V1.0.
Use either for oil spills or "blood&guts" movies.
- MEGA VANDAL.cvt.gz
- IPFont V1.0.
A font created with the GEOS Font Editor 2.5 and Font Monster.
- MEGA VATICAN.cvt
- MEGA VENETAIN.cvt.gz
- MegaFont V2.5.
A 48 pt. geoPublish compt. version of this blinding font by Claude Campbell.
- MEGA WURSTER.cvt.gz
- GeoFont 2.0.
A 48 pt. geoPublish compt. version of this architectural font
by Claude Campbell.
- MELLOW.cvt
- Do not change or modify
- M_ARABIAN NIGHTS.cvt
- MegaFuture.cvt.gz
- GeoFont 2.0.
- PERSPECTION.cvt.gz
- GeoFont 1.4.
48 PT. Thick letters with 'perspective' horizontal lines. T. Dively
- SUPRA ADELINE.cvt.gz
- MICRO-G V1.2.
(c)1990 Micro-G ProDOXions
DISTRIBUTED BY PARSEC INC POB 111 SALEM MA 01970-0111 USA
- SUPRA BELINDA.cvt.gz
- MICRO-G V1.2.
(c)1990 Micro-G ProDOXions
DISTRIBUTED BY PARSEC INC POB 111 SALEM MA 01970-0111 USA
- SUPRA CANDY 24.cvt.gz
- Micro-G V1.2.
(c)1990 Micro-G
DISTRIBUTED BY PARSEC INC POB 111 SALEM MA 01970-0111 USA
- SUPRA CANDY 40.cvt.gz
- Micro-G V1.2.
(c)1990 Micro-G
DISTRIBUTED BY PARSEC INC POB 111 SALEM MA 01970-0111 USA
- SUPRA ELENA.cvt.gz
- Micro-G V1.0.
(c)1990 Micro-G
DISTRIBUTED BY PARSEC INC POB 111 SALEM MA 01970-0111 USA
- SUPRA ESTRELLA.cvt.gz
- Micro-G V1.2.
(c)1992 Micro-G ProDOXions
DISTRIBUTED BY PARSEC INC POB 111 SALEM MA 01970-0111 USA
- SUPRA GIANA.cvt.gz
- Micro-G V1.2.
(c)1991 MICRO-G
DISTRIBUTED BY PARSEC INC POB 111 SALEM MA 01970-0111 USA
- SUPRA KARA-R.cvt.gz
- Micro-G V1.3.
(c)1992 Micro-G ProDOXions
DISTRIBUTED BY PARSEC INC POB 111 SALEM MA 01970-0111 USA
- SUPRA KARA.cvt.gz
- Micro-G V1.3.
(c)1992 Micro-G ProDOXions
DISTRIBUTED BY PARSEC INC POB 111 SALEM MA 01970-0111 USA
- SUPRA MARINA.cvt.gz
- Micro-G V1.0.
(c)1992 Micro-G ProDOXions
DISTRIBUTED BY PARSEC INC POB 111 SALEM MA 01970-0111 USA
- SUPRA OLIVIA 24.cvt.gz
- Micro-G V1.2.
(c)1990 Micro-G
DISTRIBUTED BY PARSEC INC POB 111 SALEM MA 01970-0111 USA
- SUPRA OLIVIA 40.cvt.gz
- Micro-G V1.2.
(c)1990 Micro-G
DISTRIBUTED BY PARSEC INC POB 111 SALEM MA 01970-0111 USA
- SUPRA SEXY.cvt.gz
- Micro-G V1.1.
(c) 1990 Micro-G
DISTRIBUTED BY PARSEC INC POB 111 SALEM MA 01970-0111 USA
- SUPRA VILIA.cvt.gz
- V1.0.
(c)1992 Micro-G ProDOXions
DISTRIBUTED BY PARSEC INC POB 111 SALEM MA 01970-0111 USA
- SUPRA ZELIA.cvt.gz
- Micro-G V1.0.
(c)1992 Micro-G ProDOXions
DISTRIBUTED BY PARSEC INC POB 111 SALEM MA 01970-0111 USA
- mEGAcORY.cvt.gz
- font V1.0.
- mega news font.cvt
- mega news_38.cvt
- Font by Raymond Day, 38 pt
- mega superb 48 2.cvt
- supraHeidi.cvt.gz
- Micro-G V1.0.
(c)1992 Micro-G ProDOXions (with permission)
distributed by Parsec Inc. Do not change or modify
- supraInez.cvt.gz
- Micro-G V1.0.
(c)1992 Micro-G ProDOXions (with permission) distributed by Parsec Inc.
Do not change or modify
- supraKatia.cvt.gz
- Micro-G V1.1.
(c)1992 ProDOXions Micro-G (with permission) distributed by Parsec Inc.
Do not change or modify
- supraLuana.cvt.gz
- Micro-G V1.1.
(c)1992 Micro-G ProDOXions (with permission) distributed by Parsec Inc.
Do not change or modify
- supraLydia.cvt.gz
- Micro-G V1.2.
(c)1992 Micro-G ProDOXions (with permission) distributed by Parsec Inc.
Do not change or modify
- supraSonia.cvt.gz
- Micro-G V1.2.
(c)1992 Micro-G ProDOXions (with permission) distributed by Parsec Inc.
Do not change or modify
- supraWench.cvt.gz
- Micro-G V1.1.
(c)1992 Micro-G ProDOXions (with permission) distributed by Parsec Inc.
Do not change or modify
- supraYvana.cvt.gz
- Micro-G V1.2.
(c)1992 Micro-G ProDOXions (with permission) distributed by Parsec Inc.
- music/
- 1-2 notes.cvt
- 1-4 notes.cvt
- 1-8 notes.cvt
- note fonts from geomusic 64
- CROTCHET.cvt.gz
- GeoFont 1.4.
2 1/2 oct. Music Font. 1/4 notes, barlines and symbols. Doug Nye.
- GUITARCHART.cvt.gz
- geoWrite V2.1 document.
DM-GALEY 32PT CHRD
Major,Minor,7th,Minor 7th,Major 7th, 9th
- MINIM.cvt.gz
- GeoFont 1.4.
2 1/2 oct. Music Font. 1/2 notes, barlines and symbols. Doug Nye.
- MUSIC #&b.cvt
- MUSIC 1.cvt
- MUSIC 1_16.cvt
- MUSIC 1_2.cvt
- MUSIC 1_4.cvt
- MUSIC 1_8.cvt
- MUSIC SCALE.cvt
- Music.cvt.gz
- CadFont 0416 V1.
NON SUM QUALIS ERAM
- Music.lnx.gz
- Fonts for typesetting notes.
- NOTES QTR.cvt
- NOTES WHL.cvt
- QUAVER.cvt.gz
- GeoFont 1.4.
2 1/2 oct. Music Font. 8th notes, barlines and symbols. Doug Nye.
- SEMIBREVE.cvt.gz
- GeoFont 1.4.
2 and 1/2 oct. music font. Whole notes, natural signs and signs & dots.
Doug Nye.
- SEMIQUAVER.cvt.gz
- GeoFont 1.4.
2 1/2 oct. Music Font. 16th notes, barlines and symbols. Doug Nye.
- WORDSONG.cvt.gz
- GeoFont 1.4.
- dotted notes.cvt
- note fonts from geomusic 64
- flats-symb.cvt
- note fonts from geomusic 64
- geosong64.lnx
- Music notation program from Red Storm
- lo-notes.cvt
- note fonts from geomusic 64
- tablaturefon.lnx.prg
- Guitar music fonts by Dale Lute
- whole notes.cvt
- note fonts from geomusic 64
26 point. Letters placed on a musical scale. T. Dively
- nonenglish/
- AGATHA HELEN.cvt
- ANGERTHAS.DOC.cvt.gz
- geoPaint V1.1 document.
this file documents the key locations of J.R.R. Tolkien's Angertha runes
- ANGERTHAS.cvt.gz
- GeoFont 1.4.
- CHARLEMAGNE.cvt
- CURSIVE.ES.cvt.gz
- GeoFont 1.4.
ID# 218
17, 29 puntos
- DORIC.cvt
- Der Vaterland.cvt
- ESPANOL.cvt.gz
- Spanish V1.1.
- FONTS w.ES. DOC.cvt.gz
- geoWrite V2.1 document.
- French Roma 2.cvt.gz
- GeoFont 1.4.
Available in 12, 18 and 24 point with special French characters.
- German.cvt.gz
- CadFont 0411 V1.
NON SUM QUALIS ERAM
- HEBREW.cvt
- LATIN.cvt.gz
- davidFont V1.0.
Latin Font 9pt
Special characters included.
ID#: 444
- Morseschrift.cvt
- Mulford.cvt
- PILFMAN.ES.cvt.gz
- GeoFont 1.4.
Font by Dale Beach/7048 Michigan Street/Elwell, MI 48832
- ROMA-FRENCH.cvt.gz
- GeoFont 1.4.
Available in 12, 18 and 24 point with special
French characters.
- ROMA.ES.cvt.gz
- GeoFont 1.4.
ID# 226
12, 14, 18, 24 puntos
- RUSSO-ROMA-9.cvt.gz
- Russo-Roma V2.0.
Russian 9pt font in the classic Roma 9pt style with a Complete character set!
- Russian.cvt.gz
- Russian GKM V1.0.
- SANSKRIT.DOC.cvt.gz
- geoWrite V2.1 document.
- SANSKRIT.cvt.gz
- geoFont V1.4.
- SPANISH DOCS.cvt.gz
- geoWrite V2.1 document.
- TEXT 2.0.cvt.gz
- geoWrite V1.1 document.
Text of the Latin font showing new positions of key characters...
- THEBAN SCRIPT.cvt
- GeoFont 1.4.
- comic font.cvt
- Peanuts characters
- geoRusski.cvt.gz
- geoFont V1.0.
Russian Cyrillic Font Designed by Michael Martinez
- geos-klingon.d64.gz
- Klingon
- gothic.cvt.gz
- postscript/
- LW_Bacon.cvt.gz
- LW_PlusB V1.1.
- LW_Barrows.cvt.gz
- GeoFont 1.4.
Available in 9,10,12,14,18, and 24 point.
Use LW fonts for geoLaser output.
- LW_California.cvt.gz
- Available in 9,10,12,14,18, and 24 point. Use LW fonts for geoLaser
output.
- LW_Cowell.cvt.gz
- LW_PlusE V1.1.
- LW_FRENCH.cvt
- Apple LaserWriter II.
- LW_Galey.cvt.gz
- LW_PlusF V1.1.
- LW_Giannini.cvt.gz
- LW_PlusA V1.1.
- LW_Greek.cvt.gz
- GeoFont 1.4.
Available in 9,10,12,14,18, and 24 point.
Use LW fonts for geoLaser output.
- LW_Haviland.cvt.gz
- LW_PlusC V1.1.
- LW_Piedmont.cvt.gz
- LW_PlusD V1.1.
- LW_Roma.cvt.gz
- GeoFont 1.4.
Available in 9,10,12,14,18, and 24 point.
Use LW fonts for geoLaser output.
- LW_Shattuck.cvt.gz
- LW_PlusG V1.1.
- LW_Zapf.cvt.gz
- GeoFont 1.4.
This is a laser font which supports the Chancery Zapf font on the
- signlang/
- Braille.cvt
- DACTUS.A-N.cvt.gz
- Font MonsterV1.0.
THE "DACTYLOLOGY" ALPHABET FOR THE DEAF. 48 POINT A-N
- DACTUS.O-Z.cvt.gz
- Font MonsterV1.0.
THE "DACTYLOLOGY" ALPHABET FOR THE DEAF. 48 POINT O-Z AND"&"
- DACTUS2.A-N.cvt.gz
- Font MonsterV1.0.
THE "DACTYLOLOGY" ALPHABET FOR THE DEAF. 48 POINT A-N
- DACTUS2.O-Z.cvt.gz
- Font MonsterV1.0.
- hand signs.cvt
- From LoadStar
THE "DACTYLOLOGY" ALPHABET FOR THE DEAF. 48 POINT O-Z AND"&"
- symbols/
- ASTRO.12.cvt.gz
- GeoFont 1.4.
12 and 24 point font for astrology notes.
- ASTRO.24A.cvt.gz
- GeoFont 1.4.
- ASTRO.24B.cvt.gz
- GeoFont 1.4.
- Ashby.cvt
- BORDERLINE.cvt
- Barrington.cvt
- CHECKMATE.cvt.gz
- GeoFont 1.4.
24,32 Point. Chess pieces with black and white square. T. Dively
- CHEM 482.DOC.cvt.gz
- geoWrite V2.1 document.
Print with Chemical 484 font on the disk
- CHEM 484 DOCS.cvt.gz
- geoWrite V2.1 document.
Print with Chemical 484 font on the disk
- CHEMICAL 482.cvt.gz
- CHEMICAL V482.
(c) 1990 David A. Reyes
- CHEMICAL 484.cvt.gz
- CHEMICAL V484.
The new chemistry font by David Anthony Reyes
- CHESSET.cvt
- CHESSFONT.CD.cvt
- CIRCUITS.FONT.cvt.gz
- font file V1.0.
- Chemistry.cvt.gz
- GeoFont 1.4.
- Evans.cvt
- FANT.DUNJON.FONT.cvt.gz
- map font filV1.0.
An indoor dungeon mapping font. 10/21/89 01:25 am
EMAIL suggestions/comments!
- FANT.MAP.DOC.cvt.gz
- geoWrite V1.1 document.
This is the documentation (key strokes) that goes with the font
fant.map.doc
- FANT.MAP.FONT.cvt.gz
- Font File V1,0.
This Font was done by David Brown(BLACKANGEL)
EMAIL COMMENTS!! Hope ya like it!
- Fill A.cvt.gz
- CadFont 0417 V1.
NON SUM QUALIS ERAM
- Fill B.cvt.gz
- CadFont 0422 V1.
NON SUM QUALIS ERAM
- Fill C.cvt.gz
- CadFont 0424 V1.
NON SUM QUALIS ERAM
- Flow Sym.cvt.gz
- CadFont 0421 V1.
NON SUM QUALIS ERAM
- GREEK Symbols.cvt.gz
- GeoFont 1.3.
RABID CONCEPTS 1987
1423 S. Wabash Ave.
Lakeland, FL 33803
- GUTARCHRDS.cvt.gz
- GeoFont 1.4.
- Graphix.cvt
- Hilgard 1.cvt
- Hilgard 2.cvt
- ICON DOCS.cvt.gz
- geoWrite V2.1 document.
- ICON FONT.cvt
- INDIAN.cvt
- Icons.cvt.gz
- Icons V1.3.
Available in 21 point. Various deskTop icons. ID# 49.
- LOGOS 1.cvt.gz
- GeoFont 1.3.
@ 1987, RABID CONCEPTS
432 Cornelia Ave. Lakeland,
Florida 33801 (813) 686-3238
- LOGOS 2.cvt.gz
- GeoFont 1.3.
@ 1987, RABID CONCEPTS
432 Cornelia Ave. Lakeland,
Florida 33801 (813) 686-3238
- Label Sym.cvt.gz
- CadFont 0413 V1.
NON SUM QUALIS ERAM
- Lawrence.cvt
- Map Sym.cvt.gz
- CadFont 0414 V1.
NON SUM QUALIS ERAM
- Map Sym2.cvt.gz
- CadFont 0415 V1.
NON SUM QUALIS ERAM
- Map Sym3.cvt.gz
- CadFont 0423 V1.
NON SUM QUALIS ERAM
- McLaughlin.cvt
- RONSTEXTER 1.4.cvt
- SHILLING.cvt
- Symbolica.cvt.gz
- Wurster.cvt
- New Roma GKMV1.0.
- graphic.cvt
- mini-graphics.cvt
- Graphics font from LoadStar
- upc.cvt
- UPC Symbols font
- unsorted/
- Blackrock.cvt.gz
- FONT 77.
24 Point, Caps only. Use 1 point space and period for making fine
adjustments
- CELTIC.cvt.gz
- GeoFont 1.4.
This font was converted from a Fontmaster II font.
With INFONT shareware...
- CHAMELEON1.cvt.gz
- GeoFont 1.4.
This is a multiple point sized font made up of several other
Brody font files.
- CHANCERY.cvt.gz
- GeoFont 1.4.
Pool's Calligraphy Font from 16th Century Renaissance Italy.
- CHARACTER SET1.cvt.gz
- CHARSET.cvt.gz
- CHESSBOARD.cvt.gz
- IPFont V1.0.
A font created with the GEOS Font Editor 2.5 by Jim Collette.
- CHOO CHOO.cvt.gz
- GeoFont 1.4.
21,24 pt. - These letters ride the railroad tracks. T. Dively
- CIRCLESQUARE.cvt.gz
- IPFont V1.0.
A font created with the GEOS Font Editor 2.5 and Font Monster.
- CLOTHSLINE.cvt.gz
- Font V2.
- COAL.cvt.gz
- IPFonts V1.0.
A font created with the GEOS Font Editor 2.5 by Jim Collette.
- COAL2.cvt.gz
- IPFonts V1.0.
A font created with the GEOS Font Editor 2.5 by Jim Collette.
- COLLEGIATE.cvt.gz
- GeoFont 1.4.
24 point "Big 10", kind of font. Diskoveries PD, POB 9153, Waukegan, IL 60085
- COMIC FONT.cvt.gz
- GeoFont 1.4.
- COMICY1.cvt.gz
- IPFont V1.0.
Modified BUBBLE font.
- COMM ELITE.cvt.gz
- geoFont V1.4.
Font file for NLQ while in ELITE mode.
- COMPUFONT.cvt.gz
- INFINITE PARADOX. Nicholas Mathewson
92 Weatherly Tr.
Guilford, CT 06437 - Nikkk on Q-link
- COMPUTER.SS.cvt.gz
- Commodore V1.1.
- CONTEMPORARY.cvt.gz
- IPFont V1.0.
A font created with the GEOS Font Editor 2.5 by Jim Collette.
- COOL.SET.cvt.gz
- COUGAR-1.cvt.gz
- TEXT FONT V1.1.
ID 268-12,16,24 pnts
From the "Upper LeftHand Corner" by MargeR2 GO WSU COUGs!
- CRAZED.cvt.gz
- GeoFont 1.3.
RABID CONCEPTS 1987
1423 S. Wabash Ave.
Lakeland, FL 33803
- CRUSADER.cvt.gz
- IPFont V1.0.
- CS FONT.cvt.gz
- cs1 V1.0.
10-11 * COMM/FR. 20 * B20 + WAGON. 21 * DIESEL + RIDELLE.
35 * CIC. 36 * LOCO USA. 38 * B800.
- CUBIC.cvt.gz
- GeoFont 1.3.
@ 1987, RABID CONCEPTS
432 Cornelia Ave. Lakeland,
Florida 33801 (813) 686-3238
- CURSIVE.cvt.gz
- GeoFont 1.3.
RABID CONCEPTS 1987
1423 S. Wabash Ave.
Lakeland, FL 33803
- Computer.cvt.gz
- GeoFont 1.4.
Converted from Speedscript character set
- D'NEALIAN.cvt.gz
- GeoFont 1.4.
Available in 6, 10, 12, 14, 18 and 24 point.
- DATRONIC.cvt.gz
- GeoFont 1.4.
24 point. Data style font with upper and lower case. T. Dively
- DE VILLE.cvt.gz
- GeoFont 1.4.
This font was converted from a Fontmaster II font.
With INFONT shareware...
- DECO.cvt.gz
- FONT EDITOR V2.5.
- DELTA.cvt.gz
- IPFont V1.0.
A font created with the GEOS Font Editor 2.5 by Jim Collette.
- DEVANAGARI.cvt.gz
- geoFont V1.4.
Alphabet of Sanskrit and Hindi, progenitor of Bengali, Siamese, Tibetan, etc.
- DIGITAL.SET.cvt.gz
- DIGITEK.cvt.gz
- GeoFont 1.4.
- DINGBATS.cvt.gz
- GeoFont 1.4.
A clipArt font by James Hastings-Trew
- DIVELY.cvt.gz
- GeoFont 1.4.
27 pt. - Thick letters with non-connecting shadow. T. Dively
- DM_Galey.cvt.gz
- DM_Font V1.0.
Dot-matrix version of LW_Galey. 10-, 12-, 14-, 18-, and 24-point sizes.
- DM_Greek.cvt.gz
- DM_Font V1.0.
Dot matrix version of LW_Greek. 9-, 10-, 12-, 14-, 18-, and 24-point sizes.
- DONATO.cvt.gz
- DONATO V1.0.
18 pt Font; Print in outline for best effect
Created with Font Editor 2.4
- DOORS.cvt.gz
- GeoFont 1.4.
- DOORS - [MMod89]
20 pt., upper/lower case, numbers, & punctuation.
- DOORS20 PD.cvt.gz
- GeoFont 1.4.
- DOTTY.cvt.gz
- IPFont V1.0.
A font created with the GEOS Font Editor 2.5 by Jim Collette.
- DOWNTRACK.cvt.gz
- IPFont V1.0.
- DUCKABUSH 16.cvt.gz
- text V1.2.
ID 383 Art Deco font from the "Upper LeftHand Corner" by MargeR2
- DUNGEON.cvt.gz
- GeoFont 1.4.
This font was converted from a Fontmaster II font.
With INFONT shareware...
- DVORAK.cvt.gz
- GeoFont 1.1.
- DWINELLE 36.cvt.gz
- geoFont V2.0.
- Digi Layout.cvt.gz
- This geoWrite document presumably describes the layout of DigiFont.cvt.
- DigiFont.cvt.gz
- geoFont V1.0.
- DigitalFont.cvt.gz
- GeoFont 1.4.
Created by Richard Guinn using geoFont. Complete char. set, 18 pt., ID# 174.
- Dungeon.cvt.gz
- GeoFont 1.4.
- EASTERN.cvt.gz
- GeoFont 1.4.
24 point. Use of wedges and cresents for an oriental look. T. Dively
- EDGAR ALLEN.cvt.gz
- IPFont V1.0.
A font created with the GEOS Font Editor 2.5 by Jim Collette.
- EIGHT.BTP.cvt.gz
- Commodore V1.1.
Character Set 8 for BobsTerm
- ELDRITCH Demo.cvt.gz
- geoWrite V2.1 document.
- ELEGANT.cvt.gz
- ELEGANT FONTV2.
This is a great font that was fixed with Jim Collette's Font Editor 2.2.
- ELENA.cvt.gz
- Micro-G V1.0.
(C) 1992 BY PRODOXIN
DISTRIBUTED BY PARSEC INC POB 111 SALEM MA 01970-0111 USA
- ELITE-PICA.cvt.gz
- Font V2.2.
- ESPERANTO.cvt.gz
- GeoFont 1.4.
Available in 6, 10, 12, 14, 18 and 24 point.
- ESTRELLA.cvt.gz
- Micro-G V1.2.
(c)1992 Micro-G ProDOXions
DISTRIBUTED BY PARSEC INC POB 111 SALEM MA 01970-0111 USA
- EXOTIC.cvt.gz
- GeoFont 1.4.
designer: MELVENA (q-link)
Good for monograms. ENJOY
- EXPRESS.cvt.gz
- IPFont V1.0.
A font created with the GEOS Font Editor 2.5 by Jim Collette.
- Eldritch.cvt.gz
- GeoFont 2.0.
- Electric.cvt.gz
- GeoFont 1.3.
RABID CONCEPTS 1987
1423 S. Wabash Ave.
Lakeland, FL 33803
- Elizabethan.cvt.gz
- GeoFont 1.4.
A decadent font
Point sizes: 36
- Elizibethan caps.cvt.gz
- GeoFont 1.4.
A decadent font
Point sizes: 36
- Elizibethan lowr.cvt.gz
- GeoFont 1.4.
A decadent font
Point sizes: 36
- FANCY.cvt.gz
- conv scn fntV1.
- FANTASEA.cvt.gz
- GeoFont 1.3.
RABID CONCEPTS 1987
1423 S. Wabash Ave.
Lakeland, FL 33803
- FINESSE.cvt.gz
- GeoFont 1.4.
24 point. 3D shaded font. T. Dively
- FINN FONTS.DOC.cvt.gz
- geoWrite V2.1 document.
BSW FONT
- FIRE.cvt.gz
- IPFont V1.0.
A font created with the GEOS Font Editor 2.5 by Jim Collette.
- FISSON.cvt.gz
- IPFont V1.0.
- FONTWAY.cvt.gz
- Font Conv. V1.1 by mod.1 Bk Softworks.
Converts GEOS font files only to Commodore PRG and back.
- FRAKTUR.cvt.gz
- GeoFont 1.4.
This font is unfinished. Its parent was Lefont+ or some such.
- FRANKFORT.cvt.gz
- INFINITE PARADOX. Nicholas Mathewson
92 Weatherly Tr.
Guilford, CT 06437 - Nikkk on Q-link
- FRANKFURT.cvt.gz
- FONT V1.0.
- FREEHAND.cvt.gz
- GeoFont 1.4.
to get a disk of Brodyfonts, send $6 to
3251 S 176th #205, Seattle,WA 98188
- FUTURA U+L.cvt.gz
- IPFonts V1.0.
A font created with the GEOS Font Editor 2.5 by Jim Collette.
- FUTURE.cvt.gz
- conv scn fntV1.
- FUZZY.cvt.gz
- GeoFont 1.4.
24 pt <> 36/37 pt <>
- Fancy.cvt.gz
- GeoFont 1.4.
- Furniture A.cvt.gz
- CadFont 0409 V1.
NON SUM QUALIS ERAM
- Furniture B.cvt.gz
- CadFont 0410 V1.
NON SUM QUALIS ERAM
- Futhark Runes.cvt.gz
- Font V1.
Germanic Rune row in 9, 12, 18, & 24 point sizes. Created by: Odhin
- Future.cvt.gz
- GeoFont 1.4.
Converted from public domain character set (Quantum Link)
- GALLERY.cvt.gz
- GeoFont 1.4.
20 and 24 point only and CAPS ONLY! This is very nice for titles.
- GALLIA.cvt.gz
- GeoFont 1.4.
24 point only and CAPS ONLY! This is a very fancy font.
Also works in GeoPublish!
- GET DOWN.cvt.gz
- IPFont V1.0.
- GIANA.cvt.gz
- Micro-G V1.1.
(C) 1992 BY PRODOXIN
DISTRIBUTED BY PARSEC INC POB 111 SALEM MA 01970-0111 USA
- GLYPTIC.cvt.gz
- IPFont V1.0.
A font created with the GEOS Font Editor 2.5 by Jim Collette.
- GRAFFITI24 PD.cvt.gz
- GeoFont 1.4.
TT grafix fonts disks $6.95 ea
326 Clothier Spring Rd. RD #1
Malvern, PA 19355-9657
- GREAT.cvt.gz
- GREECE.cvt.gz
- GREEK.cvt.gz
- GeoFont 1.4.
This font was converted from a Fontmaster II font.
With INFONT shareware...
- Garnet.cvt.gz
- GeoFont 1.3.
- Gothic.cvt.gz
- GeoFont 1.4.
Converted from public domain character set
- Goudy.cvt.gz
- GeoFont 1.4.
Designed by F.W. Goudy, GEOS translation by Scott Nickell.
Sizes: 10,12,18,24
- Graph Sym.cvt.gz
- CadFont 0412 V1.
NON SUM QUALIS ERAM
- Great.cvt.gz
- GeoFont 1.4.
Converted from public domain character set
- HALF+HALF.cvt.gz
- IPFont V1.0.
- HALLOWEEN.cvt.gz
- GeoFont 1.3.
@ 1987,RABID CONCEPTS
432 Cornelia Ave. Lakeland,
Florida 33801 (813) 686-3238
- HALVED.cvt.gz
- IPFont V1.0.
- HEADERETTE.cvt.gz
- GeoFont 1.4.
24 point. Picturesque font for column dividers and subtitles. T. Dively
- HEATHER.cvt.gz
- IPFont V1.0.
- HENRION.cvt.gz
- IPFont V1.0.
A font created with the GEOS Font Editor 2.5 by Jim Collette.
- HEXAGON.cvt.gz
- IPFont V1.0.
A font created with the GEOS Font Editor 2.5 by Jim Collette.
- HIGH STRUNG.cvt.gz
- IPFont V1.0.
- HOH 12 16.cvt.gz
- text font V1.1.
ID 464 From the "Upper LeftHand Corner", by MargeR2
- HOLLYWOOD.cvt.gz
- GeoFont 1.4.
24 Point. Outlined font with low common background. T. Dively
- HORIZON.cvt.gz
- GeoFont 1.3.
RABID CONCEPTS 1987
1423 S. Wabash Ave.
Lakeland, FL 33803
- HORTHERN.cvt.gz
- GEOFONT V1.4.
- HOSTAGE.cvt.gz
- IPFont V1.0.
A font created with the GEOS Font Editor 2.5. by Jim Collette.
- Harmon.cvt.gz
- Harmon V1.1.
Available in 10 and 20 point. ID# 9.
- Hebrew-2.cvt.gz
- Hebrew V1.0.
Corrected version by B. R. Gilson of Hebrew font orig. put on Q-Link
by Marshall Kragen.
- Heidi.cvt.gz
- Micro-G V1.0.
(c)1992 Micro-G ProDOXions (with permission)
distributed by Parsec Inc. Do not modify or change
- Hieroglyph Demo.cvt.gz
- geoWrite V2.1 document.
A list of the characters in the font "Hieroglyphs."
- Hieroglyphs.cvt.gz
- GeoFont 1.4.
The Egyptian Hieroglyphic alphabet. Font sizes: 24
- IBM.cvt.gz
- GeoFont 1.3.
RABID CONCEPTS 1987
1423 S. Wabash Ave.
Lakeland, FL 33803
- II 128.cvt.gz
- GeoFont 1.4.
- IINLINE.cvt.gz
- GeoFont 1.4.
24 point Font. With inline, you get an illusion of 3D roundness. T. Dively
- IMPLIED.cvt.gz
- INGOT.cvt.gz
- GeoFont 1.4.
c 1989 by Dick Estel
36 point caps. 36 = A-M & #'s; 37 = N-Z <>
- IRISH OGAM.cvt.gz
- characters V1.1.
13 pt IRISH OGAM Font.
Variant of OGAM CONSAINE.
- ITALIAN 2.cvt.gz
- IPFont V1.0.
- ITALIAN PRINT.cvt.gz
- Inez.cvt.gz
- Micro-G V1.0.
(c)1992 Micro-G ProDOXions (with permission)
distributed by Parsec Inc. Do not change or modify
- JASPER.cvt.gz
- geoFont V1.4.
20 pt. very readable Old-English style. Designed by James R. Schwartz
- JOKER24 PD.cvt.gz
- GeoFont 1.4.
TT grafix fonts disks $6.95 ea
326 Clothier Spring Rd. RD #1
Malvern, PA 19355-9657
- JabbaFont.cvt.gz
- Display font based on two cross-stitch alphabets.
Font prepared by J.A. Grau.
- Jallex.cvt.gz
- GeoFont 1.4.
A 7 point font with extremely good looks
- Jeannie.cvt.gz
- GeoFont 1.4.
- KARA-R.cvt.gz
- Micro-G V1.2.
(c)1992 Micri-G ProDOXions
DISTRIBUTED BY PARSEC INC POB 111 SALEM MA 01970-0111 USA
- KARA.cvt.gz
- Micro-G V1.0.
(c)1992 Micro-G ProDOXions
DISTRIBUTED BY PARSEC INC POB 111 SALEM MA 01970-0111 USA
- KIDBITS.FR.A-Z.cvt.gz
- FONT V1.0.
A font created with the GEOS Font Editor 2.5 by Jim Collette.
- KITEFONT.cvt.gz
- Geo-Font V4.0.
- KLICKITAT 12 16.cvt.gz
- text V1.1.
ID 554 From the "Upper Left Hand Corner", by MargeR2
- KNEET.cvt.gz
- GeoFont 1.4.
12 point. Font used to seperate sections of print. T. Dively
- Katakana.cvt.gz
- CadFont 0404 V1.
NON SUM QUALIS ERAM
- Katia.cvt.gz
- Micro-G V1.0.
(c)1992 Micro-G ProDOXions (with permission)
distributed by Parsec Inc. Do not change or modify
- L CRYSTAL.cvt.gz
- FONT EDITOR V2.5.
- LABEL FONT.DOC.cvt.gz
- geoWrite V2.1 document.
A PUBLIC DOMAIN release! P.E.ACE 1990! "You've Got to Understand"
- LABEL FONT.cvt.gz
- daveFont V2.0.
labelFont for making labels. (c) 1990 David A. Reyes
- LINED MANUSCRIPT.cvt.gz
- GeoFont V1.4.
designer: MELVENA (q-link) companion to MANUSCRIPT
- LOCOS CS FONT.cvt.gz
- geoWrite V1.1 document.
- LORRAINE.cvt.gz
- GeoFont 1.3.
RABID CONCEPTS 1987
1423 S. Wabash Ave.
Lakeland, FL 33803
- LOUGHMAN.cvt.gz
- GeoFont 1.3.
@1987, RABID CONCEPTS
432 Cornelia Ave. Lakeland,
Florida 33801 (813) 686-3238
- LOWBROW.cvt.gz
- GeoFont 1.4.
24 point. This font cuts the lower sections of the letters. T. Dively
- LOWERY.cvt.gz
- GeoFont 1.4.
25 point. Eccentric style of twists and shadows. T. Dively
- Luana.cvt.gz
- Micro-G V1.0.
(c)1992 Micro-G ProDOXions (with permission)
distributed by Parsec Inc. Do not change or modify
- Lydia.cvt.gz
- Micro-G V1.0.
(c)1992 Micro-G ProDOXions (with permission)
distributed by Parsec Inc. Do not change or modify
- MACINTOSH.cvt.gz
- GeoFont V1.4.
- MAGE.cvt.gz
- MANUSCRIPT.cvt.gz
- GeoFont V1.4.
- MARINA.cvt.gz
- Micro-G V1.0.
(C) 1992 BY MICRO-G PRODOXINS
DISTRIBUTED BY PARSEC INC POB 111 SALEM MA 01970-0111 USA
- MATRIX.cvt.gz
- IPFont V1.0.
A font created with the GEOS Font Editor 2.5 by Jim Collette.
- MATT.cvt.gz
- GeoFont 1.3.
@ 1987, RABID CONCEPTS
432 Cornelia Ave. Lakeland,
Florida 33801 (813) 686-3238
- MESSY1.cvt.gz
- IPFont V1.0.
- MESSY2.cvt.gz
- IPFont V2.0.
A font created with the GEOS Font Editor 2.5 by Jim Collette.
- MESSY3.cvt.gz
- IPFont V1.0.
A font created with the GEOS Font Editor 2.5 and Font Monster
- MILLS NLQ 11.cvt.gz
- GeoFont 1.3.
7, 10 & 11 point font.
Works well as NLQ font with Epson EX-800 driver. Includes useful 7 font.
- MILLS NLQ.cvt.gz
- GeoFont 1.3.
10 point font. Works well as NLQ font with Epson EX-800 driver by KevinM44.
- MINIMA +.cvt.gz
- IPFont V1.2.
A font created with the GEOS Font Editor 2.5 by Jim Collette.
- MINIMA.cvt.gz
- INFINITE PARADOX. Nicholas Mathewson
92 Weatherly Tr.
Guilford, CT 06437 - Nikkk on Q-link
- MISFIT.cvt.gz
- GeoFont 1.4.
14 pt. - 2 Sets of smaller letter styles. T. Dively
- MISMATCHED 2.cvt.gz
- IPFont V1.0.
A font created with the GEOS Font Editor 2.5 by Jim Collette.
- MISMATCHED.cvt.gz
- IPFont V1.0.
A font created with the GEOS Font Editor 2.5 by Jim Collette.
- MOD OMBRA.cvt.gz
- GeoFont 1.4.
24 point. Fashionable style. T. Dively
- MODERN STENCIL.cvt.gz
- MONOGRAM.cvt.gz
- GeoFont 1.3.
Designed by Toodles using Cosmac's Geofont program.
- MOOZIK.cvt.gz
- MORRISVILLE.cvt.gz
- Beth Font V1.1.
U/l case 10, 12, 14, 18, & 24 points. Lower case are smaller caps.
- MUDDY.cvt.gz
- IPFont V1.0.
A font created with the GEOS Font Monster
- MUKILTEO 14 21.cvt.gz
- text font V2.0.
ID 682 A font from "the Upper LeftHand Corner" by MargeR2
- MUNDOBARS.cvt.gz
- IPMUNDOFont V1.0.
A font created with the GEOS Font Editor 2.5 by Jim Collette.
- M_A_S_H.cvt.gz
- GeoFont 1.4.
CREATED BY STEVE SCHOWIAK.
Consists of caps, numbers, space, and hyphen.
- Machine.cvt.gz
- CadFont 0407 V1.
NON SUM QUALIS ERAM
- Mage.cvt.gz
- GeoFont 1.4.
- NAMEPLATE.cvt.gz
- GeoFont 1.4.
Use all UPPERCASE letters and enclose text in brackets: [NAMEPLATE]
- NAZARETH.cvt.gz
- GeoFont 1.4.
28 point. Complete font with descending letter parts. T. Dively
- NEEDLE.cvt.gz
- IPFont V1.0.
A font created with the GEOS Font Editor 2.5 by Jim Collette.
- NEGATIVE.cvt.gz
- GeoFont 1.4.
31 point. Shadowed letters with a 'negative' effect. T. Dively
- NEW CHAR.SET.cvt.gz
- NEW NINE.cvt.gz
- Font Editor V2.5.
The font SIX.BTP, with major modifications by Dick Estel
- NEW SET.cvt.gz
- NEWS.FM.cvt.gz
- F.T. MASTER V1.0. SIZE 16
- NEWS.cvt.gz
- Font MonsterV1.0.
- NEWTRONIC.cvt.gz
- GeoFont 1.3.
RABID CONCEPTS
1423 S. Wabash Ave.
Lakeland, FL 33803
- NIALL.cvt.gz
- font V1.1.
12 & 14 pt Celtic font. Variant of BRIAN BORU.
- NINE.BTP.cvt.gz
- GeoFont 1.4.
- NLQ 10.cvt.gz
- GeoFont 1.4.
To be used with a QUAD or double density driver. Has 9,10,11pt. sizes.
- NLQ 10Q.cvt.gz
- GeoFont 1.4.
To be used with a QUAD or double density driver. Has 9,10,11pt. sizes.
- NLQ.cvt.gz
- GeoFont 1.4.
- NORM 18.cvt.gz
- GeoFont 1.4.
18 point. - Just another Roman style font. T. Dively
- OGAM CONSAINE.cvt.gz
- ogam char V1.1.
13 pt OGAM font. Variant of IRISH OGAM font.
- OGAM SAMPLES.cvt.gz
- geoWrite V2.1 document.
- OLDEN.cvt.gz
- V1.0.
- OLIVIA.cvt.gz
- Micro-G V1.1.
(C) 1992 BY MICRO-G
DISTRIBUTED BY PARSEC INC POB 111 SALEM MA 01970-0111 USA
- OLYMPIA.cvt.gz
- IPFont V1.0.
A font created with the GEOS Font Editor 2.5 by Jim Collette.
- OPAL PUB.cvt.gz
- Font MonsterV1.0.
26 point font: designed w/ Font Monster, Font Edit 2.2, & geoFont
(based on Pub80)
- ORIENT.cvt.gz
- PRINTSHOP OVPSC.
ORIENT FONT FROM PS COMPANION DISK
12pt & 18pt Font Editor 2.4 & Grabber
- OUTLINE.cvt.gz
- OUTLINER.cvt.gz
- GeoFont 1.4.
30 point. Bold plain font with a halo. T. Dively
- OVAL.cvt.gz
- IPFont V1.0.
A font created with the GEOS Font Editor 2.5 by Jim Collette.
- OXFORD 12.18.cvt.gz
- FONT V1.0.
- Old English.cvt.gz
- CadFont 0400 V1.
NON SUM QUALIS ERAM
- Omni.cvt.gz
- GeoFont 1.4.
A 24 point font based on the titles in "omni" magazine.
- Orator.cvt.gz
- GEOFont V1.0.
All caps, suitable for speech notes, etc. ID#100 : 12,18,24 point
DKM 900310
- Outline.cvt.gz
- GeoFont 1.4.
Converted from public domain character set
- PAINTBRUSH 48.cvt.gz
- Font V1.0.
Created by Ken Brown 272 North Patsy Porterville, Ca. 93257
(209) 784-3488 Let's trade P.D.Geos
- PARALLELOGRAM.cvt.gz
- IPFont V1.0.
A font created with the GEOS Font Editor 2.5 by Jim Collette.
- PARCEL POST.cvt.gz
- GeoFont 1.3.
@ 1987, RABID CONCEPTS
432 Cornelia Ave. Lakeland,
Florida 33801 (813) 686-3238
- PEACE.cvt.gz
- IPFont V1.0.
- PHANTOM.cvt.gz
- GeoFont 1.4.
24 point. Transparent letters with deep black shadows. T. Dively
- PICA.cvt.gz
- GeoFont 1.4.
Created by Steve Schowiak
- PIMPF.cvt.gz
- GeoFont 1.4.
- PIMPF - [MMod89] 20 pt., upper/lower case, numbers, & punctuation.
- PLATFORM.cvt.gz
- Font Editor V2.5.
- PLAYBILL.cvt.gz
- GeoFont 1.4.
25 pt. - Billboard style. T. Dively
- PLETHORA.cvt.gz
- GeoFont 1.3.
RABID CONCEPTS 1987
1423 S. Wabash Ave.
Lakeland, FL 33803
- POLKADOT.MAC.cvt.gz
- PhoenixPhontV1.0.
42/43 point, all caps and numbers;
created from MacPaint font with Red Storm's Font Monster!
- POPSICLE24 PD.cvt.gz
- GeoFont 1.4.
TT grafix fonts disks $6.95 ea
326 Clothier Spring Rd. RD #1
Malvern, PA 19355-9657
- PRINCETON24 PD.cvt.gz
- GeoFont 1.4.
TT grafix fonts disks $6.95 ea
326 Clothier Spring Rd. RD #1
Malvern, PA 19355-9657
- PRINT.FM.cvt.gz
- F.T. MASTER V1.0. SIZES 16 18
- PRINT.cvt.gz
- conv scn fntV1.
- PRINT2.cvt.gz
- PRINTER.cvt.gz
- IPFont V1.0.
A font created with the GEOS Font Editor 2.5 by Jim Collette.
- PRISM II.cvt.gz
- GeoFont 1.4.
24 point. Letters made of parallel lines. T. Dively
- PRO-Type.cvt.gz
- GeoFont 1.3.
RABID CONCEPTS 1987
1423 S. Wabash Ave.
Lakeland, FL 33803
- PSYCHO.cvt.gz
- GeoFont 1.3.
@ 1987, RABID CONCEPTS
432 Cornelia Ave. Lakeland,
Florida 33801 (813) 686-3238
- PUYALLUP 12 24.cvt.gz
- text font V2.0.
ID 789 ArtNouveau font from the"Upper LeftHand Corner" by MargeR2
- PYRAMID.cvt.gz
- INFINITE PARADOX. Nicholas Mathewson
92 Weatherly Tr.
Guilford, CT 06437 - Nikkk on Q-link
- PYSHT 14.cvt.gz
- TEXT FONT V1.3.
ID 797 Cursive font from the "Upper LeftHand Corner" by Marge R2
- Paintbrush.cvt.gz
- Paintbrush V1.2.
Available in 36 point. ID# 161.
- Park Avenue.cvt.gz
- GeoFont 1.4.
Available in 18 point.
- Patterns.cvt.gz
- CadFont 0406 V1.
NON SUM QUALIS ERAM
- Patuxent.cvt.gz
- Patuxent V1.1.
Revised version of Patuxent, a River File by Bruce R. Gilson.
- Peewee.cvt.gz
- GeoFont 1.4.
- Plumbing.cvt.gz
- CadFont 0418 V1.
NON SUM QUALIS ERAM
- Print 2.cvt.gz
- Commodore V1.1.
Converted from Quantum Link public domain character set
- QDFONT.cvt.gz
- qdfont V1.0.
Font based on Q&DEdit, created with FontEditor2.5,
9 point, ID#185, "Its RikiG"
- QWERTY KAPZ.cvt.gz
- GeoFont 1.4.
- QuikSilvr Pro LC.cvt.gz
- GeoFont 1.4.
* Quicksilver Pro LC * By Dan Lurie * lower case only
- QuikSilvr Pro UC.cvt.gz
- GeoFont 1.4.
* Quicksilver Pro UC * By Dan Lurie * UPPER CASE LETTERS ONLY
- RACEWAY.cvt.gz
- GeoFont 1.4.
24 pt. - Challenger stripe style of font with a couple of vehicles.
T. Dively
- REAL ROUND.cvt.gz
- IPFont V1.0.
A font created with the GEOS Font Editor 2.5 by Jim Collette.
- RECKLESS.cvt.gz
- conv scn fntV1.
- REGAL.cvt.gz
- GeoFont 1.3.
Designed by Toodles using Cosmac's Geofont program.
- REPORTER.cvt.gz
- Font MonsterV1.0.
- REVERSE.cvt.gz
- GeoFont 1.4.
Reverse - University modified by Dick Estel; 12 point only <>
- RIBBON.PS.cvt.gz
- Font MonsterV1.0.
- ROCO.cvt.gz
- GeoFont 1.4.
24 pt. font (all letters & punctuation) adapted by Buck McArthur
- ROMAN.cvt.gz
- conv scn fntV1.
- RONS-ASCII V2.2.cvt.gz
- GeoFont 1.4.
A 9&10 point font created by Ronald B. Romine. a.k.a (GeoRon) on Q-Link.
- ROUNDED.cvt.gz
- INFINITE PARADOX. Nicholas Mathewson
92 Weatherly Tr.
Guilford, CT 06437 - Nikkk on Q-link
- RUTGERS.KCN.cvt.gz
- GeoFont 1.4.
TT grafix fonts disks $6.95 ea
326 Clothier Spring Rd. RD #1
Malvern, PA 19355-9657
- RUTGERS24 PD.cvt.gz
- GeoFont 1.4.
TT grafix fonts disks $6.95 ea
326 Clothier Spring Rd. RD #1
Malvern, PA 19355-9657
- Reckless.cvt.gz
- GeoFont 1.4.
- Roman 2.cvt.gz
- GeoFont 1.4.
- Ron's Fonts.lnx.gz
- A font collection.
- RonFont Info 2.cvt.gz
- geoWrite V2.1 document.
Info about RonsText v3.3 font, and RonsASCII v1.1 font.
- RonsASCII 1.1.cvt.gz
- GeoFont 1.4.
A 9 point font created by
Ronald B. Romine.
a.k.a (GeoRon) on Q-Link.
- RonsTEXT 3.3.cvt.gz
- GeoFont 1.4.
A 9,18,27 point font created
by Ronald B. Romine. +10pt.
a.k.a GeoRon on Q-Link.
- Runes.cvt.gz
- GeoFont 2.0.
Runes and Glyphs from
World of Greyhawk Gazeteer
by Blue Bolt (MJS)
- SANDWICH.cvt.gz
- FONT EDITOR V2.5.
- SCHBLOCK.cvt.gz
- GeoFont 1.4.
17,29 point. The most basics of block letter design. T. Dively
- SCHOOL.cvt.gz
- GeoFont 1.4.
- SCORE.cvt.gz
- IPFont V1.0.
- SCOREBOARD.cvt.gz
- INFINITE PARADOX. Nicholas Mathewson
92 Weatherly Tr.
Guilford, CT 06437 - Nikkk on Q-Link
- SCRABBLEFONTV1.5.cvt.gz
- ScrabbleFontV1.5.
By ItsRikiG w/FontEditor2.5, ID#180,26pt=ScrabbleTiles (*=blank,AllCaps)
12pt=Ormond
- SCRAWL.SS.cvt.gz
- Commodore V1.1.
- SCRIBBLE.cvt.gz
- IPFont V1.0.
- SCRIPT 16.cvt.gz
- GeoFont 1.4.
- SCRIPT 16revised.cvt.gz
- GeoFont 1.4.
- SCRIPT.FM.cvt.gz
- F.T. MASTER V1.0. SIZE 16
- SEPULCHRE.cvt.gz
- geoFont V1.4.
Gothic font in 24 pt. only made with Font Editor 2.2
- SEQUIM 14 24.cvt.gz
- fat V1.1.
ID 737 Sturdy ArtDeco font from the "Upper LeftHand Corner" by MargeR2
- SERIF.SS.cvt.gz
- GeoFont 1.4.
- SHADOW.cvt.gz
- GeoFont 1.4.
24 pt. font (caps & punctuation only) designed by Buck McArthur.¥e
- SHADOWED BARS.cvt.gz
- INFINITE PARADOX. Nicholas Mathewson
92 Weatherly Tr.
Guilford, CT 06437 - Nikkk on Q-link
- SHADOWEDBARS2.cvt.gz
- SHADY DEAL.cvt.gz
- GeoFont 1.4.
3-15-88 NICE FONT !!
- SHILLING.cvt.gz
- GeoFont 1.4.
Symbol font created by Dick Estel - copyright 1989 - released for free use
- SHOTGUN.cvt.gz
- IPFont V1.0.
- SIMPLIFONT12+.cvt.gz
- GeoFont 1.4.
Author: Johan G.F. Belinfante
This font uses only widths of 4, 8 and 12 points.
- SIRE.cvt.gz
- SIX.BTP.cvt.gz
- Commodore V1.1.
Character Set 8 for BobsTerm
- SKAGIT 12.cvt.gz
- text font V2.0.
ID 752 Modified WEISS font from the "Upper LeftHand Corner", by MargeR2
- SLICED.cvt.gz
- IPFont V1.0.
A font created with the GEOS Font Editor 2.5 by Jim Collette.
- SOHO.cvt.gz
- GeoFont 1.4.
Available in 17, 22, 30 and 40 point.
Modified by Ken Brown from a non-working font
- SPACE AGE.cvt.gz
- IPFont V1.0.
A font created with the GEOS Font Editor 2.5 by Jim Collette.
- SPEED.SS.cvt.gz
- Commodore V1.1.
- SPEED.cvt.gz
- INFINITE PARADOX. Nicholas Mathewson
92 Weatherly Tr.
Guilford, CT 06437 - Nikkk on Q-link
- SPEED2.cvt.gz
- IPFont V1.0.
A font created with the GEOS Font Editor 2.5 by Jim Collette.
- SPIRIT.cvt.gz
- GeoFont 1.3.
@ 1987, RABID CONCEPTS
432 Cornelia Ave. Lakeland,
Florida 33801 (813) 686-3238
- SPLOTCH.cvt.gz
- GeoFont 1.3.
@ 1987, RABID CONCEPTS
432 Cornelia Ave. Lakeland,
Florida 33801 (813) 686-3238
- SPOOKY GALORE+.cvt.gz
- GeoFont 2.0.
Halloween faces by Piersen 2, modified by DickE to work in 'paint & 'publish
- SPOOKY GALORE.cvt.gz
- GeoFont 2.0.
- SQUARE 16.cvt.gz
- GeoFont 1.4.
16 point - Small narrow font with high resolution. T. Dively
- SQUARE.cvt.gz
- SQUIRT.cvt.gz
- GeoFont 1.3.
@ 1987, RABID CONCEPTS
432 Cornelia Ave. Lakeland,
Florida 33801 (813) 686-3238
- STEALTH.CHRSET.cvt.gz
- STEEL.cvt.gz
- IPFont V1.0.
A font created with the GEOS Font Editor 2.5 by Jim Collette.
- STENCIL.cvt.gz
- FONT EDITOR V2.5.
- STINK.cvt.gz
- IPFont V1.0.
A font created with the GEOS Font Editor 2.5 by Jim Collette.
- STOP.SET.cvt.gz
- STREAK.cvt.gz
- GeoFont 1.3.
@ 1987, RABID CONCEPTS
432 Cornelia Ave. Lakeland,
Florida 33801 (813) 686-3238
- STRETCH.cvt.gz
- INFINITE PARADOX. Nicholas Mathewson
92 Weatherly Tr.
Guilford, CT 06437 - Nikkk on Q-link
- STRIPED.cvt.gz
- IPFont V1.0.
A font created with the GEOS Font Editor 2.5 by Jim Collette.
- STRIPED2.cvt.gz
- IPFont V1.0.
A font created with the GEOS Font Editor 2.5 by Jim Collette.
- STTNG.cvt.gz
- GeoFont 1.4.
STAR TREK: THE NEXT GENERATION
- STYLE.cvt.gz
- SUNSET.cvt.gz
- IPFont V1.0.
- Scoutbats.cvt.gz
- GeoFont 1.4.
A clipArt font by James Hastings-Trew
- Scribble.cvt.gz
- GeoFont 1.4.
Scribble Font in 12,18,25,35 Point.
35 Point is To Large for GEOPAINT! Others work!
- Script.cvt.gz
- GeoFont 1.4.
- Sexy.cvt.gz
- Micro-G V1.0.
Distributed by Parsec, Inc. POBox 111 Salem, MA 01970-0111 USA
- uploaded by JBEE to GEnie 92'
- Shadow.cvt.gz
- GeoFont 1.4.
- Shell.cvt.gz
- ShellFont V1.0.
geoSHELL's original font. copied by Ian McKinney
- ShellBSW.cvt.gz
- ShellFont V1.0.
Shortened BSW font created by Ian McKinney
- ShellBSW80.cvt.gz
- ShellFont V1.0.
Font shortened from 80 col BSW font for use with geoSHELL.
Looks great in 40 cols. also!
- Sire.cvt.gz
- GeoFont 1.4.
- Small Caps.cvt.gz
- Small Caps V1.0.
- Sonia.cvt.gz
- Micro-G V1.0.
(c)1992 Micro-G ProDOXions (with permission)
distributed by Parsec Inc. Do not change or modify
- Square.cvt.gz
- Commodore V1.1.
- Stars.cvt.gz
- GeoFont 1.4.
FONT by TT grafix
326 Clothier Spring Rd. R.D. #1
Malvern, PA 19355-9657
- Stop 1.cvt.gz
- Stop V1.0.
The original STOP.SET font with cap. and l.c. letters reversed
and MINOR fixes.
- Stop 2.cvt.gz
- Stop ProportV1.0.
The Stop 1 font, made proportional, with a few more chars., and new sizes.
- Style.cvt.gz
- GeoFont 1.4.
- Superb Modified.cvt.gz
- GeoFont 1.4.
Ken Edwards' modified version of GEOS 'Superb' font.
- TABLED.cvt.gz
- GeoFont 1.4.
34 point. Letters sitting on a table surface. 3D style. T. Dively
- TAFONT.cvt.gz
- GeosFont V5.0.
Tafont by daspf fonters. Designed on 1-27-90.
- TAHUYA 12 16.cvt.gz
- text V1.2.
ID 824 sturdy font from the "Upper LeftHand Corner" by MargeR2
- TAJ MAHAL.cvt.gz
- IPFont V1.0.
A font created with the GEOS Font Editor 2.5 by Jim Collette.
- TAPE.cvt.gz
- IPFont V1.0.
A font created with the GEOS Font Editor 2.5 by Jim Collette.
- TARA.cvt.gz
- geoFont V1.4.
14, 21, 28 point Devanagari style alphabet.
Designed by J.R. Schwartz Q-Link: Balarama
- TECH FONT.cvt.gz
- Technical V1.0.
- TECH1.cvt.gz
- IPFont V1.0.
- TENGWAR.cvt.gz
- Elvish V1.0.
Font id #50
- THEATRE.cvt.gz
- GeoFont V1.4.
designer: MELVENA (q-link) ENJOY!
- THIN2.cvt.gz
- TIARIA.cvt.gz
- GeoFont 1.3.
@ 1987, RABID CONCEPTS
432 Cornelia Ave. Lakeland,
Florida 33801 (813) 686-3238
- TILT.cvt.gz
- IPFont V1.0.
A font created with the GEOS Font Editor 2.5 by Jim Collette.
- TIPPECCANOE.cvt.gz
- TNT.cvt.gz
- IPFont V1.0.
A font created with the GEOS Font Editor 2.5 by Jim Collette.
- TRAINS.01.cvt.gz
- TRAPEZOID.cvt.gz
- IPFont V1.0.
A font created with the GEOS Font Editor 2.5 by Jim Collette.
- TRUE 80C.cvt.gz
- GeoFont 1.4.
11 pt. - Fixed width 80 column to view draft printouts. T. Dively
- TUBBY.cvt.gz
- GeoFont 1.4.
31 point. Fat 'pickle-like' letters with a shadow. T. Dively
- TWISTED.cvt.gz
- GeoFont 1.4.
31 point. Macrame letters. T. Dively
- TYPED.cvt.gz
- font V1.
By Raymond Day
- TYPESETTER.cvt.gz
- GeoFont 1.4.
- UNDERSCORE FONT.cvt.gz
- INFINITE PARADOX. Nicholas Mathewson
92 Weatherly Tr.
Guilford, CT 06437 - Nikkk on Q-Link
- UPTITE.cvt.gz
- GeoFont 1.4.
24 point. Shadowed letters that hug each other. T. Dively
- USEFUL 7PT.cvt.gz
- GeoFont 1.4.
- Ultima.cvt.gz
- Ultima Font V1.0.
- VIA FACE DON.cvt.gz
- Font V1.0.
47 points = A-N; 48 points = O-Z.
Created by Jean Parmentier, Belgium
- VIENNA.cvt.gz
- Mod Neo V1.0.
Modified by Bruce R. Gilson from DANUBE using Font Editor 2.5.
- VILIA.cvt.gz
- Micro-G.
(C) 1992 BY MICRO-G
DISTRIBUTED BY PARSEC INC POB 111 SALEM MA 01970-01111 USA
- VOIVOD.cvt.gz
- geoFont V1.4.
18 pt font. Lettering used on inside sleeve of Voivod's Nothingface
- WAFERESQUE.cvt.gz
- GeoFont 1.4.
29 point Font. Decorative wafered style. T. Dively
- WAREIZIT.cvt.gz
- GeoFONT V1.4.
10/20 points, inspired by a plaque with word 'JESUS'.
Use period at end of words.
- WAZZU 12 16 24.cvt.gz
- text V1.2.
ID-929 From the "Upper Left Hand Corner" by Marge R2 ---GO WSU COUGARS!!!---
- WEATHERLY.cvt.gz
- IPFont V1.0.
A font created with the GEOS Font Editor 2.5 by Jim Collette.
- WEISS 10PT.cvt.gz
- GeoFont 1.4.
- WIDE.cvt.gz
- Wabash 21.cvt.gz
- Wabash V1.1.
Correction to the Wabash 21-point file in Comm-Plex Software's
Font Collection 1.
- Wall.cvt.gz
- GeoFont 1.4.
The writing on "The Wall" (Pink Floyd) Point sizes: 12, 24
- Wench.cvt.gz
- Micro-G V1.0.
(c)1992 Micro-G ProDOXions (with permission)
distributed by Parsec Inc. Do not modify or change
- Western.cvt.gz
- GeoFont 1.4.
Converted from public domain character set
- YOSEMITE.cvt.gz
- Font Editor V2.5.
Modified from Niagara font by Dick Estel with Font Editor 2.5
- Yvana.cvt.gz
- Micro-G V1.0.
(c)1992 Micro-G ProDOXions (with permission)
distributed by Parsec Inc. Do not change or modify
- ZAPF 10 14.cvt.gz
- GeoFont 1.3.
- ZELIA.cvt.gz
- Micro-G.
(C) 1992 BY MICRO-G AND
DISTRIBUTED BY PARSEC INC POB 111 SALEM MA 01970-0111 USA
- [Outline].cvt.gz
- GeoFont 1.3.
RABID CONCEPTS 1987
432 Cornelia Ave.
Lakeland, FL 33801
- comic font2.cvt.gz
- GeoFont 1.4.
- metallica FONT.cvt.gz
- Font V1.
- sampler24pt.cvt.gz
- GeoFont 1.4.
This is a Country Sampler Font at 24 pts. Caps Only By Video Prof.
- short stuff.cvt.gz
- GeoFont 1.4.
- utilities/
- ChangeBSW 2.0.lnx
- ChangeBSW is an AUTO-EXEC program that allows the GEOS user to change the
resident system font at boot time. $5.00 shareware by Irv Cobb.
- ChangeBSW1.2.lnx
- ChangeBSW is an auto-exec program to change resident font. By Irv Cobb
- Font Dump II.cvt
- Font Dump II.doc.cvt
- Font Printer 2.0 by Red Storm.
Print font sample sheets, 40/80 col., upto 80dpi. Written by Joe Buckley.
The documentation is in geoWrite V1.1 format.
- Font Dump III.cvt
- Font Dump III.doc.cvt
- Font Printer 3.0 by Red Storm.
Print font sample sheets, 40/80 col., upto 80dpi. Written by Joe Buckley.
The documentation is in geoWrite V1.1 format.
- Font Dump.cvt
- Font Dump.doc.cvt
- Font Printer 1.0 by Red Storm.
Print sample sheets for GEOS fonts. Written by Joe Buckley.
The documenattion is in geoWrite V2.1 format.
- Font Editor-2.2.cvt
- Font Editor-2.2.doc.cvt
- Font Editor V2.2 by Jim Collette 10/88.
Use the Font Editor to edit existing fonts, or to create your own.
The documentation is in geoWrite V1.1 format.
- Font ID Printer.cvt
- geoFont ID V1.1 by Nancy Wertzberger.
Supports two drives and draft/high quality printing.
- Font Thief.cvt
- Font Thief V1.0 by Joe Buckley.
Import a single font point to geoProgrammer files.
- FontLoader.cvt
- FontLoader.doc.cvt
- FontLoader V1.5 by Steven E. Eyrse.
Loads any fonts required by geoWrite documents.
The documentation is in geoWrite V2.1 format.
- FontView-patch.lnx
- A patch for FontView.
- FontView.cvt
- FontView V1.0 by Christopher Flynn.
FontView will view font files to the screen. Use +,- icons to change
point size.
- GeoFont_d64.zip
- Font editor 2.0 by Arthur Dahm, includes catalog pdf.
- IdentiFont-2.1.cvt
- IdentiFont 2.1 by Dennis Seitz
- IdentiFont-3.2.cvt
- IdentiFont-3.2.doc.cvt
- Identifont V3.2 by Dennis N. Seitz.
Identify fonts contained in your geoWrite documents or on individual
disks. The documentation is in geoWrite V2.1 format.
- MegaFont Fix 1.2.cvt
- MegaFontFix V1.2 by John P. Dalbec.
- RonsWriter-FX80.lnx
- A BSW font replacement and tools for NLQ printing user-defined fonts
on Epson FX80 compatible printers.
- Z Right Font.cvt
- FontChanger V1.1 by Irv Cobb.
- font printer.cvt
- Print fonts from a disk, by Kent Smotherman
- fontview.lnx
- FontView v1.5 -- viewer by Flynn and Run
- fontviewer.cvt
- Font Viewer 1.0 by Roger lawhorn
- geoDirPrint1.1-alt.cvt
- geoDirPrint - print directories, alternate build. By John Howard
- geofont1.3.cvt
- Font editor 1.3 by Arthur Dahm
- geofont1.4.cvt
- Font editor 1.4 by Arthur Dahm
- geofontizer.lnx
- Extract font from a geoPaint document
- games/
- 3d geobreak.cvt
- 3D geoBreak - breakout by Wayne Dempsey
- CLICKDASUBJECT.CVT
- Game for learning parts of grammar
- Cluster Wars.cvt
- CLUSTER WARSV1.1 by F.G.Kostella.
- Dear Diary.cvt
- A joke in geoWrite format.
- DrawPoker.cvt
- Draw Poker card game v1.1 by Gary Reynolds
- DrawPoker.doc.cvt
- Docs for Draw Poker
- DrawPower.docs.cvt
- Docs for Draw Poker
- Fortune.cvt
- Fortune V1.1 by Spike Dethman.
Ancient Book of Inspirational Computer Proverbs...
- GEOCINQUAIN.CVT
- geoBASIC program that shows several poems
- GeoNim.cvt
- GeoNim V1.0 by Ed Pflager. Take away pegs. Last one loses.
- GeoNim.doc.cvt
- Doc about GeoNim
- GeosGoals.lnx
- This set of geoPublisher files is meant to be printed out and hanged on
the wall, or something.
- LandMark-demo.cvt
- LandMark-demo.docs.cvt
- Demo of the LandMark Series II diskette, available from PARSEC. I
don't know if PARSEC (James D. Robbins) is still in business. It
contains GEOTet (64), VDCTet (128), 4thDrive40/80, 4Kernal64/128,
GeoSolitaire (64), VDCSolitaire (128), Lace II+ (128), DualTop 64/128,
Checkerboard. The document is in geoWrite V1.1 format.
- MahJong.lnx
- MahJong.
- MahJongVDC.lnx
- MahJong for the C128 (VDC screen).
- MahJongVDC35.lnx
- MahJong VDC v3.5 for GEOS 128
- MissingWords.answers.cvt
- MissingWords.cvt
- A small word quiz in geoWrite V1.1 format.
- Parallax.lnx
- A Minesweeper-like game.
- PokerMachine.cvt
- geoGames V1.0 by D.J. Sherren. The docs are in geoWrite V2.1 format.
- PokerMachine.doc.cvt
- Solo Poker.cvt
- Solo Poker.doc.cvt
- Solo Poker V1.0 by Ken D. Turner. The docs are in geoWrite V1.1 format.
- StatesNCaps.cvt
- Learn states and capital cities with this program.
- StatesNCaps.doc.cvt
- Docs for States N Caps
- VDCTetDemo.cvt
- VDC Tetris V1.7 by Paul B. Murdaugh.
- Yahtzee.cvt
- Yahtzee Game by Terry Mullett
- Yahtzee.doc.cvt
- Docs for Yahtzee
- Yahtzee_s.cvt
- Yahtzee dice game by Kent Smotherman
- alles k]se!.cvt
- Draw line segments to close boxes (german)
- always a winner.cvt
- A mind reading demo by Randy Winchester
- black whit.cvt
- Othello like game (german)
- break thru.cvt
- Break Thru - breakout clone (german)
- chaos.cvt
- Chaos Triangle demo by Nate Fiedler
- cheatsheet.lnx
- A cheat sheet for a game in two geoPaint files.
- checkerboard.cvt
- 2 player manual checkers by Paul Murdaugh
- chessecreta2.lnx
- Chess Secretary 2 by Kent Smotherman
- circe.cvt
- Circe, a world domination game
- circe.docs.cvt
- Docs for circe
- clusterw.doc.lnx
- Cluster Wars docs in geoPaint format
- desktop9.9.cvt
- A deskTop Parody by FlatDisk Software
- dice.cvt
- A graphical dice roller by Michael Landon
- dredgedrvr.lnx
- Dredge Driver with editor (german)
- egyptsiege.lnx
- Egyption Siege - board game by G Kostella
- flipstar.lnx
- FlipStar with editor (german)
- geo-puzzler.cvt
- Puzzle game using geoPaint docs, by Scott Resh
- geoComix.docs.cvt
- Docs for geoComix
- geoComix.lnx
- geoComic V1.0 by Sean Huxter.
A Choose Your Own Path Adventure Comic. Uploaded to QLink, March, 1990.
Includes one comic, "The Orb".
- geoGlyph.cvt
- A pattern-matching desk accessory from Sean Huxter.
- geoMath.cvt
- A Math tutorial game by Richard Rardin
- geoMimic.cvt
- Simon-Says type game from Sean Huxter.
- geoSimpleSentence.cvt
- Educational game for identifying parts of a sentence
- geoSpeller.d64.gz
- Educational program for spelling
- geoTacToe-2.1.cvt
- GEO-TAC-TOE V2.1 by Ed Pflager. Tic Tac Toe against your computer.
- geoUNO.cvt
- geoUNO by unknown.
- geoWAR.cvt
- geoWAR.doc.cvt
- geoWAR V1.0 by Lysle E. Shields.
Place the game of world domination!
The docs are in geoWrite V1.1 format.
- geobreak.cvt
- geoBreak - breakout 1.0 game by Wayne Dempsey
- geochess12.lnx
- geoChess, one player chess game by Scott Hutter
- geogammon.cvt
- BackGammon game by Doublas Curtis
- geogammon.lnx
- Backgammon by Kent Smotherman
- geolotto.cvt
- LOTTO number picker by Bruce Thomas
- geomille.lnx
- Travelling-themed card game by Dale Lutes
- geomines.lnx
- Minesweeper by Dale Lutes
- geopegs.cvt
- Peg game v1.1 by Gene Koesling
- geosenso.cvt
- geoSenso - Simon type game in German by Wolfgang Tischer
- geoslots.cvt
- One armed bandit game by DJ Sherren
- geosolitaire.cvt
- 40 col Klondike Solitaire by Paul Murdaugh
- geostactoe-1.cvt
- GEOS-Tac-Toe v1.0 by Ed Pflager
- geostorm.lnx
- Game by Kent Smotherman
- geotet.cvt
- 40 col Tetris by Paul Murdaugh
- geotile.lnx
- geoTILE - Majong type game by F. Kostella
- geotris.cvt
- geoTris game (german)
- hazard.lnx
- Color Minesweeper DA by Sean Huxter
- lightship.lnx
- Game by Kent Smotherman
- menuchase.lnx
- MenuChase, a game by Maurice Randall
- mind.lnx
- Mind guessing game by Sean Huxter
- missile defe.cvt
- Missile Defence - missile command clone by Volker Goehrke
- paletteplay.lnx
- Game by Kent Smotherman
- panicbutton.cvt
- A Don't Panic message app from Jeff Fox
- patience.lnx
- Patience card game (german)
- pipes.lnx
- Connect pipes correctly and quickly! (german)
- puzzle.cvt
- A little puzzle desk accessory by rgh
- puzzler.lnx
- Puzzler - Put together a puzzle from a photo scrap
- quartus.cvt
- Quartus - Connect-4 game
- scoreup.cvt
- Colorful puzzle game by Dale Lutes
- shangrila.lnx
- German majong type game by HJ Ciprina
- shootout.lnx
- Shoot Out v1 - quick-shot game by Wayne Dempsey
- slimed pet 2001.prg
- Fast paced shooting game by Milasoft
- snake.lnx
- A snake clone desk accessory by Asbjoern Djupdal
- sneaky snake.cvt
- Snake game by John Chrisman
- starforce_fixed.prg
- Star Wars game, fixed? version of starforce.prg
- supermind.lnx
- Guessing game by Sean Huxter
- telp.lnx
- Game by Kent Smotherman
- towers.cvt
- Towers of Hanoi by Bruce Thomas
- triples.lnx
- Game by Kent Smotherman
- ttt-3d-1.0.cvt
- 3D Tic-Tac-Toe v1.0
- ttt-3d.cvt
- 3D Tic Tac Toe
- vdcsolitaire.cvt
- 80 col Klondike Solitaire by Paul Murdaugh
- vdctet.cvt
- 80 col Tetris by Paul Murdaugh
- words-1-19.cvt
- Word search game v1.1 by David Ferguson
- graphics/
- RonsPrefs.lnx
- The Ron's Pref. Collection. This is a collection of eight "Preference"
files. Each file is identical with the exception of the pointer's Icon.
Most I created specifically for this upload, the Quill and Arrow are older
pointers that I've used in the past.
- albums/
- BosIcons.lnx
- Various icon and button images from Bo Zimmerman
- CLIP2.cvt.gz
- photo album V2.1. Seasons, Notes, & other clips for your newsletters. From
PARA DMON Projects
- Disk-labels.lnx.gz
- Disk labels for GEOS diskettes.
- FAX CLIPs.cvt.gz
- photo album V2.1.
- Fax Clips 1.cvt.gz
- GEOLABEL.lnx
- "Master Labels" photo album
- GEOS ICONS.cvt
- Photo manager with a collection of geos icons
- Geoc01-16.sfx
- List of files in some file area or disk collection, part 1.
- Geoc17-28.sfx
- List of files in some file area or disk collection, part 2.
- ICONS-1.cvt.gz
- photo album V2.1.
- ICONS-2.cvt.gz
- photo album V2.1.
- ICONS-3.cvt.gz
- photo album V2.1.
- ICONS-4.cvt.gz
- photo album V2.1.
- Icons+.cvt.gz
- photo album V1.0. Collection of Icons for use with ICON EDITOR
- READ ME-BORDERS.cvt.gz
- geoWrite V2.0 document.
- ScreenScales.cvt
- geoPaint V1.1 document. This is a pixel scale of the screen, photo album
picture & zoom.
- Submachine Gun.cvt.gz
- photo album V2.1. For the album animator. John Hitchings, Wichita, KS.
- Working.45.cvt.gz
- photo album V2.1. FOR THE ALBUM ANIMATOR. John Hitchings, Wichita, KS.
- alb.boot.cvt
- alb.geopaint.cvt
- alb.systems.cvt
- alb.telecom.cvt
- alb_basic and games.cvt
- photo album of disk labels
- alb_q-link.cvt
- alb_writers workshop.cvt
- photo album of disk labels
- albumanim-ex.lnx
- A couple of photo albums for use with album animator
- bibleclips.cvt.gz
- bl-clips1.cvt.gz
- bl-sports.cvt.gz
- borders.cvt
- Photo Album of border images for geoPublish
- bryantscrap1.cvt.gz
- photo album V2.1.
- cartoons.cvt
- cetacean-alb.cvt
- whale photo album from frd calendar package
- children.cvt.gz
- christian02.cvt.gz
- clipart1.cvt.gz
- clipart2.cvt
- Photo album of various clip art
- clipart3.cvt
- Photo album of larger clip art
- cmdhardware.cvt.gz
- dinosaurs-alb.cvt
- dinosaur photo album from frd calendar package
- fancy borders.cvt
- flag.cvt
- frogges-alb.cvt
- frog photo album from frd calendar package
- geo holiday.cvt
- Holiday clip art from LoadStar
- geoc.01c.cvt.gz
- geoc.10a.cvt.gz
- photo album V1.0 by GetGraphic V1.0.
- geoc.10b.cvt.gz
- photo album V1.0 by GetGraphic V1.0.
- geoc.11a.cvt.gz
- geoc.11b.cvt.gz
- geoc.11c.cvt.gz
- geoc.12a.cvt.gz
- geoc.12b.cvt.gz
- geoc.13a.cvt.gz
- geoc.13b.cvt.gz
- photo album V2.1 by GetGraphic V1.0.
- geoc.14a.cvt.gz
- photo album V2.1 by GetGraphic V1.0.
- geoc.14b.cvt.gz
- photo album V2.1 by GetGraphic V1.0.
- geoc.15a.cvt.gz
- photo album V2.1 by GetGraphic V1.0.
- geoc.15b.cvt.gz
- photo album V2.1 by GetGraphic V1.0.
- geoc.16a.cvt.gz
- photo album V2.1 by GetGraphic V1.0.
- geoc.16b.cvt.gz
- photo album V2.1 by GetGraphic V1.0.
- geoc.17a.cvt.gz
- photo album V2.1 by GetGraphic V1.0.
- geoc.17b.cvt.gz
- photo album V2.1 by GetGraphic V1.0.
- geoc.18a.cvt.gz
- photo album V2.1 by GetGraphic V1.0.
- geoc.18b.cvt.gz
- photo album V2.1 by GetGraphic V1.0.
- geoc.19a.cvt.gz
- photo album V2.1 by GetGraphic V1.0.
- geoc.19b.cvt.gz
- photo album V2.1 by GetGraphic V1.0.
- geoc.1a.cvt.gz
- photo album V2.1 by GetGraphic V1.0.
- geoc.1b.cvt.gz
- photo album V2.1 by GetGraphic V1.0.
- geoc.1c.cvt.gz
- photo album V2.1 by GetGraphic V1.0.
- geoc.20a.cvt.gz
- photo album V2.1 by GetGraphic V1.0.
- geoc.21a.cvt.gz
- photo album V2.1 by GetGraphic V1.0.
- geoc.21b.cvt.gz
- photo album V2.1 by GetGraphic V1.0.
- geoc.22a.cvt.gz
- photo album V2.1 by GetGraphic V1.0.
- geoc.22b.cvt.gz
- photo album V2.1 by GetGraphic V1.0.
- geoc.23a.cvt.gz
- photo album V2.1 by GetGraphic V1.0.
- geoc.23b.cvt.gz
- geoc.24a.cvt.gz
- geoc.24b.cvt.gz
- geoc.25a.cvt.gz
- geoc.25b.cvt.gz
- geoc.26a.cvt.gz
- geoc.26b.cvt.gz
- geoc.27a.cvt.gz
- geoc.27b.cvt.gz
- geoc.27c.cvt.gz
- geoc.28a.cvt.gz
- geoc.2a.cvt.gz
- photo album V2.1 by GetGraphic V1.0.
- geoc.2b.cvt.gz
- photo album V2.1 by GetGraphic V1.0.
- geoc.3a.cvt.gz
- photo album V2.1 by GetGraphic V1.0.
- geoc.3b.cvt.gz
- photo album V2.1 by GetGraphic V1.0.
- geoc.4a.cvt.gz
- photo album V1.0 by GetGraphic V1.0.
- geoc.4b.cvt.gz
- photo album V1.0 by GetGraphic V1.0.
- geoc.5a.cvt.gz
- photo album V1.0 by GetGraphic V1.0.
- geoc.5b.cvt.gz
- photo album V1.0 by GetGraphic V1.0.
- geoc.6a.cvt.gz
- photo album V1.0 by GetGraphic V1.0.
- geoc.7a.cvt.gz
- photo album V1.0 by GetGraphic V1.0.
- geoc.7b.cvt.gz
- photo album V1.0 by GetGraphic V1.0.
- geoc.8a.cvt.gz
- photo album V1.0 by GetGraphic V1.0.
- geoc.8b.cvt.gz
- photo album V1.0 by GetGraphic V1.0.
- geoc.9a.cvt.gz
- photo album V1.0 by GetGraphic V1.0.
- geoc.9b.cvt.gz
- photo album V1.0 by GetGraphic V1.0.
- geopublish photos.cvt
- Photo album clipart for geoPublish
- geos icons.cvt
- Alternate photo manager with geos icons
- geotransport.cvt
- Transportation clip art from LoadStar
- geowrite photos.cvt
- Photo album clipart for geoWrite
- girl.cvt
- Photo album
- holidays.cvt.gz
- icon-templates.lnx
- Two geoPaint files, named Button and Icons.
- impulse graph 2-alb.cvt
- photo album
- impulse graph 3-alb.cvt
- photo album from frd calendar package
- impulse graph 4-alb.cvt
- photo album from frd calendar package
- impulse graphics-alb.cvt
- photo album from frd calendar package
- jm_icon_pics.cvt
- A few icon pics in a photo manager by J Major
- lady.cvt
- Photo album
- large art.cvt
- meltdown.cvt.gz
- photo album V2.1. For the Album Animator. John Hitchings, Wichita, Ks.
- mice.cvt
- Album of tiny graphics to use as mouse pointers
- mouse 2.cvt
- Photo album of small clip art for icons or mouse pointers
- pa_cartoons 1.cvt
- photo album from geoPrint disk
- pa_cartoons-2.cvt
- photo album from geoPrint disk
- pa_celebrate 1.cvt
- photo album from geoPrint disk
- pa_christmas.cvt
- photo album from geoPrint disk
- pa_faith 1.cvt
- photo album from geoPrint disk
- patterns.cvt
- Some patterns to use with the SetPattern app
- people2.cvt.gz
- photo album 1.cvt
- photo album 2.cvt
- photo album 3.cvt
- photo print 2.1.cvt
- photo print1.1.cvt
- pub borders.cvt
- photo album V1.0 borders for geopublish
- quicksilver pa 03.cvt
- QuickSilver clip art (random) from geoMetrix disks
- quicksilver pa 05.cvt
- QuickSilver clip art (random) from geoMetrix disks
- quicksilver pa 10.cvt
- QuickSilver clip art (random) from geoMetrix disks
- quicksilver pa 11.cvt
- QuickSilver clip art (random) from geoMetrix disks
- quicksilver pa 13.cvt
- QuickSilver clip art (random) from geoMetrix disks
- quicksilver pa 14.cvt
- QuickSilver clip art (random) from geoMetrix disks
- quicksilver pa 16.cvt
- QuickSilver clip art (random) from geoMetrix disks
- quicksilver pa 19.cvt
- QuickSilver clip art (random) from geoMetrix disks
- quicksilver pa 20.cvt
- QuickSilver clip art (random) from geoMetrix disks
- quicksilver pa 21.cvt
- QuickSilver clip art (random) from geoMetrix disks
- quicksilver pa 23.cvt
- QuickSilver clip art (random) from geoMetrix disks
- quicksilver pa 28.cvt
- QuickSilver clip art (random) from geoMetrix disks
- quicksilver pa 29.cvt
- QuickSilver clip art (random) from geoMetrix disks
- randy_clipart1.cvt
- from Randy Winchester
- randy_clipart2.cvt
- from Randy Winchester
- randy_computerpics.cvt
- from Randy Winchester
- robbery.cvt.gz
- photo album V2.1. For the album animator. John Hitchings, Wichita,Ks.
- space 1-alb.cvt
- space photo album from frd calendar package
- specialholidays.cvt.gz
- teddy bears.cvt.gz
- valentines.cvt
- Valentines clip art from LoadStar
- converters/
- Album Reverter.cvt
- Album RevertV1.0 by J. Buckley.
Downgrade V2.1 photo albums to work with the V1.X managers.
- AlbumCopy.doc.cvt
- AlbumCopy V2.1 by Michael Myers.
With this application you can copy photo scraps (up to 16K) from one
photo album to another, even if the albums are in separate drives.
You can also paste a photo scrap from the source disk into the
destination album.
- AlbumCopy2.1.cvt
- AlbumCopy2.2.lnx
- AlbumCopy 2.2 - Copy photo scraps between albums
- Click Pix.cvt
- Click Pix.doc.cvt
- Click Pix V1.2 by Spike Dethman.
Creates executable versions of geoPaint pictures. The document is
in geoWrite V2.1 format.
- GetGraphic1.1.lnx
- GetGraphic is a program written to convert Print Shop compatible graphics
into pictures in a GEOS Photo Album.
- Graphic Storm.cvt
- GraphicStormV1.0 by Red Storm.
Import several standard graphic formats into geoPaint/photo album.
- Graphic Storm.doc.cvt
- A README for Graphic Storm
- Handy Import.cvt
- HS to GEOS 1.0 by Red Storm.
Import from Handy Scanner format. Written by Joe Buckley.
- MACATTACK2+.lnx
- Another version of MacAttack II+, the Mac<->geoPaint converter
- MacAttack II+.cvt
- MacAttack-2.2.cvt
- Mac to GEOS V2.2 by Joe Buckley.
Convert MacPaint files to geoPaint with centering and color options.
- MacAttack-2.3.cvt
- Mac to GEOS V2.3 by Red Storm.
Convert MacPaint files to geoPaint with centering and color options.
- MacAttackII+.doc.cvt
- Wrath of Mac 1.3 by Red Storm. Converts between MacPaint and
GeoPaint image formats. The documentation is in geoWrite V1.1
format.
- MirrorMirror.cvt
- MirrorMirror.doc.cvt
- Mirror,Mirror1.0 by Red Storm.
Mirror a geoPaint file about the Y axis. Written by Joe Buckley.
The document is in geoWrite V1.1 format.
- PIConvert-1.0.cvt
- PIConvert V1.0.
Convert between geoPaint and Doodle. Modified to include conversion
of RLE ASCII files.
- Paint Rotate.cvt
- Paint Rotate.doc.cvt
- Paint RotateV1.2 by Spike Dethman.
Rotate, Mirror, and Invert ENTIRE geoPaint documents. $2.00 Shareware.
The document is in geoWrite V2.1 format.
- Paint-Scrap 1.0.lnx
- Turn geoPaint doc into photo scrap. By Dennis Seitz
- Paint-Scrap 2 docs.cvt
- Paint-Scrap 2.0 docs
- Paint-Scrap Info.cvt
- Paint-Scrap-2.1.lnx
- Paint-Scrap is a utility that will allow you to convert an entire geoPaint
file to a Photo Scrap, so it can be pasted into a geoPublish document.
Version 2.1 of Paint-Scrap adds some requested enhancements. Any size scrap
up to 64K bytes can be created, and the mouse pointer can be controlled by
keyboard.
- Paint-Scrap.cvt
- Paint-Scrap V1.0 by Dennis N. Seitz.
Place an entire geoPaint page in a photo scrap. The document is in
geoWrite V1.1 format.
- Paint-Scrap.doc.cvt
- Docs for Paint-Scrap
- PicShow-2.0.cvt
- By Payton Snider, converts picture formats and slide show.
- PicShow-3.3.cvt
- PicShow v3.3 by Payton W. Snider II.
Converts Hi-Res and Multi-Color Picture Formats and Slide Show!
- PicShow-3.4.cvt
- PicShow v3.4 by Payton W. Snider II.
Converts Hi-Res and Multi-Color Picture Formats and Slide Show!
- Retriever 2.0.cvt
- Retriever V2.0 by Ed Flinn. Retrieve photo scraps from geoWrite, geoFile
and geoPublish documents.
- ScrapIt!-1.0.lnx
- ScrapIt! will convert artwork stored in one of several
graphic data file formats (Photo Scrap, geoPaint, Doodle!, Koala)
to another format. ©1989 Michael W. Schell.
- geoGIF-1.1.cvt
- geoGIF-1.1.doc.cvt
- geoGIF V1.1 by Randy Weems. A GIF viewer. The document, in
geoWrite V1.1 format, is partially corrupted.
- geoGIF-1.2.cvt
- geoGIF-1.2.doc.cvt
- geoGIF V1.2 by Randy Weems.
A GIF data stream format to geoPaint converter. The document is in
geoWrite V2.1 format.
- geoPCX docs.cvt
- geoPCX.cvt
- GeoPCX V1.0 by Jim Collette. Converts geoPaint drawings to the
popular PCX format used on IBM PC's. It will not convert the other
way.
- geos-pm.lnx
- Convert PhotoScraps into PrinterMaster or PrintShop graphics, by Roger
Lawhorn
- iconget 1.1.cvt
- IconGet v1.1 - Grab photo script from app icon, by Robert Norton
- iconget.cvt
- Make photo scrap from icon, v1.0, by Robert Norton
- icongetdbl.cvt
- Convert ICON to Photo Scrap
- importrunner.lnx
- ImportRunner - convert several formats to geoPaint by J Buckley
- macattack 1.0.cvt
- Original Mac->geoPaint converter by Joe Buckley
- macattack 2.1.cvt
- Convert Mac->geoPaint, by Joe Buckley and Red Storm?!
- macattack2.lnx
- MacAttack II - the Mac<->geoPaint converter\
- paintrot1.3.lnx
- Paint Rotate v1.3 by Spike Dethman. Rotate, Mirror, and Invert ENTIRE geoPaint
documents.
- pcx-geopaint_d64.zip
- PCX-geoPaint converter and sample art disks
- retriever 2.0.cvt
- Extract photo scraps from various GEOS app data files
- rotadj.lnx
- Copy utility for rotpages
- rotpages.cvt
- rotpages.doc.cvt
- Docs for 'rotpages'
Rotates, clips, and prints a 'page' file from Paint PAGES.
- demos/
- 80 column demo.cvt
- 80 column demo by F Kostella
- big eye demo.cvt
- 40 column demo by F Kostella
- fourlines.cvt
- Line drawing demo with knobs by Ed Flaherty
- fourlines.doc.cvt
- Docs for fourlines demo
- geoPowerTools Ad.cvt
- Demo for geoPowerTools disks
- geoboxes.cvt
- Box drawing demo with knobs by Ed Flaherty
- utilities.disk.demo.cvt
- Demo for a commercial utilities disk
- editors/
- Big Clipper.Doc.cvt
- Docs for Big Clipper
- BigClipper-2.1.cvt
- BigClipper V2.1 by Nick Vrtis. A program to make big clippings from a geoPaint
picture. One of two alternate 2.1 builds.
- ChromoPhobe.lnx
- A geoPaint color alteration/replacement tool. ChromoPhobe will
allow you to alter the colors in a geoPaint file with either a
forced global change, or a search and replace change. You may also
invert the graphic image data, so that the colors become reverse.
- GCMPATCH.ZIP
- Patch for GEOCANVAS V3.0 to use it in MegaPatch V3. See Read me!
- GCWPATCH.ZIP
- Patch f�r GEOCANVAS V3.0 to use it in Wheels. See Read me! geoZIP packed.
- GeoPaint.d64.gz
- BSW geoPaint 2.0 picture editor
- GeoVidPage.lnx
- Screen Page graphics drawing program
- GeoVidSlidViewDemo.lnx
- GeoVideo Slide Viewer Demo
- Mover-1.0.cvt
- Mover-1.0.doc.cvt
- Photo-Mover V1.0 by Rick Coleman.
Use me to move scraps between photo albums.
- NewTools Docs.cvt
- geoWrite V2.1 document.
- NewTools demo.cvt
- geoPaint V2.0 document.
- NewTools.80.cvt
- NewTools V1.0 by David B. Ferguson.
A new set of tools to be used in geoPaint for 128 in 80 columns only!
- NewTools.cvt
- NewTools V1.0 by David B. Ferguson.
A new set of tools to be used in geoPaint (as a Desk Accessory).
- Scrap It 1.0.cvt
- Scrap It V1.0 by Terry Van Camp. Cut oversized scraps from Paint document.
No limit on size!
- Script It 1.1.cvt
- Scrap It V1.0 by Terry Van Camp. Grab oversized scraps from geoPaint docs.
- bigclipper21.lnx
- Make big clippings from geoPaint, by Nick Vrtis
One of two alternate 2.1 builds.
- bigclipper3.cvt
- Extract larger scraps from geoPaint
- bigclipper3.doc.cvt
- Docs for BigClipper 3
- createpatt.lnx
- Create & auto-load new fill patterns into GEOS, includes tons of examples, by
David Ferguson
- designer.lnx
- Designer v1 by David Lucas. Even after reading the docs, I'm still not sure
what this app does.
- gc128.d64.gz
- GEOCANVAS V3.0 for Geos 128
- gc64.d64.gz
- GEOCANVAS V3.0 for Geos 64
- geoCanvas.readme
- geoCanvas.sfx
- geoCanvas V1.0 by Nate Fiedler; a demo version of CMD's geoPaint
replacement.
- geoPaint Tips.cvt
- Some tips and tricks about geoPaint and other image processing programs
for GEOS. This document may be corrupted.
- geoPaint64-4.cvt
- geoPaint 64 with 4 drive support, r1, by Paul Murdaugh
- geoStamp-1.0.lnx
- A desk accessory to be used with geoPaint.
- geoStamp.docs.cvt
- Docs for geoStamp
- geoanimator_40.cvt
- geoAnimator 40 col- create stand-alone animations, by G Kostella
- geoanimator_80.cvt
- geoAnimator 128, 80 col- create stand-alone animations, by G Kostella
- geocanvas128.lnx
- geoCanvas 128
- geocanvasdem.lnx
- geoCanvas Demo and some docs
- geopaint128-4.cvt
- geoPaint 128 with 4 drive support, by Paul Murdaugh
- icon editor.cvt
- Icon editor by Eric del Sesto
- iconDIr2.doc.cvt
- Doc for iconDir 2
- iconDir2.cvt
- Icon Directory Lister for GEOS users. Written in Student Forth.
- iconEdit-2.0.cvt
- Icon editor v2.0 by Terry Mullett
- iconEdit-2.1.cvt
- iconEdit V2.1 by Terry R. Mullett.
Create, edit or duplicate icons for any GEOS filetype. Works with 1581.
- iconedit1.lnx
- iconEdit 1.0 by Terry Mullett
- iconedit2.cvt
- IconEdit 2.0 by Bill Helfenstein -- edit document icons
- iconedit21dox.cvt
- Docs for IconEdit 2.1, in geoWrite format
- iconedit2bsw.cvt
- Icon Edit 2.0 by Berkeley Softworks
- iconget 1.1.cvt
- IconGet 1.1 Grab an icon to photoscrap by Rob Norton
- icongrabber.lnx
- Icongrabber saves icons to photo album, by J Major
- photomover1.0.cvt
- Move images between photo albums by Rick Coleman
- scrapgrab.cvt
- ScrapGrab 2.1 - Manage photo scraps and albums, by Michael Myers
- thumbnail.cvt
- Thumbnail v1 - geoPaint image de-scaler by J Buckley
- ultimatestage.cvt
- Ultimate Stage - animation program by RM Pingleton
- ultimatestage.doc.cvt
- Docs for Ultimate Stage
- images/
- To save space, all Lynxed and Converted files are in GNU Zip format.
The .sfx files can be directly used on the Commodore.
- 640X592 demo pic.cvt
- Several stunning images in a single geoPaint doc
- 8-pretty.8.cvt
- Photo of women converted to geoPaint
- ADV AUSTRALIA.cvt.gz
- geoPaint V1.1 document.
- AIRCRAFT-1.cvt.gz
- geoPaint V1.1 document.
- AIRCRAFT-2.cvt.gz
- geoPaint V1.1 document.
- AIRCRAFT-3 RAAF.cvt.gz
- geoPaint V1.1 document.
- AMERICA.1+.cvt.gz
- geoPaint V1.1 document.
Converted from Handy Scanner format. Written by Joe Buckley.
- AMERICA.2+.cvt.gz
- geoPaint V1.1 document.
Converted from Handy Scanner format. Written by Joe Buckley.
- APRIL CAL.cvt.gz
- geoPaint V2.0 document.
BY TRICKY WOO! Genie E mail S. BAUMHOVER
- AUSTRALIA.cvt.gz
- geoPaint V1.1 document.
- Airborne Ranger.cvt.gz
- geoPaint V2.0 document.
An aide for when you have identify the campaign ribbons in Airborne Ranger
- BATTLEGRID1.cvt.gz
- geoPaint V1.1 document.
- BATTLEGRID2.cvt.gz
- geoPaint V1.1 document.
- BOOK.cvt.gz
- geoPaint V1.1 document.
MICK CAMPBELL-BURNS
- BORDER SET.cvt.gz
- geoPaint V1.1 document.
- BORDER.cvt.gz
- geoPaint V1.1 document.
MICK CAMPBELL-BURNS
- Birthday.lnx.gz
- Scanned birthday pictures.
- Blitzen.sfx
- A picture of JBEE's dog.
- CERTIFIED.cvt.gz
- geoPaint V1.1 document.
Wackey Certificates........ :+]
- CIRCLETXT.PS.cvt.gz
- geoWrite V1.1 document.
This file was created with Wrong is Write. Written by Joe Buckley.
- COUNTRY SCENERY.cvt.gz
- geoPaint V2.0 document.
BY TRICKY WOO ! Genie E Mail S. Baumhover
- Clowns.sfx
- Pictures of clowns and circus people.
- Clowns2.sfx
- Pictures of clowns and circus people.
- DGCURVE TRACER.cvt.gz
- geoPaint V1.1 document.
A picture is worth a thousand words. - Proverb
- DIAG. SPOTS.cvt.gz
- geoPaint V1.1 document.
MICK CAMPBELL-BURNS
- DISK COVER STD.cvt.gz
- geoPaint V1.1 document.
USE EPSON FX-85 DRIVER IN 144DPI.
- DTDV4.1.lnx
- Schematics for Track/Sec display for 1541
- Dutch-Boat+.cvt.gz
- geoPaint V1.1 document.
(C) Lloyd Hayes. May not be distributed for profit.
- ENDPAD.UL.cvt.gz
- geoPaint V1.1 document.
- Eagle.sfx
- Scanned pictures of eagles.
- Easter1.sfx
- Easter2.sfx
- Easter3.sfx
- Easter4.sfx
- Easter5.sfx
- Easter6.sfx
- Easter7.sfx
- Scanned Easter pictures.
- FACE SCROLL.cvt.gz
- geoPaint V1.1 document.
MICK CAMPBELL-BURNS
- FAMILY AT BEACH+.cvt.gz
- geoPaint V1.1 document.
Converted from Handy Scanner format. Written by Joe Buckley.
- FEATHER.cvt.gz
- geoPaint V1.1 document.
MICK CAMPBELL-BURNS
- FILM BORDER.cvt.gz
- geoPaint V1.1 document.
A border which looks like 35mm film. Created by Herb Kruger.
Call the TUSK BBS 717-560-1750
- FLOPPY BORDER.cvt.gz
- geoPaint V1.1 document.
Geopaint border looks like floppy disks. By Herb Kruger.
Call The TUSK 717-560-1750
- FOODS1.cvt.gz
- geoPaint V1.1 document.
- FOODS2.cvt.gz
- geoPaint V1.1 document.
- Fisherman.lnx.gz
- Scanned pictures.
- GEO DUNGEON.cvt.gz
- geoPaint V2.0 document.
- GEOMORPH MSTR.cvt.gz
- geoPaint V2.0 document.
- GEOS DISK COVER.cvt.gz
- geoPaint V1.1 document.
USE EPSON FX-85 DRIVER IN 144DPI
- GEOS.cvt.gz
- geoPaint V1.1 document.
MICK CAMPBELL-BURNS
- GS Sample3.5.cvt.gz
- geoPaint V1.1 document.
Makes a template for a disk sleeve. By LeeM8. Original by Ken Slaughter.
- Gstep.Aldrin.cvt.gz
- geoPaint V1.1 document.
- HALLOWEEN.cvt.gz
- geoPaint V1.1 document.
MICK CAMPBELL-BURNS
- HARDWARE.cvt.gz
- geoPaint V2.0 document.
- HAWK2.1++.cvt.gz
- geoPaint V1.1 document.
- HOLIDAYS 1.cvt.gz
- geoPaint V2.0 document.
By TRICKY WOO ! Genie E Mail S. Baumhover
- HOLIDAYS2.cvt.gz
- geoPaint V2.0 document.
By TRICKY WOO!
- HOLLY.cvt.gz
- geoPaint V1.1 document.
MICK CAMPBELL-BURNS
- Halloween1.lnx.gz
- Scanned Halloween pictures, part 1.
- Halloween2.lnx.gz
- Scanned Halloween pictures, part 2.
- Holly1.GB+.cvt.gz
- geoPaint V1.1 document.
(C) Lloyd Hayes. May not be distributed for profit.
- INTRO.CON.cvt.gz
- geoPaint V2.0 document.
- JAGGED.cvt.gz
- geoPaint V1.1 document.
MICK CAMPBELL-BURNS
- JESSIE BUNNY.cvt.gz
- JESSIE BUNNYV1.2 by Spike Dethman.
Executable geoPaint picture, created by Click Pix.
- June.sfx
- Scanned pictures.
- Lemmings.cvt.gz
- geoPaint V2.0 document.
- MARBLES 1.cvt.gz
- geoPaint V1.1 document.
MICK CAMPBELL-BURNS
- MARBLES 2.cvt.gz
- geoPaint V1.1 document.
MICK CAMPBELL-BURNS
- MARCH CAL.cvt.gz
- geoPaint V2.0 document.
By: TRICKY WOO! Genie E Mail S. BAUMHOVER
- MAY CAL.cvt.gz
- geoPaint V2.0 document.
BY TRICKY WOO!
- MIL JETS.cvt.gz
- geoPaint V1.1 document.
This file is free for distribution or modification. G. Surette
- MIR SPACESTA.cvt.gz
- MIR SPACESTAV1.2 by Spike Dethman.
Executable geoPaint picture, created by Click Pix.
- MISCELLANEOUS-1.cvt.gz
- geoPaint V1.1 document.
- MISCELLANEOUS-2.cvt.gz
- geoPaint V1.1 document.
- Man-Woman.lnx.gz
- Scanned pictures.
- May1.sfx
- Scanned pictures, part 1 of 4.
- May2.sfx
- Scanned pictures, part 2 of 4.
- May3.sfx
- Scanned pictures, part 3 of 4.
- May4.sfx
- Scanned pictures, part 4 of 4.
- Motorbikes.lnx.gz
- Scanned pictures of motorbikes.
- PAUL-MB+.cvt.gz
- geoPaint V1.1 document.
A converted HS scan of Paul McAleer, or the infamous PAUL-MB on GEnie. :)
- PEOPLE.cvt.gz
- geoPaint V1.1 document.
MICK CAMPBELL-BURNS
- PIANO.cvt.gz
- geoPaint V1.1 document.
MICK CAMPBELL-BURNS
- PICTURE FRAME.cvt.gz
- geoPaint V1.1 document.
MICK CAMPBELL-BURNS
- PIN LETTER.cvt.gz
- geoPaint V1.1 document.
MICK CAMPBELL-BURNS
- PRETTY FACES.cvt.gz
- geoPaint V1.1 document.
- PSSCRIPT TIPS.cvt.gz
- geoWrite V2.1 document.
- PUBBORDER.cvt.gz
- geoPaint V1.1 document.
MICK CAMPBELL-BURNS
- Paperboy.sfx
- Scanned pictures of paper boys.
- Photo Scrap.cvt
- This Photo Scrap V1.1 file might be corrupted.
- Pipe-Man.GB+.cvt.gz
- geoPaint V1.1 document.
(C) Lloyd Hayes. May not be distributed for profit.
- REPTILES.cvt.gz
- geoPaint V1.1 document.
- REU ICON.CVT.cvt.gz
- geoWrite V1.1 document.
Drawing of a 17XX C= REU. Nice for gateWay RAMDisk icon.
- ROPE 1.cvt.gz
- geoPaint V1.1 document.
MICK CAMPBELL-BURNS
- ROPE.cvt.gz
- geoPaint V1.1 document.
MICK CAMPBELL-BURNS
- SCROLL.cvt.gz
- geoPaint V1.1 document.
MICK CAMPBELL-BURNS
- SECTION A.cvt.gz
- geoPaint V2.0 document.
- SECTION B.cvt.gz
- geoPaint V2.0 document.
- SECTION C.cvt.gz
- geoPaint V2.0 document.
- SECTION D.cvt.gz
- geoPaint V2.0 document.
- SECTION E.cvt.gz
- geoPaint V2.0 document.
- SECTION F.cvt.gz
- geoPaint V2.0 document.
- SECTION G.cvt.gz
- geoPaint V2.0 document.
- SECTION H.cvt.gz
- geoPaint V2.0 document.
- SECTION I.cvt.gz
- geoPaint V2.0 document.
- SET1.cvt.gz
- geoPaint V2.0 document.
- SET2.cvt.gz
- geoPaint V2.0 document.
- SHADOW LETTER.cvt.gz
- geoPaint V1.1 document.
MICK CAMPBELL-BURNS
- SNOWMOBILES.CVT.cvt.gz
- geoPaint V1.1 document.
Free for distribution and modification. G. Surette
- SPORTSCAR.cvt.gz
- geoPaint V1.1 document.
MICK CAMPBELL-BURNS
- SQUARE CORNER.cvt.gz
- geoPaint V1.1 document.
MICK CAMPBELL-BURNS
- STS62.cvt.gz
- geoPaint V1.1 document.
- STS62CREW.cvt.gz
- geoPaint V1.1 document.
- Scan1.sfx
- Scanned pictures.
- Scan2.sfx
- Scanned pictures.
- Scan4.sfx
- Scanned pictures.
- Sheri-C2.GB+.cvt.gz
- geoPaint V1.1 document.
(C) Lloyd Hayes. May not be distributed for profit.
- Sheri.GB+.cvt.gz
- geoPaint V1.1 document.
(C) Lloyd Hayes. May not be distributed for profit.
- Shuttlelaunch.cvt.gz
- geoPaint V1.1 document.
- Super64CPU.cvt.gz
- geoPaint V1.1 document.
- TENNIS FAM+.cvt.gz
- geoPaint V1.1 document.
Converted from Handy Scanner format. Written by Joe Buckley.
- TIGER.073+.cvt.gz
- geoPaint V1.1 document.
Converted from Handy Scanner format. Written by Joe Buckley.
- TRUCK BANNER.cvt.gz
- geoPaint V1.1 document.
MICK CAMPBELL-BURNS
- U.S.Spacecrafts.lnx.gz
- A geoPublish document about U.S. spacecrafts.
- USA FLAG.cvt.gz
- geoPaint V2.0 document.
U.S. Flag with 50 stars (shaded circles) and 13 stripes. Drawn by Tim Phelps
- WE XMAS 94 CLR.cvt.gz
- geoPaint V1.1 document.
Full snowscene inside. Santa on back. Snowman on front.
By HAYSEED - December 1994 Color in 64
- WHALES-2.cvt.gz
- geoPaint V1.1 document.
- WINDOW.cvt.gz
- geoPaint V1.1 document.
MICK CAMPBELL-BURNS
- X-Mas 95 Paint.cvt.gz
- geoPaint V1.1 document.
- XMAS 1994.cvt.gz
- geoPublish V1.0 document.
- XMAS 95 Pub.cvt.gz
- geoPublish V1.0 document.
- amiga.lady.cvt
- Photo of a woman converted to geoPaint
- animalia.cvt
- Animal clip art from LoadStar
- animalia2.cvt
- Animal clip art from LoadStar
- animals.cvt
- Animal clip art from LoadStar
- arch.cvt.gz
- atv.1.cvt.gz
- atv.2.cvt.gz
- autumn.art.cvt
- geoPaint autumn images
- b.leoutsacos.cvt.gz
- bday.100.cvt.gz
- bday.125.cvt.gz
- bday.150.cvt.gz
- bday.200.cvt.gz
- bigclipper.aid.cvt
- Image with guidelines for BigClipper
- blitzen#2.cvt.gz
- book-2.cvt.gz
- border 1.usr
- Music border image
- border 5.usr
- Twisted border image
- border 6.usr
- Piano keys border image
- border 7.usr
- Baseball border image
- brian.cvt.gz
- bsa clip art 2.cvt
- Colorful clip art geoPaint image
- bsw 128 2.0_labels4sleuth.cvt
- labels for geoSleuth
- bsw2.0_labels4sleuth.cvt
- labels for geoSleuth
- business 1.cvt
- Business related clip art geoPaint
- cbmlogo.gpt.cvt
- CBM Logo
- christmas.cvt
- Christmas clip art from LoadStar
- city girl.cvt
- couple.cvt.gz
- cyclists.1.cvt.gz
- cyclists.2.cvt.gz
- disk jacket.cvt.gz
- f.d.r..cvt.gz
- f.d.r.2.cvt.gz
- fisherman.cvt.gz
- floppy border-2.cvt.gz
- frdgx10a.d64.gz
- frdgx10b.d64.gz
- frdgx11a.d64.gz
- frdgx11b.d64.gz
- frdgx12a.d64.gz
- frdgx12b.d64.gz
- frdgx13a.d64.gz
- frdgx13b.d64.gz
- frdgx14a.d64.gz
- frdgx14b.d64.gz
- frdgx15a.d64.gz
- frdgx15b.d64.gz
- frdgx16a.d64.gz
- frdgx16b.d64.gz
- frdgx17a.d64.gz
- frdgx17b.d64.gz
- frdgx18a.d64.gz
- frdgx18b.d64.gz
- frdgx19a.d64.gz
- frdgx19b.d64.gz
- frdgx1a.d64.gz
- frdgx1b.d64.gz
- frdgx20a.d64.gz
- frdgx20b.d64.gz
- frdgx2a.d64.gz
- frdgx2b.d64.gz
- frdgx3a.d64.gz
- frdgx3b.d64.gz
- frdgx4a.d64.gz
- frdgx4b.d64.gz
- frdgx5a.d64.gz
- frdgx5b.d64.gz
- frdgx6a.d64.gz
- frdgx6b.d64.gz
- frdgx7a.d64.gz
- frdgx7b.d64.gz
- frdgx8a.d64.gz
- frdgx8b.d64.gz
- frdgx9a.d64.gz
- frdgx9b.d64.gz
- frdscana.d81.gz
- frdscanb.d81.gz
- frdscanc.d81.gz
- frdscand.d81.gz
- frdscane.d81.gz
- frdscanf.d81.gz
- frdscang.d81.gz
- funckeyschts.cvt.gz
- geocalprint.cvt
- January, 1988 calendar image
- geoclub icons.cvt
- Image of tiny graphics to use as mouse pointers
- geograpeshot.cvt
- Grapeshot images from LoadStar
- geojacket 2.cvt
- GEOS disk jacket
- geolabel demo.cvt
- geopaint_lobster.d64.gz
- Famous Lobster image from geoPaint advertisements
- graphic labels.cvt
- Labels template for Multi Labels app (geoPaint)
- graphpaper.lnx
- Three geoPaint V2.0 files. What exactly are these?
- halloween art.cvt
- Halloween clip art from LoadStar
- halloween1.cvt.gz
- halloween2.cvt.gz
- halloween3.cvt.gz
- halloween4.cvt.gz
- halloween5.cvt.gz
- halloween6.cvt.gz
- halloween7.cvt.gz
- halloween8.cvt.gz
- halloween9.cvt.gz
- holidays one.cvt
- geoPaint pic with various holiday clip-art, from Run
- holidays two.cvt
- geoPaint pic with various holiday clip-art, from Run
- laur.cvt.gz
- geoPaint V1.1 document.
- leisure.cvt
- Leisure clip art geoPaint image
- light.cvt.gz
- lizard.cvt.gz
- lots of icons.cvt
- marbles 1-2.cvt.gz
- motorcycles.1.cvt.gz
- motorcycles.2.cvt.gz
- mushroom2.cvt.gz
- object art.cvt
- Photo album of various clip art of objects
- ocean life.cvt
- Ocean life clip art from LoadStar
- old-man.cvt.gz
- old-woman.cvt.gz
- oldstudio.cvt.gz
- peter.8x10.cvt
- Photo conversion to geoPaint, of "Peter"
- photo dbfile 1.0.cvt
- photo dbfile.doc.cvt
- Docs for Photo DBFile 1.0
- pic_easy geolabels.cvt
- for geoLabel
- pic_geolabel x 10.cvt
- for geoLabel
- pic_geolabelsleeve.cvt
- for geoLabel
- pointers 2.cvt
- Image of tiny graphics to use as mouse pointers
- pointers.cvt
- Image of tiny graphics to use as mouse pointers
- post notions.cvt
- Images of cute sayings and signs
- potpourri.cvt
- Potpourri of clip art from LoadStar
- quick clips 1.cvt
- railroad.d64.gz
- raquel welch.cvt
- reu-plans.lnx
- Beyond 512 geoPaint plans for an REU upgrade to 2mb
- runart five.cvt
- Pic with various clippable art from Run Magazine
- runart four.cvt
- Pic with various clippable art from Run Magazine
- runart one.cvt
- Pic with various clippable art from Run Magazine
- runart three.cvt
- Pic with various clippable art from Run Magazine
- runart two.cvt
- Pic with various clippable art from Run Magazine
- santa by jeff.cvt
- Santas face
- scanart.cvt
- Art scanned with a handy scanner
- sdump pic.cvt
- Recursive desktop geoPaint pic
- seal pup 2.cvt.gz
- sealpup1.cvt.gz
- set3.cvt.gz
- geoPaint V2.0 document.
- shadowletter.cvt.gz
- snowbird.mt.cvt.gz
- t m n t.cvt
- unicorn.cvt
- us-space.d64.gz
- websters.cvt
- geoPaint doc of Clip Art - creatures of the world
- whales.cvt
- Pictures of whales?
- winter art.cvt
- xmas girl.cvt
- Christmas girl geoPrint image
- xmas.art.cvt
- geoPaint Christmas art
- zodiac.cvt
- Zodiac clip art from LoadStar
- viewers/
- AlbumAnimDoc.cvt
- Docs for Album Animator
- AlbumAnimator.cvt
- Animator V1.0 by Dennis N. Seitz.
- AutoView.cvt
- Paint View0 V2.0 by Red Storm.
View geoPaint files as a slide show. From Storm Systems.
- GraphicView1.0.cvt
- GEOS 128 64K VDC Viewer of geoPaint, Doodle, other pics
- GraphicViewV1.1.cvt
- GraphicView V1.1 by Kenneth L. Bell Jr..
Viewer for geoPaint, Doodle, & Bitmap graphics. Needs 64K of VDC ram.
- Photo Album Lister.cvt
- Photo Album Lister.doc.cvt
- geoBasic application to read photo names from V2.1 albums
- PhotoGrab2.1.cvt
- PHOTOGRAB V2.1 by Michael Myers. Use PHOTOGRAB to manage photo scraps and
albums.
- PhotoGrab2.5.lnx
- Grab and manage photo scraps 2.5
- ReadPaint.lnx
- Simple geoPaint viewer with source by M. Randall
- ScraPeek 2.2.cvt
- ScraPeek V2.2 by Ed Flinn.
- ScraPeek 3.2.cvt
- ScraPeek V3.2 by Ed Flinn.
- ScraPeek 3.4.cvt
- ScraPeek V3.2 by Ed Flinn. ScraPeek for GEOS 64 and 128 40/80! Support for
photo album 2.1 added.
- ScrapPeek 3B.cvt
- ScraPeek V3.B by Ed Flinn.
- dotview.lnx
- DotView by Todd Elliot, for viewing GoDot 4bit files. Includes samples.
- geoRLE.cvt
- GEOS RLE Display by Arthur J. Dahm III.
Displays RLE pictures from other computers stored in SEQ or PRG format.
- geoView11.cvt
- GeoView V1.1 by Stephen R. Bassler. View, scroll, and print GeoPaint pictures
in full-screen mode.
- geoview1.cvt
- GeoView V1.0 by Stephen R. Bassler. View, scroll, and print GeoPaint pictures
in full-screen mode
- lace ii.cvt
- GEOS 128 picture viewer by Paul Murdaugh
- macpaint view 1.0.cvt
- MacPaint View (GEOS 128) - view on 80 col screen by Jim Collette
- macpaint view 1.1.cvt
- MacPaint View (GEOS 128) - view on 80 col screen by Jim Collette
- paintview1.2.cvt
- PaintView 1.2 geoPaint image viewer by Red Storm
- paintview20.cvt
- PaintView_II v2.0 by Red Storm - view geoPaint files
- patternscolors.cvt
- View system patterns in any color
- scrapgrab2.5.lnx
- Manage scraps and photo albums, by Michael Meyers
- magazines/
- therunner_mag.d81.gz
- The Runnner magazine, a comic book in geoPaint format
- GTUG/
- GTUG488A.d64.gz
- GTUG488B.d64.gz
- GTUG588A.d64.gz
- GTUG588B.d64.gz
- GTUG688A.d64.gz
- GTUG688B.d64.gz
- GTUG688C.d64.gz
- GTUG788A.d64.gz
- GTUG788B.d64.gz
- GTUG888A.d64.gz
- GTUG888B.d64.gz
- GTUG888C.d64.gz
- GTUG988A.d64.gz
- GTUG988B.d64.gz
- GTUG988C.d64.gz
- GTUGB88A.d64.gz
- GTUGB88B.d64.gz
- GTUGB88C.d64.gz
- GTUGB88D.d64.gz
- LoadStar/
- LS-GEOS-Apps2.d81.gz
- LS-GEOS_Fonts1.d81.gz
- loadstar-geos-apps1.d64.gz
- loadstar-geos-apps1a.d64.gz
- loadstar-geos-apps2.d64.gz
- loadstar-geos-art1.d64.gz
- loadstar-geos-art2.d64.gz
- loadstar-geos-fonts.d64.gz
- Run/
- ReRunGeosCompanion_d64.zip
- ReRun Companion disks
- powerpak1_d64.zip
- GEOS PowerPak I from RUN Magazine
- powerpak2_d64.zip
- GEOS PowerPak II from RUN Magazine
- geoVision/
- GEOVIS1A.D64.gz
- GEOVIS1B.D64.gz
- GEOVIS2A.D64.gz
- GEOVIS2B.D64.gz
- GEOVIS3A.D64.gz
- GEOVIS3B.D64.gz
- geoWorld/
- geoWorld-1a.d64.gz
- geoWorld-1b.d64.gz
- geoWorld-23a.d64.gz
- geoWorld-23b.d64.gz
- geoWorld-24a.d64.gz
- geoWorld-24b.d64.gz
- geoWorld-25a.d64.gz
- geoWorld-25b.d64.gz
- geoWorld-26a.d64.gz
- geoWorld-26b.d64.gz
- geoWorld-2a.d64.gz
- geoWorld-2b.d64.gz
- geoWorld-3a.d64.gz
- geoWorld-3b.d64.gz
- geoWorld-4a.d64.gz
- geoWorld-4b.d64.gz
- geoWorld-5a.d64.gz
- geoWorld-5b.d64.gz
- manuals/
- CONCEPT.pdf
- Manual for Concept and Concept+ assemblers from Click Here Soft
- GTWAYDOC.CVT
- gateWay OS manuals
- becker-basic-manual.pdf
- Manual for Abacus Becker BASIC
- geobasic-manual-quag.pdf
- geoBASIC User Manual
- geocalc-manual.pdf
- geoCalc Manual
- geochart-manual.pdf
- geoChart Manual
- geofile-manual.pdf
- geoFile Manual
- geoprogrammer-manual.pdf
- geoProgrammer Manual
- geopublish-manuals.zip
- geoPublish Manuals in pdf
- geos-deskpack1-user-manual.pdf
- Deskpack1 Manual
- geos-fontpack1-user-manual.pdf
- Font pack 1 Manual
- geos128-manuals.zip
- GEOS 128 Manuals in pdf
- geosv2-manuals.zip
- GEOS 64 v2.0 Manuals in pdf
- runs-geo-companion-manual-quag.pdf
- RUN Magazine's GEOS Companion Manual
- non-GEOS/
- Convert-2.5.prg
- Convert-2.5.readme
- Tool to convert between GEOS and standard Commodore file format (*.cvt).
- Convert-2.5DA.prg
- A different version of Convert. DA=Desk Accessory?
- Doodle-4.1.prg
- Display Doodle files. This BASIC program must be run from GEOS.
- SEQ2Scrap.1.prg
- This Commodore BASIC program converts SEQ files to Scrapbook files.
- SmartWatch-128.v2.sfx
- Programs for reading the time from a SmartWatch device that plugs into the
joystick port. A GEOS driver is included.
- WRAPTOR3.prg
- c64 file archiver often used on GEOS files, by Bill Lucier
- applebin.lnx
- Convert Apple GEOS files too/from bin. GEOS2BIN and BIN2GEOS.
- font checker.prg
- Validates GEOS fonts on the same disk
- geo-info.64.cvt
- Print info sector all files by Paydon Snider (PRG with GEOS header)
- geoPack-2.1.cvt
- geoPack-2.1.doc.cvt
- Converts and Lynxes a set of GEOS files.
- geoRAM wedge.prg
- geoRAM wedge.readme
- Make the C128 FETCH and STASH commands to work with the geoRAM expansion
unit.
- geoexport-v1.prg
- Convert geoWrite documents to PETSCII or to ASCII text files.
- geopointer.cvt
- Pointer Editor v2 by Chuck Jordan, PRG with GEOS header
- geos-looker.sda
- A disk sector viewer that turns bit 5 in all the bytes on the sector
before displaying them, so that you can view GEOS disks more easily.
This program appears to be compiled BASIC.
- geosramboot128v004.zip
- Program to reboot GEOS 128 from REU.
- geovert.cvt
- geovert by Mystic Jim (PRG with GEOS header)
- imagecon.cvt
- Imagecon picture converter by Mystic Jim (PRG with GEOS header)
- macgeopaint.cvt
- Mac->geoPaint picture converter by Hastings Drew (PRG with GEOS header)
- note printer.cvt
- Note Printer by Arthur Dahm (PRG with GEOS header)
- notes-album.cvt
- Convert notes to text album, by Randy Winchester
- notes-textalbum 1.1.cvt
- Notes to Text Album, by Randy Winchester (PRG with GEOS header)
- piconvert.cvt
- PICconvert 1.0 (PRG with GEOS header)
- prgtogeos2.cvt
- PRG to GEOS2 (PRG with GEOS header)
- ps-pm-nr.cvt
- PS/PM/NR V1.2 by Brian Heyboer (PRG with GEOS header)
- pshop-doodle.cvt
- PShop/Doodle by Brian Conrad (PRG with GEOS header)
- pshopx2.cvt
- PShop X2 by Mystic Jim (PRG with GEOS header)
- seq-text scrap 1.1.cvt
- SEQ Text file to Text Scrap, by Randy Winchester (PRG with GEOS header)
- seq-text-scrap 1.3.cvt
- SEQ Text file to Text Scrap, by Randy Winchester (PRG with GEOS header)
- seq-text-scrap 2.1.cvt
- SEQ Text file to Text Scrap, by Randy Winchester
- ungeos.lnx
- Convert a GEOS disk back to a non-GEOS disk. Be careful with this program!
Use geoPack or Convert if you want to transfer files from GEOS disks.
- patches/
- 128 configure2.1_2mb.cvt
- CONFIGURE 2.1 with 2mb REU support for GEOS 128
- 128CONFIGURE20R.CVT
- GEOS 128 CONFIGURE for geoRAM
- 128CONFIGURE21R.CVT
- GEOS 128 CONFIGURE for expanded BBG geoRAM
- 1571bootfix.uue
- A fix for booting Maverick 1571 from GEOS, or something. Documentation
and a uuencoded binary in an ASCII file.
- 1581-2.0 info.prg
- An addendum to the GEOS 2.0 user's manual regarding the 1581 disk drive.
- 64CONFIGURE2.0.CVT
- GEOS 64 CONFIGURE for geoRAM
- 64CONFIGURE21R.CVT
- GEOS 64 CONFIGURE for expanded BBG and geoRAM
- GW-HDTime.d64.gz
- Updated gateWay modfule to read time from CMD HD.
- GW1571.d64.gz
- Update to 1571 disk driver by Paul Murdaugh
- GetID.cvt
- GetID V2.0 by Robert A. Knop Jr. Checks the serial number of your GEOS
Kernal.
- ID.doc.cvt
- geoWrite V2.1 document about GetID and NewID.
- Maverick-boot-fix.lnx
- Tools for patching backup copies of the GEOS system disk so that they work.
- NewID.cvt
- NewID V3.2 by Robert A. Knop Jr. Changes the runtime serial number
of your GEOS Kernal to any specified value. Useful if you have
software you bought used which was installed under a different
Kernal from the one you want to use it under.
- REU-Configure.lnx
- Tools for testing a Commodore RAM Expansion Unit under GEOS, and various
utilities for configuring GEOS to make use of the RAM expansion and some
devices produced by CMD.
- TrojanKiller.cvt
- DeTrojan V1.0 by Jim Collette. Remove the built-in trojan horse
from the DeskTop. This way, if you make a second boot disk, or a
1581 boot disk, you can move the files around on that disk without
fear of losing your three system files. Written for GEOS2.0; I
don't think it will run under GEOS 1.x (anyone?).
- TrojanKiller.doc.cvt
- Docs for Trojen Killer
- autopatt1_0.cvt
- Load a custom pattern into GEOS
- configure2.1_2mb.cvt
- CONFIGURE 2.1 with 2mb REU support for GEOS 64
- ctrl-tab.lnx
- Make control key tab in geoWrite 64
- dbgetfiles.lnx
- Patch by Jean F. Major. DBGetFiles will update the GetFiles dialogue box of
your GEOS KERNAL, so that you will not have to click each time you want to
scroll up or down. Just hold the button until you reach the file you want and
make your choice. It will update GEOS 64 and 128, version 1.3 and 2.0.
Numerous versions included, as well as docs.
- flashalarm.cvt
- Changes alarm tone to border flash, by Kent LS
- geoMakeBoots.d64.gz
- GEOS boot disk makers
- geoSnap-20130616.d64.gz
- ShadowM's GEOS boot disk maker
- geobusters3.d64.gz
- GEOS boot disk copier
- geodex upgrade 1.1.cvt
- upgrade geoDex from 1.0 to 1.1
- geodex upgrade 1.2.cvt
- upgrade geoDex from 1.0 to 1.2
- geodex upgrade 1.3.cvt
- upgrade geoDex from 1.0 to 1.3
- geodex.fix doc.cvt
- geoDex dialing/rs232 manual fix instructions
- geodexpatch1.cvt
- Fix for geoDex .. patch 1.0 by Kent LS
- geofile patch.cvt
- Unknown geoFile patch
- geos-supercpu.d64.gz
- SuperCPU patches for GEOS from CMD
- geosleuthupd.lnx
- Update geoSleuth to support 1581, by J Major
- grabber upgrade.cvt
- Upgrade Graphics Grabber to 1.1
- majorbox64g.cvt
- Update DBGetFile for more files. German GEOS 64 v2.0
- maketurbo.lnx
- Quick boot GEOS 64 using TurboMaster hardware
- maverickupd.lnx
- Updated Maverick to work in 80 cols under GEOS 128
- merge upgrade 1.1.cvt
- Upgrade geoMerge to 1.1
- merge upgrade 1.3.cvt
- Upgrade geoMerge from 1.0 to 1.3
- mountbbgram.cvt
- Patches GEOS to support BBSRam Expansion Unit, by Alex Malcoms
- mp28uspa.zip
- Patch for MegaPatch 3 128 standard applications (Write, Paint,
- mp64uspa.zip
- Patches for MegaPatch 3 64 standard applications (Write, Paint,
Merge, File, Calc, ...)
- pmpatch.cvt
- Patch PhotoManager 1.3 or 2.1 for cont scrolling, by Kent LS
- publishupd.lnx
- Patch to geoPublish to fix crash on missing text file, by J Major
- publishupdat.doc.cvt
- Docs for publishupd
- set patt.doc.cvt
- Docs for Pattern Edit/ Set Pattern by James Trew
- setpattern.lnx
- Set Pattern by James Hastings-Trew
- superCPU-128.zip
- SuperCPU 128 utilities from CMD
- superbox128.lnx
- SuperBox 2.0 - Patches GEOS 2.0 kernal for a better file opening box, by Roger
Lawhorn
- superbox64.lnx
- SuperBox 2.0 - Patches GEOS 2.0 kernal for a better file opening box, by Riger
Lawhorn
- supercpu-utils.d64.gz
- SuperCPU SuperInstall disk image
- t-grab upgrade 2.1.cvt
- Upgrade Text Grabber from 2.0 to 2.1
- toolbox128_541.cvt
- Toolbox 5.4.1 for Wheels 128, supporting larger REUs
- toolbox64_541.cvt
- Toolbox 5.4.1 for Wheels 64, supporting larger REUs
- writemenu.cvt
- Constrain the geoWrite 2.1 menus by Payton Snider II
Merge, File, Calc, ...)
- y2kpatu2.zip
- Patches for US GEOS 64/128 programs GEOLASER and GEOPUBLASER to
fix the Y2K problem
- y2kpatu3.zip
- Patch for the US GEOS 64/128 program Calendar I V1.0 to fix the
Y2K problem
- y2kpatus.zip
- Patches for US GEOS 64/128 programs geoWrite, geoMerge, geoPublish,
GeosLQ (PerfectPrint) and calendar (from Deskpack) to fix the
Y2K problem
- plus4/
- Graphic Environment Operating System for the Plus/4
Might also require the 1551 disk drive.
Uses a joystick for operation
- p4geos1a-boot-geopaint.d64.gz
- Boot disk with geoPaint
- p4geos1b-geosdemo.d64.gz
- GEOS demos disk
- p4geos2a-boot-geowrite.d64.gz
- Boot disk with geoWrite
- p4geos2b-geopaint.d64.gz
- geoPaint work disk
- p4geos3a-printer-drivers.d64.gz
- Printer Drivers
- p4geos3b-fonts.d64.gz
- Fonts
- p4geos4a-geowrite.d64.gz
- geoWrite work disk
- p4geos4b-printer-creator.d64.gz
- Printer driver creator disk
- productivity/
- Apocalypse Calculator.cvt
- Calculate the chance of the Apocalypse
- GeoCalc128_d64.zip
- GeoCalc 128 spreadsheet for GEOS 128 (with manual)
- GeoCalc_d64.zip
- BSW GeoCalc spreadsheet software. Includes manual.
- GeoChart_d64.zip
- BSW geoChart, graphing software, includes manual.
- GeoFile_d64.zip
- BSW GeoFile database tool. Includes manual.
- GeoPublish_d64.zip
- BSW geoPublish desktop publishing pkg, with manual
- GeoSpell_d64.zip
- BSW geoSpell - Spell Checker for geoWrite documents
- GeoWrite.d64.gz
- BSW GeoWrite v2.1 word processor.
- SpellChecker.d64.gz
- Spell Checker for geoWrite documents
- WritersWorkshop_d64.zip
- Official BSW Wrier's Workshop package, with geoMerge, Text Grabber, geoLaser.
Includes manual.
- barcoder.lnx
- Generate barcodes from numbers by Carlos Amezega
- cal123geoABC.cvt
- Typing tutoring program in geoBASIC
- changeover.cvt
- Convert mass/length/temp between metric and imperial, by Bruce Thomas
- geoCheckBook-1.5-demo.cvt
- geoCheckBook-1.5-docs.cvt
- geoCheckBookV1.5 by Kent L. Smotherman. A demo version of a home finance
program. The documentation is in geoWrite 2.1 format.
- geoDiskFilter12.lnx
- Database for disk files
- geoPublishTutorial_dnp.zip
- geoPublish tutorial by Bruce Thomas. Includes DNP image and PDF doc
- geoText_IIA_d64.zip
- geoText - GW compatible light weight word procc
- geochart_ge.d64.gz
- geoChart - unprotected last version
- geocheckbk15.lnx
- geoCheckBookV1.5 by Kent L. Smotherman. A home finance program.
- geocheckbook15.cvt
- Alternative build of geoCheckbook 1.5 by Kent LS. See also the .lnx version.
- geocheckboox128.cvt
- geoCheckBook 128 by Kent L. Smotherman. A home finance program.
- geodiary.lnx
- geoDiary 1.0 - diary writer by KentLS
- geodiary2.lnx
- geoDiary 2.0 - diary writer by KentLS
- geofamily.lnx
- Family database tool v2.6 by David Lucas
- geoglobe.lnx
- geoGlobe World city mapper by David Ferguson
- geos-deskpack1_d64.zip
- Deskpack1
- geotype.cvt
- Typing practice program
- geowrite128-4.cvt
- geoWrite 128 updated with 4 drive support
- geowrite64-4.cvt
- geoWrite updated with 4 drive support
- hurrtracker.lnx
- Hurricane tracking tool by Joe Buckley
- listmaker.cvt
- A Grocery Shopping list creator by Michael Iafrate
- pnewsltr1.3_d64.zip
- WYSIWYG Newsletter authoring software
- publishupdat.cvt
- Run from geoPublish backup disk to fix various bugs
- publishupdat.doc.cvt
- Docs for publishupdat
- qd-edit.lnx
- Q&D Editor - geoWrite & SEQ file editor by Buckley & Kostella
- timeworks-writer64_d64.zip
- Writer 64 from TimeWorks. Includes docs
- word_publisher_d64.zip
- Better Working Word Publisher from Spinnaker
- docs/
- 1571FIX.lnx
- Doc for 1571 disk drive repair
- 1581 dir sorter docs.cvt
- Docs for 1581 directory sorter app
- 2megreuplans.lnx
- Schematics and notes for converting REU to 2mb
- 64 turbo doc.cvt
- Article about speeding up the C64
- C-PORT.CVT
- Doc about C-PORT : a speed and ram drive interface
- DISPLAY.GCR.lnx
- GCR and Disk Density display document
- book.cvt
- geoPublish doc from geoVision collection
- feather border.cvt
- geoPublish doc from the geoVision collection
- font codes.cvt
- List of common fonts and their points
- frdcalendar.lnx
- FRD geoPublish calendar package, enormous!
- geoNews dec89.cvt
- geoNews from December, 1989
- georam from basic.doc.cvt
- Docs for using geoRAM from BASIC
- geoworldcovs.lnx
- Pair of geoPublish docs for geoWorld covers
- label maker review doc.cvt
- Review of Label Maker
- process chart.cvt
- geoPublish doc
- scroll.cvt
- geoPublish doc from the geoVision collection
- stamp template.cvt
- geoFile doc of Stamp collecting
- sttng manual.lnx.gz
- Star Trek the Next Generation manuals
- vdc upgrade info.cvt
- Doc for upgrading c128 vdc ram to 64k
- programming/
- CopeAssembler.lnx
- An integrated Assembler development environment.
- DialogBox-Editor.cvt
- BoxEditor V1.0 by Stephen Van Egmond.
This program allows you to create dialog boxes for your programs.
- DisAssembler-2.0.cvt
- DisAssemblerV2.0 by Marc F. Brouillette.
Produce a GeoWrite file for a prg. Will now work with any drive..Airs' :)
- GeoBasic_d64.zip
- Original geoBASIC from BSW. Includes manual. See also
documents/geobasicbugs.cvt
- GeoProgrammer_d64.zip
- BSW geoProgrammer assembly dev package with manual.
- Mega Assembler-a.d64.gz
- Mega Assembler-b.d64.gz
- Mega Assembler.readme
- An accompanying disk for a German GEOS programming book with an assembler
and tools for GEOS64 and GEOS128 program development.
- SpringBoard.lnx
- The Springboard Assembler takes geoWrite files (any version), and
uses them as 6502 assembly source files. It can assemble up to
sixteen files into a sixteen-module GEOS application. There is no
need for a linker.
- assemblerupd.lnx
- Converts linker in geoAssembler 1.1 to run in C128 80 cols at 2mhz
- backdebug.cvt
- backdebug.readme
- A little patch for geoDebugger 2.0 to force it to automatically
come up as the BackRAM Debugger.
- becker_basic_d64.zip
- Abacus Becker BASIC with manual pdf
- brian_fig_forth.d64.gz
- Brian FIG FORTH development
- concept+.zip
- Concept+ Macro assembler for SCPU from Maurice Randall and Click Here
Software
- concept.zip
- Assembler/Linker/Development package for Wheels 64 and Wheels 128
- conv10+.zip
- Assembler/Linker/Development package for Wheels 64 and Wheels 128 with a
SuperCPU.
- db128rboot.readme
- db128rboot.sfx
- This is a hack I put together before I had geoDebugger 2.0 with the
BackRAM debugger.
- debugdelay.cvt
- Alters the key-repeat delay in geoDebugger versions
- debuggerupd.lnx
- Upgrades geoDebugger v1.0, docs included
- geoBEAVER.lnx
- geoBEAVER. Screen, Menu, and Dialog visual editor that generates geoWrite
source code. Version 1.0 by Bo Zimmerman
- geoBasic-minidemo.cvt
- geoBasic-minidemo.notes.cvt
- geoBasic demo. The notes are in note pad V2.0 format.
- geoBasic.patch.lnx
- A patch for geoBasic that adds some features to it.
- geoCom.lnx
- Demo version of a Basic compiler developed in Germany. This compiler uses
its own Basic dialect.
- geoCope.d64.gz
- Cope assembler v1.3
- geoForth.d64.gz
- geoForth programming language
- geoProgPatch2.1.cvt
- geoProgPatch2.1.readme
- This is the geoProgrammer Patch 2.1 which allows the geoProgrammer
applications to be run under GEOS128.
- geoProgrammer.errata.cvt
- Errors found in geoProgrammer. This geoWrite V2.0 document is dated
01/25/88.
- geoProgrammer2.1_d64.zip
- geoProgrammer 2.1 with macro updates, includes new manual
- geoSourcer31.d64.gz
- geoSourcer 3.1, a 2-pass Disassembler
- geoSplitter.prg
- This Commodore BASIC program extracts data from GEOS directory entries.
- geodebugger2021.cvt
- geoDebugger updated by Paul Murdaugh 6/2021
- geostripper.lnx.prg
- "De-Compiles" a geoBASIC program by removing the runtime.
- linkerupd.lnx
- Updates geoLinker 1.1 to run in 80 cols under GEOS 128
- loadermaker.cvt
- Add a GEOS loader to a normal assembly program. By Nick Vrtis
- printdbgsym.cvt
- Print symbols from .dbg file by Steve Motto
- test_64.dbg.cvt
- Empty debug file for geoDebugger, by J Major
- documents/
- Convert format.txt
- File format used by the Convert tool (*.cvt files).
- GEOS Programmers Reference Guide.pdf
- Official BSW Geos Programmers Reference Guide
- Geos128.txt
- Converting programs from GEOS 64 to GEOS 128.
- debugger2.0.readme
- debugger2.0.sfx
- This is the only part of the geoProgrammer 2.0 packaged that ever got
near enough completion to be released.
- gbasicbugsinfo.cvt
- Information about geoBASIC bugs
- geoPaint format.txt
- Description of the file format used by geoPaint.
- geoProgrammer.seq
- Hitchikers Guide to geoProgrammer: 2.0 a long text file containing a
collection of information about the geoProgrammer 2.0 project
- geoProgrammer.txt
- This is a LONG text file which contains a collection of information
about the geoProgrammer 2.0 project.
- geobasicbugs.cvt
- A document with workarounds for geoBASIC bugs
- geoprogref.lnx
- GEOS Programmers Reference by Alex Boyce, original SEQ files
- geostechref.html
- GEOS Programmer's Reference Guide in hypertext format, formatted
by Marko Mäkelä. See also Bo Zimmermann's revised version of the
document, which is available at
http://www.zimmers.net/geos/geodev.html.
- geostechref.txt
- GEOS Programmer's Reference Guide by Alexander Boyce in ASCII format.
According to Andreas Varga <[email protected]>, this document
was written back when GEOS 1.2 was current, and most of the information in
this text is wrong, or not applicable to GEOS 2.0. It is the result of
reverse-engineering GEOS, and contains lots of errors.
- gkbdevdov.cvt
- Information about Keyboard reading in GEOS
- hitchikers_guide_to_geos-v2022.pdf
- GEOS development/api documentation, revised 2022 by Paul B Murdaugh
- icon pix 2.cvt
- geoPaint doc for developing icons
- memory_gp_jm.lnx
- Memory/Symbol map in geoPublish by J Major
- source/
- GDIPrintSrc.arc
- Source for geoDirPrint, in ARC format.
- ROTPAGES.src.cvt
- geoWrite V2.1 document.
Student Forth source code for ROTPAGES,
which prints "PAGE xy" files sideways.
- StartUpScreen-2.0.lnx
- geoProgrammer sample file. This program loads and displays a picture
when GEOS is started up.
- UTILITIES1-SRC.cvt
- geoWrite V2.0 document.
Generic Disk Error Handler by William C. Coleman.
- Wheels-c81-Driver.pdf
- Source code for Wheels 1581 disk driver.
directory entries.
- autodate-src.lnx
- AutoDate source by Kent LS
- diary-src.lnx
- geoDiary source by Kent LS
- dirmastersrc.lnx
- DirMaster source by Kent LS
- geoBasic-Example-MAD.d81.gz
- Example geoBASIC "MAD Pic"
- geoCanvasToolSrc.d64.gz
- Source and notes for coding new Tools for geoCanvas
- geoFontID.lnx
- Source code for managing GEOS font identifiers.
- geomodules.lnx
- geoModules project 12/20/2021 by Bo Zimmerman. Assorted geoProgrammer code
libraries for GEOS programming.
- geopaint8.raw.s.gz
- geoPaint 128 source, disassembled from binary.
- geos128Sym.cvt
- geoWrite V1.1 document.
New equates, variables and constants - see Transactor 9:4 -
with VDC colour values
- geosMac.cvt
- geoWrite V1.1 document.
geoProgrammer sample file. Useful macros.
- geosSym.cvt
- geoWrite V1.1 document.
geoProgrammer sample file. Labels for GEOS routines and data structures.
- jm_equates.cvt
- equates by J Major
- jm_routines.cvt
- Routines by J Major
- loc128source.lnx
- Source code from author of Locate 128
- paintview.lnx
- geoPaint viewer with source by M Randall, et al
- rawplayer.src.cvt
- rawplayer digital player source
- rpn-src.readme
- rpn128-src.sfx
- rpn64-src.sfx
- Source code of the Reverse Polish Notation calculator by
Robert A. Knop Jr.
- unlock.lnx
- This is presumably a program that can set and remove the write lock from
- util/
- ColletteUtils_d64.zip
- Collette Utilities disks
- geoBrowser1.6.lnx
- geoBrowser 1.6 - viewer for geoWrite, geoPaint, text, and other docs.
- geoPowerTools_d64.zip
- Power Tools utility disks
- archiving/
- GEOPACK.lnx
- geoPack 2.0, for creating/dissolving LYNX archives
- convert 128.cvt
- Convert 2.0 - to/from GEOS and CVT formats, any model
- convert1.1.cvt
- Convert to/from GEOS and CVT formats
- convert1.4.cvt
- Convert to/from GEOS and CVT formats
- convert2.1.cvt
- Convert to/from GEOS and CVT formats
- convert2.2.cvt
- Convert to/from GEOS and CVT formats
- convert2.4.cvt
- Convert to/from GEOS and CVT formats
- convert2.5.cvt
- Convert .CVT between GEOS and CBM file types, by William Coleman
- convert3.0.cvt
- Convert to/from GEOS and CVT formats
- geoPack-2_1.cvt
- geoPack is a Convert and LYNX archiver for GEOS.
- geoPack-2_1_doc.cvt
- Docs for geoPack
- geobeap2c.lnx
- geoBEAP 2.1c - a file and disk image archiver for GEOS by Bo Zimmerman.
Supports .Dxx, LNX, CVT, ARK, others.
- geoconverte98f.cvt
- Convert E98.f by M Kanet, supports files up to 16MB.
- geopack-2.2.lnx
- geoPack v2.2 - a Convert and LYNX archiver for GEOS by Spike Dethman
- geozip09.zip
- geoZip English Version
- geozip09de.zip
- geoZip German Version
- gunzip.lnx
- GunZip utility with docs
- gz09src.zip
- geoZip Source Code
- database/
- Baseball-stats.lnx
- Baseball statistics templates for geoCalc.
- CardFile.cvt
- Card Filer V1.0 by Red Storm (Joe Buckley). A simple database program.
- Expenses.cvt
- geoCalc V1.0 document.
This GeoCalc 128 template will help keep track of your yearly expenses.
Written by Russ Tahsler.
- Family tree.lnx
- Template for use with geoFile to help you keep track of your
family tree. A Photo Scrap for the template is included.
- GeoDex_d64.zip
- BSW geoDex contact database. Contains manual.
- GeoFile_d64.zip
- BSW GeoFile database tool. Includes manual.
- INET-Addr-geopub.cvt
- geoFile template for internet addresses
- ReaderLog.cvt
- geoFile template for Readers
- area codes.cvt
- geoFile database
- autodate_ks.cvt
- Set common holiday dates in Calendar
- bookcase.cvt
- Book case geoFile database
- family_group.doc.cvt
- Docs for family group (tree?)
- geoDiskFiler12.lnx
- geoDiskFiler - disk file database manager
- geoLogger.cvt
- geoLogger V1.0 by Mike Craig.
GEOS128 80 col. disk file cataloging system. Shareware - $5.00.
- geofamily1.lnx
- Family database tool v1 by David Lucas
- geomovie.cvt
- geoFile movie database
- video libary.cvt
- GEOFILE V1.0 document.
this is a video libary template. By Dan Barber (J.Barber9)
- disk/
- CMDRESET.cvt
- geoWrite V2.1 document. Tells you how to reset your CMD devices properly
after running GEOS.
- Desk Organizer.cvt
- DESK ORG V1.0 by John Howard.
Add or Delete blank pages... Fill in empty spaces moving all files to
front pages...
- Disk Repair.cvt
- DISK REPAIR V1.1 by Various.
The program will allow you to view the BAM, repair damage to the OPD
block, etc. 1/22/88 -wcc
- DiskLock.cvt
- Disk Locker/protector 1.0 by Lee Semel
- DriveCleaner-english.cvt
- Cleaner V2.0 by Jorgen Eckel.
for GEOS 128, V2.0, 80 col. ONLY!!! Use this program and a cleaning disk
to clean the drive's read&write heads.
- DriveCleaner-german.cvt
- Cleaner V1.0 by Jürgen Eckel. The only difference from version 2.0 is
that this program is in German.
- FFTB.cvt
- FastFormattrV1.0 by Scott E. Resh.
Fast Format That Baby is a nice little disk utility.
- GEOS Busters 4.0.d64.gz
- Disk copy program for GEOS 64, for copying BSW disks.
- MajReOrg21.lnx
- Major ReOrg - Disk file organizer that supports all modern drives. Includes
GEOS Info sector editor built-in. By Bo Zimmerman
- Pik-Stash.lnx
- This pair of programs lets you automatically dump selected files
from your boot disk to your RAMdrive and, if you desire, swap the
RAMdrive for your boot or data drive.
- QwikTop2.3doc.cvt
- Docs for disk file organizer/manager v2.3
- dir. repair.cvt
- 1541 directory repair by Far Bear
- dirmanager.cvt
- Disk directory sorter for 1541, 71, 81
- dirmaster1.0.lnx
- Directory manipulation for 41/71 disks
- dirmaster1.1.lnx
- Manipulate disk dirs on 41/71
- dirmaster2.lnx
- Manipulate 1541/71/81 directories v2.0, by Kent LS
- diskmaster1.0.cvt
- Change a disk to/from a Master disk. By Steven Eyrse
- diskprotect1.cvt
- DiskProtect V1.0 by Robert L. Thaller. Change a disk to Boot, Master or Work
disk
- diskprotect2.5.cvt
- DiskProtect V2.5 by Robert L. Thaller. Change a disk to Boot, Master or Work
type.
- diskprotect2.cvt
- DiskProtect V2.0 by Robert L. Thaller. Change a disk to Boot, Master or Work
type.
- erase-header-v1.cvt
- Erase disk header v1.0 by Alex Burger
- erase-header-v2.lnx
- Removes GEOS header (including Master status) from disks. Includes 64 & 128
versions.
- geoDiskEdit.cvt
- geoDiskEdit V1.0 by Mike Craig.
- geoHacker-1.6.cvt
- GEOHACKER V1.6 by Mystic Jim.
- geoOrganizer.cvt
- Reorganize the disk directory contents.
- geoOrganizer.doc.cvt
- Docs for geoOrganizer
- geoboot1581.lnx
- geoBoot 1581 creates GEOS 64 boot disk for 1581 by J Major.
- geodos64de29.d81.gz
- geoDOS - read PC disks (German language)
- geodos64en29.d81.gz
- geoDOS - read PC disks
- geodos_295_e.zip
- Application for reading/writing FAT formatted disk in 1581 or 1571 drives
- geohacker.cvt
- geoHacker v1.0 by mystic jim
- geolist20.cvt
- List a directory to disk or printer
- geomakedir.2.2.cvt
- A tool to create subdirectories on 1541 drives by Maciej Witkowiak. To change
a directory simply double click its icon. Do not validate!
- geomakedir.doc.cvt
- Documentation of GeoMakeDir by Maciej Witkowiak.
- geos 2.0 hacker.prg
- Aid for copying GEOS v2.0 boot disks
- geos1581.lnx
- Create 1581 boot disks for GEOS 64 and GEOS 128
- hd_geos_utils.d64.gz
- CMD hard drive utility disks
- maverick s.e..cvt
- Maverick Sector Editor by Mills/KJPB
- mavse2021.lnx
- Maverick Sector Editor (SE), 2021 build by PBM
- plus21k.cvt
- Use extra supported tracks on 1541 disk for more space
- quick format.cvt
- Quick Format 1.0 by Jason Hoos
- qwikbam.cvt
- Show disk BAM map, by John Howard
- qwiktop2.1.lnx
- Disk file organizer/manager v2.1
- qwiktop2.3.lnx
- Disk file organizer/manager v2.3
- qwiktop2.3b.cvt
- Disk file organizer/manager v2.3
- uIECManager-v13.zip
- uIEC Manager for disk switching, by Werner Weicht
- uiec-man.lnx
- uIEC manager, for switching disk images on a uIEC.
- ulecSwitch1.3 r.04.d64.gz
- Switch between D81 images on a uIEC drive
- unTrash-2.0.cvt
- unTrash V2.0 by John F. Howard.
Updates V1.0 - supports two drives and automatically validates disk.
- ungeos info.cvt
- Doc for ungeos
- ungeos.cvt
- Converts GEOS disk back to regular one, v1.1 by William Coleman
Make GEOS 2.0 boot disks on a 1581. For the C64 or C128 versions.
- file/
- FindFile 1.0.lnx
- Find files on disk by Nate Fielder
- FindFile-1.5.cvt
- FindFile.docs.cvt
- FindFile V1.5 by Nate Fiedler. Searches for a filename on all drives.
The document is in geoWrite V2.1 format.
- Flag Setter.cvt
- Flag Setter.doc.cvt
- Flag Setter 1.0 by Red Storm.
Reset the 'runable on' flags in the GEOS file header.
The documentation is in geoWrite V1.1 format.
- GetItWrite.cvt
- GetItWrite.doc.cvt
- Pub Aid V1.0 by Joseph Thomas.
Lists and allows renaming of geoWrite files that are imported by a
geoPub file. The documentation is in geoWrite V2.1 format.
- HeaderEditor-1.1.cvt
- HeaderEditor-1.1.doc.cvt
- HeaderEditorV1.1 by Nate Fiedler.
Edit GEOS file headers. The documentation is in geoWrite V1.1 format.
- Lock.UnLock1.1.cvt
- Lockr/UNLckrV1.1 by Scott E. Resh. Use 'Lock/Unlock' to change the "Write
Protect' bit on files.
- Lock.Unlock1.0.cvt
- Alter the protect bit on files, by Scott Rush
- aka.lnx
- A.K.A. creates an alias of a file on a slower drive to load from a faster one
- batch_copier.cvt
- Batch Copier of files by Jim Collette
- file checksum calc.cvt
- File Checker 1.0 by Jim Collette
- file copier.cvt
- A fast 2-drive file copier by KJPB
- geoCrypt.cvt
- geoCrypt.doc.cvt
- geoCrypt V1.0 by Spike Dethman.
Encode and decode your Application Data files. $2.00 Shareware.
The documentation is in geoWrite V2.1 format.
- geokey.lnx
- Change the protect bit on files, includes 80 col version. By Scott Resh
- iconEdit-1.0.cvt
- Edit a files icon, by Wayne Dempsey
- iconEdit-2.0.cvt
- Icon Editor 2.0 by Bill Helfinstine
- infoedit1.lnx
- Edit text of info box by David Lucas, includes 128/40 version.
- lockandkey.cvt
- Lock geoDiary files from snooping eyes
- presto!.cvt
- Convert app to/from auto-exec, by Kent LS
- set 40-80 flag.cvt
- Change the 40/80 col flag on a file
- unLock.cvt
- unLock v1.0 by Nancy Wertzberger.
Unlocks all the files on your disk at once. Supports two drives.
Will not unlock RAM.
- unlock1.1.cvt
- unLock v1.0 by Nancy Wertzberger. Supports ram-drives now.
- untrash 2.0.cvt
- Un-Trash 2.0 by John Howard.
- untrash.cvt
- Un-Trash by John Howard. More info needed.
- untrash3.0.cvt
- Remove from Trash 3.0 by John Howard
- font@ (link)
- internet/
- geoLink-1.01.d64.gz
- IRC and Ping client for RR-net/64Nic compatible network carts
- misc/
- Alarm Flash.cvt
- Alarm Flash is an application which will flash the color of the screen border
when the preset alarm time has been reached.
- Fast_Ami!.cvt
- Fast_Ami! V1.0 by Scott E. Resh.
Transfers files between the Amiga & the C64/C128.
- KeyMaker-2.1.lnx
- KeyMaker is an application that allows the user to redefine almost any key
on the 64 or 128 keyboard.
- Serialnumber doc.cvt
- Docs for SERIAL # V1.0 by Doc Kinne. This file may be corrupted.
- Serialnumber.cvt
- SERIAL # V1.0 by Doc Kinne. This file may be corrupted.
- SetPointer.cvt
- Put the pointer where you want on the deskTop
- SmartWatch-Set.cvt
- Set SmartWatch from GEOS by Ken Wallace.
- Switcher.cvt
- Quickly move between applications with this mini-dialog desktop
- basic stop.cvt
- Transfer safely from GEOS to BASIC, by Terminator Cbn
- chgpointer 1.1.lnx
- Change pointer from inside gateWay OS
- colorsmasher.cvt
- Add more color to GEOS 64 & 128
- geoFax-demo.sfx
- Preview of Maurice Randall's GeoFax. GeoFax is available from CMD.
This demo will run on any C=64 or C=128.
- geoWizCheck.cvt
- geoWizCheck V1.0 by Jim Collette. This program, when run under GEOS
(does it require 2.0? I'm not sure...) will let you know if your
system as you currently have it configured can run geoWizard, by Jim
Collette. geoWizard requres a 17xx REU with at least one unused 64K
bank. A 128 running GEOS 2.0 with a 512K 1750 configured as a
single RAM1571 IS able to run geoWizard; for other configurations,
use GEOWIZTEST to find out if it'll work.
- geodisk2demo.cvt
- Demo and info about AntiGrav Toolkit geoDisk II
- geowizard.d64.gz
- geoWizard by Jim Collette - GEOS 64 task switcher
- keygrabber.lnx
- Save and Load KeyMaker keyboards, by Irv Cobb
- keymaker2.0.lnx
- Keymaker 2.0, with KeySwitch and docs
- ls-presenter 1.7.cvt
- Read LoadStar magazine articles from GEOS
- mouser.lnx
- Set mouse pointer from photo album by Kent LS
- new system error.cvt
- Change system error popup appl 1.0 by Jason Hoos
- newsysmod.cvt
- Modify System Error dialog
- pattern editor.cvt
- Pattern Editor 2.0 - edit the GEOS system patterns in GEOS 64 or 128
- quick dateset.cvt
- Quick Dateset v1 by Jeff Fox
- reset64.cvt
- Cold Start your C64 from GEOS
- scantastic.cvt
- Demo of scanning software
- stormdemo.cvt
- Demo app for Storm System Disk
- wristwatch v3.cvt
- Wristwatch v3.0 -- Set date/time
- wristwatch.cvt
- Wristwatch v1.1 -- Set date/time
- printing/
- AllPrint.cvt
- BatchPrinterV1.0 by CornyWare/Irv Cobb.
- DIR 81.cvt
- Print a 1581 disk directory.
- DatePrint.cvt
- DatePrint.doc.cvt
- DatePrint V1.0 by Dennis N. Seitz. Shareware: $5. This GEOS
application allows you to print the contents of the Datebook file
created by the Calendar desk accessory without leaving the desktop.
You can run GEOS accessories (like the calendar) by selecting them
from the GEOS menu. Near letter quality and draft printing modes
are supported.
- FormPrint-1.5.cvt
- FormPrint-1.5.doc.cvt
- FormPrint V1.5 by Dirk Lausecker.
Converted to English 10/92. For typing directly to the printer.
The documentation is in geoWrite V1.1 format.
- HP Directory 1581.cvt
- Prints out a 1581 size Dir list on a HP deskjet or Laserjet.
- LaserMatrix-2.0.lnx
- A printer driver toolkit
- M_Label2.0.cvt
- Multi Label V2.0 by David B. Ferguson.
Prints multiple labels ineither Draft, NLQ or Hi-Res.
- NotePrint.cvt
- NotePrint.doc.cvt
- NotePrint V1.0 by Dennis N. Seitz. Shareware: $5. This GEOS
application allows you to print the contents of your Notepad Notes
files without leaving the desktop.
- PS Patcher Doc.cvt
- Docs for PS Patcher-2.0
- PS Patcher-2.0.cvt
- PS Patcher V2.0 by Jim Collette.
Patches GEOLASER & GEOPUBLASER to save PostScript files to disk.
Now works with all drives!
- PerfectPrintLQ_d64.zip
- LQ Printing from Dot Matrix printers
- Photo Print 1.1.cvt
- PHOTO PRINT V1.1 by Dave Hunt. Prints photo albums in neat order & will also
number them.
- PosterPrint-FX.lnx
- Print double-sized characters on an Epson FX-80 compatible printer.
- PrintDrvrPatcher.cvt
- Patch Printer Drivers, by George Wells
- ShellPrintEditor.cvt
- Shell EditV1.0 by George H. Wells, Jr..
Shell Printer Driver Editor. (Will not open under GEOS 128 if DA's
are present.)
- SideDirPrint.cvt
- Sideways directory printer made with Student Forth
(c) 1990 Hank Wilkinson
- Text Print-1.0.cvt
- Print geoWrite docs using resident fonts by Terry Camp (alt build of 1.0)
- Text Print-1.2.sda
- Text Print is a program to print geoWrite files (Write Image V2.0 or
V2.1) using your printer's resident fonts and features. It is
structured as a Desk Accessory in order to use it within an
application as well as from the DeskTop.
- Text Print-2.5.sda
- A newer version of Text Print.
- asciidir.cvt
- Print disk directory. A FORTH program by Hank Wilkinson
- customprint.cvt
- Customize Text Print accessory
- dirlabel 2.0.alt.lnx
- Directory label printer by Red Storm, alternate build
- dirlabel 2.0.lnx
- Directory label printer by Red Storm
- geo replicator.cvt
- geoRepublicator - print multiple copies of geoPaint doc by Scott Resh
- geoDirPrint1.1.cvt
- geoDirPrint V1.1 by John F. Howard. Updates V1.0 - supports two drives and
draft/high quality printouts.
- geoLabel1.2_d64.zip
- geoLabel v1.2 by Roger Lawhorn, including templates
- geoLaser-PostScript_d64.zip
- geoLaser postscript printing tools
- geoList.cvt
- geoList V2.0 by John F. Howard.
Lists a disk directory to printer or disk file.
- geoPrint20.lnx
- GeoPrint 2.0 - Print banners, posters, and cards in color, by Roger Lawhorn.
Includes geoPaint templates.
- geodirprint1.cvt
- geoDirPrint V1 by John F. Howard
- geolabel.cvt
- SampleV1.0 by John T. White.
- geolabel128.lnx
- geoLabel 128 v1.4 - World's Greatest Label Makin' Program by Roger Lawhorn
- geolabel64.lnx
- geoLabel v1.4 - World's Greatest Label Makin' Program by Roger Lawhorn
- geolist21-kx1091.lnx
- geoList 2.1 for KX1091 printers
- geolist80-128.cvt
- geoList for the geos 128
- geoprint demo.cvt
- Demo version of geoPrint 1.0, from Roger Lawhorn
- geoprint12.lnx
- geoPrint v1.2 by Roger Lawhorn w/ docs
- geoprintdemo.sda
- geoPrint demo documentations
- labeler.cvt
- SampleV1.0 by John T. White. Create and print labels.
- labeler.doc.cvt
- Docs for labeler
- labeler2.1.cvt
- Labeler v2.1 by Nick Vrtes
- lasermatrix.edit.lnx
- Some docs for editing LaserMatrix printer drivers
- lasermatrix1.lnx
- A printer driver toolkit for high quality printing
- multi print doc.cvt
- Docs for Multi Print
- multilabel25.lnx
- Multi-Label printer v2.5 by Will Corley
- multiprint.cvt
- Multi Label labelmaker v1.1, by David Ferguson
- paintdrivers.cvt
- Create print drivers to print to a geoPaint file
- photo print 2.5.cvt
- PHOTO PRINT V2.5 by Dave Hunt. Prints photo albums in neat order & will also
number them.
- postprint.lnx
- PostScript printing utility
- printIt-1.0.cvt
- printIt V1.0 by Mike Craig.
printIt prints the current screen to the printer from all GEOS
versions and modes.
- printIt-1.1.cvt
- printIt V1.1 by Mike Craig.
Print the current screen from all GEOS versions and modes.
Compatible with paint drivers.
- printpages.cvt
- Prints all Paint Pages on a disk
- shell print docs.cvt
- Docs for Shell Print Editor
- textprint.lnx
- Print a geoWrite doc in normal text mode of the print driver
- textprint12.lnx
- Print geoWrite in native fonts, (non-HP?) by Terry Van Camp
- screensavers/
- MELTDOWN!.cvt
- MELTDOWN! V1.1 by Spike Dethman.
Essential Screen Utility...
- TERMITES!.cvt
- TERMITES! V1.1 by Spike Dethman.
Another Essential Screen Utility...
- blackout docs.cvt
- Docs for blackout 1.4
- blackout1.2.cvt
- Blackout screen saver v1.2
- blackout1.4.cvt
- Blackout screen saver desk accessory (?!) by Halloway and Kinney
- blackout30.lnx
- Blackout 3.0 screen saver by Jim Holloway
- blackout32.cvt
- Blackout screen saver v3.2. Not compatible with geoBASIC!
- sound/
- CZ Editor-1.2.cvt
- CZ Editor-1.2.doc.cvt
- CZEDITOR v1.2 by Douglas Adams.
A MIDI sequence editor for the Casio CZ synthetizer.
The documentation is in geoWrite V2.1 format.
- CZ Librarian-2.0.cvt
- CZ Librarian-2.0.doc.cvt
- CZLIBRARIAN v2.0 by Douglas Adams.
A MIDI sequence librarian for the Casio CZ synthetizer.
The documentation is in geoWrite V2.1 format.
- Musical Notes.cvt
- GeoFont 1.4.
Musical character set for Sid Printer program.
- SID Printer.cvt
- SID Printer V1.1 by Charles L. Boling.
Print sheet music from any SIDPlayer file. Supports 6-voice Stereo!
- Tuner-2.1.cvt
- Tuner-2.1.doc.cvt
- TunerDA V2.1 by Randy L. Smith.
Tunes your guitar... The documentation is in geoWrite V2.1 format.
- czeditor.lnx
- Voice Editor and Librarian for Casio CZ series synthesizers, by Douglas Adams
- g-o-bach40.lnx
- G.O. Bach 40 col, music editor by G Kostella
- g-p-bach80.lnx
- G.O. Bach 128, 80 col, music editor by G Kostella
- geoSidPlayer alt1.cvt
- An alternative version of Roger Lawhorn's geoSIDPlayer v1.0
- geoSidPlayer alt2.lnx
- geoSIDPlayer by Roger Lawhorn, alterate build#2 "improved"
- geoSidPlayer.cvt
- geoSidPlayer V1.0 by Roger L. Lawhorn.
Play SidPlayer .mus files from GEOS.
- geokeyboard.cvt
- Simple tinking music keyboard 1.0 by James Cook
- geomidi.cvt
- geoMIDI V1.1 by Jim Holloway. (<RESTORE> stops sequencer.)
- geomusic.d64.gz
- geomusic.readme
- GeoMusic plays USA Music Assembler files. Some tracks by Andrew Fisher
are included. Uploaded by Danny Tod / Cage Developments,
http://members.tripod.com/%7Edtod/.
- geomusicplay.lnx
- geoMusicPlayer plays G.O. Bach music, by G Kostella
- geosfmradio_0.2.zip
- FM-radio application for userport connected RDA5807 / RDA5802 -modules
- geosid.lnx
- geoSID sid player by Scott Resh
- musicbox.lnx
- Music Box waveform sound application
- tuner.cvt
- Sounds to tune a guitar by, a DA by Randy Smith
- you might think.cvt
- A sound demo
- text/
- ADDmerge.cvt
- ADDmerge V1.0 by Frank Schroeder.
Combines a series of short geoMerge files into one geoWrite document.
- Appending-geoWrite.cvt
- This geoWrite V2.0 document tells you how to merge geoWrite documents
together.
- BluePencil.cvt
- Blue Pencil V1.0 by Charles E. Kinney.
Document analysis application for geoWrite V1.1 to V2.1 files...
Count characters, words and lines in geoWrite documents.
- Converter-6.0.cvt
- Converter V6.0 by Joe Buckley.
Convert geoWrite file formats amongst each other.
- Copy Editor.cvt
- Copy Editor V1.0 by Raymond A. Kerby.
Use Readers Index as a guide to the Grade level of your readers.
- Downgrade-5.0.cvt
- Downgrade V5.0 by Joe Buckley.
Alter geoWrite file formats from 2.0&2.1 source formats to
1.1,2.0,2.1&2.1 wide margin.
- Envelope.cvt
- Envelope.doc.cvt
- Envelope V1.0 by Spike Dethman.
Address Your Envelopes. $2.00 Shareware.
The documentation is in geoWrite V2.1 format.
- Landlord.lnx
- Two geoWrite V2.1 document templates, one for rental agreement and
one for rent application.
- MailRoom.lnx
- A mailing list database program that can maintain 2000 mailing
labels on a disk, indexed by name, city, and ZIP. Includes a
geoPublishable 5-page manual with font and driver.
- NLQ_Write.cvt
- Toggle print default in geoWrite between NLQ and High
- SEQ View.cvt
- SEQ View V1.0 by Joe Buckley.
View CBM SEQ files from the GEOS deskTop.
- Toolkit-1.2.cvt
- Toolkit-1.2.doc.cvt
- TOOLKIT V1.2 by Rick Krantz.
A geoWrite Utility Kit. The documentation is in geoWrite V2.1 format.
- Toolkit-2.3.cvt
- TOOLKIT V2.3 by Rick Krantz.
A geoWrite Utility Kit - 128 GEOS ONLY!
- WriteView.cvt
- QuickView V1.0 by BSC TechUnit.
Dump Write files to screen. Patched to work with geoWrite 2.X.
- WrongIsWrite6.0.cvt
- Convert Write file formats amongst each other. By Red Storm
- WrongIsWrite6.1.cvt
- Convert Write file formats by Red Storm
- WrongIsWrite6.2.cvt
- Converter V6.2 by Red Storm.
Convert Write file formats amongst each other.
- WrongIsWrite7.cvt
- Converter V7.0 by Red Storm.
Convert Write file formats amongst each other.
- comb11doc.cvt
- Docs for Combiner V1.1.
- combiner.cvt
- Combiner V1.0 by Nick Vrtis. Combine multiple geoWrite documents into one.
- combiner11.cvt
- Combiner V1.1 by Nick Vrtis. Combine multiple geoWrite documents into one.
- combiner_alt.cvt
- Appears to be another variation on Combiner 1.0
- docwriteiiv4.lnx
- DocWrite II v4.0 by Joe Buckley: Generate runnable docs
- file merger.cvt
- File Merger - combine two geoWrite docs, by Wayne Dempsey
- geoGraph-fixed.lnx
- This upload contains a "fixed" version of the GEOGRAPH program
written by Ernest Hunter. GeoGraph can make bar, point, or line
graphs and save them as text scraps for use in GeoWrite or GeoPaint
documents.
- geoGraph.doc.cvt
- Docs for geoGraph
- geoSleeve.lnx
- Document templates for creating customized disk sleeves.
- geoWrite-2.1-2.2.patch.lnx
- Patch geoWrite V2.1 to V2.2.
- geomiser.cvt
- geoMiser -- minimizes geoWrite doc size
- geovax.lnx
- Convert OpenVMS Text
- getitwrite.lnx
- Rename geoWrite files imported by geoPublish, by Joseph Thomas
- hulme view.cvt
- SEQ File Viewer
- labeller.cvt
- Print labels with graphics from geoWrite docs
- noted-album.cvt
- Notepad archiver by R Winchester
- quickview.cvt
- v1.0, does a sequential listing of a geoWrite file to the screen.
- quickview1.1.cvt
- v1.1, does a sequential listing of a geoWrite file to the screen.
- transtext-forms.lnx
- Forms for use with TransText
- transtext.cvt
- TransText - convert prg,seq,usr to geoWrite doc
- transtext.doc.cvt
- Docs for TransText
- unpublish.cvt
- Downgrades GW doc from geoPublish back down
- wordcount2.0.lnx
- Count words in geoWrite doc, by Michael Meyers
- write-hand-man.cvt
- Write Hand Man 1.0 - examine word counts - by Joe Buckley
- writerscramp1.1.cvt
- Downgrade geoWrite docs from 2.0->1.1. By Red Storm
- html/
- Here you will find miscellanous HTML documents and pictures
related to Commodore.
- CeBit84.html
- Zwei Freaks auf der Hannover-Messe. A report from the German computer fair,
published in the RUN magazine in June 1984.
- tomczyk.html
- An interview of Michael Tomczyk (former Assistant of Jack Tramiel, the
President of Commodore International), September 2003, by Hally of VORC
http://www.vorc.org/. Mr. Tomczyk lead the product
development of the VIC-20 and wrote the book "Home Computer Wars".
- c64@ (link)
- pet@ (link)
- plus4@ (link)
- magazines/
- c=hacking/
- The main C=Hacking archive is at
http://www.ffd2.com/fridge/chacking/.
- C=Hacking01.txt
- C=Hacking02.txt
- C=Hacking03.txt
- C=Hacking04.txt
- C=Hacking05.txt
- C=Hacking06.txt
- C=Hacking07.txt
- C=Hacking08.txt
- C=Hacking09.txt
- C=Hacking10.txt
- C=Hacking11.txt
- C=Hacking12.txt
- C=Hacking13.txt
- C=Hacking14.txt
- C=Hacking15.txt
- C=Hacking16.txt
- C=Hacking17.txt
- C=Hacking18.txt
- C=Hacking19.txt
- C=Hacking20.txt
- C=Hacking21.txt
- GNU zipped text versions of the C= Hacking net-magazine. Everything is
included (any example programs are uuencoded).
- code/
- Example programs for different C=Hacking issues
- 01/
- hires.demo.prg
- hires80.bin.prg
- Simple Hires Line Drawing Package for the C-128 80-Column Screen
by Craig Bruce
- 02/
- bmover.sfx
- A short demonstration GEOS program which moves data to other RAM banks
(0, 2, 3, as opposed to GEOS's "FrontRAM," which is RAM 1), and calls a
routine in another RAM bank. Complete source is included (save geosSym
and geosMac which come with geoProgrammer). This program is discussed
in Robert Knop's article in the comp.sys.cbm Hacking Mag issue #2.
- sort.bin.prg
- Example programs for Craig Bruce's dynamic memory allocation article.
- sort.prg
- 03/
- missing.64.ntsc.prg
- missing.64.pal.prg
- Sample programs for Pasi Ojala's video timing article.
- vdc-bg.sfx
- A self-extracting archive with geoProgrammer code in geoWrite 2.1 format.
Includes some routines that implement an 80-column GEOS128 Background screen
in VDC RAM for 128's with 64K of VDC RAM. This is all discussed in the
Usenet Hacking Mag Issue #3.
- wc.prg
- The Unix "wc" command for the C128, representing the Burst protocol
described by Craig Bruce's article.
- 04/
- invasion1.sfx
- Invasion is a game whose construction is discussed in Craig Taylor's
article.
- lrr.128.prg
- lrr.bin.prg
- Little Red Reader, a Craig Bruce program that reads MS-DOS diskettes
on a dual drive Commodore 128 system.
- 05/
- lrr-128.prg
- lrr.bin.prg
- Little Red Reader, Craig Bruce's C128 utility for reading and writing
MS-DOS diskettes with a two-drive setup.
- stretch.64.prg
- Example program for Pasi Ojala's sprite stretching article.
- 06/
- dycp-ntsc.bas.prg
- dycp.64.prg
- Files for Pasi Ojala's DYCP article.
- keyscan128.prg
- keyscan64.boot.prg
- keyscan64.prg
- keyshow.prg
- Example files for Craig Bruce's article on scanning the keyboard
with the three key rollover technique.
- lzw.bas.prg
- lzw.ml.prg
- Example programs for Bill Lucier's article on LZW compression.
- schematic.cvt
- Schematic diagram of a heavy-duty power supply, in geoPaint format.
Designed by John C. Andrews. This file seems to be corrupted.
- xFFF.64.prg
- xfff-ntsc.64.prg
- Examples for Pasi Ojala's article about opening the screen borders.
- 07/
- hello.prg
- A "Hello World" program for the C64 that runs under the I/O area.
Part of Marko Mäkelä's "Hiding kilobytes" article.
- tech.64.prg
- A demonstration program for Pasi Ojala's article describing the
"Tech-Tech" video effect.
- 08/
- cube3d.o.prg
- cube3d.s.prg
- init3d.prg
- listme3d.prg
- runme3d.prg
- These files belong to the C=Hacking8 article that tells you
how to make three-dimensional graphics on the C64.
- 09/
- cube3d2.0.o.prg
- cube3d2.0.s.prg
- cube3d2.1.o.prg
- init3d2.0.prg
- notes2.0.prg
- These files belong to the C=Hacking9 article that continues on the
subject of making three-dimensional graphics on the Commodore 64.
- 10/
- bos.prg
- Example program for Craig Bruce's article
about a "Real" Operating System for the C128.
- copper.6560.prg
- copper.6561.prg
- Examples for Marko Mäkelä's article on exact raster effects.
- cube3d3.2.o.prg
- cube3d3.2.s.prg
- These files belong to the article "A Different Perspective - Part III"
by Stephen Judd and George Taylor.
- raster.63.prg
- raster.64.prg
- raster.65.prg
- Examples for Marko Mäkelä's article on exact raster effects.
- shape3.2.prg
- tables$8f80-$95ff.prg
- These files belong to the article "A Different Perspective - Part III"
by Stephen Judd and George Taylor.
- 12/
- polygonamy.prg
- Object code for Stephen Judd's article about creating 3D worlds.
This C64 program features texture filled vector graphics.
- 13/
- dim4.lnx
- Stephen Judd's entry to the 4k demo contest held by Driven magazine.
Part of his article "Hacking Graphics".
- dungeon.sda
- Todd Elliot's example program. His article "Hacking Graphics" shows you
how to create a 3-dimensional scene for a dungeon game.
- 14/
- mbox1000.bin
- Jeff Jones' Menu Toolbox, located at $1000.
- mbox8000.bin
- Jeff Jones' Menu Toolbox, located at $8000.
- 15/
- 4080.lnx
- Michael Nausch's instructions for integrating a 40/80 column switch to
the mouse. The schematic diagrams are in geoPaint format.
- dp.gif
- Frank Kontros' Datapump (RS-232C adapter) schematics.
- 16/
- lib3d.o.bin
- table.rotmath.bin
- tables.c000.bin
- Example files for the "3D Graphics for the Masses" article by Stephen Judd.
- 17/
- slowideas-ntsc.prg
- Slow Ideas by Pu-239, NTSC-fixed by
Russel Reed <[email protected]>, Robin Harbron <[email protected]>, S. Judd
- 18/
- flifix.zip
- Masters Class: "NTSC/PAL fixing: FLI", by Russell Reed <[email protected]>,
Robin Harbron <[email protected]>, and S. Judd.
- obj3d.zip
- "Obj3d: The 3D object library", by S. Judd <[email protected]>
- 19/
- burster-cia1.asm
- burster-cia1.bin
- burster-cia2.asm
- burster-cia2.bin
- The burstloader programs for C64, both CIA1 and CIA2 versions,
and the corresponding source codes.
See also http://www.cs.tut.fi/~albert/Dev/
- 20/
- digibin.zip
- Software for the article "The C64 Digi", by Robin Harbron <[email protected]>,
Levente Hársfalvi <[email protected]>, and Stephen Judd <[email protected]>.
- slab.zip
- Examples for the article "Quick Quadratic Splines", by Stephen Judd
<[email protected]>.
- commodorefree/
- issue1.pdf
- issue10.pdf
- issue11.pdf
- issue12.pdf
- issue13.pdf
- issue14.pdf
- issue15.pdf
- issue16.pdf
- issue17.pdf
- issue18.pdf
- issue19.pdf
- issue2.pdf
- issue20.pdf
- issue21.pdf
- issue22.pdf
- issue23.pdf
- issue24.pdf
- issue25.pdf
- issue26.pdf
- issue27.pdf
- issue28.pdf
- issue29.pdf
- issue3.pdf
- issue30.pdf
- issue31.pdf
- issue32.pdf
- issue33.pdf
- issue34.pdf
- issue35.pdf
- issue36.pdf
- issue37.pdf
- issue38.pdf
- issue39.pdf
- issue4.pdf
- issue40.pdf
- issue41.pdf
- issue42.pdf
- issue43.pdf
- issue44.pdf
- issue45.pdf
- issue46.pdf
- issue47.pdf
- issue48.pdf
- issue49.pdf
- issue5.pdf
- issue50.pdf
- issue51.pdf
- issue52.pdf
- issue53.pdf
- issue54.pdf
- issue55.pdf
- issue56.pdf
- issue57.pdf
- issue58.pdf
- issue59.pdf
- issue6.pdf
- issue60.pdf
- issue61.pdf
- issue62.pdf
- issue63.pdf
- issue64.pdf
- issue65.pdf
- issue66.pdf
- issue67.pdf
- issue68.pdf
- issue69.pdf
- issue7.pdf
- issue70.pdf
- issue71.pdf
- issue72.pdf
- issue73.pdf
- issue74.pdf
- issue75.pdf
- issue76.pdf
- issue77.pdf
- issue78.pdf
- issue79.pdf
- issue8.pdf
- issue80.pdf
- issue81.pdf
- issue82.pdf
- issue83.pdf
- issue84.pdf
- issue85.pdf
- issue86.pdf
- issue87.pdf
- issue88.pdf
- issue89.pdf
- issue9.pdf
- issue90.pdf
- issue91.pdf
- issue92.pdf
- issue93.pdf
- issue94.pdf
- issue95.pdf
- issue96.pdf
- computes_gazette/
- mlx.tar.gz
- All versions of MLX for C64, C128, VIC, with notes by Ryan Sarson and screenshots
- proofreader.tar.gz
- All versions of Proofreader for C64, C128, VIC, with by Ryan Sarson notes and screenshots
- speedscript.tar.gz
- All versions of Speedscript for C64, C128, VIC, with by Ryan Sarson notes and screenshots
- disks@ (link)
- cursor/
- CURSOR Programs for PET Computers
Started in 1978 by The Code Works in Godeta, California
- CURSOR01.D64.gz
- CURSOR02.D64.gz
- CURSOR03.D64.gz
- CURSOR04.d64.gz
- CURSOR05.D64.gz
- CURSOR06.d64.gz
- CURSOR07.D64.gz
- CURSOR08.D64.gz
- CURSOR09.D64.gz
- CURSOR10.D64.gz
- CURSOR11.D64.gz
- CURSOR12.D64.gz
- CURSOR13.D64.gz
- CURSOR14.D64.gz
- CURSOR15.D64.gz
- CURSOR16.D64.gz
- CURSOR17.D64.gz
- CURSOR18.D64.gz
- CURSOR19.D64.gz
- CURSOR20.D64.gz
- CURSOR21.D64.gz
- CURSOR22.D64.gz
- CURSOR23.D64.gz
- CURSOR24.D64.gz
- CURSOR25.D64.gz
- CURSOR26.D64.gz
- CURSOR27.D64.gz
- CURSOR28.D64.gz
- CURSOR29.D64.gz
- CURSOR30.D64.gz
- Cover disks for Cursor Magazine. Originally appeared as a one-sided casette tape.
- Cursor_Issues.pdf
- PDF of all Cursor Magazine newsletters
- disk/
- Disk magazines for different platforms
- c64@ (link)
- plus4@ (link)
- vic20@ (link)
- pet_users_club/
- Official Commodore magazine started in 1979
- Pet_Users_Club_v1_i1.pdf
- Volume 1, Issue 1 (1979)
- Pet_Users_Club_v1_i10.pdf
- Volume 1, Issues 10 (1980)
- Pet_Users_Club_v1_i2.pdf
- Volume 1, Issue 2 (1979)
- Pet_Users_Club_v1_i3.pdf
- Volume 1, Issue 3 (June?, 1979)
- Pet_Users_Club_v1_i4_i5.pdf
- Volume 1, Issues 4 and 5 (July?, 1979)
- Pet_Users_Club_v1_i6.pdf
- Volume 1, Issues 6 (Jan?, 1980)
- Pet_Users_Club_v1_i7.pdf
- Volume 1, Issues 7 (1980)
- Pet_Users_Club_v1_i8.pdf
- Volume 1, Issues 8 (1980)
- Pet_Users_Club_v1_i9.pdf
- Volume 1, Issues 9 (1980)
- transactor/
- The Transactor started on April 30, 1978, as a bulletin of
Commodore Business Machines at Agincourt, Ontario, Canada.
Later, it became an independent publication. The files in
this (still incomplete) archive were provided by Craig Bruce
and others. The metadata (textual descriptions) and the
browsing system were constructed by Marko Mäkelä.
Permission to distribute these files was granted by the editor of
The Transactor magazine, Karl Hildon, who is still selling reprints of
The Complete Commodore Inner Space Anthology,
../../manuals/anthology/index.html. Contact him for details at
mailto:[email protected].
If you have any of the missing magazines or disks, please contact us.
- index.css
- Style sheet for the thumbnail directories.
- 100/
- 200/
- 400/
- disks/
- These disk images are available here with the permission of Karl Hildon,
the former editor of The Transactor magazine. For each disk, there are
two files: a photograph of the label side, and a compressed image of the
1541 disk contents.
If you have any of the missing disks, please contact us.
- 01.d64.gz
- 01.jpg
- Disk #1: Sept 83 to Dec 84, Volume 4 Issues 01 to 06
Copyright © 1987 Transactor Publishing Inc.
- 02.d64.gz
- 02.jpg
- Disk #2: Jan 84 to June 84, Volume 5 Issues 01, 02 & 03
Copyright © 1987 Transactor Publishing Inc.
- 03.d64.gz
- 03.jpg
- Disk #3: January 85, Volume 5 Issue 04, Business & Education
Copyright © 1987 Transactor Publishing Inc.
- 04.d64.gz
- 04.jpg
- Disk #4: March 85, Volume 5 Issue 05, Hardware & Peripherals
Copyright © 1987 Transactor Publishing Inc.
- 05.d64.gz
- 05.jpg
- Disk #5: May 85, Volume 5 Issue 06, Aids & Utilities
Copyright © 1987 Transactor Publishing Inc.
- 06.d64.gz
- 06.jpg
- Disk #6: July 85, Volume 6 Issue 01, More Aids & Utilities
Copyright © 1987 Transactor Publishing Inc.
- 07.d64.gz
- 07.jpg
- Disk #7: Sept 85, Volume 6 Issue 02, Communications & Networking
Copyright © 1987 Transactor Publishing Inc.
- 08.d64.gz
- 08.jpg
- Disk #8: November 85, Volume 6 Issue 03, The Languages
Copyright © 1987 Transactor Publishing Inc.
- 09.d64.gz
- 09.jpg
- Disk #9: Jan 86: Volume 6 Issue 04, Implementing The Sciences
Copyright © 1987 Transactor Publishing Inc.
- 10.d64.gz
- 10.jpg
- Disk #10: March 86: Volume 6 Issue 05, Hardware & Software Interfacing
Copyright © 1987 Transactor Publishing Inc.
- 11.d64.gz
- 11.jpg
- Disk #11: May 86: Volume 6 Issue 06, Real Life Applications
Copyright © 1987 Transactor Publishing Inc.
- 12.d64.gz
- 12.jpg
- Disk #12: July 86: Volume 7 Issue 01, ROM Routines, Kernel Routines
Copyright © 1987 Transactor Publishing Inc.
- 13.d64.gz
- 13.jpg
- Disk #13: Sept 86: Volume 7 Issue 02, GAMES From The Inside Out
Copyright © 1987 Transactor Publishing Inc.
- 14.d64.gz
- 14.jpg
- Disk #14: Nov 86: Volume 7 Issue 03, Programming The Chips
Copyright © 1987 Transactor Publishing Inc.
- 15.d64.gz
- 15.jpg
- Disk #15: Jan 87: Volume 7 Issue 04, Gizmos and Gadgets
Copyright © 1987 Transactor Publishing Inc.
- 16.d64.gz
- 16.jpg
- Disk #16: March 87: Volume 7 Issue 05, More Languages
Copyright © 1987 Transactor Publishing Inc.
- 17.d64.gz
- 17.jpg
- Disk #17: May 87: Volume 7 Issue 06, Simulations and Modelling
Copyright © 1987 Transactor Publishing Inc.
- 18.d64.gz
- 18.jpg
- Disk #18: July 87: Volume 8 Issue 01, Math
Copyright © 1987 Transactor Publishing Inc.
- 19.d64.gz
- 19.jpg
- Disk #19: September 87: Volume 8 Issue 02, Operating Systems
Copyright © 1987 Transactor Publishing Inc.
- 20.d64.gz
- 20.jpg
- Disk #20: Volume 8 Issue 03, November 87
Copyright © 1987 Transactor Publishing Inc.
- 21.d64.gz
- 21.jpg
- Disk #21: Volume 8 Issue 4, January 88
Copyright © 1987 Transactor Publishing Inc.
- 22.d64.gz
- 22.jpg
- Disk #22: Volume 8 Issue 5, March 88, Binary Trees
Copyright © 1988 Transactor Publishing Inc.
- 23.d64.gz
- 23.jpg
- Disk #23: Volume 8 Issue 6, May 88
Copyright © 1988 Transactor Publishing Inc.
- v4i1.d64.gz
- v4i1.txt
- Disk for Volume 4, Issue 1
- v5i1.d64.gz
- v5i1.txt
- Disk for Volume 5, Issue 1
- v5i5.d64.gz
- v5i5.txt
- Disk for Volume 5, Issue 5
- v5i6.d64.gz
- v5i6.txt
- Disk for Volume 5, Issue 6
- v6i1.d64.gz
- v6i1.txt
- Disk for Volume 6, Issue 1
- v6i3.d64.gz
- v6i3.txt
- Disk for Volume 6, Issue 3
- v4i6/
- The Transactor, Volume 4, Issue 06, May 1984
- j1.jpg
- Cover Page of The Transactor Volume 4, Issue 6:
BASIC Construction: Building Programs Should Be FUN, Not Work!
- j2.jpg
- Advertisement: Utilities an 'C64 Link' by Richvale Telecommunications
- j3.jpg
- Advertisement: Laser Strike for the Commodore 64 by Isis Hathor Digital
Productions
- j4.jpg
- Advertisement: Amdek Color-I monitor
- p001.jpg
- Advertisement: Nüfekop software for the VIC-20 and Commodore 64
- p002.jpg
- Advertisement: Bliztext wordprocessor for the Commodore 64 by Hofacker
- p003.jpg
- Article Index
- p004.jpg
- General Information
- p005.jpg
- Editorial
- p006.jpg
- News BRK (1/10)
- p007.jpg
- News BRK (2/10)
- p008.jpg
- News BRK (3/10)
- p009.jpg
- News BRK (4/10)
- p010.jpg
- News BRK (5/10)
- p011.jpg
- News BRK (6/10)
- p012.jpg
- News BRK (7/10)
- p013.jpg
- News BRK (8/10)
- p014.jpg
- News BRK (9/10)
- p015.jpg
- News BRK (10/10)
- p016.jpg
- Bits and Pieces (1/8)
- p017.jpg
- Bits and Pieces (2/8)
- p018.jpg
- Bits and Pieces (3/8)
- p019.jpg
- Bits and Pieces (4/8)
- p020.jpg
- Bits and Pieces (5/8)
- p021.jpg
- Bits and Pieces (6/8)
- p022.jpg
- Bits and Pieces (7/8)
- p023.jpg
- Bits and Pieces (8/8)
Book Review: Megabucks from your Microcomputer
- p024.jpg
- CompuKinks (1/2)
- p025.jpg
- CompuKinks (2/2)
- p026.jpg
- The MANAGER Column (1/7)
- p027.jpg
- The MANAGER Column (2/7)
- p028.jpg
- The MANAGER Column (3/7)
- p029.jpg
- The MANAGER Column (4/7)
- p030.jpg
- The MANAGER Column (5/7)
- p031.jpg
- The MANAGER Column (6/7)
- p032.jpg
- The MANAGER Column (7/7)
- p033.jpg
- Updating Programs
- p034.jpg
- A Mid Stringers Night Dream (1/2)
- p035.jpg
- A Mid Stringers Night Dream (2/2)
- p036.jpg
- The INPUT Glitch
- p037.jpg
- Subroutine Eliminators
- p038.jpg
- Three GET Subroutines (1/2)
- p039.jpg
- Three GET Subroutines (2/2)
- p040.jpg
- Master Menu Driver Type 1 (1/2)
- p041.jpg
- Master Menu Driver Type 1 (2/2)
- p042.jpg
- Master Menu Driver Type 2 (1/2)
- p043.jpg
- Master Menu Driver Type 2 (2/2)
- p044.jpg
- Sub Section Menu Driver
- p045.jpg
- Directory Subroutines
- p046.jpg
- Two Date Input Subroutines
- p047.jpg
- Status Interrogator
- p048.jpg
- Universal Disk Routines (1/2)
- p049.jpg
- Universal Disk Routines (2/2)
- p050.jpg
- Making Friends With SID Part 4 (1/4)
- p051.jpg
- Making Friends With SID Part 4 (2/4)
- p052.jpg
- Making Friends With SID Part 4 (3/4)
- p053.jpg
- Making Friends With SID Part 4 (4/4)
- p054.jpg
- Making Friends With SID Part 5 (1/3)
- p055.jpg
- Making Friends With SID Part 5 (2/3)
- p056.jpg
- Making Friends With SID Part 5 (3/3)
- p057.jpg
- Put Those Function Keys To Work (1/3)
- p058.jpg
- Put Those Function Keys To Work (2/3)
- p059.jpg
- Put Those Function Keys To Work (3/3)
- p060.jpg
- A Simple Disk Copier for the Commodore 64 (1/2)
- p061.jpg
- A Simple Disk Copier for the Commodore 64 (2/2)
- p062.jpg
- Advertising Section (1/18)
- p063.jpg
- Advertising Section (2/18)
- p064.jpg
- Advertising Section (3/18)
- p065.jpg
- Advertising Section (4/18)
- p066.jpg
- Advertising Section (5/18)
- p067.jpg
- Advertising Section (6/18)
- p068.jpg
- Advertising Section (7/18)
- p069.jpg
- Advertising Section (8/18)
- p070.jpg
- Advertising Section (9/18)
- p071.jpg
- Advertising Section (10/18)
- p072.jpg
- Advertising Section (11/18)
- p073.jpg
- Advertising Section (12/18)
- p074.jpg
- Advertising Section (13/18)
- p075.jpg
- Advertising Section (14/18)
- p076.jpg
- Advertising Section (15/18)
- p077.jpg
- Advertising Section (16/18)
- p078.jpg
- Advertising Section (17/18)
- p079.jpg
- Advertising Section (18/18)
- p080.jpg
- Advertising Index
- 100/
- 200/
- 400/
- v5i1/
- The Transactor, Volume 5, Issue 01, July 1984
- j1.jpg
- Cover Page of The Transactor Volume 5, Issue 1: Sound and Graphics
- j2.jpg
- Advertisement: Utilities an 'C64 Link' by Richvale Telecommunications
- j3.jpg
- Advertisement: Laser Strike for the Commodore 64
by Isis Hathor Digital Productions
- j4.jpg
- Advertisement: Amdek Color-I monitor
- p001.jpg
- Advertisement: book 'CAD/CAM: A Productivity Enhancement Tool'
by ZANIM SYSTEMS
- p002.jpg
- Advertisement: Pro-Line Software
- p003.jpg
- Article Index
- p004.jpg
- General Information
- p005.jpg
- Editorial
- p006.jpg
- News BRK (1/10)
- p007.jpg
- News BRK (2/10)
- p008.jpg
- News BRK (3/10)
- p009.jpg
- News BRK (4/10)
- p010.jpg
- News BRK (5/10)
- p011.jpg
- News BRK (6/10)
- p012.jpg
- News BRK (7/10)
- p013.jpg
- News BRK (8/10)
- p014.jpg
- News BRK (9/10)
- p015.jpg
- News BRK (10/10)
- p016.jpg
- Letters (1/2)
- p017.jpg
- Letters (2/2)
- p018.jpg
- Bits and Pieces (1/5)
- p019.jpg
- Bits and Pieces (2/5)
- p020.jpg
- Bits and Pieces (3/5)
- p021.jpg
- Bits and Pieces (4/5)
- p022.jpg
- Bits and Pieces (5/5)
- p023.jpg
- CompuKinks (1/3)
- p024.jpg
- CompuKinks (2/3)
- p025.jpg
- CompuKinks (3/3)
- p026.jpg
- The MANAGER Column (1/7)
- p027.jpg
- The MANAGER Column (2/7)
- p028.jpg
- The MANAGER Column (3/7)
- p029.jpg
- The MANAGER Column (4/7)
- p030.jpg
- The MANAGER Column (5/7)
- p031.jpg
- The MANAGER Column (6/7)
- p032.jpg
- The MANAGER Column (7/7)
- p033.jpg
- Four Wordprocessors for the Commodore 64 (1/10)
- p034.jpg
- Four Wordprocessors for the Commodore 64 (2/10)
- p035.jpg
- Four Wordprocessors for the Commodore 64 (3/10)
- p036.jpg
- Four Wordprocessors for the Commodore 64 (4/10)
- p037.jpg
- Four Wordprocessors for the Commodore 64 (5/10)
- p038.jpg
- Four Wordprocessors for the Commodore 64 (6/10)
- p039.jpg
- Four Wordprocessors for the Commodore 64 (7/10)
- p040.jpg
- Four Wordprocessors for the Commodore 64 (8/10)
- p041.jpg
- Four Wordprocessors for the Commodore 64 (9/10)
- p042.jpg
- Four Wordprocessors for the Commodore 64 (10/10)
- p043.jpg
- The New Commodore Computer: Originally called the "TED", Commodore's
new 264 and 364 are their latest entries (1/2)
- p044.jpg
- The New Commodore Computer: Originally called the "TED", Commodore's
new 264 and 364 are their latest entries (2/2)
- p045.jpg
- Subroutine Eliminators
- p046.jpg
- A Quick Musical Tour (1/3)
- p047.jpg
- A Quick Musical Tour (2/3)
- p048.jpg
- A Quick Musical Tour (3/3)
- p049.jpg
- WAVES for the 64
- p050.jpg
- Programming Sound on the VIC 20 (1/2)
- p051.jpg
- Programming Sound on the VIC 20 (2/2)
- p052.jpg
- Sound Effects (1/3)
- p053.jpg
- Sound Effects (2/3)
- p054.jpg
- Sound Effects (3/3)
- p055.jpg
- The SID in Review
- p056.jpg
- Sound Maestro (1/2)
- p057.jpg
- Sound Maestro (2/2)
- p058.jpg
- Sprite Rotate (1/2)
- p059.jpg
- Sprite Rotate (2/2)
- p060.jpg
- QUASIMOB: Break the 8 Sprite Barrier! (1/4)
- p061.jpg
- QUASIMOB: Break the 8 Sprite Barrier! (2/4)
- p062.jpg
- QUASIMOB: Break the 8 Sprite Barrier! (3/4)
- p063.jpg
- QUASIMOB: Break the 8 Sprite Barrier! (4/4)
- p064.jpg
- Changing The C64's Screen Colours
- p065.jpg
- Simple Harmonic Motion (1/3)
- p066.jpg
- Simple Harmonic Motion (2/3)
- p067.jpg
- Simple Harmonic Motion (3/3)
- p068.jpg
- Projectile Motion (1/2)
- p069.jpg
- Projectile Motion (2/2)
- p070.jpg
- Voice for Commodore Computers (1/2)
- p071.jpg
- Voice for Commodore Computers (2/2)
- p072.jpg
- Hardware Corner (1/2)
- p073.jpg
- Hardware Corner (2/2)
- p074.jpg
- How Cartridges Work
- p075.jpg
- Generator Programs (1/3)
- p076.jpg
- Generator Programs (2/3)
- p077.jpg
- Generator Programs (3/3)
- p078.jpg
- Advertising Section (1/14)
- p079.jpg
- Advertising Section (2/14)
- p080.jpg
- Advertising Section (3/14)
- p081.jpg
- Advertising Section (4/14)
- p082.jpg
- Advertising Section (5/14)
- p083.jpg
- Advertising Section (6/14)
- p084.jpg
- Advertising Section (7/14)
- p085.jpg
- Advertising Section (8/14)
- p086.jpg
- Advertising Section (9/14)
- p087.jpg
- Advertising Section (10/14)
- p088.jpg
- Advertising Section (11/14)
- p089.jpg
- Advertising Section (12/14)
- p090.jpg
- Advertising Section (13/14)
- p091.jpg
- Advertising Section (14/14)
- p092.jpg
- Advertising Index
- 100/
- 200/
- 400/
- v5i2/
- The Transactor, Volume 5, Issue 02, September 1984
- j1.jpg
- Cover Page of The Transactor Volume 5, Issue 2:
The Transition To Machine Language
- j2.jpg
- Advertisement: Pro-Line Software
- j3.jpg
- Advertisement: Laser Strike for the Commodore 64
by Isis Hathor Digital Productions
- j4.jpg
- Advertisement: Amdek Color-I monitor
- p001.jpg
- Advertisement: book 'CAD/CAM: A Productivity Enhancement Tool'
by ZANIM SYSTEMS
- p002.jpg
- Advertisement: Software for VIC, Commodore 64, PET from King Microware
- p003.jpg
- Article Index
- p004.jpg
- General Information
- p005.jpg
- Editorial
- p006.jpg
- News BRK (1/9)
- p007.jpg
- News BRK (2/9)
- p008.jpg
- News BRK (3/9)
- p009.jpg
- News BRK (4/9)
- p010.jpg
- News BRK (5/9)
- p011.jpg
- News BRK (6/9)
- p012.jpg
- News BRK (7/9)
- p013.jpg
- News BRK (8/9)
- p014.jpg
- News BRK (9/9)
- p015.jpg
- Letters (1/2)
- p016.jpg
- Letters (2/2)
- p017.jpg
- Bits and Pieces (1/7)
- p018.jpg
- Bits and Pieces (2/7)
- p019.jpg
- Bits and Pieces (3/7)
- p020.jpg
- Bits and Pieces (4/7)
- p021.jpg
- Bits and Pieces (5/7)
- p022.jpg
- Bits and Pieces (6/7)
- p023.jpg
- Bits and Pieces (7/7)
- p024.jpg
- CompuKinks (1/3)
- p025.jpg
- CompuKinks (2/3)
- p026.jpg
- CompuKinks (3/3)
- p027.jpg
- The MANAGER Column (1/7)
- p028.jpg
- The MANAGER Column (2/7)
- p029.jpg
- The MANAGER Column (3/7)
- p030.jpg
- The MANAGER Column (4/7)
- p031.jpg
- The MANAGER Column (5/7)
- p032.jpg
- The MANAGER Column (6/7)
- p033.jpg
- The MANAGER Column (7/7)
- p034.jpg
- MAILPRO 64: A Review (1/2)
- p035.jpg
- MAILPRO 64: A Review (2/2)
- p036.jpg
- PERSPECTIVE: To GET Or Not To GET... How Useful A Trick?
- p037.jpg
- All About Commodore BASIC Abbreviations (1/3)
- p038.jpg
- All About Commodore BASIC Abbreviations (2/3)
- p039.jpg
- All About Commodore BASIC Abbreviations (3/3)
- p040.jpg
- How BASIC Works (1/9)
- p041.jpg
- How BASIC Works (2/9)
- p042.jpg
- How BASIC Works (3/9)
- p043.jpg
- How BASIC Works (4/9)
- p044.jpg
- How BASIC Works (5/9)
- p045.jpg
- How BASIC Works (6/9)
- p046.jpg
- How BASIC Works (7/9)
- p047.jpg
- How BASIC Works (8/9)
- p048.jpg
- How BASIC Works (9/9)
- p049.jpg
- Messing With The Stack (1/2)
- p050.jpg
- Messing With The Stack (2/2)
- p051.jpg
- The Un-Token Twin's (1/2)
- p052.jpg
- The Un-Token Twin's (2/2)
- p053.jpg
- Merging BASIC Programs (1/2)
- p054.jpg
- Merging BASIC Programs (2/2)
- p055.jpg
- An Introduction to the Tools and Techniques of Machine Language Programming
(1/3)
- p056.jpg
- An Introduction to the Tools and Techniques of Machine Language Programming
(2/3)
- p057.jpg
- An Introduction to the Tools and Techniques of Machine Language Programming
(3/3)
- p058.jpg
- Your BASIC Monitor (1/5)
- p059.jpg
- Your BASIC Monitor (2/5)
- p060.jpg
- Your BASIC Monitor (3/5)
- p061.jpg
- Your BASIC Monitor (4/5)
- p062.jpg
- Your BASIC Monitor (5/5)
- p063.jpg
- Finding PI Experimentally (1/3)
- p064.jpg
- Finding PI Experimentally (2/3)
- p065.jpg
- Finding PI Experimentally (3/3)
- p066.jpg
- Translating A BASIC Program Into Machine Language (1/6)
- p067.jpg
- Translating A BASIC Program Into Machine Language (2/6)
- p068.jpg
- Translating A BASIC Program Into Machine Language (3/6)
- p069.jpg
- Translating A BASIC Program Into Machine Language (4/6)
- p070.jpg
- Translating A BASIC Program Into Machine Language (5/6)
- p071.jpg
- Translating A BASIC Program Into Machine Language (6/6)
- p072.jpg
- A Few Of The Stranger 6502 Op Codes Explained (1/4)
- p073.jpg
- A Few Of The Stranger 6502 Op Codes Explained (2/4)
- p074.jpg
- A Few Of The Stranger 6502 Op Codes Explained (3/4)
- p075.jpg
- A Few Of The Stranger 6502 Op Codes Explained (4/4)
- p076.jpg
- Getting BASIC To Communicate With Your Machine Code (1/7)
- p077.jpg
- Getting BASIC To Communicate With Your Machine Code (2/7)
- p078.jpg
- Getting BASIC To Communicate With Your Machine Code (3/7)
- p079.jpg
- Getting BASIC To Communicate With Your Machine Code (4/7)
- p080.jpg
- Getting BASIC To Communicate With Your Machine Code (5/7)
- p081.jpg
- Getting BASIC To Communicate With Your Machine Code (6/7)
- p082.jpg
- Getting BASIC To Communicate With Your Machine Code (7/7)
- p083.jpg
- CIA Timers (1/3)
- p084.jpg
- CIA Timers (2/3)
- p085.jpg
- CIA Timers (3/3)
- p086.jpg
- Commodore 64: 6526 Time Of Day Clock (1/4)
- p087.jpg
- Commodore 64: 6526 Time Of Day Clock (2/4)
- p088.jpg
- Commodore 64: 6526 Time Of Day Clock (3/4)
- p089.jpg
- Commodore 64: 6526 Time Of Day Clock (4/4)
- p090.jpg
- JOYCURSOR: A Cheap Mouse for Your Commodore 64
- p091.jpg
- An Executive SX-64 Emulator
- p092.jpg
- Advertising Section (1/12)
- p093.jpg
- Advertising Section (2/12)
- p094.jpg
- Advertising Section (3/12)
- p095.jpg
- Advertising Section (4/12)
- p096.jpg
- Advertising Section (5/12)
- p097.jpg
- Advertising Section (6/12)
- p098.jpg
- Advertising Section (7/12)
- p099.jpg
- Advertising Section (8/12)
- p100.jpg
- Advertising Section (9/12)
- p101.jpg
- Advertising Section (10/12)
- p102.jpg
- Advertising Section (11/12)
- p103.jpg
- Advertising Section (12/12)
- p104.jpg
- Advertising Index
- 100/
- 200/
- 400/
- v5i3/
- The Transactor, Volume 5, Issue 03, November 1984
- j1.jpg
- Cover Page of The Transactor Volume 5, Issue 3:
Software Protection and Piracy
- j2.jpg
- Advertisement: Pro-Line Software
- j3.jpg
- Advertisement: Persimmon Peripherals "Helping Hand", a drawing table with
two pointer-arms mounted on potentiometers
- j4.jpg
- Advertisement: Abacus Software
- p001.jpg
- Article Index
- p002.jpg
- General Information
- p003.jpg
- Editorial
- p004.jpg
- News BRK (1/11)
- p005.jpg
- News BRK (2/11)
- p006.jpg
- News BRK (3/11)
- p007.jpg
- News BRK (4/11)
- p008.jpg
- News BRK (5/11)
- p009.jpg
- News BRK (6/11)
- p010.jpg
- News BRK (7/11)
- p011.jpg
- News BRK (8/11)
- p012.jpg
- News BRK (9/11)
- p013.jpg
- News BRK (10/11)
- p014.jpg
- News BRK (11/11)
- p015.jpg
- Letters (1/2)
- p016.jpg
- Letters (2/2)
- p017.jpg
- Bits and Pieces (1/5)
- p018.jpg
- Bits and Pieces (2/5)
- p019.jpg
- Bits and Pieces (3/5)
- p020.jpg
- Bits and Pieces (4/5)
- p021.jpg
- Bits and Pieces (5/5)
TransBloopers
- p022.jpg
- Two Reviews: PAL 64 and POWER 64 (1/2)
- p023.jpg
- Two Reviews: PAL 64 and POWER 64 (2/2)
- p024.jpg
- The MANAGER Column (1/3)
- p025.jpg
- The MANAGER Column (2/3)
- p026.jpg
- The MANAGER Column (3/3)
- p027.jpg
- Hardware Corner (1/5)
- p028.jpg
- Hardware Corner (2/5)
- p029.jpg
- Hardware Corner (3/5)
- p030.jpg
- Hardware Corner (4/5)
- p031.jpg
- Hardware Corner (5/5)
- p032.jpg
- Quadra 64: Edit 4 Programs on Your Commodore 64 Simultaneously
with this Fabulous Memory Partitioning Utility (1/2)
- p033.jpg
- Quadra 64: Edit 4 Programs on Your Commodore 64 Simultaneously
with this Fabulous Memory Partitioning Utility (2/2)
- p034.jpg
- Your BASIC Monitor, Part 2: The Disassembler (1/2)
- p035.jpg
- Your BASIC Monitor, Part 2: The Disassembler (2/2)
- p036.jpg
- Picprint: A High-Resolution Screen Dump Utility (1/2)
- p037.jpg
- Picprint: A High-Resolution Screen Dump Utility (2/2)
- p038.jpg
- Comparing Two Basic Programs (1/2)
- p039.jpg
- Comparing Two Basic Programs (2/2)
- p040.jpg
- Unveiling the Pirate, Part 1: Current Methods (1/4)
- p041.jpg
- Unveiling the Pirate, Part 1: Current Methods (2/4)
- p042.jpg
- Unveiling the Pirate, Part 1: Current Methods (3/4)
- p043.jpg
- Unveiling the Pirate, Part 1: Current Methods (4/4)
- p044.jpg
- Unveiling the Pirate, Part 2: Programming Sleight of Hand (1/7)
- p045.jpg
- Unveiling the Pirate, Part 2: Programming Sleight of Hand (2/7)
- p046.jpg
- Unveiling the Pirate, Part 2: Programming Sleight of Hand (3/7)
- p047.jpg
- Unveiling the Pirate, Part 2: Programming Sleight of Hand (4/7)
- p048.jpg
- Unveiling the Pirate, Part 2: Programming Sleight of Hand (5/7)
- p049.jpg
- Unveiling the Pirate, Part 2: Programming Sleight of Hand (6/7)
- p050.jpg
- Unveiling the Pirate, Part 2: Programming Sleight of Hand (7/7)
- p051.jpg
- Unveiling the Pirate, Part 3: The Legal Issue (1/2)
- p052.jpg
- Unveiling the Pirate, Part 3: The Legal Issue (2/2)
- p053.jpg
- Piracy vs. Protection: Who Loses?
- p054.jpg
- Spiffy Listings! (1/2)
- p055.jpg
- Spiffy Listings! (2/2)
- p056.jpg
- Collecting: Another View
- p057.jpg
- Scrambling A BASIC Program (1/3)
- p058.jpg
- Scrambling A BASIC Program (2/3)
- p059.jpg
- Scrambling A BASIC Program (3/3)
- p060.jpg
- Two Password Protection Tools (1/4)
- p061.jpg
- Two Password Protection Tools (2/4)
- p062.jpg
- Two Password Protection Tools (3/4)
- p063.jpg
- Two Password Protection Tools (4/4)
- p064.jpg
- Disk Defender (1/2)
- p065.jpg
- Disk Defender (2/2)
- p066.jpg
- LockDisk: Force RUN on LOAD (1/2)
- p067.jpg
- LockDisk: Force RUN on LOAD (2/2)
- p068.jpg
- Drive Protect (1/2)
- p069.jpg
- Drive Protect (2/2)
- p070.jpg
- DiskMod: Examine Diskettes Sector by Sector (1/7)
- p071.jpg
- DiskMod: Examine Diskettes Sector by Sector (2/7)
- p072.jpg
- DiskMod: Examine Diskettes Sector by Sector (3/7)
- p073.jpg
- DiskMod: Examine Diskettes Sector by Sector (4/7)
- p074.jpg
- DiskMod: Examine Diskettes Sector by Sector (5/7)
- p075.jpg
- DiskMod: Examine Diskettes Sector by Sector (6/7)
- p076.jpg
- DiskMod: Examine Diskettes Sector by Sector (7/7)
- p077.jpg
- Advertising Section (1/4)
- p078.jpg
- Advertising Section (2/4)
- p079.jpg
- Advertising Section (3/4)
- p080.jpg
- Comedian 264
- 100/
- 200/
- 400/
- v5i4/
- The Transactor, Volume 5, Issue 04, January 1985
- j1.jpg
- Cover Page of The Transactor Volume 5, Issue 4:
Business and Education
- j2.jpg
- Advertisement: Pro-Line Software
- j3.jpg
- Advertisement: Your Commodore 64 and the Power of Design
- j4.jpg
- Advertisement: The World of Commodore II
- p001.jpg
- Article Index
- p002.jpg
- General Information
- p003.jpg
- Editorial
- p004.jpg
- News BRK (1/11)
- p005.jpg
- News BRK (2/11)
- p006.jpg
- News BRK (3/11)
- p007.jpg
- News BRK (4/11)
- p008.jpg
- News BRK (5/11)
- p009.jpg
- News BRK (6/11)
- p010.jpg
- News BRK (7/11)
- p011.jpg
- News BRK (8/11)
- p012.jpg
- News BRK (9/11)
- p013.jpg
- News BRK (10/11)
- p014.jpg
- News BRK (11/11)
- p015.jpg
- Bits and Pieces (1/6)
- p016.jpg
- Bits and Pieces (2/6)
- p017.jpg
- Bits and Pieces (3/6)
- p018.jpg
- Bits and Pieces (4/6)
- p019.jpg
- Bits and Pieces (5/6)
- p020.jpg
- Bits and Pieces (6/6)
- p021.jpg
- Captain Syntax (to be continued)
- p022.jpg
- Letters (1/2)
- p023.jpg
- Letters (2/2)
- p024.jpg
- The MANAGER Column
- p025.jpg
- Subroutine Eliminators 64
- p026.jpg
- Office Automation for the Nineties (1/2)
- p027.jpg
- Office Automation for the Nineties (2/2)
- p028.jpg
- Dynamic Expression Evaluation (1/3)
- p029.jpg
- Dynamic Expression Evaluation (2/3)
- p030.jpg
- Dynamic Expression Evaluation (3/3)
- p031.jpg
- Compound Interest And You
- p032.jpg
- GETSTRING for the 64 (1/2)
- p033.jpg
- GETSTRING for the 64 (1/2)
- p034.jpg
- Sorting on the Commodore 64 and the PET/CBM (1/7)
- p035.jpg
- Sorting on the Commodore 64 and the PET/CBM (2/7)
- p036.jpg
- Sorting on the Commodore 64 and the PET/CBM (3/7)
- p037.jpg
- Sorting on the Commodore 64 and the PET/CBM (4/7)
- p038.jpg
- Sorting on the Commodore 64 and the PET/CBM (5/7)
- p039.jpg
- Sorting on the Commodore 64 and the PET/CBM (6/7)
- p040.jpg
- Sorting on the Commodore 64 and the PET/CBM (7/7)
- p041.jpg
- Phile Master (1/5)
- p042.jpg
- Phile Master (2/5)
- p043.jpg
- Phile Master (3/5)
- p044.jpg
- Phile Master (4/5)
- p045.jpg
- Phile Master (5/5)
- p046.jpg
- Home Budget (1/2)
- p047.jpg
- Home Budget (2/2)
- p048.jpg
- Your BASIC Monitor, Part 3: The Assembler (1/3)
- p049.jpg
- Your BASIC Monitor, Part 3: The Assembler (2/3)
- p050.jpg
- Your BASIC Monitor, Part 3: The Assembler (3/3)
- p051.jpg
- Structured Programming in Commodore BASIC (1/3)
- p052.jpg
- Structured Programming in Commodore BASIC (2/3)
- p053.jpg
- Structured Programming in Commodore BASIC (3/3)
- p054.jpg
- Lincoln College Commodore Campers Key In on Computers (1/2)
- p055.jpg
- Lincoln College Commodore Campers Key In on Computers (2/2)
- p056.jpg
- Speller: A Drill Program Using Vectors (1/3)
- p057.jpg
- Speller: A Drill Program Using Vectors (2/3)
- p058.jpg
- Speller: A Drill Program Using Vectors (3/3)
- p059.jpg
- Helping The Handicapped
- p060.jpg
- Comics (1/2)
- p061.jpg
- Comics (2/2)
- p062.jpg
- Nine Easy Pieces (1/4)
- p063.jpg
- Nine Easy Pieces (2/4)
- p064.jpg
- Nine Easy Pieces (3/4)
- p065.jpg
- Nine Easy Pieces (4/4)
- p066.jpg
- Interrupt Driven Code on the Commodore 64 (1/3)
- p067.jpg
- Interrupt Driven Code on the Commodore 64 (2/3)
- p068.jpg
- Interrupt Driven Code on the Commodore 64 (3/3)
- p069.jpg
- AUTOSWAP: A Multiprocessing System on the C64 (1/8)
- p070.jpg
- AUTOSWAP: A Multiprocessing System on the C64 (2/8)
- p071.jpg
- AUTOSWAP: A Multiprocessing System on the C64 (3/8)
- p072.jpg
- AUTOSWAP: A Multiprocessing System on the C64 (4/8)
- p073.jpg
- AUTOSWAP: A Multiprocessing System on the C64 (5/8)
- p074.jpg
- AUTOSWAP: A Multiprocessing System on the C64 (6/8)
- p075.jpg
- AUTOSWAP: A Multiprocessing System on the C64 (7/8)
- p076.jpg
- AUTOSWAP: A Multiprocessing System on the C64 (8/8)
- p077.jpg
- Advertising Section (1/4)
- p078.jpg
- Advertising Section (2/4)
- p079.jpg
- Advertising Section (3/4)
- p080.jpg
- Advertising Section (4/4)
- q1.jpg
- Transactor Advertisement Insert (1/3)
- q2.jpg
- Transactor Advertisement Insert (2/3)
- q3.jpg
- Transactor Advertisement Insert (3/3)
- 100/
- 200/
- 400/
- v5i5/
- The Transactor, Volume 5, Issue 05, March 1985
- j1.jpg
- Cover Page of The Transactor Volume 5, Issue 5:
Hardware and Peripherals
- j2.jpg
- Advertisement: Pro-Line Software
- j3.jpg
- Advertisement: Ahoy! Back Issues
- j4.jpg
- Advertisement: The Complete Commodore Inner Space Anthology
- p001.jpg
- Article Index
- p002.jpg
- General Information
- p003.jpg
- Editorial
- p004.jpg
- News BRK (1/7)
- p005.jpg
- News BRK (2/7)
- p006.jpg
- News BRK (3/7)
- p007.jpg
- News BRK (4/7)
- p008.jpg
- News BRK (5/7)
- p009.jpg
- News BRK (6/7)
- p010.jpg
- News BRK (7/7)
- p011.jpg
- Bits and Pieces (1/6)
- p012.jpg
- Bits and Pieces (2/6)
- p013.jpg
- Bits and Pieces (3/6)
- p014.jpg
- Bits and Pieces (4/6)
- p015.jpg
- Bits and Pieces (5/6)
- p016.jpg
- Bits and Pieces (6/6)
- p017.jpg
- Letters (1/3)
- p018.jpg
- Letters (2/3)
- p019.jpg
- Letters (3/3)
Transbloopers
- p020.jpg
- The Commodore DOS: A Review of Two Books:
The Anatomy of the 1541 Disk Drive, Inside Commodore DOS
- p021.jpg
- Machine Language for The Commodore 64 and other Commodore Computers:
A Review (1/2)
- p022.jpg
- Machine Language for The Commodore 64 and other Commodore Computers:
A Review (2/2)
- p023.jpg
- Commodore 16/Plus-4 Memory Maps (1/3)
- p024.jpg
- Commodore 16/Plus-4 Memory Maps (2/3)
- p025.jpg
- Commodore 16/Plus-4 Memory Maps (3/3)
- p026.jpg
- The MANAGER Column (1/2)
- p027.jpg
- The MANAGER Column (2/2)
- p028.jpg
- Subroutine Eliminators (1/2)
- p029.jpg
- Subroutine Eliminators (2/2)
- p030.jpg
- Introducing TransBASIC (1/6)
- p031.jpg
- Introducing TransBASIC (2/6)
- p032.jpg
- Introducing TransBASIC (3/6)
- p033.jpg
- Introducing TransBASIC (4/6)
- p034.jpg
- Introducing TransBASIC (5/6)
- p035.jpg
- Introducing TransBASIC (6/6)
- p036.jpg
- Hardware Corner (1/3)
- p037.jpg
- Hardware Corner (2/3)
- p038.jpg
- Hardware Corner (3/3)
- p039.jpg
- The Commodore 64 Keyboard, Part 1: The KERNEL Routines (1/5)
- p040.jpg
- The Commodore 64 Keyboard, Part 1: The KERNEL Routines (2/5)
- p041.jpg
- The Commodore 64 Keyboard, Part 1: The KERNEL Routines (3/5)
- p042.jpg
- The Commodore 64 Keyboard, Part 1: The KERNEL Routines (4/5)
- p043.jpg
- The Commodore 64 Keyboard, Part 1: The KERNEL Routines (5/5)
- p044.jpg
- Fixing Commodore Keyboards
- p045.jpg
- Life with the 1541
- p046.jpg
- Learning the Language of DOS (1/6)
- p047.jpg
- Learning the Language of DOS (2/6)
- p048.jpg
- Learning the Language of DOS (3/6)
- p049.jpg
- Learning the Language of DOS (4/6)
- p050.jpg
- Learning the Language of DOS (5/6)
- p051.jpg
- Learning the Language of DOS (6/6)
- p052.jpg
- Inside the Commodore 64 (1/5)
- p053.jpg
- Inside the Commodore 64 (2/5)
- p054.jpg
- Inside the Commodore 64 (3/5)
- p055.jpg
- Inside the Commodore 64 (4/5)
- p056.jpg
- Inside the Commodore 64 (5/5)
- p057.jpg
- All About Printers: What you should know before buying (1/5)
- p058.jpg
- All About Printers: What you should know before buying (2/5)
- p059.jpg
- All About Printers: What you should know before buying (3/5)
- p060.jpg
- All About Printers: What you should know before buying (4/5)
- p061.jpg
- All About Printers: What you should know before buying (5/5)
- p062.jpg
- Evolution of the CPU and Revolutionary Memory Advancements (1/2)
- p063.jpg
- Evolution of the CPU and Revolutionary Memory Advancements (2/2)
- p064.jpg
- Modifying the VIC-20 3K RAM Pack for Use with EPROMs (1/3)
- p065.jpg
- Modifying the VIC-20 3K RAM Pack for Use with EPROMs (2/3)
- p066.jpg
- Modifying the VIC-20 3K RAM Pack for Use with EPROMs (3/3)
- p067.jpg
- Computer Slide Projector Control (1/3)
- p068.jpg
- Computer Slide Projector Control (2/3)
- p069.jpg
- Computer Slide Projector Control (3/3)
- p070.jpg
- Audio/Video Cable Adapter for the VIC 20 (1/2)
- p071.jpg
- Audio/Video Cable Adapter for the VIC 20 (2/2)
- p072.jpg
- Linked Lists, Part 1 (1/5)
- p073.jpg
- Linked Lists, Part 1 (2/5)
- p074.jpg
- Linked Lists, Part 1 (3/5)
- p075.jpg
- Linked Lists, Part 1 (4/5)
- p076.jpg
- Linked Lists, Part 1 (5/5)
- p077.jpg
- Computing Desk
- p078.jpg
- Rethinking DATAfication (1/2)
- p079.jpg
- Rethinking DATAfication (2/2)
- p080.jpg
- Captain Syntax (continued, to be continued)
- p081.jpg
- Elmo Mellonhead
- p082.jpg
- Advertisement Section (1/3)
- p083.jpg
- Advertisement Section (2/3)
- p084.jpg
- Advertisement Section (3/3)
- 100/
- 200/
- 400/
- v5i6/
- The Transactor, Volume 5, Issue 06, May 1985
- j1.jpg
- Cover Page of The Transactor Volume 5, Issue 6:
Programming Aids and Utilities
- j2.jpg
- Cover Art
- j3.jpg
- Advertisement: The Transactor Disk
- j4.jpg
- Advertisement: The Complete Commodore Inner Space Anthology
- p001.jpg
- Article Index
- p002.jpg
- General Information
- p003.jpg
- Editorial
- p004.jpg
- Bits and Pieces (1/5)
- p005.jpg
- Bits and Pieces (2/5)
- p006.jpg
- Bits and Pieces (3/5)
- p007.jpg
- Bits and Pieces (4/5)
- p008.jpg
- Bits and Pieces (5/5)
- p009.jpg
- Letters (1/2)
- p010.jpg
- Letters (2/2)
- p011.jpg
- Introducing "VERIFIZER" (1/2)
- p012.jpg
- Introducing "VERIFIZER" (2/2)
- p013.jpg
- The MANAGER Column (1/6)
- p014.jpg
- The MANAGER Column (2/6)
- p015.jpg
- The MANAGER Column (3/6)
- p016.jpg
- The MANAGER Column (4/6)
- p017.jpg
- The MANAGER Column (5/6)
- p018.jpg
- The MANAGER Column (6/6)
- p019.jpg
- TransBASIC Installment #2 (1/3)
- p020.jpg
- TransBASIC Installment #2 (2/3)
- p021.jpg
- TransBASIC Installment #2 (3/3)
- p022.jpg
- A New Wedge for the Commodore 64 (1/4)
- p023.jpg
- A New Wedge for the Commodore 64 (2/4)
- p024.jpg
- A New Wedge for the Commodore 64 (3/4)
- p025.jpg
- A New Wedge for the Commodore 64 (4/4)
- p026.jpg
- The Commodore 64 Keyboard, Part 2: KEYWIZARD -
An Amazing Keyboard Driver (1/5)
- p027.jpg
- The Commodore 64 Keyboard, Part 2: KEYWIZARD -
An Amazing Keyboard Driver (2/5)
- p028.jpg
- The Commodore 64 Keyboard, Part 2: KEYWIZARD -
An Amazing Keyboard Driver (3/5)
- p029.jpg
- The Commodore 64 Keyboard, Part 2: KEYWIZARD -
An Amazing Keyboard Driver (4/5)
- p030.jpg
- The Commodore 64 Keyboard, Part 2: KEYWIZARD -
An Amazing Keyboard Driver (5/5)
- p031.jpg
- Linked Lists, Part 2 (1/6)
- p032.jpg
- Linked Lists, Part 2 (2/6)
- p033.jpg
- Linked Lists, Part 2 (3/6)
- p034.jpg
- Linked Lists, Part 2 (4/6)
- p035.jpg
- Linked Lists, Part 2 (5/6)
- p036.jpg
- Linked Lists, Part 2 (6/6)
- p037.jpg
- A High Resolution Graphics Utility for the 64 (1/8)
- p038.jpg
- A High Resolution Graphics Utility for the 64 (2/8)
- p039.jpg
- A High Resolution Graphics Utility for the 64 (3/8)
- p040.jpg
- A High Resolution Graphics Utility for the 64 (4/8)
- p041.jpg
- A High Resolution Graphics Utility for the 64 (5/8)
- p042.jpg
- A High Resolution Graphics Utility for the 64 (6/8)
- p043.jpg
- A High Resolution Graphics Utility for the 64 (7/8)
- p044.jpg
- A High Resolution Graphics Utility for the 64 (8/8)
- p045.jpg
- VIC Parameters (1/3)
- p046.jpg
- VIC Parameters (2/3)
- p047.jpg
- VIC Parameters (3/3)
- p048.jpg
- BIGPRINT: A True Proportion High-Res Printer Dump Utility (1/2)
- p049.jpg
- BIGPRINT: A True Proportion High-Res Printer Dump Utility (2/2)
- p050.jpg
- Two Short Sprite Editors (1/2)
- p051.jpg
- Two Short Sprite Editors (2/2)
- p052.jpg
- A List Scrolling Routine for the C64 (1/2)
- p053.jpg
- A List Scrolling Routine for the C64 (2/2)
- p054.jpg
- STP: Execute From A Sequential File (1/2)
- p055.jpg
- STP: Execute From A Sequential File (2/2)
- p056.jpg
- Quote Killer
- p057.jpg
- Gap Remover
- p058.jpg
- Machine Language Print Loader (1/6)
- p059.jpg
- Machine Language Print Loader (2/6)
- p060.jpg
- Machine Language Print Loader (3/6)
- p061.jpg
- Machine Language Print Loader (4/6)
- p062.jpg
- Machine Language Print Loader (5/6)
- p063.jpg
- Machine Language Print Loader (6/6)
- p064.jpg
- Aligning the Commodore 1541 Disk Drive (1/2)
- p065.jpg
- Aligning the Commodore 1541 Disk Drive (2/2)
- p066.jpg
- Super Cat
- p067.jpg
- Software Numeric Keypad for the Commodore 64
- p068.jpg
- Disk/Extramon 64 (1/3)
- p069.jpg
- Disk/Extramon 64 (2/3)
- p070.jpg
- Disk/Extramon 64 (3/3)
- p071.jpg
- Drive Peeker: A Quick Peek Inside Your Drive
- p072.jpg
- File Compare (1/2)
- p073.jpg
- File Compare (2/2)
- p074.jpg
- Comics
- p075.jpg
- Captain Syntax (continued, to be continued)
- p076.jpg
- News BRK (1/4)
- p077.jpg
- News BRK (2/4)
- p078.jpg
- News BRK (3/4)
- p079.jpg
- News BRK (4/4)
- p080.jpg
- Advertisement Section
- q1.jpg
- Transactor Advertisement Insert (1/4)
- q2.jpg
- Transactor Advertisement Insert (2/4)
- q3.jpg
- Transactor Advertisement Insert (3/4)
- q4.jpg
- Transactor Advertisement Insert (4/4)
- 100/
- 200/
- 400/
- v6i1/
- The Transactor, Volume 6, Issue 01, July 1985
- j1.jpg
- Cover Page of The Transactor Volume 6, Issue 1:
More Programming Aids & Utilities
- j2.jpg
- Advertisement: The Transactor Disk
- j3.jpg
- Cover Art
- j4.jpg
- Advertisement: The Complete Commodore Inner Space Anthology, Only $14.95
- p001.jpg
- Article Index
- p002.jpg
- General Information
- p003.jpg
- Editorial
- p004.jpg
- Bits and Pieces (1/4)
- p005.jpg
- Bits and Pieces (2/4)
- p006.jpg
- Bits and Pieces (3/4)
- p007.jpg
- Bits and Pieces (4/4)
- p008.jpg
- Auxiliary Bits (for the +4/C16, B Series, 1541, and 8050) (1/3)
- p009.jpg
- Auxiliary Bits (for the +4/C16, B Series, 1541, and 8050) (2/3)
- p010.jpg
- Auxiliary Bits (for the +4/C16, B Series, 1541, and 8050) (3/3)
- p011.jpg
- Letters (1/2)
- p012.jpg
- Letters (2/2)
- p013.jpg
- The MANAGER Column
- p014.jpg
- TransBASIC Installment #3 (1/5)
- p015.jpg
- TransBASIC Installment #3 (2/5)
- p016.jpg
- TransBASIC Installment #3 (3/5)
- p017.jpg
- TransBASIC Installment #3 (4/5)
- p018.jpg
- TransBASIC Installment #3 (5/5)
- p019.jpg
- Using "VERIFIZER"
- p020.jpg
- Save with Replace Exposed!! - Or, SAVE @ Your Own Risk! (1/2)
- p021.jpg
- Save with Replace Exposed!! - Or, SAVE @ Your Own Risk! (2/2)
- p022.jpg
- Disk Tricks (1/2)
- p023.jpg
- Disk Tricks (2/2)
- p024.jpg
- DiskBusters: Reviews of some current disk copying packages (1/2)
- p025.jpg
- DiskBusters: Reviews of some current disk copying packages (2/2)
- p026.jpg
- DOS File Executor: Execute Machine Language Programs inside your 1541 (1/3)
- p027.jpg
- DOS File Executor: Execute Machine Language Programs inside your 1541 (2/3)
- p028.jpg
- DOS File Executor: Execute Machine Language Programs inside your 1541 (3/3)
- p029.jpg
- Alphabetize Your Disk Directory (1/3)
- p030.jpg
- Alphabetize Your Disk Directory (2/3)
- p031.jpg
- Alphabetize Your Disk Directory (3/3)
- p032.jpg
- Auto Default for the Commodore 64 (1/4)
- p033.jpg
- Auto Default for the Commodore 64 (2/4)
- p034.jpg
- Auto Default for the Commodore 64 (3/4)
- p035.jpg
- Auto Default for the Commodore 64 (4/4)
- p036.jpg
- File Pursuit: A File Trace and Size Utility for All Drives
- p037.jpg
- SuperNumbers for the Commodore 64: Finally - Indestructible Variables (1/3)
- p038.jpg
- SuperNumbers for the Commodore 64: Finally - Indestructible Variables (2/3)
- p039.jpg
- SuperNumbers for the Commodore 64: Finally - Indestructible Variables (3/3)
- p040.jpg
- VARPTR: Creation of a new BASIC Function (1/2)
- p041.jpg
- VARPTR: Creation of a new BASIC Function (2/2)
- p042.jpg
- Bootmaker II
- p043.jpg
- Datapoke Aid: The Easy Way to Enter BASIC Loader Programs (1/3)
- p044.jpg
- Datapoke Aid: The Easy Way to Enter BASIC Loader Programs (2/3)
- p045.jpg
- Datapoke Aid: The Easy Way to Enter BASIC Loader Programs (3/3)
- p046.jpg
- Load & Run: Start Up Machine Language Programs Just Like BASIC! (1/4)
- p047.jpg
- Load & Run: Start Up Machine Language Programs Just Like BASIC! (2/4)
- p048.jpg
- Load & Run: Start Up Machine Language Programs Just Like BASIC! (3/4)
- p049.jpg
- Load & Run: Start Up Machine Language Programs Just Like BASIC! (4/4)
- p050.jpg
- Extra EPROM Space for PETs
- p051.jpg
- A Really Cheap Multi-Channel Analogue Input for Micro Computers (1/5)
- p052.jpg
- A Really Cheap Multi-Channel Analogue Input for Micro Computers (2/5)
- p053.jpg
- A Really Cheap Multi-Channel Analogue Input for Micro Computers (3/5)
- p054.jpg
- A Really Cheap Multi-Channel Analogue Input for Micro Computers (4/5)
- p055.jpg
- A Really Cheap Multi-Channel Analogue Input for Micro Computers (5/5)
- p056.jpg
- The Plus 4 - A Quick Overview (1/3)
- p057.jpg
- The Plus 4 - A Quick Overview (2/3)
- p058.jpg
- The Plus 4 - A Quick Overview (3/3)
- p059.jpg
- The Programmable Kitchen
- p060.jpg
- Chopper and Labelgun for the Commodore 64: A multiple statement line splitter
and a label re-definition utility for PAL source programs (1/6)
- p061.jpg
- Chopper and Labelgun for the Commodore 64: A multiple statement line splitter
and a label re-definition utility for PAL source programs (2/6)
- p062.jpg
- Chopper and Labelgun for the Commodore 64: A multiple statement line splitter
and a label re-definition utility for PAL source programs (3/6)
- p063.jpg
- Chopper and Labelgun for the Commodore 64: A multiple statement line splitter
and a label re-definition utility for PAL source programs (4/6)
- p064.jpg
- Chopper and Labelgun for the Commodore 64: A multiple statement line splitter
and a label re-definition utility for PAL source programs (5/6)
- p065.jpg
- Chopper and Labelgun for the Commodore 64: A multiple statement line splitter
and a label re-definition utility for PAL source programs (6/6)
- p066.jpg
- An R65C02 Assembler ...a pin for pin direct plug-in replacement
for the NMOS 6502 (1/9)
- p067.jpg
- An R65C02 Assembler ...a pin for pin direct plug-in replacement
for the NMOS 6502 (2/9)
- p068.jpg
- An R65C02 Assembler ...a pin for pin direct plug-in replacement
for the NMOS 6502 (3/9)
- p069.jpg
- An R65C02 Assembler ...a pin for pin direct plug-in replacement
for the NMOS 6502 (4/9)
- p070.jpg
- An R65C02 Assembler ...a pin for pin direct plug-in replacement
for the NMOS 6502 (5/9)
- p071.jpg
- An R65C02 Assembler ...a pin for pin direct plug-in replacement
for the NMOS 6502 (6/9)
- p072.jpg
- An R65C02 Assembler ...a pin for pin direct plug-in replacement
for the NMOS 6502 (7/9)
- p073.jpg
- An R65C02 Assembler ...a pin for pin direct plug-in replacement
for the NMOS 6502 (8/9)
- p074.jpg
- An R65C02 Assembler ...a pin for pin direct plug-in replacement
for the NMOS 6502 (9/9)
- p075.jpg
- Captain Syntax (continued)
- p076.jpg
- News BRK (1/5)
- p077.jpg
- News BRK (2/5)
- p078.jpg
- News BRK (3/5)
- p079.jpg
- News BRK (4/5)
- p080.jpg
- News BRK (5/5)
- 100/
- 200/
- 400/
- v6i2/
- The Transactor, Volume 6, Issue 02, September 1985
- j1.jpg
- Cover Page of The Transactor Volume 6, Issue 2:
Networking and Communications
- j2.jpg
- Advertisement: The Transactor Disk
- j3.jpg
- Cover Art
- j4.jpg
- Advertisement: The Complete Commodore Inner Space Anthology, Only $14.95
- p001.jpg
- Article Index
- p002.jpg
- General Information
- p003.jpg
- Editorial
- p004.jpg
- Using "VERIFIZER"
- p005.jpg
- Bits and Pieces (1/3)
- p006.jpg
- Bits and Pieces (2/3)
- p007.jpg
- Bits and Pieces (3/3)
- p008.jpg
- Letters (1/3)
- p009.jpg
- Letters (2/3)
- p010.jpg
- Letters (3/3)
- p011.jpg
- How to Get the Most Out of CompuServe: A Review
- p012.jpg
- TransBASIC Installment #4 (1/6)
- p013.jpg
- TransBASIC Installment #4 (2/6)
- p014.jpg
- TransBASIC Installment #4 (3/6)
- p015.jpg
- TransBASIC Installment #4 (4/6)
- p016.jpg
- TransBASIC Installment #4 (5/6)
- p017.jpg
- TransBASIC Installment #4 (6/6)
- p018.jpg
- Telecomputing: From Concept to Connect (1/6)
- p019.jpg
- Telecomputing: From Concept to Connect (2/6)
- p020.jpg
- Telecomputing: From Concept to Connect (3/6)
- p021.jpg
- Telecomputing: From Concept to Connect (4/6)
- p022.jpg
- Telecomputing: From Concept to Connect (5/6)
- p023.jpg
- Telecomputing: From Concept to Connect (6/6)
- p024.jpg
- A Comedy of Errors (1/2)
- p025.jpg
- A Comedy of Errors (2/2)
- p026.jpg
- World Connection: Telecompute Without the 'Phone' (1/2)
- p027.jpg
- World Connection: Telecompute Without the 'Phone' (2/2)
- p028.jpg
- Electronic Mail in the Office (1/2)
- p029.jpg
- Electronic Mail in the Office (2/2)
- p030.jpg
- Computer Networking Systems: A Look at 3 Popular Multi-User Networks (1/4)
- p031.jpg
- Computer Networking Systems: A Look at 3 Popular Multi-User Networks (2/4)
- p032.jpg
- Computer Networking Systems: A Look at 3 Popular Multi-User Networks (3/4)
- p033.jpg
- Computer Networking Systems: A Look at 3 Popular Multi-User Networks (4/4)
- p034.jpg
- Helping to Communicate - The TDD Network (1/6)
- p035.jpg
- Helping to Communicate - The TDD Network (2/6)
- p036.jpg
- Helping to Communicate - The TDD Network (3/6)
- p037.jpg
- Helping to Communicate - The TDD Network (4/6)
- p038.jpg
- Helping to Communicate - The TDD Network (5/6)
- p039.jpg
- Helping to Communicate - The TDD Network (6/6)
- p040.jpg
- Easy Intercomputer Connection: A Simple 3-wire RS-232 interface (1/2)
- p041.jpg
- Easy Intercomputer Connection: A Simple 3-wire RS-232 interface (2/2)
- p042.jpg
- Modems and REMOTE 64: LOAD, LIST, SAVE, even edit programs...
all from remote control! (1/3)
- p043.jpg
- Modems and REMOTE 64: LOAD, LIST, SAVE, even edit programs...
all from remote control! (2/3)
- p044.jpg
- Modems and REMOTE 64: LOAD, LIST, SAVE, even edit programs...
all from remote control! (3/3)
- p045.jpg
- Riding the RS-232 Bus Lines (1/5)
- p046.jpg
- Riding the RS-232 Bus Lines (2/5)
- p047.jpg
- Riding the RS-232 Bus Lines (3/5)
- p048.jpg
- Riding the RS-232 Bus Lines (4/5)
- p049.jpg
- Riding the RS-232 Bus Lines (5/5)
- p050.jpg
- C64 BBS Link (1/2)
- p051.jpg
- C64 BBS Link (2/2)
- p052.jpg
- Tele-Tone 64: A Synthetic Model Telephone (1/3)
- p053.jpg
- Tele-Tone 64: A Synthetic Model Telephone (2/3)
- p054.jpg
- Tele-Tone 64: A Synthetic Model Telephone (3/3)
- p055.jpg
- Fun with the 1541 (1/5)
- p056.jpg
- Fun with the 1541 (2/5)
- p057.jpg
- Fun with the 1541 (3/5)
- p058.jpg
- Fun with the 1541 (4/5)
- p059.jpg
- Fun with the 1541 (5/5)
- p060.jpg
- Simulating a Dual Drive with Two 1541's (1/2)
- p061.jpg
- Simulating a Dual Drive with Two 1541's (2/2)
- p062.jpg
- In Defense of the Frontal Assault
- p063.jpg
- Flexible Vector Management (1/5)
- p064.jpg
- Flexible Vector Management (2/5)
- p065.jpg
- Flexible Vector Management (3/5)
- p066.jpg
- Flexible Vector Management (4/5)
- p067.jpg
- Flexible Vector Management (5/5)
- p068.jpg
- SAVE @ Exposed: The Debate Continues
- p069.jpg
- News BRK (1/7)
- p070.jpg
- News BRK (2/7)
- p071.jpg
- News BRK (3/7)
- p072.jpg
- News BRK (4/7)
- p073.jpg
- News BRK (5/7)
- p074.jpg
- News BRK (6/7)
- p075.jpg
- News BRK (7/7)
- p076.jpg
- Compu-toons
- p077.jpg
- Captain Syntax
- p078.jpg
- Advertisement Section (1/3)
- p079.jpg
- Advertisement Section (2/3)
- p080.jpg
- Advertisement Section (3/3)
- q1.jpg
- Transactor Advertisement Insert (1/4)
- q2.jpg
- Transactor Advertisement Insert (2/4)
- q3.jpg
- Transactor Advertisement Insert (3/4)
- q4.jpg
- Transactor Advertisement Insert (4/4)
- 100/
- 200/
- 400/
- v6i3/
- The Transactor, Volume 6, Issue 03, November 1985
- j1.jpg
- Cover Page of The Transactor Volume 6, Issue 3:
The Languages
- j2.jpg
- Advertisement: Commodore 64 Software: The Gold Disk
- j3.jpg
- Advertisement: The Transactor Disk
- j4.jpg
- Advertisement: The Complete Commodore Inner Space Anthology, Only $14.95
- p001.jpg
- Article Index
- p002.jpg
- General Information
- p003.jpg
- Editorial
- p004.jpg
- Using "VERIFIZER"
- p005.jpg
- Bits and Pieces (1/6)
- p006.jpg
- Bits and Pieces (2/6)
- p007.jpg
- Bits and Pieces (3/6)
- p008.jpg
- Bits and Pieces (4/6)
- p009.jpg
- Bits and Pieces (5/6)
- p010.jpg
- Bits and Pieces (6/6)
- p011.jpg
- Letters (1/4)
- p012.jpg
- Letters (2/4)
- p013.jpg
- Letters (3/4)
- p014.jpg
- Letters (4/4)
- p015.jpg
- TransBASIC Installment #5 (1/13)
- p016.jpg
- TransBASIC Installment #5 (2/13)
- p017.jpg
- TransBASIC Installment #5 (3/13)
- p018.jpg
- TransBASIC Installment #5 (4/13)
- p019.jpg
- TransBASIC Installment #5 (5/13)
- p020.jpg
- TransBASIC Installment #5 (6/13)
- p021.jpg
- TransBASIC Installment #5 (7/13)
- p022.jpg
- TransBASIC Installment #5 (8/13)
- p023.jpg
- TransBASIC Installment #5 (9/13)
- p024.jpg
- TransBASIC Installment #5 (10/13)
- p025.jpg
- TransBASIC Installment #5 (11/13)
- p026.jpg
- TransBASIC Installment #5 (12/13)
- p027.jpg
- TransBASIC Installment #5 (13/13)
- p028.jpg
- The Atari 520ST: An Overview (1/2)
- p029.jpg
- The Atari 520ST: An Overview (2/2)
- p030.jpg
- Doing Away With Drama
- p031.jpg
- C Power - A Users Review
- p032.jpg
- Commodore 128 Keywords and Tokens (1/2)
- p033.jpg
- Commodore 128 Keywords and Tokens (2/2)
- p034.jpg
- From Apple to Commodore and Back (1/3)
- p035.jpg
- From Apple to Commodore and Back (2/3)
- p036.jpg
- From Apple to Commodore and Back (3/3)
- p037.jpg
- What is COMAL? (1/3)
- p038.jpg
- What is COMAL? (2/3)
- p039.jpg
- What is COMAL? (3/3)
- p040.jpg
- COMAL for the Commodore 64 (1/5)
- p041.jpg
- COMAL for the Commodore 64 (2/5)
- p042.jpg
- COMAL for the Commodore 64 (3/5)
- p043.jpg
- COMAL for the Commodore 64 (4/5)
- p044.jpg
- COMAL for the Commodore 64 (5/5)
- p045.jpg
- Is 10K Enough? - Using the COMAL 0.14 System on the C64 (1/3)
- p046.jpg
- Is 10K Enough? - Using the COMAL 0.14 System on the C64 (2/3)
- p047.jpg
- Is 10K Enough? - Using the COMAL 0.14 System on the C64 (3/3)
- p048.jpg
- GO LOGO GO (1/2)
- p049.jpg
- GO LOGO GO (2/2)
- p050.jpg
- Hidden Op-Codes (1/3)
- p051.jpg
- Hidden Op-Codes (2/3)
- p052.jpg
- Hidden Op-Codes (3/3)
- p053.jpg
- A Comparison of CPUs: The MOS 6502, Motorola 6809 and Motorola 68000 (1/5)
- p054.jpg
- A Comparison of CPUs: The MOS 6502, Motorola 6809 and Motorola 68000 (2/5)
- p055.jpg
- A Comparison of CPUs: The MOS 6502, Motorola 6809 and Motorola 68000 (3/5)
- p056.jpg
- A Comparison of CPUs: The MOS 6502, Motorola 6809 and Motorola 68000 (4/5)
- p057.jpg
- A Comparison of CPUs: The MOS 6502, Motorola 6809 and Motorola 68000 (5/5)
- p058.jpg
- The Intel 8088 Microprocessor (1/3)
- p059.jpg
- The Intel 8088 Microprocessor (2/3)
- p060.jpg
- The Intel 8088 Microprocessor (3/3)
- p061.jpg
- A Quick PC Primer (1/5)
- p062.jpg
- A Quick PC Primer (2/5)
- p063.jpg
- A Quick PC Primer (3/5)
- p064.jpg
- A Quick PC Primer (4/5)
- p065.jpg
- A Quick PC Primer (5/5)
- p066.jpg
- Speeding Up Your BASIC Programs (1/3)
- p067.jpg
- Speeding Up Your BASIC Programs (2/3)
- p068.jpg
- Speeding Up Your BASIC Programs (3/3)
- p069.jpg
- Hi-Res Text Maker: Scaled Text for Your Hi-Res Screen! (1/4)
- p070.jpg
- Hi-Res Text Maker: Scaled Text for Your Hi-Res Screen! (2/4)
- p071.jpg
- Hi-Res Text Maker: Scaled Text for Your Hi-Res Screen! (3/4)
- p072.jpg
- Hi-Res Text Maker: Scaled Text for Your Hi-Res Screen! (4/4)
- p073.jpg
- The SAVE@ Debate Rages On - A Few More Observations (1/2)
- p074.jpg
- The SAVE@ Debate Rages On - A Few More Observations (2/2)
- p075.jpg
- Captain Syntax
- p076.jpg
- A Gazeteer of Programming Languages
- p077.jpg
- Compu-toons
- p078.jpg
- News BRK (1/2)
- p079.jpg
- News BRK (2/2)
- p080.jpg
- Advertisement Section
- 100/
- 200/
- 400/
- v6i4/
- The Transactor, Volume 6, Issue 04, January 1986
- j1.jpg
- Cover Page of The Transactor Volume 6, Issue 4:
Implementing The Sciences
- j2.jpg
- Advertisement: The Transactor Disk
- j3.jpg
- Cover Art
- j4.jpg
- Advertisement: The Complete Commodore Inner Space Anthology,
Over 7,000 Delivered Since March '85
- p001.jpg
- Article Index
- p002.jpg
- General Information
- p003.jpg
- Editorial
- p004.jpg
- Using "VERIFIZER"
- p005.jpg
- Bits and Pieces (1/5)
- p006.jpg
- Bits and Pieces (2/5)
- p007.jpg
- Bits and Pieces (3/5)
- p008.jpg
- Bits and Pieces (4/5)
- p009.jpg
- Bits and Pieces (5/5)
- p010.jpg
- Letters (1/5)
- p011.jpg
- Letters (2/5)
- p012.jpg
- Letters (3/5)
- p013.jpg
- Letters (4/5)
- p014.jpg
- Letters (5/5)
- p015.jpg
- TransBASIC Installment #6 (1/10)
- p016.jpg
- TransBASIC Installment #6 (2/10)
- p017.jpg
- TransBASIC Installment #6 (3/10)
- p018.jpg
- TransBASIC Installment #6 (4/10)
- p019.jpg
- TransBASIC Installment #6 (5/10)
- p020.jpg
- TransBASIC Installment #6 (6/10)
- p021.jpg
- TransBASIC Installment #6 (7/10)
- p022.jpg
- TransBASIC Installment #6 (8/10)
- p023.jpg
- TransBASIC Installment #6 (9/10)
- p024.jpg
- TransBASIC Installment #6 (10/10)
- p025.jpg
- Sky Travel - A Review (1/3)
- p026.jpg
- Sky Travel - A Review (2/3)
- p027.jpg
- Sky Travel - A Review (3/3)
- p028.jpg
- Accurate Sum Of Squares (1/2)
- p029.jpg
- Accurate Sum Of Squares (2/2)
- p030.jpg
- The Projector: As close to 3D as possible short of holographics... (1/5)
- p031.jpg
- The Projector: As close to 3D as possible short of holographics... (2/5)
- p032.jpg
- The Projector: As close to 3D as possible short of holographics... (3/5)
- p033.jpg
- The Projector: As close to 3D as possible short of holographics... (4/5)
- p034.jpg
- The Projector: As close to 3D as possible short of holographics... (5/5)
- p035.jpg
- Microsecond Timer for the Commodore 64: Count microseconds
for up to 70 minutes (1/3)
- p036.jpg
- Microsecond Timer for the Commodore 64: Count microseconds
for up to 70 minutes (2/3)
- p037.jpg
- Microsecond Timer for the Commodore 64: Count microseconds
for up to 70 minutes (3/3)
- p038.jpg
- Projectile Motion (1/4)
- p039.jpg
- Projectile Motion (2/4)
- p040.jpg
- Projectile Motion (3/4)
- p041.jpg
- Projectile Motion (4/4)
- p042.jpg
- SID's Programmable Filter: the filter in one SID chip may not
be identical to that in another (1/3)
- p043.jpg
- SID's Programmable Filter: the filter in one SID chip may not
be identical to that in another (2/3)
- p044.jpg
- SID's Programmable Filter: the filter in one SID chip may not
be identical to that in another (3/3)
- p045.jpg
- The Compressor: A High-Resolution Picture Compressor/Decompressor (1/9)
- p046.jpg
- The Compressor: A High-Resolution Picture Compressor/Decompressor (2/9)
- p047.jpg
- The Compressor: A High-Resolution Picture Compressor/Decompressor (3/9)
- p048.jpg
- The Compressor: A High-Resolution Picture Compressor/Decompressor (4/9)
- p049.jpg
- The Compressor: A High-Resolution Picture Compressor/Decompressor (5/9)
- p050.jpg
- The Compressor: A High-Resolution Picture Compressor/Decompressor (6/9)
- p051.jpg
- The Compressor: A High-Resolution Picture Compressor/Decompressor (7/9)
- p052.jpg
- The Compressor: A High-Resolution Picture Compressor/Decompressor (8/9)
- p053.jpg
- The Compressor: A High-Resolution Picture Compressor/Decompressor (9/9)
- p054.jpg
- Indestructible Variables (1/3)
- p055.jpg
- Indestructible Variables (2/3)
- p056.jpg
- Indestructible Variables (3/3)
- p057.jpg
- Disk Un-Assembler for the Commodore 64:
Create Real Source from Object Files (1/5)
- p058.jpg
- Disk Un-Assembler for the Commodore 64:
Create Real Source from Object Files (2/5)
- p059.jpg
- Disk Un-Assembler for the Commodore 64:
Create Real Source from Object Files (3/5)
- p060.jpg
- Disk Un-Assembler for the Commodore 64:
Create Real Source from Object Files (4/5)
- p061.jpg
- Disk Un-Assembler for the Commodore 64:
Create Real Source from Object Files (5/5)
- p062.jpg
- Super Sound (1/4)
- p063.jpg
- Super Sound (2/4)
- p064.jpg
- Super Sound (3/4)
- p065.jpg
- Super Sound (4/4)
- p066.jpg
- Eliminating The BASIC Loader (1/2)
- p067.jpg
- Eliminating The BASIC Loader (2/2)
- p068.jpg
- U What? It's a case of mutual confusion... (1/2)
- p069.jpg
- U What? It's a case of mutual confusion... (2/2)
- p070.jpg
- Solving SAVE@: "So Close We Can Taste It!" (1/2)
- p071.jpg
- Solving SAVE@: "So Close We Can Taste It!" (2/2)
- p072.jpg
- Compu-toons
- p073.jpg
- Captain Syntax
- p074.jpg
- News BRK (1/5)
- p075.jpg
- News BRK (2/5)
- p076.jpg
- News BRK (3/5)
- p077.jpg
- News BRK (4/5)
- p078.jpg
- News BRK (5/5)
- p079.jpg
- Advertising Section (1/2)
- p080.jpg
- Advertising Section (2/2)
- 100/
- 200/
- 400/
- v6i5/
- The Transactor, Volume 6, Issue 05, March 1986
- j1.jpg
- Cover Page of The Transactor Volume 6, Issue 5:
Hardware and Software Interfacing
- j2.jpg
- Advertisement: The Transactor Disk
- j3.jpg
- Cover Art
- j4.jpg
- Advertisement: The Complete Commodore Inner Space Anthology,
Over 7,000 Delivered Since March '85
- p001.jpg
- Article Index
- p002.jpg
- General Information
- p003.jpg
- Editorial
- p004.jpg
- Using "VERIFIZER"
- p005.jpg
- Bits and Pieces (1/5)
- p006.jpg
- Bits and Pieces (2/5)
- p007.jpg
- Bits and Pieces (3/5)
- p008.jpg
- Bits and Pieces (4/5)
- p009.jpg
- Bits and Pieces (5/5)
- p010.jpg
- Letters (1/7)
- p011.jpg
- Letters (2/7)
- p012.jpg
- Letters (3/7)
- p013.jpg
- Letters (4/7)
- p014.jpg
- Letters (5/7)
- p015.jpg
- Letters (6/7)
- p016.jpg
- Letters (7/7)
- p017.jpg
- TransBASIC Installment #7 (1/8)
- p018.jpg
- TransBASIC Installment #7 (2/8)
- p019.jpg
- TransBASIC Installment #7 (3/8)
- p020.jpg
- TransBASIC Installment #7 (4/8)
- p021.jpg
- TransBASIC Installment #7 (5/8)
- p022.jpg
- TransBASIC Installment #7 (6/8)
- p023.jpg
- TransBASIC Installment #7 (7/8)
- p024.jpg
- TransBASIC Installment #7 (8/8)
- p025.jpg
- The Commodore 128: Impressions and Observations
- p026.jpg
- Machine Language: Maxims for the Commodore 128
- p027.jpg
- Commodore 128 Memory Maps: Important Locations
- p028.jpg
- MIDI - Musical Instrument Digital Interface (1/6)
- p029.jpg
- MIDI - Musical Instrument Digital Interface (2/6)
- p030.jpg
- MIDI - Musical Instrument Digital Interface (3/6)
- p031.jpg
- MIDI - Musical Instrument Digital Interface (4/6)
- p032.jpg
- MIDI - Musical Instrument Digital Interface (5/6)
- p033.jpg
- MIDI - Musical Instrument Digital Interface (6/6)
- p034.jpg
- Real-World Interfacing with the REL64 Cartridge (1/2)
- p035.jpg
- Real-World Interfacing with the REL64 Cartridge (2/2)
- p036.jpg
- 1541 RAM Expander (1/8)
- p037.jpg
- 1541 RAM Expander (2/8)
- p038.jpg
- 1541 RAM Expander (3/8)
- p039.jpg
- 1541 RAM Expander (4/8)
- p040.jpg
- 1541 RAM Expander (5/8)
- p041.jpg
- 1541 RAM Expander (6/8)
- p042.jpg
- 1541 RAM Expander (7/8)
- p043.jpg
- 1541 RAM Expander (8/8)
- p044.jpg
- Assembly Language Disk Access (1/4)
- p045.jpg
- Assembly Language Disk Access (2/4)
- p046.jpg
- Assembly Language Disk Access (3/4)
- p047.jpg
- Assembly Language Disk Access (4/4)
- p048.jpg
- Directory Match (1/3)
- p049.jpg
- Directory Match (2/3)
- p050.jpg
- Directory Match (3/3)
- p051.jpg
- Commodore 64 Memory Configurations (1/7)
- p052.jpg
- Commodore 64 Memory Configurations (2/7)
- p053.jpg
- Commodore 64 Memory Configurations (3/7)
- p054.jpg
- Commodore 64 Memory Configurations (4/7)
- p055.jpg
- Commodore 64 Memory Configurations (5/7)
- p056.jpg
- Commodore 64 Memory Configurations (6/7)
- p057.jpg
- Commodore 64 Memory Configurations (7/7)
- p058.jpg
- 6510 Opcodes
- p059.jpg
- The Undocumented 6500 Series Instructions: A Summary (1/2)
- p060.jpg
- The Undocumented 6500 Series Instructions: A Summary (2/2)
- p061.jpg
- A Computer Rolltop Stand (1/3)
- p062.jpg
- A Computer Rolltop Stand (2/3)
- p063.jpg
- A Computer Rolltop Stand (3/3)
- p064.jpg
- Superkey: A Homebrew External Keypad (1/2)
- p065.jpg
- Superkey: A Homebrew External Keypad (2/2)
- p066.jpg
- String Calc (1/2)
- p067.jpg
- String Calc (2/2)
- p068.jpg
- Getting on Viewtron: It's This Easy! (1/2)
- p069.jpg
- Getting on Viewtron: It's This Easy! (2/2)
The SAVE@ Saga
Compu-toons
- p070.jpg
- Captain Syntax
- p071.jpg
- The Transactor Disk (1/5)
- p072.jpg
- The Transactor Disk (2/5)
- p073.jpg
- The Transactor Disk (3/5)
- p074.jpg
- The Transactor Disk (4/5)
- p075.jpg
- The Transactor Disk (5/5)
- p076.jpg
- News BRK (1/4)
- p077.jpg
- News BRK (2/4)
- p078.jpg
- News BRK (3/4)
- p079.jpg
- News BRK (4/4)
- p080.jpg
- Advertisement Section
- 100/
- 200/
- 400/
- v6i6/
- The Transactor, Volume 6, Issue 06, May 1986
- j1.jpg
- Cover Page of The Transactor Volume 6, Issue 6:
Real Life Applications
- j2.jpg
- Advertisement: The Transactor Disk
- j3.jpg
- Cover Art
- j4.jpg
- Advertisement: The Complete Commodore Inner Space Anthology,
Over 7,000 Delivered Since March '85
- p001.jpg
- Article Index
- p002.jpg
- General Information
- p003.jpg
- Editorial
- p004.jpg
- Using "VERIFIZER"
- p005.jpg
- Bits and Pieces (1/6)
- p006.jpg
- Bits and Pieces (2/6)
- p007.jpg
- Bits and Pieces (3/6)
- p008.jpg
- Bits and Pieces (4/6)
- p009.jpg
- Bits and Pieces (5/6)
- p010.jpg
- Bits and Pieces (6/6)
- p011.jpg
- Letters (1/8)
- p012.jpg
- Letters (2/8)
- p013.jpg
- Letters (3/8)
- p014.jpg
- Letters (4/8)
- p015.jpg
- Letters (5/8)
- p016.jpg
- Letters (6/8)
- p017.jpg
- Letters (7/8)
- p018.jpg
- Letters (8/8)
- p019.jpg
- TransBASIC Installment #8 (1/10)
- p020.jpg
- TransBASIC Installment #8 (2/10)
- p021.jpg
- TransBASIC Installment #8 (3/10)
- p022.jpg
- TransBASIC Installment #8 (4/10)
- p023.jpg
- TransBASIC Installment #8 (5/10)
- p024.jpg
- TransBASIC Installment #8 (6/10)
- p025.jpg
- TransBASIC Installment #8 (7/10)
- p026.jpg
- TransBASIC Installment #8 (8/10)
- p027.jpg
- TransBASIC Installment #8 (9/10)
- p028.jpg
- TransBASIC Installment #8 (10/10)
- p029.jpg
- The Amiga: A User's Perspective (1/4)
- p030.jpg
- The Amiga: A User's Perspective (2/4)
- p031.jpg
- The Amiga: A User's Perspective (3/4)
- p032.jpg
- The Amiga: A User's Perspective (4/4)
- p033.jpg
- The Amiga: A Programmer's Perspective (1/5)
- p034.jpg
- The Amiga: A Programmer's Perspective (2/5)
- p035.jpg
- The Amiga: A Programmer's Perspective (3/5)
- p036.jpg
- The Amiga: A Programmer's Perspective (4/5)
- p037.jpg
- The Amiga: A Programmer's Perspective (5/5)
- p038.jpg
- Amiga DOS & CLI Commands (1/4)
- p039.jpg
- Amiga DOS & CLI Commands (2/4)
- p040.jpg
- Amiga DOS & CLI Commands (3/4)
- p041.jpg
- Amiga DOS & CLI Commands (4/4)
- p042.jpg
- AMIGA Editor Commands
- p043.jpg
- EDIT: Amiga's Line Oriented Editor
- p044.jpg
- Pick Areas and Pop Menus: Drop-Down Menus for Your Commodore 64 (1/5)
- p045.jpg
- Pick Areas and Pop Menus: Drop-Down Menus for Your Commodore 64 (2/5)
- p046.jpg
- Pick Areas and Pop Menus: Drop-Down Menus for Your Commodore 64 (3/5)
- p047.jpg
- Pick Areas and Pop Menus: Drop-Down Menus for Your Commodore 64 (4/5)
- p048.jpg
- Pick Areas and Pop Menus: Drop-Down Menus for Your Commodore 64 (5/5)
- p049.jpg
- Dvorak Keyboard for the Commodore 64 (1/3)
- p050.jpg
- Dvorak Keyboard for the Commodore 64 (2/3)
- p051.jpg
- Dvorak Keyboard for the Commodore 64 (3/3)
- p052.jpg
- Screenboard for the Commodore 64 (1/4)
- p053.jpg
- Screenboard for the Commodore 64 (2/4)
- p054.jpg
- Screenboard for the Commodore 64 (3/4)
- p055.jpg
- Screenboard for the Commodore 64 (4/4)
- p056.jpg
- Crystall Ball for the C64 or VIC 20 (1/6)
- p057.jpg
- Crystall Ball for the C64 or VIC 20 (2/6)
- p058.jpg
- Crystall Ball for the C64 or VIC 20 (3/6)
- p059.jpg
- Crystall Ball for the C64 or VIC 20 (4/6)
- p060.jpg
- Crystall Ball for the C64 or VIC 20 (5/6)
- p061.jpg
- Crystall Ball for the C64 or VIC 20 (6/6)
- p062.jpg
- Home Control on a VIC 20 (1/10)
- p063.jpg
- Home Control on a VIC 20 (2/10)
- p064.jpg
- Home Control on a VIC 20 (3/10)
- p065.jpg
- Home Control on a VIC 20 (4/10)
- p066.jpg
- Home Control on a VIC 20 (5/10)
- p067.jpg
- Home Control on a VIC 20 (6/10)
- p068.jpg
- Home Control on a VIC 20 (7/10)
- p069.jpg
- Home Control on a VIC 20 (8/10)
- p070.jpg
- Home Control on a VIC 20 (9/10)
- p071.jpg
- Home Control on a VIC 20 (10/10)
- p072.jpg
- A Comparison of Four Word Processors (1/3)
- p073.jpg
- A Comparison of Four Word Processors (2/3)
- p074.jpg
- A Comparison of Four Word Processors (3/3)
- p075.jpg
- News BRK (1/3)
- p076.jpg
- News BRK (2/3)
- p077.jpg
- News BRK (3/3)
- p078.jpg
- Captain Syntax
- p079.jpg
- Compu-toons
- p080.jpg
- Advertisement Section
- 100/
- 200/
- 400/
- v7i1/
- The Transactor, Volume 7, Issue 01, July 1986
- g1.jpg
- Transaction Advertisement Insert (1/4)
- g2.jpg
- Transaction Advertisement Insert (2/4)
- g3.jpg
- Transaction Advertisement Insert (3/4)
- g4.jpg
- Transaction Advertisement Insert (4/4)
- j1.jpg
- Cover Page of The Transactor Volume 7, Issue 1:
ROM Routines / Kernel Routines
- j2.jpg
- Advertisement: Paperback Software (1/2)
- j3.jpg
- Advertisement: Paperback Software (2/2)
- j4.jpg
- Advertisements: TPUG, COMAL Users Group USA,
The 1986 Commodore Reference Diary
- j5.jpg
- Advertisement: Transactor pays $40 per page for articles
- j6.jpg
- Advertisement: GNOME Speed, a Basic 7.0 compiler for your Commodore 128
by SM Software, Inc.
- j7.jpg
- Advertisement: Super Kit 1541 by Prism Software
- j8.jpg
- Advertisement: The Transactor Disk
- p001.jpg
- Article Index
- p002.jpg
- General Information
- p003.jpg
- S.N.I.F.F.: A Bold New Vision in Recording Media
- p004.jpg
- Using "VERIFIZER"
- p005.jpg
- Bits and Pieces (1/8)
- p006.jpg
- Bits and Pieces (2/8)
- p007.jpg
- Bits and Pieces (3/8)
- p008.jpg
- Bits and Pieces (4/8)
- p009.jpg
- Bits and Pieces (5/8)
- p010.jpg
- Bits and Pieces (6/8)
- p011.jpg
- Bits and Pieces (7/8)
- p012.jpg
- Bits and Pieces (8/8)
- p013.jpg
- Letters (1/5)
- p014.jpg
- Letters (2/5)
- p015.jpg
- Letters (3/5)
- p016.jpg
- Letters (4/5)
- p017.jpg
- Letters (5/5)
- p018.jpg
- TransBASIC Installment #9 (1/7)
- p019.jpg
- TransBASIC Installment #9 (2/7)
- p020.jpg
- TransBASIC Installment #9 (3/7)
- p021.jpg
- TransBASIC Installment #9 (4/7)
- p022.jpg
- TransBASIC Installment #9 (5/7)
- p023.jpg
- TransBASIC Installment #9 (6/7)
- p024.jpg
- TransBASIC Installment #9 (7/7)
- p025.jpg
- Longer Life for Your 64 and 1541
- p026.jpg
- Matrix Manipulator (1/3)
- p027.jpg
- Matrix Manipulator (2/3)
- p028.jpg
- Matrix Manipulator (3/3)
- p029.jpg
- Jim Butterfield's Complete C128 Memory Map (1/5)
- p030.jpg
- Jim Butterfield's Complete C128 Memory Map (2/5)
- p031.jpg
- Jim Butterfield's Complete C128 Memory Map (3/5)
- p032.jpg
- Jim Butterfield's Complete C128 Memory Map (4/5)
- p033.jpg
- Jim Butterfield's Complete C128 Memory Map (5/5)
- p034.jpg
- The C128 - You Can Bank on It (1/2)
- p035.jpg
- The C128 - You Can Bank on It (2/2)
- p036.jpg
- Getting the C128's CP/M+ In Gear (1/2)
- p037.jpg
- Getting the C128's CP/M+ In Gear (2/2)
- p038.jpg
- C128 RAM Disk: Add a 16k RAM Disk to your C-128
with No Additional Hardware (1/4)
- p039.jpg
- C128 RAM Disk: Add a 16k RAM Disk to your C-128
with No Additional Hardware (2/4)
- p040.jpg
- C128 RAM Disk: Add a 16k RAM Disk to your C-128
with No Additional Hardware (3/4)
- p041.jpg
- C128 RAM Disk: Add a 16k RAM Disk to your C-128
with No Additional Hardware (4/4)
- p042.jpg
- AmigaBasic Function Plot: An Auto-Scaling Plotting Demo (1/2)
- p043.jpg
- AmigaBasic Function Plot: An Auto-Scaling Plotting Demo (2/2)
- p044.jpg
- Kernel Routines In the B128 (1/2)
- p045.jpg
- Kernel Routines In the B128 (2/2)
- p046.jpg
- Unmasking the Kernal - A collection of notes about using
the I/O routines (1/2)
- p047.jpg
- Unmasking the Kernal - A collection of notes about using
the I/O routines (2/2)
- p048.jpg
- Kernal Who? (1/6)
- p049.jpg
- Kernal Who? (2/6)
- p050.jpg
- Kernal Who? (3/6)
- p051.jpg
- Kernal Who? (4/6)
- p052.jpg
- Kernal Who? (5/6)
- p053.jpg
- Kernal Who? (6/6)
- p054.jpg
- Adding Functions to Basic: Execute Machine Language programs
inside your 1541 (1/4)
- p055.jpg
- Adding Functions to Basic: Execute Machine Language programs
inside your 1541 (2/4)
- p056.jpg
- Adding Functions to Basic: Execute Machine Language programs
inside your 1541 (3/4)
- p057.jpg
- Adding Functions to Basic: Execute Machine Language programs
inside your 1541 (4/4)
- p058.jpg
- Command Wedge: Modifying BASIC's Commands (1/5)
- p059.jpg
- Command Wedge: Modifying BASIC's Commands (2/5)
- p060.jpg
- Command Wedge: Modifying BASIC's Commands (3/5)
- p061.jpg
- Command Wedge: Modifying BASIC's Commands (4/5)
- p062.jpg
- Command Wedge: Modifying BASIC's Commands (5/5)
- p063.jpg
- Improving the SYS Command (1/3)
- p064.jpg
- Improving the SYS Command (2/3)
- p065.jpg
- Improving the SYS Command (3/3)
- p066.jpg
- AutoLoad & the EPROM (1/3)
- p067.jpg
- AutoLoad & the EPROM (2/3)
- p068.jpg
- AutoLoad & the EPROM (3/3)
- p069.jpg
- SYMASS: A Symbolic Assembler for the Commodore 64 (1/8)
- p070.jpg
- SYMASS: A Symbolic Assembler for the Commodore 64 (2/8)
- p071.jpg
- SYMASS: A Symbolic Assembler for the Commodore 64 (3/8)
- p072.jpg
- SYMASS: A Symbolic Assembler for the Commodore 64 (4/8)
- p073.jpg
- SYMASS: A Symbolic Assembler for the Commodore 64 (5/8)
- p074.jpg
- SYMASS: A Symbolic Assembler for the Commodore 64 (6/8)
- p075.jpg
- SYMASS: A Symbolic Assembler for the Commodore 64 (7/8)
- p076.jpg
- SYMASS: A Symbolic Assembler for the Commodore 64 (8/8)
- p077.jpg
- News BRK (1/4)
- p078.jpg
- News BRK (2/4)
- p079.jpg
- News BRK (3/4)
- p080.jpg
- News BRK (4/4)
- 100/
- 200/
- 400/
- v7i2/
- The Transactor, Volume 7, Issue 02, September 1986
- j1.jpg
- Cover Page of The Transactor Volume 7, Issue 2:
Games "From the Inside Out"
- j2.jpg
- Advertisement: Pocket Writer, Pocket Planner and Pocket Filer
for the Commodore 128 and 64 (Digital Solutions Ltd.)
- j3.jpg
- Advertisement: Pocket Writer, Pocket Planner and Pocket Filer
for the Commodore 128 and 64 (Digital Solutions Ltd.)
- j4.jpg
- Advertisement: 2 MEGs For Your Amiga by Comspec Communications Inc.
- j5.jpg
- Advertisement: Join TPUG, COMAL Users Group USA,
The 1986 Commodore Reference Diary
- j6.jpg
- Advertisement: GNOME Kit (programming, designing and debugging aids for
BASIC and machine language programming) by SM Software, Inc.
- j7.jpg
- Advertisement: Super Kit 1541 by Prism Software
- j8.jpg
- Advertisement: The Transactor Disk
- p001.jpg
- Article Index
- p002.jpg
- General Information
- p003.jpg
- Editorial
- p004.jpg
- Using "VERIFIZER"
- p005.jpg
- Bits and Pieces (1/8)
- p006.jpg
- Bits and Pieces (2/8)
- p007.jpg
- Bits and Pieces (3/8)
- p008.jpg
- Bits and Pieces (4/8)
- p009.jpg
- Bits and Pieces (5/8)
- p010.jpg
- Bits and Pieces (6/8)
- p011.jpg
- Bits and Pieces (7/8)
- p012.jpg
- Bits and Pieces (8/8)
- p013.jpg
- Letters (1/5)
- p014.jpg
- Letters (2/5)
- p015.jpg
- Letters (3/5)
- p016.jpg
- Letters (4/5)
- p017.jpg
- Letters (5/5)
- p018.jpg
- TransBASIC Installment #10 (1/6)
- p019.jpg
- TransBASIC Installment #10 (2/6)
- p020.jpg
- TransBASIC Installment #10 (3/6)
- p021.jpg
- TransBASIC Installment #10 (4/6)
- p022.jpg
- TransBASIC Installment #10 (5/6)
- p023.jpg
- TransBASIC Installment #10 (6/6)
- p024.jpg
- The ATARI ST Notebook (1/4)
- p025.jpg
- The ATARI ST Notebook (2/4)
- p026.jpg
- The ATARI ST Notebook (3/4)
- p027.jpg
- The ATARI ST Notebook (4/4)
- p028.jpg
- Commodore 128 Disk Boot Basics (1/2)
- p029.jpg
- Commodore 128 Disk Boot Basics (2/2)
- p030.jpg
- New Loops: The Commodore 128 Basic Stack (1/3)
- p031.jpg
- New Loops: The Commodore 128 Basic Stack (2/3)
- p032.jpg
- New Loops: The Commodore 128 Basic Stack (3/3)
- p033.jpg
- Eliminating SAVE@ And Other 1541 Bugs (1/3)
- p034.jpg
- Eliminating SAVE@ And Other 1541 Bugs (2/3)
- p035.jpg
- Eliminating SAVE@ And Other 1541 Bugs (3/3)
- p036.jpg
- FORMAT TRACK 36 (1/2)
- p037.jpg
- FORMAT TRACK 36 (2/2)
- p038.jpg
- An Amiga Parallel Printer Cable (1/2)
- p039.jpg
- An Amiga Parallel Printer Cable (2/2)
TransBloopers
- p040.jpg
- Save SYMASS Symbols: Create Symbol Table Files Accessible
from the BASIC Editor (1/2)
- p041.jpg
- Save SYMASS Symbols: Create Symbol Table Files Accessible
from the BASIC Editor (2/2)
- p042.jpg
- Transcribe 64: A Relative File Copy Utility for the Commodore 64 (1/4)
- p043.jpg
- Transcribe 64: A Relative File Copy Utility for the Commodore 64 (2/4)
- p044.jpg
- Transcribe 64: A Relative File Copy Utility for the Commodore 64 (3/4)
- p045.jpg
- Transcribe 64: A Relative File Copy Utility for the Commodore 64 (4/4)
- p046.jpg
- Animals: An Exercise in Artificial Intelligence (1/4)
- p047.jpg
- Animals: An Exercise in Artificial Intelligence (2/4)
- p048.jpg
- Animals: An Exercise in Artificial Intelligence (3/4)
- p049.jpg
- Animals: An Exercise in Artificial Intelligence (4/4)
- p050.jpg
- BREAK KEY 64: alter parameters while a program is running (1/4)
- p051.jpg
- BREAK KEY 64: alter parameters while a program is running (2/4)
- p052.jpg
- BREAK KEY 64: alter parameters while a program is running (3/4)
- p053.jpg
- BREAK KEY 64: alter parameters while a program is running (4/4)
- p054.jpg
- MOVE: A General Purpose Propagating Move Routine (1/2)
- p055.jpg
- MOVE: A General Purpose Propagating Move Routine (2/2)
- p056.jpg
- Bit Addressing of Sprite Controls
- p057.jpg
- Sprite Numbers: A painless way to flash numbers
on text or graphics screens (1/3)
- p058.jpg
- Sprite Numbers: A painless way to flash numbers
on text or graphics screens (2/3)
- p059.jpg
- Sprite Numbers: A painless way to flash numbers
on text or graphics screens (3/3)
- p060.jpg
- Adding Depth to Your Screens - Some Tips on 3-D Sprite Animation
- p061.jpg
- Viewports for the Commodore 64: A Hi-res and Multicolour Mode
Windowing Utility (1/5)
- p062.jpg
- Viewports for the Commodore 64: A Hi-res and Multicolour Mode
Windowing Utility (2/5)
- p063.jpg
- Viewports for the Commodore 64: A Hi-res and Multicolour Mode
Windowing Utility (3/5)
- p064.jpg
- Viewports for the Commodore 64: A Hi-res and Multicolour Mode
Windowing Utility (4/5)
- p065.jpg
- Viewports for the Commodore 64: A Hi-res and Multicolour Mode
Windowing Utility (5/5)
- p066.jpg
- Commodore 64 High Resolution Draw Routine: A High-Res Utility
You Can Incorporate Into Your Own Programs (1/2)
- p067.jpg
- Commodore 64 High Resolution Draw Routine: A High-Res Utility
You Can Incorporate Into Your Own Programs (2/2)
- p068.jpg
- Hi-Res Search and Print: The Complete Hires Printer Utility! (1/4)
- p069.jpg
- Hi-Res Search and Print: The Complete Hires Printer Utility! (2/4)
- p070.jpg
- Hi-Res Search and Print: The Complete Hires Printer Utility! (3/4)
- p071.jpg
- Hi-Res Search and Print: The Complete Hires Printer Utility! (4/4)
- p072.jpg
- Commodore 128 High-Res Graphics: Hi-Res Graphics on the Commodore 128's
80 Column Screen Using BASIC 7.0 Commands (1/3)
- p073.jpg
- Commodore 128 High-Res Graphics: Hi-Res Graphics on the Commodore 128's
80 Column Screen Using BASIC 7.0 Commands (2/3)
- p074.jpg
- Commodore 128 High-Res Graphics: Hi-Res Graphics on the Commodore 128's
80 Column Screen Using BASIC 7.0 Commands (3/3)
- p075.jpg
- Computoons
- p076.jpg
- News BRK (1/5)
- p077.jpg
- News BRK (2/5)
- p078.jpg
- News BRK (3/5)
- p079.jpg
- News BRK (4/5)
- p080.jpg
- News BRK (5/5)
- 100/
- 200/
- 400/
- v7i3/
- The Transactor, Volume 7, Issue 03, November 1986
- j1.jpg
- Cover Page of The Transactor Volume 7, Issue 3:
Programming The Chips
- j2.jpg
- Advertisement: Pocket Writer, Pocket Planner and Pocket Filer
for the Commodore 128 and 64 (Digital Solutions Ltd.)
- j3.jpg
- Advertisement: Super Kit 1541 by Prism Software
- j4.jpg
- Advertisement: The Transactor Disk
- p000a.jpg
- Advertisement: Pocket Writer, Pocket Planner and Pocket Filer
for the Commodore 128 and 64 (Digital Solutions Ltd.)
- p000b.jpg
- Advertisement: Join TPUG, COMAL Users Group USA,
The 1986 Commodore Reference Diary
- p001.jpg
- Article Index
- p002.jpg
- General Information
- p003.jpg
- Editorial
- p004.jpg
- Using "VERIFIZER" (1/2)
- p005.jpg
- Using "VERIFIZER" (2/2)
- p006.jpg
- Bits and Pieces (1/4)
- p007.jpg
- Bits and Pieces (2/4)
- p008.jpg
- Bits and Pieces (3/4)
- p009.jpg
- Bits and Pieces (4/4)
- p010.jpg
- Letters (1/5)
- p011.jpg
- Letters (2/5)
- p012.jpg
- Letters (3/5)
- p013.jpg
- Letters (4/5)
- p014.jpg
- Letters (5/5)
- p015.jpg
- TransBASIC Installment #11 (1/7)
- p016.jpg
- TransBASIC Installment #11 (2/7)
- p017.jpg
- TransBASIC Installment #11 (3/7)
- p018.jpg
- TransBASIC Installment #11 (4/7)
- p063.jpg
- The 8563 VDC Chip: all about the C128 Video Display Controller chip (7/7)
- p065.jpg
- Keyboard Expander (2/12)
- p066.jpg
- Keyboard Expander (3/12)
- p067.jpg
- Keyboard Expander (4/12)
- p068.jpg
- Keyboard Expander (5/12)
- p069.jpg
- Keyboard Expander (6/12)
- p070.jpg
- Keyboard Expander (7/12)
- p071.jpg
- Keyboard Expander (8/12)
- p072.jpg
- Keyboard Expander (9/12)
- p073.jpg
- Keyboard Expander (10/12)
- p074.jpg
- Keyboard Expander (11/12)
- p075.jpg
- Keyboard Expander (12/12)
- p076.jpg
- News BRK (1/5)
- p077.jpg
- News BRK (2/5)
- p078.jpg
- News BRK (3/5)
- p079.jpg
- News BRK (4/5)
- p080.jpg
- News BRK (5/5)
- p081.jpg
- Computoons
- p082.jpg
- Advertisement: 2 MEGs For Your Amiga by Comspec Communications Inc.
- 100/
- 200/
- 400/
- v7i4/
- The Transactor, Volume 7, Issue 04, January 1987
- j1.jpg
- Cover Page of The Transactor Volume 7, Issue 4:
Gizmos and Gadgets
- j2.jpg
- Advertisement: Pocket Writer, Pocket Planner and Pocket Filer
for the Commodore 128 and 64 (Digital Solutions Ltd.)
- j3.jpg
- Advertisement: Pocket Writer, Pocket Planner and Pocket Filer
for the Commodore 128 and 64 (Digital Solutions Ltd.)
- j4.jpg
- Advertisement: The Transactor Disk
- j5.jpg
- Advertisement: GNOME Speed (BASIC 7.0 compiler) and
GNOME Kit (programming, designing and debugging aids for
BASIC and machine language programming) by SM Software, Inc.
- j6.jpg
- Advertisement: Super Kit 1541 by Prism Software
- j7.jpg
- Advertisement: The World of Commodore, December 4-7, 1986,
International Centre, Toronto
- p001.jpg
- Article Index
- p002.jpg
- General Information
- p003.jpg
- Editorial
- p004.jpg
- Using "VERIFIZER"
- p005.jpg
- Bits and Pieces (1/6)
- p006.jpg
- Bits and Pieces (2/6)
- p007.jpg
- Bits and Pieces (3/6)
- p008.jpg
- Bits and Pieces (4/6)
- p009.jpg
- Bits and Pieces (5/6)
- p010.jpg
- Bits and Pieces (6/6)
- p011.jpg
- Letters (1/4)
- p012.jpg
- Letters (2/4)
- p013.jpg
- Letters (3/4)
- p014.jpg
- Letters (4/4)
- p015.jpg
- TransBASIC Installment #12 (1/4)
- p016.jpg
- TransBASIC Installment #12 (2/4)
- p017.jpg
- TransBASIC Installment #12 (3/4)
- p018.jpg
- TransBASIC Installment #12 (4/4)
- p019.jpg
- TeleColumn (1/5)
First Transactor Online Conference! Saturday, November 1, 1986
- p020.jpg
- TeleColumn (2/5)
- p021.jpg
- TeleColumn (3/5)
- p022.jpg
- TeleColumn (4/5)
- p023.jpg
- TeleColumn (5/5)
- p024.jpg
- Build a Modem Emulator (1/2)
- p025.jpg
- Build a Modem Emulator (2/2)
- p026.jpg
- Universal RS-232 Cable (1/3)
- p027.jpg
- Universal RS-232 Cable (2/3)
- p028.jpg
- Universal RS-232 Cable (3/3)
- p029.jpg
- A $2.00 Printer Interface Reset Switch
- p030.jpg
- The Commodore 64 Capacitance Meter (1/4)
- p031.jpg
- The Commodore 64 Capacitance Meter (2/4)
- p032.jpg
- The Commodore 64 Capacitance Meter (3/4)
- p033.jpg
- The Commodore 64 Capacitance Meter (4/4)
- p034.jpg
- Commodore 64 Frequency Counter (1/3)
- p035.jpg
- Commodore 64 Frequency Counter (2/3)
- p036.jpg
- Commodore 64 Frequency Counter (3/3)
- p037.jpg
- An Inexpensive Teaching Robot for an Inexpensive Microcomputer (1/5)
- p038.jpg
- An Inexpensive Teaching Robot for an Inexpensive Microcomputer (2/5)
- p039.jpg
- An Inexpensive Teaching Robot for an Inexpensive Microcomputer (3/5)
- p040.jpg
- An Inexpensive Teaching Robot for an Inexpensive Microcomputer (4/5)
- p041.jpg
- An Inexpensive Teaching Robot for an Inexpensive Microcomputer (5/5)
- p042.jpg
- Low Cost Universal EPROM Programmer (1/7)
- p043.jpg
- Low Cost Universal EPROM Programmer (2/7)
- p044.jpg
- Low Cost Universal EPROM Programmer (3/7)
- p045.jpg
- Low Cost Universal EPROM Programmer (4/7)
- p046.jpg
- Low Cost Universal EPROM Programmer (5/7)
- p047.jpg
- Low Cost Universal EPROM Programmer (6/7)
- p048.jpg
- Low Cost Universal EPROM Programmer (7/7)
- p049.jpg
- A C64 Cartridge Without EPROMs (1/5)
- p050.jpg
- A C64 Cartridge Without EPROMs (2/5)
- p051.jpg
- A C64 Cartridge Without EPROMs (3/5)
- p052.jpg
- A C64 Cartridge Without EPROMs (4/5)
- p053.jpg
- A C64 Cartridge Without EPROMs (5/5)
- p054.jpg
- Upgrade Your C128 with a 48K RAM Disk (1/2)
- p055.jpg
- Upgrade Your C128 with a 48K RAM Disk (2/2)
- p056.jpg
- The Commodore 128 - Banking on the Turns (1/2)
- p057.jpg
- The Commodore 128 - Banking on the Turns (2/2)
- p058.jpg
- Software On/Off Write Protect for the 1541 (1/2)
- p059.jpg
- Software On/Off Write Protect for the 1541 (2/2)
- p060.jpg
- Amiga Dispatches (1/3)
- p061.jpg
- Amiga Dispatches (2/3)
- p062.jpg
- Amiga Dispatches (3/3)
- p063.jpg
- Exploring the World of MFM on the 1571 Disk Drive (1/5)
- p064.jpg
- Exploring the World of MFM on the 1571 Disk Drive (2/5)
- p065.jpg
- Exploring the World of MFM on the 1571 Disk Drive (3/5)
- p066.jpg
- Exploring the World of MFM on the 1571 Disk Drive (4/5)
- p067.jpg
- Exploring the World of MFM on the 1571 Disk Drive (5/5)
- p068.jpg
- C64 Mini-Tracer (1/5)
- p069.jpg
- C64 Mini-Tracer (2/5)
- p070.jpg
- C64 Mini-Tracer (3/5)
- p071.jpg
- C64 Mini-Tracer (4/5)
- p072.jpg
- C64 Mini-Tracer (5/5)
- p073.jpg
- Shiloh's Raid: 1541 Relative File Bug Spray (1/4)
- p074.jpg
- Shiloh's Raid: 1541 Relative File Bug Spray (2/4)
- p075.jpg
- Shiloh's Raid: 1541 Relative File Bug Spray (3/4)
- p076.jpg
- Shiloh's Raid: 1541 Relative File Bug Spray (4/4)
- p077.jpg
- News BRK (1/4)
- p078.jpg
- News BRK (2/4)
- p079.jpg
- News BRK (3/4)
- p080.jpg
- News BRK (4/4)
- p081.jpg
- Computoons
- q001.jpg
- TPUG News, Volume 1, Number 1, page 1
Welcome to the TPUG/Transactor Pages
- q002.jpg
- TPUG News, Volume 1, Number 1, page 2
TPUG on Delphi
- q003.jpg
- TPUG News, Volume 1, Number 1, page 3
Review: 1670 Modem-1200 from Commodore
Review: Creative Writer from the G.A.S.S. Co.
- q004.jpg
- TPUG News, Volume 1, Number 1, page 4
Review: The Hobbit from Addison Wesley
- q005.jpg
- TPUG News, Volume 1, Number 1, page 5
TPUG C-64 Library Supplement (1/4)
- q006.jpg
- TPUG News, Volume 1, Number 1, page 6
TPUG C-64 Library Supplement (2/4)
- q007.jpg
- TPUG News, Volume 1, Number 1, page 7
TPUG C-64 Library Supplement (3/4)
- q008.jpg
- TPUG News, Volume 1, Number 1, page 8
TPUG C-64 Library Supplement (4/4)
- r001.jpg
- Transactor Advertisement Insert (1/4)
- r002.jpg
- Transactor Advertisement Insert (2/4)
- r003.jpg
- Transactor Advertisement Insert (3/4)
- r004.jpg
- Transactor Advertisement Insert (4/4)
- s001.jpg
- CompuServe IntroPak page 1/44
The First Choice of a Network Nation
- s002.jpg
- CompuServe IntroPak page 2/44
CompuServe compatible hardware (1/3)
- s003.jpg
- CompuServe IntroPak page 3/44
CompuServe compatible hardware (2/3)
- s004.jpg
- CompuServe IntroPak page 4/44
CompuServe compatible hardware (3/3)
- s005.jpg
- CompuServe IntroPak page 5/44
Communication/Forums (GO COMMUNICATE)
- s006.jpg
- CompuServe IntroPak page 6/44
Forums - Special Interest Groups
- s007.jpg
- CompuServe IntroPak page 7/44
EasyPlex Electronic Mail
Citizens Band Simulator
- s008.jpg
- CompuServe IntroPak page 8/44
News/Clipping Services (GO NEWS)
- s009.jpg
- CompuServe IntroPak page 9/44
Electronic Shopping
- s010.jpg
- CompuServe IntroPak page 10/44
Financial Transaction Services (GO BANKING)
- s011.jpg
- CompuServe IntroPak page 11/44
Entertainment & Games (GO GAMES)
- s012.jpg
- CompuServe IntroPak page 12/44
Travel (GO TRAVEL)
- s013.jpg
- CompuServe IntroPak page 13/44
Education & Reference (GO REFERENCE)
- s014.jpg
- CompuServe IntroPak page 14/44
Home, Health & Family (GO HOME)
- s015.jpg
- CompuServe IntroPak page 15/44
Money Matters & Markets (GO MONEY)
- s016.jpg
- CompuServe IntroPak page 16/44
Business & Other Interests (GO BUSINESS)
- s017.jpg
- CompuServe IntroPak page 17/44
The Executive Option
- s018.jpg
- CompuServe IntroPak page 18/44
Start Getting the Most from Your Computer Now, It's Easy! (1/6)
- s019.jpg
- CompuServe IntroPak page 19/44
Start Getting the Most from Your Computer Now, It's Easy! (2/6)
- s020.jpg
- CompuServe IntroPak page 20/44
Start Getting the Most from Your Computer Now, It's Easy! (3/6)
- s021.jpg
- CompuServe IntroPak page 21/44
Start Getting the Most from Your Computer Now, It's Easy! (4/6)
- s022.jpg
- CompuServe IntroPak page 22/44
Start Getting the Most from Your Computer Now, It's Easy! (5/6)
- s023.jpg
- CompuServe IntroPak page 23/44
Start Getting the Most from Your Computer Now, It's Easy! (6/6)
- s024.jpg
- CompuServe IntroPak page 24/44
Handling Problems
- s025.jpg
- CompuServe IntroPak page 25/44
CompuServe Customer Support (1/2)
- s026.jpg
- CompuServe IntroPak page 26/44
CompuServe Customer Support (2/2)
- s027.jpg
- CompuServe IntroPak page 27/44
Quick Words
- s028.jpg
- CompuServe IntroPak page 28/44
User Guides and VIDTEX Communications Software (1/2)
- s029.jpg
- CompuServe IntroPak page 29/44
User Guides and VIDTEX Communications Software (2/2)
- s030.jpg
- CompuServe IntroPak page 30/44
Information Service Rates
- s031.jpg
- CompuServe IntroPak page 31/44
Transaction/Premium Program Rates (1/3)
- s032.jpg
- CompuServe IntroPak page 32/44
Transaction/Premium Program Rates (2/3)
- s033.jpg
- CompuServe IntroPak page 33/44
Transaction/Premium Program Rates (3/3)
- s034.jpg
- CompuServe IntroPak page 34/44
Navigational Command Summary
- s035.jpg
- CompuServe IntroPak page 35/44
Control Character Command Summary
- s036.jpg
- CompuServe IntroPak page 36/44
Forum Command Introduction
- s037.jpg
- CompuServe IntroPak page 37/44
Information Service Highlights (1/6)
- s038.jpg
- CompuServe IntroPak page 38/44
Information Service Highlights (2/6)
- s039.jpg
- CompuServe IntroPak page 39/44
Information Service Highlights (3/6)
- s040.jpg
- CompuServe IntroPak page 40/44
Information Service Highlights (4/6)
- s041.jpg
- CompuServe IntroPak page 41/44
Information Service Highlights (5/6)
- s042.jpg
- CompuServe IntroPak page 42/44
Information Service Highlights (6/6)
- s043.jpg
- CompuServe IntroPak page 43/44
CompuServe Network Access Numbers (1/2)
- s044.jpg
- CompuServe IntroPak page 44/44
CompuServe Network Access Numbers (2/2)
- si1.jpg
- CompuServe Sign-up Information (1/4)
- si2.jpg
- CompuServe Sign-up Information (2/4)
- si3.jpg
- CompuServe Sign-up Information (3/4)
- si4.jpg
- CompuServe Sign-up Information (4/4)
- sj1.jpg
- CompuServe IntroPak front cover (1/2)
- sj2.jpg
- CompuServe IntroPak front cover (2/2)
- sj3.jpg
- CompuServe IntroPak back cover (1/2)
- sj4.jpg
- CompuServe IntroPak back cover (2/2)
- 100/
- 200/
- 400/
- v7i5/
- The Transactor, Volume 7, Issue 05, March 1987
- j1.jpg
- Cover Page of The Transactor Volume 7, Issue 5:
More Languages
- 100/
- 200/
- 400/
- v7i6/
- The Transactor, Volume 7, Issue 06, May 1987
- j1.jpg
- Cover Page of The Transactor Volume 7, Issue 6:
Simulations and Modelling
- p001.jpg
- Article Index
- p015.jpg
- Letters (3/3)
TransBloopers
- p039.jpg
- Universal EPROM Programmer Update (1/4)
- p040.jpg
- Universal EPROM Programmer Update (2/4)
- p041.jpg
- Universal EPROM Programmer Update (3/4)
- p042.jpg
- Universal EPROM Programmer Update (4/4)
- 100/
- 200/
- 400/
- v8i1/
- The Transactor, Volume 8, Issue 01, July 1987
- j1.jpg
- Cover Page of The Transactor Volume 8, Issue 1:
Math
- 100/
- 200/
- 400/
- v8i2/
- The Transactor, Volume 8, Issue 02, September 1987
- j1.jpg
- Cover Page of The Transactor Volume 8, Issue 2:
Operating Systems
- 100/
- 200/
- 400/
- v8i3/
- The Transactor, Volume 8, Issue 03, November 1987
- j1.jpg
- Cover Page of The Transactor Volume 8, Issue 3
- 100/
- 200/
- 400/
- v8i4/
- The Transactor, Volume 8, Issue 04, January 1988
- j1.jpg
- Cover Page of The Transactor Volume 8, Issue 4
- j2.jpg
- Advertisement: The Potpourri Disk
- j3.jpg
- Advertisement: The Transactor Disk
- j4.jpg
- Advertisement: The World of Commodore, International Centre,
December 3-6, '87, Toronto
- p001.jpg
- Article Index
- p002.jpg
- General Information
- p003.jpg
- Editorial
- p004.jpg
- Using "VERIFIZER" (1/2)
- p005.jpg
- Using "VERIFIZER" (2/2)
- p006.jpg
- Bits and Pieces (1/6)
- p007.jpg
- Bits and Pieces (2/6)
- p008.jpg
- Bits and Pieces (3/6)
- p009.jpg
- Bits and Pieces (4/6)
- p010.jpg
- Bits and Pieces (5/6)
- p011.jpg
- Bits and Pieces (6/6)
- p012.jpg
- Letters (1/3)
- p013.jpg
- Letters (2/3)
- p014.jpg
- Letters (3/3)
- p015.jpg
- Tranzbloopurz
- p016.jpg
- TeleColumn (1/2)
- p017.jpg
- TeleColumn (2/2)
- p018.jpg
- The Projector, Part II (1/11)
- p019.jpg
- The Projector, Part II (2/11)
- p020.jpg
- The Projector, Part II (3/11)
- p021.jpg
- The Projector, Part II (4/11)
- p022.jpg
- The Projector, Part II (5/11)
- p023.jpg
- The Projector, Part II (6/11)
- p024.jpg
- The Projector, Part II (7/11)
- p025.jpg
- The Projector, Part II (8/11)
- p026.jpg
- The Projector, Part II (9/11)
- p027.jpg
- The Projector, Part II (10/11)
- p028.jpg
- The Projector, Part II (11/11)
- p029.jpg
- Computer Generated Holography on a C64 (1/8)
- p030.jpg
- Computer Generated Holography on a C64 (2/8)
- p031.jpg
- Computer Generated Holography on a C64 (3/8)
- p032.jpg
- Computer Generated Holography on a C64 (4/8)
- p033.jpg
- Computer Generated Holography on a C64 (5/8)
- p034.jpg
- Computer Generated Holography on a C64 (6/8)
- p035.jpg
- Computer Generated Holography on a C64 (7/8)
- p036.jpg
- Computer Generated Holography on a C64 (8/8)
- p037.jpg
- CIRCLES for the C64 (1/6)
- p038.jpg
- CIRCLES for the C64 (2/6)
- p039.jpg
- CIRCLES for the C64 (3/6)
- p040.jpg
- CIRCLES for the C64 (4/6)
- p041.jpg
- CIRCLES for the C64 (5/6)
- p042.jpg
- CIRCLES for the C64 (6/6)
- p043.jpg
- Inside C128 CP/M: Supporting More Foreign Disk Formats (1/5)
- p044.jpg
- Inside C128 CP/M: Supporting More Foreign Disk Formats (2/5)
- p045.jpg
- Inside C128 CP/M: Supporting More Foreign Disk Formats (3/5)
- p046.jpg
- Inside C128 CP/M: Supporting More Foreign Disk Formats (4/5)
- p047.jpg
- Inside C128 CP/M: Supporting More Foreign Disk Formats (5/5)
- p048.jpg
- CP/M 3.0: Plus Redirection and Batch Processing (1/4)
- p049.jpg
- CP/M 3.0: Plus Redirection and Batch Processing (2/4)
- p050.jpg
- CP/M 3.0: Plus Redirection and Batch Processing (3/4)
- p051.jpg
- CP/M 3.0: Plus Redirection and Batch Processing (4/4)
- p052.jpg
- Square Roots in Machine Language (1/2)
- p053.jpg
- Square Roots in Machine Language (2/2)
- p054.jpg
- PLACEHOLDER for the Commodore 64 (1/2)
- p055.jpg
- PLACEHOLDER for the Commodore 64 (2/2)
- p056.jpg
- Reviews
The Turbo Processor for the C64 (1/2)
- p057.jpg
- Reviews
The Turbo Processor for the C64 (2/2)
Machine Language Routines for the Commodore 64/128 (1/2)
- p058.jpg
- Reviews
Machine Language Routines for the Commodore 64/128 (2/2)
Merlin-128: 6502 Macro Assembler Development System (1/2)
- p059.jpg
- Reviews
Merlin-128: 6502 Macro Assembler Development System (2/2)
Benchmark Modula-2 (1/4)
- p060.jpg
- Reviews
Benchmark Modula-2 (2/4)
- p061.jpg
- Reviews
Benchmark Modula-2 (3/4)
- p062.jpg
- Reviews
Benchmark Modula-2 (4/4)
- p063.jpg
- Amiga Dispatches (1/3)
- p064.jpg
- Amiga Dispatches (2/3)
- p065.jpg
- Amiga Dispatches (3/3)
- p066.jpg
- TWM: A Paneless Approach to Tiny Window Management (1/6)
- p067.jpg
- TWM: A Paneless Approach to Tiny Window Management (2/6)
- p068.jpg
- TWM: A Paneless Approach to Tiny Window Management (3/6)
- p069.jpg
- TWM: A Paneless Approach to Tiny Window Management (4/6)
- p070.jpg
- TWM: A Paneless Approach to Tiny Window Management (5/6)
- p071.jpg
- TWM: A Paneless Approach to Tiny Window Management (6/6)
- p072.jpg
- The View Port (1/2)
- p073.jpg
- The View Port (2/2)
Advertisement: New! Improved! TransBASIC 2! with SYMASS
- p074.jpg
- ACCESS: The best of non-commercial software (1/2)
- p075.jpg
- ACCESS: The best of non-commercial software (2/2)
Advertisement: Bits & Pieces I: The Disk
- p076.jpg
- News BRK (1/4)
- p077.jpg
- News BRK (2/4)
- p078.jpg
- News BRK (3/4)
- p079.jpg
- Advertisement: NorthWest Music Center Inc.: We want to be your
Commodore shop
Hacker's Corner
NWM's Inventory Control System
Commodore's SuperPET 9000
SFD 1001
B-128 $145
Software for the B-128!
- p080.jpg
- News BRK (4/4)
- q1.jpg
- TPUG News, Volume 2, Number 1, page 1
President's Report
- q2.jpg
- TPUG News, Volume 2, Number 1, page 2
World of Commodore
- q3.jpg
- TPUG News, Volume 2, Number 1, page 3
The 1581 Disk Drive
- q4.jpg
- TPUG News, Volume 2, Number 1, page 4
Yes, There IS a Difference Between Micros and 'Big' Computers
- q5.jpg
- TPUG News, Volume 2, Number 1, page 5
Jim Butterfield: A-1 in past, present and future incarnations
- q6.jpg
- TPUG News, Volume 2, Number 1, page 6
Reviews
Pocket Modem 1200 from BOT Engineering
The Sentry from Firebird
- q7.jpg
- TPUG News, Volume 2, Number 1, page 7
Chess and Computer Chess Boards
TPUG Disk Library Supplement (1/2)
- q8.jpg
- TPUG News, Volume 2, Number 1, page 8
TPUG Disk Library Supplement (2/2)
- r1.jpg
- Transaction Advertisement Insert (1/4)
- r2.jpg
- Transaction Advertisement Insert (2/4)
- r3.jpg
- Transaction Advertisement Insert (3/4)
- r4.jpg
- Transaction Advertisement Insert (4/4)
- 100/
- 200/
- 400/
- v8i5/
- The Transactor, Volume 8, Issue 05, March 1988
- j1.jpg
- Cover Page of The Transactor Volume 8, Issue 5
- 100/
- 200/
- 400/
- v8i6/
- The Transactor, Volume 8, Issue 06, May 1988
- j1.jpg
- Cover Page of The Transactor Volume 8, Issue 6
- 100/
- 200/
- 400/
- v9i1/
- The Transactor, Volume 9, Issue 01, September 1988
- j1.jpg
- Cover Page of The Transactor Volume 9, Issue 1
- 100/
- 200/
- 400/
- v9i2/
- The Transactor, Volume 9, Issue 02, December 1988
- j1.jpg
- Cover Page of The Transactor Volume 9, Issue 2
- 100/
- 200/
- 400/
- v9i3/
- The Transactor, Volume 9, Issue 03, February 1989
- j1.jpg
- Cover Page of The Transactor Volume 9, Issue 3
- 100/
- 200/
- 400/
- v9i4/
- The Transactor, Volume 9, Issue 04, April 1989
- j1.jpg
- Cover Page of The Transactor Volume 9, Issue 4
- 100/
- 200/
- 400/
- v9i5/
- The Transactor, Volume 9, Issue 05, June 1989
- j1.jpg
- Cover Page of The Transactor Volume 9, Issue 5
- 100/
- 200/
- 400/
- v9i6/
- The Transactor, Volume 9, Issue 06, August 1989
- j1.jpg
- Cover Page of The Transactor Volume 9, Issue 6
- 100/
- 200/
- 400/
- manuals/
- Commodore related manuals
See also the Project 64 document homepage at
http://project64.c64.org/ and the iDOC= homepage at
http://www.softwolves.pp.se/idoc/.
These manuals were originally distributed with all Commodore computers &
peripherals, and can be downloaded for own use if original is missing.
Copying and reprinting of these documents are forbidden by copyright law.
- anthology/
- The Complete Commodore Inner Space Anthology was composed by
Karl J.H. Hildon, the editor of The Transactor magazine
../../magazines/transactor/index.html.
He has given the permission to distribute these files, but he
is still selling reprints of this book. Contact him for
details at mailto:[email protected].
These images were obtained from Craig Bruce. The metadata (textual
table of contents) and the browsing system were created by Marko Mäkelä.
- index.css
- Style sheet for the thumbnail directories.
- j1.jpg
- Cover Page
- j2.jpg
- Calendar 1984-1987 and Canadian Cataloguing in Publication Data
- p000a.jpg
- Foreword
- p000b.jpg
- Table of Contents, page 1 of 2
- p000c.jpg
- Table of Contents, page 2 of 2
- p001.jpg
- BASIC Section: Commands and Statements
- p002.jpg
- BASIC Section: String Functions, Arithmetic Functions
- p003.jpg
- BASIC Section: Arithmetic Operations, Special Symbols,
Hierarchy of Operations, Reserved Variables, BASIC 4.0 Disk Commands
- p004.jpg
- BASIC Section: BASIC RAM Memory Allocation, BASIC Text Line Structure,
Variable Formats, 'FOR' Stack Entry, 'GOSUB' Stack Entry,
Reserved Variables: ST, DS, DS$
- p005.jpg
- BASIC Section: Additional B Series Commands, Additional +4/C16 Commands
- p006.jpg
- BASIC Section: B/+4/C16 Escape Key Sequences
- p007.jpg
- BASIC Section: BASIC 2.0/4.0 Error Messages
- p008.jpg
- BASIC Section: B Series/+4/C16 Error Messages
- p009.jpg
- BASIC Section: BASIC Abbreviations
- p010.jpg
- BASIC Section: C64 Super Expander Commands
- p011.jpg
- COMAL Section: Reserved Variables, COMAL Commands
- p012.jpg
- COMAL Section: Sprite Commands, Turtle Graphics Commands,
COMAL 2.0 Library Descriptions
- p013.jpg
- COMAL Section: COMAL 2.0 Memory Map (1 of 2)
- p014.jpg
- COMAL Section: COMAL 2.0 Memory Map (2 of 2)
- p015.jpg
- COMAL Section: COMAL 0.14 Memory Map
- p016.jpg
- Printer Section: Matrix Printer Control Characters,
Matrix Printer Format Characters, Letter Quality Printer Commands,
Greek Alphabet Characters
- p017.jpg
- Business Software Section: Wordprocessing Reference Guide (1 of 2)
- p018.jpg
- Business Software Section: Wordprocessing Reference Guide (2 of 2)
- p019.jpg
- Business Software Section: Spreadsheet Commands
- p020.jpg
- Business Software Section: +4: 3+1 Software Commands
- p021.jpg
- Machine Language Section: Machine Language Monitor Commands,
Assembler Commands
- p022.jpg
- Machine Language Section: CPU Model, Pocket Op-Codes Chart,
6502 Extra Op-Codes, Hexadecimal Conversion Table
- p023.jpg
- Machine Language Section: Instruction Set Summary (1 of 2)
- p024.jpg
- Machine Language Section: Instruction Set Summary (2 of 2)
- p025.jpg
- Machine Language Section: Instruction Set Descriptions, Addressing Modes
- p026.jpg
- Machine Language Section: User Callable ROM Routines
- p027.jpg
- Machine Language Section: BASIC 2.0/4.0 Kernal Routines,
VIC 20/Commodore 64 Kernal Routines
- p028.jpg
- Machine Language Section: Keyword Tokens and Entry Points
- p029.jpg
- Superchart BASIC 2.0/4.0 (PET/CBM, 1 of 2)
- p030.jpg
- Superchart BASIC 2.0/4.0 (PET/CBM, 2 of 2)
- p031.jpg
- Memory Maps: PET/CBM BASIC 2.0/4.0 RAM and I/O
- p032.jpg
- Memory Maps: PET/CBM BASIC 2.0/4.0 ROM Routines
- p033.jpg
- Memory Maps: PET/CBM BASIC 2.0/4.0 Zero Page Contents (1 of 2)
- p034.jpg
- Memory Maps: PET/CBM BASIC 2.0/4.0 Zero Page Contents (2 of 2)
- p035.jpg
- Memory Maps: VIC 20 RAM, ROM
- p036.jpg
- Memory Maps: VIC 20 RAM, I/O
- p037.jpg
- SuperChart: VIC 20/Commodore 64 (1 of 2)
- p038.jpg
- SuperChart: VIC 20/Commodore 64 (2 of 2)
- p039.jpg
- Memory Maps: Commodore 64 RAM, ROM
- p040.jpg
- Memory Maps: Commodore 64 I/O
- p041.jpg
- Memory Maps: Commodore VIC 20/C64 Zero Page Contents (1 of 2)
- p042.jpg
- Memory Maps: Commodore VIC 20/C64 Zero Page Contents (2 of 2)
- p043.jpg
- Memory Maps: B Series RAM, ROM, I/O (1 of 2)
- p044.jpg
- Memory Maps: B Series RAM, ROM, I/O (2 of 2)
- p045.jpg
- Memory Maps: +4/C16 RAM
- p046.jpg
- Memory Maps: +4/C16 ROM, I/O
- p047.jpg
- Disk Drives Section: Disk Specifications, Directory Header Formats,
Directory Sector Formats
- p048.jpg
- Disk Drives Section: Block Availability Map Formats, Sector Recording Format
- p049.jpg
- Disk Drives Section: Data File Format, PET/CBM Disk Access Routines,
Utility Command Set, User Command Jump Table, LED Error Diagnostics,
Track/Sector Distribution Table, GCR Codes
- p050.jpg
- Disk Drives Section: 4040 Memory Map (1 of 4)
- p051.jpg
- Disk Drives Section: 4040 Memory Map (2 of 4)
- p052.jpg
- Disk Drives Section: 4040 Memory Map (3 of 4)
- p053.jpg
- Disk Drives Section: 4040 Memory Map (4 of 4)
- p054.jpg
- Disk Drives Section: 8050 Memory Map (1 of 3)
- p055.jpg
- Disk Drives Section: 8050 Memory Map (2 of 3)
- p056.jpg
- Disk Drives Section: 8050 Memory Map (2 of 3)
- p057.jpg
- Disk Drives Section: 1541 Memory Map (1 of 3)
- p058.jpg
- Disk Drives Section: 1541 Memory Map (2 of 3)
- p059.jpg
- Disk Drives Section: 1541 Memory Map (3 of 3)
- p060.jpg
- Music Section: Music Symbols
- p061.jpg
- Music Section: Note Frequency Table, Chord Note Derivatives
- p062.jpg
- Music Section: CB2 Note Values, VIC 20 Note Values,
Commodore 64 SID Note Values, Commodore 64 ADSR Envelope Values,
+4/C16 SOUND Values
- p063.jpg
- Video Section: VIC 20 Screen and Border Colours, 6845 Video Chip Registers,
Colour Codes, 8032 Screen Control Characters, Secondary Address Table
- p064.jpg
- Video Section: VIC 20 Screen Memory Addresses,
VIC 20 Character Base Addresses, Commodore 64 Screen Memory,
Commodore 64 VIC II Chip Addresses, Commodore 64 Character Base,
Character ROM Contents
- p065.jpg
- Video Section: Sprite Design
- p066.jpg
- Video Section: Programmable Character Design,
PET/CBM 40 Column Screen Map
- p067.jpg
- Video Section: VIC 20 Screen and Colour Table Maps without Expansion Memory
- p068.jpg
- Video Section: VIC 20 Screen and Colour Table Maps with Expansion Memory
- p069.jpg
- Video Section: C64 Screen and Colour Table Maps
- p070.jpg
- Video Section: 80 Column Screen Map
- p071.jpg
- Video Section: B Series 80 Column Screen Map
- p072.jpg
- Video Section: +4/C16 Screen and Colour Table Map
- p073.jpg
- Video Section: True ASCII Conversion Table (1 of 2)
- p074.jpg
- Video Section: True ASCII Conversion Table (2 of 2)
- p075.jpg
- Telecomputing Section: Network Phone Numbers (1 of 2)
- p076.jpg
- Telecomputing Section: Network Phone Numbers (2 of 2)
- p077.jpg
- Telecomputing Section: CompuServe Commands
- p078.jpg
- Telecomputing Section: CompuServe Category Index
- p079.jpg
- Telecomputing Section: Bulletin Boards by Area Code (1 of 5)
- p080.jpg
- Telecomputing Section: Bulletin Boards by Area Code (2 of 5)
- p081.jpg
- Telecomputing Section: Bulletin Boards by Area Code (3 of 5)
- p082.jpg
- Telecomputing Section: Bulletin Boards by Area Code (4 of 5)
- p083.jpg
- Telecomputing Section: Bulletin Boards by Area Code (5 of 5)
- p084.jpg
- Telecomputing Section: Time Zone and Area Code Map
- p085.jpg
- Telecomputing Section: Bulletin Boards in Alphabetical Order (1 of 5)
- p086.jpg
- Telecomputing Section: Bulletin Boards in Alphabetical Order (2 of 5)
- p087.jpg
- Telecomputing Section: Bulletin Boards in Alphabetical Order (3 of 5)
- p088.jpg
- Telecomputing Section: Bulletin Boards in Alphabetical Order (4 of 5)
- p089.jpg
- Telecomputing Section: Bulletin Boards in Alphabetical Order (5 of 5)
- p090.jpg
- Telecomputing Section: Computer Clubs (1 of 7)
- p091.jpg
- Telecomputing Section: Computer Clubs (2 of 7)
- p092.jpg
- Telecomputing Section: Computer Clubs (3 of 7)
- p093.jpg
- Telecomputing Section: Computer Clubs (4 of 7)
- p094.jpg
- Telecomputing Section: Computer Clubs (5 of 7)
- p095.jpg
- Telecomputing Section: Computer Clubs (6 of 7)
- p096.jpg
- Telecomputing Section: Computer Clubs (7 of 7)
- p097.jpg
- Hardware Section: Tape Recording Format, Cassette Port,
IEEE Standard Definitions
- p098.jpg
- Hardware Section: IEEE 488 Bus Signals, IEEE Byte Transfer Sequence,
IEEE Cable Connector Pinouts, IEEE Port Pinouts
- p099.jpg
- Hardware Section: PET/CBM User Port, 6522 Registers,
Commodore 64 User Port, Commodore 64 Expansion Port,
VIC 20/C64 Keyboard Matrix
- p100.jpg
- Hardware Section: VIC 20 I/O Ports, Commodore 64 I/O Ports
- p101.jpg
- Hardware Section: 6520 PIA Registers
- p102.jpg
- Hardware Section: 6522 VIA Control Registers
- p103.jpg
- Hardware Section: 6526 CIA Control Registers
- p104.jpg
- Hardware Section: Commodore 64 Board Layout, Resistor Colour Codes,
Transistor Lead Assignments
- p105.jpg
- Hardware Section: RS 232 and ACIA Control Registers
- p106.jpg
- Hardware Section: B Series I/O Ports
- p107.jpg
- Hardware Section: Chip Pinouts (1 of 2)
- p108.jpg
- Hardware Section: Chip Pinouts (2 of 2)
- p109.jpg
- Hardware Section: Semiconductor Testing Guide (1 of 2)
- p110.jpg
- Hardware Section: Semiconductor Testing Guide (2 of 2)
- p111.jpg
- Arithmetic and Mathematics: Inch Fractions, International System of Units
- p112.jpg
- Arithmetic and Mathematics: Names for Large Numbers, Roman Numerals,
Constant Values, Boolean Truth Table, Force Formulae, Mathematical Functions,
Trigonometry Rules
- p113.jpg
- Arithmetic and Mathematics: Unit to Unit Conversion Tables (1 of 5)
- p114.jpg
- Arithmetic and Mathematics: Unit to Unit Conversion Tables (2 of 5)
- p115.jpg
- Arithmetic and Mathematics: Unit to Unit Conversion Tables (3 of 5)
- p116.jpg
- Arithmetic and Mathematics: Unit to Unit Conversion Tables (4 of 5)
- p117.jpg
- Arithmetic and Mathematics: Unit to Unit Conversion Tables (5 of 5)
- p118.jpg
- Arithmetic and Mathematics: Geometric Areas and Volumes (1 of 3)
- p119.jpg
- Arithmetic and Mathematics: Geometric Areas and Volumes (2 of 3)
- p120.jpg
- Arithmetic and Mathematics: Geometric Areas and Volumes (3 of 3)
- p121.jpg
- Arithmetic and Mathematics: Periodic Table of The Elements (1 of 2)
- p122.jpg
- Arithmetic and Mathematics: Periodic Table of The Elements (2 of 2)
- p123.jpg
- Advertisement for The Transactor and The Transactor Disk
- p124.jpg
- Jim Butterfield's C128 Memory Map (1 of 5)
- p125.jpg
- Jim Butterfield's C128 Memory Map (2 of 5)
- p126.jpg
- Jim Butterfield's C128 Memory Map (3 of 5)
- p127.jpg
- Jim Butterfield's C128 Memory Map (4 of 5)
- p128.jpg
- Jim Butterfield's C128 Memory Map (5 of 5)
- q1.jpg
- Order Form for the USA and Canada: Front Page
- q2.jpg
- Order Form: Back Page (no stamp needed when mailed in the USA or Canada)
- 100/
- 200/
- 400/
- c128/
- Commodore 64 related manuals
See also the Project 64 document homepage at
http://project64.c64.org/ and the iDOC= homepage at
http://www.softwolves.pp.se/idoc/.
Some of these manuals were originally distributed with Commodore
computers & peripherals, and they can be downloaded for own use if
original is missing. Copying and reprinting of these documents are
forbidden by copyright law.
- C128-128DSystemManual(IT).pdf
- C128-C128D Users Guide (Italian)
- C128D_Introductory_Guide.pdf
- C128D Introductory Guide
- C128D_System_Guide.pdf
- C128D System Guide
- C128_Introductory_Guide.pdf
- C128 Introductory Guide
- C128_Introductory_Guide_(US).pdf
- C128 Introductory Guide (US Version)
- C128_Programmers_Reference_Guide.pdf
- C128 Programmers Reference Guide
- C128_System_Guide.pdf
- C128 System Guide
- Commodore_128_Setup_Wiring_Diagram.pdf
- C128 Setup Wiring Diagram
- c128intro.zip
- Commodore 128 Introductory Guide
- c128sysg.txt
- Commodore 128 Personal Computer System Guide, CBM Ltd. 1985.
- c64@ (link)
- c65/
- C64DX-System-Spec-Update-1-May-1-1991.pdf
- C65 Specifications doc from Fred Bowen
- C64D_preliminary_product_definition.pdf
- C65 Product Definition from Fred Bowen in 1987
- c65_nostalgia.pdf
- Collection of conversations, technical discussions in early days of C65
community
- c65cmds.pet.txt
- C65 command set, in PETSCII format
- c65faq.pet.txt
- PETSCII version of Marko Makala's C65 FAQ
- c65faq2.sfx
- C65 FAQ by Marko Makala, in petscii seq files
- c65faq20.asc.txt
- ASCII version of Marko Makala's C65 FAQ
- c65infos.sfx
- Info about C65 in petscii SEQ files
- c65manual.txt
- Commodore 65 preliminary documentation (March 1991), "C64DX SYSTEM
SPECIFICATION", with addendum for ROM version 910501. The document was scanned
by Andreas Boose and Marko M�kel� in 1995 and converted to text by Frank
Kontros in 1998 to 2001.
- c65manualupdated.txt
- The c65 manual with helpful comments, corrections, and references by Ken
Summerall.
- c900/
- Commodore 900 related manuals and documentation
The non-Coherent docs were scanned by Frank Hughes
- Async Line Driver.pdf
- Boot ROM.pdf
- C900 Floppy Specification.pdf
- C900 System Hardware Specification.pdf
- Coherent_AS_Assembler.pdf
- Coherent_AWK_Manual.pdf
- Coherent_Admin_Guide.pdf
- Coherent_BC_Calculator.pdf
- Coherent_Command_Manual.pdf
- Coherent_Editor_Ed.pdf
- Coherent_LEX_Utility.pdf
- Coherent_Learn_Utility.pdf
- Coherent_M4_Macro_Processor.pdf
- Coherent_NROFF_Text_Processor.pdf
- Coherent_OS_Vol2.pdf
- Coherent_Release_Notes.pdf
- Coherent_SH_Shell_Manual.pdf
- Coherent_System_Manual.pdf
- Coherent_YACC_Parser.pdf
- Coherent_microEMACS_Tutorial.pdf
- Commodore Z8000 System Family.pdf
- Custom MMU Proposal.pdf
- MWC Coherent Report.pdf
- ROM Bootstrap.pdf
- Z8000-HR Console.pdf
- Z8000HR Hardware Specification.pdf
- Z8000HR WD controller driver.pdf
- Zilog S8000 MMU Configuration.pdf
- cbm2/
- Manuals for Commodore 500/600/700 (CBM-II / PET-II) Computers
See also the Project 64 document homepage at
http://project64.c64.org/ and the iDOC= homepage at
http://www.softwolves.pp.se/idoc/.
Some of these manuals were originally distributed with Commodore
computers & peripherals, and they can be downloaded for own use if
original is missing. Copying and reprinting of these documents are
forbidden by copyright law.
- B_Series_Users_Guide.pdf
- B series computer users guide
- CBM-II_Bedienungshandbuch.zip
- Commodore 500/600/700 Bedienungshandbuch (German) - png images
- CBM-II_Users_Guide.zip
- Commodore 500/600/700 Users Guide (English) - png images
- CBMII-500-600-700-Guide.pdf
- Commodore 500/600/700 Users Guide (English)
- Commodore_700_Reference_Manual.pdf
- cmd/
- Creative Micro Designs related manuals
http://www.cmdrkey.com.
Some of these manuals were originally distributed with CMD
computers & peripherals, and they can be downloaded for own use if
original is missing. Copying and reprinting of these documents are
forbidden by copyright law.
- 1541jd.pdf
- JiffyDOS 6.0 manual for the 1541
- 1571jd.pdf
- JiffyDOS 6.0 manual for the 1571
- 1750-CLONE-users-guide.txt
- 1750 clone users guide.
- CMD FD2000 Manual.pdf
- CMD FD2000 3.5" floppy disk drive manual
- CMD HDD Schematics.pdf
- CMD HDD Schematics
- CMD-SwiftLink-232.pdf
- Manual for Swiftlink RS232 cartridge.
- CMD-Turbo232-Manual.pdf
- Manual for Turbo232 RS-232 cartridge.
- CMD_Hard_Drive_Users_Manual.pdf
- CMD HD hard drive manual
- CMD_RamLink_Users_Manual.pdf
- CMD RamLink manual
- JiffyDos_V6_Users_Manual.pdf
- JiffyDOS 6.0 floppy disk drive enhancement chip manual
- SuperCPU128.pdf
- SuperCPU 128 v1 users guide
- SuperCPU_128_V2.pdf
- SuperCPU 128 v2 users guide
- c64jd.pdf
- JiffyDOS 6.0 manual for the Commodore 64
- swiftLink-232-application-notes-revised.pdf
- Programming/developer notes for CMD SwiftLink
SuperCPU accellerator for the Commodore 128 manual
- drives/
- Manuals for Commodore disk drives
See also the Project 64 document homepage at
http://project64.c64.org/ and the iDOC= homepage at
http://www.softwolves.pp.se/idoc/.
Some of these manuals were originally distributed with Commodore
computers & peripherals, and they can be downloaded for own use if
original is missing. Copying and reprinting of these documents are
forbidden by copyright law.
- 1530-1531_Datasette_Manual_Drean_(SP).pdf
- Spanish manual for the Drean Datasette
- 1530_Datasette_Users_Manual.pdf
- English Manual for 1530 datasette
- 1530_Datassette_C2N_Operating_Instructions.pdf
- 1530 Manual
- 1530_Datassette_Operating_Instructions_Model_C2N_(IT).pdf
- 1530 Manual (Italian)
- 1531_Datassette_Manual.pdf
- 1531 Datasette Manual
- 1540_Users_Manual.pdf
- 1540 Users Manual
- 1541-Flash!.txt
- Manual for the 1541 Flash! floppyspeeder. Uploaded by
David Holz ([email protected]).
- 1541-II_Users_Guide.pdf
- 1541-II Users Guide
- 1541-manual.txt
- Commodore 1541 disk drive user's manual.
- 1541C_Users_Guide.pdf
- 1541 C Users Guide
- 1541_Users_Guide.pdf
- 1541 Users Guide
- 1551_Disk_Drive_Users_Guide.pdf
- 1551 Disk Drive Users Guide
- 1570-1571_Disk_Drive_Users_Guide.pdf
- 1570/1571 Users Guide
- 1571-users-manual-1.0.txt
- Commodore 1571 disk drive user's manual.
- 1571_Users_Guide.pdf
- 1571_Users_Guide_252095-01_(1985_Jun).pdf
- 1571_Users_Guide_252095-04_(1985_Aug).pdf
- Commodore 1571 Disk Drive Users Guide
- 1581-manual.txt
- Commodore 1581 disk drive user's manual.
Project 64 e-text version 1.1 (text #139)
- 1581_Users_Guide.pdf
- 1581 3.5" Disk Drive Users Guide
- 2040_Users_Manual_(July_1979_PN_329830-4).pdf
- 2040 Dual Drive users manual
- 8061UsersManual.pdf
- Manual for CBM 8061 8" disk drive
- 8250_Dual_Floppy_Manual_Addendum_Part_Number_(8250003).pdf
- CBM 8250 dual floppy manual addendum.
- C2N_Cassette_Unit_Operating_Instructions.pdf
- C2N Datasette user manual
- C2N_Your_Model_Tape_Cassette_Operating_Instructions.pdf
- Manual for C2N Datasette
- CBM-Disk-Reference-Manual-D9090-D9060-8250-8050-4040-2031.pdf
- Reference manual for early CBM disk drives.
- CBM_3040_Users_Manual.pdf
- Users manual for 3040 dual drive
- CBM_DOS_Quick_Reference_Guide.pdf
- CBM DOS Error and Quick Reference Guide
- CBM_Users_Manual_for_Dual_5.25_Floppy_Drives_Addendum_(PN_8250003).pdf
- Addendum to CBM dual drive floppy manual, scanned by Steve Gray
- CBM_Users_Manual_for_Dual_5.25_Floppy_Drives_Addendum_Part_Number_ (320967).pdf
- CBM Dual Drive Floppy Manual Addendum
- CBM_Users_Manual_for_Dual_5.25_Floppy_Drives_Part_Number_(320899)_1980_Oct.pdf
- CBM Dual Drive Floppy Manual
- DOS_2.0_Upgrade_Kit_Docs_NO_321625_Oct_1980.pdf
- CBM Dual Drive DOS upgrade kit manual
- Disk_Reference_Manual_(D9090_D9060_8250_8050_4040_2031).pdf
- Reference manual for various IEEE-488 drives and CBM DOS.
- Disk_System_User_Reference_Guide.pdf
- Disk System User Reference Guide
- MiniChief_d64.zip
- Manuals, roms, and utility disks for the Mini Chief Hard Disk System
- VIC-1541_(IT).pdf
- VIC-1541 Users Guide (Italian)
- anat1541.zip
- The Anatomy of the 1541 by Abacus Software
- anatomy-4040_d64.zip
- Anatomy 4040, a book on the Commodore 4040 disk drive, spread amonst 8 .D64
images, split into files from an unknown text editor/viewer.
- bedienungshandbuch_cbm_8050.pdf
- CBM 8050 Drive manual - German
- bedienungshandbuch_cbm_disk_drives.pdf
- CBM IEEE-488 Dual Drives Manual - German
- c2n10.txt
- Commodore C2N cassette drive user's manual.
- oc-118.txt
- User's guide for the Oceanic OC-118, a clone for the Commodore 1541
floppy disk drive.
- vc1541.tar.gz
- The German "VC1541 Floppy Disk Bedienungshandbuch" André Fachat got with
his first VC1541. It basically is a VC1540 manual, with a new cover
and an additional page explaining the UI+/- commands. The example programs
are for the VIC-20, not for the C64.
- monitors/
- Commodore Monitor related manuals
See also the Project 64 document homepage at
http://project64.c64.org/ and the iDOC= homepage at
http://www.softwolves.pp.se/idoc/.
These manuals were originally distributed with all Commodore computers &
peripherals, and can be downloaded for own use if original is missing.
Copying and reprinting of these documents are forbidden by copyright law.
- 1070manual.zip
- Manual for Commodore 1070 Monitor
- 1084S-D2_User_Manual 368806-01.pdf
- User manual for 1084S-D2 monitor
- 1084S_Color_Monitor_Manual_319650-01_(1988).pdf
- Manual for 1084S monitor
- 1084S_Color_Monitor_Manual_319651-01_(1988_Aug).pdf
- Manual for 1084S monitor
- 1084S_Color_Monitor_Manual_363299-02.pdf
- Manual for 1084S monitor
- 1084S_Monitor_Users_Guide.pdf
- 1084S 14" Color Monitor users guide
- 1084_High_Resolution_Monitor_(319650-02).pdf
- Manual for 1084 monitor
- 1084_PAL_instructions.pdf
- Manual for Commodore 1084 PAL monitor with SCART connection.
- 1084s.txt
- Commodore 1084s colour monitor manual.
- 1701_Monitor_Users_Guide.pdf
- Users guide for 1701 monitor
- 1701_Monitor_Users_Guide_Alt.pdf
- 1701 Video Monitor -- Another version of the users manual
- 1702_Monitor_Users_Manual.pdf
- Users manual for 1702 monitor
- 1702v10.txt
- Commodore 1702 colour monitor manual.
- 1802_Color_Monitor_Users_Guide_(251986-01).pdf
- Users guide for 1802 monitor (brown)
- 1802_Color_Monitor_Users_Guide_(251986-01)_(FR).pdf
- Users guide for 1802 monitor (French)
- 1802_Color_Monitor_Users_Guide_(319885-01).pdf
- Users guide for 1802 monitor (tall)
- 1802_Color_Monitor_Users_Guide_(482-440G).pdf
- Users guide for 1802 monitor (fat)
- 1802v10.txt
- Commodore 1802 colour monitor manual.
- 1902A_Monitor_Users_Guide.pdf
- Users guide for 1902A monitor (US)
- 1902A_Monitor_Users_Guide_(English-French).pdf
- Users guide for 1902A monitor (PAL)
- 1902_Color_Monitor_Users_Guide_(315048-01).pdf
- Users guide for 1902 monitor
- 1940-1942_Users_Guide.pdf
- Users guide for 1940-1942 monitors
- 2002_Monitor_Users_Guide.pdf
- Users guide for 2002 monitor
- mos/
- KIM-1_Poster.jpg
- Schematic/Poster of the KIM-1 computer
- KIM-4_Users_Manual_Motherboard.pdf
- Manual for KIM-4, the KIM-1 motherboard attachment
- KIM3B_Mem_User_Manual.pdf
- Manual for KIM 3B memory expansion board
- kim1_hints.pdf
- KIM-1 Hints from MOS
- kim1_user_manual.pdf
- KIM-1 User Manual
- mcs6500_cross_assembler_1975.pdf
- Cross Assembler manual by MOS Tech
- mcs6500_family_hardware_manual.pdf
- MCS Chip Family manual
- mcs6500_family_programming_manual.pdf
- MCS6501-MCS6505 Assembly Instruction Set
- other/
- CBM-ETL_1991.pdf
- German Parts List from 1991
- Commodore-TV-GAME-3000H.pdf
- Manual for Commodore TV-Game console
- LCD Specification.pdf
- Commodore LCD Portable computer Specification
- LCDHardwareSpecP6-P16.zip
- Memory and hardware specs for Commodore LCD Laptop computer
Manual (in PDF) for an early Commodore Portable Typewriter
- cbmtypewriter.zip
- commodore chessmate manual.pdf
- Manual for Commodore chessmate game
- peripherals/
- Commodore related manuals
See also the Project 64 document homepage at
http://project64.c64.org/ and the iDOC= homepage at
http://www.softwolves.pp.se/idoc/.
These manuals were originally distributed with all Commodore computers &
peripherals, and can be downloaded for own use if original is missing.
Copying and reprinting of these documents are forbidden by copyright law.
- 1350_Mouse_for_128_Computer.pdf
- 1350 Mouse Reference
- 1351_Mouse_Users_Guide_( 312066-01).pdf
- 1351 Mouse Users Guide
- 1351_Mouse_Users_Manual(DE).pdf
- 1351 Mouse Users Manual (German)
- 1351_Mouse_Utility_Disk_Instructions.pdf
- 1351 Mouse Utility Disk Instruction Sheet
- 1351ms11.txt
- User's manual for the 1351 mouse.
- 1600_VIC-20_VICMODEM_Manual.pdf
- VICMODEM Manual
- 1650_Automodem_Users_Manual.pdf
- 1650 Automodem Users Manual
- 1660_Modem_300_Users_Manual.pdf
- 1660 Modem Users Manual
- 1670_Modem_1200_Users_Guide.pdf
- 1670 Modem Users Guide
- 1670modm.txt
- Manual for the 1670 modem
- 1700-1750_Ram_Expansion_Module_Users_Guide.pdf
- Users guide for 1700 and 1750 REUs
- 1700re10.txt
- Manual for the 1700 128k REU
- 1764_Ram_Expansion_Module_Users_Guide.pdf
- Users guide for 1764 REU
- 324890-01_manual.pdf
- Manual for 8296 HIRES Graphics Board
- 325006-01_manual.pdf
- Manual for 324402-01 High Speed Graphic Board for 8296
- 4dip1670.txt
- Manual for the 4-dip switch 1670 modem
- 8010_Modem_Operators_Manual.pdf
- 8010 Modem Operators Manual
- C64_CP-M_Operating_System_Users_Guide_(Preliminary).pdf
- Manual for the CP/M cartridge for the C64
- C64_Dead_Test_Diagnostic_Manual_(1988-Jan).pdf
- C64 Dead Test Diagnostic Manual (PN-314139-02)
- Commodore_1311_Joystick_Manual.pdf
- Japanese manual for original 1311 "Atari-style" joystick
- Magic_Voice_Speech_Module_Errata.pdf
- Users guide Errata for Magic Voice speech cartridge
- Magic_Voice_Speech_Module_Users_Guide.pdf
- Users guide for Magic Voice speech cartridge
- Music_Maker.pdf
- Software manual for Music Maker keyboard
- PET_Model_4010_Voice_Response_Unit_Users_Manual.pdf
- Users guide for PET user port speech module
- VIC-1011A_RS-232C_Manual.pdf
- Manual for VIC-1011A RS-232 cartridge
- VIC-1011A_RS-232C_Manual_DE.pdf
- VC20 German Manual for VIC-1011A RS-232 cartridge (upload by R. Feussner)
- VIC1020.pdf
- Documents for the VIC-1020 expansion chassey
- magicvoice.txt
- Manuals for Magic Voice cartridge
- omnitronixrs232dox.zip
- Manual for the omnitronix RS232 interface
- soundexpander.txt
- Manual for the Sound Expander cartridge
- soundsampler.txt
- Manual for the Sound Sampler cartridge
- pet/
- Manuals for the Commodore PET
These manuals were originally distributed with all Commodore computers &
peripherals, and can be downloaded for own use if original is missing.
Copying and reprinting of these documents are forbidden by copyright law.
- A brief introduction to your Commodore PET (temporary version)_text.pdf
- Original temporary introduction to the first PET 2001, scanned by Chuck
- An introduction to your new PET (original).pdf
- Intro manual for original PET 2001
- BASIC_v4_Users_Reference_Manual.pdf
- BASIC 4.0 Users Reference Manual
- BASIC_v4_Users_Reference_Manual_addendum.pdf
- BASIC v4 manual addendum
- Bedienungshandbuch PET 2001.pdf
- Bedienungshandbuch PET 2001 (German Users Manual) Dated 6/78 Scanned by
Christian Dirks from documents lend by Helmut Proxa
- C=GermanTechDocs.pdf
- Various C= PET Technical docs, in German
- CBM_8032_Expansison_Memory_Board_64K_Users_Guide.pdf
- Users Guide for 8032 Expansion Board
- CBM_Business_Computer_User_Manual-2001.pdf
- User manual for models 2001-16, 2016N, 2032, 2032N and 3016, 3016N, 3032 &
3032N
- CBM_DOS_Quick_Reference_Guide.pdf
- CBM DOS Erros and Quick Reference
- CBM_Models_2001-16,_2016N,_2032,_2032N_and_3016,_3016N,_3032_&_3032N.pdf
- CBM Business Computer users manual
- CBM_User_Manual_(2001-16).pdf
- User manual for PET 2001-16,16N,32,32N
- Commodore_Basic_4_Users_Reference Manual.pdf
- Commodore BASIC 4 Users Reference Manual
- PET Users Handbook.pdf
- PET Users Handbook This seems to be an older version than the PET Users Manual
from october 1978. Scanned by Christian Dirks from documents lend by Helmut
Proxa
- PET_User_Manual_(2001-8).pdf
- User Manual for PET 2001-8
- Pet_User_Manual_Model_2001-8.pdf
- PET 2001-8 users manual (b&w)
- Series_8000_Users_Guide_1980_Commodore.pdf
- Users Guide for PET/CBM 8000 Series PETs
- bedienungshandbuch_cbm_2001_3001.pdf
- Manual for PET 2001 / CBM 3001 - German
- bedienungshandbuch_cbm_4032.pdf
- Manual for CBM 4032 - German
- bedienungshandbuch_cbm_8032.pdf
- Manual for CBM 8032 - German
- bedienungshandbuch_cbm_8096-LOSKIT.pdf
- CBM 8096 LOSKIT manual - German
- bedienungshandbuch_cbm_8096.pdf
- CBM 8096 manual - German
- 8296supplement@ (link)
- MemExpansion/
- CBM_Expansion_Memory_Board_ Installation_Instructions.pdf
- CBM_Expansion_Memory_Board_Add-on-Loader.pdf
- CBM_Expansion_Memory_Board_Add-on-Mon.pdf
- CBM_Expansion_Memory_Board_Expanded-Basic.pdf
- CBM_Expansion_Memory_Board_Users_Guide_324008_(1981_Jun)_Alt.pdf
- CBM_Expansion_Memory_Board_Users_Guide_Software_Addendum_324065-01_(1981_Jul).pdf
- SuperPET/
- Waterloo Manuals for the SP9000 or MMF 9000 "SuperPET"
- SuperPET_Computers_System_Overview.pdf
- SuperPET_Serial_Port.pdf
- Waterloo/WATCOM Serial port Manual for SuperPET.
- SuperPET_Waterloo_6809_Assembler.pdf
- Waterloo Assembler manual for SuperPET
- SuperPET_Waterloo_MicroPascal.pdf
- Waterloo Pascal manual for SuperPET
- SuperPET_Waterloo_microAPL.pdf
- Waterloo APL manual for SuperPET
- SuperPET_Waterloo_microBASIC.pdf
- Waterloo BASIC manual for SuperPET
- SuperPET_Waterloo_microCOBOL.pdf
- SuperPET_Waterloo_microFortran.pdf
- Waterloo FORTRAN manual for SuperPET
- SuperPet-StarterPak.pdf
- SuperPET Starter Pack manual, from SuperPET Gazette
- SuperPet-reference1.pdf
- SuperPET (SP9000) Reference sheet 1, DOS and MicroEDITOR
- Waterloo_COBOL_Reference.pdf
- Waterloo COBOL manual for SuperPET (2 parts)
- mmf9000_systemuberblick.pdf
- MMF 9000 System Manual - German
- SuperPET-overview/
- Commodore SuperPET Computers System Overview provides an introduction to
the hardware of the Commodore SuperPET and an overview of the Waterloo
software for that computer.
This manual was scanned by William Levak. The blank pages have been
omitted.
- 00-front.gif
- Front cover
- 01-i.gif
- Title page
- 02-ii.gif
- Publisher information
- 03-iii.gif
- Table of Contents
- 04-iv.gif
- 05-v.gif
- 06-vi.gif
- Subscribing information for the Waterloo Computing Systems Newsletter
- 07.gif
- Chapter 1: Introduction
- 09.gif
- Chapter 2: Commodore SuperPET hardware
- 10.gif
- 11.gif
- 12.gif
- 13.gif
- 14.gif
- 15.gif
- 17.gif
- Chapter 3: Waterloo Micro Software Description
- 18.gif
- 19.gif
- 20.gif
- 21.gif
- 23.gif
- Chapter 4: File System - Generally
- 24.gif
- 25.gif
- 27.gif
- Chapter 5: Files with Commodore SuperPET
- 28.gif
- 29.gif
- 30.gif
- 31.gif
- 32.gif
- 33.gif
- 34.gif
- 35.gif
- 37.gif
- Chapter 6: File System - Host
- 38.gif
- 39.gif
- 41.gif
- Chapter 7: Waterloo microEditor
- 42.gif
- 43.gif
- 44.gif
- 45.gif
- 46.gif
- 47.gif
- 48.gif
- 49.gif
- 50.gif
- 51.gif
- 52.gif
- 53.gif
- 54.gif
- 55.gif
- 56.gif
- 57.gif
- 59.gif
- Chapter 8: Host Setup Program
- 60.gif
- 61.gif
- 63.gif
- Appendices
- 65.gif
- Appendix A: Floating Point Emulation
- 66.gif
- Appendix B: Waterloo Library
- 67.gif
- Appendix C: Screen Handling
- 68.gif
- 69.gif
- 72-back.gif
- Back cover
- plus4/
- 264_Preliminary_Manual.pdf
- 264 Series Preliminary Manual
- C116_User_Manual.pdf
- User manual to C= 116, the european-only tiny C16 computer.
- C16_Owners_Guide.pdf
- Owners guide for Commodore 16
- Commodore_16_Operation_Manual_(DE).pdf
- Operation manual for Commodore 16 (German)
- Commodore_16_User_Manual_(IT).pdf
- Users manual for Commodore 16 (Italian)
- Plus_4_Integrated_Software_Manual.pdf
- Software manual for Plus/4
- Plus_4_Users_Manual.pdf
- Users manual for Plus/4
- printers/
- Commodore related manuals
See also the Project 64 document homepage at
http://project64.c64.org/ and the iDOC= homepage at
http://www.softwolves.pp.se/idoc/.
These manuals were originally distributed with all Commodore computers &
peripherals, and can be downloaded for own use if original is missing.
Copying and reprinting of these documents are forbidden by copyright law.
- 1520_Printer_Plotter_Users_Manual_(Style_A).pdf
- 1520 Plotter Manual
- 1520_Printer_Plotter_users_Manual_(Style_B).pdf
- 1520 Plotter Manual
- 1526_Printer_Users_Manual.pdf
- Manual for Commodore 1526 dot matrix printer
- 4022_Printer_Users_Manual.pdf
- Users manual for 4022 printer
- 4023_Printer_Users_Manual.pdf
- Manual for CBM 4023 IEEE-488 printer
- 6400_Printer_Users_Manual.pdf
- Users manual for 6400 printer
- 8023P_Printer_Users_Manual.pdf
- Users manual for 8023P printer
- 8024_Printer_Manual_(DE).pdf
- German manual for CBM 8024 printer
- 8024_Printer_Operator_Guide.pdf
- Operator guide for 8024 printer
- 8300P_Letter_Quality_Printer_Technical_Manual.pdf
- Tech manual for CBM 8300P printer
- CBM-1520-PrinterPlotter-Manual.pdf
- 1520 plotter manual
- CBM-2022+2023-Printer-Manual.pdf
- cbm 2022 and 2033 printer manual
- CBM-VIC-1515-Printer-Users-Manual.pdf
- VIC-1515 printer manual
- CBM-VIC-1525-Printer-Users-Manual.pdf
- VIC-1525 printer manual
- Druckerhandbuch_cbm_3022_3023.pdf
- German manual for CBM 3022 and CBM 3023
- MCS-820_Printer_Handbook_(aka_Okimate_20).pdf
- MCS-820 color printer handbook
- MPP-1361_Printer_Users_Manual.pdf
- Users manual for MPP-1361 printer
- MPS-1000_Dot_Matrix_Printer_Users_Manual.pdf
- MPS 1000 printer manual
- MPS-1200_Dot_Matrix_Printer_Users_Guide.pdf
- Users guide for MPS-1200 printer
- MPS-1230_Dot_Matrix_Printer_Users_Guide.pdf
- MPS-1230 printer users guide
- MPS-1250_Dot_Matrix_Printer_Users_Guide.pdf
- Users guide for MPS-1250 printer
- MPS-1270A_Installation_and_Users_Guide.pdf
- MPS 1270A ink jet printer users guide
- MPS-801_Printer_Users_Manual.pdf
- Users manual for MPS-801 printer
- MPS-802_Dot_Matrix_Printer_Users_Guide.pdf
- Users guide for MPS-802 printer
- MPS-803_Printer_Users_Guide.pdf
- Users guide for MPS-803 printer
- mps801.txt
- vc_4023_matrixdrucker_bedienungshandbuch.pdf
- VC 4023 printer manual - German
Manual for the Commodore MPS801 printer
- vic20@ (link)
- maps/
- Memory Maps for various Commodore 8-bit computers.
Some of these are from ftp://x2ftp.oulu.fi/pub/cbm/maps/.
- 00index.txt
- An index file that describes the rest of the files
- C128CPM.txt
- Memory map for the CP/M mode on C128
- C128_Mapping.pdf
- Mapping the C128 by COMPUTE Books
- C128io.txt
- C128 I/O map, including Mem management & REC
- C128ram.txt
- C128 RAM map and Jump Tables
- C128rom.txt
- List of C128 Basic and Kernel ROM entries
- C1541ram.txt
- C= 1541 disk drive RAM map and I/O assignments
- C1541rom.txt
- The 1541 disk drive's ROM entry points
- C16.MemoryMap.txt
- Plus/4 and C16 RAM, I/O and ROM map
- C16io.txt
- C16/116/+4 I/O documented by Michael Stiller
- C64.MemoryMap.txt
- C64 RAM and I/O map
- C64io.txt
- C64 I/O map
- C64ram.txt
- C64 RAM map
- C64rom.lib
- Addresses of various C64 ROM locations
- C64rom.txt
- List of C64 Basic and Kernel ROM entries
- CBM8250.zip
- A documented ROM dump of the 8250 disk drive DOS. All pages are png files.
- PET Memory Map-all models-searchable.pdf
- PET Memory Map for all roms, searchable
- PET Memory Map-all models.pdf
- PET Memory map for all roms, non-searchable
- PET8032rom-map.txt
- Commodore PET 8032 ROM Memory Map
- PET_ROM2_MemMap(Osborne).pdf
- Memory Map for PETs with ROM 2 from PET/CBM Guide, Second Edition
- PET_ROM3_MemMap(Osborne).pdf
- Memory Map for PETs with ROM 3 from PET/CBM Guide, Second Edition
- PET_ROM3_ROM4_Labels(Osborne).pdf
- Memory Map for PETs with various ROMs from PET/CBM Guide, Second Edition
- PETio.txt
- Description of the I/O circuitry and the PET firmware. 6545 info may be incorrect.
- PETramMap.txt
- Commodore PET RAM Memory Map
- Vic20.MemoryMap.txt
- Vic20 RAM and I/O map
- Vic20rom.txt
- List of VIC-20 BASIC and Kernel ROM entries
- b128-610-memmap.jpg
- CBM-II "B" Series memory map (B128, 610)
- b128-architecture.jpg
- CBM-II (B128/610) basic memory layout
- b128-roms-registers.jpg
- CBM-II basic rom vectors, and some chip register into (B128/610)
- c64_kernal.lib
- Asm label declarations for C64 Kernel Jump Table
- c65_rom_memory_map_20201109_Gunther_Reiter.pdf
- C65 Memory map based on 911001 rom by Gunther Reiter
- p500-memorymap.jpg
- p500 basic memory layout
- plus4-cross-referenced_svs_rom_map_v2-1.zip
- Plus/4 memory map as an enormous html cross-referenced doc
- plus4.MemoryMap.txt
- Plus/4 and C16 RAM, I/O and ROM map
- zero-page-disk-number-one.d64.gz
- Extremely detailed map of C128 locations from $00 - $0a10
- pet/
- See also the PET home pages
http://www.6502.org/users/andre/petindex/petindex.html,
http://www.jps.net/foxnhare/commodore.html, and
http://freespace.virgin.net/ken.ross1/.
- ALLFILES
- Index of all files under this area, text version.
- ALLFILES.html
- Index of all files under this area, HTML version.
- SuperPET/
- The SuperPET is a 8032 PET with one or two added boards that were designed
at the University of Waterloo. The computer has a built-in RS-232C
interface and many built-in programming languages. In Europe, this machine
was called the MicroMainFrame 9000, or MMF 9000.
- Draculark_d80.zip
- Game in APL, source included, by Solarbreeze. Requires joystick.
- Pascal-demo-source.d80.gz
- Disk containing Pascal source from unk author(s)
- SuperPET_WCS-97009.d80.gz
- SuperPET language disk. Includes COBOL. Demo 97009.
- SuperPET_WCS_wCOBOL-97009.d80.gz
- SuperPET language disk. Includes COBOL. Demo 97009.
- Waterloo-Development.d64.gz
- Development Package Examples, typed in by William Levak from the paper
documentation
- Waterloo-Language-1.d64.gz
- Waterloo Language disk, first version
- Waterloo-Language-2.d64.gz
- Waterloo Language disk, first version
- Waterloo-Tutorial.d64.gz
- Waterloo Tutorial disk, first version. Together with the two
language disks for the first version, the file watlib.exp on this disk
forms a complete set of Waterloo software.
- Waterloo2-Language-1.d64.gz
- Waterloo Language disk 1, second version. Basic v1.1, editor v1.1,
Fortran v1.1, Pascal v1.1.
- Waterloo2-Language-2.d64.gz
- Waterloo Language disk 2, second version. APL v1.1, COBOL v1.0,
development v1.1, watlib.exp, fpplib.exp.
- Waterloo2-Language-No6702-1.d64.gz
- Language disks without MOS 6702 dongle check. By Dave E. Roberts.
- Waterloo2-Language-No6702-2.d64.gz
- Language disks without MOS 6702 dongle check. By Dave E. Roberts.
- APL v1.0 to APL v1.1 conversion routines
- Waterloo2-Tutorial.d64.gz
- Waterloo Tutorial disk, second version:
- APL v1.1 examples
- COBOL examples
- astro.d80.gz
- SPMON monitor by Terry Peterson. Sector @56,12 was defective.
- basicdisasm.d80.gz
- Waterloo Editor with dongle check removed
- bdc62.d80.gz
- BEDIT and DEVEDIT by Joe Bostic
- bedcalc10.d80.gz
- BEDCALC 1.0 and BEDIT 1.0 by Joe Bostic. Also SPMON by Terry Peterson.
- besrc.d80.gz
- Source for BEDIT and DEVEDIT by Joe Bostic
- bostic.d80.gz
- Text editor by Joe Bostic
- com-master_d80.zip
- Com-Master terminal package, by Dan Jeffers. Includes manual, scanned by Michael Cook.
- dir-newterm.d80.gz
- DIR, DIRECTORY, and NEWTERM with source
- piphelp.d80.gz
- Waterloo microPIP file copy
- sp9000lang.d80.gz
- Standard Waterloo SuperPET Language Disk
- sp9000tut.d80.gz
- Waterloo language tutorial files disk
- superforth51.d80.gz
- SuperFORTH 5.1 programs and docs
- telecom.d80.gz
- ISPUG Master Telecom Disk 1.0 for 6809 and 6502
- termpkg.d80.gz
- Term package TV920 (Televideo 920 emulator)
- firmware@ (link)
- os9/
- OS9_SW_Docs.pdf
- Docs from the amazing Andy Grady on using OS/9 on the SuperPET, as well as
instructions on loading and using various applications. You absolutely need
this.
- adv.d80.gz
- Collossal Cave adventure. See OS9 SW docs for load instructions.
- basic09.d80.gz
- BASIC compiler. See OS9 SW docs for more information.
- c-compiler_d80.zip
- C Compiler in d80 disks, including combined /d1,/d3 and original separated
images. See OS9 SW docs for more information.
- dynacalc-sn7298_d80.zip
- Dynacalc spreadsheet on a pair of .D80 disk images. See OS9 SW Docs for more
information.
- dynastar.d80.gz
- Dynastar word processor.
- forth09.d80.gz
- FORTH language.
- os9-relo-bin.d80.gz
- Contains code to reconfigure OS/9
- os9-system-tpug-1.1.d80.gz
- The original TPUG OS/9 v1.1 system disk
- os9-system_d80.zip
- Original TPUG boot/system disk with manual on D80 images
- os9-systemd023_d80.zip
- Boot/System disk with D80 images for /d1, /d2, and /d3
See OS9 SW docs for more information.
- pascal_d80.zip
- Pascal compiler in a pair of .D80 images. No further info available
- stylograph_d80.zip
- Stylograph word processor and spell checker on a pair of .D80 images. See OS9
SW Docs for more information.
- testram9000.d80.gz
- Programs for testing Super OS/9 MMU ram as well as SuperPET ram. See README
on the disk.
- tpug-9-3.d80.gz
- Unknown OS/9 boot disk from TPUG.
- schematics@ (link)
- archivers/
- dsk2file.prg
- A BASIC/ML program to convert any CBM disk to a dump file (like VC1541 disk
to .d64) for a PET or C64.
The dump file should be written to a device larger than the dumped disk
(although the program can be tailored to split an image).
See also file2dsk.prg. Programmed and uploaded by André Fachat.
- emutil.prg
- emutil.readme
- EMUTIL is a disk image archiver for 8-bit Commodore computers.
It supports all known Commodore disk drives, of all capacities.
It also supports all CMD HD and RL Native partitions. Programmed by
Bo Zimmerman and André Fachat.
- file2dsk.prg
- A BASIC/ML program to restore any CBM disk from a fitting disk image
(like .d64 restore to a VC1541).
See also dsk2file.prg. Programmed and uploaded by André Fachat.
- lynx8017.txt
- Lynx 17 compatible archiving tool written in BASIC by Ken Ross.
A version compiled with PetSpeed is included.
- lynx8017c-bas.prg
- lynx8017c-gt.prg
- lynx8017c-lst.seq
- audio/
- Audio and music utilities for the PET series
- compose music.prg
- Keyboard song maker with load and save
- komponist.prg
- Komponist - Composer (german lang). Instructions needed!
- m1_orgel_1.prg
- German language sound generator
- o canada!.prg
- Patriotic Canadian song for the PET
- petsynth007.prg
- PET Synth 0.7 - music player
- rhinodevels_keyboard-v1_0-basic_v2-v4.prg
- Music Keyboard player for PET BASIC 2-4
- rhinodevels_keyboard-v1_1-basic_v1.prg
- Music Petboard for PET 2001 BASIC 1
- sound sine.prg
- Simple sound test
- sound1-ek.d64.gz
- Disk of song files, possibly a player, maybe requiring a rom? Please contact
with info.
- sounddemo.prg
- Sound Effects demo program
- soundeff..prg
- Sound Effects Library program
- vmm.prg
- Visible Music Monitor by Dr. Frank Levinson 1980. This is an
excellent music program with 4 voice polyphony and voice generation
by harmonic mixing. Scrolling display of music possible (playback
quality is better with screen off). Requires 8 bit DAC connected to
user port. If you need the instruction book, ask [email protected]
to forward your request to Tim Howe.
- vmm_user_manual.pdf
- Manual for Visual Music Monitor by Dr Frank Levinson
- comm/
- CommodoreBBS_d80.zip
- Steve Punters BBS System v.18, with documentation. .D80 format.
- PETTERM-0.5.0.zip
- User port terminal program for PET, supports 300-2400 baud.
- auto term 1200.zip
- auto term.zip
- c=bbs1.d64.gz
- Steve Punters BBS program for the PET, programs and data disk.
- c=bbs2.d64.gz
- Steve Punters BBS program for the PET, instructions and term program
- intercomm.d80.gz
- Both IEEE-488 and RS232 terms for the PET
- johnsikerscomm.d64.gz
- Disk of unknown utilities by John Sikora. Email me!
- p-xp-term.d64.gz
- More term programs: XPTerm103 v1.2, various PTerm versions for 103 and rs232
- pet-term.d64.gz
- Term program from Allan Yates for unknown User Port modem (Intelcom?)
- petcom.d64.gz
- Collection of terminal programs: petcom 3.0 & 3.1, pterm 2.1 & 2.2, and
SX-100
- petterm-0.4.0.d64.gz
- User port terminal program for PET, supports 300-1200 baud.
- term-r12src.zip
- PAL source to term.r12
- terminal_r12.d64.gz
- Terminal program for unknown intelcom modem.
- mcterm/
- mcterm-manual.pdf
- MCTerm Manual
- mcterm.d80.gz
- mcterm040.d64.gz
- mcterm121.d64.gz
- mcterm126e.d64.gz
- cursor@ (link)
- demodisks@ (link)
- demos/
- Demos for Commodore PET series computers
- abrelosojos.prg
- 80 column demo Abre los ojos
- andromeda.prg
- back2pet.prg
- Back to the PET Demo
- bl-fuer-8032.prg
- Graphical blotch for 80 cols
- bl_fuer_3032.prg
- Graphical blotch for 40 cols
- demo of 8032.prg
- Demo of 8032 business computer, from Commodore
- donkey kong (mad preview).prg
- Preview of what a PET Donkey Game might be
- dragon demo.prg
- ephemeral8296.d82.gz
- 8296 Emphemeral Demo
- halloweendemo.zip
- Halloween demo by Milasoft. Includes versions for diff PETs.
- holyhalter.prg
- maze demo.prg
- Random maze & solver demo
- mtu_gfx_prgs.d64.gz
- Programs for MTU Visible Memory boards (K-1008)
- no_pets_allowed.zip
- No Pets Allowed 4032 demo
- noice-hardcore_petting.zip
- Hardcore PEtting by Noice 2010
- petdemo.d64.gz
- Rockwell demo, PET clock, Printer Demo, World Clock, PET Graphics demo, PET
demo, reflections calculator
- petopia 8032.zip
- Petopia demo with source by Milasoft
- seasonsgreetings2017.prg
- Seasons Greetings candle
- transactor-demo-8296.zip
- Transactor demo for CBM 8296 computer
- trse-matrix.prg
- Matrix-movie screen for 40/80 col PETs
- vogelstimme [fixed].prg
- Vogelstimme (birds voice) audio demo
- weihnachtslieder.prg
- Christmas songs and pictures
- Cursor/
- These animations were published in the Cursor tape magazine.
They work best on 40-column PETs. Beware, some of these demos
make use of the "smoke POKE" that speeds up video on older PETs
and may damage some newer models.
- andromeda.prg
- Cursor #18: Attack from the outer space. Copyright © 1980 Bob Carr.
- hawaii.prg
- Cursor #15: A trip to Hawaii. Copyright © 1979 Ken Morley.
- phuzzy wuzzy hawaii.prg
- Phuzzy & Wuzzy go to Hawaii
- phuzzy wuzzy moon.prg
- Phuzzy & Wuzzy go to the moon
- rain dance.prg
- Cursor #21: Indian rain dance. Copyright © 1980 Bob Carr.
- space flight.prg
- Cursor #12: The Canadians make it to the moon! Copyright © 1979 Ken Morley.
- Senil/
- Demos from the SENIL group. All require 80 column screen
- billichdemo.prg
- boredom!.prg
- credits.prg
- demosektion--.prg
- framesetter.prg
- funny_fake_error.prg
- lamer-demo.prg
- matty_-_reloaded.prg
- senil_logo.prg
- senil_logo1.prg
- printer/
- andy.prg
- asterix.prg
- beep.prg
- Road Runner
- kalendar.prg
- German language calendar
- pinkpanther_post.prg
- Pink Panther
- santa.prg
- Santa Claus pic
- snoopy.prg
- Snoopy Booth
- strolchi.prg
- edu/
- 3-d pictures.prg
- Construct and rotate 3d shapes
- Onderwijs.lnx.gz
- Dutch and English teaching programs, including high school
mathematics and physics. Uploaded by Olaf Seibert in 1995;
converted to gzipped Lynx by Marko Mäkelä in 2001.
- a-mazing.prg
- Maze Generator logic
- alpha_scatter.prg
- Alpha particle scatter plot
- chemistry.d80.gz
- Instructional chemistry programs from the University of Michagan Chemistry
Department, circa 1985. The programs are run through the "MENU" program.
Uploaded by William Levak.
- microtyping.d64.gz
- Typing lessons and tutorial system
- morse tutor pet.prg
- Tutoring in Morse Code
- ryerson_rpidigsys.d64.gz
- Assorted math and science programs for RPI Digital Systems.
- sunrise - sunset.prg
- Determine time of sunrise/sunset
- Canada/
- These programs were distributed by Commodore Business Machines Canada
as public domain in the Commodore Educational Software collection
dated 1983. Unfortunately, not all disks are present, and not all disks
are complete.
These programs run on PETs with Basic 2.0 and 4.0 with either 40 or
80 column screens, and on the Commodore 64. On every disk there is the
program "cbm4032v2.1 50 hz" to run the programs on the 8032.
- README.txt
- Additional information by Olaf Seibert, who uploaded these files in 1995.
Edited by Marko Mäkelä, who reorganized these files in 2001.
- bb.lnx.gz
- bb.txt
- Business
- ca.lnx.gz
- ca.txt
- cb.lnx.gz
- cb.txt
- Computer Science
- ea.lnx.gz
- ea.txt
- ec.lnx.gz
- ec.txt
- ed.lnx.gz
- ed.txt
- ee.lnx.gz
- ee.txt
- English
- ga.lnx.gz
- ga.txt
- gb.lnx.gz
- gb.txt
- ge.lnx.gz
- ge.txt
- gf.lnx.gz
- gf.txt
- Games
- ma.lnx.gz
- ma.txt
- mc.lnx.gz
- mc.txt
- md.lnx.gz
- md.txt
- me.lnx.gz
- me.txt
- mg.lnx.gz
- mg.txt
- mm.lnx.gz
- mm.txt
- mt.lnx.gz
- mt.txt
- Mathematics
- ra.lnx.gz
- ra.txt
- Geography
- sa.lnx.gz
- sa.txt
- sb.lnx.gz
- sb.txt
- sd.lnx.gz
- sd.txt
- se.lnx.gz
- se.txt
- sg.lnx.gz
- sg.txt
- sh.lnx.gz
- sh.txt
- Science
- ta.lnx.gz
- ta.txt
- tb.lnx.gz
- tb.txt
- Technical
- ua.lnx.gz
- ua.txt
- Utilities
- misc/
- These programs were distributed by Commodore Business Machines Canada
as public domain in the Commodore Educational Software collection
dated 1983. They run on the following computers: BASIC 2.0 PET,
BASIC 4.0 PET, 8032 CBM (with an 40-column emulator program) and
the Commodore 64. The programs seem to be slightly updated versions
compared to the collections at
http://www.funet.fi/pub/cbm/pet/edu/Canada/ uploaded by Olaf Seibert.
- a or an.prg
- Fill in the gaps in text with "a" or "an".
- addition teacher.prg
- Teach at most 2-digit integer additions.
- alphabetter.40.prg
- Measures the knowledge of the alphabet by asking random letters to be sorted.
- big math.prg
- Tests addition, subtraction, multiplication and division skills.
- buoyancy.prg
- Elementary physics: mass, weight, density and buoyancy.
- cascade.prg
- A visual simulation of water fall over a terrain.
- caves.prg
- A maze game.
- cbm4032v2.1 50hz.prg
- A 40-column PET emulator required for using these programs with
the Commodore 8032.
- changemaker.prg
- This program simulates buying items in a North American store
(sales tax is added to the total).
- comp.history.40.prg
- Questions about the history of computers and computing.
- counting.prg
- Teaches numbers (count various objects drawn on the screen)
- cylinder.prg
- This program does not work, as it appears to have been truncated. It
is a modified version of the "cylinders.c2" program in the SB (science) disk.
- electricity.prg
- Electricity problems: Ohm's law, energy, power, cost of energy.
- flash.prg
- Trains reading and writing by showing a word on the screen quickly and then
asking for the word to be typed on the keyboard.
- french drill.prg
- This French-language program asks the student to translate English words
to French.
- geography quiz.prg
- This program drills the student on his knowledge of capital cities,
states of the USA, leading agricultural products of various countries,
as well as general geographical facts.
- grammar 2.40.prg
- Basic English grammar questions
- hangman 2.40.prg
- Hangman 2, with English words.
- lakes game.prg
- This hangman game will test your knowledge of the lake district of England.
- macbeth.prg
- A quiz about various aspects of the Shakespearean play Macbeth.
- magic square.prg
- A 3×3 square transformation game.
- missing letter.prg
- This program is a quiz about the letters of the alphabet and the letters'
order in the alphabet. (One letter of the alphabet is hidden at a time,
and the student has to guess which one.)
- momentum cai.prg
- Momentum problems (force, mass, acceleration, speed etc.)
- number guess.prg
- Guess a number between 0 and 9.
- population.prg
- Population dynamics with hares, wolves and hawks.
- scramble.prg
- This program is designed to help students with their spelling skills at
a level of grade 8. The computer permutes the letters of words that the
student has to guess.
- symbology.prg
- This program is a quiz on map symbols.
- math/
- abacus.prg
- Abacus Competition program
- addition.prg
- Addition Drill from Cursor #8
- avrge.prg
- Find the average of a list of numbers
- bart.prg
- Bart Economy calculator
- basicmath.d64.gz
- A Slew and Myriad (~97) of small math problem programs in BASIC
- buggy.prg
- Fix the bad math
- curfit.prg
- Fit curves on a graph
- funcmachine.prg
- Function Machine by Pete Rowe and CBM
- funktion_8032.prg
- Germnan language function plotter, 80 cols
- funktions-plot.prg
- Funktions-plot (German language)
- ladder_multiply.prg
- Ladder Mult by Commodore
- math-hayden.d64.gz
- Math programs from Hayden Book Co.
- mileage.prg
- Calculate airline distances - by Jim Butterfield
- p_dice.prg
- P-Dice - Dice throwing simulation
- pascals-triangle.prg
- Pascals triangle
- print-sine.prg
- Prints a sine curve
- quadratic-solve.prg
- Solves quadratic equations
- sines.prg
- Plots a sine curve
- programming@ (link)
- firmware@ (link)
- games/
- english/
- 10line-canyonrun.prg
- 3d star trek.prg
- The excellent 3D Star Trek by M P McDonald and M H Clements for 3000 series
40-column PETs. Does not fully work on the 4000 series, and not at all on
the 8000 series.
Keys: D=damage report, I+number=impulse drive, L=long range scan,
P+number=launch photon torpedo (steer with shift and normal steering keys),
home=steer counter clockwise coarse, down=steer counter clockwise fine,
del=steer clockwise coarse, right=steer clockwise fine, maybe other keys?
Battle stations: number keys; space to fire
- 3d startrek.prg
- A version of 3D Star Trek for the original PET 2001 firmware. The
battle stations have better graphics than the version for newer ROMs.
- 3d-os+xs.prg
- 3d tic-tac-toe with sound, 8k
- 3d-tic-tac-toe.prg
- 3D Tic Tac Toe game
- 8-queen_soln.prg
- Solve the 8-Queen problem in Chess
- PET Robots Shareware_d64.zip
- Shareware version of Attack of the PETSCII Robots. Requires 32k PET. Find
the full version at the8bitguy.com
- PETPANIC.d64.gz
- Clone of Apple PANIC by Jim Orlando
- Pet_3D_StarTrek.pdf
- Official instruction manual for 3d star trek.
- Qixie PET 16K Version.prg
- Qixie: Qix clone by Milasoft!
- Space Invaders MR NOP.d64.gz
- Space Invader versions for every PET model.
- Telengard_PET.tap
- Avalon Hill RPG for 40 col PETs and Tape drive
- The_Valley_32k_d64.zip
- RPG From "Computing Today" for 32k PET.
- acey_deucy.prg
- Acey Deucy card game
- acigol.prg
- Turn on all the lamps game. Logic puzzle perhaps?
- acrobat.prg
- Acrobat II (Commodore Japan), PET users' club S-game. Requires 3000 series
firmware (does not work on 4000 or 8000 series). In this game you have to
pop baloons. The same game has been published later on the VIC-20 and
Commodore 64 as "Clowns".
- acrobat2.prg
- Alternate version of Acrobat II from Commodore
- adventure-2.prg
- RPG type adventure
- adventureland.prg
- Adventureland by Scott Adams
- afo.prg
- Challenging action game from Japan
- afo_with_sound.prg
- Challenging action game from Japan with sound
- air_attack.prg
- bombing game
- aircraft_lander.prg
- Aircraft landing simulator
- alien encounter.zip
- side scrolling shooter
- android nimm.prg
- Game by Don Denis with sound
- android_nim.prg
- Kill the last android against computer
- andromeda conquest.prg
- Space Conquest game from Avon Hill (16k)
- aquire.prg
- Acquire from Avon Hill (16k)
- arrow.prg
- Snake game by Jim Butterfield
- artillery.prg
- Artillary game by Creative Computing
- astro-rescue.prg
- Astro-Rescue arcade-style game by Jim Summers
- atlantic_patrol.prg
- Ship Sinking game
- attack.prg
- Base defense game
- awari.prg
- Oware strategy board game
- b1.prg
- B1 Bomber from Avon Hill
- backgammon.prg
- A 40-column backgammon game for 0-2 players.
- backgammon1.prg
- The classic board game
- backgammon2.prg
- Version by J Aughton - tidy graphics, works on all PET models.
- baseball 7.3.prg
- 2 player baseball game
- baseball.prg
- Baseball Strategy from Avon Hill (32k)
- baseball_7_4.prg
- PET Super Baseball v7.4 by Jinshi Suzuki
- battleship.prg
- Battleship board game by M Richter, 1 player
- battleship_1.prg
- Battleship board game (1p, simple)
- battleships.prg
- BattleShip! Board game by Jim Butterfield
- biorhythm.prg
- Biorhythm simulator by Hanimex
- biorhythm_1_5.prg
- Biorhythm calculator 1.5
- bioterror!.d64.gz
- Bioterror! Resource game by Jason Grow (8k)
- blackjack.prg
- Original Blackjack game from CBM
- blackjack_(cms).prg
- Casino Blackjack
- blackjack_senil.prg
- Blackjack from CBM modified by Senil
- blockade.prg
- Prison Break game by Gil Winkler
- blockcopy.zip
- Pattern game by Cosine, 8k with instructions
- bomber.prg
- Scrolling B29 Bomber game
- bomber_attack.prg
- Bomber Attack from Avon Hill (8k)
- bombs away.prg
- Bombing game by Allan Yates
- bowling.prg
- Bowling - Avalon Hill game
- boxing comp.prg
- 2 player boxing game
- break-out.prg
- Breakout game, difficult
- breakout (8000).prg
- Breakout - 80 col version by Senil
- breakout.prg
- Fantastic Breakout game
- breakout_3.1.prg
- Breakout clone, use 1-3 to move
- breakth.-34-s1.prg
- Breakthrough -- the classic paddle game with sound.
- brickblasta.zip
- Arkanoid-like breakthru game by Milasoft
- bridge.prg
- Bridge game.
- bridge_bid_train.prg
- Bridge card game
- bugg (alt).prg
- Bugg - Centipede game from Kevin Pickell
- bugg.prg
- Centipede like game by Kevin Pickell of Milasoft
- bulls_&_bears.prg
- Stock Market strategy game
- candy-man.prg
- Pacman clone by Milasoft. Instructions needed.
- candyconquer_d64.zip
- Shooting game for all PETs. Includes source.
- canyon.prg
- Canyon - space avoider by Kevin Pickell
- capture.prg
- Capture - a go-like game
- car race 2.prg
- Race car game
- carrace.prg
- Car Race II by S Iwata
- castle adv.prg
- Castle Adventure by David Malmberg 32k
- catchall.d64.gz
- Asst games: Star Quest, Asteroidz, Pirate Adventure, Adventureland, Space
Grocer, Chess, Freefall, Six Second Club, others
- caveman.prg
- Steal a dinosaurs eggs!
- caverns of riches.prg
- Caverns of Riches - John O'Hare Adventure!
- chase.prg
- Chase game from Creative Computing
- checkers.prg
- PET Checkers from CMS Software
- chess_game_(tg).prg
- Chess game
- circle_world.prg
- Circle World - text adventure
- civil_war.prg
- Civil War - text war simulation by Creative Computing
- computerspace2001.prg
- Computer Space 2001 shooter
- computerspace2001.zip
- Computer Space 2001 Norbert Landsteiner, with docs
- concord_lander.prg
- Concord Lander - plane landing simulation
- conflict 2500.prg
- Conflict 2500, a galactic conquest game from Avon Hill (16k)
- connect 4.prg
- 2 player Connect 4
- connect-4.prg
- Connect-4 board game
- connect4.prg
- Another version of the classic boardgame
- cosmiads m.prg
- patched version of 'cosmiads uni' that no longer uses the cass#1 buffer.
- cosmiads m.txt
- instructions for cosmiads m.prg
- cosmiads uni.prg
- Cosmiads - Excellent implementation of Galaxian. POKE 2571,79 before RUN
for joystick on user port. LEFT=PA0, RIGHT=PA1, FIRE=PA5.
- cosmiads_galaxians.prg
- Yet another version of cosmic cosmiads
- cosmic force.prg
- Shoot as many aliens as possible
- cosmic jailbreak inst.prg
- Instructions program for Cosmic Jailbreak
- cosmic jailbreak.prg
- Cosmic Jailbreak - space invaders clone
- cosmic raiders plus.prg
- Space Invaders like game for 80 col PETs, enhanced with Joystick supp
- cosmic raiders.prg
- Space Invaders like game for 80 col PETs, o.g. mk 3
- cosmic_fighter.prg
- Cosmic Fighter - side scrolling action shooter by MS Software
- crazy_balloon.prg
- Crazy Balloon - guide balloon to target
- crossword_puzzle.prg
- Crossword Puzzle generator
- dactetris.prg
- Tetris with Dac sound by Tim Howe 32k
- dambuster.prg
- Dambuster - bomb the dam!
- datestones_of_ryn.d64.gz
- Datestones of Ryn 1979-Automated Simulations
- dawsons_wall.prg
- Breakthrough type game
- debris.prg
- Debris - action game by Bodyguard Software
- deepspace_1_0.prg
- Deepspace 1.0 - tactical simulation
- defender2020.prg
- Defender, for 40 or 80 col 32k home pets, by Jim Orlando
- deflextion.prg
- Deflextion - Deflect the ball towards the targets
- derelict.prg
- Derelict - space text adventure
- dhunterpet.prg
- Destiny Hunter by voidstar78
- diamond_hunt_ii.prg
- Diamond Hunt II - by Joe Commodore
- disasteroids.prg
- Disasteroids by Kevin Moughtin (16k)
- dnd1 (fix).prg
- Richard Garriot DnD1 (1/6) 32k
- dnieper river line.prg
- Dnieper River Line, an Avon Hill game 32k
- dog_star_advent.prg
- Dog Star Adventure by David Malmberg
- dominos.prg
- Dominos - one or two player 'tron' like game
- donkeyjr8032.d64.gz
- Donkey Kong Jr for 8032
- donuts.prg
- Donuts - tower of hanoi clone
- dot_racer.prg
- Dot Race - town down race track game
- dow_jones.prg
- Dow Jones investment game
- dragon_island.prg
- Dragon Island - number guessing game by Mike Spencer
- dragons eye.zip
- an RPG game
- draw_poker_cbm.prg
- Draw Poker, official CBM game
- driving_ace.prg
- Driving Ace - night driver game by Hanimex
- duel.prg
- Car Duel - action game
- dungeon of death [flipped char].prg
- Dungeon of Death (flipped char)
- dungeon.prg
- Dungeon game for 40-column PETs from Cursor #15, copyright 1979 Brian Sawyer.
Controls: 6, 4, 2, 8 for movements.
- dungeonofdeath
- Dungeon crawl game for original 8k PET 2001 (normal char)
- efpc.prg
- Escape From PETSCII Castle by Jim Orlando. Supports SNES adapter.
- eliza.prg
- Elize - psychological analysis game
- eliza_jb.prg
- Eliza rewrite by Jim Butterfield
- ello.lnx.gz
- A board game.
- energicics.prg
- Energicics - trading simulation
- epidemic.prg
- Epidemic - island epidemic simulator
- escape from the death planet.prg
- Escape from the Death Planet - turn based action
- explorer.prg
- Explorer - text adventure
- faces.prg
- Faces - generates different face graphics
- fantastic voyage.prg
- Fantastic voyage by Greg Hopkins. Drive your ship around shooting cancer
cells!
- fast_life.prg
- Fast Life - Game of Life by John Conway
- fighter_pilot.prg
- Fighter Pilot - first person target shooting
- fire.prg
- Fire department game for 40-column PETs from Cursor #16, copyright 1980
Brian Sawyer. Controls: 6, 4, 2, 8 for movements and 5 for dropping water.
- flashatk.prg
- Flash Attack - Timothy Stryker
- flight__sim_byte.prg
- Flight Simulation based strictly on data
- flight_simulator.prg
- Data-based flight simulation by Jerry Panofsky
- football!.prg
- American Football coaching game: raiders vs computer
- football_(pi).prg
- Football - american football coaching-based game
- forest.prg
- Forest - forest ranger simulation
- frog_race.prg
- Frog Race - betting game
- frogger.prg
- Frogger
- frustration_qubi.prg
- Frustration Qubic - by M. Spencer
- fur [f].prg
- Fur trader simulation
- fury.prg
- galactqu.d64.gz
- Galactic Quest game
- galaga.prg
- Arcade space game
- galaxy!.prg
- Galactic Empire game for 1-20 players
- galaxy!_no-sound.prg
- Galaxy! (no sound version) from Avon Hill (16k)
- galaxy_games.prg
- Galaxy Games - shooter with many modes
- german_game.prg
- German Game - 1 player strategy board game
- golf.prg
- Golf
- gremlin.prg
- Gremlin - strategic shooter
- gribbet.prg
- Gribbet
- gridrunner-src.asm
- Gridrunner source code from Milasoft
- gridrunner.prg
- Gridrunner by Jeff Minter, ported to PET by Milasoft
- grungy towers.prg
- Grungy Towers - logic/murder mystery game
- guess_it.prg
- Guess It - reverse guessing game where computer guesses
- gunner.prg
- Gunner - two player aiming grid game
- guns of fort defiance.prg
- The Guns of Ft Defiance from Avon Hill 16k
- hamurabi.prg
- Hamurabi - empire-like governing game
- hamurabi_alt.prg
- Hamurabi - empire-like governing game (alt)
- hangman1.prg
- Hangman - unknown author
- hangman2.prg
- Hangman by Raymond Toy
- hangman3.prg
- Hangman by B Godfrey
- hangman4.prg
- Hangman by Harry Saal
- haunted mansion.prg
- Haunted Mansion - John O'Hare Adventure!
- heart_racer.prg
- Heart Racer action game
- hearts_desire.prg
- Hearts Desire
- hellfire_warrior.d64.gz
- Hellfire Warrior 1980-Automated Simulations
- hexpawn_2_0.prg
- Hexpawn board game
- hey taxi.prg
- Radar Rat Rate taxi game by Milasoft
- hitch-hikers guide.prg
- Hitchikers Guide - text adventure by Bob Chappell
- horserace.prg
- Horse Race betting game
- hurkle_1.prg
- Hurkle guessing game, find the hurkle on the grid
- hurkle_alt.prg
- Hunt the Hurkle game improved by Hanimex
- ians_race_(n).prg
- Ian's Speed Race - overhead car race
- innuh-pet-en.prg
- The Innuh's Pyramid - text adventure
- insulter.prg
- Insulter - a very rude Elize by Jim Butterfield
- invader.prg
- Space Invaders clone for the 3032 and the 4032. Written in machine language.
Controls: 4, 6 and A.
- invasion_orion.d64.gz
- Invasion Origin - strategy game
- invisible maze.prg
- Invisible Maze - by Jim Butterfield - solve the fading maze
- iphonezombies-wip.prg
- Abominable I-Phone Zombies by Mass-Werk
- island of secrets.prg
- Island of Secrets - text adventure/rpg
- island_rescue.prg
- Island Rescue: resource management, 32k 40 col
- jackblack_b.prg
- Blackjack game from Jim Butterfield
- jason and the argonauts - rules.prg
- Jason and the Argonauts - instructions/rules
- jason and the argonauts.prg
- Jason and the Argonauts - by Bob Chappell
- jotto2.prg
- Jotto - word guessing game by Jim Butterfield
- journey to the center of the earth.prg
- Journey to the Center of the Earth text adventure
- jumbo_lander.prg
- Jumbo Lander
- k&d40.prg
- Knights and Demons
- k&d80.prg
- Knights and Drmobs by Kabuto Factory (8032)
- keno.prg
- Keno betting game
- king_tut.prg
- King Tut's Tomb - John O'Hare text adventure
- kingdom.prg
- Kingdom - Empire style governing game
- labyrinth.prg
- Labyrinth - 3D max solving game by CBM Canada
- ladybug_d64.zip
- MR NOP game, includes versions for 3 PETs
- land slide.prg
- Catch the falling rocks by Kevin Pickell
- lander_(cc).prg
- Lunar lander game with gfx and guages
- lander_x.prg
- Mars Lander, full text based lunar lander game
- laser tanks.prg
- Laser Tanks - two player tank game
- laser tks ins.prg
- Instructions program for Laser Tanks
- leap frog.prg
- Frogger clone
- lem.prg
- Another Lunar Lander by Jeff Jessee from Creative Computing
- lemonade!.prg
- Lemonade Stand for 40 col PET, with new Intro
- lemonade.prg
- Lemonade Stand by Mark Rejhon in 1986
- life.prg
- Game of Life from Bartonsmith
- life_ii.prg
- Life II by Larry
- life_tj.prg
- Life game from Tony Jeffree
- lizzard.prg
- Lizzard - Eat the flies!
- loderunner.prg
- Lode Runner port for 32K 40 or 80 COL, by Jim Orlando
- lord_of_dragons.prg
- Lord of Dragons - party RPG dungeon crawl byb Bob Chappell
- lords_of_karma (sys1024).prg
- Lords of Karma (sys1024) - takes a long time to initialize.
- lottery.prg
- Lottery number generator by Jim Butterfield
- luna_lander.prg
- Lunar Lander by Hanimex
- lunar_lander.prg
- Lunar Lander from unknown author
- lunar_lander_ii.prg
- Lunar Lander II from Tom Garland
- m-maze.prg
- M-Maze - maze solving game with scrolling screen
- mad_bomber.prg
- The Mad Bomber - bombing action game
- manbiki.d64.gz
- Manbiki Shonen (Shoplifting Boy), for 8k PET, with alt versions by Robin
Harbron
- mars.prg
- Mars - text adventure
- mastermind.prg
- Mastermind - guessing game, unk author
- mastermind_fg.prg
- Number guessing game
- mastermind_mpm.prg
- Mastermind guessing game by M.P.McDonald
- matches.prg
- Matches - numbers game against computer
- mean_street_rules.prg
- Mean Streets Rules - docs for Mean Streets
- mean_streets.prg
- Mean Streets - murder mystery clue game
- meteor.prg
- Meteor - time yourself game
- meteorites.prg
- Missle Command-type target shooter
- meteorites2.prg
- Meteorites - shooter game - protect the bases
- microchess.prg
- Microchess 2.0 for the 3032, copyright 1978 Micro-Ware Ltd,
written by Peter Jennings. Press RETURN to start the game.
- microsail.prg
- Microsail by James Johnson
- microstring.prg
- Microstring by Bodyguard Software
- midgetgolf.prg
- Midget Golf - Golfing game with graphic overview
- midway campaign.prg
- Midway Campaign by Avon Hill (16k)
- millikan(c).prg
- Milikan - Simulation of Oil Drop Experiment by Raymond Li
- miner.prg
- Miner game for 40-column PETs from Cursor #19, copyright 1980 Ron Longfellow.
Controls: 2, 4, 6, 8 for movements.
- minimae-petima.prg
- Minimae (Petima) - RPG game from Robin Harbron
- missile command.prg
- Good port of the arcade classic Missile Command
- mission imposs.prg
- mission2001.prg
- Mission 2001 asteroids game
- monopoly.prg
- Classic board game
- mount_st_helens.prg
- Mount St Helens - disaster game
- mousemaze.prg
- Mouse Maze - maze generator/solver game
- mugwump.prg
- Mugwump - coordinate guessing game
- multi-invaders!.prg
- Space Invaders with numerous graphical and gameplay options
- night driver f40.prg
- Driving game
- nightmare park.prg
- Multi faceted 'action' adventure game for 40-column PETs.
- nim.prg
- Nim - by Jim Butterfield and Bill Finzer
- north atlantic cr.prg
- North Atlantic Convoy Raider by Avon Hill (8k)
- nukewar (reconversion).prg
- Nukewar (reconversion) from Avon Hill games
- nukewar.prg
- Nukewar from Avon Hill
- number-toe.prg
- Number-Toe by Jose Gutierrez
- off-the-wall.prg
- Steer a bouncing ball by placing '\' and '/' shaped paddles by
pressing the 'm' and 'n' keys. Copyright 1978 CBM. This game is for
40-column PETs. Similar to "Target Pong".
- oilswell.d64.gz
- Oils Well 2013 by Mr.Nop
- osero_othello.prg
- Board game
- oslobors.prg
- Stock trading game 1-4 players
- othello.prg
- Othello board game by Hanimex
- othello_jm.prg
- Othello by James Mendenhall 1980
- othello_osero_34.prg
- Othello 3.4 by Osereo
- outpost.prg
- Outpost - space star trekky type game
- pacman!.prg
- Pacman-like game
- paladin (v2).prg
- Paladin - Defender clone by Kevin Pickell
- paladin.prg
- Defender-type clone
- pbros.prg
- PET Mario Bros by Jim Orlando
- penetrator.zip
- people.prg
- People - guess people database type game
- personality.lnx.gz
- Dr. Sinister's personality test for 40-column PETs.
- pet panic.prg
- patched version of Jim Orlando's 'pet panic' that will run on both rev 3 ROMs
and rev 4 ROMs.
- pet-invaders.prg
- PET-Invaders by Mass-Werk
- pet_chess_8032.prg
- PET Chess - 80 col graphical chess game
- pet_demolition.prg
- Demolition - bomb the wall without missing a brick
- pet_nuc_pwr_plnt.prg
- PET Nuclear Power Plant - sim by Stephen Berggren
- petals.prg
- Petals Around the Rose - guessing game
- petball 4.0.prg
- Pinball game
- petchess univ.prg
- Petchess 4000 - Huge 32k chess program.
- petdle.d64.gz
- A WORDLE impl for 32k PET (40 or 80, any kybd). By Steve Gray & Bo Zimmerman
- petlifter.prg
- Petlifter: Choplifter game for 40 or 80 col, 32k, by Jim Orlando
- petopoly.prg
- Petopoly - Multi-player monopoly by Ted Landsler
- petpanic!.prg
- PET Panic! By Jim Orlando
- petportal!.prg
- Portal game for 32k PETs (40 or 80 col) by Jim Orlando
- petract.prg
- A Star Trek variation
- petstrip_d64.zip
- Strip Poker with pixel graphics. 40/80 col and 8296.
- phantom fighter.prg
- pick_up.prg
- Pick-Up - the chemicals from the floor
- picture_kingdom.prg
- Picture Kingdom - empire style game
- pinball.prg
- Pinball - Bruce Jaeger
- ping_pong.prg
- Ping Pong - two player pong by ADP Systems
- pirate_adventure.prg
- Pirate Adventure - Text adventure by Scott Adams
- pizza.prg
- Pizza - Delivery by S Erlewine
- pkong.prg
- PET Donkey Kong by Jim Orlando
- planet miners.prg
- Planet Minors (1-4 player) - Avalon Hill game
- planet_probe.prg
- Planet Probe - do a good planet fly-by Nestar
- plc23_lightcycles.prg
- Tron light-cycles game (single player)
- poems.prg
- Random Poem generator by Jim Butterfield
- poker_is.prg
- Poker - by Instant Software
- polf.zip
- v0.1 by David Given. 3d golf-like game. Includes instructions.
- pong.prg
- Pong - small paddle pong game.
- postal.prg
- Postal - Postal Routes - Bill Finzer
- ppone_1_1.prg
- Ppong 1 by Lawrence Hall
- prospector.prg
- Prospector - by Cascade Software
- pssp.prg
- PETSCII Side-Scrolling Platformer by Jimbo
- psycho.prg
- Psycho - Eliza-type game
- pzlmgs.prg
- Zombie Lemmings for 32K PETs (40 or 80 col) by Jim Orlando
- quadrat.prg
- Quadrant - flower hunting game?
- qubic.prg
- Qubic - 3d tic-tac-toe
- quest.prg
- Quest - text adventure
- racetrack.prg
- Race Track - car racing for 1 or 2 players
- reverse.prg
- Reverse - number arrangement game
- road race.prg
- Road Race by Avon Hill games (8k)
- robot_invaders.prg
- Robot Invaders - very very single quick keystroke matcher
- robot_nim.prg
- Robot Nim - Cute numbers game
- rollercoaster.prg
- Roller Coaster - action game
- rotate.prg
- Rotate - by CBM
- rotorrampage_d64.zip
- Rotor Rampage shooter, all 32k versions, by Dave Duke and Ken McIlveen
- roulette_eh.prg
- Roulette betting strategy sim by Ed Herstein
- s-racer.prg
- S-Race - stay on the road
- saifu hiroi - money table (acid rain).prg
- Acid rain, money table action game (saifu hiroi)
- scramble.prg
- Scramble space shooter by Milasoft
- scramble_80.prg
- Scramble - arcade action by H Eichmann, 80 col
- sea wolf.prg
- Sea Wolf 1978 Creative Software
- sea_battle.prg
- Sea Battle - two player game by Carl Thelen
- seabattle.prg
- Single player sea battle strategy game from Creative Computing
- seabattle_(32k).prg
- Text based navel battle from Creative Computing
- seabattle_inst.prg
- Seabattle instructions
- seawolf.prg
- Seawolf - sink enemy ships in time
- seige (8000)[senil].prg
- Siege by Mike Singleton (variation), 80 col action game
- seige.prg
- Seige by Mike Singleton (40 col - worked on 2001-32N?)
- seige8000.prg
- Siege by Mike Singleton, 80 col action game
- shoot.prg
- Shoot - hit the other bars head
- shooting gallery.prg
- Submarine shooter type game
- simon puzzle.prg
- A puzzle game by Yates
- sinners.prg
- Sinners by Mac Oglesby
- ski.prg
- Ski action game by Mike Singleton (40 col)
- ski8000.prg
- Skiing game by Mike Singleton for 80 col
- ski_f.prg
- Ski by Stephen Prokopchuk
- slime.prg
- Slime - Centipede style game by Jim Summers
- slot_machine.prg
- Slot Machine simulator
- snake.prg
- Simple snake game for BASIC 4 by Bo Zimmerman
- snakes.prg
- Snakes - 2 player tron-like game
- snark.prg
- Snark - protractor game by Vince Mills
- solitaire (isi).prg
- Klondike Solitaire by ISI
- sorcerer_castle.prg
- Sorcerer Castle - graphical dungeon crawler
- sorcerer_rules.prg
- Sorcerer Castle rules and instructions program
- sorcerers_castle.prg
- Sorcerer's Castle - John O'Hare text adventure
- space debr-34-s1.prg
- Space Debris shooter w/sound by Kevin Moughtin
- space debris 2001pet.prg
- Space Debris
- space invad-4-s1.prg
- Space Invaders
- space invader.prg
- The Space Invaders for the 2001 and the 3032. Controls: '.', '=' and ' '.
- space invaders.prg
- Commercial Space Invaders clone for the 3032. Controls: '4', '6' and 'A'.
- space war.prg
- Star war joystick game, copyright 1981 Chris Mills.
- space.prg
- Space! - modified version of game from Cursor#8
- space_ace-b.prg
- Space Ave - 40 col by Mike Singleton (Bus kybd)
- space_ace.prg
- Space Ace by Mike Singleton - 40 cols
- space_fight.prg
- Space Fight - 2 player by Leonard Sweatman
- space_fight_instr.prg
- Space Fight instructions program
- space_shooter.prg
- Space Shooter by Dave Howe
- spaceace8000.prg
- Space Ace - first person space shooter for 80 col
- spacechase.8032.270716.prg
- Space Chase beta 270716 for 8032 by Christian Krenner
- spaceinv2.prg
- Space Invaders II for 32K 40 or 80 col, by Jim Orlando
- spacewar_instructions.prg
- Spacewar instructions program
- spacewar_main.prg
- Spacewar - Texty space battle
- spy_q_test.prg
- Spy-Q Test - guess-sort the numbers as they come in.
- spyders.d64.gz
- Space Invaders like game for all PET versions, by Mr. NOP.
- star lanes.prg
- Star Lanes - Two player board game
- star spores!.prg
- Fun and difficult galaxian type shooter with good graphics
- star trek-80.prg
- 80 column PET version of Star Trek
- star trek2.d64.gz
- Star Trek 2 game by Hanimex
- star trek3.d64.gz
- Star Trek 3 with instructions by Deri James
- star wars rev.prg
- Star War game - very scenimatic , supp sounds
- star wars.prg
- You know Lucas Arts X-Wing? See here :-) This game works with the 3032.
Controls: numbers for movement, A for shooting
- star_trek_6_8.prg
- Star Trek - standard version
- star_trek_dl.prg
- Star Trek with sound mods by Duncan Langford
- starbuster.prg
- Starbuster - missile command game
- starforce.prg
- Star Wars game, alt of star wars.prg
- starforce_fixed.prg
- Star Force - another Star Wars alt, and Star Force alt
- starspores.prg
- Star Spores shooter by Jim Sumers
- startrek uss.prg
- Star Trek - std game with 1701 gaphic intro
- startrek.prg
- Star Trek game for 40 column PETs.
- startrek_1.2.prg
- Star Trek 1.2
- starwars.prg
- Star Wars target FPS game
- stock_market.prg
- Stock Market - buying game
- stygian tombs.prg
- Stygian Tombs - text maze game
- submarine.prg
- Bomb subs from your destroyer ship
- super g instruc.prg
- Instructions for Super Glooper.
- super glooper (alt hack).prg
- Pac-Man clone (alternate version)
- super glooper m.prg
- Version of Super Glooper patched by T. Howe to avoid use of CASS#1 buffer.
(Makes easier to save)
- super glooper.prg
- Excellent Pac-Man port for 40-column PETs by D.E. Anthony 1981. Controls:
'8','4','6','2' on the numeric keypad. You may also use '5' for moving down.
- super glooper3k.prg
- Pac-Man clone (alternate version)
- super_glooper 8032.prg
- Pacman clone fixed for 80 col PETs
- super_trek.prg
- Star Trek from Jim Butterfield
- superstartrek-1.1a.prg
- Super Star Trek converted to 40 cols by Mike Mayfield
- supertrap.prg
- Supertrap - 2p snake game with several modes
- supertrek_16knr.prg
- Super Star Trek 16k - prob my fav version
- tankticks.prg
- Tanktics by Avon Hill games (16k)
- target command.zip
- Missile Command clone
- target pong.prg
- Steer a bouncing ball by placing '\' and '/' shaped paddles by
pressing the 'm' and 'n' keys. Copyright 1978 CBM. This game is for
40-column PETs. Similar to "Off-the-Wall".
- targetgolf.prg
- Target Golf - graphical golf game
- telengard-pet.d64.gz
- Avalon Hill RPG for 40 col PETs, adapted for disk
- temple_of_apshai.d64.gz
- Temple of Apshai -RPG 1979 Automated Simulations
- tetris.prg
- Tetris port
- tetris13.tgz
- PET Tetris v1.3 by Tim Howe. Includes 3 variations, including DAC.
- the great pyramid.prg
- The Great Pyramid - John O'Hare Adventure!
- tic_tac_toe.prg
- Tic Tac Toe game by Hanimex
- tic_tac_toe_gfx.prg
- Tic Tac Toe vs computer. Very graphical.
- time_chess (8032).prg
- Time Chess (80 col) by Mike Singleton
- time_trek.prg
- Time Trek (Star Trek) by Brad Templeton
- toa.d64.gz
- Temple of Apshai
- toa_commands.pdf
- Commands cheat sheet for Temple of Apshai
- toa_manual.pdf
- Manual for Temple of Apshai
- torpedo-s.prg
- Torpedo by John Briggs - bombing game
- toss.prg
- Toss - coin toss guessing game with gfx
- tower_and_dragon_d64.zip
- Tower and Dragon 3.0 by Jason Cook. Includes D64, tap, wav, etc
- towers_of_hanoi.prg
- Towers of Hanoi - disk moving game ( pick by disk size)
- trail_west [fixed].prg
- Trail West by Micro-Ed
- trail_west.prg
- Trail West by Micro-Ed for unknown PET (use fixed version)
- traitors_castle.prg
- Traitors Castle - Simple number guess
- trek-pet-3e.prg
- Re-port of the Star Trek game
- trek-x
- Trek-X game for original 8k PET 2001
- trek_adventure.prg
- Trek Adventure - Star Trek text adventure
- trekwar.prg
- TrekWar - Star Trek action game for 40 or 80 col, 32k, by Jim Orlando
- trip_to_atlantis.prg
- Trip to Atlantis - text adventure by John O'Hare
- tron_journey.prg
- Tron Jounrney to the MCP - maze solving game
- tron_light_cycles.prg
- Tron light cycles game, 1 player
- twin_bagels.prg
- By Jim Butterfield - An extension of the Bagels game
- twrdef2021.prg
- Tower Defense 2021 for 40 or 80 col 32K, by Jim Orlando
- ushergam.d64.gz
- House of Usher, RPG adventure game
- valdez.prg
- Valdez - super tanker simulation
- vector_chase.prg
- Vector Chase -
- volcano.prg
- Volcano - survive the erruption adventure by Chuck Holland
- vortex.prg
- Challenging alien shooting game
- voyager.prg
- The Voyager Program - Avalon Hill game
- wallbanger.prg
- war trek pt1.prg
- War Trek, first part of two. A Star Trek game for 40-column PETs.
- war.prg
- War - by Kevin Moughtin - action game
- wartrek2.prg
- War Trek, second and last part.
- wasps.prg
- Gorf-like shooter game
- weather.prg
- Ouranos (take the enemy by storm) for 40-column PETs from Cursor #21,
copyright 1980 Kathy Hiby. This two-player game resembles the
artillery duel game.
- will_o_wisp.prg
- Wil O The Wisp - by Mark Capella - text adventure
- wizards_castle.prg
- The Wizard's Castle by Joseph Power - the great dungeon crawler
- wizards_wall.prg
- Wizards Wall - texty artillaryish game
- worst_pong_clone (8000).prg
- Worst Pong Clone - 2 player pong
- wrap_trap.prg
- Wrap Trap - tron-like game by Hanimex
- wumpus.prg
- Hunt the Wumpus game
- wumpus_akt.prg
- Hunt the Wumpus by Hanimex
- yahtzee-pr.prg
- Yahtzee dice game by P Rowe
- yahtzee_eb.prg
- Yahtzee dice game by Eric Boge
- zombie_2.prg
- Zombie - survive the graveyard
- zone_x.prg
- Zone-X guessing game by Bill Finzer
- 8k/
- 3d0s+xs.prg
- Noughts and Crosses / Tic-Tac-Toe
- 8ktetris.prg
- PET Tetris 1.3 Tim Howe (bad copy?)
- Qixie PET 2001 Version.prg
- Qixie: Qix clone by Milasoft!
- alien-attack.prg
- Shoot aliens before they reach you.
- aliens!.prg
- Shoot decending aliens before they land!
- anagram.prg
- Simple program to generate all anagrams of a given word
- arrows.prg
- Manual artillary game
- baccarat.prg
- Baccarat - card game
- blitz.prg
- Street bomber for 40-column PETs: bomb a city down before the plane lands.
- boot-hill.prg
- Two player cowboy dueling game
- breakoutv3.1_(fixed Mr.NOP).prg
- Breakout clone, fixed by Mr. NOP
- breakthru.prg
- Breakout type game
- bridge 2 dealer.prg
- A bridge simulation. Some data is written on tape.
- card-sharp.prg
- Card sharp (memory test)
- checkers2.prg
- Update to the original PET Checkers from Cursor
- chess.prg
- [Model 2001-8N only] Microchess 2.0 - copy using sys(826)
- clever-os-xs.prg
- Intellegent Noughts and Crosses
- cluedo.prg
- Cluedo
- countto100.prg
- Count to 100 game
- dodgems.prg
- Dodgems
- galactic-attack.prg
- Galactic Attack
- guessing-game.prg
- Guessing game
- gunner.prg
- Gunner (by elevation)
- hammurabi.prg
- Hammurabi - Empire-like governing game. 2001-8k only
- hangman.prg
- Hangman
- hunter.prg
- Catch blob
- hurkle.prg
- Hurkle
- hypno.prg
- Hypnotiser
- imphex.prg
- Imphex / Hexpawn
- kat and mouse (with tunnel vision).prg
- Kat and Mouse and Tunnel Vision
- life.prg
- Life - sys(6400) to go
- lunar-lander.prg
- Lunar lander
- mastermind.prg
- Mastermind
- mazer.prg
- Find way round maze
- microchess_3_0.prg
- Microchess 3.0 by Dutch Software
- microjump.prg
- Microjump - really cute hopping game
- millipede.prg
- Millipede - centipede game
- nim.prg
- Nim
- noughtscrosses.prg
- Noughts and crosses
- othello.prg
- Othello
- pinball-alt.prg
- Pinball like game
- pinball.prg
- A pinball game for the 2001 and 3001 series PETs.
- pingpong.prg
- Ping Pong/Table Tennis for 2 players
- poetry.prg
- Composes poems
- pontoon.prg
- Pontoon
- power_boat.prg
- Power boat
- reaction_test.prg
- Reaction test
- reverser.prg
- Reverser
- sargon_2-chess.prg
- Sargon2 Chess
- saucer_war.prg
- Saucer War
- scrambled_word.prg
- Scrambled Word - unscramble word guess
- shooter.prg
- Shoot the blob
- shooting_gallery.prg
- Shooting Gallery
- slalom.prg
- Slalom
- space.prg
- Space!
- space_invaders.prg
- Space Invaders
- spact.prg
- Space attack
- squash.prg
- Squash (solo)
- starfighter.prg
- Starfighter - Star Wars trench game by Walter Stewart
- starfire (llamasoft).prg
- Starfire - action fp space shooter by Llamasoft
- starfleet orion - battle.prg
- Starfleet Orion battle game -- needs Builder
- starfleet orion - builder.prg
- Starfleet Orion Builder for game
- stomper.prg
- Stomp on an insect
- supertank.prg
- Supertank
- sweeper.prg
- Sweeper
- target_practice.prg
- Target practice
- toker.prg
- Toker - smoking game
- treasure_maze.prg
- Treasure Maze
- wordsearch.prg
- Wordsearch - find words in the puzzle
- worms.prg
- Worm race
- zap-2001.prg
- Zap by Matt Ganis
- zombie.prg
- Zombie
- hal6500/
- HAL PCG 6500.zip
- Demo and char roms
- galaxians (pcg6500).zip
- Galaxians
- mole attack (pcg6500).zip
- Mole Attack
- rallyx (pcg6500).zip
- Rally-X
- infocom/
- HitchhikersManual.pdf
- HHGTG manual
- ccadventure.d80.gz
- Collossal Cave adventure
- deadline.d64.gz
- Deadline
- deadline.pdf
- Deadline manual
- hhgtg.d64.gz
- Hitchikers Guide to the Galaxy
- infidel.d64.gz
- Infidel
- infidel.pdf
- Infidel manual
- phobos.d64.gz
- Leather Goddesses of Phobos
- phobos.pdf
- phobos manual
- starcross.d64.gz
- Starcross
- starcross.pdf
- starcross manual
- zork_i.d64.gz
- Zork 1
- zork_i.pdf
- Zork 1 manual
- zork_ii.d64.gz
- Zork II
- zork_ii.pdf
- Zork II manual
- zork_iii.d64.gz
- Zork III
- zork_iii.pdf
- Zork 3 manual
- joy/
- Games adapted for user port Joystick controller found in the
documents/projects area, mostly by Joe Travis
- afo.prg
- Adapted by Joe Travis
- arrow.prg
- Adapted by Joe Travis
- bomber.prg
- Adapted by Joe Travis
- break-out.prg
- Adapted by Joe Travis
- breakout.prg
- Adapted by Joe Travis
- brickwall.prg
- Adapted by Joe Travis
- cosmiads uni.prg
- Cosmiads - Excellent implementation of Galaxian. POKE 2571,79 before RUN for
joystick on user port. LEFT=PA0, RIGHT=PA1, FIRE=PA5.
- galaxy invdr joy.prg
- Galaxy Invader - Space Invaders clone. Joystick support by Jim64
- invaders.prg
- Patched version of commercial Space Invaders - uses joystick on user port:
LEFT=PA0, RIGHT=PA1, FIRE=PA5.
- joystick_test.prg
- Joystick testing program by Joe Travis
- leap frog fix.prg
- Frogger-like game
- pong joysticks.prg
- Pong clone. Dual joystick support by Jim64
- print_racer.prg
- Adapted by Joe Travis
- shark.prg
- Adapted by Joe Travis
- space war.prg
- Star war joystick game, copyright 1981 Chris Mills.
- star spores.prg
- Fun and difficult galaxian type shooter with good graphics
- zap.prg
- Adapted by Joe Travis
- snes/
- Games adapted for the TexElec SNES controller found in the
documents/projects area, mostly by Joe Travis
- 10pr.racer.prg
- Adapted for SNES by Joe Travis
- afo.prg
- Adapted for SNES by Joe Travis
- arrow.prg
- Adapted for SNES by Joe Travis
- bat!.prg
- Adapted for SNES by Joe Travis
- bomber.prg
- Adapted for SNES by Joe Travis
- breakout.prg
- Adapted for SNES by Joe Travis
- brickwall.prg
- Adapted for SNES by Joe Travis
- capture!.prg
- Adapted for SNES by Joe Travis
- crazybaloon.prg
- Adapted for SNES by Joe Travis
- efpc.prg
- Escape From PETSCII Castle by Jim Orlando. Supports SNES adapter.
- everest.prg
- Adapted for SNES by Joe Travis
- ferry!.prg
- Adapted for SNES by Joe Travis
- lightcycles.prg
- light cycles by Larry Anderson
- pzlmgs.prg
- Lemmings! by Jim Orlando
- shark.prg
- Adapted for SNES by Joe Travis
- space!.prg
- Adapted for SNES by Joe Travis
- zap.prg
- Adapted for SNES by Joe Travis
- unsorted/
- Jim_Summers_Games.d64.gz
- Jim Summers games - Astro-Rescue, Slime, Star Spores
- asstgames-auto.d64.gz
- Assorted games - Datestones o Ryn, Invasion Orion, Temple of Asphai, Morloc's
Tower
- games-1.d64.gz
- Assorted games disk - see *.dir.txt for listing
- games-1.dir.txt
- games-10.d64.gz
- Assorted games disk - see *.dir.txt for listing
- games-10.dir.txt
- games-2.d64.gz
- Assorted games disk - see *.dir.txt for listing
- games-2.dir.txt
- games-3.d64.gz
- Assorted games disk - see *.dir.txt for listing
- games-3.dir.txt
- games-4.d64.gz
- Assorted games disk - see *.dir.txt for listing
- games-4.dir.txt
- games-5.d64.gz
- Assorted games disk - see *.dir.txt for listing
- games-5.dir.txt
- games-6.d64.gz
- Assorted games disk - see *.dir.txt for listing
- games-6.dir.txt
- games-7.d64.gz
- Assorted games disk - see *.dir.txt for listing
- games-7.dir.txt
- games-8.d64.gz
- Assorted games disk - see *.dir.txt for listing
- games-8.dir.txt
- games-rpr1.d64.gz
- Assorted games disk
- pet_games_01.d64.gz
- Assorted games disk - see *.dir.txt for listing
- pet_games_01.dir.txt
- pet_games_02.d64.gz
- Assorted games disk - see *.dir.txt for listing
- pet_games_02.dir.txt
- pet_games_03.d64.gz
- Assorted games disk - see *.dir.txt for listing
- pet_games_03.dir.txt
- pet_games_04.d64.gz
- Assorted games disk - see *.dir.txt for listing
- pet_games_04.dir.txt
- pet_games_05.d64.gz
- Assorted games disk - see *.dir.txt for listing
- pet_games_05.dir.txt
- pet_games_06.d64.gz
- Assorted games disk - see *.dir.txt for listing
- pet_games_06.dir.txt
- pet_games_07.d64.gz
- Assorted games disk - see *.dir.txt for listing
- pet_games_07.dir.txt
- pet_games_08.d64.gz
- Assorted games disk - see *.dir.txt for listing
- pet_games_08.dir.txt
- pet_games_09.d64.gz
- Assorted games disk - see *.dir.txt for listing
- pet_games_09.dir.txt
- pet_games_10.d64.gz
- Assorted games disk - see *.dir.txt for listing
- pet_games_10.dir.txt
- pet_games_11.d64.gz
- Assorted games disk - see *.dir.txt for listing
- pet_games_11.dir.txt
- pet_games_12.d64.gz
- Assorted games disk - see *.dir.txt for listing
- pet_games_12.dir.txt
- pet_games_13.d64.gz
- Assorted games disk - see *.dir.txt for listing
- pet_games_13.dir.txt
- pet_games_14.d64.gz
- Assorted games disk - see *.dir.txt for listing
- pet_games_14.dir.txt
- pet_games_15.d64.gz
- Assorted games disk - see *.dir.txt for listing
- pet_games_15.dir.txt
- german/
- 17&4.prg
- A blackjack game. Works with both 40 and 80 columns (garbled display
on 40 columns when dealing more than 5 cards).
- 3-d tic-tac-toe.prg
- 4x4x4 tic-tac-toe game from the VIC-20
- 4-gewinnt.prg
- four in a row (a kind of tic-tac-toe with gravity)
- alkoholtest_80.prg
- Drink pouring game? educational?
- alligator_2.prg
- Fun action game to catch all the coconuts
- apocalypse.prg
- Apocalypse by von Henrik Wening
- autorennen___dt.prg
- Auto-Rally racing game
- ballon.prg
- blackjack_de.prg
- Blackjack 8k
- bomber.prg
- Bomb a city with a descending aeroplane. This game is for the 3032.
- bomber_80.prg
- Tank bombing game for 80 cols
- breakthrough.prg
- Breakout game
- car-crash.prg
- Car Crash by von Henrik Wening
- crash.prg
- A maze game for 40-column PETs
- diktator.prg
- Simulation (SimCity predecessor?)
- doolhof_1.prg
- Doolhof - maze solving game
- draw_poker_80.prg
- Draw Poker game
- enterprice.prg
- Enterprice - a star trek 1701 game
- feldschlacht1.prg
- Feldschlacht 1 by von Henrik Wening
- feldschlacht2.prg
- Feldschlacht 2 by von Henrik Wening
- fluglandung.prg
- flight simulation for 40-column PETs
- fruit.prg
- Fruit - Slot Machine (80 cols)
- g1_goldene_7&8.prg
- Lucky Slot Machine game
- g1_spiel_999.prg
- Some sort of dice game
- ganzen.prg
- Ganzen Schieten
- grandprix.prg
- Grand Prix by von Henrik Wening
- hangman.prg
- PET2001 hangman, should work in all PETs
- hangman5.prg
- German language hangman game
- hartenjagen.prg
- Hartenjagen card game
- hellseher.prg
- Hellseher guessing game
- hinderniss.prg
- Hindemiss by von Henrik Wening
- hinterhalt.prg
- Hinterhalt - 80 col action game
- hit the target.prg
- Control a beam to targets by dropping mirrors
- hockenheim.prg
- car race for PET 4032
- hyper wurm.d64.gz
- Hyper Wurm by Thomas Korn (16k)
- hyper_wurm.d64.gz
- Worm-type game
- hypertrek [f].prg
- Hypertrek - Star Trek game (German? French?)
- indian_poker.prg
- Indian Poker
- irrgarten.prg
- A three-dimensional maze game for 40-column PETs
- jackpot.prg
- Jackpot fruit machine
- kalah.prg
- Kalah
- kalawaum (+level editor).d64.gz
- Kalawaum by Senil
- kanone_80.prg
- Geschuetzfuehrer - Gun Commander
- krieg_der_sterne.prg
- Krieg der Sterne - space Star Wars game 80 cols
- kubus.prg
- Magische Kubus - 80 cols
- kurvendiskussion-fixed.prg
- A function analysis and plotting tool for the CBM 4032. The function
is defined in the line 10000. The fixed version corrects some obvious
typing mistakes; other errors may remain in the program.
- kurvendiskussion.prg
- labyrinth.prg
- Labyrinth - top down dungeon/maze crawler
- labyrinth_doc.prg
- Documentation for Labyrinth - load and run
- maedchen_test.prg
- girl test
- maenner-test.prg
- Men test
- master_mint.prg
- Master Mind
- mastermind (nl).prg
- Mastermind
- mau-mau1.prg
- Mau-Mau 1 by von Henrik Wening
- mau-mau2.prg
- Mau-Mau 2 by von Henrik Wening
- millionaer (8000).prg
- Millionaer (80 col) By Senil Data Systems
- mondland_2_40 [fixed].prg
- Mondlandung - Lunar Lander for 40 cols
- mondlandung_80 [fixed].prg
- Mondlandung - Lunar Lander for 80 cols
- nachtm_park.prg
- Nachtmerrie Park
- nightmare park.prg
- A maze game for 40-column PETs with various subgames. Controls in
the main maze: N, S and O.
- orion.prg
- Orion space game
- paarden.prg
- Horses, 80 col
- pac-man.prg
- Pac-Man by von Henrik Wening
- pac-man2.prg
- Pac-Man by von Henrik Wening
- pacman.prg
- A Pac-Man clone for 40-column PETs by André Fachat.
- pak_jana.prg
- Pak Jana - move a graphical person around
- pesten.prg
- Plague
- pinball.prg
- Pinball game
- qth-kenner-karte.prg
- Oth Kenner Berechnung
- racebaan.prg
- rebount.prg
- Rebount - rebound
- reversi.prg
- Reversi - 40 col othello game
- reversi_80.prg
- Reversi - 80 col othello game
- robots.prg
- Avoid enemy robots in a 40-column maze.
- rotamint.prg
- Ratamint by von Henrik Wening
- roulette.prg
- Roulette game by von Henrik Wening
- roulette_gb.prg
- Roulette sim by Gerhard Baungaertner
- roxxor (8000).prg
- Roxxor (80 col) by Senil
- rubiks_cube.prg
- Rubik's Cube by Dieter Moeller & Matthias Weber
- schaak_2_6b.prg
- Graphical Chess game
- schiettent.prg
- Shoot at the wall gaps - fun game
- schiffe_80.prg
- Sinking Ships 80 col
- schiffe_vesenken.prg
- Schiffe Versenken - sinking ships
- schlange.prg
- Eat objects with a growing snake. This game is for 40 columns.
- schuifspel_[fixed].prg
- A sliding puzzle game
- senilpack_4_in_1.prg
- Four games, Zahlenraten, Tron, Matrix Feur Arne, Scrolltext. From Senil.
- shitty_ufo (8000).prg
- Shoot down the UFO
- space-crashers.prg
- Space Crashers by von Henrik Wening
- speed_racer.prg
- Speed Racer by Beat Egli
- sprachuhr40.prg
- Sprachuhr40 - German talking Analog/Digital Clock, in 40 cols
- spukhaus.prg
- 40-column PET version of a VIC-20 adventure game
- squash-4032.prg
- Breakout clone for the 4032
- squash.prg
- Breakout clone for the 3032
- steinchenspiel.prg
- Thinking game (the one who removes the last stone from the board loses).
This game is for the 3001 and 4001 series. In 80 columns, the display
is a little garbled.
- sternenfalle.prg
- Avoid obstacles in this 40-column game.
- superdoolhof.prg
- Super Doolhof by Holybonn productions
- tic tac toe (mca).prg
- Tic Tac Toe from MCA
- torpedo.prg
- Torpedo by von Henrik Wening
- touche.prg
- Touche by von Henrik Wening
- triff_den_ball_1.prg
- Unique action game, vaguely snake-like.
- u-boot.prg
- U-Boot submarine game
- uhr_3d [fixed].prg
- Clock of some sort (German) - is this even a game?
- verfolg.prg
- Chase computer-steered objects in a 40-column playfield.
- vokabeln.prg
- Learn foreign language words. The program writes and reads the data file
"engl,seq".
- wurfball.prg
- Unique action game, vaguely snake-like. Alt of triff_den_ball
- zahlenraten_dx.prg
- Zahlenraten - number guess from Senil
- zeeslag.prg
- Zeeslag by Bert de Keizer
- zombie.prg
- 40-column action game
- html/
- HTML documents related to the Commodore PET
- Commodore PET FAQ.html
- Original PET FAQ by Larry Anderson. Updated @portcommodore.com
- cassinterface.zip
- Instructions on building a cassette interface for C= computers
- peddle.de.html
- A German article about Chuck Peddle
- peddle.en.html
- English translation of an article about Chuck Peddle
- peddle.gif
- Picture of Chuck Peddle
- sipodp3.zip
- IEC to IEEE interface between c64/vic and PET
- manuals/
- petugupd.zip
- Corrections to the PET/CBM Personal Computer Guide, second edition. All these
corrections are in the seventh printing, but not all are in the fifth
printing.
- 8296supplement/
- Supplement to the PET 8032 manual, covering the PET 8296.
- 8296supplement.html
- HTML version of the supplement, with inline images
- 8296supplement.txt
- Text version of the supplement
- imgs/
- 8296changes.gif
- B.2. Connectors, modifications as compared with 8032
- expmemmap.gif
- Figure 2.1. Expansion Memory Mapping
- fullmemmap.gif
- A. Memory map
- j1+j12.gif
- Connectors J1 and J12 (IEEE-488)
- j10.gif
- Connector J10 (power, AC)
- j11.gif
- Connector J11 (power, DC)
- j13.gif
- Connector J13 (keyboard)
- j14.gif
- Connector J14 (reset)
- j2.gif
- Connector J2 (user port)
- j3+j6.gif
- Connectors J3 and J6 (cassette)
- j4.gif
- Connector J4 (memory expansion)
- j5.gif
- Connector J5 (keyboard)
- j7.gif
- Connector J6 (video)
- j8.gif
- Connector J8 (power in)
- j9.gif
- Connector J9 (memory expansion)
- jumpersmap.gif
- Possible memory mapppings for the area $8000-$FFFF
- LOS-96/
- LOS-96 Handbuch. German manual for the PET 8096.
- LOS-96-titel.gif
- Title page
- LOS-96.html
- HTML version
- LOS-96.ps.gz
- Postscript version
- Los96-de.txt
- Text version
- LOS-KIT/
- German 8096 LOS-KIT User's Manual. LOS-KIT is a set of development tools
especially for the LOS-96 `operating system'.
- LOS-KIT-titel.gif
- Title page
- LOS-KIT.html
- HTML version
- LOS-KIT.ps.gz
- Postscript version
- LOS-KIT.txt
- Text version
- os/
- TRIANGULAR uOS 1.09_d64.zip
- A GUI OS in BASIC for 4k PETs. Manual included
- zram-4040.d64.gz
- CP/M boot disk for PETs with Madison Z-RAM boards.
- GeckOS/
- c64.d64.gz
- pre-assembled disk image for the Commodore 64
- cbm8x96.d64.gz
- pre-assembled disk image for 8x96 PETs
- oa-2.0.0.base.tar.gz
- GeckOS/A65 2.0.0 without possibly copyrighted stuff
- oa-2.0.0.lib.tar.gz
- Lib6502 programs that come with GeckOS/A65
Should be easy to port them to another lib6502-compatible OS (Lunix?)
- oa-2.0.0.tar.gz
- GeckOS/A65 version 2.0.0 complete archive
- oa-2.0.8.tar.gz
- GeckOS/A65 version 2.1.0-pre8. Includes preliminary FAT16 and SCSI support.
- pet32k.d64.gz
- pre-assembled disk image for PETs with 32k of RAM
- LOS-96/
- LOS-96 is an BASIC-4 extension for the 8096 and 8296
- los96-1.4.d80.gz
- Uploaded by Christian Dirks
- los96-1.6.d80.gz
- Uploaded by Christian Dirks
- los96.tar.gz
- Files from the LOS-96 system disk
- los96_8096_en.pdf
- English manual for 8096 LOS-96 Basic extension
- LOS-96@ (link)
- LOS-KIT@ (link)
- prod/
- 83 ont tax v1.0.prg
- 1983 Ontario Tax calculation. You need this!
- SpellMaster.pdf
- Manual for SpellMaster, scanned by William Levak
- auto_daten.prg
- Fuel Consumption Calculator (German language)
- calcresult_all.zip
- CalcResult from Handic - includes all versions and pdf docs
- clock.prg
- petscii analog clock
- createabase.d64.gz
- Create-A-Base database system. Requires option rom.
- critcal path.prg
- date-book.prg
- Simple Date book (db)
- execudesk.d80.gz
- Execudesk disk for 8296. Requires execudesk editor rom.
- finance.d64.gz
- Finance Pak (investments, depreciation, loans)
- financial.prg
- Financial calculator by Jim Butterfield
- flexifile2.d64.gz
- Flex File 2.0 data manager
- genldgr.d64.gz
- BPI General Ledger 2.2 disk 1 - needs option rom
- genldgr2.d64.gz
- BPI General Ledger 2.2 disk 2 - needs option rom
- graphic editor.prg
- PETSCII screen editor
- home-accounting.d64.gz
- Home Accountant
- instruc.d64.gz
- Instruction-Printing disk for VisiCalc, WordPro, PaperMate, Power Instruction,
BASIC Programmers Toolkit, others..
- invmanager.d64.gz
- Inventory Manager, requires two data disks
- jinsam4demo.d64.gz
- Jinsam Data Manager demo, includes 4.0 and 8.0
- jinsam8demo.d64.gz
- Jinsam Data Manager demo, includes 1.0, 4.0 and 8.0
- keyprint.d64.gz
- Type directly to printer -- by Frank Yates
- kram.d64.gz
- Unknown application, which probably requires option rom. What is this?
- maillist.d64.gz
- Mailing List/Data Manager from CMS Software
- manager-oracle.d64.gz
- The Manager v1.69 database/file manager. Seems to work w/o rom.
- monthly mortgage.prg
- Calculate mortgage payments
- mortgage.prg
- Mortgage calculator by Jim Butterfield
- oracle.d64.gz
- Oracle DBMS. Might require a rom.
- paperclip-2.8-mx80.d64.gz
- PaperClip word processor 2.8, includes rom file for burning.
- paperclip-2.83.d64.gz
- PaperClip word processor 2.83, includes rom file for burning.
- paperclip-4040-2.8.d64.gz
- PaperClip word processor 2.8
- pathdesign.d64.gz
- Several scientific programs. See pathdesign.dir.txt for contents.
- pathdesign.dir.txt
- spellmaster.d64.gz
- Spellmaster for WordPro 4+ requires option rom
- sprachuhr.prg
- Talking analog clock (German)
- story_writer_1982.prg
- A simple 1982 word processor for the PET
- supersortomnifile.d64.gz
- SuperSort, OmniFile, Superbase database systems
- tax-86.d64.gz
- Ontario Tax preparation in 1986 by Jim Butterfield
- themanager.d64.gz
- The Manager v1.84 database/file manager, prob requires option rom
- themanager.d80.gz
- The Manager v1.84 database/file manager, prob requires option rom
- timewrk1.d64.gz
- TimeWorks SwiftTax disk 1, a 1982 tax preparation program
- timewrk2.d64.gz
- TimeWorks SwiftTax disk 1, a 1982 tax preparation program
- typer.prg
- little typing practice program
- versacalc40.d64.gz
- Versacalc File Manager for 40 column Business PETs.
- visic8096.d80.gz
- Visicalc 1.70AM for 8032 and 8096, requires option rom.
- visicalc-norom.d64.gz
- Visicalc 1.70AM 40 col, 80 col, and 96k versions, no rom required, includes
rom
- visicalc-pocketref.pdf
- VisiCalc Pocket Reference
- visicalc.d64.gz
- VisiCalc 1.75A, the world's first spreadsheet program by Dan Bricklin. This
version should run on all 32 kB PET models that have the 901472-04 ROM at
$9000. An IBM PC version of VisiCalc for DOS 1.0 and later is available at
http://www.bricklin.com/history/vcexecutable.htm.
- visicalc.txt
- Information about VisiCalc
- visicalc170a.d64.gz
- Visicalc 1.70a dfferent variation with copy protection removed.
- visicalc176a.d64.gz
- Visicalc 1.76a
- visicalc40-80+rom.d64.gz
- 40 and 80 col versions of Visicalc 1.70A, requires option rom, and rom is
included on the disk.
- visicalcManual.zip
- Visicalc manual, possibly 1982 version, in two pdfs.
- wordcheck.d64.gz
- Wordcheck -- more information needed
- wordcraft+utils.d64.gz
- Wordcraft+ Utilities (master disk copier, convert from WordPro, other..)
- wordcraft40e.d64.gz
- Wordcraft 4.0e word processor
- wordpro-quickref.pdf
- WordPro 2-5 Quick Ref - uploaded by William Levak
- wordpro3.d64.gz
- WordPro 3+, requires option rom.
- wordpro3norom.d64.gz
- Wordpro 3 and 3+ no-rom required versions
- wordpro4manual.zip
- PDF Manual for WordPro 4 word processor
- wordpro4plus.d64.gz
- Wordpro 4 and 4+ no-rom required versions
- wordpro5plus.d64.gz
- Wordpro 5 and 5+, option rom required
- wordpro5plus_d80.zip
- Wordpro 5+ d80 image, w/option rom(s) and pdf manual
- wpros.prg
- Tiny 1 screen word processor w/ load-save
- jimsam/
- jimsam4core.d64.gz
- jinsam-dbbooks.d64.gz
- jinsam-dbcrime.d64.gz
- jinsam-dbinven.d64.gz
- jinsam-dbpetdl.d64.gz
- jinsam4access.d64.gz
- jinsam8sys1.d64.gz
- jinsam8sys2.d64.gz
- programming/
- Programming examples, tools and documentation
- CBM_ml_monitor_TIM.zip
- Commodores ML monitor (TIM) for BASIC 1 (and others?). Manual included.
- PowerCommodore_d80.zip
- POWER Basic Extension demo disk and $9000 option rom
- apmon-v112.tar.gz
- ML monitor for the basic4 PET, by Andre Fachat
- assembler-disk1.d64.gz
- Assembler disk 1
- assemblers.d64.gz
- Includes 6502 Assembler & Disassembler, Micro Assembler & Disassembler, and
SuperMon
- auto_number.prg
- Tool for auto-numbering in BASIC
- basic-aid-power-aid.d64.gz
- Basic-Aid, Power-Aid, BASIC source
- basml combiner.prg
- Combine BASIC and ML components
- c=development.d64.gz
- Assemblers, source editors, and loaders for BASIC 2 & 4 PETs, 16k and 32k
- comal4master1.d64.gz
- Comal 80 rev 0.11 from Commodore
- comalhelp.d64.gz
- Comal 80 help disk
- crtctest-1.1.tar.gz
- Test programs and reverse-engineered information on the 6845/6545
Cathode Ray Tube Controller (CRTC). Composed and uploaded by André
Fachat.
- disk disassmbler.prg
- Disassemble a file directly from disk
- dos dissassem.prg
- Disassemble drive dos to screen/printer
- dtl-basic-4.3-40col.d64.gz
- DTL BASIC compiler 4.3, 40 col, no rom required, but seems to need dual drive
- dtl-basic-4.7-80col.d64.gz
- DTL BASIC compiler 4.7, 80 col, no rom required, but seems to need dual drive
- dtl-basic.lnx.gz
- DTL Basic compiler for the 8032. Runs but looks funny in 40 columns (4032).
- dtl_pet.pdf
- Manual for DTL BASIC Compiler for PET
- dtlbasic2001.d64.gz
- DTL BASIC Compiler 4.1 for 32k 2001. Req dual drives. Probaby needs option rom.
- dtlbasic2001nd.d64.gz
- DTL BASIC Compiler 4.1 for 32k 2001. Req dual drives. No option rom required.
- dtlbasic4032.d64.gz
- DTL BASIC Compiler 4.3 for 4032. Req dual drives. Option rom probably required.
- dtlbasic4032nd.d64.gz
- DTL BASIC Compiler 4.3 for 4032. Req dual drives. No option rom required.
- dtlbasic8032.d64.gz
- DTL BASIC Compiler 4.7 for 8032. Req dual drives. Option rom probably
required.
- dtlbasic8032nd.d64.gz
- DTL BASIC Compiler 4.7 for 8032. Req dual drives. Option rom Not required.
- forth.d64.gz
- Fig Forth 1.0
- graphicaid4.d64.gz
- BASIC Extension for doing graphics
- kmmm-pascal.d64.gz
- KMMM Pascal Editor, Compiler, Interpretor
- list_all.prg
- List BASIC programs from all CBM machines. By Jim Butterfield
- lockdisk.prg
- Make a BASIC program run-only. By Jim Butterfield
- mae30.d64.gz
- MAE Assembler/Monitor package for 2.0/3.0 roms.
- mae40.d64.gz
- MAE Assembler/Monitor package for 4.0 roms.
- micromon 23296.prg
- Excellent TIM monitor enhancement - loads at $5B00. Start with SYS 23296.
- micromon 24500.prg
- As micromon 23296 but includes a poke 59458,62 (fast VDU mode / killer
POKE for some). Call with SYS 24500.
- micromon.txt
- Micromon command summary, composed by Tim Howe.
- moser-assembler.d64.gz
- Moser Assembler
- pal-assembler2.d64.gz
- Brad Templeton's PAL Assembler. Seems more complete that
pal_assembler.d64.gz
- pal_assembler.d64.gz
- Brad Templeton's PAL Assembler adapted for the PET by Paul Lalonde
- pascal3norom.d64.gz
- Pascal 3.0, requires and includes rom. Need instructions!
- petass1.d64.gz
- PET Assembler
- petieee.prg
- BASIC implementation of the IEEE-488 code for the PET. Includes all
routines (talk, listen, sectalk etc.). The example will produce and
read a syntax error from the disk drive. Programmed and uploaded by
André Fachat.
- petspeed-80col-20.d80.gz
- Petspeed BASIC Compiler v2.0
- petspeed-80col-21.d64.gz
- Petspeed Compiler v2.1
- petspeed-80col-23.d64.gz
- Petspeed BASIC Compiler v2.3
- petspeed-80col-24.d80.gz
- Petspeed BASIC Compiler v2.4
- petspeed-80col-26.d80.gz
- Petspeed BASIC Compiler v2.6
- petspeed-80col-27.d80.gz
- Petspeed BASIC Compiler v2.7
- petspeed-80col-30.d80.gz
- Petspeed BASIC Compiler v3.0
- prespeed.prg
- Pre-Speed "Compactor" program, to compress BASIC
- renumber.prg
- Code fragment for renumbering BASIC lines.
- supergraphics.d64.gz
- Graphics commands BASIC programming extension for various PETs
- supermon_all.zip
- Versions of SuperMON ML Monitor by Jim Butterfield, for BASICs 1, 2, and 4.
Instructions included.
- tcl_pascal_users_manual.pdf
- TCL for CBM users manual, uploaded by Andreas Unverdorben
- tclpascal16.d64.gz
- TCL Pascal v1.6 for the 8032, includes option rom file
- tclpascal8032-10.d80.zip
- TCK Pascal v1.0 for the 8032, no option rom required?
- tclpascal8032-16.d64.gz
- TCL Pascal v1.6 for the 8032, requires option rom
- tom_30663.prg
- ML Monitor @ 30662
- trace.prg
- Trace - initialise = sys(7876), on = sys(7906), off = sys(7852)
- firmware@ (link)
- lessons/
- These files were uploaded by Olaf Seibert in 1995 and converted to
gzipped Lynx format by Marko Mäkelä in 2001.
- basic-basic.d64.gz
- Beginning BASIC for the PET
- basic-basic8032.d64.gz
- Same as basic-basic.d64, but with 40 col adapter for 80 col PETs
- basicles.lnx.gz
- Basic lessons in English. These are for old PETs, which you can
recognise by the pokes that go to the "shadow" of the screen memory,
that is not present anymore in newer PETs. It's pretty funny though
from time to time.
- basicles2.lnx.gz
- Different (older? 1977) lessons for Basic.
- machineles.lnx.gz
- Machine language lessons in German. Note that their load address is $0400
instead of $0401, presumably because they were saved from a BASIC 1.0
machine. Also note that there are two lines numbered 4. How can these be
loaded to a PET?
- stepbystep.d64.gz
- Step-By-Step computer instruction course for non-Business PETs
- stepbystep8032.d64.gz
- Step-By-Step computer instruction course for 8032
- subroutines.d64.gz
- Various BASIC subroutines, to serve as programming examples.
- snippets/
- anagrams.prg
- Generate all anagrams of a word
- check.prg
- Memory Check
- codes+decodes.prg
- Codes + decodes
- flashscreen.828.prg
- [Model 2001-8N only] Flashes screen at ~ 60Hz - alter interrupt: POKE 538,3 :
POKE 537,58
- hex-loader.prg
- Hex loader - Put data in program as DATA statements
- mem-printer-826.prg
- Memory printer - run, then sys(826)
- memory-check.prg
- Memory Check
- nocopy-826.prg
- No copy program - saves - use sys(826)
- pound.prg
- Draws £ sign on printer
- powertwo.prg
- Powers of two by Jim Butterfield
- print_using.prg
- PRINT "using" type routine by Jim Butterfield
- random-test.prg
- Random number tester
- rev-screen.prg
- 'Reverses' screen - sys(826) to go
- reverse-char.prg
- Reverses characters only - sys(826)
- rnd_test.prg
- Random number tester
- screen_inv__asm.prg
- Invert screen snippet from Senil
- screencopyd.prg
- Prints out the screen, double chars - RUN (in top left) is erased
- trans.prg
- Transfer 1K to Screen - sys(826): POKE 827, K of source
- urchr.prg
- User character printer - no's are data for char definition
- schematics@ (link)
- src@ (link)
- unsorted/
- ADP_Series_1.t64
- ADVENTUR.d64.gz
- BFRDUAL.d64.gz
- GAMES_DiskA.d64.gz
- GAMES_DiskB.d64.gz
- GAMES_DiskC.d64.gz
- HOTELADV.d64.gz
- Hands_on_BASIC_Pt1.t64
- Hands_on_BASIC_Pt2.t64
- Hands_on_BASIC_Pt3.t64
- JIMB86.d64.gz
- PETCOM.d64.gz
- STONE_Disk96A.d64.gz
- STONE_Disk96B.d64.gz
- TIMMS_Disk.d64.gz
- assorted.d80-d82.Contents.txt
- List of contents of assorted PET software in d80/d82 format.
- assorted.d80-d82.zip
- Assorted PET software in d80/d82 format.
- basic-source-1.d64.gz
- basic-source-2.d64.gz
- delnxfinal.bas
- SEQ Src for an Un-LYNXer, in an unknown version of BASIC
- paperclip-files.d64.gz
- Paperclip text files. Useful for testing? Could be interesting?
- petguide.d64.gz
- Help disk for Osborne/McGraw-Hill CBM & PET Guides.
- sikcomm.d64.gz
- I have no idea what this is. Email me.
- teletype.d80.gz
- Daves Utilities
- testdisk1.d64.gz
- Test Disk 1 - various games and utilities. See testdisk1.dir.txt for
contents.
- testdisk1.dir.txt
- CBM/
- Official software from CBM for Pet comptuers
- 321000_ml_monitor_s2.t64
- Simple ML monitor
- 321000_squiggle_big_time_s1.t64
- Squiggle, and Big Time games
- 321002_biorhythm_s2.t64
- Biorhythm from the Diet Planner tape
- 321002_diet_planner_s1.t64
- Diet Planner
- 321004_treasure_trove_of_games_1.t64
- Treasure Trove of Games #1
- 321005_basic_basic_s1.t64
- Basic Basic - learn BASIC
- 321005_basic_basic_s2.t64
- Basic Basic - learn BASIC
- 321009_blackjack.prg
- Blackjack
- 321013_basic_finance_s1.t64
- Basic Finance side 1
- 321013_basic_finance_s2-err.t64
- Basic Finance side 2 - need better copy
- 321029_machine_code_handler.t64
- 321030_hex_edit_and_load.t64
- g1006_luna_lander.prg
- Luna Lander from Hanimex
- g1008_rotate.prg
- Rotate
- g1012_draw_poker.prg
- Draw Poker 1
- g1012_galaxy_games.prg
- Galaxy Games
- mp033_books.t64
- "Books" #131179
- mp040_treasure_trove_of_games_1.t64
- Treasure Trove of Games #1, #191279
Wumpus/3d Tic-Tac Toe Lunar Landing/Rotate
- mp041_treasure_trove_of_games_2.t64
- Treasure Trove of Games #2, #020180
Draw Poker/Galaxy Games Jumbojet Lander/Target Pong
- mp045_treasure_trove_of_games_6.t64
- Treasure Trove of Games #6, #191279
Polaris Backgammon/Crypto/Life
- mp050_numerical_methods.t64
- Numerical Methods (differential equations, etc)
Also Roots. #141179
- mp068_acrobat_s1.t64
- Acrobat for old roms #280480 "Pet Pack"
- mp068_acrobat_s2.t64
- Acrobat for new roms #280480 "Pet Pack"
- mp069_3d_star_trek_s1.t64
- 3D Star Trek for old roms #280480 "Pet Pack"
- mp069_3d_star_trek_s2.t64
- 3D Star Trek for new roms #280480 "Pet Pack"
- mp075_night_drive_s1.t64
- Night Drive for old roms #400580 "Pet Pack"
- mp075_night_drive_s2.t64
- Night Drive for new roms #400580 "Pet Pack"
- mp076_car_race_s1.t64
- Car Race for old roms #400580 "Pet Pack"
- mp076_car_race_s2.t64
- Car Race for new roms #400580 "Pet Pack"
- mp105_crazy_balloon.t64
- Crazy Balloon #131180 "Pey Pack"
- Davies/
- Collection from John Davies of Wales
- DAVIES_Disk10A.d64.gz
- DAVIES_Disk10B.d64.gz
- DAVIES_Disk10C.d64.gz
- DAVIES_Disk10D.d64.gz
- DAVIES_Disk11A.d64.gz
- DAVIES_Disk11B.d64.gz
- DAVIES_Disk11C.d64.gz
- DAVIES_Disk2A.d64.gz
- DAVIES_Disk2B.d64.gz
- DAVIES_Disk3A.d64.gz
- DAVIES_Disk3B.d64.gz
- DAVIES_Disk3C.d64.gz
- DAVIES_Disk3D.d64.gz
- DAVIES_Disk3E.d64.gz
- DAVIES_Disk3F.d64.gz
- DAVIES_Disk4A.d64.gz
- DAVIES_Disk4B.d64.gz
- DAVIES_Disk4C.d64.gz
- DAVIES_Disk5.d64.gz
- DAVIES_Disk6.d64.gz
- DAVIES_Disk7A.d64.gz
- DAVIES_Disk7B.d64.gz
- DAVIES_Disk8A.d64.gz
- DAVIES_Disk8B.d64.gz
- DAVIES_Disk8C.d64.gz
- DAVIES_Disk9A.d64.gz
- DAVIES_Disk9B.d64.gz
- DAVIES_Disk9C.d64.gz
- ICPUG/
- ICPUG Collection "Brown", "COMAL", and various disks
- BROWN_DiskA.d64.gz
- BROWN_DiskB.d64.gz
- BROWN_DiskC.d64.gz
- COMAL_Disk0A.d64.gz
- COMAL_Disk0B.d64.gz
- COMAL_Disk1.d64.gz
- COMAL_Disk2.d64.gz
- COMAL_Disk3.d64.gz
- COMAL_Disk4.d64.gz
- DiskA0A.d64.gz
- DiskA0B.d64.gz
- DiskA1.d64.gz
- DiskA2.d64.gz
- DiskA3.d64.gz
- DiskA4.d64.gz
- DiskA5.d64.gz
- DiskB1.d64.gz
- DiskB2A.d64.gz
- DiskB2B.d64.gz
- DiskB3A.d64.gz
- DiskB3B.d64.gz
- DiskC1A.d64.gz
- DiskC1B.d64.gz
- DiskC2.d64.gz
- DiskC3.d64.gz
- DiskC7.d64.gz
- DiskC8.d64.gz
- DiskC9.d64.gz
- DiskCA.d64.gz
- DiskCB.d64.gz
- DiskCC.d64.gz
- DiskCD.d64.gz
- DiskCE.d64.gz
- DiskCFA.d64.gz
- DiskCFB.d64.gz
- DiskCGA.d64.gz
- DiskCGB.d64.gz
- DiskCHA.d64.gz
- DiskCHB.d64.gz
- DiskCI.d64.gz
- DiskCJ.d64.gz
- DiskCK.d64.gz
- DiskE1.d64.gz
- DiskSE1.d64.gz
- DiskSE2.d64.gz
- DiskU1A.d64.gz
- DiskU1B.d64.gz
- DiskU2A.d64.gz
- DiskU2B.d64.gz
- DiskU3A.d64.gz
- DiskU3B.d64.gz
- JB/
- afo.prg
- anagrams.prg
- battleships.prg
- change_disk.prg
- curfit.prg
- eliza.prg
- explore.prg
- faces.prg
- financial.prg
- insulter.prg
- jotto2.prg
- labyrinth.prg
- list_all.prg
- lottery.prg
- maze.prg
- mileage.prg
- mortgage.prg
- people.prg
- petals.prg
- poems.prg
- powertwo.prg
- print_using.prg
- twin_bagels.prg
- KBV/
- Assembly source from K.B.V. Controls
- ASSM_DiskA.d64.gz
- ASSM_DiskB.d64.gz
- ASSM_DiskC.d64.gz
- ASSM_DiskD.d64.gz
- ASSM_DiskE.d64.gz
- KenRoss/
- Collection from Ken Ross of London
- KEN_Disk11A.d64.gz
- KEN_Disk11B.d64.gz
- KEN_Disk3A.d64.gz
- KEN_Disk3B.d64.gz
- KEN_Disk4.d64.gz
- KEN_Disk5A.d64.gz
- KEN_Disk5B.d64.gz
- KEN_Disk6.d64.gz
- utilities/
- 4040n8x50test.d80.gz
- 4040 and 8x50 test and diagnostic tools
- 8032.mem.prg
- This program, copied from the 8096 system disk, tests the memory on the
64k board. All other programs on the 8096 system disk are identical to
the programs on the 8296 disk.
- 8050diag35.d80.gz
- 8050 Diagnostics programs, v3.5
- 8050exam.d80.gz
- 8050 Physical Exam
- 8250exam.d82.gz
- 8250 Physical Exam
- PET40colUtilities.d64.gz
- Various utilities for 40 column PETs. See .dir.txt file for listing.
- PET40colUtilities.dir.txt
- PET_Rabbit_BASIC_3.zip
- Tape accelleration wedge for BASIC 3 Commodore PET with 32K of RAM
- alpha dir.prg
- Alphabetize directory
- auto disk boot.prg
- calculator.prg
- Calculator program
- cbm4032 any hz.prg
- cbm4032 any hz.txt
- This utility switches a 80 column PET to 40 column mode. Unlike the
CBM4032 50 Hz program distributed in the educational software collections
http://www.funet.fi/pub/cbm/pet/edu/Canada/, this one should work
with all 80 column PETs.
- cbm_dealer_tests.d80.gz
- Drive and computer tests and diags for the PET
- cbm_technician_disk.d80.gz
- Drive and computer tests and diags for the PET
- cbmcommand-2.3.d80.gz
- File Browser/Loader for all CBM computers, esp for PET-SD drives.
- cbmeqtest.d64.gz
- 8032 mem tests, 64k ram exp test, burn-in test, disk perf
- cbmeqtest.dir.txt
- cbmutildisk.d64.gz
- Various utilities. See cbmutildisk.dir.txt for contents.
- cbmutildisk.dir.txt
- change_disk.prg
- Change disk device number, by Jim Butterfield
- copy_sort.prg
- Disk File Copy - german language
- crtcx-pet-v1.prg
- CRTC register twiddler by Steve Gray
- diagslevak.d64.gz
- PET Diagnostics tools, uploaded by William Levak
- diagslevak.txt
- Information about diagslevak.d64.gz
- diagtest1.d64.gz
- Test and diagnostic utilities for CBM computers and drives. A superset of
cbmeqtest.d64.gz See diagtest1.dir.txt for contents.
- diagtest1.dir.txt
- disk append.prg
- Type SYS 826 to append something to a file.
- disk copier.prg
- drive to drive disk copier with visuals
- disk hex dumper.prg
- Dump file as hex to screen or printer
- disk to tape v4.prg
- Copy disks to tape
- diskmaster.d64.gz
- Disk Cataloging system, req dual drive. By Allan Yates
- doctor 4032.prg
- Disk sector editor
- doctor 8032.prg
- Disk Sector Editor for 80 col
- dos hex dumper.prg
- Hex dump of drive dos
- drive speed test.prg
- Drive speed checker
- emutil.prg
- emutil.readme
- EMUTIL is a disk image archiver for most Commodore computers.
It supports all known Commodore disk drives, of all capacities.
It also supports all CMD HD and RL Native partitions. Programmed by
Bo Zimmerman and Andr� Fachat.
- fireball-xl7.prg
- Fireball XL7 Offline HTML reader for PET 80XX computers.
- header changer.prg
- Change disk name
- house finder.prg
- A utility for real estate dealers. The data is written on tape.
- key-repeat.prg
- Auto repeat key - start = sys(832), stop = sys(848)
- load addr.prg
- Edit the load address of a file. This seems to be the ancestor
of the Vic-20 utility "Edit Load Addr."
- lynx8017.prg
- LYNX Utility for PET computers.
- mem-softtools.d64.gz
- Memory utilities, and numerous option roms with instructions for loading.
- mem-softtools.dir.txt
- petunia_drivers.d64.gz
- Driver/Sample progs for Petunia auto/video board by HUH Electronics
- romload8096.d64.gz
- Program to load various productivity app option roms into 64k 8032 expansion
via software. Several application roms are included.
- scopy5.8032.prg
- Unit/Drive file copier for 8032
- screenconf11.prg
- Screen Configuration utility by Steve Gray
- sfdfinal.d82.gz
- SFD Final Burn-In Test disk, probably from Commodore
- softrom.d64.gz
- Soft-ROM master disk, contains option roms for numerous apps, required special
board
- talk.prg
- Demo utility for the CBM 4010 voice unit.
- tape to disk v4.prg
- Copy tape to disk
- tbtools1.d64.gz
- Assorted tools and utilities, many prog and disk related. See *.dir.txt for
contents.
- tbtools1.dir.txt
- tbutils1.d64.gz
- Assorted tools and utilities, many prog and disk related. See *.dir.txt for
contents.
- tbutils1.dir.txt
- tbutils2.d64.gz
- Assorted tools and utilities, many prog and disk related. See *.dir.txt for
contents.
- tbutils2.dir.txt
- tbutils3.d64.gz
- Assorted tools and utilities, many prog and disk related. See *.dir.txt for
contents.
- tbutils3.dir.txt
- tbutils4.d64.gz
- Assorted tools and utilities, many prog and disk related. See *.dir.txt for
contents.
- tbutils4.dir.txt
- univdemo.d64.gz
- DOS Wedge, plus numerous test/diag tools and utils for PET drives
- utils8032.d64.gz
- Various 8032 computer utilities: screen align and test, disk test, memory
test, 40 col screen, etc
- text/
- Wordcraft-80-nl.lnx.gz
- Dutch language version of Wordcraft-80 for the 8032.
- Wordpro3.tar.gz
- Wordpro 3+ is a text editor for CBM 3016/3032 machines published by Lotus.
- laufschrift.prg
- Laufscrift - (german) Print out larger characters
- pictures/
- 8280/
- 8280-plb.pdf
- Large motherboard photo for 8280
- CBM8280_TM848controlboard.jpg
- Control board of the drive mech, uploaded by William Levak
- CBM8280_TM848driveBelt.jpg
- Underside of the drive mech, uploaded by William Levak
- CBM8280motherboard.jpg
- Main motherboard, uploaded by William Levak
- c65/
- This directory contains pictures of a Commodore C65 prototype. The
project was canned, but the prototypes were sold in Autumn 1993 when
Commodore liquidated one of its warehouses. The pictures are scanned
from the German 64'er magazine, issue 3/94. Read the article and also
the interview of a chief engineer Fred Bowen in issue 4/94 to get more
information.
Note that these pictures have poor quality, since they were scanned
from the magazine.
- c65-back.jpg
- Commodore 65, the back view.
- c65-board.jpg
- The Commodore 65's motherboard. There are some arrows in the picture,
showing out parts that were zoomed in the magazine.
- c65-front.jpg
- Commodore 65, the front view.
- c65-left.jpg
- Commodore 65, the left view. The joystick and power connectors are here.
- c65-transformer.jpg
- The Commodore 65 transformed, made by sticking a label on a 64c transformer.
- cash_register/
- CCR-Marketing-1.pdf
- Marketing brochure
- CCR-Marketing-2.pdf
- Marketing brochure
- CCR-Marketing-3.pdf
- B&W Photograph
- CCR-Marketing-4.pdf
- PET Family photo with cash register
- backlabel.jpg
- backlabel2.jpg
- backports.jpg
- frontmonitor.jpg
- keyboard.jpg
- keyboardback.jpg
- motherboard.jpg
- motherboard2.jpg
- opened.jpg
- printerboard-mounted.jpg
- printerboard.jpg
- printerboardcloser.jpg
- printermech.jpg
- printermech2.jpg
- receipt.jpg
- screen.jpg
- screen2.jpg
- custom/
- Pictures of custom 8-bit equipment or hacks
- 1541custom.gif
- Tony Cavén's three modified 1541 drives.
- 64c-oldkbd.jpg
- Jouko Valta's Commodore 64c with an old keyboard from the breadcase model.
- gpage1/
- Here are the pictures of George Page's computer collection, part 1.
You'd better view them through the file gpage1.html.
- 01.jpg
- 2 different CBM adding machines & calculators, and a pair of
Commodore walkie talkies and a Commodore mini tape recorder.
- 02.jpg
- 5 different standard Datasettes & 1531 Plus/4 Datasette, & 2
aftermarket datcorders (b/w box is for black C2N, other for white).
- 03.jpg
- 8061 dual 8", 9060 & 9090 hard-drives, 2040, MDS 6500
(Microcomputer Development System) 2040, 4040.
- 04.jpg
- 2031, 2 different cased 2031LP's, SFD1001, 8050, 8250.
(all above are IEEE488 drives).
- 05.jpg
- VIC1541, several different 1541's, 1541B's, 8250LP (IEEE), several
different 1541C's.
- 06.jpg
- Backside view of previous drive group, showing different ID and FCC
labels all mixed up.
- 07.jpg
- 2 different 1541-II's (top is belt drive Newtronics, bottom is
direct drive Chinon)(difference visible in lever recess) and 1570.
- 08.jpg
- My main "stack". Bottom to top:Newtronics 1571, Alps 1571, CMD
HD20, 2 1581's, CMD FD4000.
- 09.jpg
- 2 different VIC20's. "Square key" with early logo, and rounded keys
with newer logo.
- 10.jpg
- Earliest (I believe) 64 case style, standard 64 case (with
"intermediate" style keyboard), 64C style case.
- 11.jpg
- C65!
- 12.jpg
- 13.jpg
- 14.jpg
- 15.jpg
- 16.jpg
- 17.jpg
- Several different views of the European 128D (plastic case,
rare in USA).
- 18.jpg
- 18. 2nd party after-market drives. Bottom: back & front of MSD SD-1,
MSD SD-2, Lien-Yig (sold under a few different names). Top: Concourde
C321-P, 2 different colored Enhancer 2000's.
- 19.jpg
- Bottom to top, Left to Right: Excellerator/Oceanic FSD-1,
Excellerator FSD-2, Golden Image FSD-2, 2 different Indus GT models
(twist lever and squeeze lever), 2 mirror imaged Blue Chip BCD5.25's
(1541 clone), Rapid Access FD148 ('41), Blue Chip BCD128 ('71), Roctec
RF512C ('71), Amtech RF512C ('71).
- 20.jpg
- Hard drives: I.C.T. Data Chief & Mini Chief (with power supply),
Lt Kernal with multiplexer and host adaptor & cable.
- gpage1-01-10.html
- HTML for the thumbnails of images 1 through 10
- gpage1-11-20.html
- HTML for the thumbnails of images 11 through 20
- gpage1.html
- Descriptions of all the pictures, with HTML links
- t/
- Here are the thumbnails of George Page's computer collection, part 1.
You'd better view them through the file ../gpage1.html.
- 01.jpg
- 2 different CBM adding machines & calculators, and a pair of
Commodore walkie talkies and a Commodore mini tape recorder.
- 02.jpg
- 5 different standard Datasettes & 1531 Plus/4 Datasette, & 2
aftermarket datcorders (b/w box is for black C2N, other for white).
- 03.jpg
- 8061 dual 8", 9060 & 9090 hard-drives, 2040, MDS 6500
(Microcomputer Development System) 2040, 4040.
- 04.jpg
- 2031, 2 different cased 2031LP's, SFD1001, 8050, 8250.
(all above are IEEE488 drives).
- 05.jpg
- VIC1541, several different 1541's, 1541B's, 8250LP (IEEE), several
different 1541C's.
- 06.jpg
- Backside view of previous drive group, showing different ID and FCC
labels all mixed up.
- 07.jpg
- 2 different 1541-II's (top is belt drive Newtronics, bottom is
direct drive Chinon)(difference visible in lever recess) and 1570.
- 08.jpg
- My main "stack". Bottom to top:Newtronics 1571, Alps 1571, CMD
HD20, 2 1581's, CMD FD4000.
- 09.jpg
- 2 different VIC20's. "Square key" with early logo, and rounded keys
with newer logo.
- 10.jpg
- Earliest (I believe) 64 case style, standard 64 case (with
"intermediate" style keyboard), 64C style case.
- 11.jpg
- C65!
- 12.jpg
- 13.jpg
- 14.jpg
- 15.jpg
- 16.jpg
- 17.jpg
- Several different views of the European 128D (plastic case,
rare in USA).
- 18.jpg
- 18. 2nd party after-market drives. Bottom: back & front of MSD SD-1,
MSD SD-2, Lien-Yig (sold under a few different names). Top: Concourde
C321-P, 2 different colored Enhancer 2000's.
- 19.jpg
- Bottom to top, Left to Right: Excellerator/Oceanic FSD-1,
Excellerator FSD-2, Golden Image FSD-2, 2 different Indus GT models
(twist lever and squeeze lever), 2 mirror imaged Blue Chip BCD5.25's
(1541 clone), Rapid Access FD148 ('41), Blue Chip BCD128 ('71), Roctec
RF512C ('71), Amtech RF512C ('71).
- 20.jpg
- Hard drives: I.C.T. Data Chief & Mini Chief (with power supply),
Lt Kernal with multiplexer and host adaptor & cable.
- gpage2/
- Here are the pictures of George Page's computer collection, part 2.
You'd better view them through the file gpage2.html, which has full
descriptions of the images.
- 01.jpg
- 02.jpg
- 03.jpg
- 04.jpg
- 05.jpg
- 06.jpg
- These pictures were all taken while the machines were on display at the
club meeting. I tried to display them in chronological order as best as
I could. Each will be covered in more detail further on through the
pictures. Looks like I had 26 on display. All of these belong to me
except for the Educator 64 in the standard 64 case. (This is the one
that looks like a regular 64 in picture #2, with no logo on its case.)
- 07.jpg
- These are 3 of the 2001 series of PET's--the original styles.
- 08.jpg
- 09.jpg
- 10.jpg
- Close-ups of these three machines. I was hoping the yellow
stick-on label could be read, but no luck. It identifies the added
keyboard as made by Maxi-Switch Company, P/N 2160020, with S/N
820-170. Also had # 630011-05 on the keyboard. The cassette unit
visible in the pictures is one of the oldest I've found. It doesn't
even say Commodore anywhere on the outside, but has a Commodore board
inside to replace the original audio boards. It was a standard
portable audio cassette recorder of the late 70's, modified by
Commodore--the original manufacturer's name was scratched off the cover!
- 11.jpg
- 12.jpg
- 13.jpg
- A 4064 (Educator 64 in a standard large PET case) and a
SuperPET (SP9000). #12 shows the switches on the side of the SP that
switched between ROMs and also write-protected memory.
- 14.jpg
- Back of the right (black 8kB) and center (8kB) machines.
- 15.jpg
- Back of the left (4kB) and center (8kB) machines.
- 16.jpg
- 17.jpg
- An 8032 and 8032-32-B (high profile case). The high-profile case allowed
the installation of internal drive mechanics, like the 8250 LP, and the
4040 LP (if the 4040 LPs were actually made).
- 18.jpg
- Two low profile B/P series machines, and an MDS 6500. The left hand
machine is a P500. The MDS6500 was a specially modified PET 2001-32N
with some built-in software and a matching 2040 drive. Supposedly less
than 500 made. (But this has S/N 804932 on back--maybe CBM's original
number for the unmodified machine?) The right machine is a B128-80LP.
- 19.jpg
- Back of the P500. ('82?) I don't have any info dug out on this one yet.
- 20.jpg
- Back of the MDS (Microcomputer Development System).
- 21.jpg
- 22.jpg
- Back and bottom of the B128-80LP.
- 23.jpg
- 24.jpg
- 25.jpg
- 26.jpg
- B128-80HP and 720 (B256-80HP). Detachable keyboards, built-in monitors,
and room to install two internal low profile drive mechanics, such as 8250LP.
- 27.jpg
- 28.jpg
- 29.jpg
- 30.jpg
- Three different style VIC-20's ('82). 3 different keyboards styles (if
you look closely), the two different case labelings, and picture 29 shows
the two different side panel/power connectors. #29 also shows a standard
C64 for comparison.
- 31.jpg
- 32.jpg
- 33.jpg
- 34.jpg
- 35.jpg
- 36.jpg
- 37.jpg
- Various views of a C16 and Plus/4, along with their boxes and power
supplies. The Plus/4 is the smaller machine, with the larger power supply
(square plug). ('84)
- 38.jpg
- 39.jpg
- 40.jpg
- 41.jpg
- 42.jpg
- 43.jpg
- Various views of an SX64. This is mine that I added the second drive into.
A few extra switches and stuff, for toggling device numbers, turning second
drive on/off, and un-write protecting.
- 44.jpg
- A trio composed of the legendary C65, C64C, and a prototype C128.
Also a C64 in the background.
- 45.jpg
- Closeup of 64C.
- 46.jpg
- Back of C64C and C65.
- 47.jpg
- The prototype C128. Missing keys are just broken--not designed that way.
S/N of this machine is less than 300, and supposedly has version 1
(never-released) ROMs. Also had not been FCC approved yet.
This particular machine isn't working right now.
- 48.jpg
- C65.
- 49.jpg
- Back of C128.
- 50.jpg
- 51.jpg
- 52.jpg
- Comparison views of European and US models of the C128D.
- 53.jpg
- Family portrait of two different 2031LP cases, and a VIC1540 and VIC1541.
- gpage2-01-10.html
- HTML for the thumbnails of images 1 through 10
- gpage2-11-20.html
- HTML for the thumbnails of images 11 through 20
- gpage2-21-30.html
- HTML for the thumbnails of images 21 through 30
- gpage2-31-40.html
- HTML for the thumbnails of images 31 through 40
- gpage2-41-50.html
- HTML for the thumbnails of images 41 through 50
- gpage2-51-53.html
- HTML for the thumbnails of images 51 through 53
- gpage2.html
- Descriptions of all the pictures, with HTML links
- notes.html
- Computer demo/display notes in HTML format
- notes.txt
- Computer demo/display notes by George Page.
- t/
- Here are the thumbnails of George Page's computer collection, part 2.
You'd better view them through the file ../gpage2.html, which has full
descriptions of the images.
- 01.jpg
- 02.jpg
- 03.jpg
- 04.jpg
- 05.jpg
- 06.jpg
- These pictures were all taken while the machines were on display at the
club meeting. I tried to display them in chronological order as best as
I could. Each will be covered in more detail further on through the
pictures. Looks like I had 26 on display. All of these belong to me
except for the Educator 64 in the standard 64 case. (This is the one
that looks like a regular 64 in picture #2, with no logo on its case.)
- 07.jpg
- These are 3 of the 2001 series of PET's--the original styles.
- 08.jpg
- 09.jpg
- 10.jpg
- Close-ups of these three machines. I was hoping the yellow
stick-on label could be read, but no luck. It identifies the added
keyboard as made by Maxi-Switch Company, P/N 2160020, with S/N
820-170. Also had # 630011-05 on the keyboard. The cassette unit
visible in the pictures is one of the oldest I've found. It doesn't
even say Commodore anywhere on the outside, but has a Commodore board
inside to replace the original audio boards. It was a standard
portable audio cassette recorder of the late 70's, modified by
Commodore--the original manufacturer's name was scratched off the cover!
- 11.jpg
- 12.jpg
- 13.jpg
- A 4064 (Educator 64 in a standard large PET case) and a
SuperPET (SP9000). #12 shows the switches on the side of the SP that
switched between ROMs and also write-protected memory.
- 14.jpg
- Back of the right (black 8kB) and center (8kB) machines.
- 15.jpg
- Back of the left (4kB) and center (8kB) machines.
- 16.jpg
- 17.jpg
- An 8032 and 8032-32-B (high profile case). The high-profile case allowed
the installation of internal drive mechanics, like the 8250 LP, and the
4040 LP (if the 4040 LPs were actually made).
- 18.jpg
- Two low profile B/P series machines, and an MDS 6500. The left hand
machine is a P500. The MDS6500 was a specially modified PET 2001-32N
with some built-in software and a matching 2040 drive. Supposedly less
than 500 made. (But this has S/N 804932 on back--maybe CBM's original
number for the unmodified machine?) The right machine is a B128-80LP.
- 19.jpg
- Back of the P500. ('82?) I don't have any info dug out on this one yet.
- 20.jpg
- Back of the MDS (Microcomputer Development System).
- 21.jpg
- 22.jpg
- Back and bottom of the B128-80LP.
- 23.jpg
- 24.jpg
- 25.jpg
- 26.jpg
- B128-80HP and 720 (B256-80HP). Detachable keyboards, built-in monitors,
and room to install two internal low profile drive mechanics, such as 8250LP.
- 27.jpg
- 28.jpg
- 29.jpg
- 30.jpg
- Three different style VIC-20's ('82). 3 different keyboards styles (if
you look closely), the two different case labelings, and picture 29 shows
the two different side panel/power connectors. #29 also shows a standard
C64 for comparison.
- 31.jpg
- 32.jpg
- 33.jpg
- 34.jpg
- 35.jpg
- 36.jpg
- 37.jpg
- Various views of a C16 and Plus/4, along with their boxes and power
supplies. The Plus/4 is the smaller machine, with the larger power supply
(square plug). ('84)
- 38.jpg
- 39.jpg
- 40.jpg
- 41.jpg
- 42.jpg
- 43.jpg
- Various views of an SX64. This is mine that I added the second drive into.
A few extra switches and stuff, for toggling device numbers, turning second
drive on/off, and un-write protecting.
- 44.jpg
- A trio composed of the legendary C65, C64C, and a prototype C128.
Also a C64 in the background.
- 45.jpg
- Closeup of 64C.
- 46.jpg
- Back of C64C and C65.
- 47.jpg
- The prototype C128. Missing keys are just broken--not designed that way.
S/N of this machine is less than 300, and supposedly has version 1
(never-released) ROMs. Also had not been FCC approved yet.
This particular machine isn't working right now.
- 48.jpg
- C65.
- 49.jpg
- Back of C128.
- 50.jpg
- 51.jpg
- 52.jpg
- Comparison views of European and US models of the C128D.
- 53.jpg
- Family portrait of two different 2031LP cases, and a VIC1540 and VIC1541.
- lcd/
- This directory contains pictures of a Commodore LCD prototype.
- LCD-Front.jpg
- Front of the computer
- LCD-kybd.jpg
- Keyboard
- LCD-logo-doc.jpg
- A close-up and doctored image of the logo
- lcd-back1.jpg
- View of the back ports
- lcd-back2.jpg
- Another view of the back ports
- lcd-inside-lhs.jpg
- Main board
- lcd-insideWmem.jpg
- Main board with memory board attached
- lcd-lhs.jpg
- Left hand side of the case
- manuals/
- 1541.gif
- Picture 1541 disk drive off the cover of the instruction manual. 100dpi.
- c2n.gif
- Picture of the c2n datasette off the cover of the instruction manual. 100dpi.
- commcomp.gif
- Picture of Commodore Computer logo. 400dpi, reduced by 50%
- mps803-b.gif
- Picture of the MPS-803 business character set in the manual. 100dpi.
- mps803.gif
- Picture of the MPS-803 printer off the cover of the instruction manual.
100dpi.
- other/
- 1084s.gif
- 1084S monitor
- 1541II1570.gif
- A 1541-II and a 1570 drive in a stack
- 1570.jpg
- The 1570 package cover
- C=Assembler.gif
- Commodore assembler software box.
- C=ZORK-III.gif
- Zork III game box.
- CCR-Marketing-5.pdf
- PET family photo
- Commodore_Stock_Certificate.pdf
- Commodore Stock Certificate
- The_Commodore.gif
- Picture of "The Commodore", an early Commodore mascot.
- Tramiels.jpg
- The Tramiel brothers
- cbm3_86.gif
- Cover of a Finnish Commodore price list, 3/1986, valid until Dec 15, 1986.
- lcdclockbox.jpg
- Picture of LCD Clock owned by Bill Levak
- methodo.gif
- Methodo datassette
- pc10-iii.gif
- Commodore PC10-III, an IBM clone.
- phonemark-loadit.gif
- Phonemark datassette with LoadIT display
- thermostat.gif
- Commodore Microelectronic Thermostat
- vic20.gif
- Commodre VC-20, probably scanned from a brochure
- plus4/
- This directory contains software for the Commodore 264 series,
which includes the plus/4, the C16 and the rarely seen C116.
All software should run on a plus/4, and on a C16 with a 64kB
memory expansion.
Special thanks go to Lion/Chromance <[email protected]>, the maintainer
of the ftp://c64.rulez.org/pub/plus4/ site, and to Luca/FIRE
<[email protected]>, a plus/4 scener who has uploaded
most files.
The page http://plus4.emucamp.com/downloads.php lists all major
Commodore 264 related archive sites.
- ALLFILES
- Index of all files under this area, text version.
- ALLFILES.html
- Index of all files under this area, HTML version.
- PLUS4.info
- Information about the Commodore plus/4. Also applies to the C16 and C116.
- c64.rulez.org.pub.plus4.ls-lR
- File list of ftp://c64.rulez.org/pub/plus4/, produced with the
ls -lR command. Most of our files are from that site, but the directory
structures are not compatible. This file is used to help mirroring.
From the file date you will see when the site has been last mirrored.
- Archivers/
- Archivers and DeArchivers for Plus/4 and C16 computers
- gunzip111.+4.prg
- gunzip 1.11 for the Plus/4, GZIP/ZIP Decompressor
- puzip113.+4.prg
- puzip 1.13 for the Plus/4, ZIP compressor
- puzip113.c16.prg
- puzip 1.13 for the C16, ZIP compressor
- Demos/
- The Commodore plus/4 demo archive
- 220V/
- 220_Volt_Demo.prg
- 3DBall.prg
- Anonymous_Demo.prg
- Computer_Karmcsony.prg
- Digital Delight 3.prg
- Digital Delight 4.prg
- Digital_Delight.prg
- Digital_Delight_2.prg
- Dino_PETSCII.prg
- Docsters_Digger_Trailer.prg
- Gigademo-1.d64.gz
- Gigademo-2.d64.gz
- Halloween_Night.prg
- Jungle_Joe_Xmas.prg
- Last_From_TRP.prg
- Line_Magic.prg
- Malenykily_M-box.prg
- Multy_Demo_1.prg
- Multy_Demo_3.prg
- Ripped_Pics.prg
- Santas_Piano.prg
- T-Rex_Run_Trailer.prg
- T-Rex_Thanx!.prg
- Thunder.d64.gz
- X24_Greetings.prg
- 23C/
- 23C_Last_Demo.prg
- 23_Celsius.prg
- Eye.prg
- Stealed_From_Absurd.prg
- Stealed_Sounds.prg
- Winter_Events_Music.prg
- A-System/
- 8_Bit_Classics_01.prg
- 8_Bit_Classics_02.prg
- 8_Bit_Classics_03.prg
- 8_Bit_Classics_04.prg
- 8_Bit_Classics_05.prg
- 8_Bit_Classics_07.prg
- Chaos_A-System.prg
- DYCP_Mania.prg
- Death_Horizont.prg
- Electric.prg
- Germans_Only_1.prg
- Germans_Only_2.prg
- Kermit_Digi.prg
- Living_Arts.prg
- Living_Grafix_I.prg
- Living_Grafix_II.prg
- Living_Grafix_III.prg
- Living_Grafix_IV.prg
- Living_Grafix_V.prg
- Living_Grafix_VI.prg
- Living_Grafix_VII.prg
- Living_Grafix_VIII.prg
- Mad_Digi.prg
- Mega-Plus4-Grafix.d64.gz
- Movie.d64.gz
- Movie_Chaos_I.prg
- Plasma_1st.d64.gz
- Reaction.prg
- Secret_Service_01.prg
- Star.prg
- Stukas_Over_Disneyland.d64.gz
- Stukas_Over_Disneyland_alternative.d64.gz
- The_House_Movie.prg
- The_Torus_Movie.prg
- To_Be_Ashamed.prg
- To_Be_Ashamed_alternatve.prg
- Vector-gfx.prg
- Walking_Willi.prg
- Werner.prg
- Werner_NTSC.prg
- Uploaded by Lavina/GOTU
- ATI/
- Beach.prg
- Bioautomatic.prg
- Gewgaw.prg
- Infection.prg
- Lunacy.prg
- Lunacy_2.prg
- Lynx.d64.gz
- Lynx_Preview.prg
- Magic_Pictures.prg
- Milestone.prg
- Milestone_2.prg
- Music_Box_2_Ati.prg
- Perfect_Visions.prg
- Perfect_Visions_2.prg
- Perfect_Visions_3.prg
- Perfect_Visions_3_85%25.prg
- Pixel_Dreams.prg
- Proof.prg
- Absence/
- +4 Mania Forever.d64.gz
- 128b_Moldi_Sys16384.prg
- 16k_Moldi.prg
- About_Acez.prg
- Adventures_In_Mono_Party_Version.d64.gz
- Adventures_In_Mono_d64.zip
- Afterglow_party_version.d64.gz
- Back_On_The_Menu.prg
- Big_Scroller_Sys16384.prg
- Bobba_Pet.prg
- Bomberman_Vs._Earth.prg
- Busoman_Party_Demo.prg
- Carry_Me_To_The_Clouds.prg
- Cateye.prg
- Children.prg
- Commando_Loader.d64.gz
- Creative_Lameness.prg
- Disfunctional_Attitudes.d64.gz
- File-id.diz.prg
- First Demo From Gyula.prg
- Future_Funk.prg
- GhostN_Goblins_Arcade_Musicbox.d64.gz
- Girls_Just_Wanna_Have_Fun!.prg
- Halloween.prg
- Happy_Holidays_2018.prg
- Hauslich.prg
- Koalafied.prg
- Kosutdijas_FiRG.prg
- Lode_Runner_Pic.prg
- Lunchtime.prg
- Magnum_P.I..prg
- Mao.prg
- Merry_Christmas_2014.prg
- Microfuck!.prg
- Middle_Aged_Flamingo.prg
- OMYAOC_Archmage_Plus4.prg
- One Love.prg
- One filer digi demo
- One_Spotted_Ladybird_d64.zip
- Optimal_Reality.d64.gz
- Overcast.d64.gz
- Owlsome_Summer.prg
- Party Land.zip
- Trackmo + note
- Partyland_Revisited.prg
- Photobombed_Plus4.prg
- Plussycat.prg
- Psyko_Bunny.prg
- Rambo_First_Blood_Part_II.prg
- Rasters_Sys16384.prg
- Real Popcorn.prg
- One filer digi demo
- Remaking_A_Meme.prg
- Rosalia.prg
- Rotary Hack.d64.gz
- Salty_Cracker.prg
- Shade.d64.gz
- Shadow_Of_The_Breast.prg
- Shame!.prg
- Surpriseastro.prg
- Tamed.d64.gz
- The_Curse_Of_Johnny_The_Starving_Cat.prg
- The_Road_Not_Taken.prg
- Traffic_Jam_5_Graphics_Compo.d64.gz
- True_Colors.prg
- Tut.prg
- Welcome_Stranger.prg
- Young_Superhero.prg
- Young_Superhero_Party_Version.prg
- One sided demo
- HOT/
- Brilliant_Bully.prg
- Game_Pictures.d64.gz
- Lamer_Test.prg
- Neil_Young.d64.gz
- Notemaker_Preview.prg
- One_On_One.prg
- Perry_Rhodan.d64.gz
- Quick_Quiet_Demo.prg
- Rocknroll.prg
- Suggest_Pulse.d64.gz
- The_Beatles_NY.prg
- Yearbook_1984.prg
- magazines@ (link)
- Aliens/
- 10_Years_Preview.prg
- A_Borgok_Kincse_Leiras.prg
- Adventure_Leirasok.prg
- Arrestdom.d64.gz
- Erik_A_Viking_Leiras.prg
- Irresistible.prg
- Lista_Big_Bear.prg
- Long_Hours_d64.zip
- Moldi_Katalog_1.prg
- Moldi_Katalog_2.prg
- Moldi_Katalog_3.prg
- Perpetual_Lives_Plus4.prg
- Picture_And_Music_Show_d64.zip
- Terror_Music_Box.prg
- The_Bear_Demo.prg
- Anarchy/
- Fuck_Ya.prg
- Metal Ass.d64.gz
- Released in February 1991. Main author: CSM/Vortex (they call themselves
also Anarchy). Very good raster effects.
- Animals/
- Conan_Animals.prg
- Mouse_Graphic_Box.prg
- Tiranoszaurusz.prg
- Unreal.prg
- Yamato.prg
- Assassins/
- 16_KBytes.prg
- 20_Years_+4.prg
- Assassin_Pictures.prg
- Char_Demo.prg
- Do_Androids_Dream_Of_Electric_Sheep.prg
- Expectation_2.prg
- Graphics_Show.prg
- Harry_Gfx_Box_7.prg
- Help_To_Games_1.prg
- Help_To_Games_2.prg
- In_Memoriam.prg
- Killer_2.prg
- Killer_Demo.prg
- MMS_Graphic_Box.prg
- Monitor.prg
- Musics_Demo_2.prg
- Musics_Demo_3.prg
- Musics_Demo_4.prg
- My_The_Best_Demo.prg
- My_The_Best_Demo_2.prg
- New_Demo_1.prg
- New_Demo_2.prg
- New_Demo_3.prg
- New_Ever_Lives_1.prg
- New_Ever_Lives_2.prg
- New_Ever_Lives_3.prg
- No_Mercy.prg
- Oldschool.d64.gz
- Oldschool_2.d64.gz
- Raster_Madness.prg
- Skoro Music Box3.prg
- Skoro_Demo_1.prg
- Skoro_Demo_2.prg
- Skoro_Demo_6.prg
- Skoros_Char_4.prg
- Skoros_Char_5.prg
- Take_Your_Choiche.prg
- The_Last_Demo_From_Assassin_Crew.prg
- Thunderbirds Demo.prg
- This demo was released in 1996.
- Time_Cristal_Intro_1.prg
- Time_Cristal_Intro_2.prg
- Time_Travel_Slideshow.prg
- Two_Parts.prg
- We_Are_Back.prg
- magazines@ (link)
- Axis/
- Rastermania.d64.gz
- Scanland_1.prg
- Shadow of the Logo II.prg
- Shadow_Of_The_Logo.prg
- XXL Demo.prg
- Scanners@ (link)
- BKN/
- Fukwit_Teddy.prg
- Rocket_Science_Soundtrack.zip
- Rocket_Science_d64.zip
- Santa_2020.d64.gz
- Santa_2020_Full_Pack_d64.zip
- Santa_2020_SD2IEC.D81.gz
- Santa_2020_SideKick_NeoRAM_Sys65024.ROM.zip
- Threeve.prg
- Threeve_Party_Version.prg
- BOM/
- A_D_S_II.prg
- Magic_Inspiration_d64.zip
- Video_Plus4_d64.gz
- Beginner_Duo/
- Beginner_Demo.prg
- Beginner_Duo_Disk.d64.gz
- First_And_Last_Demo.prg
- Logo_Demo_Beginner_Duo.prg
- Metal_Hammer_89.prg
- One_Year_Demo.prg
- Real_Last_Demo.d64.gz
- Boomby+Ko-Ko/
- Aliens_Demo.prg
- Amiga_Draw.prg
- Amiga_Giga.prg
- Amiga_Music.prg
- Beach_Megademo.prg
- Best_Demo.prg
- Demo_Okay.prg
- Fantastic_Demo.prg
- Garfield_Demo_1.prg
- Micro_Miga.prg
- Micro_Rock_Demo.prg
- Music_Boss.prg
- Porno_Show_TBS.prg
- Raster_Buster_89.prg
- Wanted_Demo.prg
- Boray/
- Boray_Pics_2019.zip
- Boray_Pics_d64.zip
- Commodore_8_Bit_Basic_Emulator.prg
- Parasite.prg
- Plus_40.prg
- Super_Messenger.prg
- Valjaren.prg
- Valjaren_Basic.prg
- CAD/
- CAD_Box_Demo.d64.gz
- Cop_Demo.prg
- First_From_CAD.prg
- Two_In_One.prg
- Two_In_One_V2.prg
- CSM/
- 20_Blocks_CSM.prg
- Bad_Cat_Demo.prg
- Beatrice.prg
- CSM_Demo.prg
- CSMs_Soundbox.prg
- Castle_Demo.prg
- Conversations.d64.gz
- Conversations_II.d64.gz
- Gorbatsov_Song.prg
- Hammer_And_Jarre_CSM.prg
- Hyperbyte_I.prg
- Hyperbyte_III.prg
- Last_Demo.prg
- Logo_Demo.prg
- Microdemo_II.prg
- Moonwalker.prg
- Uploaded by Lavina/GOTU
- No_Future.prg
- Scroll_Demo_II.d64.gz
- The_Actress.prg
- Three_Parts.prg
- Callisto/
- Acid_Disco_Demo.prg
- Demo_Mode.prg
- Denise_Demo.prg
- Hammer_And_Jarre.prg
- Hoaxers_Party_00.prg
- Hoaxers_Party_04.prg
- Hoaxers_Party_06.prg
- To_Be_On_Top.prg
- Zeus_Megademo_1.prg
- Zeus_Megademo_2.prg
- Zeus_Megademo_3.prg
- Carrion/
- Afro_Boxer_Meets_Peter_Pan.prg
- Atari_Vs_Plus4.d64.gz
- Atilla.prg
- Attila23.prg
- Brain_Dead_Idea.prg
- Bromance_Fitness_Guy_+4.prg
- C+4Hires.d64.gz
- C+4Hires_V2.d64.gz
- C+4_Hunter_1.prg
- C+4_Hunter_2.prg
- Carrions_121_Colors_d64.zip
- Carrions_Gfx.d64.gz
- Comet_Jockeys.prg
- Ds_Silent.prg
- Dutch_Breeze.d64.gz
- ET+4.prg
- Frenzy-Pic-Kurosawa+4.prg
- G14latarnik_+4.prg
- Gottifant.prg
- Here_I_Come.prg
- Iron_Maiden_Unfinished.prg
- Kracken_Prince.prg
- Landing_In_The_Village.prg
- Lazur_Vs_Boris.d64.gz
- Light_Head_&_Planet.prg
- Made.prg
- Mikrobi_Vs._AI.prg
- Monumentum_+4_Gfx.d64.gz
- One_Zak_And_His_Kracken.prg
- Ricks_Revenge.prg
- S7.prg
- StormFist.prg
- Stormlord_4_Adults.prg
- Survivors_Of_2020.prg
- Take_This_Life_Energy.prg
- Teapot_Genie.prg
- The_Last_Squadron.prg
- The_Trooper.prg
- Una_Lanterna_Magica.prg
- YoomBlazer.prg
- CeeKay/
- 56_Dxycp.prg
- 911_Is_A_Joke.prg
- Bad Cat Tune.prg
- Dominion.d64.gz
- Farewell.d64.gz
- Friction.d64.gz
- Highlights.d64.gz
- Last_Ninja_3_Demo.prg
- Mega_Hype.prg
- Megatunes_Vol_1.d64.gz
- Party_Demo_90.prg
- PumpMix.prg
- Questionmark.prg
- Rich_I_P.prg
- Safe-sex_1.prg
- Safe-sex_2.prg
- Touch_Me.prg
- Charon/
- Bad_Tour_1988.d64.gz
- Contact_Demo.prg
- Cybernoid.prg
- First_Demo.d64.gz
- Flexgrid.prg
- Grafic_Demo_I.d64.gz
- I_Am_Back.prg
- Interlace.prg
- Master_Voice.prg
- Neustadt_Demo.prg
- Neustadt_Demo_2.prg
- Ooops.prg
- Oxygene_Demo.d64.gz
- Oy_Demo_II.d64.gz
- Paralax.prg
- Populous_Demo.d64.gz
- Syntax_Terror.d64.gz
- Syntax_Terror_Preview.prg
- Syntax_Terror_Preview_40Hz.prg
- Coby/
- Delta_4.prg
- Esti_Mese.prg
- Fantasi.prg
- Hip-Hip_Hurra.prg
- Kraftwerk.prg
- Mel_And_Kim.prg
- Music_Non_Stop.prg
- Outrun_Demo.prg
- Talk-Mix.prg
- Uridium_Music.prg
- Coroners/
- These stuffs are packed all with LHA 2.12 (under DOS), with -o switch
(compatible mode). So they may be depackable on other systems, too.
The format of files is the usual .d64 (...zipcode does'nt exist on
Plus/4, moreover, depacking is screamly slow on Commodores...) disk-image
which is handled by C64S and much PC-1541 transferring stuffs. You can
especially use Trans64 to put these images back to an 1541-format disk
(1551 uses the same format, too). There should be ways on other systems
but I still don't work on them so...
N-JOY the progs... Old Commodores never die!!!
Levente
Beard / Coroners
[email protected]
- 1sttlc.d64.gz
- CBS_Intro.prg
- Crackers_Demo_3_Excluded_Part.prg
- start with G1018.
- Megatoolz-1.d64.gz
- Megatoolz-2.d64.gz
- Outrun.prg
- An intro with music from the Commodore 64 game Outrun.
- TLC-FLI-Collection-1.d64.gz
- TLC-FLI-Collection-2.d64.gz
- Users.d64.gz
- Some user stuff. Graphics editors, copiers, fastloaders etc.
- dycp.prg
- Fullscreen condom gum scroll/dycp routine
This should be loaded on Plus/4 simply to $1001.
But, if BASIC hangs after loading, try to load it from MONITOR and
- Cosine/
- Ikaruga.prg
- Robocop_PETSCII_Plus4.d64.gz
- TED_Storm.prg
- TED_Storm_note.prg
- Demo from Cosine, .D64 format, zipped.
- radiant_d64.zip
- Crown/
- Digital Dream.d64.gz
- Flying_Ship_3D.prg
- Flying_Ship_3D_alternative.prg
- Iron_Maiden.prg
- Magic Picture Show-1.d64.gz
- Magic Picture Show-2.d64.gz
- DeltaSystem/
- DELTA SYSTEM PLUS/4 SECTION
http://www.inf.bme.hu/~charles/plus4.html
Short history
** The Plus/4 section of Delta System was organized on the Autumn of 1990
with three members: UPC, Charles and Toma. There were no serious work
of ours 'till the Summer of 1991, but after that more & more programs
have been released (see below). Later two new members have joined our
section, namely: St.GLS and RVN (later Dragon) - a gfxman. In the
Winter of 1992 - after releasing our great megademo - the section has
been dissolved, though St.GLS has worked a few more months on. Most of
our works have been explored by the majority just posthumous.
If you're interested in any of these stuffs, just E-mail [email protected].
Future prospects:
Since every member has sold its machine and moved to PC, and the
whole Plus/4 life is about to die, this section won't be reorganized
ever.
List of the past's Plus/4 members:
Charles
Dragon
St. GLS
Toma
UPC
- Aefro Digi-mix.prg
- A cool digi-music from C-64; converted by Charles of DS.
- Boogie ball.prg
- Bugload.prg
- A small utility from Charles, which tries to read damaged or weak files.
- Char-editor.d64.gz
- Character editor.
- Delta-load pro.prg
- Delta-load++ pro.prg
- Fast loaders, most routines from Megaload/Pigmy; improved by Charles.
- Delta-load++.prg
- Delta-player.prg
- A C-64 music-file player; originally coded by ???, improved by
UPC of DS.
- Deltacator V2.1.prg
- Deltacator V2.2.prg
- An advanced version of Duplicator, with faster and safer routines;
improved by Charles.
- Dizzy_V3.5.prg
- Fuggvanyek.prg
- A (one variable-) function drawing program. It was written in 90% Basic by
Charles.
- Green pig.prg
- A huge joke by Charles with the Korak :) pseudonym.
- Hail_Elder_!!!.prg
- I'm yet today.prg
- A two-parts-demonstration from St.GLS.
- IQ-Systems_Note.prg
- It's Computer.d64.gz
- It's computer demo, the first demonstration from Delta System, containing
a mandelbrot-zoomer and a nice-looking end part; written by
Charles, UPC and Toma of DS.
- Legend-writer.prg
- A note-writer from St.GLS.
- Mega-dir-sorter V2.5.prg
- A directory-sorter utility with a lot of features; originally
coded by ???, improved by Charles of DS.
- Minosz labirintusa.prg
- A Hungarian fantasy-adventure, the only one attempt in this
style; written by Charles from 1988 to 1991 (!!!) The special
border-writing technique used in the intro is invented by
Charles.
- Multichar-editor-info.prg
- Character set editors and info about them; coded by St.GLS.
- Multichar-editor.prg
- Music Service.d64.gz
- A great music-listener program with equalizer, wave-form-display,
quality-mode and prof. disk control interface; fully coded by Charles of DS.
- Music-disk.d64.gz
- A one-sided music-disc with the best musics of Brian/Graffity;
coded by Charles except UPC's equalizer-routine.
- No News! 2.prg
- No News! 3.d64.gz
- St.GLS's news. The 3rd issue is a 1541 disk image, but you can use
filecopy.
- No News!.prg
- No_News_4.d64.gz
- Now & Forever.d64.gz
- Now & forever -- A one-sided megademo from St.GLS. There're a bunch of cool
effects in it, e.g. raytracing, sprite-bobs, logo-zoom...
- Oh Yeah-1.d64.gz
- Oh Yeah-2.d64.gz
- Oh, Yeah! -- Our giant, two-sided megademo with a plenty of amazing
self-coded and converted parts. The most interesting ones are
perhaps the 33 Scrollers, the Morfy, the Raytracing and the
Convector parts. After releasing (Oct. 1992.) it has taken
place at the first places of the demo-top-charts; coded,
converted by Charles, Toma & St.GLS of DS.
- Part to Crackers' Demo 3.prg
- A small demopart from UPC & Charles.
- Past-Help.prg
- Scroll-typer.prg
- A useful scroll-text-editor; coded by Charles.
- Scumm.d64.gz
- Scumm, a logical game from C-64; converted & improved by St.GLS of DS.
- Sex-games.prg
- An animation-based sex-game from C-64; converted by St.GLS.
- Sidplay_Pro_V1.1.d64.gz
- Text-writer.prg
- A simple note-writer from UPC, the first released assembly program on Plus/4.
- The Maze.prg
- Top secret!.prg
- A big joke from Charles, an old, basic game (Légicsata), protected by
his time-defender. If you wanna end your life earlier than go ahead
and FTP it from here.
- Total_Brutal.d64.gz
- Toyball.prg
- A logical game from C-64; converted & improved by St.GLS of DS.
- Wmp Wms-US.prg
- A shoot'em up game from St.GLS.
- Xmas_NTSC.prg
- Doky/
- Beverly_Hills.prg
- Big_Picture.prg
- Compact_Disc_d64.zip
- Crockets_Theme.prg
- Drive_Demo.prg
- Kuss.prg
- Musics_Of_Demos.prg
- Porno_Number_Three.prg
- Video_Demo.prg
- EDC/
- 512_Fsl_Plots.prg
- Amiga Mania.d64.gz
- Amiga Mania demo by Maugli/EDC
- Autumn_Colors.prg
- Bluescroll.prg
- Bob_Passion.prg
- Discolite.prg
- EDCs_Stuffs.prg
- Fatal Mirror.d64.gz
- One sided trackmo
- Geometrical.prg
- Glory.prg
- Holus-Bolus.prg
- One filer demo
- Homesoft.prg
- Imagine_d64.zip
- Itt_Demo.prg
- Legend of MC.d64.gz
- A megademo
- Llama Rapture.d64.gz
- Matrix_MC.prg
- Music_Box_7.prg
- Nasty_Plotter.prg
- Nearly_Demo.prg
- No_Coke.prg
- Overture.d64.gz
- Party_Demo.d64
- Party_Demo.d64.gz
- Psst.prg
- Rapture_Demo.prg
- Scroll_Mania.d64.gz
- Starfield62.prg
- Supy_demo.prg
- Textcomp.prg
- Vectors_Demo.prg
- Yet.prg
- Llama rapture demo by Jimy/EDC
- ELF/
- Fucking Universal.prg
- Uploaded by Lavina/GOTU
- ETC/
- Digital_Box.prg
- Knight_Demo.prg
- Electronic+EVS/
- Absolutely Fabulous.d64.gz
- One sided trackmo
- April_1.prg
- EVS_2_Years_d64.zip
- EVS_Demo.d64.gz
- EVS_Music_Box.d64.gz
- Electric Field.prg
- Funny_Demo.prg
- Infinity.d64.gz
- One sided trackmo
- Megadreams.d64.gz
- One sided megademo
- Megadreams_Preview.prg
- Sex-show.prg
- Tracker_The_Preview.prg
- Two sided trackmo
- Virtually Yours_d64.zip
- Exceed/
- Fixed_Points.d64.gz
- Fixed_Points_party_version.d64.gz
- Summer_Vibes.prg
- TED_Vibes.d64.gz
- TED_Vibes_2_d64.zip
- TV_Noise_C16.prg
- FADE/
- Apocalypsemaxxing.prg
- Dont_Take_Me_For_A_Mannequin.prg
- Good_Ol_Fashioned_North_Korean_Necromancy.prg
- Scrupulous_Boogie.prg
- FMJ/
- 25+6_Lini_Demo.prg
- Cross_Scroll_Demo.prg
- Demo_1.TAP.zip
- Demo_1.prg
- Demo_2.prg
- Demo_3.prg
- ScreenInvert.prg
- FYC/
- 3M_Demo_1.prg
- 3m_Demo_2.prg
- Aceplotter_ACS.prg
- Batmania_+++.prg
- Caprix Dreams.d64.gz
- Christmas_91.prg
- Demo_For_You.prg
- Excalibour.prg
- Gam_Preview.prg
- Great_Change_d64.zip
- Happy_New_Year.prg
- Hyperdemo.prg
- Impulse.prg
- Impulse_Mega_2.prg
- Lame_Demo.prg
- Laser_Blazer_Equalizer.prg
- Legacy.d64.gz
- Logo_To_Titans.prg
- Macot_Demo.prg
- Megafuck.prg
- Megafuck_2.prg
- Muffbusters_Logo.prg
- One_Year_Century.prg
- Ripp_43_g1018.prg
- Sandra_Demo.prg
- Sly_Smack.prg
- Sohase_Mond.prg
- Sparkling.prg
- Sun_4_Fun.d64.gz
- Synergy.prg
- Tarzan_Logo.prg
- The_Party.prg
- Vector_In_Space.prg
- Wet_Dreams.d64.gz
- Zeuz_Interceptor.prg
- Fire/
- 00README
- Author's descriptions
- 128b_SVS_Sys1545.prg
- 31_Lines_Demo.prg
- 4-Mat_Xmp.prg
- 4-Mat_Xmp_PAL_NTSC.prg
- 7_Gfx.prg
- Alex_92.prg
- Alex_Demo.prg
- Alex_Show.prg
- Amiga_Technology.prg
- Another_1.prg
- Blockheads_Plus4.prg
- Carillon.d64.gz
- Chequerasterz_g2000.prg
- Comin_Back.prg
- DVM_Andrea_Brown_Drawn_By_AI.prg
- Dont_Forget.prg
- EleonORA_C16.prg
- Feelings.prg
- First_In_91.prg
- Galza-27_Plus4.prg
- Hibernaculum.prg
- An one filer demo
- Hot_Demo.prg
- Info_Italy_Prg.prg
- Istogrammi.prg
- Lake_Camping.d64.gz
- Lake_Camping.prg
- Lameness.prg
- Last_Sun.prg
- LodPlay_V1.prg
- Logocompo doc.prg
- Logocompo.prg
- Logocompo_2.prg
- Logocompo_3.prg
- Macross.prg
- One filer demo
- Mike Oldfield Music Box.prg
- One filer selfcoded musicbox
- Mikropyros_sys8192.prg
- Oldfield.prg
- On_The_Net.prg
- PETSCIIBOTS_Player.prg
- PETSCIIBOTS_d81.zip
- Parts_Demo.d64.gz
- Phalanx.prg
- Quintet_Luca.prg
- Reb Demos.zip
- A group of demos
- Rise!.prg
- Rule64_sys4097.prg
- Slowflow.prg
- Smells_Like_Happy_Birthday.prg
- Starships.prg
- Steady_Eddie_Ready.prg
- TLCplay_1x.prg
- TLCplay_1x_PAL_NTSC.prg
- TLCplay_2x.prg
- TLCplay_2x_PAL_NTSC.prg
- Tales_Of_Edoras_Plus4.prg
- Thalassa.d64.gz
- The_IT_Crowd.prg
- To_Tarzan.prg
- Tropical_ECMotion.prg
- Tubular Bells II.prg
- Unknown_Music_+4.prg
- Viking_1.prg
- Warrior_Spirits.prg
- Wizball_Title_Tune.prg
- One filer demo
- LoneNews@ (link)
- GFW/
- Best_Of_GFW_Mega.d64.gz
- GFW_Megademo_d64.zip
- Last GFWDemo.prg
- Prince Intro.prg
- Spermetro.prg
- Weekend_Demo.prg
- one filer demo (converted from PC!)
- CoolNews@ (link)
- GOTU/
- Gods Of The Universe http://www.econ.klte.hu/%7Egotu/
is a Hungarian group. Lavina/GOTU (Laszlo Szucs) can be reached at
<[email protected]>.
- 5_Magics.d64.gz
- Action.prg
- Amiga!_Yes!_Ok!.prg
- Amiga_Gfx_Box.prg
- Another_Garfield_Demo.prg
- Bad_Signal.prg
- Constipation.prg
- Continuity.prg
- Demon.prg
- Digi_Danger_I.prg
- Face_Of_Korak.prg
- Faith No More.prg
- False_Idols_d64.zip
- Festive_Moods_2025.prg
- Flying_Chip.prg
- Friday the 16th.prg
- GOTU Megadisk II-1.d64.gz
- GOTU Megadisk II-2.d64.gz
- GOTU.gif
- The members of GOTU, picture
- GOTU_Demo.prg
- Garfield.d64.gz
- Garfield_Graphic_Box.prg
- Garfields_Day.d64.gz
- Gotu Megademo II-1.d64.gz
- Gotu Megademo II-2.d64.gz
- Uploaded by Lavina of Gotu in 1997.
- Gotu Megademo.d64.gz
- Gyulavari_Party_Demo.prg
- Harry Gfxbox 1.prg
- Harry Gfxbox 2.prg
- Harry_Gfx_Box_4.prg
- Harry_Gfx_Box_5.prg
- Harry_Gfx_Box_6.prg
- Harry_Gfx_Mega.zip
- Headbanger Demo.prg
- Illegal_Codes.prg
- Intoxication.prg
- LBM-EMERY Gfxbox.prg
- Last Power.prg
- Mega Disk 1-1.d64.gz
- Mega Disk 1-2.d64.gz
- Two-sided 'Zine' with demos, mags and games
- Minifuck.prg
- Missing Worlds.prg
- 1997
- Multigraph_Sprite_Demo.prg
- Never Ending Story.prg
- Party in Eger-1.prg
- Party in Eger-2.prg
- Party in Eger-3.prg
- Promised_Land_SD2IEC_VCPU_Loader.zip
- Promised_Land_d64.zip
- Running.prg
- Shadow_Gfx_Box_1.prg
- Shadow_Gfx_Box_2.prg
- Synthy Demo.prg
- UFO.prg
- Supernews@ (link)
- Genesis_Project/
- Fairlight_PETSCII_Intro.prg
- Flickerfish.prg
- Frozen_Floppy.prg
- MerryXmas.prg
- MerryXmas_FD40.prg
- Metal_Frog.prg
- Microsonix_001.prg
- Microsonix_001_d64.zip
- Gentlemen/
- 18_Years.prg
- 48_Hours_Party_Gentlemen.prg
- Action.d64.gz
- one sided demo
- Advertising.prg
- Alexs_Catalog_1.0.prg
- Alexs_Catalog_2.0.prg
- Anti_Lunacy_1.prg
- Back_To_Life.prg
- Depeche_Mode_Demo.prg
- Digi_Ripped_Piccys.prg
- Digital_Disc_d64.zip
- Digital_Sides_d64.zip
- Famous_Demo.prg
- First_Demo_GS.prg
- Flowers.prg
- Flowers_2.prg
- Game_Pics_1.prg
- Game_Pics_2.prg
- Genetic Faulty.zip
- one filer demo + notes
- House.prg
- I_Want_You_Sex.prg
- Info_To_RTL.prg
- Its_Alright.prg
- Knight_Rider.prg
- Knight_Rider_2_d64.zip
- Logo_Stretcher.prg
- My_First_Demo.prg
- Ninja_Is_Back.prg
- No_Limit!.d64.gz
- No_Silence_d64.zip
- OOOPS UP!.prg
- Uploaded by Lavina/GOTU
- Photographer_Animation.prg
- Pic_Mover.prg
- Porno_Show_2.prg
- Porno_Show_GS.prg
- Qtopia.prg
- RTL_First_Demo.prg
- Rotating Chessboard.prg
- one filer demo
- SLD_Music_Box.prg
- Scroll_Demo_GS.prg
- Sextext.prg
- Soho_Party.prg
- Space_Pa.prg
- Stakker_Humanoid.prg
- Techno Trance.d64.gz
- one sided digi demo
- Visual Atmosphera_d64.zip
- W-man_Is_Dead.prg
- Xmas_1994.prg
- two sided demo
- George/
- 2001.prg
- 2001_Station.prg
- 288_GTO.prg
- 3D_Dreams.d64.gz
- Afrodite.d64.gz
- Agape.prg
- Alfa_Romeo_155.prg
- Alfagiulia.prg
- Alfagiulia_MC.prg
- Audi_Quattro.prg
- BMW_M1_HR.prg
- BMW_M1_MC.prg
- Babe.prg
- Belt.prg
- Belttune.prg
- Benny_Hill.prg
- Bioforge.prg
- Black_Belt_(Sid_Version).prg
- Blackbelt.prg
- Bouzouki.prg
- Bouzouki_Solo.prg
- Bruce_Lee.prg
- Captain_Future_Comet.prg
- Cat.prg
- Chevi.prg
- Christmas_Present_2024.prg
- Christmas_Star_2025.prg
- Cobra2.prg
- ColorTable.prg
- Concorde.prg
- Creed.prg
- Deathstar.prg
- DemonAttack.prg
- Drago.prg
- Dredd.prg
- Ed2000.prg
- Elsa.prg
- F40.prg
- Feliz_SID.prg
- Fiat_131.prg
- Gillian1.prg
- Gillian2.prg
- Hang_On.prg
- Hoth.prg
- ICXC.prg
- Indiana_Jones.prg
- JWST.d64.gz
- JWSTStar.prg
- Jesus_Christ.prg
- JinHR.prg
- JinMC.prg
- JinMC2019.prg
- Kalin_Esperan_2024_SID.prg
- Kida.prg
- Kitt.prg
- Mad_Max.prg
- MetalGear1.prg
- MetalGear2.prg
- Metal_Gear_Solid.prg
- MilleniumFalcon.prg
- Nissan_GTR.d64.gz
- Opel_Ascona_B.prg
- OutRun_(picture).prg
- Petalouda.prg
- Policenauts.prg
- Porsche959.prg
- Ragizei_Apopse_H_Kardia.prg
- Rambo3.prg
- Rambo_Bow.prg
- Rambo_Sega.prg
- Ripley.prg
- Robocop.prg
- Robocop2.prg
- Rocky_Tune.prg
- SD-Snatcher_Preview.prg
- Saber_Rider.prg
- Shuttle747.prg
- ShuttleG7400.prg
- Shuttle_(George).prg
- Solid_States.prg
- Space_Rogue.prg
- Space_Shuttle_George.prg
- Star_Wars_Cantina_Theme.prg
- TIE-Fighter.prg
- TRex.prg
- Tatoine.prg
- The_Hunt_For_Red_October.prg
- The_Terminator.prg
- The_Unknown_Stuntman.prg
- To_Zeibekiko_Tis_Eudokias.prg
- Tou_Voutanikou_O_Mangkas.prg
- Tutanch.prg
- Vader.prg
- Venice.prg
- Vincent_HR.prg
- Webb16.prg
- Wolverine.prg
- Woman.prg
- Xmas2019.prg
- Yars_Revenge.prg
- Gerliczer/
- Blackbelt+Tune.prg
- Kitaros_Silk_Road.prg
- Robocop+SID.prg
- Screenoff.prg
- Sweet_DFLI_C16.prg
- Sweet_DFLI_C16_NTSC.prg
- Trial1.zip
- Trial2.zip
- Graffity/
- And Again.prg
- Graffiti_Is_Born.prg
- Uploaded by Lavina/GOTU
- Grass/
- Butterfly.prg
- GCV.prg
- I_Will_Go_My_Way.prg
- Mechfight.d64.gz
- Soul_Feeder.prg
- Virtual_Cyclist.d64.gz
- HBB/
- Carniwor.d64.gz
- Color_Scroll.prg
- Head_Music_Box.prg
- Hyper_Show.prg
- Night_Bellring_Music_Ripp.prg
- Poseidon_Demo.prg
- Savage_Ripp.prg
- Two_Music_Demo.prg
- HOT/
- Heroes of Time (HOT)
All these productions were coded by the famous ULF! ([email protected])
- LAST FOR THRUST!.lha
- 1990 Last for Thrust!
- RESETLOGO-HOT.lha
- 1990 Resetlogo
- hot-intro#1.prg
- hot-intro#2.prg
- hot-intro#3.prg
- HOT-Intros #1 to #3 - coded by the famous ULF!
He was one of the best PLUS 4-Coder...
Contact him under:
[email protected]
- HQC/
- These productions are from the group High Quality Crackings.
- HQC&THRUST-INTRO.lha
- 1990 A demo by ULF! ([email protected]).
- IT'S FINISHED!.lha
- 1990 A demo by ULF! ([email protected]).
- Hard/
- 2nite_At_Noon.prg
- 2nite_At_Noon_V1.2.prg
- Dmo-compo_93.prg
- Haegars_First_Graphic_Box.prg
- Haegars_First_Graphic_Box_NTSC.prg
- Hard_Death.prg
- Hard_Debut.prg
- Hard_Is_Born.prg
- Logo_Scroll.prg
- Resetter_Is_Dead.prg
- Resetter_Is_Dead_NTSC.prg
- Samplemania.prg
- Workoholic.prg
- Ice_Team/
- Great_Demo.prg
- Great_Pictures_I_d64.zip
- Music_Demo.prg
- Myth_Demo.prg
- Kruk/
- Bijou.prg
- Chaos.prg
- Chum.prg
- Color_Routine.prg
- Dia-show.d64.gz
- Greased_Lightning_Kruss.prg
- Horror_Demo.prg
- Joker_Demo.prg
- Kroesus.prg
- Kruss_Demo_1.prg
- Kruss_Demo_2.prg
- MXM_1990.prg
- Mercenary_2_Loesung.d64.gz
- Mercenary_Loesung.d64.gz
- Miracle.prg
- Miracle_Pack_d64.zip
- Noted.prg
- Noted_disk.d64.gz
- Past_Future.prg
- Percussions.prg
- Pirates.prg
- Run.prg
- Running_Demo.prg
- Screen_Effects.prg
- Terra_Universum.d64.gz
- The_Cat.prg
- Tiger.prg
- Top_Secret_Cracked.prg
- Yours_Wisdom.prg
- Kuni/
- Action_+++.d64.gz
- Bomber_Demo.prg
- Mad_Demo.prg
- Music_Box.d64.gz
- Music_Mix_III.prg
- Second_Demo_Kuni.prg
- The_Shithead.prg
- LBM/
- Demonix.prg
- Exhibition_Black.prg
- Felis_Catus.prg
- Ivan_Ivanovics.prg
- No_AIDS_d64.gz
- LOD/
- 128tune_Sys4361.prg
- 2020_By_The_Numbers.prg
- 6fx.zip
- A.M.C_Gotham.prg
- Cyberpunk_2077.prg
- Digi_128_Sys4444.prg
- Digi_64.zip
- Direct_Mode_Sys300.prg
- Drum_Mix_3.prg
- FCK_2020.prg
- FF07_Split_Tech_Demo.prg
- GNG_Music_Box.prg
- LALASKB.prg
- LOD_Is_Back.prg
- Matrix_Sys4444.prg
- Merry_Christmas_2015.prg
- Merry_Christmas_2016.prg
- Merry_Christmas_2017.prg
- Merry_Christmas_2020.prg
- Merry_Christmas_2024.prg
- Nyan_Cat.prg
- Nyan_Cat_Party_Version.prg
- Outrun_II_SB.prg
- Outrun_II_SB_C16.prg
- POP_CGA_AdLib.prg
- Petscii_Plasma.zip
- Pimp_My_Part.prg
- Plus_44.prg
- Rockstar_Ate_My_Border.zip
- Sante.prg
- Scrolling_Rainbow.zip
- Turbo_Outrun_Music_Box.prg
- VCCC2023_Entry_By_Csabo.prg
- VCCC2024_Entry_By_Csabo.prg
- Vancouver_2010.prg
- Vertical_Bars.zip
- VolBass.prg
- Where_Is_My_Beret.prg
- Xmas_Magic.prg
- YM3812_Tech_Demo.prg
- LSS/
- Championship_Sprint.prg
- Converted_Demo.prg
- Converted_Demo_NTSC.prg
- Digi_Music!.prg
- Land_Mix.prg
- Landscape.prg
- Newest_Demo.prg
- Sinus_Demo.prg
- Litwr/
- 231c.prg
- 40x36c.prg
- Bunny-2011.prg
- Fibonacci_Sunflower.prg
- HNY2026.prg
- Hn2010yc.prg
- Hny2013.prg
- T233.prg
- The_Striped_Mandelbrot_1K.prg
- Logiker/
- Chicken_Head.prg
- Colour_Clax_16.prg
- Jungle.prg
- Klaus_Journey.prg
- Mondrian_255.prg
- Wolverine_Logiker.prg
- MAT/
- Advertisement.prg
- Alfa_1.prg
- Fireworks.d64.gz
- Little_Music_Box_1.prg
- Little_Music_Box_1_Feri-soft.prg
- Little_Music_Box_2.prg
- New_Wave_Scroll.prg
- Picture_Show_1.prg
- The_Big_Boumm.prg
- The_Camera.prg
- The_Masc.prg
- MMS/
- Asterix_HFLI.prg
- Atari_Retro_Feeling_On_Plus4.prg
- Before_Lunch.prg
- Boredom.prg
- Christmas_BASIC_Type-in_2023.prg
- Colorful_Message.prg
- Conan_Comics_Preview.d64.gz
- Dino_Shock.d64.gz
- ELITE_Logo_PETSCII.prg
- Evil_Knight.prg
- Eye_Of_The.prg
- Eye_Of_The_Cat.prg
- Faces_In_HFLI.d64.gz
- Greet.zip
- Ha!Wangarda_2016.d64.gz
- Happy_Halloween_2017_PETSCII.prg
- Happy_Halloween_2017_PETSCII_Upgraded.prg
- Happy_Nuke_Year.prg
- Imagine_Creatures!.prg
- Iron_Maiden_Gfx.d64.gz
- LOTR_Hobbit_Art.d64.gz
- MMS_Xmas_2009.prg
- Magic_Desk_2023.prg
- Mazda.prg
- Mr_Micro_Presents.prg
- Neon_Night_Girls.d64.gz
- Neon_Nights_HFLI.prg
- Rainbow_Eye.prg
- ReCreate!.prg
- Time_Masters_Starship.prg
- VC3-2021-MMS.prg
- VC3-MMS-ForFun.prg
- VDC_Challenge.d64.gz
- Venice_Carneval.d64.gz
- MOS/
- 100_Watt.prg
- 100_Watt_NTSC.prg
- 2000.prg
- A_Real_Demo.prg
- Bad_Acid_Demo.prg
- Bad_Acid_Demo_II.prg
- Crazy_Scroll.prg
- Demo_89.prg
- Demo_Zum_MC-Kurs.prg
- Elvis_Presley.prg
- Just_A_Demo.d64.gz
- MG_Says.prg
- MOS_Sample_VII.prg
- MOS_Samples_2.prg
- Mach_Mit.prg
- Magnificient.d64.gz
- Microdemo.prg
- New_Demo.prg
- Telephone_Mix.prg
- The_Earth.prg
- Wonder.prg
- Wonder_2.prg
- Wonder_3.prg
- Wonder_4.prg
- Wonder_5.prg
- Wonder_6.prg
- MTV/
- Bohemian Rapsody.d64.gz
- Crying_Fit.prg
- Crying_Fit_2.prg
- Cult_Of_Snap.prg
- Gemenc_Expo.prg
- Rapresent.prg
- Soundtracker_Info.prg
- MX/
- Methabolix
- Clan_Logo.prg
- Digital Brainstorm.readme
- Digital BrainstormA.d64.gz
- Digital BrainstormB.d64.gz
- Flashback.prg
- Global_Chaos_d64.zip
- Global_Compo.prg
- High Technology-1.d64.gz
- High Technology-2.d64.gz
- High Technology.readme
- Hitech2_Plasma.prg
- Hot_Sixteen.prg
- Lotus.prg
- Megatrax_002.prg
- Metallica.prg
- Metapharstic_1997.d64.gz
- Metapharstic_96.d64.gz
- Metapharstic_Alternative_Intro_V2.prg
- Metapharstic_Alternative_Intro_V4.prg
- Music For All Time-11.d64.gz
- Music For All Time-12.d64.gz
- Plastic_Dreams.prg
- Pro 2 type.d64.gz
- one sided demo
- Radioactive Zone.d64.gz
- Rap-mix.prg
- Scrollomatic.prg
- Shadow.prg
- Silence.lzh
- Silence demo by Steve/SCN and Unreal/MX
- Stardust.zip
- Syndrome.d64.gz
- Syndrome.lzh
- Too_Many_In_1k.prg
- Unreal_Gfx_Box.prg
- one sided demo
- Monarchy/
- Bis_Bald.prg
- Bodentro_d64.zip
- Borrowedplasma_1k.prg
- Busopunch.prg
- Color_Dolor.prg
- Der_RIP.prg
- Die_Katastrophe.prg
- Er_Ist_Friedlich_Eingeschlafen.d64.gz
- Er_Ist_Friedlich_Eingeschlafen_Party_Version.d64.gz
- Fakerake.prg
- Half_70.d64.gz
- Hurryup-flisplit.prg
- Le-Roi.prg
- OVH_Is_Our_King.d64.gz
- Run_And_Wait_2_Min_41_Sec.prg
- The_Beaten_Track.prg
- Muffbusters/
- Ball_Blasta+.prg
- Ball_Blaster_2.prg
- Bat Dance.prg
- one filer digi demo
- Cool_Demo_90.prg
- Cool_Demo_II.prg
- Crackers_Mix.prg
- Crazy_System.prg
- Dancing_Girl.prg
- Forever_Lives.prg
- Giana_Music_Demo.prg
- Juicy!.prg
- Jump!.prg
- Kocka.prg
- MB_Isometric_Logo.prg
- Mb_Demo.d64.gz
- Megademo-1.d64.gz
- Megademo-2.d64.gz
- Megaparty.prg
- Mikies_Music.prg
- Morphoses.prg
- Mucsis_Dir_02.prg
- Mucsis_Dir_03.prg
- Muffbusters_Box.prg
- Muffbusters_Box_II.prg
- My_Own_Graphic_Box_I.prg
- My_Own_Graphic_Box_II.prg
- My_Own_Graphic_Box_III.prg
- My_Own_Graphic_Box_IV.prg
- My_Own_Graphic_Box_V.prg
- Party_Again!!.prg
- Rahan_Boot.prg
- Rambo.prg
- Real_Acid!!!.prg
- Ruelps_Costruction_Kit.prg
- SaltN_Pepa.prg
- Sanxion_Demo.prg
- Sexy_Girls.prg
- Sexy_Girls_II.prg
- Siklos.prg
- Sound Box3.prg
- Summer_Demo.prg
- To_Be_On_Top_MB.prg
- To_Be_On_Top_MB_alternative.prg
- Topjoy.d64.gz
- Tubular_Bells.prg
- Uj_Vadnyugat_Intro.prg
- We_Music_1.prg
- NIKS/
- Another_Demo.prg
- Ghost.prg
- Ghost_NTSC.prg
- Ghost_Pluvi.prg
- Hires_Demo_d64.gz
- Lajos_Detari_Demo.prg
- NST/
- New System Technology was a Hungarian group with the following
main members:
BAND (Endre Domokos),
BSZ (Balazs Szabo),
SENSOR (Istvan Dudok),
SZAKI (Tamas Sachs),
STINKY (Adorján Zoltán),
SUTY (Sütô Tibor).
There were some temporary members as well.
This information was provided by Szaki/NST ([email protected]),
who will upload some more NST stuff next year.
- A_A_Amiga.prg
- Acid_House_Mix.prg
- Africa.d64.gz
- Africa_SID.d64.gz
- Band_And_Sensor.prg
- Booooo!!!.prg
- Crack_It.prg
- Cry_Baby_2.prg
- Dagobert_Digi.prg
- Digital_Audio.d64.gz
- Digital_Demo.prg
- Digital_Parts.d64.gz
- Digital_Side.d64.gz
- Dr Bubo Show.prg
- Fenomenal.prg
- Fhenomena II-1.d64.gz
- Fhenomena II-2.d64.gz
- Fhenomena-1.d64.gz
- Fhenomena-2.d64.gz
- Get_Up_Maxi-mix.prg
- Heyy_Guys.prg
- Hungarian House Only2 Promo.d64.gz
- I_Hate_PC.prg
- James_Brown_Is_Dead.prg
- Kocsma_Digi.prg
- LED_effect.prg
- Logo_Show.prg
- Mandelbrot_Demo.prg
- Music_Bag.prg
- My Little Pony.prg
- No_Vitamine.prg
- Nothing Special-1.d64.gz
- Nothing Special-2.d64.gz
- one sided demo + game
- Olen_Ilionen.prg
- Part_XVIII.prg
- Partizans.prg
- Pepita Balls.d64.gz
- PepitaBalls demo by Sensor/NST
- Pictures_Screen.prg
- Popolous_Digi.prg
- Questionmark_BSZ_Function03_party_release.d64.gz
- Sensors_Digital_Box.d64.gz
- Simple_Demo.prg
- Simplethingz.prg
- Stinkys_First.prg
- Szaki_Demo.prg
- Szaki_Mix.prg
- Technomania.prg
- The 2nd.d64.gz
- The Imitator-1.d64.gz
- The Imitator-2.d64.gz
- The Total Chaos.d64.gz
- Unity_Mix.prg
- We_Pray.prg
- Wonderland_1.prg
- Wonderland_2.prg
- Wonderland_3.d64.gz
- Wonderland_4_d64.zip
- Yopofa.prg
- Nukem/
- 1st_Demo_TBD.prg
- Beatles.prg
- First_Digi.prg
- Gruesse.prg
- Surprise!.prg
- The_Way_It_Is.prg
- Xmas_Demo_93_d64.gz
- PCS/
- Anti_Heroin.prg
- Charlie_Chaplin.prg
- Fantasy_Disk.prg
- Giga-demo.prg
- Giga-demo_2.prg
- New_Century.prg
- PCS_on_Stage.prg
- We_Kill_Seal.prg
- PGC/
- Alf_Demo_PGC.d64.gz
- Attention_To_PGC.prg
- Ball.prg
- Camera.prg
- Prove_Your_Love.prg
- Quadrate.prg
- Shuttle.prg
- Together_Forever.prg
- PSP/
- C.1-Blume.prg
- C.1-Feuerwerk.prg
- C.1-Land.prg
- C.2-Blume.prg
- C.2-Feuerwerk.prg
- C.3Kopf.Adap.PSP.prg
- C.4-Info.prg
- C.Queen.Adap.PSP.prg
- C.Vr-0.prg
- Pigmy/
- A_Gabi.prg
- A_Kind_Of_Magic.prg
- Game_Music_1.prg
- Game_Music_2.prg
- Game_Music_4.prg
- Game_Music_5.prg
- Game_Music_7.prg
- Game_Music_8.prg
- Game_Music_9.prg
- Mix_Demo.prg
- Mix_Demo_2.prg
- Motion_1.prg
- Motion_10.prg
- Motion_11.prg
- Motion_12.prg
- Motion_13.prg
- Motion_14.prg
- Motion_15.prg
- Motion_2.prg
- Motion_3.prg
- Motion_4.prg
- Motion_5.prg
- Motion_6.prg
- Motion_7.prg
- Motion_8.prg
- Motion_9.prg
- Musics_From_C64.prg
- Musics_From_C64_II.prg
- Musics_Of_Games.prg
- Pigmys_Face.prg
- Rap_Sound_+4.prg
- The_Entertainer.prg
- Winter_Music.prg
- Puls4r/
- Wipeout_Plus_4_Texture_Mapping_Demo.prg
- Wipeout_Plus_4_Texture_Mapping_Demo_2.prg
- X-Mas_2024.prg
- Xmas2025.prg
- RTS/
- Music_Simulator_2.prg
- Music_Simulator_3.prg
- Turbo_Shop.prg
- Raze/
- 42_2020.prg
- Basic_Mod_Player_Light.prg
- JoyDivision.prg
- Spirale_Di_Ulam.prg
- Ronsoft/
- Hello_UK!.prg
- Hi_Holger_&_Edip.prg
- Just_Greeting!.prg
- Ronsoft_Udvozlet.prg
- Scorpions/
- Digimix-1.prg
- Digimix-2.prg
- Digimix-3.prg
- Edo_1996.prg
- Fantastyc_Muzics.prg
- Knight Rider Music.prg
- Knight Rider Show.prg
- Skoro Demo 10.prg
- Skoros_Music_Box_2.prg
- Sprite_Ref.prg
- TJ4_Introcompo_1.prg
- TJ4_Introcompo_2.prg
- TMTS_Gfx_Box.prg
- Unit 61.d64.gz
- Xenox_Graphics_Box.prg
- magazines@ (link)
- Shine/
- Alpha.prg
- Armakuni_Returns.prg
- Bauknecht.prg
- ButterFLY!.prg
- Gnome_-_Another_Desktop.prg
- Horizon_-_Dawn_Of_Time.prg
- Legend_-_Another_Tribute.prg
- Palantir_-_Crystal_Sphere.prg
- Papagei.prg
- Plus4World.prg
- Plus4World_V2.prg
- Plus4World_V3.prg
- Shine_06.prg
- Underworld_PETSCII.prg
- Unterwasserwelt.prg
- Skoro/
- Crackers_Mix_2.prg
- Demo_For_You!!!.prg
- Expectation.prg
- MMS_Intro.prg
- Parts_From_C64.prg
- Skoro_Demo_5.prg
- Skoro_Demo_7.prg
- Skoro_Mega.d64.gz
- Skoros_Catalog_V1.0.prg
- Skoros_Char_2.prg
- Skoros_Char_3.prg
- Skoros_Music_Box.prg
- Skoros_Music_Box_3_+.prg
- To_Be_Fifteen.prg
- Spektro/
- Amiga_Music_Box_1.prg
- Arthur_From_GhostsN_Goblins.prg
- Courage.prg
- Rage.prg
- Sarabande.prg
- TED_Roars.prg
- To_The_Batcave.prg
- Synergy/
- Synergy is a German plus/4 group. Its homepage is at
http://ourworld.compuserve.com/homepages/marco_bojda/.
- 1D_Demo_II_sys8192.prg
- Aefro-mix.prg
- Aefro_TED.prg
- Amok_Music_09.prg
- Beth.prg
- Black_Betty.prg
- Brainstorm.prg
- one filer demo
- Breakbeats.prg
- Converted_Pics_d64.zip
- Digital_Musics_1.d64.gz
- Digital_Musics_2.d64.gz
- Disk_Wars_d64.zip
- Dream_World.d64.gz
- Dust.prg
- Elder_Info.prg
- First_Demo_CS.prg
- First_Demo_TSB.d64.gz
- First_Mod_d64.zip
- First_Mod_fixed_d64.zip
- Future_World.d64.gz
- Gallis_Turn.prg
- Giana_Demo.prg
- Gothix-mix.prg
- Happy_Birthday_Bionic.prg
- MayThe4s.prg
- Memberstatus.prg
- NOP-Demo.prg
- Ninja_3_Demo.prg
- Out_Of_Border.prg
- Outrun-Mix.prg
- Porno Show.prg
- one filer demo
- Rotten.prg
- SID-Musics.d64.gz
- Second_Mod_d64.zip
- Short.prg
- Sid-dream_1.prg
- Sid-dream_2.prg
- Skoro_Demo_8.prg
- Skoro_Demo_9.prg
- Skoros_Catalog_V1.1.prg
- Synergy_Releases.prg
- Synergy_SIDcard_Software_d64.zip
- Taurin.d64.gz
- one sided demo (64/256K)
- The_First_Demo.prg
- Turrican_Demo.prg
- Xentrixs_First_d64.zip
- Xmas24.prg
- Xmas_Party_96_Invitation.prg
- sid.lzh
- 4 disk sides of software for Synergy's SID card.
- Signals@ (link)
- TBC/
- Demodemo.prg
- Metallica_Demo.prg
- Queen_Demo.prg
- TCB/
- Beastie_Boys_Digi_Mix.prg
- Bell.prg
- Might_Digi.prg
- Pepsi_Cola_Demo.prg
- Poptarisznya_Demo.prg
- Sabrina_Demo.prg
- Sabrina_Demo_NTSC.prg
- The_Pig.prg
- Yeah.prg
- TCFS/
- Acid_Disco_Party.prg
- Amiga_Demo.prg
- Digital_Integration.d64.gz
- Digital_Magic.prg
- Gigademo.prg
- Gigademo_II.prg
- Kacago_Macskak.prg
- Lets_Party!.prg
- Magnetic_Dream.d64.gz
- Nuclear_Tension.TAP.zip
- Nuclear_Tension.d64.gz
- Plotter.prg
- Single_Box.prg
- Summer_Tune.prg
- TCFS_Demo_Part_11.prg
- TCFS_Demo_d64.zip
- The_Cat.prg
- The_Megatracks.d64.gz
- The_Walls_Of_Jerico.prg
- TCL/
- 20_Blocks.prg
- Camsaft.prg
- Computer_Show.prg
- Defender_Demo.prg
- Hawkeye_Demo.prg
- Hoaxers_04.prg
- Hoaxers_06.prg
- King_Demo.prg
- King_Demo_II.prg
- Last_Ninja_Digi_Demo.prg
- Music_Demo_1.prg
- Music_Demo_2.prg
- The_Cobra_No1_Demo.prg
- The_Games_Musics_Demo_1+.prg
- Thingum.prg
- TCMS/
- Depeche_Mode_Graphic_Demo.prg
- Stars_Letter_Adress_1.prg
- TCMS_Demo.prg
- TDC/
- 5_Years_Pluvi_Party_Celebration.d64.gz
- Bonustrax.d64.gz
- Crap_Talk.prg
- Crime_Time_d64.zip
- Drunken_Ninja.prg
- Eastern.d64.gz
- Fancy_Goods.prg
- Full_Contact.prg
- MTV.prg
- Tastesample.prg
- The_Shit_PC.prg
- Warez_Catalog.prg
- Xmas_92.d64.gz
- Xmas_Ripp_Vol_1.prg
- Xmas_Ripp_Vol_2.prg
- TEC/
- Akai_Demo.prg
- Demo_Madness.prg
- Demo_Of_Top_Musics.prg
- Last_TEC_Demo.d64.gz
- Megabass.prg
- No_More_Heroes.prg
- Supernatural.prg
- TEC_Demo_1.prg
- Winding_Messages.prg
- TEK/
- 1k_Plasma.prg
- Altern8.prg
- Brain Wash.d64.gz
- C16_Porno_Show_d64.zip
- CadShow.d64.gz
- Colorwheel.prg
- Degauss_Player.d64.gz
- Dgvhmhntik.prg
- Doctor_Death.prg
- Elvis_First.prg
- First_And_Second_Demo.prg
- First_Tune_Demo.prg
- Golden_Demo.prg
- Haziasan.prg
- House_Fly.prg
- Intro_1.prg
- Intro_4.prg
- Intro_5.prg
- Loriot_Digisounds_1.prg
- Loriot_Digisounds_2.prg
- Loriot_Digisounds_3.prg
- Metamerism_TED.prg
- NRG_Demo.prg
- Notizen_Aus_Der_Provinz.d64.gz
- Pepsi_Cola_Mix.prg
- Rehash.prg
- Roeddelroemp.prg
- Senseless.prg
- Shoot_Out!.prg
- States_United_TED.prg
- TEK_Digisounds_Orange_Crush.prg
- TEK_Digisounds_Seeds_Of_Love.prg
- TEK_Digisounds_Tittenmaus.prg
- TEK_Porno_Show_01.d64.gz
- TEK_Porno_Show_03.d64.gz
- TEKblah.prg
- Turrican.prg
- Zenith_Of_Puberty.prg
- TLT/
- +4_Forever.prg
- 16k_Compo.prg
- 2016_Happy_New_Year.prg
- ATB_Let_You_Go.prg
- Akos_96.prg
- Akos_97.prg
- Amiga_Mzx_Mania_1.prg
- Amiga_Mzx_Mania_2.prg
- Amiga_Mzx_Mania_3.prg
- Animal_Cannibal.prg
- Apollo 4 Forty.prg
- BCK-Kedvence.prg
- BCK_Mela_Logos.prg
- BSZ_Is_Back!.prg
- Bailando_Amigos.prg
- Barbie.prg
- Beautiful_World.prg
- Blue_Eiffel69.prg
- Bonanza_Pogo.prg
- Buek_2006.prg
- Buek_2007.prg
- C00l Sid Muzax CD.prg
- California Dreams.d64.gz
- Cest_La_Vie.prg
- City_Angel.prg
- Come Back.prg
- Come_Along.prg
- Cool-tiesto-mix.prg
- Cool_Pod.prg
- Crazy Guitar.prg
- Crazy_Guys.prg
- DM_Gfx_Mzx.prg
- Da_Hool.prg
- Darude_Sandstorm.prg
- Das Boot.prg
- Delta_2004.prg
- Depeche Mode.d64.gz
- Depeche_Mode_Mzxbox.prg
- Dont_You_Ever_Stop.prg
- Dream_On.prg
- Dreamcar_Anno_36.prg
- Enjoy_The_Silence.prg
- Erika_Kedvence.prg
- Eros_Ramazzotti_d64.zip
- Essex-Rockon.prg
- Fatima_Digi.prg
- Ghost_Town_TLT.prg
- Gigi_Dagostino.prg
- Go_Banzai.prg
- Happy_New_Year_2003.prg
- Happy_New_Year_2010.prg
- Hello_NF.prg
- Hifi-digi.prg
- Ho-hofeherke.prg
- House_Attack.prg
- Housemania.prg
- It's No Good.prg
- Italyano_02.prg
- Japanese Girl.prg
- Jimmy_Eat_World_1.prg
- Jimmy_Eat_World_2.prg
- Joo_Trabika.prg
- Krupa.prg
- Lady_Fantasy.prg
- Led_Zeppelin.prg
- Linkin_Park.prg
- Logos Album.prg
- Lucifer.prg
- Machinehead.prg
- Mambo_No_5.prg
- Massachussets.prg
- Maxx_Headroom.prg
- Mela_Jumplogos.prg
- Message_97.prg
- Monumentum.prg
- Moonlight.prg
- Muzax Box 1.prg
- Mzx_Services_And_Users.prg
- New_Torpikek.prg
- New_Year_2005.prg
- New_Years_Day.prg
- Night_City.prg
- Nik_Kershaw.prg
- Omega_04.prg
- Plussy_Girls_Guys.prg
- Plussyworld_2007.prg
- Prodigy_94.prg
- Retro-snap.prg
- Roboter.prg
- Rockon_T-rex.prg
- Sargarozsa.prg
- Sargazsiguli.prg
- Sarkany.prg
- Satisfaction.prg
- Seagull.prg
- Shakira.prg
- She_Wants_Is.prg
- Sid_Inside.prg
- Sid_Inside_2.prg
- Sid_Inside_3.prg
- Sid_Inside_4.prg
- Sos_Titanic.prg
- Spaceman.prg
- Summerjam.prg
- Sun_And_Rain_Fall.prg
- Sunshine.prg
- Supermax.prg
- Supersonics.prg
- T-rex_1_2007.prg
- T-rex_2_Telegram_Sam.prg
- T-rex_3_Slider.prg
- T-rex_4_Revolution.prg
- T1_SID.prg
- T2_SID.prg
- Te_Vagy_Balazs.prg
- The_Second_SID.prg
- Tonido_Sid_Digi.prg
- Tron_2_Game_PC_Muzax.prg
- Vangelis.prg
- Very_Cool.prg
- We_Are_The_Champions.prg
- White_Horses.prg
- Woman From Tokio.prg
- TPSH/
- Cry_Baby_3.prg
- Digi-mania_d64.zip
- EMI_+4_2.prg
- EMI_+4_4.prg
- Exacting_Demo_d64.zip
- F-14.prg
- Face_Of_A_Woman.prg
- Ghostbusters_+.prg
- Girls_From_ZX_Spectrum.prg
- Magic.prg
- Music_Collection_1.prg
- No_Fun!.prg
- No_Future_TPSH.prg
- Picture_Show_Part_2.prg
- Spectrum_Picture_Show_d64.zip
- Stephanies_Pic.prg
- The_Best_Hellmachine-Logo.prg
- The_Clash.prg
- The_Demo_Of_Mezokovesd.prg
- The_Horse_2.prg
- The_Punk.prg
- The_Soldier_Of_Light.prg
- Variaciok_Egy_Temara.prg
- TSG/
- CD_Intro_Preview.prg
- Cheap_Trial.prg
- Compacted_Intros_d64.zip
- Demo-Ruckeln.prg
- Greet_Demo_90.prg
- Intro_1989.prg
- Playmate_Show_1_d64.zip
- Raster-Demo.prg
- TTC/
- Absurd_Piccy.prg
- Brutyo.prg
- Coccolino.prg
- Cyber_Shadow.d64.gz
- Dark_As_U_d64.zip
- Fascinating.prg
- Inspector_Gadget_V4.1.prg
- Ironsplit.prg
- Matrix_Digibox.prg
- Megacsiga_Javit_Sys4112.prg
- No_Sleep.prg
- Rollem_Up.prg
- S_Limite_D.prg
- Sabotage.prg
- Simple_M.prg
- Sure_Shot.prg
- Teknointro.prg
- Terminal_Obsession_d64.zip
- The_Pink_Panther_Show_Mix.prg
- Thunderdome.prg
- Total_Lethargy_d64.zip
- Tramp_Kid_Map.prg
- Tresspass.prg
- Vigyazat_Befele_Nyilik.prg
- Virtual_STB.prg
- TTL/
- Beatless.prg
- Billy_Idol.prg
- Blue_Monday.prg
- Bytesoft_Intro_d64.gz
- Demo_Of_88.prg
- Digital_Acid_Demo.prg
- Double_Density.prg
- Drum_Mix.prg
- Drum_Mix_2.prg
- Genesis_Project.prg
- Magic_Circles.prg
- Musical_Madness.prg
- Nemesis_Demo.prg
- Netherworld.prg
- No_Booze!.prg
- Paulchen_Panther.prg
- Powerrun.prg
- Red_Dream_Show_d64.gz
- Rocksounds.prg
- Short_Message.prg
- Sleeper_Bag_d64.gz
- TTL_Is_Born.prg
- Trail_Mix.prg
- TUW/
- 1551_Killer.prg
- Anti_LS_II.prg
- Axel_F._Mix.prg
- Axel_Remix.prg
- Manta-Jokebox.prg
- Manta-Jokebox_II.prg
- Manta_I.prg
- Manta_II.prg
- Manta_III.prg
- The_1st_Ripped_Sound_d64.gz
- Terrorists/
- 3D Demo.prg
- Uploaded by Lavina/GOTU
- Aceplotter_+4.prg
- Adept_Demo.prg
- Amiga_Emulator_Tarzan.prg
- Atomic_Illusion.prg
- Batmania.prg
- Bedpan.prg
- Blaze_Blaster.prg
- Bolcsek_Kove_Leiras.prg
- Buwana.prg
- Coby_TCL_Mega_1551_d64.zip
- Coby_TCL_Mega_d64.zip
- Crackadress.prg
- Cry_Baby.prg
- DOC_Demo.prg
- Delta Robocop.prg
- Demo_Of_New_York.d64.gz
- Docs_Demo_2.prg
- Dynarec.prg
- Ever-lives_2.prg
- Fool_Flopp.prg
- Gomangani.prg
- Goofy.prg
- Gordian_Tomb.prg
- Hale_Shit.prg
- Henninger.prg
- Hexen_Hexen.d64.gz
- Hey_Ho_Hektor.prg
- High_Porsche.prg
- High_Porsche_2.prg
- Horror Boy.prg
- Uploaded by Lavina/GOTU
- I Don't Know.prg
- Uploaded by Lavina/GOTU
- In_Memoriam.d64.gz
- Judy_Digimusic.prg
- Jungle Project.prg
- Uploaded by Lavina/GOTU
- Killer_Party.d64.gz
- Lady_Show.d64.gz
- Last_Ninja_3_Ending.prg
- Lethargix.prg
- Logo_Demo_TDD.d64.gz
- Look Sharp.prg
- Man_Demo.prg
- Music_Box_1.prg
- New_Proggys!!.prg
- Outrun_II_Demo.prg
- Parafenomenon.prg
- Party_Mania.prg
- Plastic_Demo_90.prg
- Prince of Love.d64.gz
- Psychotrope.d64.gz
- Rastan_Legend.d64.gz
- Real_Funny_Bunny.prg
- Rigor Mortis.prg
- Uploaded by Lavina/GOTU
- Satans Time.prg
- Schweizenegger.prg
- Sec_Demo_V1.0.prg
- Segregation.prg
- Shadow_Of_Wolwox.prg
- Shadow_Of_Wolwox_Plus.prg
- Side_Walk.prg
- TIT Anic 2.prg
- TIT_Anic.prg
- TMC_9.prg
- Talking_Demo.prg
- Tarzan_Graphic_Box_2.prg
- Tarzan_Graphic_Box_3.prg
- Tarzan_Graphic_Box_4.prg
- Tarzan_Music_Demo.prg
- Tarzans_Char_2.prg
- Tarzans_Girls_d64.zip
- Tarzans_New_Catalog.prg
- Tarzans_New_Catalog_2.prg
- Tedious_Demo.prg
- Terrible.prg
- Terror Bubble-1.d64.gz
- Terror Bubble-2.d64.gz
- The_Necronomicon.prg
- Tibets Gfx Box.d64.gz
- Time Crystal.prg
- Tit Mega.d64.gz
- Total_Eclipse_Plan.prg
- Toxix.prg
- Turect II.prg
- Uridium_Demo.prg
- TerrorNews@ (link)
- The_Byte/
- Axel.prg
- Equinoxe.prg
- Greased_Lightning.prg
- Holiday_Rap_The_Byte.prg
- Knight_Rider_Byte.prg
- Leaper_Music.prg
- Music_2_TBL.prg
- Oh_Yeah!_The_Byte.prg
- Oxygene.prg
- Pop_Im_Kopp.prg
- Power-music.d64.gz
- Samantha_Fox_II.d64.gz
- Sun_Street_Music.prg
- Super_Cobra_Demo.prg
- Synthesizer_Demo.prg
- T_L_Presents_BCS.prg
- Terra_Nova_Music.prg
- Testdrive_Demo.d64.gz
- Testdrive_Demo_Alt.d64.gz
- Top_Car.prg
- Treasure_Island_Sounds.prg
- Thrust/
- These productions are from the group Thrust.
They were programmed by ULF! ([email protected]).
- NOTHING SPECIAL.lha
- 1990 Nothing Special
- RASTERINTRO.lha
- 1990 Rasterintro
- UTG/
- First from UTG.prg
- Uploaded by Lavina/GOTU
- Unlimited/
- +4_Thunderbirds.d64.gz
- 100_Percent.d64.gz
- 10x_PETSCII.prg
- Anaconda.prg
- Band_Of_Brothers.d64.gz
- Beast.prg
- Blocky_Bub_PETSCII.prg
- Bone_PETSCII.prg
- Botticelli_Bilderdisk_00_d64.zip
- Botticelli_Bilderdisk_01_d64.zip
- Botticelli_Bilderdisk_02_d64.zip
- Botticelli_Bilderdisk_03_d64.zip
- Botticelli_Bilderdisk_04_d64.zip
- Botticelli_Bilderdisk_05_d64.zip
- Botticelli_Bilderdisk_06_d64.zip
- Botticelli_Bilderdisk_07_d64.zip
- Botticelli_Bilderdisk_08_d64.zip
- Botticelli_Bilderdisk_09_d64.zip
- Botticelli_Bilderdisk_10_d64.zip
- Botticelli_Bilderdisk_11_d64.zip
- Botticelli_Bilderdisk_12_d64.zip
- Botticelli_Bilderdisk_13_d64.zip
- Botticelli_Bilderdisk_14_d64.zip
- Botticelli_Bilderdisk_15_d64.zip
- Botticelli_Bilderdisk_16_d64.zip
- Botticelli_Bilderdisk_17_d64.zip
- Botticelli_Bilderdisk_18_d64.zip
- Botticelli_Bilderdisk_19_d64.zip
- Botticelli_Bilderdisk_20_d64.zip
- Botticelli_Bilderdisk_21_d64.zip
- Botticelli_Bilderdisk_22_d64.zip
- Botticelli_Bilderdisk_23_d64.zip
- Botticelli_Bilderdisk_24_d64.zip
- Botticelli_Bilderdisk_25_d64.zip
- Botticelli_Bilderdisk_26_d64.zip
- Botticelli_Bilderdisk_27_d64.zip
- Botticelli_Bilderdisk_28_d64.zip
- Botticelli_Bilderdisk_29_d64.zip
- Botticelli_Bilderdisk_30_d64.zip
- Botticelli_Bilderdisk_31.zip
- Botticelli_Bilderdisk_32_d64.zip
- Botticelli_Bilderdisk_33_d64.zip
- Botticelli_Bilderdisk_34_d64.zip
- Botticelli_Bilderdisk_35_d64.zip
- Botticelli_Bilderdisk_36_d64.zip
- Botticelli_Bilderdisk_37_d64.zip
- Botticelli_Bilderdisk_38_d64.zip
- Botticelli_Bilderdisk_39_d64.zip
- Botticelli_Bilderdisk_40_d64.zip
- Botticelli_Bilderdisk_41_d64.zip
- Botticelli_Bilderdisk_42_d64.zip
- Botticelli_Bilderdisk_43_d64.zip
- Botticelli_Bilderdisk_44_d64.zip
- Botticelli_Bilderdisk_45_d64.zip
- Botticelli_Extra_1_d64.zip
- Botticelli_Extra_2_d64.zip
- Botticelli_Extra_3_d64.zip
- Botticelli_Extra_4_d64.zip
- Calculate_It.prg
- Christiansen.d64.gz
- Christmas_2014.prg
- Club_Info_Intern.prg
- Comic.d64.gz
- Comic_Show.d64.gz
- Cooking_PETSCII.prg
- Cowboy_PETSCII.prg
- Dawn_Of_The_Dead.prg
- Deja_Vu_Tips.prg
- Demo_Pack_1.prg
- Demo_Pack_2.prg
- Demo_Pack_4.prg
- Demo_Pack_5.prg
- Demo_Pack_6_Dance.prg
- Dr._Ruth.prg
- Du_Du_Du.prg
- Eule_PETSCII.prg
- Expansionport.prg
- Far_Cry.d64.gz
- Frog_PETSCII.prg
- Frohe_Ostern!.prg
- Full_Moon.prg
- Galerie_Unlimited_2_d64.zip
- Galerie_Unlimited_3_d64.zip
- Galerie_Unlimited_4_d64.zip
- Galerie_Unlimited_5_d64.zip
- Galerie_Unlimited_6_d64.zip
- Galerie_Unlimited_7_d64.zip
- Galerie_Unlimited_d64.zip
- Garfield_Comic.d64.gz
- Gina_At_Home_PETSCII.prg
- Godzilla_Demo.prg
- Godzilla_PETSCII.prg
- Going_Up_PETSCII.prg
- Graphic-Spielereien.prg
- Hires_Color_10_d64.zip
- Hires_Color_11_d64.zip
- Hires_Color_12_d64.zip
- Hires_Color_1_d64.zip
- Hires_Color_2_d64.zip
- Hires_Color_3_d64.zip
- Hires_Color_4_d64.zip
- Hires_Color_5_d64.zip
- Hires_Color_6_d64.zip
- Hires_Color_7_d64.zip
- Hires_Color_8_d64.zip
- Hires_Color_9_d64.zip
- I_Show_you_ULTD.prg
- Inca_PETSCII.prg
- Inder_Nett.d64.gz
- Indiana_Jones_Demo.prg
- Indiana_Jones_PETSCII.prg
- Katjuscha.prg
- Kueken_PETSCII.prg
- Mail_Madness_Party_6_Invitation.prg
- Milord.prg
- Minddrugs_For_Suckers!.prg
- Morfing-Programm.d64.gz
- Morphing_d64.zip
- Moskauer_Nacht.prg
- Mushroom_PETSCII.prg
- Ninja_2.prg
- Nosferatu_PETSCII.prg
- Oh_Susanne.prg
- Picture_Show_2_d64.zip
- Picture_Show_3_d64.zip
- Picture_Show_d64.zip
- Raptor.prg
- Resident_Evil.prg
- Resident_Evil_2.prg
- Ruf_Doch_Mal_An.prg
- SEQPETSCII.d64.gz
- Schlittenfahrt.prg
- Shark_Attack_PETSCII.prg
- Splinter_Cell.prg
- The_Hobbit_Tips.prg
- The_Living_Dead.prg
- The_Thing.prg
- Thunderbird_Digi.prg
- Turbo_Koala_V3_14_d64.zip
- Turbo_Koala_V3_15_d64.zip
- Turtle_PETSCII.prg
- Unlimited_Demo.prg
- Unlimited_Digi.prg
- Unlimited_Membership.prg
- Unlimited_Membership_older.prg
- Vision_2003_Party_Slideshow.d64.gz
- Visitors_3.prg
- Visitors_4.prg
- Visitors_JSL.prg
- Walk_Sprite-Animation.prg
- Worlds.prg
- Worlds_2.prg
- Zork_1_Tips.prg
- Vanguard/
- First_Music.prg
- Great_Orpheus_Music.prg
- Kings_Music.prg
- LSI.prg
- New-life.prg
- Xmas.prg
- Vortex/
- Fuck Off.d64.gz
- Rap_Demo.prg
- Wacky/
- Blood_Demo.prg
- Boneless.prg
- Fantastic_Screens_2.prg
- Fantastic_Screens_3.prg
- Impulse_Preview.prg
- Magic_From_C64.prg
- Marvelous_Demo.prg
- No_Way.prg
- R-type_Demo.prg
- Scanners.prg
- Sinus_Raster.prg
- Wow_Demo.prg
- Wilds/
- 128b1.prg
- 128b2.prg
- Aceplotter_Genius.prg
- Amigaworks.d64.gz
- one sided demo by Genius
- Chaos.d64.gz
- Chaos_Preview.d64.gz
- Coma Light 2.prg
- one filer demo
- Crystals.d64.gz
- Crystals megademo by Wilds!
from Corpse/Capan¤a/Dinasty (DCD/WLS)
- Death_Sector.d64.gz
- Drea-m-time_2004.d64.gz
- Drea-m-time_Reloaded.d64.gz
- Drea-m-time_XXXII.d64.gz
- Dreamtime_2K17_Updated2019_d64.zip
- Dreamtime_2K17_d64.zip
- Dreamtime_2K18_Updated2019_d64.zip
- Dreamtime_2K18_d64.zip
- East_Calling_West_2.prg
- Farewell Hours.prg
- one filer demo
- Female Corpz.prg
- one filer demo
- First_From_Genius.prg
- GIFCollection-1.d64.gz
- GIFCollection-2.d64.gz
- two disk sides of converted GIF images
- Gaaarfield.prg
- one filer demo
- Hires_FLI.prg
- Homonyik_Sanya_55_MPH.prg
- Hydrotech.d64.gz
- Killer Among Them.prg
- one filer demo
- Last_Demo_Genius.prg
- M-FLI_1.prg
- M-FLI_Laced_1.prg
- M-FLI_Laced_2.prg
- Monopsy.prg
- Monopsy_2.prg
- New_Fli.prg
- Old_Times.prg
- Pepsi_Cola_Comercial.prg
- Planets.prg
- Ruelps_Construction_Kit_Genius.prg
- Virtual Reality.d64.gz
- Virtual_FLI_Show.d64.gz
- one sided demo
- magazines@ (link)
- misc/
- 10 Years+4.d64.gz
- 17 Years.prg
- 48 Hours Party.d64.gz
- 8_Shades_Of_Black.d64.gz
- 8_Shades_Of_Black_Party_Version.d64.gz
- AREA_16.prg
- A_Titan_Emerges.prg
- Amiga_Balls.prg
- Amiga_Rap.prg
- Amiga_Samplex_1.prg
- Amok_Music.prg
- And Justice For All-1.d64.gz
- And Justice For All-2.d64.gz
- And Justice For All-3.d64.gz
- three sided demo
- At_The_Speed_Of_Snow.prg
- Attack_Of_The_Mutant_Hot_Dogs.prg
- Baby_Cry_Because_Of_The_MOS_Technology_TED.prg
- Basic_Interrupt.prg
- Batman.prg
- Battle_Chess_Anleitung_d64.zip
- Bleeter.prg
- Bloedsinn_Hoch3.prg
- Bloody Good.prg
- one filer demo (Tarzan+Rachy)
- Blue Keeps.d64.gz
- one sided demo
- Boogie-Woogie.prg
- Catch_This.prg
- Chromatic_Admiration.d64.gz
- Chromatic_Destination.prg
- Chromatic_Distortion.prg
- Ciao_Paolo.prg
- Cirnu.prg
- Cloudy_Day.prg
- Colmix3.prg
- Compy_Xmas.d64.gz
- Compy_Xmas_2_d64.zip
- Cool_Muzik.prg
- Coool-1.d64.gz
- Coool-2.d64.gz
- two sided musicbox (Kuni)
- Cracker_Demo_II_d64.zip
- Crackers Demo I-1.d64.gz
- Crackers Demo I-2.d64.gz
- Crackers_Demo_3_d64.zip
- Crackers_Demo_4_d64.zip
- Crackers_Demo_5_d64.zip
- DE-.prg
- Data_Recorder.prg
- Data_Recorder_Alternative.prg
- Day_By_Day.prg
- Digital Box II.prg
- Uploaded by Lavina of Gotu
- Dr._Schlauf_d64.zip
- Dragon.prg
- Dungeon_Render.prg
- E.T..prg
- ECM-Demo.prg
- Easy-going.prg
- Ecstasy.prg
- Epic Genius.d64.gz
- Es_Regnet_Geschenke.prg
- Fantom Face.prg
- Flohwalzer.prg
- Forever+4.prg
- FujiNet_ISS_Tracker_Map.prg
- Future_Car.prg
- Game-Knaecke.prg
- Girls-1.d64.gz
- Girls-2.d64.gz
- Golden_Disc_015.zip
- Golden_Disc_042.zip
- Golden_Disc_045.zip
- Golden_Disc_067.zip
- Golden_Disc_073.zip
- Golden_Disc_079.zip
- Golden_Disc_083.zip
- Golden_Disc_084.zip
- Gotcha.prg
- Grey_Screen_With_No_Music.prg
- Hamburg_Demo_2.prg
- Hamburg_Meeting_92.d64.gz
- Hawkeye 5.prg
- one filer demo
- Hexenkuche_Pic..prg
- Holiday Rap.prg
- Uploaded by Lavina of Gotu
- I_Love_Theodore_Very_Much.prg
- Ice-Age_Plus4_Power_08.prg
- Into_The_Groove.prg
- Italo-mix.prg
- Jane_Goodall_Tribute.prg
- Jarre_Revolutions.prg
- Katakis demo.prg
- Kickstart_C16.prg
- Krumplisteszta.prg
- Lame.prg
- one filer demo (ATI)
- Last Demo By Doky.d64.gz
- Life_On_Mars.prg
- Llama_Polka.prg
- Love_In_Time_Of_Laser_Raptors.prg
- Magical_Llama.prg
- Majesty_Of_Jumps.prg
- Mandelbr8_2024-11-20.prg
- Mandelbr8_2024-12-02.prg
- Marty Land.prg
- one filer demo (Derrick)
- Mental Hangover.d64.gz
- Metalzoic.prg
- More_Than_Business.prg
- Movie Chaos II.prg
- Multicolor-Demo.prg
- Multidimensional_Dataship.prg
- Musik_001.prg
- Musik_002.prg
- Muzak.prg
- My_Beautiful_Network.prg
- New_Demo_1990.prg
- Ooze.prg
- Paradoxon.prg
- Peep-Show_d64.zip
- Pepsi_Cola_Commercial_Digi.prg
- Piccy Demo.prg
- one filer demo
- Pictures_Simon_Otto.prg
- Piraya_Head.prg
- Plus4.prg
- Plus4_XL_d64.zip
- Policy of Truth.prg
- one filer digi demo
- Pollot_Heraa_Yolla.prg
- Porno Show.prg
- one filer demo
- Presepe.prg
- Pump_Ab_Das_Bier.prg
- Rasputin.prg
- Raytracer.prg
- Robo_Cop.prg
- Rockmonitor_II_d64.zip
- Room_309.prg
- Rough_Day.prg
- Samantha_Fox_d64.zip
- Sanxion_Plus4_Power_08.prg
- Sex_Show_Eight_1_d64.zip
- Shorteddy.prg
- Sierpinski-C16.prg
- Sierpinski_Plus4.prg
- Silence.d64.gz
- one sided trackmo (Steve+Unreal)
- Silicon_Dream.prg
- Simulazione_Televideo.prg
- Snowflakes.prg
- Sounds_1_Bis_25_d64.zip
- Sparkletest.prg
- Stock.prg
- Stonk_Donk.prg
- Stupid demo.prg
- Summer_Girl.prg
- Super_Star_TED.prg
- Szigethy-Piccies_d64.zip
- TED_Dies.prg
- TED_Screams.prg
- TED_Shred.prg
- TEDious_Mission_4.prg
- TLMB.prg
- one filer musicbox (TPSH)
- Tedsuxxlol3.prg
- Terror_News._27.prg
- Testdrive_3.prg
- The_Lost_Boys.prg
- The_Music_Box_II.prg
- The_Sleeper.prg
- The_Sound_Box_I.prg
- The_Tragedy_Of_The_Commons.prg
- The_Tussler.prg
- Throbbin_You.prg
- Tiny_Ted-Player.prg
- Triffids_Dont_Care.prg
- Uncertain_Future.d64.gz
- VCC2025.prg
- Vector Sector.d64.gz
- Vector Victory.prg
- one filer demo (Csory)
- Vectro.prg
- W_Think_1.prg
- Waiting_For_Promised_Land.zip
- Waiting_For_Promised_Land_Party_Version.d64.gz
- Walk_This_Way!.prg
- Werner II A-System.prg
- What a musician!.prg
- Wonderland.prg
- Woohoo.prg
- Yeoman.prg
- Games/
- The plus/4 game archive.
- 1k/
- The executable program files of all these games are at most
1 kilobyte long. They may use more memory at run time.
- Csabos 1k Adventure.prg
- Csabos 1k Adventure.txt
- A text adventure. Submitted to the 2002 1k GameCompo.
- Csabos 1k Memory.prg
- Csabos 1k Memory.txt
- An implementation of the "Simon" game where you have to memorize and
repeat a sequence of lights and sounds. Submitted to the 2002 1k GameCompo.
- Csabos 1k Racer.prg
- Csabos 1k Racer.txt
- Drive a car in a closed course. Submitted to the 2002 1k GameCompo.
- Csabos 1k Tetris.prg
- Csabos 1k Tetris.txt
- An implementation of Tetris where the width of the playing field
can be adjusted. Submitted to the 2002 1k GameCompo.
- Llamasoft/
- These games have been converted from Commodore 64 titles made by
Jeff Minter / Llamasoft http://www.llamasoft.co.uk.
- Gridrunner.prg
- Hellgate.prg
- Matrix.prg
- Psychedelia.prg
- Voidrunner.prg
- readme.txt
- Jeff Minter a.k.a. Yak's permission to distribute old Llamasoft titles
- Solitaire/
- This plus/4 solitaire card game collection consists of games packed
into self dissolving archives. The games run both on PAL and on NTSC
systems. Uploaded by James Hehl <[email protected]>.
- Aces Up.sdf.prg
- Baker.sdf.prg
- Baroness.sdf.prg
- Bisley.sdf.prg
- Boomerang-v3.sdf.prg
- Boomerang.sdf.prg
- Canfield.sdf.prg
- Castle.sdf.prg
- Chameleon.sdf.prg
- Collins.sdf.prg
- Double Deck.sdf.prg
- Double or Nothing.sdf.prg
- Eights.sdf.prg
- Euchre.sdf.prg
- Fourteens.sdf.prg
- Free Cell.sdf.prg
- Frog.sdf.prg
- Golf.sdf.prg
- Good Neighbors.sdf.prg
- King Kribbage.sdf.prg
- Klondike.sdf.prg
- Micheal.sdf.prg
- Mule.sdf.prg
- Osmosis.sdf.prg
- Our Own Klondike.sdf.prg
- Propeller.sdf.prg
- Queens.sdf.prg
- Snake.sdf.prg
- Spider.sdf.prg
- Storehouse.sdf.prg
- Strategy.sdf.prg
- Sudden Death.sdf.prg
- Sultan of Turkey.sdf.prg
- Tens.sdf.prg
- Thirteens.sdf.prg
- Waynes.sdf.prg
- carts/
- t116001_viduzzles.bin
- A puzzle game. Cartridge label: commodore viduzzles commodore 16 and plus/4
Copyright 1984 all rights reserved commodore business machines inc.
- t116002_jack_attack.bin
- Avoid falling objects. Copyright Commodore Business Machines, 26 March
1984.
- t116004_pirate_adventure.bin
- Pirate Adventure text adventure game by Scott Adams
http://www.msadams.com
- t116005_atomic_mission_317042-01.bin
- Atomic Mission text adventure game by Scott Adams
http://www.msadams.com
- t116006_strange_odyssey_317043-01.bin
- Strange Odyssey (U1) text adventure game by Scott Adams
http://www.msadams.com
- misc/
- The plus/4 game archive.
The games have been sorted by their names into different subdirectories.
- 0/
- 007.prg
- 0_And_X.prg
- 1-3-5-7.prg
- 100-Line_Maze.d64.gz
- 1000_Miles.TAP.zip
- 1000_Miles.prg
- 1010!.prg
- 10_Computer_Hits_3.TAP.zip
- 15ner_Puzzle.prg
- 17+4_Commodore_Welt.prg
- 17+4_Kiebitz.prg
- 17+4_blackjack.prg
- 17_&_4.prg
- 17_Und_4.prg
- 1K-mini-bdash.zip
- 1K-mini-bdash_(Ian_Coog).zip
- 1_Szo_Mint_100.prg
- 2048-9L.prg
- 2048.prg
- 2048_Octaluxe.d64.gz
- 20_Games.TAP.zip
- 21-es.TAP.zip
- 21-es.prg
- 2D_Maze.prg
- 2games.ROM.zip
- 3-D_Tic_Tac_Toe.prg
- 3D Pool.prg
- 3D_Car_Race.prg
- 3D_Color_Maze.prg
- 3D_Construction_Kit_Demogame.prg
- 3D_Crazy_Tennis.TAP.zip
- 3D_Ghost_Chase.TAP.zip
- 3D_Glooper_Obelix.prg
- 3D_Maze.d64.gz
- 3D_Time_Trek_MP.prg
- 3_Citta.prg
- 3_D_OXO.prg
- 3_Vetulet.prg
- 3dquasars.prg
- Uploaded by Lavina/GOTU
- 4+4_Sarok.TAP.zip
- 4+4_Sarok_German.prg
- 4-Gewinnt.prg
- 4_Great_Games.prg
- 5G.prg
- 5_Card_Stud.prg
- 5_Computer_Hits.TAP.zip
- 64er_Sonderheft_14.d64.gz
- 64er_Sonderheft_3_86_d64.zip
- 64er_Sonderheft_8.d64.gz
- 6502_Fart_Bombs_V1.5.prg
- 6502_Fart_Bombs_V1.8.prg
- 6502_Fart_Bombs_V2.0.prg
- 6G.prg
- 6_Level_Spelling.prg
- 7 Up Spot.prg
- a/
- A Bosszu.prg
- A-07_Pit.prg
- A.R.C.O.S._C16.prg
- A.R.C.O.S._Plus4.prg
- A1RL0CK.d64.gz
- ACE_+4_TBL.prg
- ACE_2.TAP.zip
- ACE_2.d64.gz
- ACE_2_Advanced.prg
- ACE_2_Bitsoft.zip
- ACE_2_Gamebusters.TAP.zip
- ACE_2_HCS.prg
- ACE_2_HCS_Alt.prg
- ACE_2_KMS.prg
- ACE_2_NIKS.prg
- ACE_Bag.prg
- AFLBoulderdash.prg
- AFO.prg
- ASW.prg
- ATA.prg
- A_07.prg
- Uploaded by Lavina/GOTU
- A_Bolcsek_Kove++.prg
- A_Bolcsek_Kove_Callisto.prg
- A_Bosszu_LOD.prg
- A_Bosszu_Muffbusters.prg
- A_Case_Of_Murder.d64.gz
- A_Clean_Getaway.d64.gz
- A_F_O.prg
- A_Farao_Sirja.prg
- A_Gyuruk_Ura.d64.gz
- A_Hatarozoi_Igenev.TAP.zip
- A_Hatarozoi_Igenev.prg
- A_Helyhatarozo.TAP.zip
- A_Helyhatarozo.prg
- A_Hos_Lovag_Fixed.prg
- A_Kerdo_Nevmas_Es_A_Mutato_Nevmas.TAP.zip
- A_Kerdo_Nevmas_Es_A_Mutato_Nevmas.prg
- A_Ket_Zsivany.prg
- A_Magicians_Apprentice.prg
- A_Manok_Titka.prg
- A_Match.prg
- A_Mocsar_Ura.d64.gz
- A_Ninja_Kuldetese.prg
- A_Or_An.prg
- A_Sarkany_Kiraly.prg
- A_Sotet_Jovo.prg
- A_Titokzatos_Zona_1.prg
- A_Titokzatos_Zona_2.prg
- A_To_Rejtelye.prg
- A_Train_To_Piccadilly_Unofficial.zip
- A_Tuzhegy_Varazsloja.zip
- A_Tv-loja!.prg
- A_Tv-loja_1.2.prg
- A_Var_Kincse.prg
- Aardvark 1.sys4992.prg
- Aardvark 2.sys9458.prg
- Abilene_Killerkidd.prg
- Abissi.TAP.zip
- Abissi_Minati.TAP.zip
- Absoluta.prg
- Ace +4.prg
- Uploaded by Lavina of Gotu
- Acid Flipper.prg
- Acidball.prg
- Ack-Ack-Attack.TAP.zip
- Ack_Ack_Attack.prg
- Ack_Ack_Attack_TED.prg
- Ack_Ack_Attack_The_Byte_LTD.d64.gz
- Acqua_Race.TAP.zip
- Action_Blob.prg
- Action_Pack.d64.gz
- Action_Pack_Saboteur.d64.gz
- Adder_Hunting_In_The_Stone_Age.prg
- Admiral.d64.gz
- Admiral_KLC.prg
- Advance_Games_2.TAP.zip
- Adventure.TAP.zip
- Adventure.prg
- Adventure_1.prg
- Adventure_16.prg
- Adventure_1_Alternative.prg
- Adventure_350p_d64.zip
- Adventure_Castle.prg
- Adventure_Castle_Version_II.prg
- Adventure_ICPUG.d64.gz
- Adventure_Of_The_Bunkerparty_V1.1.prg
- Adventure_Park.prg
- Adventureland_+4.prg
- Adventureland_PET.prg
- Adventures_Dream.prg
- Adventures_In_Time.d64.gz
- Adventures_In_Time_2_Preview.prg
- Adventures_In_Time_J.d64.gz
- Advinman.prg
- Aerial.prg
- Aeroblitz.TAP.zip
- Aerociclo.TAP.zip
- Affen-Wurf.prg
- Affen.prg
- Affenwurf.prg
- Africa_Gardens.prg
- Afrika_Korp.TAP.zip
- Afrika_Korp_Sys5115.prg
- After_The_Dark.d64.gz
- After_The_Dark_Status-Bar.d64.gz
- Agent.prg
- Agente_Segreto.TAP.zip
- Agente_Segreto.prg
- Air_Attack!.d64.gz
- Air_Attack!_V2.2.d64.gz
- Air_Man.TAP.zip
- Air_Plane_Lander.prg
- Air_Traffic.prg
- Air_Wolf.TAP.zip
- Air_Wolf_Golden_Software.TAP.zip
- Aircraft.prg
- Aircraft_Lander.prg
- Airforce_Krussoft.d64.gz
- Airfox.d64.gz
- Airfox_fixed.d64.gz
- Airheroe.TAP.zip
- Airheroe_G3600.prg
- Airplane_86.TAP.zip
- Airplane_86.prg
- Airport.prg
- Airport_86.prg
- Airship.TAP.zip
- Airwolf II.prg
- Airwolf III.prg
- Airwolf_(C16_MSX_41).TAP.zip
- Airwolf_+.prg
- Airwolf_Andreas_Polefka.d64.gz
- Airwolf_Andreas_Polefka_Courbois_Software.d64.gz
- Airwolf_Andreas_Polefka_Horst_Meyer.d64.gz
- Airwolf_C16.d64.gz
- Airwolf_Enhanced.prg
- Airwolf_Italian.TAP.zip
- Airwolf_MP.prg
- Airwolf_Robtek.prg
- Ajedrez.prg
- Akasztofa.prg
- Akasztofa_alternative.prg
- Akna_Bomba.prg
- Aknamezo_Charlemagne.prg
- Aktien-hai.prg
- Al_Ladro.prg
- Aladin.prg
- Alcatrazin_Vangit.prg
- Alchemists_Apprentice.prg
- Alex.TAP.zip
- Alex.prg
- Alfred.d64.gz
- Algoritmusok_Jatekok.TAP.zip
- Algoritmusok_Jatekok.zip
- Alien.TAP.zip
- Alien_8.TAP.zip
- Alien_8_V1.20.d64.gz
- Alien_Attack_basic.prg
- Alien_Invasion.prg
- Alien_Invasion_+.prg
- Alien_Invasion_Bitsoft.prg
- Alien_Invasion_C16_MSX_3.TAP.zip
- Alien_Invasion_Sextett.TAP.zip
- Alien_Invasion_The_Byte.prg
- Alien_Ords.TAP.zip
- Alien_Overrun.prg
- Alien_Overrun_Fixed.prg
- Alien_Research_Centre_2.d64.gz
- Alien_Research_Centre_2_Status-Bar.d64.gz
- Alien_Research_Centre_3.d64.gz
- Alien_Research_Centre_3_201129.d64.gz
- Alien_Research_Centre_3_PunyInform_V1.7.d64.gz
- Alien_Research_Centre_3_Status-Bar.d64.gz
- Alien_Storm.d64.gz
- Alien_Storm_(joystick).d64.gz
- Alien_Storm_V2.2.d64.gz
- Alien_Wave.TAP.zip
- Alien_d64.zip
- Aliens.prg
- Aliens_Byte_Games_26.TAP.zip
- Aliens_Byte_Games_4.TAP.zip
- Aliens_CST.prg
- Aliens_DBC_d64.zip
- Aliens_Go_Games_37.TAP.zip
- Aliens_Go_Games_41.TAP.zip
- Aliens_Maze.TAP.zip
- Alkimista.prg
- AllArrembaggio!.prg
- Allarme_Rosso.TAP.zip
- Alle_Negen.prg
- Alligator_Moeras.prg
- Alligator_Swamp.prg
- Almacska.prg
- Almatura.TAP.zip
- Almatura.prg
- Almatura_Deli.prg
- Alom edes alom.prg
- Alpha_Count.prg
- Alpha_Jet.d64.gz
- Alpha_Man_d64.zip
- Alpha_Moonbase.prg
- Alpha_Shuffle.prg
- Alpharay.d64.gz
- Alpharay_IEC.D81.gz
- Alphashift.prg
- Alta_Tensione.TAP.zip
- Amelia.TAP.zip
- American_1.d64.gz
- American_2.d64.gz
- American_3.d64.gz
- American_4.d64.gz
- Amoba 2 Players.SCN.prg
- Amoba 2.SCN.prg
- Amoba.EDC.prg
- Amoba.Joker.prg
- Amoba_(Pillango).prg
- Amoba_City_Soft.prg
- Amoba_Novotrade.TAP.zip
- Amoba_Novotrade.prg
- Amoeba b.prg
- Amoeba.TPSH.prg
- An_Everyday_Tale_Of_A_Seeker_Of_Gold.d64.gz
- An_Everyday_Tale_Of_A_Seeker_Of_Gold_Status-Bar.d64.gz
- Anabys.prg
- Anabys_1993.prg
- Anaconda_game.prg
- Android_+4.prg
- Android_2.prg
- Android_Nim.prg
- Android_Nim_Converted.prg
- Android_Nim_ICPUG.prg
- Androidi_Nim.TAP.zip
- Androids_Base.TAP.zip
- Andromeda_Go_Games_46.TAP.zip
- Angles.prg
- Ant-Hill.TAP.zip
- Antery.prg
- Anti-aereo.prg
- AntiAir.prg
- AntiAir_TAP.zip
- Aparare.prg
- Apollo_13.TAP.zip
- Apollo_Rescue.TAP.zip
- Apollo_Rescue_Computer_Software.TAP.zip
- Apostador.prg
- Appel-man.d64.gz
- Apple_Panic.d64.gz
- Apple_Panic_Courbois.prg
- Aprilschatz.prg
- Aqua_Race.TAP.zip
- Arabia.prg
- Aranyalmak.prg
- Aranyalmak_Fixed.prg
- Arcade.TAP.zip
- Arcade_Video_Classic.prg
- Arcadia.TAP.zip
- Arcanoid_2_Sky.prg
- Arcanoid_3.prg
- Arcanoid_MM.prg
- Archaeologist.prg
- Archery-16.prg
- Archivum.prg
- Archivum_alt.prg
- Arena 3000.sys9708.prg
- Uploaded by Lavina of Gotu
- Arit_Il_Robot.prg
- Arkanoid_+4_Analogue_Edition.prg
- Arkaspakka.prg
- Arkaspakka_(compiled).prg
- Armee_Panzer_Sys9610.prg
- Armour_Battle.TAP.zip
- Army_Force.prg
- Army_Force_NTSC.d64.gz
- Army_Force_Section_9.prg
- Army_Force_Werner-soft.d64.gz
- Aromo.prg
- Arrivano_I_Pompieri.prg
- Arrow_C16.prg
- Arrow_Of_Death_1.prg
- Arrow_Of_Death_2.prg
- Arrow_Shooting.prg
- Arrows.prg
- Arrows_Bomber_Landing.TAP.zip
- Artellerie_+_Fang_Den_Floh.prg
- Arthur Noid.prg
- Arthur_Noid_2_TGH.prg
- Arthur_Noid_3.prg
- Arthur_Noid_98.prg
- Arthur_Noid_98_16K.prg
- Arthur_Noid_Editor.prg
- Arthur_Noid_Pro.prg
- Artic.TAP.zip
- Artur Kalandjai.prg
- Uploaded by Lavina/GOTU
- Ascend.TAP.zip
- Ascend.prg
- Assault.prg
- Assedio.prg
- Assedio_Go_Games_19.prg
- Assembloids_Basic_V3.5.d64.gz
- Aster.d64.gz
- Aster_C16_MSX_31.TAP.zip
- Asterocks.TAP.zip
- Asterocks.prg
- Asteroid.prg
- Asteroid_Belt_dutch.prg
- Asteroidi.prg
- Asteroids.prg
- Asteroids_(Soft_Vawe).prg
- Asteroids_2.prg
- Asteroids_Byte_Games_27.TAP.zip
- Asteroids_Byte_Games_35.TAP.zip
- Asteroids_Byte_Games_4.TAP.zip
- Astral_Attack.prg
- Astral_Bomb.TAP.zip
- Astralog_Four_Pack_A.zip
- Astralog_Four_Pack_B.zip
- Astrogame.TAP.zip
- Astronauta.TAP.zip
- Astronave_Talpa.TAP.zip
- Astronave_Talpa.prg
- Atari Golf.prg
- Atari_II.prg
- Athanor_d64.zip
- Athletic.TAP.zip
- Athletics_87.TAP.zip
- Atic_Atac+.prg
- Atic_Atac.prg
- Atlantik_Krieg.prg
- Atlantik_Krieg_Horst_Meyer.prg
- Atlantik_Krieg_II.prg
- Atlantis.prg
- Uploaded by Lavina/GOTU
- Atlantis_MK_Soft.prg
- Atom_Shoot.prg
- Atombomba.prg
- Atomic_Mission.ROM.zip
- Atomic_Mission_Batya.prg
- Atomino.d64.gz
- Atomino_SID.d64.gz
- Atomix++.prg
- Attacco_Alla_Piattaforma.prg
- Attack.prg
- Attack_Of_The_Mutant_Camels.zip
- Atterraggio.prg
- Auf Wiedersehen Monty.prg
- Uploaded by Lavina of Gotu
- Auriga.prg
- Auriga_(C16_MSX_36).TAP.zip
- Ausweichmanoewer.prg
- Auto-Scooter.prg
- Auto_Mania.prg
- Auto_Zone.prg
- Auto_Zone_2.prg
- Auto_Zone_3.prg
- Auto_Zone_4.prg
- Auto_Zone_HCS.d64.gz
- Auto_Zone_KNM_Supy.prg
- Auto_Zone_LEH.prg
- Autobahn.TAP.zip
- Autorennen.prg
- Autorennen_Markt_&_Technik.prg
- Autorijden.prg
- Autos_Teszt.prg
- Autosprint.TAP.zip
- Autostrada.TAP.zip
- Autostrada.prg
- Autoverseny_2.prg
- Autozone.TAP.zip
- Autozone_Editor.prg
- Avelanche.prg
- Avontuur.prg
- Avventura_1.prg
- Avventura_Nel_Deserto_Versione_Universale_C16_Plus4.prg
- Avventura_Nel_Deserto_Versione_Universale_Multiformat.prg
- Avventura_Nel_West.TAP.zip
- Avventura_Sul_Pianeta_X.TAP.zip
- Awass.TAP.zip
- Awass.prg
- Axxon.TAP.zip
- Axxon_Go_Games_21.TAP.zip
- Axxon_Go_Games_21.prg
- Az_Elatkozott_Kastely.prg
- Aztek.prg
- Aztek_Alternative.prg
- adventure_in_time_and_space_p4.prg
- Adventure in Time and Space
- apple_hunt.prg
- arkanoid_+4.prg
- attack_of_the_petscii_robots_shareware.d64.gz
- b/
- B-Breakout.prg
- BASIC_Tetris.prg
- BMBR.prg
- BMX Simulator.prg
- Uploaded by Lavina/GOTU
- BMX_Racer.prg
- BMX_Racer_Basic.prg
- BMX_Simulator_NIKS.prg
- BMX_Simulator_The_Byte_d64.zip
- Baby_Berks.prg
- Baby_Berks_type_in.ROM.zip
- Baby_Berks_type_in.prg
- Baby_Berks_type_in_J_Biggelaar.prg
- Baby_Blues.prg
- Baby_Eggs.TAP.zip
- Back_To_Nature.prg
- Backgammon.prg
- Backgammon_Compute!s_Gazette.prg
- Backgammon_English.prg
- Backgammon_J.Soft.prg
- Backgammon_Jackson.prg
- Backgammon_Super_Commodore.prg
- Backgammon_dutch.prg
- Backpack_Race.prg
- Bagels.prg
- Bagels_ICPUG.prg
- Bakemono_No_Sekai_World_Of_Monsters_d64.zip
- Balance.prg
- Ball.prg
- Ball_C16_MSX_24.TAP.zip
- Ball_Maze.prg
- Ball_Race.TAP.zip
- Ball_X.prg
- Baller_Burg.prg
- Balloon_Kill.d64.gz
- Balloon_Shoot.TAP.zip
- Balloon_Shoot.d64.gz
- Balloon_Shoot_compiled.prg
- Balls.prg
- Bally.prg
- Bally_Visiogame.TAP.zip
- Bandits.prg
- Bandits_++.prg
- Bankueberfall.prg
- Banx.TAP.zip
- Banx_Trinacria.prg
- Bar_Shoot.prg
- Baracuda.prg
- Baracuda_Home-soft.prg
- Barbarian 3.prg
- Uploaded by Lavina/GOTU
- Barbarian.prg
- Barbarian_2.prg
- Bards Tale III-1a.d64.gz
- Bards Tale III-1b.d64.gz
- Bards Tale III-2a.d64.gz
- Bards Tale III-2b.d64.gz
- Bards_Tale_II_d64.zip
- Bards_Tale_d64.zip
- Barikad.prg
- Barkochba.prg
- Barrel.prg
- Barricade_Amvic.prg
- Barricade_King_Size.prg
- Barricade_dutch.prg
- Barriere.prg
- Bars.prg
- Barsak_The_Dwarf.prg
- Base_Alfa.TAP.zip
- Base_Aliena.TAP.zip
- Base_Alpha.TAP.zip
- Base_Laser.TAP.zip
- Baseball.TAP.zip
- Baseball.prg
- Baseball_Byte_Games_17.TAP.zip
- Baseball_Byte_Games_17_TAP.zip
- Basic_Breakout.prg
- Basic_Parade.prg
- Bastow_Manor.TAP.zip
- Bastow_Manor_+4.prg
- Bastow_Manor_d64.zip
- Bat_Attack.TAP.zip
- Bat_Attack.prg
- Battaglia_Navale.prg
- Battaglia_Navale_Softwell.prg
- Battery I.d64.gz
- Battery II.TCFS.d64.gz
- Battery_II_Trained.prg
- Battle Chess-1541-1.d64.gz
- Battle Chess-1541-2.d64.gz
- Battle Chess-1551-1.d64.gz
- Battle Chess-1551-2.d64.gz
- Battle.prg
- Battle_Axe_1541.d64.gz
- Battle_Axe_1551.d64.gz
- Battle_Games.prg
- Battle_Star.TAP.zip
- Battle_Star.prg
- Battleship.prg
- Battleship_(C16_MSX_40).TAP.zip
- Battleship_Program.prg
- Battleships.prg
- Battlot.prg
- Bazooka_Bill.prg
- Bazooka_Bill_NTSC.d64.gz
- Bazooka_Bill_Section_9.prg
- Bazooka_Bill_Werner-soft.d64.gz
- Beac_Head.TAP.zip
- Beach_Head_Nagyisoftware.prg
- Beach_Head_hack_TS.prg
- Beamphobia.GOTU.prg
- Beamphobia_II_The_Lost_Levels.prg
- Beans_Story.TAP.zip
- Beans_Story_II.TAP.zip
- Beat_The_Clock.prg
- Beatle_Quest.prg
- Bee-Boop.TAP.zip
- Bee-Boop.prg
- Bees_Attack.TAP.zip
- Begriffe-raten.prg
- Behind_Closed_Doors.d64.gz
- Behind_Closed_Doors_2.d64.gz
- Behind_Closed_Doors_2_Cats_Choice_Edition.d64.gz
- Behind_Closed_Doors_3.d64.gz
- Behind_Closed_Doors_3_Cockroach_Edition.d64.gz
- Behind_Closed_Doors_4.d64.gz
- Behind_Closed_Doors_5.d64.gz
- Behind_Closed_Doors_6.d64.gz
- Behind_Closed_Doors_7.d64.gz
- Behind_Closed_Doors_8_(Brown_Ale_Edition_Plain).d64.gz
- Behind_Closed_Doors_8_(Brown_Ale_Edition_Rainbow).d64.gz
- Behind_Closed_Doors_8_(Brown_Ale_Edition_Vanilla).d64.gz
- Behind_Closed_Doors_8_(Plain).d64.gz
- Behind_Closed_Doors_8_(Rainbow).d64.gz
- Behind_Closed_Doors_8_(Vanilla).d64.gz
- Behind_Closed_Doors_9.d64.gz
- Behind_Closed_Doors_9B.d64.gz
- Behind_Closed_Doors_9B_PunyInform_V1.7.d64.gz
- Behind_Closed_Doors_The_Directors_Cut.d64.gz
- Beka_Es_A_Legyek.prg
- Beke_1988.prg
- Berg_Duell.prg
- Berkley.prg
- Berks 3.prg
- Uploaded by Lavina/GOTU
- Berks.prg
- Berks_3_Armati.TAP.zip
- Berks_Foglia.TAP.zip
- Berks_Four.prg
- Berks_Four_+5.prg
- Berks_Go-go_Games.TAP.zip
- Berks_Go-go_Games.prg
- Berks_Trilogy.TAP.zip
- Berks_Trinacria.prg
- Bernat A Nyomozo.prg
- Bertalan-Simulator_d64.zip
- Best_Of_Elite_Vol_1.TAP.zip
- Beta_Mission.TAP.zip
- Betores_A_Bazisra.d64.gz
- Bets.prg
- Betukviz.prg
- Betupoker.TAP.zip
- Betupoker.prg
- Betupoker_Alternative.TAP.zip
- Beturadar.prg
- Beturomi.prg
- Beursspel.prg
- Beursspel_C1610.prg
- Biathlon_Demo.prg
- Big Mac.sys7000.prg
- Big_Angler.prg
- Big_Apple.prg
- Big_Ball.TAP.zip
- Big_Ball.prg
- Big_Ball_Byte_Games_15.TAP.zip
- Big_Boom.prg
- Big_Casino.prg
- Big_Mac_Go_Games_36.TAP.zip
- Big_Mac_II.prg
- Big_Mac_Loading_Screen.TAP.zip
- Big_Match.TAP.zip
- Big_Match.prg
- Big_Mr_Puniverse.prg
- Big_Mr_Puniverse_2.prg
- Big_Power.d64.gz
- Big_Power_2.d64.gz
- Big_Quest.d64.gz
- Biglia_Elettronica.prg
- Bigyulabolt.prg
- Bike_Or_Die.prg
- Bike_Racer.TAP.zip
- Bike_Racers.TAP.zip
- Bike_Trophy.TAP.zip
- Biliardo.TAP.zip
- Biliardo.prg
- Biliardo_Byte_Games_20.TAP.zip
- Biliardo_Computer_Set_15.prg
- Biliardo_Computer_Set_5.prg
- Biliardo_Trinacria.prg
- Billentyu_+4.prg
- Billentyuinvazio.prg
- Billentyuinvazio_2.prg
- Billentyuzetteszt.prg
- Billiards.d64.gz
- Billy_Barker_Investigates.prg
- Billy_Kid.TAP.zip
- Billy_The_Kid.prg
- Billy_The_Kid_Byte_Games_30.TAP.zip
- Binary_Battle.prg
- Binary_Sudoku.prg
- Bingo-Bongo-Boo.prg
- Bingo.prg
- Binis_House.prg
- Bio_Invaders.prg
- Bio_Invaders_Captain_Jack.d64.gz
- Bio_Invaders_German.prg
- Bioterror!.d64.gz
- Bip-bip.prg
- Biplano.TAP.zip
- Bird_Strike.prg
- Birilli.prg
- Bis.TAP.zip
- Bis.prg
- Bismark.prg
- Biss.TAP.zip
- Biss.prg
- Bit_Fox.prg
- Bjack_Las_Vegas.prg
- Bjorn.TAP.zip
- Bjorn.prg
- Black_And_White.prg
- Black_Box.prg
- Black_Jack.prg
- Black_Jack_21-es.prg
- Black_Jack_Computer_Set_1.TAP.zip
- Black_Jack_Edizioni_Foglia.TAP.zip
- Black_Jack_Go_Games_17.TAP.zip
- Black_Jack_german.prg
- Black_Ninja.prg
- Black_Ninja_English.d64.gz
- Black_Ninja_German.d64.gz
- Black_Point.prg
- Black_Thunder.prg
- Black_Tower.TAP.zip
- Black_White.TAP.zip
- Black_White.prg
- Blackjack!.prg
- Blackjack.prg
- Blackjack_Aka_Twenty-One.d64.gz
- Blackjack_Commodore.prg
- Blackjack_Commodore_1978.prg
- Blackjack_Hungarian.prg
- Blackjack_Hungarian_Black.prg
- Blackjack_ICPUG.prg
- Blackjack_J.Soft.prg
- Blackjack_Jackson.prg
- Blackjack_Sigma.prg
- Blast_It.prg
- Blaster.TAP.zip
- Blaster.prg
- Blasto.prg
- Blastones.d64.gz
- Blaze.prg
- Blind_Flyer.prg
- Blitz 16.prg
- Blitz_Courbois.prg
- Blitz_Courbois_fixed.prg
- Blobfox.d64.gz
- Bloby.d64.gz
- Bloby_Intro.prg
- Bloby_SID.d64.gz
- Bloby_SID_(fixed).d64.gz
- Bloby_SID_Cheat_1.prg
- Bloby_SID_Cheat_2.prg
- Bloby_SID_Cheat_3.prg
- Bloccato!.prg
- Block Memory.prg
- Block Shoot+2.prg
- Blockade.prg
- Blockbusters.zip
- Blockbusters_+4.TAP.zip
- Blockbusters_C16.TAP.zip
- Blockbusters_Extra_Question_Database_C16.TAP.zip
- Blockbusters_Extra_Question_Database_Plus4.TAP.zip
- Blockbusters_Fixed.zip
- Blockbusters_Fixed_d64.zip
- Blockbusters_Goldrun_C16.TAP.zip
- Blockbusters_Goldrun_Plus4.TAP.zip
- Blockout 3D.prg
- Blooping_Bug_G5100.prg
- Blorp!.d64.gz
- Blow.prg
- Blubb.prg
- Blue Angel 69.GOTU.d64.gz
- Blue Angel.prg
- Blue_Angel_69_V3.1.TAP.zip
- Blue_Angel_69_V3.1.prg
- Blue_Max.TAP.zip
- Blue_Thunder.prg
- Blue_Thunder_NTSC.prg
- Board.prg
- Boat_Race.TAP.zip
- Bob Driving.prg
- Bob Verseny.prg
- Bob.TAP.zip
- Bob_C16_MSX_33.TAP.zip
- Bobby Bearing.prg
- Bobby.TAP.zip
- Bobby_Bearing_7DGMF.d64.gz
- Bobby_Byte_Games_23.TAP.zip
- Bobby_Go_Games_48.TAP.zip
- Bobby_Italian.prg
- Bocce.TAP.zip
- Bockgammon.prg
- Bockgammon_(fixed).prg
- Boeing-727_Simulator_32K.prg
- Boeing_727_Simulator.prg
- Boerse_+4.d64.gz
- Boerse_C16.prg
- Boerse_Commodore_Welt.prg
- Boese_Null.prg
- Bolcsek Kove.prg
- Bolcsek_Kove_3+.prg
- Bolondos_Golyo.d64.gz
- Bolyongas_A_Labirintusban.prg
- Bomb-Over.prg
- Bomb_Jack.TAP.zip
- Bomb_Runner_2.d64.gz
- Bombardiere_Softwell.prg
- Bombazo.prg
- Bombazo_V2.prg
- Bombazo_V3.prg
- Bombazo_Visszavag.TAP.zip
- Bombe.TAP.zip
- Bomber!.prg
- Bomber.d64.gz
- Bomber.prg
- Bomber_Blitz.prg
- Bomber_Go_Games_12.TAP.zip
- Bomber_Go_Games_12.prg
- Bomber_Landing.prg
- Bomber_Playvision.TAP.zip
- Bomber_d64.gz
- Bomber_d64.zip
- Bombjack_II.prg
- Bombjack_Side_A.prg
- Bombjack_Side_B.prg
- Bombolo.prg
- Bombrunner.d64.gz
- Bombs_Grid.TAP.zip
- Bombs_Hunt.TAP.zip
- Bombs_Hunt.prg
- Bomper.TAP.zip
- Bomper.prg
- Bond.d64.gz
- Bongo.prg
- Uploaded by Lavina/GOTU
- Bongo_Byte_Games_14.TAP.zip
- Bongo_Byte_Games_15.TAP.zip
- Bongo_Ceekay.prg
- Bongo_Go_Games_40.TAP.zip
- Bonsai.prg
- Boogie Ball.prg
- Boogie-Woogie_Spiders.prg
- Boom!.prg
- Boom!_fixed.prg
- Boomber2.prg
- Boomby_Adventure.prg
- Bootskell.prg
- Booty 16.prg
- A climb&run game by Kevin A Moughtin 1986, author of Runner
and Torpedo Alley. Published by Firebird Software.
- Bop.prg
- Boray_Gammon_V2.22.prg
- Boray_Gammon_V2.23.prg
- Boray_Gammon_V2.24.prg
- Boray_Gammon_V2.25.prg
- Borbala.prg
- Borgok_Kincse.d64.gz
- Borrowed Times-1.d64.gz
- Borrowed Times-2.d64.gz
- Bosszuvagy.prg
- Botta_E_Risposta.prg
- Boulder_Dash.prg
- Boulder_Dash_10.prg
- Boulder_Dash_11.prg
- Boulder_Dash_12.prg
- Boulder_Dash_13.prg
- Boulder_Dash_14.prg
- Boulder_Dash_2.prg
- Boulder_Dash_5.prg
- Boulder_Dash_6.prg
- Boulder_Dash_7.prg
- Boulder_Dash_8.prg
- Boulder_Dash_9.prg
- Bounce!.prg
- Bounce_Out.prg
- Bounce_Out_Courbois.prg
- Bouncer.TAP.zip
- Bounder.TAP.zip
- Bounder.prg
- Bounder_Boomby.prg
- Bounder_Go_Games_14.TAP.zip
- Bounty.TAP.zip
- Bounty_Hunter.prg
- Bowling.prg
- Bowling_C16_Best_3.TAP.zip
- Bowling_Data_Media.prg
- Bowling_dutch.prg
- Bowlingbaan.prg
- Box.prg
- Box_Of_Skill.prg
- Boxing.d64.gz
- Boxing_Armati.TAP.zip
- Boxing_Top_Parade.TAP.zip
- Brain Tech.ACE.prg
- Brain_Master.TAP.zip
- Brain_Stretching.prg
- Brain_Tower.prg
- Brainfade.prg
- Brainstorm!.prg
- Braintech_Dictionary_Editor.prg
- Brands_Hatch.prg
- Break-Out.TAP.zip
- Break-Out_Mac-Copies.prg
- Break-Out_RUN.prg
- Break-ball.prg
- Break-out.d64.gz
- Break.TAP.zip
- Break_Ball.prg
- Break_Dance.prg
- Break_Out.d64.gz
- Break_Out_Compute_Mit_Sys6368.prg
- Break_Out_Courbois.prg
- Break_Out_Markt_&_Technik.prg
- Break_Out_dutch.d64.gz
- Break_Up.d64.gz
- Breakball.TAP.zip
- Breakball_II.TAP.zip
- Breaker.TAP.zip
- Breaker_Byte_Games_25.TAP.zip
- Breaki.TAP.zip
- Breakin.prg
- Breakin_Courbois.prg
- Breakout_1.0.prg
- Breakout_3.1c.prg
- Breakout_Construction_Kit.prg
- Breakout_PLUG.prg
- Breakout_Plus4_Magic_For_Beginners.prg
- Breakwall.TAP.zip
- Breki_Deli.prg
- Brians_Soccer.prg
- Brick-it.d64.gz
- Brick.prg
- Brickhunter.prg
- Bricks.TAP.zip
- Bridge Head.prg
- Uploaded by Lavina/GOTU
- Bridge.prg
- Bridge_3.5.prg
- Bridgehead.G64.zip
- Bridgehead_16_2.prg
- Bridgehead_16_4.prg
- Bridgehead_16_5.prg
- Bridgehead_C16.TAP.zip
- Bridgehead_C16.d64.gz
- Bridgehead_Floppy_Robby.prg
- Bridgehead_Pre-Release.d64.gz
- Bridgehead_Pre-Release_d64.zip
- Briscola.prg
- Briscola_C16_MSX_2.prg
- Brisk.prg
- A basic game written by A. Bachler in 1985.
- Britain_Quiz.prg
- Britt.prg
- Brixie.TAP.zip
- Bronx.d64.gz
- Bruce_Lee_Anniversary_Edition.prg
- Bubble Trouble.prg
- Bubble Works.prg
- Bubbles.TAP.zip
- Buchstabenpuzzle.prg
- Buchstabensee.prg
- Buckaroo_Banzai.prg
- Buckaroo_Banzai_Plus4.G64.zip
- Buckaroo_Banzai_Plus4_d64.zip
- Bucket_Wars_1.3.1.prg
- Bucket_Wars_1.3.prg
- Bug_Mission.TAP.zip
- Buggy_Boy.TAP.zip
- Bugs.TAP.zip
- Bugs_Bunny.prg
- Bugs_Go_Games_48.TAP.zip
- Bulbo_And_The_Blue_Dragon.d64.gz
- Bulbo_And_The_Blue_Dragon_Status-Bar.d64.gz
- Bulbo_And_The_Lizard-King.d64.gz
- Bulbo_And_The_Lizard-King_(colour).d64.gz
- Bulbo_And_The_Lizard-King_Status-Bar.d64.gz
- Bulbos_Intrepid_Adventure_Status-Bar_d64.zip
- Bulbos_Intrepid_Adventure_d64.zip
- Bulldozer.d64.gz
- Bumper.TAP.zip
- Bundesliga_Manager.prg
- Bureaucracy_I.prg
- Burg.d64.gz
- Burger_House.TAP.zip
- Burger_House.prg
- Burger_King.TAP.zip
- Burger_Man.TAP.zip
- Burglar.TAP.zip
- Burglar.prg
- Bus-Stop.prg
- Business_Club.prg
- Butch_And_Slim.prg
- Buttman_2.prg
- Buttman_3.prg
- Buvar.prg
- Buvos_Restveny.prg
- Byte_Fox.prg
- Byte_Games_1.TAP.zip
- Byte_Games_10.TAP.zip
- Byte_Games_11.TAP.zip
- Byte_Games_12.TAP.zip
- Byte_Games_13.TAP.zip
- Byte_Games_14.TAP.zip
- Byte_Games_15.TAP.zip
- Byte_Games_16.TAP.zip
- Byte_Games_17.TAP.zip
- Byte_Games_18.TAP.zip
- Byte_Games_19.TAP.zip
- Byte_Games_2.TAP.zip
- Byte_Games_20.TAP.zip
- Byte_Games_21.TAP.zip
- Byte_Games_22.TAP.zip
- Byte_Games_23.TAP.zip
- Byte_Games_24.TAP.zip
- Byte_Games_25.TAP.zip
- Byte_Games_26.TAP.zip
- Byte_Games_27.TAP.zip
- Byte_Games_28.TAP.zip
- Byte_Games_29.TAP.zip
- Byte_Games_30.TAP.zip
- Byte_Games_31.TAP.zip
- Byte_Games_32.TAP.zip
- Byte_Games_33.TAP.zip
- Byte_Games_34.TAP.zip
- Byte_Games_35.TAP.zip
- Byte_Games_4.TAP.zip
- Byte_Games_5.TAP.zip
- Byte_Games_6.TAP.zip
- Byte_Games_7.TAP.zip
- Byte_Games_8.TAP.zip
- Byte_Games_9.TAP.zip
- Uploaded by Lavina/GOTU
- binary_battle.d64.gz
- bombtank.d64.gz
- c/
- C-Snake.prg
- C16_Best.TAP.zip
- C16_Best_2.TAP.zip
- C16_Best_3.TAP.zip
- C16_MSX_1.TAP.zip
- C16_MSX_10.TAP.zip
- C16_MSX_11.TAP.zip
- C16_MSX_12.TAP.zip
- C16_MSX_13.TAP.zip
- C16_MSX_14.TAP.zip
- C16_MSX_15.TAP.zip
- C16_MSX_16.TAP.zip
- C16_MSX_17.TAP.zip
- C16_MSX_18.TAP.zip
- C16_MSX_19.TAP.zip
- C16_MSX_2.TAP.zip
- C16_MSX_20.TAP.zip
- C16_MSX_21.TAP.zip
- C16_MSX_22.TAP.zip
- C16_MSX_23.TAP.zip
- C16_MSX_24.TAP.zip
- C16_MSX_25.TAP.zip
- C16_MSX_26_TAP.zip
- C16_MSX_27.TAP.zip
- C16_MSX_28.TAP.zip
- C16_MSX_29.TAP.zip
- C16_MSX_3.TAP.zip
- C16_MSX_30.TAP.zip
- C16_MSX_31.TAP.zip
- C16_MSX_32.TAP.zip
- C16_MSX_33.TAP.zip
- C16_MSX_34.TAP.zip
- C16_MSX_35.TAP.zip
- C16_MSX_36.TAP.zip
- C16_MSX_37.TAP.zip
- C16_MSX_38.TAP.zip
- C16_MSX_39.TAP.zip
- C16_MSX_4.TAP.zip
- C16_MSX_40.TAP.zip
- C16_MSX_41.TAP.zip
- C16_MSX_5.TAP.zip
- C16_MSX_6.TAP.zip
- C16_MSX_7.TAP.zip
- C16_MSX_8.TAP.zip
- C16_MSX_9.TAP.zip
- C16_Memory.prg
- C16_Roulette.prg
- C16_Shit.d64.gz
- CBM_Game_Designer.TAP.zip
- CBM_Maze_2.0.prg
- CBM_Maze_2.1.prg
- CIA_Adventure.prg
- Caccia_Al_Lupo.prg
- Caccia_Al_Tesoro.prg
- Caccia_Al_Topo.prg
- Caccia_Alla_Coppia.prg
- Caccia_Allo_Squalo.prg
- Caccia_Nel_Labirinto.prg
- Caccia_Pitagorica.prg
- Cacorm.TAP.zip
- Cacorm.prg
- Caesar.d64.gz
- Calcio_Foglia.TAP.zip
- Calcio_Laser_Load.TAP.zip
- Calcio_MP.prg
- Calcio_Top30.TAP.zip
- Calcio_Trinacria.prg
- Cameleonul.prg
- Campo_De_Fresones.prg
- Campo_Minato.prg
- Can_Of_Worms.prg
- Candy_Dots.prg
- Canfield2.prg
- Canfield_Plus_4.prg
- Cannon.prg
- Canoe_Slalom.prg
- Canoe_Slalom_Golden_Software.TAP.zip
- Canon-ball.prg
- Canottaggio.TAP.zip
- Canottaggio_Go_Games_38.TAP.zip
- Captain_Fizz.prg
- Captain_John.d64.gz
- Captain_Slim.prg
- Capture!.prg
- Capture.prg
- Capture_C16.prg
- Car-Race.prg
- CarTeD.d64.gz
- Car_Chase.prg
- Car_Duel.prg
- Car_Race.prg
- Car_Race_Courbois.prg
- Car_Race_King_Size.prg
- Car_Racer.prg
- Carambola.TAP.zip
- Carcer.prg
- Carcer_d64.zip
- Card_Game.TAP.zip
- Card_Game_2.TAP.zip
- Cards-31.prg
- Careful.prg
- Caribbean_Treasure_d64.zip
- Carnage.SCN.prg
- Carreras_BMX.prg
- Carri_Armati.prg
- Carrot_Stew.prg
- Cars.prg
- Cars_PLUG.prg
- Casa_Stregata.prg
- Cascade_2.prg
- CasetteQuest.prg
- Casino Blackjack.prg
- Casino Golf.prg
- Casino.prg
- Casino_Golden_Software.TAP.zip
- Casino_Unisoft.TAP.zip
- Casino_Unisoft.prg
- Cask.prg
- Cassette_C1601.d64.gz
- Cassette_C1602.d64.gz
- Cassette_C1603.d64.gz
- Cassette_C1604.d64.gz
- Cassette_C1605.d64.gz
- Cassette_C1606.d64.gz
- Cassette_C1607.d64.gz
- Cassette_C1608.d64.gz
- Cassette_C1609.d64.gz
- Cassette_C1610.d64.gz
- Cassette_C1611.d64.gz
- Cassette_C1612.d64.gz
- Cassette_C1613.d64.gz
- Cassette_C1614.d64.gz
- Cassette_C1615.d64.gz
- Cassette_C1616.d64.gz
- Cassette_C1617.d64.gz
- Cassette_C1618.d64.gz
- Cassette_C1619.d64.gz
- Cassette_C1620.d64.gz
- Cassette_C16S02.d64.gz
- Castaway.prg
- Castelli_Di_Sabbia.TAP.zip
- Castello_Incantato.prg
- Castello_Magico.prg
- Castle Master.zip
- Castle_Adventure.prg
- Castle_Adventure_C16.d64.gz
- Castle_Attack.prg
- Castle_Belmar.d64.gz
- Castle_Dance.prg
- Castle_Dracula.prg
- Castle_Eldor_+4.prg
- Castle_King_Size.prg
- Castle_Master_+3DF!_PAL_NTSC.prg
- Castle_Matcher_A_Kastelymeccs.prg
- Castle_Matcher_V1.prg
- Castle_Maze_Adventure.prg
- Castle_Of_Ghosts.prg
- Castle_Of_Horror.TAP.zip
- Castle_Of_Horror.d64.gz
- Castle_Of_Horror_Courbois.d64.gz
- Castle_Of_Mydor_+4.prg
- Castle_Of_The_Skull_Lord.prg
- Catacomb.TAP.zip
- Catacombs_Byte_Games_33.TAP.zip
- Catacombs_C16_MSX_9.TAP.zip
- Catacombs_d64.zip
- Catch_Man.d64.gz
- Catch_Ten_Bugs!.prg
- Catch_The_Mouse.prg
- Catch_The_Mouse_2.prg
- Cauldron_II.prg
- Cavallo_Magico.prg
- Cave Fighter.sys8192.prg
- Uploaded by Lavina of Gotu
- Cave-man.TAP.zip
- Cave.prg
- Cave_Battle.d64.gz
- Cave_Battle_Home-soft.d64.gz
- Cave_Courbois.prg
- Cave_Fighter_MP.prg
- Cave_Guennie.prg
- Caveman.prg
- Caverne.TAP.zip
- Caverns In Mountain.prg
- Caverns_In_Mountain_Homesoft.prg
- Caves_Of_Hell.prg
- Caves_Of_Kralcar.prg
- Caves_Of_Mars.prg
- Cavit.prg
- Cellovo.prg
- Centauri_Alliance_1551_d64.zip
- Centen_Sommen.prg
- Centipede.TAP.zip
- Centipede_Softwell.prg
- Central_Command.prg
- Centripod.zip
- Chains.TAP.zip
- Champions!.TAP.zip
- Champions!.prg
- Championship_Baseball.TAP.zip
- Championship_Chase_Basic.prg
- Championship_Chase_II.prg
- Championship_Wrestling.TAP.zip
- Championship_Wrestling.prg
- Championship_Wrestling_+GD.d64.gz
- Championship_Wrestling_Bitsoft_d64.zip
- Championship_Wrestling_The_Byte.prg
- Chaos.prg
- Charlie.prg
- Chase.prg
- Cheap_LCD_Game_Simulator.prg
- Cheat_Pack_1.prg
- Checkers.prg
- Checkers_1.7_C.prg
- Checkers_Amvic.prg
- Chef_Etage.d64.gz
- Chefredakteur.prg
- Chen.TAP.zip
- Chess.prg
- Chess_Duel.prg
- Chess_For_Two.prg
- Chessmaster 2000.d64.gz
- Chesss.TAP.zip
- Chi_Ha_Ucciso_Michael_Jackson_.prg
- Chicago.prg
- Chicken_Catcher.prg
- China-clan.prg
- China_Clan_Courbois.prg
- Chinadam.prg
- Ching.prg
- Chip Factory.prg
- Chipy.prg
- Chiudi_La_Porta.prg
- Choplifter.prg
- Chopper War.prg
- Chopper.prg
- Chopper_Computer_Set_16.prg
- Chopper_Go_Games_42.TAP.zip
- Christmas_+4.d64.gz
- Christmas_Cracker.prg
- Chtulu.prg
- Church_Of_Death.prg
- Cinke_Ors.prg
- Circus C16 G1000.prg
- Circus Crown.prg
- Circus_10_Computer_Hits_3.TAP.zip
- Citadel Of Chaos.prg
- Citadel.prg
- Citadel_Adventure.prg
- Citta_Del_Futuro.prg
- Citta_Sperdute.prg
- City-Lander.prg
- City-runner.prg
- City_Cobra.d64.gz
- City_Destroyer.prg
- City_Driver.TAP.zip
- City_Grill.zip
- City_Manager.prg
- City_Of_Suffer.prg
- City_Runner.prg
- Cizzy_Doo_1.prg
- Classic Snooker.prg
- Classic_Adventure.prg
- Classic_Bridge_4.0.TAP.zip
- Classic_Bridge_4.0.prg
- Climb It.prg
- Climb_It.TAP.zip
- Climb_It_C16_only.TAP.zip
- Climb_It_Floppy_Robby.prg
- Clone.prg
- Clouds.prg
- Club-Dame.prg
- Cluedo.prg
- Clues.prg
- Cobra.prg
- Cobra_Robtek.prg
- Coconut_Swamp.prg
- Code-Knacker.prg
- Code-Wort_Knacken.prg
- Code_Guess.prg
- Cohans_Land.prg
- Cokin.prg
- Cokin_Super.prg
- Collector_+4.d64.gz
- Colodrio.prg
- Color_Bug.TAP.zip
- Coloris.prg
- Colors_Go_Games_34.TAP.zip
- Colors_Guardians.TAP.zip
- Colossus_Chess_2.prg
- Colossus_Chess_4.NTSC.prg
- Colossus_Chess_4.prg
- Colour_Grid.TAP.zip
- Colour_Of_Money.TAP.zip
- Colour_Search.prg
- Colt.TAP.zip
- Colt_Trinacria.prg
- Coltfire.prg
- Columns.prg
- Columns_(TEK).prg
- Combact_Hero.TAP.zip
- Combact_Leader_1.TAP.zip
- Combact_Leader_2.TAP.zip
- Combact_Leader_3.TAP.zip
- Combat.prg
- Combat_Go_Games_6.TAP.zip
- Command.TAP.zip
- Commando_(C16_MSX_37).TAP.zip
- Commando_(C16_MSX_37).prg
- Commando_16.prg
- Commando_64.prg
- Commando_Armati.TAP.zip
- Commando_Go_Games_36.TAP.zip
- Commando_Lybia.d64.gz
- Commando_MP.prg
- Commando_Max.prg
- Commercial_Town.prg
- Commodore-16_116_Software-Versandhandel.d64.gz
- Commodore_16_Games_Pack_I.TAP.zip
- Commodore_16_Games_Pack_II.TAP.zip
- Commodore_C16_4_Plus_Vol_I.TAP.zip
- Commodore_Club_4.TAP.zip
- Commodore_Club_6.TAP.zip
- Commodore_Club_7.TAP.zip
- Commodore_Club_8.TAP.zip
- Commodore_Plus_4_32K_Gamebox.ROM.zip
- Commodore_Plus_4_Labyrinth.prg
- Commodore_Welt_C16_116_P4_Special_1_87_d64.zip
- Commodore_Welt_C16_116_P4_Special_1_88.d64.gz
- Commodore_Welt_C16_116_P4_Special_1_89_d64.gz
- Commodore_Welt_C16_116_P4_Special_2_87.d64.gz
- Commodore_Welt_C16_116_P4_Special_2_87_d64.gz
- Commodore_Welt_C16_116_P4_Special_2_88.d64.gz
- Commodore_Welt_C16_116_P4_Special_3_86.d64.gz
- Commodore_Welt_C16_116_P4_Special_3_88.d64.gz
- Commodore_Welt_C16_116_P4_Special_4_87_d64.zip
- Commodore_Welt_C16_116_P4_Special_4_88.d64.gz
- Commodore_Welt_C16_116_P4_Special_5_88_d64.zip
- Commodore_Welt_C16_116_P4_Special_6_87.d64.gz
- Commodore_Welt_C16_116_P4_Special_Software_Jahrbuch_1988_1_88_d64.zip
- Compute!s_Gazette_Disk.d64.gz
- Compute_Mit_Sonderheft_SA_1_86.d64.gz
- Compute_Mit_Sonderheft_SA_1_87.d64.gz
- Compute_Mit_Sonderheft_SA_1_88.d64.gz
- Compute_Mit_Sonderheft_SA_1_89.d64.gz
- Compute_Mit_Sonderheft_SA_2_86.d64.gz
- Compute_Mit_Sonderheft_SA_2_87.d64.gz
- Compute_Mit_Sonderheft_SA_2_88.d64.gz
- Compute_Mit_Sonderheft_SA_2_89.d64.gz
- Compute_Mit_Sonderheft_SA_3_86.d64.gz
- Compute_Mit_Sonderheft_SA_3_87.d64.gz
- Compute_Mit_Sonderheft_SA_3_88.d64.gz
- Compute_Mit_Sonderheft_SA_3_89.d64.gz
- Compute_Mit_Sonderheft_SA_4_87.d64.gz
- Compute_Mit_Sonderheft_SA_4_88.d64.gz
- Compute_Mit_Sonderheft_SA_4_89.d64.gz
- Compute_Mit_Sonderheft_SA_5_88.d64.gz
- Compute_Mit_Sonderheft_SA_5_89.d64.gz
- Compute_Mit_Sonderheft_SA_6_88.d64.gz
- Compute_Mit_Sonderheft_SA_6_89.d64.gz
- Computer_Games_E_Utilities_1_Anno_3.TAP.zip
- Computer_Games_E_Utilities_1_Anno_4.TAP.zip
- Computer_Games_E_Utilities_2_Anno_2.TAP.zip
- Computer_Games_E_Utilities_2_Anno_3.TAP.zip
- Computer_Games_E_Utilities_2_Anno_4.TAP.zip
- Computer_Games_E_Utilities_2_Anno_4_Supplemento_d64.zip
- Computer_Games_E_Utilities_3_Anno_2.TAP.zip
- Computer_Games_E_Utilities_3_Anno_3.TAP.zip
- Computer_Games_E_Utilities_4_Anno_2.TAP.zip
- Computer_Games_E_Utilities_4_Anno_2_Supplemento.TAP.zip
- Computer_Games_E_Utilities_4_Anno_3.TAP.zip
- Computer_Games_E_Utilities_5_Anno_2.TAP.zip
- Computer_Games_E_Utilities_5_Anno_3.TAP.zip
- Computer_Games_E_Utilities_6_Anno_2.TAP.zip
- Computer_Games_E_Utilities_6_Anno_3.TAP.zip
- Computer_Games_E_Utilities_7_Anno_2.TAP.zip
- Computer_Games_E_Utilities_7_Anno_3.TAP.zip
- Computer_Set_1.TAP.zip
- Computer_Set_10.TAP.zip
- Computer_Set_11.TAP.zip
- Computer_Set_12.TAP.zip
- Computer_Set_14.TAP.zip
- Computer_Set_15.TAP.zip
- Computer_Set_3.TAP.zip
- Computer_Set_4.TAP.zip
- Computer_Set_5.TAP.zip
- Computer_Set_6.TAP.zip
- Computer_Set_7.TAP.zip
- Computer_Set_8.TAP.zip
- Computer_Set_9.TAP.zip
- Computer_Slot.prg
- Computermemory.prg
- Computronic_1986_2.TAP.zip
- Computronic_1986_4.TAP.zip
- Computronic_1986_6.TAP.zip
- Computronic_1987_1.TAP.zip
- Computronic_1987_2.TAP.zip
- Computronic_1987_5.TAP.zip
- Computronic_1987_6.TAP.zip
- Conan.prg
- Concentration.prg
- Concentration_C16.prg
- Conecta_Cuatro.prg
- Connect.prg
- Connectem.prg
- Connectem_Compute!s_Gazette.prg
- Connector.d64.gz
- Connex.prg
- Conqueror.prg
- Conqueror_alternative.prg
- Construction_Co.prg
- Container.d64.gz
- Convoy.prg
- Convoy_Courbois.prg
- Convoy_Go_Games_25.TAP.zip
- Conway_Sejtautomata.prg
- Conway_Sejtautomata_alternative.prg
- Conways_Game_Of_Life.d64.gz
- Conways_Game_Of_Life.prg
- Conways_Game_Of_Life_d64.gz
- Conways_Life.prg
- Cool.prg
- Coppa_Davis.prg
- Coppie_Nascoste.prg
- Cops&Robbers.prg
- Uploaded by Lavina/GOTU
- Copter.TAP.zip
- Corea_88.TAP.zip
- Corman.prg
- Corman_Computer_Software.TAP.zip
- Corruption_d64.zip
- Corsa_Sul_Fiume.prg
- Cosmic_Terror.prg
- Countdown.prg
- Country_Pop.prg
- Cowboy_Duell.prg
- Crackball_2.prg
- Cracker_Ball_3.prg
- Cracker_Ball_4.prg
- Crackerball.prg
- Crackerball_TBL.prg
- Cracks_Of_Fire.prg
- Cracky.TAP.zip
- Cracky.prg
- Cradvark.TAP.zip
- Craps.TAP.zip
- Craps.prg
- Craps_german.prg
- Crash_Barrier.prg
- Crash_Barrier_Dutch.prg
- Crater.prg
- Crater_Sid.prg
- Crater_Skoro.prg
- Craverly_Heights.d64.gz
- Crazy_Blocks.d64.gz
- Crazy_Blocks_Onefile.prg
- Crazy_Bricks.prg
- Crazy_Brush.TAP.zip
- Crazy_Car.TAP.zip
- Crazy_Castle.TAP.zip
- Crazy_Chess.prg
- Crazy_Clouds.TAP.zip
- Crazy_Coins.TAP.zip
- Crazy_Eights.prg
- Crazy_Factory.prg
- Crazy_Golf.prg
- Crazy_Golf_Trinacria.prg
- Crazy_Horses.prg
- Crazy_House.TAP.zip
- Crazy_Jump.prg
- Crazy_Jumpman.prg
- Crazy_Lines.TAP.zip
- Crazy_Maker.prg
- Crazy_Painter.TAP.zip
- Crazy_Tennis.prg
- Crazy_Train.prg
- Crazy_Train_Computer_Set_7.TAP.zip
- Crazy_Turtles.TAP.zip
- Crazy_Turtles_(C16_MSX_36).TAP.zip
- Crazy_Turtles_(C16_MSX_36).prg
- Crazy_Worm.prg
- Crazy_Worms_Courbois.prg
- Crazy_Worms_Sys4608.prg
- Crea_Un_Gioco.TAP.zip
- Creature_Castle.d64.gz
- Creature_Crawl.prg
- Cribbage.prg
- Cribbage_+4.d64.gz
- Cribbage_ICPUG.prg
- Cribbage_Veknor.prg
- Cribbage_Your_Commodore.prg
- Cribbage_Your_Commodore_C16_Special_B.prg
- Cribbage_Your_Commodore_C16_Special_B_alternative.prg
- Cribbage_Your_Commodore_alternative.prg
- Cricket.TAP.zip
- Crillion.prg
- Crillion_++.prg
- Crillion_2.prg
- Crillion_2000.prg
- Crillion_3.prg
- Crillion_4.prg
- Crillion_5.prg
- Crillion_Editor.prg
- Cript_Of_Death.prg
- Crops.prg
- Cross it 2.prg
- Cross.prg
- Cross_Bomber.prg
- Cross_Chase_16K_V0.9.prg
- Cross_Chase_16K_V1.0.prg
- Cross_Chase_32K_V0.9.prg
- Cross_Chase_32K_V1.0.prg
- Cross_Fighter.prg
- Cross_Kikstart.d64.gz
- Cross_Liner.prg
- Cross_Motor.prg
- Cross_Plus4.prg
- Cross_Puzzle.prg
- Cross_Shoot.prg
- Cross_Snake.prg
- Cross_Snake_2.0.prg
- Cross_Verbix.prg
- Cruise.prg
- Cruncher.prg
- Cruncher_Byte_Games_11.TAP.zip
- Crystal.prg
- Crystal_Frog.prg
- Crystals.prg
- Csapda-16.prg
- Csapda_Jatek.prg
- Csavargas A Gombak B.prg
- Csavargas_A_Gombak_Birodalmaban_Mr_Gregory.zip
- Csepkovek.prg
- Cseppkovek.prg
- Csillagharcos.prg
- Csipkerozsika.prg
- Csirkefogo.prg
- Csodalatos_Simon.prg
- The actual game of Csodalatos Simon.
- Csodalatos_Simon.tap.gz
- Tape image of Csodalatos Simon. There appear to be 4 levels, and the game can
be controlled by joystick port 2 (press '1') or keyboard (press '2').
Published by Novotrade, made by Deltasoft. This is an arcade game, similar to
Mr Puniverse from Mastertronic.
- Csodalatos_Simon_Amoba.TAP.zip
- Csomagolo_Uzem.prg
- Cuadro_Magico.prg
- Cube.prg
- Cube_Caster.prg
- Cube_Memory_Extra.prg
- Cubix.TAP.zip
- Cubix_Trinacria.prg
- Cursor_Foiled_Again!.prg
- Cuthbert in Space.prg
- Cuthbert.TAP.zip
- Cuthbert_Enters_The_Tombs_Of_Doom.prg
- Cuthbert_In_Space_Movie_Box.TAP.zip
- Cuthbert_In_Space_Super_Hits_From_Microdeal.TAP.zip
- Cuthbert_In_Space_Super_Hits_From_Microdeal.prg
- Cuthbert_In_The_Cooler.prg
- Cutthroats.d64.gz
- Cyber_Hordes_Gold.prg
- Cyberdroids.prg
- Cyberdroids_d64.zip
- Cybernox.TAP.zip
- Cyborg.prg
- Cyborg_Go_Games_29.TAP.zip
- Cyborg_One.TAP.zip
- Cyborg_Wars.prg
- Cycle-air.TAP.zip
- Cyclo_Preview.d64.gz
- Cyrus_23.prg
- cloud_kingdoms_d64.zip
- crosshorde.prg
- Cross Hoarde
- d/
- D&D_Part_Two_The_Curse_Of_The_Lizard_Men.prg
- DKJ_Game_&_Watch.TAP.zip
- DKJ_Game_&_Watch.prg
- Daemon_Killer_Sys19776.prg
- Daley_Thompsons_Star_Events_+2FG!.TAP.zip
- Daley_Thompsons_Star_Events_+2FG!.d64.gz
- Dallam_Fuzer.prg
- Dallas.prg
- Dallas_Commodore_Welt.prg
- Dam_Breker.prg
- Dam_Buster.prg
- Dam_Buster_(alternative).prg
- Dam_Buster_Courbois.prg
- Dama_Cinese_3D.prg
- Dama_Cinese_NSG.TAP.zip
- Dama_Cinese_NSG.prg
- Dama_Edizioni_Foglia.TAP.zip
- Dama_Edizioni_Foglia.prg
- Dama_Go_Games_18.TAP.zip
- Dama_Hungarian.prg
- Dama_J.Soft.prg
- Dama_Mantra.TAP.zip
- Dama_NSG.TAP.zip
- Dama_NSG.prg
- Dama_P_2000.prg
- Dama_Super_Commodore.prg
- Dama_Systems.prg
- Dame_Internationale_Version.prg
- Dame_WLS.d64.gz
- Dammen.prg
- Damned_Castle.prg
- Danger Willy.prg
- Uploaded by Lavina/GOTU
- Danger!_Adventurer_At_Work!.prg
- Danger!_Adventurer_At_Work!_Two.prg
- Danger-Willi.d64.gz
- Danger.d64.gz
- One sided game with digital musics by Jimy/EDC.
- Danger_Diamonds.prg
- Danger_Mine.TAP.zip
- Danger_Zone.TAP.zip
- Danger_Zone.prg
- Danger_Zone_Shockway_Rider.d64.gz
- Dangerous_Fog.prg
- Dangerous_Mission.prg
- Dangerous_Robot_1.prg
- Dangerous_Robot_2.prg
- Dangerous_Stones.prg
- Dark Side.prg
- Dark_Caves.TAP.zip
- Dark_Caves_Go_Games_45.TAP.zip
- Dark_Mansion.prg
- Dark_Planet_+4.prg
- Dark_Tower_5.prg
- Dark_Tower_5_Sys7744.prg
- Dark_Tower_Go_Games_29.TAP.zip
- Darkest_Hour.prg
- Darthmoor.TAP.zip
- Darts.TAP.zip
- Das_Bierspiel.prg
- Das_Erbe_Des_Ushers.prg
- Das_Gift.prg
- Das_Leere_Grab_Im_Moor.prg
- Das_Letzte_Z_V1.0.prg
- Das_Praesidentspiel.prg
- Das_Raetsel_Der_7_Kolonie.d64.gz
- Das_Raetsel_Der_7_Kolonie_g64.zip
- Das_Raetsel_Der_7th_Colonie.TAP.zip
- Das_Raetsel_Um_Die_7_Kolonie_Fixed.d64.gz
- Das_Reich_broken_d64.zip
- Das_Weltspiel.d64.gz
- Das_Weltspiel_Metalmorphosis.d64.gz
- Data_Media_Collection_1.TAP.zip
- Data_Media_Collection_1.zip
- Data_Media_Collection_2.TAP.zip
- Data_Media_Collection_2.zip
- Davids_Midnight_Magic.prg
- Davis_Cup.prg
- De_Car_Race.prg
- De_Luxe_Caves.prg
- Deadline.d64.gz
- Deadline_Z-Machine.d64.gz
- Deadly_Adventure.prg
- Deadly_Adventure_Fishhack.prg
- Deadly_Mission.d64.gz
- Death Ships.prg
- Death_Angel.TAP.zip
- Death_Caves.TAP.zip
- Death_Gallery.TAP.zip
- Death_Grid.TAP.zip
- Death_Mission.TAP.zip
- Death_Or_Glory.TAP.zip
- Death_Or_Glory.prg
- Death_Or_Glory.zip
- Death_Planet.d64.gz
- Death_Race.prg
- Death_Race_+.prg
- Death_Race_16.TAP.zip
- Death_Race_16_10_Computer_Hits_3.TAP.zip
- Death_River.prg
- Death_River.zip
- Death_Sector.TAP.zip
- Death_Sector_d64.zip
- Death_Strike.TAP.zip
- Death_Tunnel.TAP.zip
- Death_Underground.TAP.zip
- Death_Valley.prg
- Death_Wake.TAP.zip
- Dec Stone.prg
- Decathlon.TAP.zip
- Decathlon_2.TAP.zip
- Deck_Wreck_Demokracy_English.prg
- Deck_Wreck_Demokracy_Hungarian.prg
- Decton.prg
- Dedalo_C16_MSX_5.prg
- Dedalus.TAP.zip
- Dedalus.prg
- Dedalus_3D.prg
- Dedalus_3D_Soft.TAP.zip
- Dedalus_Byte_Games_31.TAP.zip
- Dedalus_German.prg
- Dedalus_Labyrinth.prg
- Deep_Mines.TAP.zip
- Deepspace.prg
- Defender of the Crown v8.prg
- Defender.TAP.zip
- Defender_Of_The_Crown_V7.prg
- Defender_Of_The_Crown_V7_(hungarian).prg
- Defense.prg
- Defiance.prg
- Deflex_Remake.prg
- Deggendorf.prg
- Deja Vu-1.d64.gz
- Deja Vu-2.d64.gz
- Delta_Force.TAP.zip
- Delta_Force_Trinacria.prg
- Deltacycle.TAP.zip
- Demolition.G64.zip
- Demolition.TAP.zip
- Demolition.prg
- Demolition_Bitsoft.d64.gz
- Demolition_Bitsoft.prg
- Demolition_Dutch.prg
- Demolition_Tarzan.prg
- Demolition_The_Raven.prg
- Demon_Knight.prg
- Demonok_Birodalma.TAP.zip
- Demonok_Birodalma_Fusion.d64.gz
- Demonok_Birodalma_Fusion_onefile.prg
- Demonok_Birodalma_Game.prg
- Demonok_Birodalma_Intro.prg
- Demonok_Birodalma_hack_Knipper.d64.gz
- Demonok_Trained.prg
- Demonsdom.prg
- Demonsdom_(hack_Skoro).prg
- Demonsdom_+.prg
- Denever.TAP.zip
- Denever.prg
- Denis_Through_The_Drinking_Glass.prg
- Denise (Hollywood Poker).prg
- Uploaded by Lavina of Gotu
- Depeer_Dungeon.TAP.zip
- Depeer_Dungeon.prg
- Depth_Charge.prg
- Der_Pfad_Im_Dschungel.G64.zip
- Der_Pfad_Im_Dschungel.TAP.zip
- Der_Pfad_Im_Dschungel.d64.gz
- Der_Rote_Baron.prg
- Derby.TAP.zip
- Derby_Day.prg
- Derelict.prg
- Desert_C16_MSX_24.TAP.zip
- Desert_Fox.prg
- Desert_Go_Games_32.TAP.zip
- Desert_Kid.TAP.zip
- Desert_Kid.prg
- Desert_Of_Destiny.prg
- Deserto.TAP.zip
- Desperados_d64.zip
- Destroyer.TAP.zip
- Destroyer.prg
- Destructor_(C16_MSX_35).TAP.zip
- Destructor_Byte_Games_21.TAP.zip
- Destructor_Byte_Games_29.TAP.zip
- Destructor_Byte_Games_35.TAP.zip
- Destructor_Go_Games_43.TAP.zip
- Det_Mystiske_Rumskib.prg
- Deviazioni.prg
- Devil_Paint.prg
- Devils_Castle.TAP.zip
- Devils_Island.prg
- Devils_Jackpot.prg
- Dex II.prg
- Dex.prg
- Diablo.TAP.zip
- Diabolo_(C16_MSX_37).TAP.zip
- Diagon.sys12888.prg
- Diagon_Byte_Games_21.TAP.zip
- Diam.prg
- Diam_++.prg
- Diam_Courbois.prg
- Diamanten.prg
- Diamantenfieber.prg
- Diamond Town.prg
- Uploaded by Lavina/GOTU
- Diamond.TAP.zip
- Diamond.prg
- Diamond_Hunt_1.prg
- Diamond_Hunt_2.prg
- Diamond_Hunt_3.prg
- Diamond_Hunt_4.prg
- Diamond_Hunt_Excellent.prg
- Diamond_Hunter.d64.gz
- Diamond_Hunter_hungarian.prg
- Diamond_King_Size.prg
- Diamond_Mine.TAP.zip
- Diamond_Mine.prg
- Diamond_Mine_2.TAP.zip
- Diamond_Mine_2.d64.gz
- Diamond_Mine_2.prg
- Diamond_Mine_2_+4.TAP.zip
- Diamond_Mine_2_The_Byte.prg
- Diamond_Mine_Byte_Games_16.TAP.zip
- Diamond_Trail.prg
- Diamonds.prg
- Diamonds_Go_Games_22.TAP.zip
- Diamonds_Mine.TAP.zip
- Diamonds_Mine_Go_Games_31.TAP.zip
- Diamonds_Rush.TAP.zip
- Dice.TAP.zip
- Dice.prg
- Dice_Roll.prg
- Dicerama.prg
- Die_Boese_Sechs.prg
- Die_Grosse_Handelsreise.d64.gz
- Die_Hoelle_Von_P19.prg
- Die_Seefahrt.G64.zip
- Die_Seefahrt.TAP.zip
- Die_Seefhart.prg
- Die_Tuerme_Von_Hanoi_Pluvi.prg
- Die_Verlassene_Burg.d64.gz
- Difesa.TAP.zip
- Difesa_Aliena.prg
- Difesa_Jackson.prg
- Digger.TAP.zip
- Digger.prg
- Diggy.prg
- Digiloi.prg
- Digiloi4_S.prg
- Digital Ball.prg
- Digital_Diamond.prg
- Digits.prg
- Ding Bat.prg
- Dingbat.TAP.zip
- Dingbat.prg
- Dingbat_+.prg
- Dingbat_CGO.prg
- Dingbat_Pit.prg
- Dingbat_Shadowsoft_d64.zip
- Diplomats_Dilemma.prg
- Dirigibile.TAP.zip
- Dirty_Den.TAP.zip
- Dirty_Den.prg
- Dirty_Den_Armati.TAP.zip
- Discesa_Lunare.prg
- Disco_Adventure.prg
- Discovery.TAP.zip
- Discovery_Byte_Games_23.TAP.zip
- Distichon_V1.0.prg
- Dixi_A_Megmento.prg
- Dixi_A_Megmento_Packed.prg
- Dizaster Blaster.prg
- Dizzi Dice.prg
- Dizzy 3.2.prg
- Dizzy III.prg
- Dizzy IV.TGMS.prg
- Dizzy Prince of Yorkfolk.prg
- Dizzy_+2.prg
- Dizzy_-_The_Ultimate_Cartoon_Adventure.d64.gz
- Dizzy_Collection.d64.gz
- Dizzy_Collection_d64.zip
- Dizzy_II_-_Treasure_Island_Dizzy.prg
- Dizzy_Three_And_A_Half.prg
- Dizzy_V_-_Spellbound_Dizzy.d64.gz
- Dock_Work_Pro.prg
- Dock_Workers.prg
- Docsters_Digger.prg
- Dodge_City.prg
- Dodgy.TAP.zip
- Dogfight.TAP.zip
- Dogpile_School.prg
- Domingo.prg
- Domingo_fix_Rudiger.prg
- Domino.prg
- Uploaded by Lavina/GOTU
- Domino_(EVS).prg
- Domino_(hungarian).prg
- Domino_Courbois.prg
- Domino_Csupa_Szuper_Jatek.prg
- Domino_Deluxe.prg
- Domino_Hika-Soft.prg
- Domino_Janot-Soft.prg
- Domino_King_Size.prg
- Domino_New_Peek.prg
- Domino_basic.prg
- Domino_basic_hungarian.prg
- Domper.prg
- Don_Paint_d64.zip
- Donald_Duck.prg
- Donald_Kacsa.prg
- Donkey_Kong.prg
- Donkey_Kong_+.prg
- Donkey_Kong_Kinkey_Dong.prg
- Doolhof_2.prg
- Dooly.d64.gz
- Dooly_+.prg
- Dooly_TCFS.prg
- Doomball.prg
- Doomdarks_Revenge.prg
- Doomed_PETSCII_Pacman.prg
- Doors.prg
- Dork's Dilemma.prg
- Uploaded by Lavina/GOTU
- Dork_Dave_And_The_Dirty_Trick.d64.gz
- Dorks_Dilemma_+25_levels.prg
- Dorks_Dilemma_C16_Classics.TAP.zip
- Dorks_Dilemma_MSH.TAP.zip
- Dot_Racer_Commodore_User.prg
- Dots_Eater.TAP.zip
- Dots_New_Peek.prg
- Double_Blocks.prg
- Double_Fantasy.prg
- Double_Link.prg
- Doungeon.TAP.zip
- Down_Among_The_Dead_Men_Dual_Drive_d64.zip
- Down_Hill.prg
- Downhill_Skier.prg
- Downhill_Skier_packed.prg
- Dr_Chip.prg
- Dr_Jekyll_And_Mr_Hyde_d64.zip
- Dracula_Adventure.prg
- Dracula_II.prg
- Dracula_Lord_Of_The_Darkness.d64.gz
- Draculas_House.d64.gz
- Drag.prg
- Dragon-Fly.prg
- DragonSlayer.TAP.zip
- DragonSlayer.d64.gz
- Dragon_And_Knight.prg
- Dragon_Island.prg
- Dragon_Maze.prg
- Dragon_Wars_d64.zip
- Dragons_Castle.TAP.zip
- Dragons_Den.prg
- Dragons_Lair.prg
- Dragster.TAP.zip
- Dragster_C16_MSX_34.TAP.zip
- Dragster_Go_Games_33.TAP.zip
- Drakula_Kastelya.prg
- Draughts_ICPUG.prg
- Draughts_german.prg
- Draw_Poker.prg
- Draw_Poker_ICPUG.prg
- Dream_N_9.TAP.zip
- Dreamin.TAP.zip
- Drei_Action-Spiele.prg
- Drei_Gewinnt.d64.gz
- Dreikamp.prg
- Dreikampf.prg
- Drenner.TAP.zip
- Drenner.prg
- Driller.prg
- Dripstones.prg
- Drive!.d64.gz
- Driver_Go_Games_48.TAP.zip
- Droid.prg
- Droid_Compute_Mit.prg
- Droid_One.TAP.zip
- Droid_One.prg
- Droids.TAP.zip
- Drol.d64.gz
- Du_Oder_Ich.prg
- Dudaorru_Patric.TAP.zip
- Dudaorru_Patric.prg
- Dudaorru_Patric_hack_PPCS.prg
- Dudaorru_Patric_hack_hiscore_reset.prg
- Duel.TAP.zip
- Duel_PLUG.prg
- Duell.prg
- Duikboot.prg
- Dumper.prg
- Dune_Buggy_Go_Games_42.TAP.zip
- Dune_Buggy_dutch.prg
- Dungeon.prg
- Dungeon_(BND).prg
- Dungeon_Extended_(BND).prg
- Dungeon_Golden_Disc.prg
- Duo_Draughts.prg
- Duotris.prg
- Dvoboj_II.prg
- Dyania.d64.gz
- Dynamite_Dan.TAP.zip
- Dynamix.prg
- Dynamix_+++.d64.gz
- Dynamoid.prg
- Dynamoid_Original.prg
- deadmen.d81.gz
- distichon.d64.gz
- e/
- E-Werk.zip
- Eagle-7.TAP.zip
- Earth_Defender.prg
- Earth_Invaders.prg
- Earth_Of_Fire.TAP.zip
- East_Calling_West.prg
- East_Calling_West_2_Ripped.prg
- Easter_Time.TAP.zip
- Easter_Time_part_1.prg
- Easter_Time_part_2.prg
- Easy_Tetris.prg
- Eat_It!.TAP.zip
- Eat_Man.prg
- Echecs_Pour_Deux.d64.gz
- Ecotec.prg
- Edam.TAP.zip
- Educa_&_Spel.prg
- Edy_Ant.TAP.zip
- Egon.d64.gz
- Egon.prg
- Egy_Kis_Basic.prg
- Egy_Varos_Lebombazasa.prg
- Egyptian_Cript.TAP.zip
- Egyptian_Tomb.prg
- Ehes_Kigyo.prg
- Ehes_Kigyok.prg
- Eierlaufen.prg
- Eight_Feet_Under.d64.gz
- Eighth_Wonder.TAP.zip
- Eights.d64.gz
- Einarmiger_Bandit.prg
- Einsiedlerspiel.prg
- El_Panel.prg
- Electron.d64.gz
- Eledil.prg
- Eletjatek.prg
- Eletjatek_V1.2.prg
- Elfmeter-schiessen.d64.gz
- Elhagyatott-Varos.prg
- Elicaccia.TAP.zip
- Eliciclus.prg
- Elicottero.TAP.zip
- Elite Squad.prg
- Elite.prg
- The famous space simulation, converted from the Commodore 64 version.
- Elite_+.prg
- Elite_+4_Flicker_Free.prg
- Elite_+4_Flicker_Free_Pi.prg
- Elite_BPL.prg
- Elite_Csory.prg
- Elite_Trained.d64.gz
- Eliza.prg
- Ellenorzo.prg
- Elvarazsolt Kastely.prg
- Elvarazsolt_Kastely_HPDE.prg
- Elveszett_Elemek.prg
- Emerald_Mine.TAP.zip
- Emerald_Mine.prg
- Emerald_Mine.zip
- Emerald_Mine_2.prg
- Emerald_Mine_3.prg
- Emerald_Mine_Cracker_Duo.prg
- Emerald_Mine_II.G64.zip
- Emerald_Mine_II.TAP.zip
- Emerald_Mine_II.prg
- Emerald_Mine_II_Steeler.prg
- Emerald_Mine_MOD.prg
- Emerald_Mine_Obelix.prg
- Enchanted_Isle_+.prg
- Encounter.prg
- End Zone 2.prg
- Endzone.prg
- Endzone_+4.prg
- Endzone_2_+++.prg
- Endzone_Plus_4.prg
- Enemy.d64.gz
- Enemy_fixed.d64.gz
- Enemy_hungarian.d64.gz
- English_Quiz.TAP.zip
- Eniac_II.prg
- Enigma.TAP.zip
- Enigma.prg
- Enigma_Adventure.prg
- Enigma_Armati.TAP.zip
- Enigma_C16_MSX_16.TAP.zip
- Enigma_Computer_Software.TAP.zip
- Enigma_TTI.d64.gz
- Entenjagd.prg
- Enterprise_Go_Games_40.TAP.zip
- Enterprise_Go_Games_43.TAP.zip
- Enterprise_HG.prg
- Eoroid Pro.zip
- Epsilon.d64.gz
- Erik_The_Viking.prg
- Escalator.TAP.zip
- Escape From Psylon.prg
- Escape From Pulsar 7.prg
- Escape Pro.d64.gz
- Escape.d64.gz
- Escape.prg
- Escape_(german)_NTSC.prg
- Escape_16.prg
- Escape_2_Tape.prg
- Escape_And_Evasion.prg
- Escape_From_Raka-Tua_+4.prg
- Escape_ICPUG.d64.gz
- Escape_Intro_(german)_NTSC.prg
- Escape_To_Freedom.prg
- Escape_To_Murky_Woods.d64.gz
- Escape_To_Murky_Woods_Status-Bar.d64.gz
- Escape_d64.gz
- Esotera.prg
- Eszveszto Utveszto.prg
- Euchre_Compiled.prg
- Europe_Quiz.prg
- Europe_War.prg
- European Games.prg
- Uploaded by Lavina/GOTU
- European_Soccer_Finals.TAP.zip
- European_Soccer_Finals.prg
- European_Soccer_Finals_32K.prg
- European_Soccer_Finals_Headbangers.prg
- European_Soccer_Finals_Krussoft.d64.gz
- European_Soccer_Finals_Power_Pack_Anco.TAP.zip
- Evasione.prg
- Ewox.GOTU.prg
- Excalibur_d64.gz
- Exorcist.prg
- Cracked from a Commodore 16 tape and crunched with PuCrunch.
- Exorcist.readme
- Instructions for Exorcist.
- Exorcist_+5M.prg
- Exorcista.prg
- Exorcista_Drean.TAP.zip
- Exorcista_Drean.prg
- Exorepathers.prg
- Exploding_Fist_+5MD!.prg
- Exploding_Fist_C64.prg
- Explorer.prg
- Explorer_Byte_Games_26.TAP.zip
- Explorer_Byte_Games_31.TAP.zip
- Explorer_C16_MSX_7.TAP.zip
- Explorer_Go_Games_12.TAP.zip
- Explorer_Go_Games_31.TAP.zip
- Explorer_PLUG.prg
- Explosion_9x9.prg
- Explosion_Gogosoft.prg
- Explosive Net.prg
- Export_Import.prg
- Express_Risk.TAP.zip
- Extasy++.prg
- Extasy.prg
- Extra Airwolf WKS.prg
- Extra Airwolf.prg
- Extra_Tutti_Frutti_1_+1.prg
- Extra_Tutti_Frutti_2_+1.prg
- Eye Of Kadath.prg
- f/
- F1_Simulator_C_Sys14989.prg
- F1_Simulator_D_Sys14989.prg
- F1_Simulator_E_Sys14989.prg
- F1_Simulator_F_Sys14989.prg
- FREAX_Normal.prg
- FREAX_v27.prg
- FREAX_v32.prg
- Faerie.prg
- Fahrt_Auf_Der_Autobahn_Muenchen-Berlin.prg
- Fal.prg
- Falbontas.prg
- Falbonto_ML.prg
- Falcon.TAP.zip
- Falcon_Byte_Games_22.TAP.zip
- Falcon_Go_Games_24.TAP.zip
- Falcon_Quest.prg
- Falling-Zone.d64.gz
- Falling_to_Pieces.d64.gz
- Fallout.prg
- Faltores.TAP.zip
- Faltores.prg
- Faltores_Charlemagne.prg
- Family-Quiz.prg
- Fancy_World.zip
- Fantaball.TAP.zip
- Fantasmi.TAP.zip
- Fantasmi.prg
- Fantasticn.prg
- Fantatron.prg
- Fantatron_Courbois.prg
- Fantatron_Go_Games_17.TAP.zip
- Fantil.prg
- Far_West.TAP.zip
- Far_West_(C16_MSX_39).TAP.zip
- Far_West_Byte_Games_25.TAP.zip
- Farao_Atka.prg
- Farao_Es_A_Piramis.prg
- Faraos_Skat.prg
- Farbquadrat.prg
- Farm_Game.prg
- Fast.prg
- Fast_Food.prg
- Fast_Food_Byte_Games_1.TAP.zip
- Fast_Food_Byte_Games_1.prg
- Fearless.TAP.zip
- Feasibility_Experiment_(Csory).prg
- Feasibility_Experiment_+4.prg
- Feed_The_Pony.prg
- Feels_Like_A_City.prg
- Feels_Like_A_City_(fixed).prg
- Feindfahrt_U_107_Krussoft.d64.gz
- Feindlahrt_U107_cracked.d64.gz
- Feindlahrt_U107_d64.zip
- Felcsut_Tycoon.prg
- Felcsut_Tycoon_2021_Update.prg
- Felkaru Bandita.prg
- Fenner.TAP.zip
- Ferrox.prg
- Ferry.prg
- Ferry_Pilot.TAP.zip
- Ferryboat.prg
- Feuerwehr.prg
- Fiammiferi.prg
- Fiammiferi_(german).prg
- Fight_In_Space.d64.gz
- Fight_In_The_Desert.d64.gz
- Fight_In_The_Desert.prg
- Fighters.TAP.zip
- Fighters.prg
- Fighting_Warrior.TAP.zip
- Fighting_Warrior.prg
- Fighting_Warrior_Alt.TAP.zip
- Fighting_Warrior_ECO.d64.gz
- Fighting_Warrior_Oscar.prg
- Fighting_Warrior_TBL.prg
- Filetto.TAP.zip
- Filetto_Editoriale_Video.TAP.zip
- Filetto_Editoriale_Video.prg
- Find_A_Pair.prg
- Find_Another_Way_Again.d64.gz
- Find_It.TAP.zip
- Finder.TAP.zip
- Finder_Byte_Games_27.TAP.zip
- Finder_Go_Games_37.TAP.zip
- Finders-Keepers.prg
- Finders_Keepers.TAP.zip
- Finders_Keepers_+4.prg
- Finders_Keepers_MGR_G4C8C.prg
- Finders_Keepers_PCS.prg
- Fingers_Malone.TAP.zip
- Fingers_Malone.prg
- Fingers_Malone_TSG.d64.gz
- Fiori_Spaziali.TAP.zip
- Fire-Galaxy.G64.zip
- Fire-Galaxy.TAP.zip
- Fire-Galaxy.prg
- Fire_Ant_Byte_Games_18.TAP.zip
- Fire_Copter.prg
- Fireant.sys6915.prg
- Uploaded by Lavina/GOTU
- Firefighter.prg
- Firefox.TAP.zip
- Firefox.prg
- Firefox_Basic.prg
- Firefox_Byte_Games_33.TAP.zip
- Firelab.prg
- Firelab_HJD_Games.prg
- Firelab_Tarzan.prg
- Firestar.TAP.zip
- Firm_Base.prg
- Firm_Base_+.prg
- Firm_Base_Sid.prg
- First_Position.TAP.zip
- Fish!_d64.zip
- Five_Star_Games.TAP.zip
- Five_Star_Games_II.TAP.zip
- Flags_Of_World.prg
- Flappy.TAP.zip
- FlappyFly_B10L.prg
- Flappy_Bird_256.prg
- Flappy_Dot.prg
- Flappy_Fly.prg
- Flappy_Sys4097.prg
- Flaschbier.prg
- Flaschbier_Intro.prg
- Flash Bier.prg
- Flash Gordon.prg
- Uploaded by Lavina/GOTU
- Flashball.prg
- Flight Simulator II.d64.gz
- Flight_From_Airia.prg
- Flight_Master.prg
- Flight_Path_737.TAP.zip
- Flight_Path_737.prg
- Flight_Path_737_Armati.TAP.zip
- Flight_Path_737_Earlier.TAP.zip
- Flight_Path_737_Earlier_C16_Only.TAP.zip
- Flight_Path_737_Floppy_Robby.prg
- Flight_Path_737_M&M.prg
- Flight_Path_737_M&M.zip
- Flight_Path_737_Power_Pack_Anco.TAP.zip
- Flight_Simulator_C16.prg
- Flight_Simulator_Computer_Set_3.TAP.zip
- Flight_Simulator_II_C16_MSX_9.TAP.zip
- Flight_Simulator_Zero_15.TAP.zip
- Flight_Zero-One-Five.TAP.zip
- Flight_Zero-One-Five.prg
- Flip_Ball.prg
- Flipper Editor.prg
- Flipper Set.prg
- Flipper_(AMA).prg
- Flipper_(C16_MSX_36).TAP.zip
- Flipper_Basic.prg
- Flipper_Cinese.prg
- Flipperking.prg
- Flipperking_Home-soft.prg
- Floh.d64.gz
- Flood16.d64.gz
- FloodIt.prg
- Flopp.prg
- Florbingel.prg
- Flottenmanoever.prg
- Flower.prg
- Flower_C16.prg
- Flower_Courbois.prg
- Flower_Sky.TAP.zip
- Flowers_Courbois.prg
- Flugos_Futam.prg
- Flugsimulator.prg
- Flushing_Meadows.TAP.zip
- Flushing_Meadows_Go_Games_40.TAP.zip
- Flying_Bike.TAP.zip
- Fo_Falbonto.prg
- Football_Hot-Seat.prg
- Football_Manager.TAP.zip
- Football_Manager.d64.gz
- Football_Manager_C16_MSX_12.TAP.zip
- Football_Manager_Plus_4_Enhanced.prg
- Footballer_Of_The_Year.TAP.zip
- Footballer_Of_The_Year_+4.TAP.zip
- Footballer_Of_The_Year_+4.prg
- Footballer_Of_The_Year_C16.prg
- Footman.TAP.zip
- Forbidden_City.prg
- Forbidden_Crypt.prg
- Forcefield.prg
- Forest_Of_Evil.prg
- Forestwalk.prg
- Formicaio.TAP.zip
- Formula 1 Simulator.prg
- Formula_1.TAP.zip
- Formula_1_Simulator_2.prg
- Formula_1_Simulator_3.prg
- Formula_1_Simulator_4.prg
- Formula_1_Simulator_5.prg
- Formula_1_Simulator_7.prg
- Formula_1_Simulator_8.prg
- Fortress Underground.prg
- Uploaded by Lavina/GOTU
- Fotoreporter.prg
- Foxish.prg
- Frank Bruno Boxing.d64.gz
- Frank_Brunos_Boxing.TAP.zip
- Frank_Brunos_Boxing.zip
- Frank_Brunos_Boxing_Floppy_Robby.zip
- Frank_Brunos_Boxing_German_Instructions.zip
- Franklin.TAP.zip
- Freddy Hardest.prg
- Freek Out G2A00.prg
- Freescaped.d64.gz
- Fremdwoerter.prg
- Frenesis.prg
- Frenesis_(C16_MSX_37).TAP.zip
- Fressman.prg
- Friendly_Alien.prg
- Friendly_Software_1.TAP.zip
- Friendly_Software_4.TAP.zip
- Frigylada.prg
- Frog Jump.prg
- Frog-Boy.prg
- Frog-Boy_Hungarian.prg
- Frog_Courbois.prg
- Frog_Foglia.TAP.zip
- Frog_Match.prg
- Frog_Systems_German.TAP.zip
- Frog_Systems_German.prg
- Frogger.prg
- Frogger_Color_Graphic.prg
- Frogger_Courbois.d64.gz
- Frogger_NTSC.d64.gz
- Frogger_Robtek.prg
- Frogger_Section_9.prg
- Frogger_Werner-soft.d64.gz
- Froggy.prg
- Froggy_APS.prg
- From_Out_Of_A_Dark_Night_Sky.d64.gz
- From_Out_Of_The_Snow.d64.gz
- From_Out_Of_The_Snow_Status-Bar.d64.gz
- Fruit.TAP.zip
- Fruit_Game.TAP.zip
- Fruit_Game_TDH.prg
- Fruit_Hoot.prg
- Fruit_Machine.prg
- Fruit_Machine_Amvic.prg
- Fruit_Party.TAP.zip
- Frutty_Man_+4.prg
- Frutty_Man_16.prg
- Fuddo_And_Slam.d64.gz
- Fuddo_And_Slam_2.d64.gz
- Fuddo_And_Slam_Status-Bar.d64.gz
- Fuel_Shuttle.TAP.zip
- Fuga_Dallo_Spazio_Profondo.prg
- Furetto.TAP.zip
- Furetto.prg
- Furetto_MP.prg
- Fury.TAP.zip
- Fury.sys4120.prg
- Uploaded by Lavina/GOTU
- Fury_Systems_German.TAP.zip
- Fury_Systems_German.prg
- Fury_Trinacria.prg
- Fussball-manager.d64.gz
- Fussball-manager_V2.0_+4.prg
- Fussball-profi.d64.gz
- Fussball_Bundesliga_Pro.d64.gz
- Fussballmanager.prg
- Future Knight.prg
- Future_Action.d64.gz
- Future_Bomber.prg
- Future_Games.prg
- Future_Knight.TAP.zip
- Future_Knight.prg
- Future_Knight.zip
- Future_Knight_ECO_d64.zip
- Future_Knight_Timothy_Floyd.prg
- Future_Knight_Top30.TAP.zip
- Future_Shock.TAP.zip
- Future_Shock_ECO_d64.zip
- Future_Shock_Trinacria.prg
- Future_War.prg
- Future_Wars_(preview).prg
- Futureshock.TAP.zip
- freax-c16.prg
- Freax - Space Invaders clone by A.Millett
- freescaped.d64.gz
- 4 Games ported from 3d construction set.
- g/
- G-Man.prg
- G-Man_Byte_Games_20.TAP.zip
- G-Man_Editor.prg
- G-Man_Trained.prg
- G-man.TAP.zip
- G-man_Byte_Games_1.TAP.zip
- G-man_Byte_Games_1.prg
- G-man_Computer_Set_15.prg
- GM-Hunt.prg
- GTE.prg
- Gaertner.TAP.zip
- Gaertner.prg
- Galactic_Battle.prg
- Galactic_Mission.prg
- Galactic_Raid.TAP.zip
- Galactica_Go_Games_29.TAP.zip.zip
- Galaga.TAP.zip
- Galaktica.TAP.zip
- Galaktik_Battle.TAP.zip
- Galaxia.TAP.zip
- Galaxian.TAP.zip
- Galaxian.prg
- Galaxian_Plus4.prg
- Galaxian_Plus4.zip
- Galaxians.prg
- Uploaded by Lavina/GOTU
- Galaxions_(joystick).prg
- Galaxions_10_Computer_Hits_3.TAP.zip
- Galaxions_Byte_Games_24.TAP.zip
- Galaxis.prg
- Galaxis_Courbois.prg
- Galaxy.TAP.zip
- Galaxy_Byte_Games_27.TAP.zip
- Galaxy_C16_MSX_1.TAP.zip
- Galaxy_C16_MSX_1.prg
- Galaxy_Raid.TAP.zip
- Galaxy_Wars.prg
- Galgenraten.d64.gz
- Galgenraten_onefile.prg
- Galgenspiel.prg
- Galgje.prg
- Galgje_C1610.prg
- Galgje_Raden.d64.gz
- Galli.d64.gz
- Galli_+4.d64.gz
- Gallow.prg
- Game_Forth.prg
- Game_Max_1.prg
- Game_Mix_1.prg
- Game_Mix_2.prg
- Game_Mix_3.prg
- Game_Of_Kings.prg
- Game_Of_Life.prg
- Game_Of_Life_Courbois.prg
- Game_Preview.prg
- Gamebooks_d81.zip
- Gamebox_1.prg
- Games_Creator_C16.TAP.zip
- Games_Creator_Plus4.TAP.zip
- Games_Designer.d64.gz
- Games_Music_I.prg
- Games_d64.zip
- Gammon.TAP.zip
- Gangster.d64.gz
- Ganymede.prg
- Garden_Bomber.prg
- Garden_hack_Werner-soft.d64.gz
- Gary_In_Action.prg
- Gary_In_Action_alt.prg
- Gate_Of_Power_(DoReCo_version)_d64.zip
- Gauntlet.TAP.zip
- Gauntlet_Of_Death.prg
- Geisterstadt.d64.gz
- Gem_Family_V0.01.prg
- Gempa.prg
- Generatore_Di_Quiz.prg
- Gengszter.prg
- Genius.d64.gz
- Genius_2.d64.gz
- Genius_2_Rel05.d64.gz
- Genius_3.d64.gz
- Genius_Rel04.d64.gz
- Genius_Rel05.d64.gz
- GeoLudo_d64.zip
- Geography_Europe.prg
- Get_It.prg
- Get_Ready.prg
- Getal_Raden_Extra.prg
- Gevecht_In_De_Hemel.prg
- Ghost Town USA.d64.gz
- Ghost-Runner.prg
- Ghost_Castle.d64.gz
- Ghost_Castle_1551.d64.gz
- Ghost_Hunt.prg
- Ghost_Town_+8_PAL_NTSC.prg
- Ghost_Town_+8_PAL_NTSC_(fixed).prg
- Ghost_Town_Adventure.prg
- Ghost_Town_Byte_Games_10.TAP.zip
- Ghost_Town_Byte_Games_10.prg
- Ghost_Town_Byte_Games_21.TAP.zip
- Ghost_Town_PAL_NTSC.prg
- Ghost_Town_Plus.prg
- Ghoster_3D.TAP.zip
- GhostsN_Goblins_Arcade_Version_STM.zip
- GhostsN_Goblins_Arcade_Version_d64.zip
- Ghosts_n_Goblins.TAP.zip
- Ghosts_n_Goblins.d64.gz
- Ghosts_n_Goblins_+4!.d64.gz
- Ghosts_n_Goblins_Flip-Flop.d64.gz
- Giana Sisters.prg
- Giana_Sisters_STM.zip
- Giant-Labyrinth.prg
- Giant_Labyrinth.prg
- Gibson 1.1.prg
- Gigantic_Monsters.prg
- Gigantic_Monsters_C64GFX.prg
- Gigantic_Monsters_Faster.prg
- Gigantic_Monsters_Faster_C64GFX.prg
- Gioco_Del_Fattore.prg
- Giorgio_Il_Giardiniere.prg
- Gladiator.prg
- Gli_Affari.TAP.zip
- Glider.TAP.zip
- GlitchSnake2.0.prg
- Glooper.TAP.zip
- Gnasher.TAP.zip
- Gnasher.prg
- Gnasher_Boemmel.prg
- Gnasher_No_Turbo.TAP.zip
- Gnome_Ranger_d64.zip
- Go-moku.prg
- Go-moku_(improved).prg
- Go.prg
- Go_Ahead!_GS.prg
- Go_C16.prg
- Go_For_A_Box.d64.gz
- Go_Games_1.TAP.zip
- Go_Games_10.TAP.zip
- Go_Games_11.TAP.zip
- Go_Games_12.TAP.zip
- Go_Games_13.TAP.zip
- Go_Games_14.TAP.zip
- Go_Games_15.TAP.zip
- Go_Games_16.TAP.zip
- Go_Games_17.TAP.zip
- Go_Games_18.TAP.zip
- Go_Games_19.TAP.zip
- Go_Games_2.TAP.zip
- Go_Games_20.TAP.zip
- Go_Games_21.TAP.zip
- Go_Games_22.TAP.zip
- Go_Games_23.TAP.zip
- Go_Games_24.TAP.zip
- Go_Games_25.TAP.zip
- Go_Games_26.TAP.zip
- Go_Games_27.TAP.zip
- Go_Games_28.TAP.zip
- Go_Games_29.TAP.zip
- Go_Games_3.TAP.zip
- Go_Games_30.TAP.zip
- Go_Games_31.TAP.zip
- Go_Games_32.TAP.zip
- Go_Games_33.TAP.zip
- Go_Games_34.TAP.zip
- Go_Games_35.TAP.zip
- Go_Games_36.TAP.zip
- Go_Games_37.TAP.zip
- Go_Games_38.TAP.zip
- Go_Games_39.TAP.zip
- Go_Games_4.TAP.zip
- Go_Games_40.TAP.zip
- Go_Games_41.TAP.zip
- Go_Games_42.TAP.zip
- Go_Games_43.TAP.zip
- Go_Games_44.TAP.zip
- Go_Games_45.TAP.zip
- Go_Games_46.TAP.zip
- Go_Games_47.TAP.zip
- Go_Games_48.TAP.zip
- Go_Games_5.TAP.zip
- Go_Games_6.TAP.zip
- Go_Games_7.TAP.zip
- Go_Games_8.TAP.zip
- Go_Games_9.TAP.zip
- Go_Moko_G1100.prg
- Goal!_Sys15895.prg
- Gobblers.prg
- Goblin.prg
- Godorugro_Jatek.prg
- Godzilla.TAP.zip
- Godzilla.prg
- Gold.TAP.zip
- Gold_G._Niehoff.prg
- Gold_Knight.TAP.zip
- Gold_Mine.TAP.zip
- Gold_Mine_Go_Games_39.TAP.zip
- Gold_Mine_Trinacria.prg
- Gold_Rush.TAP.zip
- Gold_Rush.prg
- Golden.prg
- Golden_Baton.prg
- Golden_Baton_+4.prg
- Golden_Baton_C16.TAP.zip
- Golden_Baton_MAT.prg
- Golden_Disc_013.zip
- Golden_Disc_019.zip
- Golden_Disc_048.zip
- Golden_Disc_052.zip
- Golden_Disc_058.zip
- Golden_Disc_059.zip
- Golden_Disc_062.zip
- Golden_Disc_063.zip
- Golden_Disc_064.zip
- Golden_Disc_069.zip
- Golden_Disc_080.zip
- Golden_Disc_089.zip
- Golden_Disc_090.zip
- Golden_Disc_091.zip
- Golden_Disc_093.zip
- Golden_Disc_097.zip
- Golden_II.prg
- Goldfieber.prg
- Goldgraeber_Goetholon.prg
- Goldrausch.prg
- Goldrush_Byte_Games_19.TAP.zip
- Goldrush_Courbois.prg
- Goldrush_Courbois_fixed.prg
- Goldrush_KOD.prg
- Goldrush_TSG.prg
- Golf Royal.prg
- Golf-Jatek.prg
- Golf.d64.gz
- Golf.prg
- Golf_(C16_MSX_40).TAP.zip
- Golf_16k.TAP.zip
- Golf_16k.prg
- Golf_Championship.TAP.zip
- Golf_Charlemagne.prg
- Golf_Data_Media.prg
- Golf_Data_Media_Atari.prg
- Golf_Go_Games_11.TAP.zip
- Golf_Go_Games_42.TAP.zip
- Golf_II.prg
- Golf_Mexican.prg
- Golf_NSG_USA_fixed.prg
- Golf_Player.d64.gz
- Golf_Player_Herbert_Koenig.d64.gz
- Golyocskak.prg
- Golyocskak_Deutsch.prg
- Gomba.prg
- The actual game found in Gomba.tap.gz.
- Gomba.tap.gz
- Cleaned-up tape image of Gomba, a Hungarian game. The original file name is
Csavargas, and the game title page says "Csavargás a gombák birodalmában".
Published by Novotrade 1988. Programmed by Greensoft. This is a role
playing game where you collect mushrooms in a dark forest.
- Good_Monkey.prg
- Good_Shot.d64.gz
- Goonies.d64.gz
- Goonies_1551_d64.gz
- Gordon_Saga.prg
- Gorenyterror.prg
- Gorgul.prg
- Gorilla.prg
- Gospel.TAP.zip
- Gra_Decyzyjna_Krolestwo.prg
- Gra_Sadystyczna_Lej.prg
- Grabstein_Dorf.prg
- Grafsteen_Dorp.prg
- Grand Prix Circuit.d64.gz
- Grand_Prix.prg
- Grand_Prix_Armati.TAP.zip
- Grand_Prix_Circuits_Single_File.prg
- Grand_Prix_MSH.TAP.zip
- Grandmaster.prg
- Graphic_Twister.prg
- Grattacieli.TAP.zip
- Grattacieli.d64.gz
- Graue_Move.prg
- Gravity_Boy_d64.zip
- Green_Beret.TAP.zip
- Green_Beret.d64.gz
- Green_Beret_C16_d64.zip
- Green_Beret_Go_Games_37.TAP.zip
- Green_Beret_Level1.d64.gz
- Green_Blood_Dual_Drive_d64.zip
- Green_Blood_d64.zip
- Green_Things_From_Outer_Space.prg
- Gremlin.prg
- Gremlins +4.prg
- Grid.prg
- GridIron.prg
- GridIron_V1.1.prg
- Gridloc.prg
- Gridrunner.prg
- Griglia_Atomica.prg
- Grisbi.TAP.zip
- Grungy Towers.prg
- Guadalcanal.TAP.zip
- Guerra Totale.prg
- Guerra_Di_Ufo.prg
- Guerra_Di_Zargon.TAP.zip
- Guerra_Estelar_hack_Merlin.prg
- Guerra_Galactica.prg
- Guerra_Numerica.prg
- Guess_The_Number.prg
- Guida_Pericolosa.prg
- Gulf_War.TAP.zip
- Gullwing_Falcon.TAP.zip
- Gullwing_Falcon.prg
- Gullwing_Falcon_Computer_Software.TAP.zip
- Gullwing_Falcon_MSH.TAP.zip
- Gulp!.TAP.zip
- Gun_Fight.prg
- Gun_Fun.prg
- Gunfright_SID.prg
- Gunfright_TED.prg
- Gunfright_V1.10_SID.prg
- Gunfright_V1.10_TED.prg
- Gunlaw.prg
- Gunlaw_Byte_Games_13.TAP.zip
- Gunner.prg
- Gunslinger.TAP.zip
- Gunslinger.prg
- Gunslinger.zip
- Guntilab.d64.gz
- Guntus.TAP.zip
- Guntus.prg
- Guritsd_A_Golyot.prg
- Guritsd_A_Golyot_Percze_Istvan.prg
- Gustavus.prg
- Gusztav Motorozik SYS5376.prg
- Guzzler.prg
- Guzzler_+.prg
- Guzzler_Armati.TAP.zip
- Gwnn+.prg
- Gwnn.prg
- Gyalogkakukk.prg
- Gyemantbanyasz.prg
- Gyorstakaritas.prg
- Gyorstakaritas_2.prg
- Gyufaszalak.prg
- giana_sisters.d64.gz
- greenblood.d81.gz
- h/
- HJD-memory.d64.gz
- HJD_Games.d64.gz
- Hajotorott.prg
- Halallabirintus.prg
- Halallabirintus_II.prg
- Halalos_Utveszto_II.prg
- Halleys_Spacemobile.prg
- Halma.prg
- Hamburger_Hill.TAP.zip
- Hamlet.prg
- Hamm_2000.prg
- Hammer_Mouse.prg
- Hammurabi.prg
- Hampstead.prg
- Hampton_Court.prg
- Hamster_Willy.prg
- Hamurabi.prg
- Hamurabi_Hungarian.prg
- Hamurabi_title.prg
- Handel.d64.gz
- Handelsreise.prg
- Hang_1k_Minigame2002.zip
- Hang_Man.prg
- Hanging_Joe.prg
- Hangman.prg
- Hangman_Adapted.prg
- Hangman_Amvic.prg
- Hangman_Commodore.prg
- Hangman_Commodore_Alternative.prg
- Hangman_ICPUG.prg
- Hangman_On_Places_In_New_Zealand.prg
- Hangman_PLUG.prg
- Hangman_Sigma.prg
- Hangmath.prg
- Hangmath_alternative.prg
- Hangmemoria.TAP.zip
- Hangmemoria.prg
- Hanoi-Torony.prg
- Hanoi.prg
- Hanoi_(Towers).prg
- Hanoi_Torony.prg
- Hanoi_Torony_Mantra_Software.prg
- Hanse_Plus_4.zip
- Harbour_Attack.TAP.zip
- Harbour_Attack.prg
- Harbour_Attack_CSP.TAP.zip
- Harbour_Attack_No_Turbo.TAP.zip
- Harc_Az_Eletert.prg
- Hard_Maze_3D.TAP.zip
- Hardworks.prg
- Harem_Adventure.prg
- Harrier.TAP.zip
- Hartenjagen.prg
- Hartenjagen_(german).prg
- Harvey Headbanger.prg
- Hat_Gyalog.prg
- Hat_In_The_Ring.TAP.zip
- Hat_In_The_Ring.prg
- Haunted_Forest.d64.gz
- Haunted_Hangar.TAP.zip
- Haunted_House_ICPUG.prg
- Haunted_Maze.TAP.zip
- Hazard.prg
- He-Man.TAP.zip
- Head Hunters.prg
- Head_Over_Heels.prg
- Head_Over_Heels_(hack_TBSO).prg
- Head_Over_Heels_(no_trainer).prg
- Heart_Hunt.prg
- Heart_Of_Ice_Dual_Drive_d64.zip
- Heartlight.prg
- Hebbes.prg
- Heebie_Jeebies.TAP.zip
- Heebie_Jeebies.prg
- Heebie_Jeebies_TBL.d64.gz
- Heebie_Jeebies_The_BCC.d64.gz
- Heil_Sperma.prg
- Hektik.TAP.zip
- Hektik.d64.gz
- Hektik.prg
- Helicopter_Edizioni_Foglia.TAP.zip
- Helicopter_Edizioni_Foglia.prg
- Helicopters.prg
- Helicopters_2.prg
- Helium.d64.gz
- Helix.d64.gz
- Helix_Fricisoft.prg
- Helix_MCA.prg
- Helix_NTSC.prg
- Hell-Driver.prg
- Hell_House.prg
- Hellgate.TAP.zip
- Hellgate_Go_Games_33.TAP.zip
- Hells_Helicopter.TAP.zip
- Helmut.prg
- Helmut_Feodor_Mascher.prg
- Helmut_Horst_Meyer.prg
- Helmut_hack_Courbois.prg
- Help_Them_T-man!.prg
- Helysegek.prg
- Heracleum_Mantegazzianum.prg
- Heracleum_Mantegazzianum_Compiled.prg
- Herakles_The_Early_Trials.prg
- Hercules.TAP.zip
- Hercules.prg
- Hercules_Megasoft.prg
- Hercules_Redux.prg
- Hero.d64.gz
- Heroic.d64.gz
- Heroic_2.d64.gz
- Heroic_2_1551.d64.gz
- Heros.prg
- Herpes_Or_Bust.prg
- Het_Klinkerspel.prg
- Hexaeder.prg
- Hexenkuche.prg
- Hi-Q.prg
- Hi-lo.prg
- Hibernated_1.d64.gz
- Hibernated_1_Directors_Cut_(R12).d64.gz
- Hibernated_1_Directors_Cut_(R6).d64.gz
- Hibernated_1_Directors_Cut_(R9).d64.gz
- Hidra.TAP.zip
- Hidra.prg
- Hidra_alternative.TAP.zip
- High_Flyer.prg
- High_Or_Low_Courbois.prg
- High_Tension.TAP.zip
- High_Tension_Trinacria.prg
- Higher_Or_Lower_Street_Games.prg
- Highway.TAP.zip
- Himalayan_Odyssey_+4.prg
- Hinterhalt.d64.gz
- Hiperspace.TAP.zip
- Hirsipuu.prg
- Hit_And_Miss_C16.TAP.zip
- Hit_And_Miss_C16.prg
- Hit_And_Miss_Plus4.TAP.zip
- Hit_And_Miss_Plus4.prg
- Hitball.prg
- Hitchhikers_Guide_To_The_Galaxy_Z-Machine.d64.gz
- Hladnokrvni_Jaka.prg
- Hobbit.prg
- Uploaded by Lavina/GOTU
- Hoehle_G._Niehoff.prg
- Hofstedes_Boeing-simulator_Home-soft.prg
- Hoher.prg
- Hokey.prg
- Hokken.prg
- Holdkutato.prg
- Hollenfeuer.d64.gz
- Hollywood Poker Denise.prg
- Hollywood Poker Isabell.prg
- Hollywood Poker Lorence.prg
- Hollywood Poker Pro-1.d64.gz
- Hollywood Poker Pro-2.d64.gz
- Hollywood Poker Stephanie.prg
- Hollywood_Poker.TAP.zip
- Hollywood_Poker.d64.gz
- Hombre.TAP.zip
- Hoofdsteden_Van_Europa.prg
- Hoover_Boover.prg
- Hopman.TAP.zip
- Hopman.prg
- Hopp_It.prg
- Hopper.TAP.zip
- Hoppit.TAP.zip
- Horror_Castle.prg
- Horror_House.TAP.zip
- Horror_Tunnel.prg
- Horse.prg
- Horse_Race_II.prg
- Hos Lovag.prg
- Hostage.prg
- Hotel_Plus4.prg
- House_Of_7_Gables.prg
- Hubschrauber.prg
- Hubschrauber_HSO.prg
- Huey_C-16.prg
- Huey_C-16_W_Mueller.prg
- Hueycobra.prg
- Hueycobra_Courbois.prg
- Hugohunt_d64.zip
- Humor.prg
- Hunde_Barco.prg
- Hungaroring.TAP.zip
- Hungaroring.prg
- Hungaroring_Hungarian.prg
- Hunter.GOTU.prg
- Hunter_Go_Games_22.TAP.zip
- Hunter_HJD.prg
- Hunter_basic.prg
- Hurkel.prg
- Hurkle.prg
- Huset_Med_De_Ti_Rum.prg
- Hustler.TAP.zip
- Hustler.prg
- Hydroines.d64.gz
- Hypa-ball.prg
- Hyper_Golf.TAP.zip
- Hyper_Snake.d64.gz
- Hyper_Space.TAP.zip
- Hyper_Space.prg
- Hyper_Sports_ECO_d64.zip
- Hyper_Sports_Plus.prg
- Hyperforce.TAP.zip
- Hyperforce.prg
- Hyperforce_Bitsoft.d64.gz
- Hyphen.prg
- Hypnotic_Caves.prg
- Uploaded by Lavina/GOTU
- heat_of_ice.d81.gz
- i/
- IPonG.prg
- ISS_Emergency.prg
- Uploaded by Lavina/GOTU
- I_Accuse.prg
- I_Passi_Della_Regina.d64.gz
- Ian_Bothams_Test_Match.TAP.zip
- Ian_Bothams_Test_Match.prg
- Ice-age.prg
- Ice_Hockey.prg
- Ice_Station_Zero.prg
- Icicle Works 3.prg
- Uploaded by Lavina/GOTU
- Icicle_Works_10.prg
- Icicle_Works_10_2.prg
- Icicle_Works_12.prg
- Icicle_Works_17.prg
- Icicle_Works_2.prg
- Icicle_Works_5.prg
- Icicle_Works_7.prg
- Icicle_Works_8.prg
- Icicle_Works_9.prg
- Icicle_Works_Editor.prg
- Icicle_Works_Editor_Suli.prg
- Icicle_Works_PCS.prg
- Icicle_Works_PCS_No_Intro.prg
- Icicle_Works_Professional.prg
- Icicle_Works_XVI.prg
- Icicle_Works_XX.prg
- Identikit_German.prg
- Idolabirintus.TAP.zip
- Idolabirintus_+.prg
- Idolabirintus_German.d64.gz
- Idolabirintus_KNM_CMS.prg
- Idolabirintus_TPPC.prg
- Idoregesz.prg
- Idoutazo.prg
- Igekotok.TAP.zip
- Igekotok.prg
- Igenevragozas.TAP.zip
- Ijaszverseny.prg
- Ikari Warriors.prg
- Ikari_Warriors_Alvosoft.prg
- Ikari_Warriors_Novasoft.zip
- Ikari_Warriors_TBL_d64.zip
- Il_Bruco_Innamorato.prg
- Il_Cuoco.TAP.zip
- Il_Gabbo.TAP.zip
- Il_Gioco_Della_Dama.prg
- Il_Gorilla.TAP.zip
- Il_Ladro.TAP.zip
- Il_Ladro.prg
- Il_Ladro_Go_Games_8.TAP.zip
- Il_Legionario.TAP.zip
- Il_Legionario.prg
- Il_Libro_Dei_Giochi_Per_Commodore_16_E_Plus4.TAP.zip
- Il_Lupo_E_I_5_Agnelli.prg
- Il_Mangiaquadro.prg
- Il_Pallone.prg
- Il_Pittore.TAP.zip
- Il_Pittore.prg
- Il_Pittore_Linguaggio_Macchina_16_20.TAP.zip
- Il_Pizzaiolo.TAP.zip
- Il_Pizzaiolo.prg
- Il_Poliziotto.TAP.zip
- Il_Postino.TAP.zip
- Il_Serpente.TAP.zip
- Impact.TAP.zip
- Imperium.prg
- Imperium_Compiled.prg
- Imperium_English.prg
- Imperium_English_Compiled.prg
- Imperium_Zero.prg
- Imperium_Zero_Compiled.prg
- Imperium_Zero_English.prg
- Imperium_Zero_English_Compiled.prg
- Impetus.prg
- Impossible_Mission_+4.prg
- The EPYX classic, lovingly ported
- In_Between.prg
- In_The_Navy.TAP.zip
- In_The_Navy.prg
- Incursore.TAP.zip
- Indian_Poker.prg
- Indiana_Joe.prg
- Indiana_Joe_Courbois.prg
- Indiana_Jones_II.d64.gz
- Indianapolis.TAP.zip
- Indianapolis_Softwell.prg
- Indoor Soccer.prg
- Indoor_Soccer_Brasil_Edition.prg
- Indoor_Sports.TAP.zip
- Indoor_Sports.d64.gz
- Indoor_Sports_2.prg
- Indoor_Sports_2_hack.prg
- Indoor_Sports_Crack.prg
- Indoor_Sports_FV-Soft.d64.gz
- Indoor_Sports_Novasoft.d64.gz
- Indoor_Sports_Obelix.d64.gz
- Indoor_Sports_PCS.prg
- Indoor_Sports_PGC.d64.gz
- Indoor_Sports_Single_File.prg
- Indoor_Sports_The_Trolls.d64.gz
- Indoor_Sports_hack.prg
- Inferno.TAP.zip
- Infidel.d64.gz
- Infiltrator.TAP.zip
- Ingrids Back-1.d64.gz
- Ingrids Back-2.d64.gz
- Inkak_Kincse.prg
- Innuhs_Pyramid.prg
- Insane_Enterprise_broken.d64.gz
- Inspector.prg
- Inspector_Clew-So.prg
- Intelligenza.prg
- Interceptor_Byte_Games_4.TAP.zip
- Interceptor_Edizioni_Foglia.prg
- International_Karate.d64.gz
- International_Karate.prg
- International_Karate_1st_level.prg
- International_Karate_2nd_level.prg
- International_Karate_3rd_level.prg
- International_Karate_4th_level.prg
- International_Karate_Preview.prg
- Interpol.prg
- Intervallo_Plus4.prg
- Intervallsuche.prg
- Into the Eagles Nest.prg
- Into_The_Deep.TAP.zip
- Into_The_Deep.prg
- Into_The_Deep_Micro_Cracking_LTD.prg
- Into_The_Eagles_Nest_Deluxe.prg
- Invaders.TAP.zip
- Invaders_Go_Games_2.TAP.zip
- Invaders_Livewire.TAP.zip
- Invaders_Livewire.prg
- Invaders_No_Turbo.TAP.zip
- Invaders_Of_Space.prg
- Invaders_Of_Space_Stephan_Koewing.prg
- Invaders_Systems.prg
- Invasion.prg
- Invasion_2000_AD_10_Computer_Hits_3.TAP.zip
- Invasion_Fall.prg
- Invasion_II.prg
- Invasione.prg
- Invasione_2000.TAP.zip
- Invasione_2000.prg
- Invasione_2000_Byte_Games_13.TAP.zip
- Invasores_hack_Merlin.prg
- Invasori.TAP.zip
- Invasori.prg
- Invasori_Computer_Set_4.TAP.zip
- Invazio.TAP.zip
- Invazio.prg
- Investor.prg
- Invincible.prg
- Uploaded by Lavina/GOTU
- Ipon_Puzzle.prg
- Iron_Eagle.TAP.zip
- Irrgarten.prg
- Irrgarten_ZieBieEmm_V1.5.prg
- Isabell (Hollywood Poker).prg
- Island_Of_Secrets.prg
- Island_Of_Spies.prg
- j/
- Jabba Otthona.prg
- Jack Attack.prg
- Jack_And_The_Beanstalk.prg
- Jack_The_Ripper_(Plain)_d64.zip
- Jack_The_Ripper_(Rainbow_Sprinkles)_d64.zip
- Jack_The_Ripper_(Sweet_Vanilla)_d64.zip
- Jackal.TAP.zip
- Jackpot_Fruitmachine.prg
- Jackpot_Go_Games_36.TAP.zip
- Jackpot_II.prg
- Jackson_Soft_Compilation.TAP.zip
- Jackson_Soft_Compilation_1_Nuova_Serie.TAP.zip
- Jackson_Soft_Compilation_2.TAP.zip
- Jackson_Soft_Compilation_2_Nuova_Serie.TAP.zip
- Jackson_Soft_Compilation_3.TAP.zip
- Jackson_Soft_Compilation_3_Nuova_Serie.TAP.zip
- Jackson_Soft_Compilation_4.TAP.zip
- Jackson_Soft_Compilation_4_Nuova_Serie.TAP.zip
- Jackson_Soft_Compilation_5.TAP.zip
- Jaeger_Der_Verlorenen_Moehre.d64.gz
- Jaeger_Der_Verlorenen_Moehre_Courbois.d64.gz
- Jaeger_Des_Verlorenen_Schatzes.prg
- Jailbreak HJD.prg
- Jailbreak.TAP.zip
- Jailbreak.prg
- Jailbreak_Byte_Games_17.TAP.zip
- Jan_Solo_Adventure.prg
- Japan_Sea.prg
- Japan_Sea_C16.prg
- Japanese War.prg
- Jason_Of_The_Argonauts.prg
- Jatek_Turmix.prg
- Jaw-Breaker.d64.gz
- Jaws.d64.gz
- Jaws_Go_Games_36.TAP.zip
- Jeffs_Panel.prg
- Jenci_A_Bolha.prg
- Jenci_A_Bolha_2.prg
- Jerry 1.prg
- Jerry 2.prg
- Jerrys Quest.d64.gz
- Jet Fighter.d64.gz
- Jet Man.prg
- Jet Set Willy.prg
- Uploaded by Lavina/GOTU
- Jet_Falcon.TAP.zip
- Jet_Falcon.prg
- Jet_Man_Go_Games_30.TAP.zip
- Jet_Man_Go_Games_4.TAP.zip
- Jet_Man_Go_Games_4_dump_C16Chris.TAP.zip
- Jet_Mission.TAP.zip
- Jet_Pack.TAP.zip
- Jet_Set_Willy_2_V1.prg
- Jet_Set_Willy_2_V2.prg
- Jet_Set_Willy_2_V3.prg
- Jet_Set_Willy_2_V4.prg
- Jet_Set_Willy_II.TAP.zip
- Jet_Set_Willy_MicroValue.TAP.zip
- Jetbrix.TAP.zip
- Jetbrix.prg
- Jetbrix_Hack.prg
- Jetbrix_Omnibus.TAP.zip
- Jetbrix_Triple_Decker_7.TAP.zip
- Jetbrix_XBitSoft.prg
- Jigsaw.prg
- Jigsaw_B.prg
- Jimmy.TAP.zip
- Jinxter_d64.zip
- Jobbatro.prg
- Joe Blade 2.prg
- Joe.prg
- Joe_1000.prg
- Joe_Blade_2_Doctor_Death.prg
- Joe_Blade_2_Obelix.prg
- Joe_Dick_Private_Investigator_Case_1.prg
- Joey.prg
- Joey_C16_MSX_21.TAP.zip
- Joey_Go_Games_47.TAP.zip
- John_90.prg
- John_Bend_V2.0.prg
- John_Bend_V3.5.prg
- Joker Poker.prg
- Jolly_Good_Fellow.prg
- Jolly_Jacks_Run_Ashore!.prg
- Jones.prg
- Jonigk_Games.d64.gz
- Jotter.prg
- Jotto.prg
- Jotto_ICPUG.prg
- Journey_To_The_Centre_Of_Eddie_Smiths_Head.prg
- Judoca.TAP.zip
- Jujitsu.prg
- Jumbo.prg
- Uploaded by Lavina/GOTU
- Jumbo_2.prg
- Jumbo_Jet.prg
- Jumbo_Jet_King_Size.prg
- Jumbo_Jet_Lander.prg
- Jumbo_Jet_Lander_ICPUG.prg
- Jumbo_Jet_alternative.prg
- Jump-man_Zufall_1.0.prg
- Jump_Man.prg
- Jump_Of_Lady.prg
- Jumper_BKP.prg
- Jumper_Byte_Games_28.TAP.zip
- Jumper_Computer_Set_7.TAP.zip
- Jumper_Go_Games_11.TAP.zip
- Jumpi.prg
- Jumping_Amsterdam.prg
- Jumping_Ball.TAP.zip
- Jumping_Ball_Byte_Games_8.TAP.zip
- Jumping_Bobby.prg
- Jumping_Boy.TAP.zip
- Jumping_Jack.prg
- Jumping_Joe.prg
- Jumping_Joe_Courbois.prg
- Jumpman.TAP.zip
- Jumpman.prg
- Jumpy.TAP.zip
- Jungle_Battle.TAP.zip
- Jungle_Wars.d64.gz
- Jupiter.TAP.zip
- Justa.prg
- The Jet 2.0.d64.gz
- k/
- Kacsavadaszat.prg
- Kaiser.prg
- Kaiser_LWM.d64.gz
- Kaiser_Wilke.prg
- Kaivos.prg
- Kaktus.TAP.zip
- Kaktus.prg
- Kalah.prg
- Kalah_English.prg
- Kalah_German.prg
- Kalah_Systems.prg
- Kaland_Az_Urben.prg
- Kamel_Adventure.prg
- Kamikaze.prg
- Kampf_Im_All.prg
- Kampf_Um_Rom.d64.gz
- Kane.sys15868.prg
- Uploaded by Lavina/GOTU
- Kane_Deli.prg
- Kane_Go_Games_26.TAP.zip
- Kapitaen_Nero.prg
- Kaputoro.prg
- Kaputoro_FLD.prg
- Kaputoro_FLD_Alternative.prg
- Karacsony.prg
- Karate King.prg
- Karate.TAP.zip
- Karate_+.prg
- Karate_+D.d64.gz
- Karate_Champ.TAP.zip
- Karate_Computer_Set_11.TAP.zip
- Karate_Kid.TAP.zip
- Karate_Kid_III_Byte_Games_23.TAP.zip
- Karate_Kid_II_Byte_Games_23.TAP.zip
- Karate_Kid_IV_Byte_Games_23.TAP.zip
- Karate_Kid_I_Byte_Games_23.TAP.zip
- Karate_Master.TAP.zip
- Karate_TPPC.prg
- Karateka.d64.gz
- Kardhalak_Es_Kincsek.prg
- Kargon_Wars.TAP.zip
- Karikarol_K.prg
- Karinthy_Adventure.prg
- Karma.prg
- Kartenspiel.prg
- Karting_Grand_Prix.G64.zip
- Karting_Grand_Prix.TAP.zip
- Karting_Grand_Prix.d64.gz
- Karting_Grand_Prix.prg
- Karting_Grand_Prix_101%.prg
- Karting_Grand_Prix_hack_Obelix.prg
- Karty.prg
- Kartya_Memory.prg
- Kasino.prg
- Kaskade.d64.gz
- Kater_Tom.prg
- Kavegame.prg
- Kayleth.TAP.zip
- Kayleth.prg
- Kazik&Ghosts.prg
- Uploaded by Lavina/GOTU
- Kazik_And_The_Ghosts_Courbois.prg
- Kazik_I_Mumia.prg
- Kazmer_Az_Egerek_Reme.prg
- Kek_Es_Fekete.prg
- Kek_Villam.prg
- Kendo.TAP.zip
- Kendo_Byte_Games_20.TAP.zip
- Kenny Dalglish.TGS.prg
- Keresd_A_Csillagokat.prg
- Keresd_A_Csillagokat_early.prg
- Keresd_A_Gyemantot.TAP.zip
- Keresd_A_Gyemantot.prg
- Keresztcsere.TAP.zip
- Keresztcsere.prg
- Keresztrelytveny_1.prg
- Keresztrelytveny_2.prg
- Kerulo.d64.gz
- Kerulo_(english).d64.gz
- Ket_Cica.prg
- Ket_Cica_(Label_Basic).prg
- Key_War.prg
- Keys.TAP.zip
- Keys.prg
- Keys_Charlemagne.prg
- Keyword.prg
- Kidnapped.prg
- Kigyo.prg
- Kigyok.prg
- Kigyozgato.prg
- Kikstart Editor.prg
- Kikstart+++.prg
- Kikstart.sys8192.prg
- Kikstart_10.prg
- Kikstart_11.prg
- Kikstart_12.prg
- Kikstart_13.prg
- Kikstart_14.prg
- Kikstart_15.prg
- Kikstart_2.prg
- Kikstart_3.prg
- Kikstart_4.prg
- Kikstart_5.prg
- Kikstart_6.prg
- Kikstart_7.prg
- Kikstart_8.prg
- Kikstart_9.prg
- Kikstart_Coby.prg
- Kikstart_Game.prg
- Kikstart_Messe-soft.d64.gz
- Kikstart_Plus.prg
- Kikstart_Pro.d64.gz
- Kikstart_Pro_(fixed).d64.gz
- Kilimandscharo.prg
- Killapede.TAP.zip
- Killapede.prg
- Killapede_Mega-soft.d64.gz
- Killer.prg
- Killer_Comet.prg
- Killer_Planet.prg
- Kincsesbarlang.prg
- Kincskereso_Adventure.prg
- Kincsvadasz.TAP.zip
- Kincsvadasz.prg
- King of Kings.prg
- Uploaded by Lavina/GOTU
- King_Kong.TAP.zip
- King_Kong_C16_MSX_3.TAP.zip
- King_Size_1+2.zip
- King_Size_Tennis.prg
- King_Size_d64.zip
- King_Solomons_Mines.d64.gz
- King_Solomons_Mines_+4.prg
- King_Solomons_Mines_+4_(basic).prg
- Kings_Testament.d64.gz
- Kingsoft_Promo_Disks_d64.zip
- Kingsoft_Sport_Show.G64.zip
- Kingsoft_Sport_Show.d64.gz
- Kingsoft_Tennis.prg
- Kingsoft_Tennis_early_stages.d64.gz
- Kingsoft_Tennis_prototype.d64.gz
- Kinkey_Dong.prg
- Kis_Labirintus.prg
- Kisvasut.d64.gz
- Kitores.TAP.zip
- Kitores.prg
- Kitores_Werner-soft.d64.gz
- Klaustrofobia.prg
- Klondike_Compute!s_Gazette.prg
- Klondike_Courbois.prg
- Klondike_italian.prg
- Knall!.prg
- Kniffel_16.prg
- Kniffel_1985.prg
- Kniffel_dutch.prg
- Knight Orc-1.d64.gz
- Knight Orc-2.d64.gz
- Knight_Lore_SID.prg
- Knight_Lore_TED.prg
- Knight_Rider.prg
- Knight_Tour.prg
- Knights_&_Demons.TAP.zip
- Knights_&_Demons.prg
- Knights_Move.prg
- Knights_Tour.prg
- Kobra.prg
- Kobra_Cobra.prg
- Kobra_Courbois.prg
- Kocka_+4.prg
- Kocka_Poker.prg
- Kockafesto.prg
- Kockapoker.prg
- Kockapoker_Novotrade.TAP.zip
- Kockapoker_Novotrade.prg
- Koenig_Arthus.prg
- Koenig_Arthus_Compilation_Release.prg
- Koenig_Arthus_Werner_Nadarzinski.prg
- Koenig_Artus.prg
- Komuves_Kelemen.TAP.zip
- Komuves_Kelemen.prg
- Kondi_Krush.prg
- Kopfrechnen.prg
- Kosmiczne_Smieci.prg
- Kotkotkotkodacs.prg
- Krackout.d64.gz
- Krackout_TED.prg
- Krackout_alternative.d64.gz
- Kradvark.TAP.zip
- Krakout.prg
- Krakout_+4.prg
- Krakout_+4_2.prg
- Krazyball.TAP.zip
- Kreen_II_Realm_Of_The_Subterrainian!!.prg
- Kremala.prg
- Kresz_+4.prg
- Kresz_+4_1.TAP.zip
- Kresz_+4_1.prg
- Kresz_+4_2.TAP.zip
- Kresz_+4_2.prg
- Kresz_+4_3.TAP.zip
- Kresz_+4_3.prg
- Kresz_+4_4.TAP.zip
- Kresz_+4_4.prg
- Kresz_+4_Deutsch.prg
- Kristall-Labyrinth.prg
- Kristall.prg
- Kruis-Puzzel.prg
- Krypton.TAP.zip
- Krypton.prg
- Kryptonite.prg
- Uploaded by Lavina/GOTU
- Kubics_Rube.d64.gz
- Kugli.prg
- Kung Fu Kid.prg
- Kung-Fu_Byte_Games_20.TAP.zip
- Kung-Fu_Kid_Computer_Software.TAP.zip
- Kung-fu.TAP.zip
- Kung_Fu.TAP.zip
- Kung_Fu_Kid.TAP.zip
- Kung_Fu_Kid_II.TAP.zip
- Kung_Fu_Master.prg
- Kung_Petscii_Fighting.prg
- Kutato.prg
- Kuwait.prg
- Kye.prg
- l/
- L'umo.prg
- A hacked Italian version of UXB. Uploaded by Lavina/GOTU.
- LAPI.prg
- LAccoppiata.prg
- LAnello_Di_Lucrezia_Borgia.prg
- LAstronave_Condannata.prg
- LBM_Poker.prg
- LG_Simulator.prg
- LIle_Tristam_(free_demo).D81.gz
- LIle_Tristam_(free_demo).d64.gz
- LImpiccato.TAP.zip
- LImpiccato.prg
- LOGITrumps_C16.prg
- La_Bisca.TAP.zip
- La_Bisca.prg
- La_Bisca_3.prg
- La_Bisca_N.2.prg
- La_Briscola.prg
- La_Caccia.prg
- La_Casa_Di_Ghiaccio.prg
- La_Casa_d64.gz
- La_Catapulta.prg
- La_Cripta_Di_Evil.prg
- La_Dama.prg
- La_Fossa_Dei_Serpenti.prg
- La_Linea.TAP.zip
- La_Linea.prg
- La_Luna.TAP.zip
- La_Macchina_Del_Tempo_Jackson.prg
- La_Miniera_Maledetta.prg
- La_Morte_Nera.TAP.zip
- La_Morte_Nera.prg
- La_Nota_Misteriosa.prg
- La_Piramide_Di_Innuh.prg
- La_Spia.TAP.zip
- La_Spia.prg
- La_Tana_Del_Dragone.prg
- La_Tomba_Egizia.prg
- La_Vie_Eclair.prg
- Laberinto.prg
- Labirinth 4.prg
- Labirinth.prg
- Labirinth_2.prg
- Labirinth_3.prg
- Labirinthy.TAP.zip
- Labirinto.prg
- Labirinto_3-D.prg
- Labirinto_3D.TAP.zip
- Labirinto_3D_Foglia.prg
- Labirinto_Di_Ghiaccio.prg
- Labirinto_Editoriale_Video.TAP.zip
- Labirinto_Editoriale_Video.prg
- Labirinto_Go_Games_4.TAP.zip
- Labirinto_Tridimensionale.prg
- Labirintus.prg
- Labirintus_Basic.prg
- Labirintus_Toth-Soft.prg
- Labirynt.prg
- Labirynt_Joe.prg
- Laby.prg
- Laby_Courbois.prg
- Laby_Game.prg
- Labyrinth_(C16_MSX_35).TAP.zip
- Labyrinth_.prg
- Labyrinth_1986.prg
- Labyrinth_2020_BC.prg
- Labyrinth_Byte_Games_26.TAP.zip
- Labyrinth_Byte_Games_7.TAP.zip
- Labyrinth_Go_Games_39.TAP.zip
- Labyrinth_ICPUG.prg
- Labyrinth_King_Size.prg
- Labyrinth_Lloyds_Bank.prg
- Lady_Tut_Arok_Version.prg
- Lady_Tut_Bugfix_Version.prg
- Lala_Prologue.prg
- Lancelot-1.d64.gz
- Lancelot-2.d64.gz
- Lancer_Lords.prg
- Lancess_Priya.prg
- Lancio_Del_Martello.TAP.zip
- Land_It.prg
- Land_Of_Doom.prg
- Land_Of_The_Purple_Sea.prg
- Lander.prg
- Landesverwalter.prg
- Landit.prg
- Landlord.prg
- Landmijn.prg
- Landmine_King_Size.prg
- Landscape_Maze.prg
- Landung_Mars.prg
- Lapland.prg
- Larry_Monkey.prg
- Larry_Monkey_Sandor_Gyerman.prg
- Las_Vegas.TAP.zip
- Las_Vegas.prg
- Las_Vegas_Byte_Games_25.TAP.zip
- Las_Vegas_Byte_Games_31.TAP.zip
- Las_Vegas_C16_MSX_20.TAP.zip
- Las_Vegas_Floppy_Robby.prg
- Las_Vegas_Poker.prg
- Laser Squad I+II.d64.gz
- Laser Squad.d64.gz
- Laser Squad.prg
- Laser_Attak.prg
- Laser_Beam.TAP.zip
- Laser_G._Niehoff.prg
- Laser_Squad_1_2.prg
- Laser_Squad_1_3.prg
- Laser_Squad_1_4.prg
- Laser_Squad_1_5.prg
- Laser_Squad_II.d64.gz
- Laser_Squad_II_(trained).prg
- Laser_War.TAP.zip
- Laser_War_Go_Games_32.TAP.zip
- Laser_Zone.TAP.zip
- Laser_Zone_Five_Star_Games_II.TAP.zip
- Laser_Zone_Floppy_Robby.prg
- Laserzone.prg
- Lasmix.TAP.zip
- Last.prg
- Last_Drow.prg
- Last_Ninja.TAP.zip
- Last_Ninja_Preview.prg
- Last_Ninja_Trinacria.prg
- Lawn_Tennis.TAP.zip
- Laza!.prg
- Lazer 900.prg
- Le_Chiavi.TAP.zip
- Le_Chiavi.prg
- Le_Coppie.prg
- Le_Mans.TAP.zip
- Le_Nove_Lettere.prg
- League_Challenge.TAP.zip
- League_Challenge.zip
- League_Challenge_BMC.d64.gz
- Leaper.TAP.zip
- Leaper.d64.gz
- Leaper.prg
- Leaper_II.prg
- Leaper_NTSC.d64.gz
- Leaper_Star_Soft.d64.gz
- Leaper_Supy.prg
- Leather_Goddesses_Of_Phobos.d64.gz
- Leerkaart.prg
- Legend.TAP.zip
- Legend_C16_MSX_30.TAP.zip
- Legend_II.TAP.zip
- Legende_Im_Eis.G64.zip
- Legende_Im_Eis.TAP.zip
- Legende_Im_Eis.prg
- Legende_Im_Eis_Olossoft_Computing.prg
- Legende_Im_Sand.prg
- Legicsata.TAP.zip
- Legicsata.prg
- Legicsata_LEH.prg
- Legionaire.TAP.zip
- Legionario.TAP.zip
- Legionnaire.TAP.zip
- Legionnaire.prg
- Legionnaire_2.prg
- Legionnaire_3.prg
- Legionnaire_4.prg
- Legionnaire_5.prg
- Legionnaire_6.prg
- Legionnaire_7.prg
- Legionnaire_8.prg
- Legionnaire_9.prg
- Legionnaire_Early_Stages.prg
- Legionnaire_Editor.prg
- Legionnaire_Kingsoft.TAP.zip
- Legionnaire_Shockway_Rider.d64.gz
- Legionnaire_TSG.prg
- Legyel_Te_Is_Burzsuj_d64.zip
- Legyel_Te_Is_Burzsuj_party_version.zip
- Lemmings.d64.gz
- Lemmings_STM.zip
- Lemonade.prg
- Lemonade_Stand_Ravi_Palepu.prg
- Lemuria_d64.zip
- Leonardo.CNS.prg
- Leonardo by Coroners
- Letter_Battle.prg
- Letter_Slider.prg
- Letter_Square.prg
- Letterbox.prg
- Lettertile.prg
- Lexitron.prg
- Lezer_Harc.TAP.zip
- Lezer_Harc.prg
- Libera.TAP.zip
- Liberator_+5MD.prg
- Libertor.prg
- Life.prg
- Life_Plus4_Magic_For_Beginners.prg
- Life_V1.01.prg
- Lifeboat.prg
- Lift.prg
- Lift_(Inufuto).prg
- Lift_16.prg
- Lift_Attendant.prg
- Lift_Attendant_fixed.prg
- Light_Cycle.prg
- Light_Lines.prg
- Liikemiespeli.prg
- Limonade_Bode.prg
- Line_Checkers.prg
- Line_Out!.TAP.zip
- Lines.prg
- Linguaggio_Macchina_16_20_1.TAP.zip
- Linguaggio_Macchina_16_20_10.TAP.zip
- Linguaggio_Macchina_16_20_2.TAP.zip
- Linguaggio_Macchina_16_20_3.TAP.zip
- Linguaggio_Macchina_16_20_4.TAP.zip
- Linguaggio_Macchina_16_20_5.TAP.zip
- Linguaggio_Macchina_16_20_6.TAP.zip
- Linguaggio_Macchina_16_20_7.TAP.zip
- Linguaggio_Macchina_16_20_8.TAP.zip
- Linguaggio_Macchina_16_20_9.TAP.zip
- Linnanmuurilla.prg
- Little_Picasso.prg
- Little_Willy.TAP.zip
- Little_Willy_2.TAP.zip
- Lizzard.prg
- Lloyd Game.prg
- Lloyd_Game_+++.prg
- Lo_Scultore.prg
- Lo_Sperduto.prg
- Lo_Squalo.TAP.zip
- Loco-co-co.sys5389.prg
- Uploaded by Lavina of Gotu
- Loco-coco_+3J_PAL_NTSC.prg
- Locomotion.prg
- Locomotion_2.prg
- Lode_Runner_+4.d64.gz
- Log-x.prg
- Log-x_+_Autosid.prg
- Logi-Kod.prg
- Logi-Toli.TAP.zip
- Logi-Toli.prg
- Logic Game.prg
- Logic_Game_NTSC.prg
- Logical_Ball.prg
- Logical_Ball_(KK).prg
- Logical_Game.prg
- Logical_Stones_Preview.prg
- Logictrn.prg
- Logiplus_II.prg
- Logix.prg
- Logo_Game.prg
- Logomaze.prg
- Logy 1.d64.gz
- Logy 2.d64.gz
- Logy.Sand S-1.d64.gz
- Logy.Sand S-2.d64.gz
- Loncsi.prg
- Long_John.TAP.zip
- Looney_Landa.prg
- Loop_84.prg
- Loopz.d64.gz
- Loopz game by DCD/Wilds from Corpse/Capan¤a/Dinasty (DCD/WLS)
- Looter_V2.1_P4.prg
- Lord_Of_The_Hell_II.d64.gz
- Lorence (Hollywood Poker).prg
- Lost_City.prg
- Lost_City_+4.prg
- Lost_Dutchmans_Mine.prg
- Lotterie.prg
- Lotto_german.prg
- Lovascsata.TAP.zip
- Loverseny_Charlemagne.prg
- Lucid_Night.d64.gz
- Lucky_Search.prg
- Ludo.d64.gz
- Lumberjack_256.prg
- Lunar_Blitz_d64.zip
- Lunar_Bugs.TAP.zip
- Lunar_Docking.TAP.zip
- Lunar_Lander_(C16_C116+4_Computing-Monthly)_G5000.prg
- Lunar_Lander_3.prg
- Lunar_Lander_Courbois.d64.gz
- Lunar_Rescue.prg
- Lunar_Tank.TAP.zip
- Lupo_Di_Mare.TAP.zip
- Lupo_Di_Mare.prg
- Lykia_Free_Version_d64.zip
- Lykia_Prologue_-_Nathans_Journey_d64.zip
- lemmings4.d64.gz
- Lemmings! Oh No!
- m/
- MTG.prg
- Mac_Coin.d64.gz
- Mac_I.prg
- Mac_I_Courbois.prg
- Macadadam_Bumper.prg
- Machs_Mir_Nach.prg
- Macska-Eger.prg
- Mad.prg
- Mad_Ball.TAP.zip
- Mad_Mamba.prg
- Mad_Mamba_Courbois.prg
- Mad_Marbles.TAP.zip
- Mad_Maze.prg
- Mad_Mummy.TAP.zip
- Mad_Mummy.WAV.zip
- Mad_Mummy.d64.gz
- Mad_Mummy_fixed.d64.gz
- Mad_Pod_Race.prg
- Mad_Rally.TAP.zip
- Madarak_Bolygoja.prg
- Madballs.prg
- Maerchenbegriffe.prg
- Mafia.prg
- Mafia_II.prg
- Mafia_III.prg
- Magic Candle-1.d64.gz
- Magic Candle-2.d64.gz
- Magic Candle, two sides.
- Magic Monkey.prg
- Uploaded by Lavina/GOTU
- MagicCandle-1.d64.gz
- MagicCandle-2.d64.gz
- A slightly different version of Magic Candle.
- Magic_Ball.prg
- Magic_Ball_1.TAP.zip
- Magic_Ball_2.TAP.zip
- Magic_Balls.d64.gz
- Magic_Balls_(file).prg
- Magic_Blocks.d64.gz
- Magic_Castle.TAP.zip
- Magic_Dice_V1.2.prg
- Magic_Dices_V1.0.prg
- Magic_Golf.TAP.zip
- Magic_Jigsaw.prg
- Magic_Quest.TAP.zip
- Magic_Square.prg
- Magic_Square_CBM_Canada.prg
- Magic_Square_German.prg
- Magic_Sword.TAP.zip
- Magic_World.TAP.zip
- Magician's Curse 3.prg
- Uploaded by Lavina/GOTU
- Magicians_Curse_+2_NTSC_PAL.prg
- Magicians_Curse_2.prg
- Magicians_Curse_4.prg
- Magicians_Curse_5.prg
- Magicians_Curse_5_Hungarian.prg
- Magicians_Curse_Pipi_Version.prg
- Magisches_Quadrat.prg
- Magneses_Vihar.prg
- Magnet-X_+++.prg
- Magnetix.prg
- Magyar-21.prg
- Mahzda.TAP.zip
- Mail_Trail.TAP.zip
- Mail_Trail.prg
- Main_Sakk.prg
- Majesty_Of_Sprites.d64.gz
- Majesty_Of_Sprites_1551.d64.gz
- Majesty_Of_Sprites_Kernel.d64.gz
- Majesty_Of_Sprites_NTSC_IEC.d64.gz
- Majesty_Of_Sprites_Preview.d64.gz
- Majesty_Of_Sprites_SD2IEC.d64.gz
- Major Blink.prg
- Uploaded by Lavina/GOTU
- Major_Blinck.TAP.zip
- Major_Blink_+2.prg
- Major_Blink_Deluxe.prg
- Make_Ten_Or_50.prg
- Malom.TAP.zip
- Malom.prg
- Malom_(english).prg
- Malom_Levsoft.prg
- Mamba.TAP.zip
- Mampf!.prg
- Manager.d64.gz
- Manager_3.5er.prg
- Manager_hungarian.prg
- Mangiami.TAP.zip
- Mangiasoldi.prg
- Mangiatutto.TAP.zip
- Maniac Garden.prg
- Maniac Slider.prg
- Maniax.prg
- Maniax_MOS.prg
- Manic Miner.prg
- Manic_Death_Chase.TAP.zip
- Manic_Death_Chase.prg
- Manic_Death_Chase_Floppy_Robby.prg
- Manic_Miner_Novaload.TAP.zip
- Manilla.prg
- Manok_Kincse.prg
- Manomania.prg
- Manomania_Charlemagne.prg
- Manomania_No_Password.prg
- Manomania_PPCS.prg
- Mansion Adventure 1.prg
- Marathon.TAP.zip
- Marathon.prg
- Marble_Madness.d64.gz
- Marble_Madness.prg
- Marci.prg
- Marie_Celeste.prg
- Marines.TAP.zip
- Mario_Brothers.prg
- Mario_Brothers_NTSC.d64.gz
- Mario_Brothers_Section_9.prg
- Mario_Brothers_Werner-Soft.d64.gz
- Marios_Escape_Preview.prg
- Mars+_Lander.d64.gz
- Mars_2049_AD_d64.zip
- Mars_Fighter.TAP.zip
- Marsall.TAP.zip
- Marsall.d64.gz
- Marsall.prg
- Marslander.prg
- Marvins_Adventure.TAP.zip
- Marziani.prg
- Master Golf TIT.prg
- Master Mind.prg
- Master-Mind.prg
- Master-dame.prg
- Master.TAP.zip
- Master_Brain.prg
- Master_Chess.TAP.zip
- Master_Chess.prg
- Master_Chess_2.prg
- Master_Chess_green_border.TAP.zip
- Master_Chess_green_border.prg
- Master_Coder.prg
- Master_Color.TAP.zip
- Master_Dame.d64.gz
- Master_Mind_1.prg
- Master_Mind_2.prg
- Master_Mind_CBM_Canada.prg
- Master_Mind_Courbois.prg
- Master_Mind_German.prg
- Master_Mind_Hungarian.prg
- Master_Mind_basic.prg
- Master_Tennis.TAP.zip
- Master_Trivia.d64.gz
- Masterbrain.prg
- Mastermind.prg
- Mastermind_(Charlemagne).prg
- Mastermind_100_Programs_For_The_Commodore_16.prg
- Mastermind_C16.prg
- Mastermind_ICPUG.prg
- Mastermind_Polish.prg
- Matatu.prg
- Matatu_GDF.prg
- Match_Blox.prg
- Match_Blox_Courbois.prg
- Match_Me.prg
- Matches.prg
- Matches_Commodore_Magazine.prg
- Matek.prg
- Math_Man.prg
- Math_Maze.prg
- Math_Quiz.prg
- Math_Scramble_d64.gz
- Maths_Battle.d64.gz
- Maths_Grid.prg
- Maths_Test.prg
- Maths_Test_Match.d64.gz
- Matrix+4.prg
- Matrix.prg
- Matrix_+2.prg
- Matrix_Byte_Games_11.TAP.zip
- Matrix_Byte_Games_12.TAP.zip
- Matrix_Entary_Games.prg
- Matrix_Entary_Games_d64.zip
- Mau.d64.gz
- Mau_Mau.prg
- Mauern.TAP.zip
- Maxis_Maximal.prg
- Maxit.prg
- Maxit_(alternative).prg
- Maxit_Courbois.prg
- Mayhem.prg
- Maze.prg
- Maze_1.TAP.zip
- Maze_1.prg
- Maze_2.TAP.zip
- Maze_2.prg
- Maze_Builder.TAP.zip
- Maze_ICPUG.prg
- Maze_Mania.TAP.zip
- Maze_Maniac.prg
- Maze_Of_Mazes.prg
- Maze_Runner.prg
- Mazeman.prg
- Mazes.prg
- Maziacs.prg
- Mazy.prg
- Mazy2.TAP.zip
- Mazy2.prg
- Mc_Stoney.prg
- Mc_Stoney_(hack_John).prg
- Mc_Stoney_1.prg
- Mc_Stoney_2.prg
- Mc_Stoney_3.prg
- Mc_Stoney_Editor.prg
- Mc_Stoney_Pro.prg
- Me_Az_Ak.prg
- Mechanica.prg
- Medial_Vowels.prg
- Medieval_Adventure.prg
- Mediterranean_Mission.prg
- Meerkeuze_Vragen.prg
- Mega_Zap.TAP.zip
- Mega_Zap.d64.gz
- Mega_Zap.prg
- Megablazer.prg
- Uploaded by Lavina/GOTU
- Megablazer_(trained_TPSH).prg
- Megabolts.TAP.zip
- Megabolts.prg
- Megabolts_Floppy_Robby.prg
- Megabolts_TBL.d64.gz
- Megabolts_alternative_turbo.TAP.zip
- Megacolore.prg
- Megacom.d64.gz
- Megamind.prg
- Megazone.prg
- Megazone_Courbois.prg
- Megazone_Elephantsoft.prg
- Melyur Adventure.prg
- An adventure by GOTU
- Memento.prg
- Memoria-Jatek.prg
- Memoria.TAP.zip
- Memoria.prg
- Memoria_2.prg
- Memoria_De_Letras.prg
- Memoria_Jatek.prg
- Memoria_Sigma.prg
- Memory.prg
- Memory_(Skoro).prg
- Memory_16.prg
- Memory_Basic.prg
- Memory_Lane.d64.gz
- Memory_Levis.prg
- Memory_Lost.prg
- Memory_Mikroszamitogep_Magazin.prg
- Memory_Reflex.prg
- Memory_Suli.prg
- Memory_V2.prg
- Memory_translated.prg
- Menekules.TAP.zip
- Menekules.prg
- Meno Jeno.prg
- Uploaded by Lavina/GOTU
- Meno_Mano.prg
- Mensch_Aergere_Dich_Nicht.prg
- Mensch_Aergere_Dich_Nicht_Commodore_Welt.prg
- Mensch_Aergere_Dich_Nicht_IC-Soft.prg
- Mensch_Aergere_Dich_Nicht_graphics.prg
- Mensch_Aergere_Dich_Nicht_graphics_Horst.prg
- Mensch_Aergere_Dich_Nicht_graphics_V3.prg
- Mental-Top.prg
- Mentsd_Meg_Az_Eleted.prg
- Mercenary.prg
- Mercenary, extracted from the original tape image and PuCrunched
- Mercenary.tap.gz
- Original tape image of Mercenary
- Mercenary_(C16_MSX_38).TAP.zip
- Mercenary_2.prg
- Mercenary_2_BP.prg
- Mercenary_2_KNM.prg
- Mercenary_2_The Second City_no_turbo_loader.TAP.zip
- Mercenary_2_The_Second_City.TAP.zip
- Mercenary_2_The_Second_City_German.TAP.zip
- Mercenary_Bitsoft.d64.gz
- Mercenary_Byte_Games_2.TAP.zip
- Mercenary_Compendium_Edition.d64.gz
- Mercenary_German.TAP.zip
- Mercenary_German.t64.gz
- Mercenary_German_TTL.prg
- Mercenary_Go_Games_42.TAP.zip
- Mercenary_Kompendium-Ausgabe.d64.gz
- Mercenary_Kompendium-Ausgabe_NBDBG.d64.gz
- Mercenary_The_Second_City.prg
- Mercenary_The_Second_City_tape_disk.prg
- Merchant_Service.prg
- Merk-as.prg
- Merkspiel.prg
- Merkur.prg
- Merlin.prg
- Merlin_Part_Two.prg
- Merlins_Quest.d64.gz
- Mesel Az Erdo.prg
- Mesel_Az_Erdo_Callisto.prg
- Messico_86.TAP.zip
- Mestarismieli.prg
- Mesterlovesz.prg
- Meteor-zapor.prg
- Meteor.prg
- Meteor_Charlemagne.prg
- Meteor_Suli.prg
- Meteor_Zapor.prg
- Meteor_basic.TAP.zip
- Meteor_basic.prg
- Meteorite.TAP.zip
- Meteorite.prg
- Meteorite_Pubblirome.TAP.zip
- Meteorite_Pubblirome.prg
- Meteorite_Triple_Decker_4.TAP.zip
- Meteorstorm.prg
- Meteorstorm_Courbois.prg
- Miami_Vice_EDV.TAP.zip
- Mice.TAP.zip
- Mice.prg
- Micro_Go.prg
- Micro_Mind.prg
- Micro_Minotaur.prg
- Microchess_3.prg
- Micropainter.TAP.zip
- Micropainter.prg
- Micul_Vierme.prg
- Mieyen.TAP.zip
- Mieyen.prg
- Mike_To_Mars.prg
- Mikrobi.prg
- Mikros.TAP.zip
- Military.prg
- Mille_Bourns.prg
- Mille_Piedi.TAP.zip
- Mille_Piedi.prg
- Millipede_Trinacria.prg
- Mimi.prg
- Mimi_Courbois.prg
- Minas_Gundur.prg
- Mind Breaker.UF.prg
- Mind-master.prg
- Mind.prg
- Mind_Boggler.prg
- Mind_Quiz.prg
- Mindbender_Part_1.prg
- Mindbender_Part_2.prg
- Mindbenders.TAP.zip
- Mindbenders.d64.gz
- Mindbusters.prg
- Mindent_A_Celert.prg
- Minder.TAP.zip
- Mine Field.prg
- Mine Sweeper.prg
- Mine-Sweeper.prg
- MineDetector.d64.gz
- Mine_Field.prg
- Minefield_C16.prg
- Minefield_Commodore_User.prg
- Minefield_Maze.prg
- Minenfeld.prg
- Miner.TAP.zip
- Miner.prg
- Miner_2020.d64.gz
- Miner_410er.prg
- Miner_410er_Loy.prg
- Miner_410er_fixed.prg
- Miner_Astralog.prg
- Miner_C.prg
- Mines.prg
- Mines_Plus_C16.prg
- Minesweeper_Bas.prg
- Minesweeper_V2.2_G2800.prg
- Mini-Car-Race.prg
- Mini-Karate.prg
- Mini-Karate_2.prg
- Mini-Mancala.prg
- MiniBoing.prg
- Mini_Car-Race.prg
- Mini_Crackout.prg
- Mini_Golf.TAP.zip
- Mini_Golf_+4.d64.gz
- Mini_Mars_Plus.prg
- Mini_Pool.TAP.zip
- Mini_Rulett.TAP.zip
- Mini_Rulett.prg
- Mini_Slalom.prg
- Mini_Tron.prg
- Minigolf.TAP.zip
- Minilogi.prg
- Minipedes.TAP.zip
- Minipedes.prg
- Minipedes_Floppy_Robby.prg
- Minipedes_Power_Pack_Anco.TAP.zip
- Minipedes_Power_Pack_Anco_alternative.TAP.zip
- Miniroulette.prg
- Minor-Jumper.d64.gz
- Minotaur.prg
- Minotauro.prg
- Minotaurus.prg
- Minotaurus_Go_Games_32.TAP.zip
- Minsko_Polje.prg
- Miracle_Flower.d64.gz
- Mirrapide.prg
- Misiles.prg
- Missile.prg
- Missili.prg
- Missio.prg
- Missio_2.prg
- Mission_(intro).prg
- Mission_Amazonas.prg
- Mission_CSM.prg
- Mission_Elevator.d64.gz
- Mission_Mars.TAP.zip
- Mission_Mars.prg
- Mission_Mars_Triple_Decker_3.TAP.zip
- Mission_Mars_Triple_Decker_3.prg
- Mission_Mars_no_turbo.TAP.zip
- Missione_Calypso.TAP.zip
- Missione_Calypso.prg
- Missione_Calypso_P_2000.prg
- Missione_Marte.TAP.zip
- Missione_Spaziale.prg
- Missione_Su_Marte.TAP.zip
- Missione_Su_Marte.prg
- Mister_Dotman.TAP.zip
- Mister_X.prg
- Mistery.TAP.zip
- Mitoszok Gyemantja.prg
- Mix.prg
- Mob_City.TAP.zip
- Mob_City.prg
- Modulo_Base.prg
- Moerderjagd.prg
- Mole.prg
- Mole_Attack.prg
- Mole_Attack_alternative.prg
- Molecule Man.prg
- Uploaded by Lavina/GOTU
- Molecule_Man.TAP.zip
- Molecule_Man.prg
- Molecule_Man_++++.prg
- Molecule_Man_+4.prg
- Molecule_Man_Bitsoft_d64.zip
- Molecule_Man_Trainer.prg
- Molecule_Man_d64.zip
- Mondlandung.prg
- Mondlandung_1K.prg
- Mondo_Di_Colori.prg
- Money.prg
- Money_For_Life.prg
- Money_Mad.prg
- Money_NTSC.d64.gz
- Money_Werner-Soft.d64.gz
- Monkey_Dong.TAP.zip
- Monkey_Kong.prg
- Monkey_Magic.TAP.zip
- Monkey_Magic_Armati.TAP.zip
- Monkey_Magic_Playsoft.TAP.zip
- Monkey_Magic_earlier.TAP.zip
- Monopole.prg
- Monopoly.prg
- Monopoly_16.prg
- Monopoly_16K.prg
- Monopoly_German.prg
- Monopoly_Hungarian.prg
- Monopoly_PIN.prg
- Monopoly_PIN_uncredited.prg
- Monopoly_Plus4.prg
- Monopoly_RG.prg
- Monopoly_V.1996.d64.gz
- Monster.prg
- Monster_C16_MSX_32.prg
- Monster_Hunter.prg
- Monster_Hunter_Courbois.prg
- Monsters_In_The_Maze.prg
- Monsterwall.prg
- Montana.prg
- Monte_Carlo.prg
- Montecarlo.TAP.zip
- Montecarlo_+4.prg
- Monty_64.prg
- Monty_On_The_Run.TAP.zip
- Monty_On_The_Run.prg
- Monty_On_The_Run_N_Viktor.prg
- Monty_On_The_Run_TSG.prg
- Monza_F1.prg
- Moon Buggy.prg
- Moon_Base.TAP.zip
- Moon_Base_Alpha.prg
- Moon_Buggy.TAP.zip
- Moon_Buggy_Floppy_Robby.prg
- Moon_Buggy_KMS.prg
- Moon_Buggy_OPI.prg
- Moon_Cresta.TAP.zip
- Moon_Fighter.prg
- Moon_Fighter_Courbois.prg
- Moon_Fighter_High-Soft.prg
- Moon_Hunt.TAP.zip
- Moon_Lander.prg
- Moon_Rally.TAP.zip
- Moon_Stroll.prg
- Moonbase.prg
- Moonbase_Alert.prg
- Mooncresta.TAP.zip
- Moord_In_Het_Flatgebouw.prg
- Mopsy.TAP.zip
- Mordet_I_Den_Lukkede_Boks.d64.gz
- Mortimer.TAP.zip
- Mostri_Galattici.prg
- Motie.prg
- Moto-cross.prg
- Motor Mania.prg
- Motor-Race.prg
- Motor-Way.TAP.zip
- Motorally.TAP.zip
- Motorcraft.TAP.zip
- Mount_Vesuvius.TAP.zip
- Mount_Vesuvius.prg
- Mouse_Maze.prg
- Mouse_Maze_Bear_Games.TAP.zip
- Mouse_Maze_Bear_Games.prg
- Move_Bot.prg
- Mover.d64.gz
- Mover_I.prg
- Mover_II.prg
- Moving_Maze.prg
- Mozaik.prg
- Mozaik_HRH.prg
- Mozgato.prg
- Mozzie_Zapper.prg
- Mr Puniverse.prg
- Mr. Puniverse 3.prg
- Uploaded by Lavina/GOTU
- Mr_Angry_Dude.prg
- Mr_Big.TAP.zip
- Mr_Big.prg
- Mr_Impial.prg
- Mr_Mind.prg
- Mr_Mop.TAP.zip
- Mr_Mop_II.TAP.zip
- Mr_Mop_III.TAP.zip
- Mr_Pinman.TAP.zip
- Mr_Puniverse_(hack _MCG).prg
- Mr_Puniverse_2.prg
- Mr_Puniverse_2_16k.prg
- Mr_Puniverse_3_16K.prg
- Mr_Puniverse_4.prg
- Mr_Puniverse_5.prg
- Mr_Puniverse_6.prg
- Mr_Puniverse_7.prg
- Mr_Puniverse_8.prg
- Mr_Puniverse_9.prg
- Mr_Puniverse_Trained.prg
- Muehle.d64.gz
- Muehle.prg
- Muenzwurfspiel.prg
- Multi_Adventure.prg
- Multipede.TAP.zip
- Multipede_Mr_Soft.prg
- Multipede_Soft.TAP.zip
- Multy.prg
- Munch It.prg
- Munch-It_Soft.TAP.zip
- Munch.TAP.zip
- Munchy.prg
- Murder_On_The_Waterfront.TAP.zip
- Murder_On_The_Waterfront.WAV.zip
- Murder_On_The_Waterfront.d64.gz
- Mushroom_Mania.TAP.zip
- Mushroom_Mania.prg
- Music Maze.prg
- Music_Helikopter.prg
- Mutant.prg
- Muziek_Maze.d64.gz
- My_Little_Pet.TAP.zip
- My_Little_Pet.prg
- My_Refurbishd_Tenliners.d64.gz
- Mychess_2.0_Joco_Software.prg
- Mychess_V2.TAP.zip
- Mychess_V2.d64.gz
- Myriad.prg
- Mystery_At_Marple_Manor.prg
- Mystery_Fun_House.prg
- Mystery_Island_+4.prg
- Mystery_Isles.d64.gz
- Mystery_Isles_d64.gz
- Mystery_Magic.prg
- Mystery_Of_Silver_Mountain.prg
- Mystic_Crystal.prg
- Mystika.prg
- Myth_(broken).d64.gz
- Myth_(working).d64.gz
- madlib16-007-distrib_d64.zip
- n/
- NASA-mission.prg
- NASA.prg
- NIM_Logikai_Jatek.TAP.zip
- NIM_Logikai_Jatek.prg
- N_A_M.prg
- Nacht-Rally.prg
- Name_Game.prg
- Name_That_Note.prg
- Name_That_Star.prg
- Name_That_Tune.prg
- Napoleon_Solitaire.prg
- Napoleone.prg
- Nathrium Chlorid.prg
- Nautilus.prg
- Nave.prg
- Navy.d64.gz
- Navy_Go_Games_20.TAP.zip
- Navy_Go_Games_20.prg
- Necklace_Of_Skulls_Dual_Drive_d64.zip
- Nectar_Of_The_Gods.prg
- Negyszogek.prg
- Nehez_Jatek.prg
- Neptune.TAP.zip
- Neptune_Byte_Games_22.TAP.zip
- Neptune_Go_Games_43.TAP.zip
- Nest of Fleas.prg
- Nether.TAP.zip
- Nether.prg
- Netrun_2000.TAP.zip
- Netrun_2000.prg
- Netrun_2000_Hardworks.prg
- Neuras.prg
- Neurozis.prg
- New_Dimension.TAP.zip
- New_York.prg
- New_York_Fixed.prg
- Newspapers.TAP.zip
- Newton_Almaja.TAP.zip
- Newton_Almaja.prg
- Newton_Almaja_Alternative.TAP.zip
- Newton_Almaja_C16.TAP.zip
- Next_Mike.prg
- Nibbly 92.prg
- Nibbly.prg
- Nick-pic.TAP.zip
- Night_Mission.prg
- Night_Of_The_Walking_Dead.prg
- Nightmare_2.TAP.zip
- Nightshift.TAP.zip
- Nike_Hawk_Sys7339.prg
- Nim-Spiel.prg
- Nim.prg
- Nim_Amvic.prg
- Nim_C.prg
- Ninja Master.prg
- Ninja.TAP.zip
- Ninja.WAV.zip
- Ninja_C16_MSX_16.TAP.zip
- Ninja_K64.prg
- Ninja_d64.zip
- Nintendo Worx.prg
- No_Exit_German.prg
- Nono.prg
- Note-Game.prg
- Notenspiel.prg
- Novag.prg
- Nu_Pogodi!.prg
- Nuclear Ball.prg
- Nuclear.prg
- Nuclear_Power_Plant.prg
- Nuclear_Power_Plant_Golden_Disc.prg
- Nuclear_Power_Plant_ICPUG.prg
- Nuclear_Waste_Train.prg
- Nucleon.prg
- Nucleon_(no intro).prg
- Nuerburgrennen.prg
- Nukewar_Plus4.prg
- Nukewar_Plus4_Compiled.prg
- Number_Construction_Kit.prg
- Number_Construction_Kit_alternative.prg
- Number_Guess.prg
- Number_Inversion.prg
- Numbers_Game.prg
- Nuoto.TAP.zip
- nam.d64.gz
- necklace_of_skulls.d81.gz
- o/
- ORAC_Draughts_5.09.prg
- ORAC_Draughts_5.23.prg
- Oasis_Of_Shalimar_+4.prg
- Oblido.prg
- Oblido_Byte_Games_10.TAP.zip
- Obliterator.TAP.zip
- Obscure_Collection.zip
- Obstacle.prg
- Obstdieb.prg
- Odyssey.prg
- Oekolopoly.prg
- Oel_16K.prg
- Oel_Plus4.prg
- Oelbaron_(Ostap).prg
- Oelfoerderung.prg
- Oelmagnat.prg
- Off-shore.TAP.zip
- Oflain16.prg
- Oflain16_(fixed).prg
- Ogrady_Says.prg
- Oil-Hunter.prg
- Oil_For_Texas.prg
- Oil_For_Texas_Courbois.prg
- Oil_For_Texas_King_Size.prg
- Oils_Well.d64.gz
- Oink.TAP.zip
- Old_Saloon.prg
- Old_Tom.TAP.zip
- Oliemagnaat.prg
- Olimpiadi.TAP.zip
- Olimpiadi_Foglia.TAP.zip
- Olimpics_2000.TAP.zip
- Olimpya.TAP.zip
- Olimpyc_I.TAP.zip
- Olimpyc_II.TAP.zip
- Oliver Otthona.prg
- Oliver_Otthona.TAP.zip
- Oliver_Otthona_+4.prg
- Olticrun.prg
- Olympia.prg
- Olympiad.TAP.zip
- Olympiad_Field_Floppy_Robby.prg
- Olympiad_Track_Single_File.prg
- Olympiad_d64.zip
- Olympic Skier-2.prg
- A slightly different version of Olympic Skier.
- Olympic Skier.prg
- Olympic Skier, extracted from the original tape image
- Olympic Skier.tap.gz
- Tape image of Olympic Skier.
- Olympic_Games.prg
- Olympic_Games_I.TAP.zip
- Olympic_Games_I.prg
- Olympic_Games_II.TAP.zip
- Olympic_Games_II_Computer_Set_16.prg
- Olympic_Games_II_Sys8465.prg
- Omnibus.TAP.zip
- Omnibus_II.TAP.zip
- On_Cue_Pool.TAP.zip
- On_Cue_Pool.prg
- On_Cue_Snooker.TAP.zip
- On_Cue_Snooker.prg
- On_Ona_Ono_1-A.TAP.zip
- On_Ona_Ono_1-A.prg
- On_Ona_Ono_1-B.TAP.zip
- On_Ona_Ono_1-B.prg
- On_Ona_Ono_2.TAP.zip
- On_Ona_Ono_3.TAP.zip
- On_Ona_Ono_3.prg
- Onder_Elkaar.prg
- One On One.prg
- One_Man_And_His_Droid.TAP.zip
- One_Man_And_His_Droid.prg
- One_Man_And_His_Droid_MP.prg
- One_Man_And_His_Droid_OPI.prg
- One_On_One!.prg
- Only_Way_To_Home.prg
- Opd.TAP.zip
- OpenC16Cart_128k_Games_Collection.ROM.zip
- Open_Golf.prg
- Operation_Hawaii.TAP.zip
- Operation_Hawaii.prg
- Operation_Red_Moon.TAP.zip
- Operation_Red_Moon.prg
- Operation_Red_Moon_(hack_SCN).prg
- Operation_Thunderstorm.prg
- Operazioni.prg
- Orathan.prg
- Oratonga.prg
- Orazio.TAP.zip
- Ordlek.prg
- Orient_Express.TAP.zip
- Orient_Express_Trinacria.prg
- Orient_Express__C16_MSX_9.TAP.zip
- Orion.prg
- Orthopede.zip
- Oscar.prg
- Osero.prg
- Osotos.TAP.zip
- Osotos.prg
- Osterei-Sucherei.d64.gz
- Oszkar_A_Lovag_Krussoft.prg
- Otello.TAP.zip
- Otello_polish.prg
- Othello.prg
- Othello_1k.prg
- Othello_2.prg
- Othello_Courbois.prg
- Othello_For_Two_Players.prg
- Othello_Italian.prg
- Othello_J.Soft.prg
- Othello_Neu.prg
- Othello_Neu_HSO.prg
- Othello_Professional.d64.gz
- Othello_RUN.prg
- Othello_Softwell.prg
- Othello_Super_Commodore.prg
- Othello_Systems.prg
- Othello_V2.2.prg
- Ouch!.prg
- Out on a Limb 1.sys4100.prg
- Out on a Limb game level 1. Slightly different from the tape image
contents. Uploaded by Lavina of GOTU.
- Out on a Limb 2.sys4100.prg
- Out on a Limb game level 2. Uploaded by Lavina of GOTU.
- Out on a Limb 3.sys4100.prg
- Out on a Limb game level 3. Uploaded by Lavina of GOTU.
- Out on a Limb.prg
- The actual contents of the Out on a Limb tape image, level 1.
- Out on a Limb.tap.gz
- Tape image of Out on a Limb by Sam Manthorpe, published by Anirog in 1984.
- Over_And_Under.prg
- Over_The_Blood-Dark_Sea_Dual_Drive_d64.zip
- Over_The_Blood-Dark_Sea_d64.zip
- Overload.prg
- over_the_blood-dark_sea.d81.gz
- p/
- P.O.W._Adventure.prg
- PETSCII_Lemmings.prg
- PETSCII_Lumberjack_V1.0.prg
- PETSCII_Portal.prg
- PETSCII_Wizard_Of_Wor.prg
- PET_Super_Baseball.prg
- POD.prg
- POD_3+.prg
- Paa_Skattejagt_I_Amazonlandet.prg
- Pac-Man_C16.TAP.zip
- Pac-Pac.prg
- Pac-man.prg
- Pac-man_german.prg
- Pac_16_Sys11420.prg
- Pac_Mac.prg
- Pac_Man.prg
- Pac_Man_Armati.TAP.zip
- Pac_Man_Armati.prg
- Pacer_Man.prg
- Packman.prg
- Pacman_Junior.prg
- Pacmania_TCFS.prg
- Paddle_Shooter.zip
- Paddles.prg
- Paint_Cube.prg
- Painter.prg
- Painter_Go_Games_12.TAP.zip
- Pair.TAP.zip
- Pak_Jana.prg
- Paladine.TAP.zip
- Paladine.prg
- Pallida_Mors.prg
- Pancho_Armati.TAP.zip
- Pancho_Byte_Games_12.TAP.zip
- Pancho_Byte_Games_17.TAP.zip
- Pancho_Trinacria.prg
- Panic 16.prg
- Uploaded by Lavina/GOTU
- Panic.TAP.zip
- Panic.prg
- Panic_Go_Games_23.TAP.zip
- Panic_Go_Games_23.prg
- Panic_Joerg_Schoendorf.prg
- Panic_Penguin.TAP.zip
- Panic_Penguin.prg
- Panic_Penguin_Obelix.prg
- Panic_Penguin_Power_Pack_Anco.TAP.zip
- Panik_C16_MSX_21.TAP.zip
- Panzer_Duel.TAP.zip
- Panzer_Duel.prg
- Panzerschlacht.prg
- Paper_Boy.TAP.zip
- Paperboy.TAP.zip
- Paperboy.d64.gz
- Paperboy.prg
- Paperboy_+.prg
- Paperboy_Early_Stages.d64.gz
- Paperboy_Elite.TAP.zip
- Paperboy_Flip-Flop.prg
- Paperboy_Micro_Cracking_LTD.d64.gz
- Para Troopers.prg
- Para_Maths.TAP.zip
- Paracaidista.prg
- Paradies.prg
- Paramaths.prg
- Paramaths_TAP.zip
- Parastorm.prg
- Paratechnoia.prg
- Paratrooper.prg
- Paratrooper_Compute!.prg
- Paratrooper_dutch.prg
- Paratroopers_Fall_Again!.prg
- Paratroopers_MB.prg
- Paris-Dakar.prg
- Parketta.TAP.zip
- Parketta.prg
- Parolarama_C16.prg
- Parolarama_Plus4.prg
- Parole_Crociate.prg
- Paroliamo.prg
- Paroliamo_Papersoft.prg
- Paroliere.prg
- Paros_Amoba.prg
- Parrot.prg
- Pasadizo.prg
- Pasi.d64.gz
- Passage.prg
- Pasta_Blasta.prg
- Patience.prg
- Patt Ball.prg
- Patt.prg
- PattB10L.prg
- Pauls_4k_Adventure.prg
- Pauls_4k_Adventure_(4k).prg
- Pearl_Diver.prg
- Pearl_Diver_Courbois.prg
- Pearl_Diver_Hungarian.prg
- Pearl_Harbour.TAP.zip
- Pedro.TAP.zip
- Peek-man.TAP.zip
- Peek_And_Poke_1.TAP.zip
- Pegboard.prg
- Pegged.prg
- Pegs.prg
- Pelon.prg
- Penetrator.prg
- Pengo.prg
- Pengo_C16.prg
- Pennello_Rosso.TAP.zip
- Pentagram_SID.prg
- Pentagram_TED.prg
- Pentagram_V1.30_SID.prg
- Pentagram_V1.30_TED.prg
- Pentis.prg
- Penzert_Elet.prg
- Perilous_Swamp.prg
- Perils_Of_Darkest_Africa.prg
- Perseus_And_Andromeda.prg
- Pesten.prg
- Pet Chess.prg
- Petals_Around_The_Rose.prg
- Petals_Of_Doom_C16_Classics.TAP.zip
- Petals_Of_Doom_Computer_Software.TAP.zip
- Petopoly.prg
- Petris_Minigame2002.zip
- Pets_Rescue.d64.gz
- Pets_Rescue_IEC.D81.gz
- Pferderennen.prg
- Phantaball.TAP.zip
- Phantasia.prg
- Phantasie-Land.TAP.zip
- Phantasie-land.prg
- Phantasie_Country.prg
- Phantom.TAP.zip
- Phantom.d64.gz
- Phantom_+6D_PAL_NTSC.d64.gz
- Phantom_C16_MSX_3.TAP.zip
- Phantom_Courbois.prg
- Phantom_German.TAP.zip
- Phantom_German.d64.gz
- Phantom_German_Horst_Meyer.d64.gz
- Phantom_German_Robert_Waltereit.d64.gz
- Phantom_Go_Games_37.TAP.zip
- Phantom_Joola_Software.prg
- Pharaohs_Needles.prg
- Pharaohs_Needles_ICPUG.prg
- Pharaohs_Tomb.TAP.zip
- Pharaohs_Tomb_Floppy_Robby.d64.gz
- Pharaohs_Tomb_Leader.prg
- Pharaohs_Tomb_Obelix.prg
- Pharaons_Tomb.prg
- Pharaos_Tomb.TAP.zip
- Pharaos_Tomb.prg
- Pheenix.prg
- Pheenix_Go_Games_31.TAP.zip
- Phils_Adventure.prg
- Phoenix_Recovered.prg
- Piatti_Di_Hanoi.prg
- Piccolo.prg
- Pick-A-Letter_Compute!s_Gazette.prg
- Pick_A_Letter_ICPUG.prg
- Pick_It.d64.gz
- Pick_Man.prg
- Pick_Up.prg
- Picture_Kingdom.prg
- Piedone.prg
- Pigs_In_Cake.prg
- Pilgrim.prg
- Pilot_1.prg
- Pilot_C16.prg
- Pilot_In_Space.prg
- Pilot_X.TAP.zip
- Pilota.TAP.zip
- Pin_Point.TAP.zip
- Pin_Point.prg
- Pin_Point_+4MF_101%25_PAL_NTSC.prg
- Pin_Point_Fixed.prg
- Pin_Point_Home_Soft.prg
- Pin_Point_Mad_VTS.prg
- Pin_Point_Power_Pack_Anco.TAP.zip
- Pin_Point_Trained.prg
- Pinball.prg
- Pinball_Commodore.prg
- Pince.prg
- Ping-break.TAP.zip
- Ping-syn.prg
- Ping.prg
- These two files belong together.
- Ping_Pong.TAP.zip
- Ping_Pong.prg
- Ping_Pong_(basic).prg
- Ping_Pong_Match.TAP.zip
- Pinguino.prg
- Pink Panther.prg
- Uploaded by Lavina/GOTU
- Pink_Panther_Trained.prg
- Pinochle.d64.gz
- Pinpoint.TAP.zip
- Pipe Mania.prg
- PipeMaster_B10L.prg
- Pipe_Dream.prg
- Pipe_Master_+.prg
- Pipis_Stuffs.d64.gz
- Pipitrain.prg
- Piramis_Adventour.prg
- Piramyd Guy.prg
- Pirate_Adventure.ROM.zip
- Pirates.d64.gz
- Pirates_C16_MSX_5.TAP.zip
- Pirates_V2.0.d64.gz
- Pirgadige.TAP.zip
- Pirrapide.TAP.zip
- Pista_Pericolosa.prg
- Pistoleros.TAP.zip
- Pixel_Blitz_Pocket_Version.prg
- Pixey.TAP.zip
- Pixie.zip
- Pizza-3!.prg
- Pizza_House.prg
- Planet Search.prg
- Uploaded by Lavina/GOTU
- Planet_Search.TAP.zip
- Planet_Search_Go_Games_28.TAP.zip
- Planet_X.prg
- Planetoid.prg
- Planspiel.prg
- Platform.TAP.zip
- Platform_Diving.prg
- Platform_Diving_(Plus4).prg
- Platform_Diving_alternative.prg
- Platforms.TAP.zip
- Platina.prg
- Platoon.TAP.zip
- Play_Bingo.prg
- Play_Bingo_(larger_cards).prg
- Play_Your_Cards_Right.prg
- Please_Sir.prg
- Please_Wait.prg
- Plenty.TAP.zip
- Plugger.prg
- Plumber.TAP.zip
- Plundered_Hearts.d64.gz
- Plus-Paket_II.TAP.zip
- Plus-Paket_II.zip
- Plus4_Program_Pack_d64.zip
- Pogo.TAP.zip
- Point_Collector.prg
- Poison.prg
- Poker_(C16_MSX_40).TAP.zip
- Poker_(Senior).prg
- Poker_(Unlimited).prg
- Poker_Ass.prg
- Poker_Basic.prg
- Poker_C.prg
- Poker_C16_Best_3.TAP.zip
- Poker_Editoriale_Video.TAP.zip
- Poker_Editoriale_Video.prg
- Poker_Edizioni_Foglia.TAP.zip
- Poker_German.prg
- Poker_King_Size.prg
- Poker_NSG.TAP.zip
- Poker_New_Peek.prg
- Poker_Softwell.TAP.zip
- Poker_Softwell.prg
- Poker_Systems.prg
- Poker_Tronic.prg
- Poker_dutch.prg
- Pokeroid.prg
- Pokol Angyala.d64.gz
- Pokoli_Hajsza.prg
- Pokoli_Torony.prg
- Poldo.TAP.zip
- Poldo_Sys4109.prg
- Police.prg
- Police_07.prg
- Police_Academy_2.d64.gz
- Police_Academy_2_1551.d64.gz
- Police_Story.TAP.zip
- Politika_Memo.prg
- Pompeji_Tornyai.prg
- Pompieri.prg
- Pong.TAP.zip
- Pong_Noid_PUR88.prg
- Ponk.prg
- Pontoon.prg
- Pontoon_Amvic.prg
- Pontoon_ICPUG.prg
- Pontoon_New_Peek.prg
- Pontoon_Venturegate.prg
- Pool.TAP.zip
- Pool_89.TAP.zip
- Pool_Byte_Games_29.TAP.zip
- Pool_C16.TAP.zip
- Pool_C16.prg
- Pool_Go_Games_30.TAP.zip
- Pool_Plus4.TAP.zip
- Pool_Plus4.prg
- Pool_Plus4_Obelix.prg
- Pooyan16-20L.prg
- Pooyan16.prg
- Pooyan16_(compiled).prg
- Pop-business.d64.gz
- Popey_Werner-soft.d64.gz
- Popeye.prg
- Popeye_NTSC.d64.gz
- Popeye_Obelix.prg
- Popeye_Section_9.prg
- Porky.TAP.zip
- Porter.d64.gz
- Pothole_Jumper.prg
- Pottit.TAP.zip
- Pottit.prg
- Pottit_Brazil.prg
- Pottit_MAT.prg
- Pottit_No_Turbo.TAP.zip
- Potty.prg
- Power-ball.d64.gz
- Power_Pack_Anco.G64.zip
- Power_Pack_Anco.TAP.zip
- Powerball.TAP.zip
- Powerball.prg
- Powerball_2.prg
- Powerball_3.prg
- Powerball_Editor.prg
- Pre-History.prg
- Preda_E_Cacciatore.prg
- Predator.TAP.zip
- Predictor.prg
- Prince_Of_Persia_(fix_ACW).prg
- Prince_Of_Persia_STM.zip
- Prince_Of_Persia_d64.zip
- Prison_Blues.prg
- Prisoner.prg
- Pro-7.d64.gz
- Programme_12_90.d64.gz
- Project Nova.prg
- Project_Nova_Omnibus.TAP.zip
- Prospector Pete.prg
- Prospector_Pete.TAP.zip
- Prospector_Pete.prg
- Prospector_Pete_+.prg
- Prototype.d64.gz
- Pst-patteri.prg
- Pub_Quest.prg
- Puck.prg
- Puck_Catcher.prg
- Pulsar.sys16304.prg
- Uploaded by Lavina/GOTU
- Pumpkin_Plusz.prg
- Punchy.prg
- Uploaded by Lavina/GOTU
- Punchy_(C16_MSX_37).TAP.zip
- Punchy_Byte_Games_19.TAP.zip
- Punchy_Drean.TAP.zip
- Punchy_Drean.prg
- Pundit.prg
- Punk Puzzle.prg
- Puntolino.prg
- Puppys.TAP.zip
- Puppys.prg
- Purlets.prg
- Purple_Turtles_Trained.prg
- Push_Back.prg
- Push_Me.d64.gz
- Push_Me.prg
- Push_The_Crate.prg
- Puzzle 3.prg
- Puzzle 4.prg
- Puzzle Shuffle.prg
- Uploaded by Lavina/GOTU
- Puzzle.prg
- Puzzle_01.prg
- Puzzle_02.prg
- Puzzle_03.prg
- Puzzle_04.prg
- Puzzle_05.prg
- Puzzle_06.prg
- Puzzle_07.prg
- Puzzle_08.prg
- Puzzle_2.prg
- Puzzle_3.5.d64.gz
- Puzzle_3.5_d64.gz
- Puzzle_Byte_Games_22.TAP.zip
- Puzzle_Shuffle_A-System.prg
- Puzzle_Unisoft.prg
- Puzzlenoid.prg
- Puzzler_Compute!.prg
- Puzzler_Jackson.prg
- Puzzler_dutch.prg
- Puzzleword_C16.prg
- Puzzling.prg
- Puzznic 3+.prg
- Puzznic.prg
- Puzznic_++.prg
- Puzznic_NTSC.prg
- Pyramid.d64.gz
- Pyramid_Builder.prg
- Pyramid_Courbois.d64.gz
- Pyramid_Horst_Meyer.d64.gz
- Pyramid_Of_Doom.prg
- Pyramide.prg
- Pyramide_King_Size.prg
- Pyramide_Tri-Micro.prg
- pacman.prg
- pacmania.prg
- phoenix.prg
- q/
- Q-Bert.prg
- Qix.TAP.zip
- Quaddle_C.prg
- Quadrat Puzzle.prg
- Quadrati_Editoriale_Video.TAP.zip
- Quadrati_Editoriale_Video.prg
- Quadrato.prg
- Quadrillion.prg
- Quadris.prg
- Quadromania_KOD.prg
- Qually.d64.gz
- Quann_Tulla.prg
- Quarterback.prg
- Quasar.TAP.zip
- Quasars.TAP.zip
- Quasimodo.TAP.zip
- Quasimodo_Byte_Games_35.TAP.zip
- Quattrow.prg
- Quazard.TAP.zip
- Queens.d64.gz
- Quest Of The Unicorn.d64.gz
- Quest.prg
- Qui_Vive.prg
- Quick Draw.prg
- Quick_Fish.TAP.zip
- Quick_Fish.prg
- Quick_Plumber.TAP.zip
- Quick_Plumber_Go_Games_31.TAP.zip
- Quickmac.prg
- Quindici.prg
- Quindici_3-D.TAP.zip
- Quindici_3-D.prg
- Quindici_Danish.prg
- Quindici_Foglia.TAP.zip
- Quintet.prg
- Quiwi 2.d64.gz
- Quiz Jesus Law.prg
- Quiz Jesus Said.prg
- Quiz.TAP.zip
- Quizmix_EDS_d64.zip
- Quizmix_hack_EDS_d64.zip
- Quotes.prg
- r/
- Rablo Rulett.prg
- Rablo-Rulett_Deli.prg
- Race_Against_Time.prg
- Racer_+4.prg
- Racer_I.prg
- Raceway.prg
- Radar_Rat_Race.prg
- Radioactive_Stardust.prg
- Raff.TAP.zip
- Raff.prg
- Raffles.TAP.zip
- Raffles.prg
- Raffles_MSH.TAP.zip
- Raffles_Soft.TAP.zip
- Raid_On_Fort_Knox.d64.gz
- Raid_Over_Moscow.prg
- Raid_Over_Moscow_Keyboard.prg
- Raid_Over_Russia.prg
- Raider.prg
- Raider_Computer_Set_10.TAP.zip
- Raider_Go_Games_40.TAP.zip
- Raider_Go_Games_47.TAP.zip
- Raider_Reelax.TAP.zip
- Raider_Reelax.prg
- Raiders.TAP.zip
- Raiders_2.TAP.zip
- Raiders_2.prg
- Rail.prg
- Railing.prg
- Railway.d64.gz
- Rainbow.prg
- Rainbow_Breakout.prg
- Rainbow_HSO.prg
- Raket_Raid.d64.gz
- Raketa.prg
- Raketa_II.prg
- Rakete.prg
- Raketenstart.prg
- Rakontakota.prg
- Rally.TAP.zip
- Rallybruco.prg
- Ramazuri.prg
- Rambo-c16.prg
- Rambo.zip
- Rambo_I.TAP.zip
- Rambo_II.TAP.zip
- Rambo_III.TAP.zip
- Rambo_Soft_Toys.TAP.zip
- Ramsbottom_Smith_And_The_Quest_For_The_Yellow_Spheroid.d64.gz
- Ranch.TAP.zip
- RandTown_Builder.prg
- RandTown_Crusher.prg
- RandTown_Dumper.prg
- RandTown_Emailer.prg
- Raster Runner.prg
- Raton.prg
- Raumkommando.prg
- Ravijn.prg
- Ravijn_fixed.prg
- Razos Ut.prg
- Reach_For_The_Sky.TAP.zip
- Reach_For_The_Sky.prg
- Reach_For_The_Sky_Floppy_Robby.prg
- Reach_For_The_Sky_Omnibus II.TAP.zip
- Reaction_Test.prg
- Reactor_Run_Visiogame.TAP.zip
- Ready_To_War_d64.zip
- Reakcio_Ido.prg
- Reaktionstest.prg
- Reaktionstest_Data_Becker.prg
- Reaktionstest_Markt_&_Technik.prg
- Real_Time_Snap.prg
- Reattore.TAP.zip
- Reaxion_d64.zip
- Rebel_Planet.prg
- Rebound.prg
- Rebound_2.prg
- Rebound_ICPUG.prg
- Rebound_Italian.prg
- Rebounder.TAP.zip
- Rebus.TAP.zip
- Recovery.prg
- Red_Alert.prg
- Red_Knight.TAP.zip
- Red_Knight.d64.gz
- Red_Moon.prg
- Red_Trader.TAP.zip
- Reel_Thing.prg
- Reel_Thing_dutch.prg
- Reflex.prg
- Reflex_(C16_MSX_36).TAP.zip
- Reflex_(C16_MSX_36).prg
- Reflex_The_Byte.prg
- Reise_Nach_Atlantis_(ULTD).prg
- Rekenen.prg
- Remembering.prg
- Remorszag.prg
- Renaissance.prg
- Renaissance_C16.prg
- Repeat_After_Me.prg
- Rescue_Go_Games_8.TAP.zip
- Retarded_Creatures_And_Caverns.d64.gz
- Retarded_Creatures_And_Caverns_2.d64.gz
- Retarded_Creatures_And_Caverns_2_201201.d64.gz
- Retarded_Creatures_And_Caverns_Status-Bar.d64.gz
- Retour.prg
- Retrogods_Preview.prg
- Rettangoli.prg
- Rettung_Zum_Mars.prg
- Return_Of_Rockman.TAP.zip
- Return_Of_Rockman.d64.gz
- Return_Of_Rockman.prg
- Return_Of_Rockman_Andrew_Miller.prg
- Return_Of_Rockman_TCFS.prg
- Return_Of_Rockman_TSG.prg
- Return_Of_The_Roach_Status-Bar_d64.zip
- Return_Of_The_Roach_d64.zip
- Return_To_Earth.prg
- Return_To_The_Castle.d64.gz
- Revenge_Of_The_Moon_Goddess.prg
- Reversa.prg
- Reverse.TAP.zip
- Reverse.prg
- Reverse_2007.prg
- Reverse_Byte_Games_33.TAP.zip
- Reversi.prg
- Reversi_2.prg
- Reversi_Alternative.prg
- Reversi_Elephantsoft.prg
- Reversi_Italian.prg
- Reversi_Replay.prg
- Reversi_Softwell.prg
- Reversi_Systems.prg
- Reversi_Systems_Fixed.prg
- Reversi_dutch.prg
- Revs Tune.prg
- Revs.prg
- Revs_+.prg
- Rhombus.TAP.zip
- Rich_Freddy.d64.gz
- Rich_Freddy_Courbois.d64.gz
- Riesen-Labyrinth.prg
- Riflessometro.TAP.zip
- Riflessometro.prg
- Rig Attack.prg
- Rig_Attack.TAP.zip
- Rig_Attack_TSG.prg
- Rigger.TAP.zip
- Rij_Test.prg
- Rijbaan.prg
- Ringwars.prg
- Ritter_Fur_Den_Konig.d64.gz
- River_Race.TAP.zip
- River_Speed.prg
- Road Stunner.prg
- Road Warrior.prg
- Road-Race.prg
- Road_Patrol.prg
- Road_Star_1986.prg
- Road_Stunder.TAP.zip
- Robert.prg
- Robin To The Rescue.prg
- Robin of Sherwood.prg
- Uploaded by Lavina/GOTU
- Robin.TAP.zip
- Robin_Hood.TAP.zip
- Robin_Hood_Byte_Games_24.TAP.zip
- Robin_Hood_Go_Games_40.TAP.zip
- Robin_Hood_Sys4072.prg
- Robin_To_The_Rescue_10_Computer_Hits_3.TAP.zip
- Robo Knight 2.prg
- Robo Mutant.prg
- Robo_Knight.TAP.zip
- Robo_Knight.prg
- Robo_Knight_+4M.prg
- Robo_Knight_007-Soft.d64.gz
- Robo_Knight_3.prg
- Robo_Knight_Suli.prg
- Robo_Knight_trained.prg
- Robot_3.5.prg
- Robot_Program.prg
- Robothaboru.prg
- Robots_Rumble.prg
- Rocce.prg
- Rock-ball.prg
- Rock_Rocket.prg
- Rock_Star_Ate_My_Hamster_Millennium.d64.gz
- Rocket_Command.prg
- Rocket_Command_Courbois.d64.gz
- Rocket_Man.d64.gz
- Rocket_Man_alternative.d64.gz
- Rockets.prg
- Rockets_ICPUG.prg
- Rocketword.prg
- Rockman_10.prg
- Rockman_3.prg
- Rockman_4.prg
- Rockman_5.prg
- Rockman_6.prg
- Rockman_7.prg
- Rockman_8.prg
- Rockman_9.prg
- Rockman_Back_In_The_Quarry.prg
- Rockman_Editor_Sys16384.prg
- Rockman_Go_Games_29.TAP.zip
- Rockman_II_Editor.prg
- Rockman_Plus4_+2.prg
- Rockmania.prg
- Rockstar Manager.d64.gz
- Rockstar_Manager_+2!.d64.gz
- Rodman.prg
- Rogue_Boy.prg
- Rohamkukac_C-16.prg
- Rohamkukac_Krisztian_Loki.prg
- Roll.TAP.zip
- Roll.prg
- Rollball.TAP.zip
- Roller Kong.prg
- Roller Kong, a very poor Donkey Kong clone that was cracked from an original
C16 tape and crunched with PuCrunch.
- Roller Kong.readme
- Instructions for Roller Kong, with authentic spelling errors.
- Roller_Ball.d64.gz
- Roller_Coaster.prg
- Rollercoaster.prg
- Rolling Stones 2.prg
- Rolling_Diamonds.TAP.zip
- Rolling_Stones.prg
- Rolling_Stones_+++.prg
- Romai_Harcos.prg
- Romanced_Robots.prg
- Rombyx.TAP.zip
- Room_Ten.TAP.zip
- Room_Ten.prg
- Rotacion.prg
- Rotary_C16-ra.prg
- Rotation.prg
- Rotation_German.prg
- Rotodron.prg
- Rouge_Trooper.prg
- Rough_Diamonds.TAP.zip
- Roulett.prg
- Roulette_C16.prg
- Roulette_C16_MSX_2.TAP.zip
- Roulette_Converted.prg
- Roulette_Courbois.prg
- Roulette_J.Soft.prg
- Roulette_german.prg
- Route66_E256.prg
- Rovatka.prg
- Rubik Kocka.prg
- Rubik-kocka.prg
- Ruhm_Und_Ehre.d64.gz
- Run_For_Olli.prg
- Runner.TAP.zip
- Runner.prg
- Runner_Dog.prg
- Runner_Go_Games_37.TAP.zip
- Runner_Mission.prg
- Runway.prg
- Ruptus.prg
- Rush!.zip
- s/
- S-O-S_Hajotores.prg
- S-O-S_Schipbreukeling.prg
- S-O-S_Sea_Rescue.prg
- S-O-S_Tengeri_Mentes.prg
- S-skat.prg
- SAM_Poker.d64.gz
- SDL-Connex_1.54.prg
- SDL-Connex_1.55.prg
- SHOOT_The_BMBR.prg
- SOS.prg
- SOS_Dolgozat.prg
- STM.prg
- SVS-Pong.prg
- S_A_M.prg
- S_A_M_Italian.prg
- S_A_M_King_Size.prg
- S_A_M_d64.zip
- S_A_M_dutch.prg
- Saboteur.prg
- Uploaded by Lavina/GOTU
- Saboteur_2.prg
- Saboteur_2_(Muffbusters).prg
- Saboteur_C16.prg
- Saboteur_C16_+2J.prg
- Sabrewulf.prg
- Safari.prg
- Safe Guard.prg
- Safeguard_NTSC.prg
- Saigon_Attack.TAP.zip
- Sala-Ampuja.prg
- Salamander.prg
- Saloon Shootout.prg
- Salto.TAP.zip
- Salto_In_Lungo.TAP.zip
- Salva_La_Base.TAP.zip
- Salvage.prg
- Samolot.prg
- Samsara.prg
- Samurai.TAP.zip
- San_Remo_Rulett.prg
- Sand-stormer.prg
- Sand_Castles.TAP.zip
- Sandcastles.prg
- Sandcastles_TAP.zip
- Santas_Glowing_Balls.prg
- Santas_Winter_Work.prg
- Sanxion.prg
- Sargon-II-III.d64.gz
- Sargon_II_C64.prg
- Sargon_II_Vic20.prg
- Satellit.prg
- Satellite_Lander.prg
- Saturn_Defender.prg
- Sauber_Mann.prg
- Savage_Island_+4.d64.gz
- Savage_Island_+4.prg
- Savage_Island_1.TAP.zip
- Savage_Island_1.prg
- Savage_Island_1_C16.d64.gz
- Savage_Island_1_C16.prg
- Savage_Island_2.TAP.zip
- Savage_Island_2.prg
- Savage_Island_2_C16.TAP.zip
- Savage_Island_2_C16.prg
- Savage_Island_Part_One_C16.TAP.zip
- Save_New_York.prg
- Save_Our_Turtles.prg
- Scacchi.TAP.zip
- Scacchi.prg
- Scacchi_Byte_Games_6.TAP.zip
- Scacchi_Edizioni_Foglia.TAP.zip
- Scacchi_Mantra.TAP.zip
- Scacchi_Softwell.prg
- Scacchi_italian.prg
- Scalette.TAP.zip
- Scape Ghost-1.d64.gz
- Scape Ghost-2.d64.gz
- Scarabaeus.prg
- Scarabeus.TAP.zip
- Scarper.TAP.zip
- Scavenger_Hunt.d64.gz
- Schach_Archiv_d64.zip
- Schatzoeker.prg
- Schatzoeker_C1614.prg
- Schatzraeuber.prg
- Schatztaucher.prg
- Scheich.prg
- Schiebe-Puzzle.prg
- Schiessen.prg
- Schiffe_Versenken.prg
- Schiffeversenken.prg
- Schlange.prg
- Schlangenwurm_V1.2.prg
- Schluckmann.prg
- Schnecken_Rennen.prg
- Schwaenzchenklein.d64.gz
- Schwimmen.d64.gz
- Sci.TAP.zip
- Sciabola.TAP.zip
- Scimmia_Magica.prg
- Scooby_Doo.prg
- Scopri_Le_Carte.prg
- Score_Hunt.d64.gz
- Scott_Adams_Scoops.TAP.zip
- Scramble.d64.gz
- Scramble_5.prg
- Scramble_8.prg
- Scramble_APS.d64.gz
- Scramble_Sigma.prg
- Scrambled_Word.prg
- Scrambler.prg
- Scroll Adventure.prg
- Scroll_Of_Akhban.prg
- Sdi_Home-soft.prg
- Sdi_bad_hack.prg
- Sdi_hack.prg
- Sea_Hunter.zip
- Sea_Rider.prg
- Sea_Strike.prg
- Sea_War.TAP.zip
- Seas_Of_Blood.prg
- Sechs_Verliert.prg
- Secret Mission.prg
- Uploaded by Lavina/GOTU
- Secret_Agent.prg
- Secret_Mission_Byte_Games_6.TAP.zip
- Secret_Service.TAP.zip
- Secret_Service_Trinacria.prg
- Secretly_Book.d64.gz
- Secrets_Of_The_Pyramid_Of_Light.prg
- Sedam.d64.gz
- Seeschlacht.prg
- Sejtautomatak.TAP.zip
- Sejtautomatak.d64.gz
- Sejtszaporodas.prg
- Semaforo.prg
- Sensei.d64.gz
- Sensible Hugo.prg
- Sensitive.prg
- Sensitive_+_Sid.prg
- Senso.prg
- Senso_Compute_Mit.prg
- Senso_Wolfgang_Dunczewski.prg
- Sensor.prg
- Sentences_Sigma.prg
- Sentinel.prg
- Serpent_16.prg
- Serpente.prg
- Sette_E_Mezzo.prg
- Sex_1987.prg
- Sex_Adventure.d64.gz
- Sex_Game.prg
- Sex_Games_2.prg
- Sextett.G64.zip
- Sextett.TAP.zip
- Sextett.d64.gz
- Sfidarobot.prg
- Sgt_Helmet_Zero.prg
- Shack.prg
- Shakey_City.prg
- Shaolin.prg
- Shaolin_Courbois.prg
- Shark Attack.prg
- Shark_Hunt.TAP.zip
- Sheep.prg
- Shell_Game.prg
- Sherlock_Holms.prg
- Sherlocks_Problem.prg
- Shield_Command.prg
- Shifter.prg
- Shit Game.prg
- Shockway.TAP.zip
- Shogun.prg
- Shooot.prg
- Shoot-it.d64.gz
- Shoot-it_Herbert_Koenig.prg
- Shoot_Down.prg
- Shoot_It.prg
- Shoot_The_Duck.prg
- Shooter.prg
- Shooting.TAP.zip
- Short-term_Memory.prg
- Shot.prg
- Shove_It!.d64.gz
- Show_Jumper.prg
- Shuffle.prg
- Shuriken.prg
- Shuttle_Commander.TAP.zip
- Shuttle_Go_Games_10.TAP.zip
- Shuttle_Go_Games_46.TAP.zip
- Si.prg
- Sidelsa.prg
- Sidelsa_B.d64.gz
- Siege.prg
- Sielo.TAP.zip
- Sielo_Ati_Software.prg
- Sielo_Head.prg
- Sikamlos_Simi.prg
- Silk_Dust.d64.gz
- Silverwolf_d64.zip
- Simon.prg
- SimonSaid1L.prg
- SimonSaid4L.prg
- Simon_16.prg
- Simon_Mexican.prg
- Simon_dutch.prg
- Simons_Way.d64.gz
- Simple Puzzle.prg
- Simple_Puzzle_Game.prg
- Simula2.prg
- Simulator.TAP.zip
- Simulatore_Di_Volo.TAP.zip
- Simulatore_Di_Volo_J.Soft.prg
- Simulazione_Di_Volo.prg
- Simulvolo.prg
- Sinners.prg
- Sir Knight.prg
- Uploaded by Lavina/GOTU
- Sir_Knight_C16.prg
- Sir_Pent.TAP.zip
- Sir_Tommy.prg
- Sire_Fire_d64.gz
- Sirpent.TAP.zip
- Sistema_Solare.TAP.zip
- Sixteen_Terror.prg
- Skat.prg
- Skat_1988.prg
- Skat_2.prg
- Skat_64K.prg
- Skat_Tronic.prg
- Skate-board.TAP.zip
- Skate_Boarding.prg
- Skate_Roller.prg
- Skatmeister.d64.gz
- Skeet.prg
- Skelby.prg
- Ski.prg
- Ski_Champion.prg
- Ski_Jump.prg
- Ski_Visiogame.TAP.zip
- Skidz.prg
- Skier_Cicle.TAP.zip
- Skiing.prg
- Skip-Ball.prg
- Skipper.prg
- Skippy.prg
- Skippy_Go_Games_31.TAP.zip
- Skippy_Jackson.prg
- Skramble.TAP.zip
- Skramble.prg
- Skramble_Go_Games_6.TAP.zip
- Skramble_Go_Games_6.prg
- Skrambler.TAP.zip
- Skull_Island.TAP.zip
- Skull_Island.WAV.zip
- Skull_Island_d64.zip
- Sky-Hawk.TAP.zip
- Sky.sys8192.prg
- Uploaded by Lavina/GOTU
- Sky_Blaster.prg
- Sky_Fighter.TAP.zip
- Sky_Shooting.TAP.zip
- Sky_Valley.TAP.zip
- Skyhawk.prg
- Skyhawk_(C16_MSX_36).TAP.zip
- Skymax.prg
- Skyrock.TAP.zip
- Skytracks.TAP.zip
- Slagalica.prg
- Slalom.TAP.zip
- Slalom_Go_Games_9.TAP.zip
- Slalom_Systems.prg
- Slalom_dutch.prg
- Sleuth.prg
- Slide_Puzzle.prg
- Slider.prg
- Slider_+.prg
- Slider_Gaisipower.d64.gz
- Sliding_Numbers.prg
- Slippery_Sid.prg
- Slippery_Sid_MSH.TAP.zip
- Slipstream.d64.gz
- Slipstream_(Psytronik).d64.gz
- Slirp.prg
- Slot!.prg
- Slot-Machine.TAP.zip
- Slot_16.prg
- Slot_Machine_Computer_Set_10.TAP.zip
- Slot_Machine_Go_Games_14.TAP.zip
- Slot_Machine_Videoteca_Computer_11.prg
- Slots.prg
- Slots_Jackpot.prg
- Slots_Robtek.prg
- Slots_dutch.prg
- Slurpy.TAP.zip
- Small_Jones.prg
- Small_Jones_Compilation.TAP.zip
- Smart_Thief.TAP.zip
- Smash.TAP.zip
- Smash.prg
- Smir_3_1.d64.gz
- Smugglers_Inn_+4.prg
- Snake.prg
- Snake_Attack.d64.gz
- Snake_C16_MSX_28.TAP.zip
- Snake_Courbois.prg
- Snake_Italian.prg
- Snake_Pit.prg
- Snake_Pit_dutch.prg
- Snakes.prg
- Snakey.prg
- Snakey_King_Size.prg
- Snaky.prg
- Snap.prg
- Snapman_C16_Best_3.TAP.zip
- Snapman_The_Byte.zip
- Sniper.TAP.zip
- Snobli.prg
- Snooker_C16.TAP.zip
- Snooker_C16.prg
- Snooker_C16_Best_3.TAP.zip
- Snooker_Plus4.TAP.zip
- Snooker_Plus4.prg
- Snoopy_MK_Soft.prg
- Snorky.prg
- Snowball.prg
- Snowy_Day_Nouns.prg
- Soccer.TAP.zip
- Soccer_Boss_HOT.prg
- Soccer_Boss_Plus4_V1.2.prg
- Soccer_C16_Best_3.TAP.zip
- Soccer_Director.prg
- Soft_11.TAP.zip
- Soft_12.TAP.zip
- Soft_13.TAP.zip
- Soft_9.TAP.zip
- Softball_V2.0.prg
- Software_Club_09.TAP.zip
- Software_Club_13.TAP.zip
- Software_Club_15.TAP.zip
- Software_Club_German_16.TAP.zip
- Software_Club_German_2.TAP.zip
- Software_Club_German_4.TAP.zip
- Software_Club_German_5.TAP.zip
- Software_Manager.prg
- Soho_Sex_Quest.prg
- Soko-ban_MC.prg
- Sokoban.prg
- Soldier_Of_Fortune.TAP.zip
- Soldiers.TAP.zip
- Solgor.prg
- Soli_Pong.prg
- Solitair.prg
- Solitaire.prg
- Solitaire_16.prg
- Solitaire_4.prg
- Solitaire_Amvic.prg
- Solitaire_Barbara_H._Schulak.prg
- Solitaire_Card_Game.prg
- Solitaire_Checker_Puzzle.prg
- Solitaire_Compute!.prg
- Solitaire_Compute_Mit.prg
- Solitaire_Computer_Gamer.prg
- Solitaire_Courbois.prg
- Solitaire_German.prg
- Solitaire_King_Size.prg
- Solitaire_dutch.prg
- Solitario.prg
- Solitario_Cinese.prg
- Soliter.prg
- Sollevamento_Pesi.TAP.zip
- Solo.prg
- Solo_Yahtzee.prg
- Sombrero.TAP.zip
- Sommerolympiade_AC_Soft_d64.zip
- Sorcerer.prg
- Sorcerers_Castle.prg
- Sorcers.TAP.zip
- Sos_In_Bergnot.prg
- Sotet Mancs.prg
- Sotet_Kamra.prg
- Sotterranei.prg
- Sottomarino.TAP.zip
- Sottomarino_Foglia.TAP.zip
- Souvenirs.prg
- Spaccamattoni.prg
- Spaccamuro.prg
- Space Warrior.prg
- Space-fort.prg
- SpaceDream.prg
- Space_1999.prg
- Space_1999_Byte_Games_31.TAP.zip
- Space_1999_Courbois.prg
- Space_2.TAP.zip
- Space_Attack.TAP.zip
- Space_Bomber.d64.gz
- Space_Buster.prg
- Space_Castle.prg
- Space_Cat.prg
- Space_Craft.TAP.zip
- Space_Defender.prg
- Space_Desert.prg
- Space_Doubt.TAP.zip
- Space_Doubt.prg
- Space_Duell.prg
- Space_Duell_Section_9.prg
- Space_Duell_Werner-Soft_d64.gz
- Space_Escort.prg
- Space_Explorer.TAP.zip
- Space_Fiends.prg
- Space_Fight.prg
- Space_Fighter.prg
- Space_Final_Frontier.prg
- Space_Flowers.TAP.zip
- Space_Fly.d64.gz
- Space_Fortress.prg
- Space_Freeks.prg
- Space_Freeks_10 Computer_Hits_3.TAP.zip
- Space_Game.prg
- Space_Grandprix.prg
- Space_Grid.prg
- Space_Harrier_C16_MSX_20.TAP.zip
- Space_Hunt.prg
- Space_In.TAP.zip
- Space_Invaders.prg
- Space_Invaders_Softwell.TAP.zip
- Space_Man.TAP.zip
- Space_Mission.prg
- Space_Mission_Computer_Set_3.TAP.zip
- Space_Night.d64.gz
- Space_Nim.prg
- Space_Odissey.TAP.zip
- Space_Paint.prg
- Space_Picot.TAP.zip
- Space_Pilot.TAP.zip
- Space_Pilot.prg
- Space_Pilot_Byte_Games_9.TAP.zip
- Space_Pong_d64.zip
- Space_Prospector.prg
- Space_Quest.TAP.zip
- Space_Race_C16.prg
- Space_Radar.prg
- Space_Ranger.TAP.zip
- Space_Rescue.TAP.zip
- Space_Shooter.prg
- Space_Shuttle_Byte_Games_6.TAP.zip
- Space_Sweep.TAP.zip
- Space_Sweep.prg
- Space_Sweep_No_Turbo.TAP.zip
- Space_Tanker.TAP.zip
- Space_Taxi.d64.gz
- Space_Taxy.prg
- Space_Tek.prg
- Space_Tek_2.prg
- Space_Tek_3.prg
- Space_Trader.prg
- Space_Vampires.TAP.zip
- Space_War.prg
- Space_War_Go_Games_28.TAP.zip
- Space_Warrior_C16_MSX_10.TAP.zip
- Space_Zone.TAP.zip
- Spaceball_2_C16.prg
- Spaceball_C16.prg
- Spacebombs.prg
- Spacecraft_Sim.prg
- Spacemaze.prg
- Spada.TAP.zip
- Spada.prg
- Spades.prg
- Spakkanoid.prg
- Sparacaratteri.prg
- Special_Vic20_C16.TAP.zip
- Spectipede.prg
- Spectrum.prg
- Speed Ball.d64.gz
- Speed-ball.prg
- Speed_King.prg
- Speed_Runner.d64.gz
- Speed_Skating.prg
- Speed_Skating_hack_Absurd_Sys19530.prg
- Speed_Spell_2.prg
- Speed_Spell_7.prg
- Speedball.prg
- Speedball_1551_d64.gz
- Speedboat_Grand_Prix.prg
- Speedboat_Grand_Prix_SCS.zip
- Speedy.prg
- Speedy_Spider.prg
- Spekulant.prg
- Spell-mean.prg
- Spelling_Errors.prg
- Sperrbildschirm.prg
- Spider_Commodore_Welt.prg
- Spiderman_+4.prg
- Spiderman_C16.prg
- Spiel-box.prg
- Spiel_66.prg
- Spielemagazin.prg
- Spielhoelle.prg
- Spielomat.prg
- Spielomato.prg
- Spijkerbord.prg
- Spikes_CPlus4.prg
- Spiky Harold 2.prg
- Spiky Harold.prg
- Spiky_Harold_ECO_d64.zip
- Spinne.prg
- Spion_Leerling.prg
- Spionagelehrling.prg
- Spionagelehrling_Sys11120.prg
- Spionsuche.prg
- Spirale.prg
- Spitfire.TAP.zip
- Split Personalities.prg
- Split_Personalities_++.prg
- Splitz.prg
- Spook_Maze.prg
- Spore.TAP.zip
- Spore.d64.gz
- Spore_DBC.d64.gz
- Spore_DISC.prg
- Spore_Edited_Luca.zip
- Spore_File.prg
- Sport_4.TAP.zip
- Sport_Events.TAP.zip
- Sports_4.TAP.zip
- Spread_Reproduce_Fight.prg
- Spreng_ball.prg
- Springball.prg
- Spuk.prg
- Spump_From_Space.prg
- Spunza.prg
- Spy-Plane.prg
- Spy_Collection.d64.gz
- Spy_Flight.prg
- Spy_Vs_Spy.prg
- Spy_Vs_Spy_1_Bag.prg
- Spy_Vs_Spy_3_Bag.prg
- Spy_Vs_Spy_3_Muffbusters.prg
- Spy_Vs_Spy_Cash_d64.zip
- Spy_Vs_Spy_NIKS_d64.zip
- Squab.prg
- Squares.prg
- Squash.prg
- Squij.prg
- Squirm.prg
- Squirm_16.prg
- Squirm_C16_MSX_33.TAP.zip
- Squirm_Editor.prg
- Squook.prg
- St._Jives.prg
- St_Jupat.prg
- Stab_N_Dash_d64.zip
- Stack_123.prg
- Stack_16.prg
- Stack_Em_d64.zip
- Stacks_10L.prg
- Stanley.TAP.zip
- Stanley_Joe_d64.zip
- Star Raid.prg
- Star_Avenger.TAP.zip
- Star_Blaster.TAP.zip
- Star_Commander.prg
- Star_Cruiser_d64.zip
- Star_Fight.TAP.zip
- Star_Fight_Sys4224.prg
- Star_Fighter.TAP.zip
- Star_Goose.TAP.zip
- Star_Legions.TAP.zip
- Star_Maze.prg
- Star_Poker.prg
- Star_Trader.prg
- Star_Trek.prg
- Star_Trek_2.prg
- Star_Trek_C16.prg
- Star_Trek_Italian.prg
- Star_Trek_Kipe_Software.prg
- Star_Wars_2.prg
- Star_Wars_Visiogame.TAP.zip
- Starblaster.TAP.zip
- Starburst.prg
- Starcross.d64.gz
- Starcross_Go_Games_39.TAP.zip
- Starcross_Z-Machine.d64.gz
- Starcrumps.prg
- Starfight_II.prg
- Starforce Nova.prg
- Starforce_Nova_Suli.prg
- Starforce_Nova_TPPC.prg
- Stargo.prg
- Starlight.TAP.zip
- Starlite G1000.prg
- Starlite.TAP.zip
- Starlite_One.prg
- Starpost.d64.gz
- Starquake.TAP.zip
- Starquake_Go_Games_30.TAP.zip
- Starter_Chess.prg
- Startrak.d64.gz
- Startrek.prg
- Starwars.prg
- Starwars_Byte_Games_7.TAP.zip
- Starwars_Soft_9.prg
- Starways.TAP.zip
- Steel_Thunder.d64.gz
- Stein_Der_Weisen.prg
- Steinwurf.prg
- Steinzeit.prg
- Stellar Wars.prg
- Stellar7.prg
- Stellar_Wars_Blitz.TAP.zip
- Stellar_Wars_Italian.prg
- Stellar_Wars_Playvision.prg
- Stephanie (Hollywood Poker).prg
- Uploaded by Lavina/GOTU
- Stercore_264.prg
- Sterren_Spel.prg
- Steve Davis Snooker.prg
- Stick_Man_Arok_Edition.prg
- Stick_Or_Twist.prg
- Stickman.prg
- Stinger.prg
- Stock_Broker.prg
- Stock_Market.prg
- Stone Age-info.prg
- Stone Age.prg
- Stone.prg
- Stone_Age_+++.prg
- Stonepuzzle +4.prg
- Stonepuzzle 2.prg
- Stonepuzzle 3.prg
- Stonepuzzle Editor.prg
- Stonepuzzle.prg
- Stonepuzzle_2_NTSC.prg
- Stonepuzzle_3_NTSC.prg
- Stoneville_Manor.prg
- Stop_Tu_Micro_Commodore.prg
- Storm Across Europe.d64.gz
- Storm.prg
- Storm_+4.prg
- Storm_+4_V1.1.prg
- Storm_+4_V1.2.prg
- Storm_Deli.prg
- Stradenk.prg
- Strange_Building.prg
- Strange_Odyssey.ROM.zip
- Strange_Odyssey_C16.prg
- Strangers G2F00.prg
- Strategiespiel_Othello.prg
- Strategiespiel_Othello_Fuer_2_Spieler.prg
- Strategy.d64.gz
- Strategy_C16_MSX_21.TAP.zip
- Strategy_Go_Games_31.TAP.zip
- Strategy_Trinacria.prg
- Strawberries.TAP.zip
- Strawberry Fields.prg
- Strawberry.TAP.zip
- Street Olympics.prg
- Uploaded by Lavina of Gotu
- Street_Games.TAP.zip
- Streets_Of_London.prg
- Streichhoelzer.prg
- Streichholzspiel.prg
- Streichholzspiel_Syntax.prg
- Strike_Eagle.TAP.zip
- Strike_Eagle_Computer_Set_12.TAP.zip
- Strike_Eagle_Sys8421.prg
- Strike_Force.TAP.zip
- Strip Poker.prg
- Strip Poker2.d64.gz
- Strip_Poker.prg
- Strip_Poker_3.d64.gz
- Strip_Poker_II_Plus_Obelix_d64.zip
- Strips.TAP.zip
- Stuetzpunkt_K.prg
- Stunt_Bikes.TAP.zip
- Stunt_Car_Racer.prg
- Sub_Hunt_Byte_Games_29.TAP.zip
- Sub_Hunt_C16_MSX_26.TAP.zip
- Sub_War.TAP.zip
- Submarine.prg
- Submarine_C16_MSX_23.TAP.zip
- Submarine_Go_Games_44.TAP.zip
- Submarine_Go_Games_46.TAP.zip
- Submarine_Sabotage.d64.gz
- Submarine_War.prg
- Subsunk.prg
- Subwar.TAP.zip
- Suicide Run Sys8446.prg
- Suicide_Mission.TAP.zip
- Suicide_Solution.d64.gz
- Sulphur_Eye.prg
- Sum_Fun.prg
- Sumeria.prg
- Summer Time.CNS.prg
- Summer Time by Coroners
- Summer_Events.G64.zip
- Summer_Events.TAP.zip
- Summer_Events_256k_d64.zip
- Summer_Events_Closing_Ceremony_Supy.prg
- Summer_Events_Cycling_Supy.prg
- Summer_Events_DDR_22.06.88_d64.zip
- Summer_Events_Javelin_Supy.prg
- Summer_Events_Platform_Diving_Supy.prg
- Summer_Events_Pole_Vault_Supy.prg
- Summer_Events_Skeet_Shooting_Supy.prg
- Summer_Events_TBL_d64.zip
- Summer_Events_TFSS.zip
- Summer_Events_Udos_Own_Disk_d64.zip
- Summer_Events_Weight_Lifting_Supy.prg
- Summer_Events_d64.zip
- Sumplete.prg
- Sun Star.prg
- Sun Street Sys4099.prg
- Sun_Star.TAP.zip
- Sun_Star.prg
- Super Breakout.prg
- Super Cobra.prg
- Uploaded by Lavina of Gotu
- Super Gran.prg
- Super Pilot In The Space.prg
- Super Pipeline.CNS.prg
- Super Pipeline, converted by Coroners
- Super Poker.prg
- Super-Muehle_32K.prg
- Super-muehle.prg
- Super-senso.prg
- Super-tris_3D.prg
- Super_16.TAP.zip
- Super_Ant.TAP.zip
- Super_Ball.prg
- Super_Boulder.d64.gz
- Super_Boulder_Hungarian.prg
- Super_Burger.prg
- Super_C16_Plus4_VIC20_1.TAP.zip
- Super_C16_Plus4_VIC20_2.TAP.zip
- Super_C16_Plus4_VIC20_3.TAP.zip
- Super_Canoa.TAP.zip
- Super_Commodore_16_1.TAP.zip
- Super_Commodore_16_2.TAP.zip
- Super_Commodore_16_3.TAP.zip
- Super_Commodore_6.TAP.zip
- Super_Commodore_7.TAP.zip
- Super_Commodore_8.TAP.zip
- Super_Frog.prg
- Super_Golf.prg
- Super_Gran_The_Adventure.prg
- Super_Hits_From_Microdeal.TAP.zip
- Super_Maze.prg
- Super_Mind.prg
- Super_Mind_Italian.prg
- Super_Mind_Italian_Club_Info.prg
- Super_Oktogon.prg
- Super_Out+++.prg
- Super_Pac.TAP.zip
- Super_Peek-man.TAP.zip
- Super_Poker_MSH.TAP.zip
- Super_Poker_MSH.prg
- Super_Poker_Visiogame.prg
- Super_Q-bert.prg
- Super_Quiz.prg
- Super_Sci.prg
- Super_Skier.prg
- Super_Slalom.TAP.zip
- Super_Slot.prg
- Super_Slot_C16_MSX_16.TAP.zip
- Super_Snake.prg
- Super_Snake_dutch.prg
- Super_Spell.TAP.zip
- Super_Spell_d64.zip
- Super_Star-Treck.prg
- Super_Star_Trek.prg
- Super_Star_Trek_NZ.prg
- Super_Star_Trek_electron.greg.prg
- Super_Tommy.prg
- Super_Trek.prg
- Superball.prg
- Superbreak.prg
- Supercanoa.TAP.zip
- Supercar.TAP.zip
- Supergenie.prg
- Supergiochi_Al_C16_Plus4_2.TAP.zip
- Superhirn.prg
- Superhirn_Heinzel.prg
- Superman.prg
- Superman_Adventure.prg
- Supermaze.prg
- Supermind.prg
- Supermind_C1614.prg
- Supermind_Dutch.prg
- Superxamok.TAP.zip
- Supremacy.d64.gz
- Supremacy_(onefile).prg
- Surprise.prg
- Surround.prg
- Survival.prg
- Survival_Adventure.prg
- Survivor.d64.gz
- Survivors G2E00.prg
- Survivors.TAP.zip
- Survivors_Byte_Games_13.TAP.zip
- Survivors_Hack.prg
- Survivors_Pit.prg
- Survivors_TEC.prg
- Suspect.d64.gz
- Suspended.d64.gz
- Susu_A_Sarkany.prg
- Svellas.TAP.zip
- Svellas.prg
- Swarmed.prg
- Sweet_Key.TAP.zip
- Sweet_Sixteen.prg
- Sword of Destiny.prg
- Uploaded by Lavina/GOTU
- Sword_Of_Destiny_The_Frontier.prg
- Swords.prg
- Szamkereses.prg
- Szamkitalalos.prg
- Szamoljunk.TAP.zip
- Szamoljunk.d64.gz
- Szamrendezo.prg
- Szamtoto.prg
- Szejk.prg
- Szemiramisz.prg
- Szemiramisz_Frontier.prg
- Szerencsejatek_V2.prg
- Szerpentin.prg
- Szexteszt.prg
- Sziget.prg
- Sziget_Head.prg
- Sziget_Pias.prg
- Szinkitalalo.prg
- Szlalom.prg
- Szokes.prg
- Szokes_A_Foldrol.prg
- Szokes_A_Varbol.prg
- Szokesben_A_Rab.prg
- Szokitalalo_Charlemagne.prg
- Szokitatalo.prg
- Szoliter.TAP.zip
- Szoliter.prg
- Szomszed_Jatek.prg
- Szornyek Az Utvesztoben.prg
- Szototo.prg
- Szunyog.prg
- Szunyogfalo_Beka.prg
- Szuper Kriszta V1.4.prg
- Szuper Kriszta.prg
- Szuper_Jatek.prg
- Szuper_Utveszto_broken.prg
- Szuperball.prg
- Szupercsoport.prg
- sail_with_pirates.d64.gz
- sail_with_pirates.d81.gz
- sea_battle_p4.prg
- Sea Battle
- secret_of_the_knights.d64.gz
- secret_of_the_knights.d81.gz
- shoot_plus_catch.prg
- stop_the_express.prg
- t/
- T-Rex_Run.prg
- TPUG_Plus4_Library_Disks_d64.zip
- TV Jatek.prg
- TV-Pong.TAP.zip
- TV_Bowl.TAP.zip
- TV_Game.TAP.zip
- Table_Tennis.TAP.zip
- Tables.prg
- Tacman.prg
- Take-out.prg
- Take_Off.prg
- Talpa.prg
- Tank Attack.prg
- Tank Attack, extracted from the tape image.
- Tank Attack.tap.gz
- Tape image of Tank Attack.
- Tank.prg
- Tank_Ambush.prg
- Tank_Attack_Go_Games_46.TAP.zip
- Tank_Attack_italian.prg
- Tank_Wars.prg
- Tank_Wars_Courbois.prg
- Tanks.prg
- Tappabuchi.prg
- Tapper.prg
- Tappeto_Volante.TAP.zip
- Target.prg
- Target_Pong.prg
- Tarzan Adventure.d64.gz
- Tarzan_Adventure_+.prg
- Taskforce.prg
- Taskforce_+4GD.d64.gz
- Taskforce_Trained.prg
- Tass Times-1.d64.gz
- Tass Times-2.d64.gz
- Tateti.prg
- Tauris.d64.gz
- Tazz+Trizon.prg
- Tazz.prg
- Uploaded by Lavina/GOTU
- Tazz_The_Raven.prg
- Tazz_Triple_Decker_6.TAP.zip
- Teddle.d64.gz
- Teddy In Not.prg
- Teglavero.prg
- Teke.prg
- Tekergo.prg
- Telemuhele.prg
- Telex.prg
- Telex_1000_Szo_Nemetul.TAP.zip
- Telex_Angolul.prg
- Telex_Franciaul.prg
- Telex_Nemetul.prg
- Telezsak.prg
- Telezsak_Vince_Nyari.prg
- Teljes_Hasonulas.TAP.zip
- Temple_Of_Terror.prg
- Temporal.prg
- Tempus_Fugit_R3_d64.zip
- Ten Little Indians.prg
- Tenebra.prg
- Tenebra_2_Preview.prg
- Tenebra_Macabre.prg
- Tenisz.prg
- Tenisz_2.prg
- Tennis_(C16_MSX_41).TAP.zip
- Tennis_Byte_Games_18.TAP.zip
- Tennis_Byte_Games_7.TAP.zip
- Tennis_Foglia.TAP.zip
- Tennis_Foglia.prg
- Tennis_Pubblirome.TAP.zip
- Tennis_Pubblirome.prg
- Tennis_Tavolo.TAP.zip
- Tens.sdf.prg
- Terminator.TAP.zip
- Terminator_Colossus-Soft.prg
- Terra Cognita.prg
- Terra Nova.d64.gz
- Terra-X.prg
- Terra_Cresta.prg
- Terror.prg
- Terror_Bubble_Tape.prg
- Terror_Temple.prg
- Tervihar.prg
- Tesoro_Perduto.prg
- Test Of Hero.prg
- Tetravex.prg
- Tetris 10.d64.gz
- Tetris 2.d64.gz
- Tetris.prg
- Tetris_2K21_V1.1.prg
- Tetris_2K21_V1.1_C16.prg
- Tetris_2K21_V1.2.prg
- Tetris_2K21_V1.2_C16.prg
- Tex_Willer_Go_Games_3.TAP.zip
- Thagu.prg
- Thai Boxing.prg
- The Balls.prg
- The Dark Tower Part 2.prg
- The Dark Tower Part 3.prg
- The Dark Tower.prg
- The Galaxy Master.zip
- The Hell 2.SCN.prg
- The Hell 3.prg
- The Hell.prg
- The Incredible Hulk.prg
- The Power Tape.prg
- The Power.d64.gz
- The Roader.prg
- The Slipper.d64.gz
- The Slipper2.SCN.prg
- The Sorcerer Of The Claymourge Castle G13C3.prg
- The Wizard and the Princess.d64.gz
- The_Balrog_And_The_Cat.d64.gz
- The_Balrog_And_The_Cat_Status-Bar.d64.gz
- The_Best_Poetry.prg
- The_Big_Quest_Courbois.d64.gz
- The_Biker.TAP.zip
- The_Black_Jewel.prg
- The_Brew_d64.zip
- The_Bugs_Bunny_Show.prg
- The_Catacombs.TAP.zip
- The_Catacombs_d64.zip
- The_Champs.d64.gz
- The_Champs_Courbois.d64.gz
- The_Citadel_Of_Yah-Mon.prg
- The_Coils_Of_Hate_Dual_Drive_d64.zip
- The_Coils_Of_Hate_d64.zip
- The_Commodore_16_Showcase.TAP.zip
- The_Commodore_16_Showcase_d64.zip
- The_Cook.prg
- The_Count.prg
- The_Curse.prg
- The_Curse_Of_Rabenstein.d64.gz
- The_Day_After.prg
- The_Die_Hard.prg
- The_Dogboy_d64.zip
- The_Dragnet_Case.d64.gz
- The_Draw.prg
- The_Elevator.d64.gz
- The_Elevator_V2.2.d64.gz
- The_Empire_Strikes_Back.prg
- The_Exciter.d64.gz
- The_Exciter_V1.2.d64.gz
- The_Face.TAP.zip
- The_Face.prg
- The_Fantasy_Dimension.d64.gz
- The_Farmers_Daughter.prg
- The_Flight_Of_The_Unicorn.prg
- The_Forbidden_Crypt.prg
- The_Frog_16k.prg
- The_Frog_basic.prg
- The_Gerbil_Riot_Of_67.prg
- The_Ghosts_Of_Blackwood_Manor.d64.gz
- The_Giant_Wall.prg
- The_Golden_Voyage.prg
- The_Grat_Ninja.TAP.zip
- The_Graveyard.prg
- The_Halls_Of_The_Dwarven_Kings.prg
- The_Helm.prg
- The_Hero.TAP.zip
- The_Horde.prg
- The_Horror_Of_Goldmine_City_d64.zip
- The_House_Out_Of_Town.prg
- The_Hut.d64.gz
- The_Hut_-_The_Leaf_Edition.d64.gz
- The_Jet_2.0_1551_d64.gz
- The_Jet_Tape.prg
- The_Jewellery.prg
- The_Job_(R3).d64.gz
- The_Job_(R4).d64.gz
- The_Job_(R5).d64.gz
- The_Key.TAP.zip
- The_Key_To_Time.prg
- The_Kings_Testament_Boot.zip
- The_Lands_Of_Zador_d64.zip
- The_Last_Planet.prg
- The_Librarian.prg
- The_Librarian_(Lets_Play_edition).prg
- The_Librarian_2.prg
- The_Librarian_3.prg
- The_Librarian_3_LSSE.prg
- The_Life.d64.gz
- The_Lighthouse.prg
- The_Magic_Journey.prg
- The_Magicians_Curse.TAP.zip
- The_Magicians_Curse.prg
- The_Magicians_Curse_Boomby.prg
- The_Magicians_Curse_KMS.prg
- The_Magicians_Curse_The_Raven.d64.gz
- The_Maze_(DS).prg
- The_Maze_Home_Computing_Weekly.prg
- The_Miner_Man.TAP.zip
- The_Miser.prg
- The_Monster_Returns.prg
- The_Mutant_Spiders.d64.gz
- The_Mystery_Of_Markham_Manor.d64.gz
- The_Nightland.d64.gz
- The_Phantom_Of_Priory_Court.prg
- The_Pharoahs_Needles.prg
- The_Pit.prg
- The_Pit_Arcade.D81.zip
- The_Pit_Arcade_64K.prg
- The_Pit_Arcade_d64.zip
- The_Postman.TAP.zip
- The_Power.prg
- The_Queens_Footsteps_1.0.d64.gz
- The_Queens_Footsteps_1.1.d64.gz
- The_Quest_Of_Merravid.prg
- The_Real_Stunt_Experts.TAP.zip
- The_Real_Stunt_Experts.prg
- The_Revenge_Of_Moriarty.prg
- The_Ruin_Of_0ceanus_Pr1me.d64.gz
- The_Scoop.prg
- The_Search_For_The_Nether_Regions_d64.zip
- The_Second_Night_(Plain).d64.gz
- The_Second_Night_(Rainbow).d64.gz
- The_Second_Night_(Vanilla).d64.gz
- The_Second_Night_Status-Bar.d64.gz
- The_Secret_Of_Little_Hodcome.d64.gz
- The_Secret_Of_Little_Hodcome_Status-Bar.d64.gz
- The_Seeds_Of_Evil_d64.zip
- The_Shifting_Sands.prg
- The_Smurf.TAP.zip
- The_Snakes.prg
- The_Solve_Master.d64.gz
- The_Sorcerer_Of_Claymore_Castle.prg
- The_Sorcess.prg
- The_Spiral.prg
- The_Staff_Of_Power.prg
- The_Sword.prg
- The_Tale.zip
- The_Temple_Curse.prg
- The_Thief_Byte_Games_15.TAP.zip
- The_Tower.prg
- The_Tower_Mazes.TAP.zip
- The_Tower_Robtek.prg
- The_Tower_Unisoft.prg
- The_Twilight_Zone.prg
- The_Wall.TAP.zip
- The_Wall_-_Super_Edition.prg
- The_Wall_Byte_Games_24.TAP.zip
- The_Wall_Byte_Games_4.TAP.zip
- The_Wall_Go_Games_13.TAP.zip
- The_Wall_Go_Games_24.TAP.zip
- The_Wall_Hungarian.prg
- The_War-Torn_Kingdom_Dual_Drive_d64.zip
- The_War-Torn_Kingdom_d64.zip
- The_Winner.TAP.zip
- The_Witch_Go_Games_41.TAP.zip
- The_Wrath_Of_Anubis_d64.zip
- Thermonuclear_Wargames.TAP.zip
- Thermonuclear_Wargames_d64.zip
- Thief_Of_Shop.TAP.zip
- Thinkin_Of.prg
- Thirteens.sdf.prg
- Three_Of_A_Kind.prg
- Three_Of_A_Kind_TPUG.prg
- Threedox.prg
- Thrust.prg
- Thrust_ECO_d64.zip
- Thrust_Fox_Extra.prg
- Thrust_MAT.prg
- Thrust_PCS.prg
- Tibidabo.TAP.zip
- Tic-Tac-Toe_Freesoft_Limited.prg
- Tic-tac-toe_Courbois.prg
- Tic-tac-toe_Mr_X.prg
- Tic_Tac_Arith.prg
- Tic_Tac_Math.prg
- Tic_Tac_Toe_100_Programs_For_The_Commodore_16.prg
- Tic_Tac_Toe_2.0.prg
- Tic_Tac_Toe_4D.prg
- Tic_Tac_Toe_Commodore_Welt.prg
- TileSlip.prg
- Tili-Toli.prg
- Tilitoli.prg
- Timanttijahti.prg
- Timanttijahti_2.prg
- Timanttijahti_3.prg
- Timanttijahti_4.prg
- Timanttijahti_Excellent.prg
- Time Archeologist.d64.gz
- Time Crystal.SCN.prg
- Time Machine.prg
- Time_And_Magik_d64.zip
- Time_Bombs.TAP.zip
- Time_Cristal_1.d64.gz
- Time_Rally.prg
- Timerun_Go_Games_17.TAP.zip
- Timeslip.prg
- Timeslip_MAT.prg
- Timex.prg
- Timezone.prg
- Tin_Star_d64.zip
- Tinylife.prg
- Tipp_Kick_V2.1.prg
- Tir Na Nog.prg
- Tira_E_Molla.TAP.zip
- Tiro_Alla_Fune.prg
- Titkosugynok.prg
- Titkosugynok_No_Intro.prg
- Tobi Frutti.prg
- Toddler.TAP.zip
- Todeshoehle.prg
- Tojasgyujtes.prg
- Tologato.prg
- Tologato2.prg
- Tom Thumb+4.prg
- Tom+.prg
- Tom.d64.gz
- Tom_And_Jerry.prg
- Tom_KMS.prg
- Tom_Thumb.prg
- Tom_Thumb_Deluxe.prg
- Tom_Thumb_Floppy_Robby.d64.gz
- Tom_Thumb_TBL.d64.gz
- Tomahawk.TAP.zip
- Tomato_Worm.d64.gz
- Tomb of Tarrabash.prg
- Uploaded by Lavina/GOTU
- Tombola_C16_MSX_1.TAP.zip
- Tombola_C16_MSX_1.prg
- Tombola_J.Soft.prg
- Tomcat.zip
- Tomcat_+4_World_Special_Edition_2010.prg
- Tomcat_+GD.d64.gz
- Tommy.TAP.zip
- Tommy_Go_Games_35.TAP.zip
- Tommy_Go_Games_41.TAP.zip
- Toms Pill Garden.prg
- Tonido.prg
- Toop.prg
- Tootsy.TAP.zip
- Top_Ball_Hungarian.prg
- Top_Ball_d64.zip
- Top_Ball_fixed.d64.gz
- Top_Gum.TAP.zip
- Top_Gun_Go_Games_29.TAP.zip
- Top_Parade.TAP.zip
- Top_Spin.TAP.zip
- Torneo.prg
- Torpedo Alley.prg
- Torpedo Run.prg
- Torpedo Wars.prg
- Torpedo.prg
- Torpedo_(Ivanka).prg
- Torpedo_(Unisoft_alt).prg
- Torpedo_2_Charlemagne.prg
- Torpedo_Ati_Software.prg
- Torpedo_BB.prg
- Torpedo_Charlemagne.prg
- Torpedo_Magyar_Software.prg
- Torpedo_Run_Armati.TAP.zip
- Torpedo_Szekely_Gyula.prg
- Torpedo_Unisoft.TAP.zip
- Torpedo_Unisoft.prg
- Torre_Di_Hanoi.prg
- Torre_Di_Hanoi_C16_MSX_11.prg
- Torre_Di_Hanoi_J.Soft.prg
- Torre_Hanoi.prg
- Toss.prg
- Total Eclipse II.prg
- Uploaded by Lavina/GOTU
- Total Eclipse.prg
- Total_Eclipse_Trained.prg
- Total_Reality_Delusion.prg
- Totto!.d64.gz
- Totto!_V2.2.d64.gz
- Tour_De_France.prg
- Tour_De_Meppen.prg
- Tower Of Evil.prg
- Tower_Of_Evil_2.prg
- Tower_Of_Evil_Armati.TAP.zip
- Tower_Of_Evil_Computer_Software.TAP.zip
- Tower_Of_Evil_hack_THS.prg
- Town_Job.TAP.zip
- Toy Balls.prg
- Tozsde.prg
- Tozsde_BET_Verzio.prg
- Tra_Due_Giorni_La_Gara.prg
- Track_Test.prg
- Trail_West.prg
- Trailblazer 2.prg
- Trailblazer Plus.prg
- Trailblazer.TAP.zip
- Trailblazer.d64.gz
- Trailblazer.prg
- Trailblazer_German.prg
- Trailblazer_Luca.d64.gz
- Trailblazer_NTSC.prg
- Trailblazer_Soft_Toys.TAP.zip
- Trailblazer_Triple_Decker_7.TAP.zip
- Train.TAP.zip
- Train_Mission.TAP.zip
- Trainer_System.prg
- Trainline.prg
- Trains.prg
- Trains_Go_Games_35.TAP.zip
- Trakout.TAP.zip
- Tramp Kid.prg
- Tramp_Kid_+2M.prg
- Trans Logic.GS.prg
- Trans World.prg
- Trans_Logic_2.prg
- Transector.prg
- Transector_C16_MSX_19.TAP.zip
- Transector_Courbois.prg
- Transector_Go_Games_28.TAP.zip
- Transistor.TAP.zip
- Transvaal.TAP.zip
- Transvaal_Go_Games_37.TAP.zip
- Trap Game.prg
- Trap Hawk.prg
- Trap_C16.prg
- Trapper.prg
- Trapper_C16_MSX_8.TAP.zip
- Trasse.prg
- Treasure Hunter.d64.gz
- Treasure Island Trained.prg
- Treasure Island.prg
- Uploaded by Lavina/GOTU
- Treasure_City.TAP.zip
- Treasure_Trowe.prg
- Treck.prg
- Tree_Some.prg
- Treinbaan.prg
- Trex_C16.prg
- Tri_Words.d64.gz
- Triangolo_Magico.prg
- Tricker.TAP.zip
- Tricky_Dices.prg
- Tricky_Dices_Atari.prg
- Tricky_Dices_Commodore_Welt.prg
- Tricky_Dices_Compiled.d64.gz
- Tripla_Azione.TAP.zip
- Triple Change.d64.gz
- Triple_Decker_1.TAP.zip
- Triple_Decker_2.TAP.zip
- Triple_Decker_3.TAP.zip
- Triple_Decker_4.TAP.zip
- Triple_Decker_5.TAP.zip
- Triple_Decker_6.TAP.zip
- Triple_Decker_7.TAP.zip
- Triple_Play.prg
- Triple_Quest.prg
- Tris.prg
- Trisgame.prg
- Tristam_Island_Free_Demo_200925.d64.gz
- Tristam_Island_Free_Demo_201117.d64.gz
- Trivia.TAP.zip
- Trivia_Northsoft.d64.gz
- Trivia_Quiz.prg
- Trivia_Quiz_Plus4.prg
- Trivia_UK.TAP.zip
- Trivial_Pursuit.d64.gz
- Trizon.TAP.zip
- Trizons.prg
- Trizons_Byte_Games_12.TAP.zip
- Trizons_Triple_Decker_6.TAP.zip
- Trolls_Gold.prg
- Tron 3.prg
- Tron.prg
- Tron264.prg
- Tron_+4.prg
- Tron_2.prg
- Tron_6.prg
- Tron_8_WOJ.prg
- Tron_Telesoft.TAP.zip
- Tron_Telesoft.d64.gz
- Trottola.TAP.zip
- Trottola.prg
- Trouble For Bubble.prg
- Trouble_In_Space.prg
- Trovamine.prg
- Truck.d64.gz
- Truck_Systems.TAP.zip
- Tube Runner +5.prg
- Tube Runner TTL.prg
- Tube Runner.prg
- Tube_Runner.TAP.zip
- Tube_Runner.prg
- Tube_Runner_Joker.prg
- Tube_Runner_TBL.d64.gz
- Tube_Runner_The_Trolls.d64.gz
- Tueren_Oeffnen.prg
- Tuerme_Von_Pompeji.prg
- Tunel_Galactico.prg
- Tunnel.prg
- Tunnel_Go_Games_3.TAP.zip
- Tunnel_Way.prg
- Tuono_Blu.TAP.zip
- Tuono_Blu.prg
- Turbo-Racer_Courbois.prg
- Turbo-racer.prg
- Turbo_Outrun.d64.gz
- Turbo_Outrun_STM.zip
- Turbocar.prg
- Turelem.prg
- Turf-form.zip
- Turn!.prg
- Turn_Arround.prg
- Turn_B10L.prg
- Turn_It_(TGH).prg
- Turnit.prg
- Tuske.prg
- Tutti Frutti 2.prg
- Tutti Frutti 3.prg
- Tutti Frutti Editor.prg
- Tutti Frutti.prg
- Uploaded by Lavina/GOTU
- Tutti_Frutti_4.prg
- Tutti_Frutti_5.prg
- Tutti_Frutti_6.prg
- Tutti_Frutti_Games.prg
- Tutti_Frutti_Professional.d64.gz
- Tuzes_Galaxys.prg
- Tuzolto.prg
- Tuzolto_2.prg
- Tuzolto_C-16.TAP.zip
- Tuzolto_C-16.prg
- Twenty-One_English.prg
- Twin Kingdom Walley 2.prg
- Twin Kingdom Walley.prg
- Twin_Kingdom_Valley.TAP.zip
- Twinbagles.prg
- Twindown-loader.prg
- Twindown.prg
- Two To One.prg
- Two_Canaries_Fighting.prg
- Two_Canaries_Pecking.prg
- Two_Days_To_The_Race.prg
- Two_Days_To_The_Race_(final).prg
- Two_Days_To_The_Race_V2.0.prg
- Two_Gorillas.prg
- Tycoon Tex +.prg
- Tycoon_Tex_C16_Classics.TAP.zip
- Tycoontex.prg
- Type_Test.TAP.zip
- Typing_Derby.prg
- Tyuknyuzo.prg
- teddle.d64.gz
- WORDLE game for 64k, by Steve J Gray and Bo Zimmerman
- tenebra-plus4.prg
- tenebra_plus4.d64
- tetris_2k21.prg
- Tetris - great sound track!
- tetris_2k21_c16.prg
- the_coils_of_hate.d81.gz
- the_war-torn_kingdom.d81.gz
- u/
- U-Boot-Jagd.prg
- U-Boot_(C16_MSX_41).TAP.zip
- U-Boot_AMA.prg
- U-Boot_Byte_Games_32.TAP.zip
- U-boat.TAP.zip
- U-jaeger.d64.gz
- U.F.O..prg
- U.S._Baseball.TAP.zip
- UFO_A_Varos_Felett.prg
- UGomoku.prg
- US Drag Racing G2700.prg
- USA_10_d64.zip
- USA_12_d64.zip
- USA_16_d64.zip
- USA_17_d64.zip
- USA_18_d64.zip
- USA_19_d64.zip
- USA_1_d64.zip
- USA_20_d64.zip
- USA_21_d64.zip
- USA_23_d64.zip
- USA_24_d64.zip
- USA_25_d64.zip
- USA_26_d64.zip
- USA_27_d64.zip
- USA_28_d64.zip
- USA_29_d64.zip
- USA_2_d64.zip
- USA_30_d64.zip
- USA_31_d64.zip
- USA_32_d64.zip
- USA_35_d64.zip
- USA_36_d64.zip
- USA_37_d64.zip
- USA_38_d64.zip
- USA_39_d64.zip
- USA_41_d64.zip
- USA_4_d64.zip
- USA_5_d64.zip
- USA_6_d64.zip
- USA_7_d64.zip
- US_Drag_Racing.TAP.zip
- US_Drag_Racing_The_Frontier.prg
- UXB SYS6500.prg
- UXB_Armati.TAP.zip
- UXB_Sigma.prg
- UfoTofU.prg
- Ufo_Stacker.prg
- Ufo_Vadasz.prg
- Ufovadasz.TAP.zip
- Ufovadasz.prg
- Ugrasd_A_Nyulat.prg
- Uj Vadnyugat 2.d64.gz
- Uj Vadnyugat.prg
- Uj_Vadnyugat_LOD.prg
- Uj_Vadnyugat_Muffbusters.prg
- Ultimate Adventure.prg
- Ultimate Tron II.prg
- Uncle_Bob_Spades.prg
- Uncle_Sam.TAP.zip
- Under Haupt.prg
- Uploaded by Lavina/GOTU
- Under_Haupt.d64.gz
- Underworld.TAP.zip
- Unhallowed.d64.gz
- Uninvited-1.d64.gz
- Uninvited-2.d64.gz
- United Icicle Works.d64.gz
- Unknown_Dimension_d64.zip
- Unscramble German.prg
- Unscramble!.prg
- Unscramble_Compute!s_Gazette.prg
- Unscramble_Courbois.prg
- Unter_Der_Erde.d64.gz
- Untergarte-doc.prg
- Instructions for Untergarte
- Untergarte.prg
- The actual game of Untergarte
- Ur-Bazis.prg
- Urallomas.prg
- Uranus.prg
- Urcsata.prg
- Urhajo_Csata.prg
- Uridium.TAP.zip
- Urkaland.TAP.zip
- Urkaland.prg
- Urkaland_(Action).prg
- Urkaland_(Unreal).prg
- Urkaland_(basic).prg
- Urkaland_Charlemagne.prg
- Urkaland_PPCS.prg
- Urkereskedo.prg
- Urpok.prg
- Urraketa.prg
- Urtojasok G2070.prg
- Urvirag.prg
- Usagyuuun_Kniffel.d64.gz
- Utazas_a_Foldon.prg
- Utopia.TAP.zip
- Uveggolyo.prg
- Uwol.TAP.zip
- Uwol.d64.gz
- Uzlet_Egy_Tyukert.d64.gz
- v/
- Vad_Guard.prg
- Vadasz_Es_Nyul.TAP.zip
- Vadasz_Es_Nyul.prg
- Vadaszat.prg
- Valanga_Azzurra.TAP.zip
- Valley_Of_Cesis.prg
- Valley_Of_Treasures.prg
- Vals_Spelen.prg
- Vampyre_Cross_d64.zip
- Varia.prg
- Varmit.prg
- Varmit_Armati.TAP.zip
- Varviadal.prg
- Vedelmi Harc.prg
- Vega_17.TAP.zip
- Vega_17_Go_Games_41.TAP.zip
- Vegas Jackpot.prg
- Vegetarien.prg
- Veintiuno.prg
- Velocipede.TAP.zip
- Velocipede.prg
- Velocita.TAP.zip
- Vendeur.prg
- Ventti.prg
- Venture_Lite.d64.gz
- Venture_Lite_Remastered_d64.zip
- Verben_Englisch.prg
- Verem G2F00.prg
- Verschwundene_Juwelen_d64.zip
- Very Shit Game.prg
- Very_Shit_Game_2.prg
- Video Classics.prg
- Video Meanies.prg
- Uploaded by Lavina/GOTU
- Video Poker.prg
- Video_Fruit.TAP.zip
- Video_Mania.TAP.zip
- Video_Meanies_++_CC.prg
- Videoteca_Computer_11.TAP.zip
- Viduzzles G7FA0.prg
- Viduzzles_SCS.prg
- Vier_In_Einer_Reihe.prg
- Vierwuerfel.prg
- Vietnam.prg
- Viktor A Piktor.prg
- Vintage.TAP.zip
- ViperTen16.prg
- Vipera.prg
- Vipera_(Charlemagne).prg
- Visitors.TAP.zip
- Void Runner.prg
- Voidrunner.TAP.zip
- Voidrunner_+3.prg
- Vojna_Baza.prg
- Volcano_Of_Raka-Tua_+4.prg
- Volleyball-info.prg
- Volleyball.prg
- Volleyball and its release notes.
- Volo_210.TAP.zip
- Voodoo_Castle_+4.prg
- Voorbeeld-Adventure.prg
- Voracious Eater G1D00.prg
- Vortex.TAP.zip
- Vox.prg
- Voyage To Atlantis.prg
- Voyage_To_Atlantis_(german).prg
- Vyper.TAP.zip
- w/
- WC_Tennis.TAP.zip
- Wacky Painter.prg
- Wacky_Painter.TAP.zip
- Walaki.TAP.zip
- Walaki.prg
- Walaki_KNM.prg
- Walaki_TPPC.prg
- Wall Break SYS4988.prg
- Wall.prg
- Wall_2.prg
- Wall_3.prg
- Wall_4.prg
- Wall_5.prg
- Wall_6.prg
- Wall_7.prg
- Wall_8.prg
- Wall_Destroyer.prg
- Wallbreak.prg
- Wallbreaker.prg
- War.prg
- War_2000.prg
- War_Courbois.prg
- War_Game.TAP.zip
- War_Games.TAP.zip
- War_Games.prg
- Wargame.prg
- Wargate.TAP.zip
- Warlock.prg
- Warp.TAP.zip
- Warp.prg
- Warrior.TAP.zip
- Warrior_Of_RAS_Volume_I_Dunzhin.d64.gz
- Water Grand Prix SYS7450.prg
- Water_Grand_Prix.TAP.zip
- Water_Lily.prg
- Wave.prg
- Wave_Robtek.prg
- Wave_dutch.prg
- Waxworks C16.prg
- Waxworks Crown.prg
- Waxworks.TAP.zip
- Waxworks_Intro.prg
- Way By Numbers.prg
- Way Of The Exploding Fist.prg
- Way Of The Tiger.prg
- Way To Running.prg
- Way_By_Numbers_Courbois.prg
- Way_By_Numbers_OCrazy.prg
- Way_By_Numbers_hack_OCrazy.prg
- Way_Of_The_Exploding_Fist.TAP.zip
- Way_Of_The_Exploding_Fist_Bitsoft.d64.gz
- Way_Of_The_Exploding_Fist_CST.prg
- Way_Of_The_Exploding_Fist_PPCS.prg
- Way_Of_The_Exploding_Fist_The_Byte.d64.gz
- Way_Out.d64.gz
- Way_Out_(trained_TLT).d64.gz
- Way_To_Running_2.d64.gz
- Waynes.sdf.prg
- Weather.prg
- Weight Lifting.prg
- Welthandel.prg
- Weltreise.prg
- West.prg
- Westbank.prg
- Western_Duell.d64.gz
- Westfront_64.d64.gz
- Westfront_To_Apse_II.d64.gz
- Westward_Ho!.prg
- Whack.prg
- Whatzit.prg
- Where_In_Time_Is_Carmen_Sandiego_1541_d64.zip
- Where_In_Time_Is_Carmen_Sandiego_1551_d64.zip
- Whirlybirds.prg
- Whirlybirds_Fullscreen.prg
- Whirlybirds_Status_Bar.prg
- White Max.prg
- White_Barrows.prg
- Who Dares Wins 2.prg
- Who_Dares_Wins_II_+4M_PAL_NTSC.prg
- Who_Dares_Wins_II_ECO_d64.zip
- Who_Done_It.prg
- Wibbly.prg
- Wild Fire+++.prg
- Wild_Kong.TAP.zip
- Wild_West_d64.zip
- Wild_Western.TAP.zip
- Wild_Western.prg
- Williamburg Adventure.prg
- Willy.TAP.zip
- Willy_Go_Games_44.TAP.zip
- Wimbledon.prg
- Wimbledon_Computer_Set_10.TAP.zip
- Wimpy.TAP.zip
- Wimpy_Byte_Games_21.TAP.zip
- Window.prg
- Winner.prg
- Winnie Witchs Superbroom.prg
- Winter_Events.G64.zip
- Winter_Events.TAP.zip
- Winter_Events.d64.gz
- Winter_Events_Armati.TAP.zip
- Winter_Events_DDR_22.06.88_d64.zip
- Winter_Events_Early_Stages_1.d64.gz
- Winter_Events_Early_Stages_2.d64.gz
- Winter_Events_NIKS.d64.gz
- Winter_Events_Udos_own_disk.d64.gz
- Winter_Events_onefile.prg
- Winter_Games_Armati.TAP.zip
- Winter_Games_Computer_Software.TAP.zip
- Winter_Olympics.TAP.zip
- Winter_Olympics.d64.gz
- Winter_Olympics_Competition_Pack.prg
- Winter_Olympics_Water_Grand_Prix.d64.gz
- Winter_Sports.TAP.zip
- Wipeout.prg
- Wipeout_Plus4.prg
- Wipeout_Plus4_II.prg
- Wirtschafts_Manager.prg
- Wissen.prg
- Witch.d64.gz
- Witch_Courbois.d64.gz
- Witch_Horst_Meyer.d64.gz
- Wizard Of Akyrz.prg
- Wizard Of Wor.prg
- Wizard.TAP.zip
- Wizard_Castle.d64.gz
- Wizard_Of_Wor_Classic.prg
- Wizball.TAP.zip
- Wizball.prg
- Wizbat.TAP.zip
- Wizworms.TAP.zip
- Wizzo.prg
- Wolf Pack.prg
- Wolfman.prg
- Wolfman_alt.prg
- Woody.prg
- Woordrobot_4.prg
- Word_Find.prg
- Word_Search.prg
- Word_Search_Commodore.prg
- Word_Search_older.prg
- Word_Slide!.d64.gz
- Word_Splash.prg
- Wordle.prg
- Wordle_16K.prg
- Words.prg
- Wordsmith.prg
- Wordsworth.d64.gz
- World Cup G3714.prg
- World War 1.prg
- World_1.0.prg
- World_Cup.TAP.zip
- World_Cup_10_Computer_Hits_3.TAP.zip
- World_Cup_Carnival.TAP.zip
- World_Cup_Carnival.d64.gz
- World_Cup_Carnival_Floppy_Robby.d64.gz
- World_Cup_Carnival_Onefile_C16.TAP.zip
- World_Cup_Carnival_Onefile_C16.prg
- World_Cup_Computer_Software.TAP.zip
- World_Games_2.TAP.zip
- World_Games_Top_Parade.TAP.zip
- World_Sky.TAP.zip
- World_Soccer.TAP.zip
- Worms.TAP.zip
- Wortspiel.prg
- Wrap.prg
- Wrap_Around_Trap.prg
- Wrap_Trap_Courbois.prg
- Wrath Of Kahn, The.prg
- Wu Lung.d64.gz
- Wuerfel-reaktion.prg
- Wuerfelspiel.prg
- Wuerfelspiel_Fuer_Vier_Personen.prg
- Wuerfelspiel_Fuer_Vier_Personen_Shorter.prg
- Wuermchen.prg
- Wuestenmarsch.prg
- Wumpus.prg
- Wurf_1k.prg
- Wurmi.d64.gz
- Wurmi.prg
- Wurmi_2.prg
- Wurmi_Henrik_Marth.d64.gz
- Wurmi_IV.prg
- Wurmi_joy.prg
- x/
- X The Adventure.prg
- X-Massacre.prg
- X-Massacre_V1.2.prg
- X-Wing.prg
- X-base.prg
- X-bazis.prg
- X-bazis_+.prg
- X-lines.TAP.zip
- X-wing.d64.gz
- XCellor8.prg
- XY-Germany.prg
- X_Zap.TAP.zip
- Xadium.prg
- Xadium_C16_MSX_19.TAP.zip
- Xadium_Go_Games_45.TAP.zip
- Xadium_Luca.d64.gz
- Xamok.TAP.zip
- Xanadu Vara.prg
- Xanadu.TAP.zip
- Xanadu_Go_Games_32.TAP.zip
- Xanadu_Go_Games_41.TAP.zip
- Xargon Wars.prg
- Xargon.TAP.zip
- Xargon_Byte_Games_18.TAP.zip
- Xargon_Go_Games_42.TAP.zip
- Xargon_Go_Games_44.TAP.zip
- Xargon_Tecniche_Nuove.TAP.zip
- Xargon_Tecniche_Nuove.prg
- Xargon_Wars_Armati.TAP.zip
- Xargon_Wars_Byte_Games_13.TAP.zip
- Xargon_Wars_C16_Classics.TAP.zip
- Xargon_Wars_Omnibus.zip
- Xargons Revenge.prg
- Xargons_Revenge_Floppy_Roppy_d64.zip
- Xargons_Revenge_Omnibus_II.TAP.zip
- Xavier.TAP.zip
- XeO3_Prv1_+4_HF.prg
- XeO3_Prv2_+4_HF.prg
- XeO3_Teaser1.prg
- Xedus.TAP.zip
- Xelien.prg
- Xelien_Go_Games_48.TAP.zip
- Xeno.TAP.zip
- Xeno.prg
- Xenon_Wars.TAP.zip
- Xlife.d64.gz
- Xlife2.d64.gz
- Xlife3.d64.gz
- Xlife4.d64.gz
- Xplode_Man.prg
- Xzap.prg
- Xzap_Sigma.prg
- Uploaded by Lavina/GOTU
- y/
- Yaatzee.prg
- Yahtzee.prg
- Yahtzee_ICPUG.prg
- Yahtzee_ICPUG_Fixed.prg
- Yahtzee_dutch.prg
- Yathzee.prg
- Yatzee.prg
- Yazzi Kniffel.prg
- Yellow_Light.prg
- Yewdow.TAP.zip
- Yewdow.prg
- Yhatzee.prg
- Yie Ar Kung Fu.prg
- Yie_Ar_Kung-fu_Editoriale_Foglia.TAP.zip
- Yie_Ar_Kung_Fu.TAP.zip
- Yttrium.prg
- Yukon.prg
- z/
- Zagan Warrior.prg
- Zagan_Warrior_(Unlimited).d64.gz
- Zamek.prg
- Zap'em.prg
- Zap-em_MSH.TAP.zip
- Zap.prg
- Zap_Go_Games_21.TAP.zip
- Zap_Go_Games_21.prg
- Zapp.prg
- Zapp_Courbois.d64.gz
- Zapper.TAP.zip
- Zapper_Byte_Games_2.TAP.zip
- Zapper_Byte_Games_35.TAP.zip
- Zastermann.prg
- Zaszlo Memory.prg
- Zauber_Puzzel.prg
- Zauberland.d64.gz
- Zauberland_II.d64.gz
- Zauberschloss.prg
- Zaxon.TAP.zip
- Zeppelin.prg
- Zeppelin_Byte_Games_13.TAP.zip
- Zeppelin_Byte_Games_34.TAP.zip
- Zeppelin_Byte_Games_9.TAP.zip
- Zeppelin_C16_MSX_5.TAP.zip
- Zig-zag.prg
- Zig_Zago.prg
- Zip1-Destructor.prg
- The game "Destructor" from Bug-Byte's Zip collection.
- Zip1-Transector.prg
- The game "Transector" from Bug-Byte's Zip collection.
- Zip1-pic.prg
- The title screen of Bug-Byte's Zip collection.
- Zip1.tap.gz
- The first tape image of Bug-Byte's Zip collection. This image contains
the title screen and the games Destructor and Transector.
- Zip2-Asteroid Belt.prg
- The game "Asteroid Belt" from Bug-Byte's Zip collection.
- Zip2.tap.gz
- The second tape image of Bug-Byte's Zip collection. This image contains
the game "Asteroid Belt".
- Zircus.prg
- Zitadelle.d64.gz
- Zodiac.prg
- Zodiac_Deluxe.ROM.zip
- Zodiac_Deluxe.TAP.zip
- Zodiac_Deluxe.prg
- Zodiaco.TAP.zip
- Zodiaco_Soft_11.prg
- Zolyx +++.prg
- Zolyx.prg
- Zolyx_(C16_MSX_35).TAP.zip
- Zolyx_(C16_MSX_35).prg
- Zolyx_Byte_Games_34.TAP.zip
- Zombi.TAP.zip
- Zombi.prg
- Zombi_basic.prg
- Zombie.prg
- Zombie_Calavera_Prologue.prg
- Zone_Control.TAP.zip
- Zone_Control.prg
- Zone_Gunner.TAP.zip
- Zone_Gunner_Trinacria.prg
- Zonex.prg
- Zork I.d64.gz
- Zork II.d64.gz
- Zork III.d64.gz
- Zork_1_R2.D81.gz
- Zork_1_R2.d64.gz
- Zork_1_R88.D81.gz
- Zork_1_R88.d64.gz
- Zork_285.D81.gz
- Zork_285.d64.gz
- Zork_2_R48.D81.gz
- Zork_2_R48.d64.gz
- Zork_2_R7.D81.gz
- Zork_2_R7.d64.gz
- Zork_3_R17.D81.gz
- Zork_3_R17.d64.gz
- Zork_III_Z-Machine.d64.gz
- Zork_II_Z-Machine.d64.gz
- Zork_I_Z-Machine.d64.gz
- Zorkx.TAP.zip
- Zorx.TAP.zip
- Zorx_Byte_Games_29.TAP.zip
- Zot!.prg
- Zsoldos_Repulo.TAP.zip
- Zsoldos_Repulo.prg
- Zufall.prg
- Zwei_Wuerfel.prg
- Zweikampf.prg
- Zycie_Maklera.prg
- Zzap.TAP.zip
- unsorted/
- Unsorted Plus/4 games uploaded by Gary P
- games01.d64.gz
- Unsorted Plus/4 games. See games01.txt for directory.
- games01.txt
- Text file containing file list for games01.d64.gz
- games02.d64.gz
- Unsorted Plus/4 games. See games02.txt for directory.
- games02.txt
- Text file containing file list for games02.d64.gz
- games03.d64.gz
- Unsorted Plus/4 games. See games03.txt for directory.
- games03.txt
- Text file containing file list for games03.d64.gz
- games04.d64.gz
- Unsorted Plus/4 games. See games04.txt for directory.
- games04.txt
- Text file containing file list for games04.d64.gz
- games05.d64.gz
- Unsorted Plus/4 games. See games05.txt for directory.
- games05.txt
- Text file containing file list for games05.d64.gz
- games06.d64.gz
- Unsorted Plus/4 games. See games06.txt for directory.
- games06.txt
- Text file containing file list for games06.d64.gz
- games09.d64.gz
- Unsorted Plus/4 games. See games09.txt for directory.
- games09.txt
- Text file containing file list for games09.d64.gz
- games10.d64.gz
- Unsorted Plus/4 games. See games10.txt for directory.
- games10.txt
- Text file containing file list for games10.d64.gz
- games11.d64.gz
- Unsorted Plus/4 games. See games11.txt for directory.
- games11.txt
- Text file containing file list for games11.d64.gz
- games12.d64.gz
- Unsorted Plus/4 games. See games12.txt for directory.
- games12.txt
- Text file containing file list for games12.d64.gz
- games13.d64.gz
- Unsorted Plus/4 games. See games13.txt for directory.
- games13.txt
- Text file containing file list for games13.d64.gz
- games14.d64.gz
- Unsorted Plus/4 games. See games14.txt for directory.
- games14.txt
- Text file containing file list for games14.d64.gz
- games15.d64.gz
- Unsorted Plus/4 games. See games15.txt for directory.
- games15.txt
- Text file containing file list for games15.d64.gz
- games16.d64.gz
- Unsorted Plus/4 games. See games16.txt for directory.
- games16.txt
- Text file containing file list for games16.d64.gz
- games17.d64.gz
- Unsorted Plus/4 games. See games17.txt for directory.
- games17.txt
- Text file containing file list for games17.d64.gz
- games18.d64.gz
- Unsorted Plus/4 games. See games18.txt for directory.
- games18.txt
- Text file containing file list for games18.d64.gz
- games19.d64.gz
- Unsorted Plus/4 games. See games19.txt for directory.
- games19.txt
- Text file containing file list for games19.d64.gz
- games20.d64.gz
- Unsorted Plus/4 games. See games20.txt for directory.
- games20.txt
- Text file containing file list for games20.d64.gz
- games21.d64.gz
- Unsorted Plus/4 games. See games21.txt for directory.
- games21.txt
- Text file containing file list for games21.d64.gz
- games22.d64.gz
- Unsorted Plus/4 games. See games22.txt for directory.
- games22.txt
- Text file containing file list for games22.d64.gz
- games23.d64.gz
- Unsorted Plus/4 games. See games23.txt for directory.
- games23.txt
- Text file containing file list for games23.d64.gz
- games24.d64.gz
- Unsorted Plus/4 games. See games24.txt for directory.
- games24.txt
- Text file containing file list for games24.d64.gz
- games25.d64.gz
- Unsorted Plus/4 games. See games25.txt for directory.
- games25.txt
- Text file containing file list for games25.d64.gz
- games28.d64.gz
- Unsorted Plus/4 games. See games28.txt for directory.
- games28.txt
- Text file containing file list for games28.d64.gz
- games29.d64.gz
- Unsorted Plus/4 games. See games29.txt for directory.
- games29.txt
- Text file containing file list for games29.d64.gz
- games30.d64.gz
- Unsorted Plus/4 games. See games30.txt for directory.
- games30.txt
- Text file containing file list for games30.d64.gz
- games31.d64.gz
- Unsorted Plus/4 games. See games31.txt for directory.
- games31.txt
- Text file containing file list for games31.d64.gz
- games32.d64.gz
- Unsorted Plus/4 games. See games32.txt for directory.
- games32.txt
- Text file containing file list for games32.d64.gz
- Parties/
- Global Pardey II/
- Hi Dear +4 Scene!
Here are some photos about plus 4 freax. Most of them were shot on
GLOBAL PARDEY II. in 1994 by Lacoste of WLS and Lavina of Gotu in Debrecen,
Hungary. Please upload similar photos if you have some.
Sorry for the bad resolution of the images (Handyscan sucks!)
Lavina of Gotu ([email protected])
- 01.jpg
- Shadow of Gotu being hit on the head by some wls guys...
- 02.jpg
- Freddy of Gotu (left) and Coby of MX (on the right side)
- 03.jpg
- TCFS coding Lemmings (is it ever finished?)
- 04.jpg
- Crafty and Lacoste
- 05.jpg
- Lavina of Gotu thinking on some effects
- 06.jpg
- A moment from the party
- 07.jpg
- The plus 4 members of the party.
- 08.jpg
- Freddy is sleeping... (I am Freddy, ain't i lame?)
- 09.jpg
- Paul of Gotu is sleeping after some beer...
- 10.jpg
- TCFS
- 11.jpg
- TCFS playing Terminator 2 for Gotu members
- 12.jpg
- My room (Lavina of Gotu) and my coding seat with my plusi. Also the place
of Mental Hangover Party in Mateszalka.
- Tools/
- The plus/4 tool/utility collection
- Assembler/
- 2-Pass_Assembler.prg
- 2_Pass_Assembler.TAP.zip
- 2_Pass_Assembler_Alternative.TAP.zip
- 6502_Assembler_+4_d64.zip
- 6510-Assembler.prg
- 6510_Egylepeses_Szimulator.prg
- ASMP4.zip
- Ass_Assembler_V1.0_d64.zip
- Assembler.TAP.zip
- Assembler_+4.prg
- Assembler_16K.prg
- Assembler_3.5.prg
- Assembler_64K.prg
- Assembler_64er_d64.zip
- Assembler_C16.prg
- Assembler_Commodore_Ujsag.prg
- Assembler_Computer_Set_14.prg
- Assembler_Hack.prg
- Assembler_V2.0.prg
- Assembler_V2.3.zip
- Asssource.prg
- C16_Assembler.prg
- D-mon_d64.zip
- Grobi-ass_V1.0_d64.zip
- Hypra-Ass_d64.zip
- Hypra-Disassembler_V2.prg
- Hypra-Disassembler_V3.0c.prg
- Hypra_Monitor.zip
- Ice_Mon_G6000.prg
- JCL_Assembler.prg
- JCL_Assembler_Multi_d64.zip
- JCL_Assembler_Plus4_d64.zip
- JKL_Assembler.prg
- Kali_Monitor.prg
- MADS_Assembler_d64.zip
- MSE_C16.prg
- Macro_Asssembler.prg
- Macro_Asssembler_1551.prg
- Mega Assembler V5.3.d64.gz
- Assembler for 64kB or 256kB with macro and line-commands.
Written by SVS of Fire crew ([email protected]).
- Mega Assembler V5.4.d64.gz
- Mega Assembler V5.4.txt
- Assembler for 64kB or 256kB with macro and line-commands.
Written by SVS of Fire crew ([email protected]).
- Mega Assembler52.d64.gz
- Assember for 256 kB /Fire
- Memory_Searcher_V4.0.zip
- Merlin_7501_Assembler_d64.zip
- Monitor_V3.0_G6400.prg
- Omikron_Reass_64_G1000.prg
- Re-Ass.prg
- Re-Ass_+4_V3.0.prg
- Reassembler.prg
- Recompiler.prg
- SIZmon3_V3.0.zip
- Sherlock_Tracer.zip
- Sherlock_Tracer_V2.1_G7B90.prg
- Smart_Disassembler.prg
- Speed_Assembler.prg
- Supermon_Monitor.prg
- Supermon_Plus4.prg
- TPSHs_Disassembler_V2.1.prg
- Thief_MON.prg
- Tit_Monitor.prg
- Turbo_Assembler_6_d64.zip
- Turbo_Assembler_Macro_d64.zip
- VS_Mon_Sys16384.prg
- dasm-7.92-fixed.prg
- dasm-7.92-fixed.s
- Fixed version of a disassembler. It seems that only the texts have been
changed. In the source code, there are no differences from dasm-7.92.s
that ought to affect the assembled binary.
- dasm-7.92.prg
- dasm-7.92.s
- A disassembler, binary and source code.
- macro46e.d64.gz
- macro46e.readme
- SVS MACRO ASSEMBLER version 4.6/E for Plus/4. This is the faster version
for 64kB machine, but it hasn't all the high level features of version 5.3
(64kB AND 256kB).
- BBS/
- FujiNet_News_Reader.prg
- IOProgram.prg
- Kermit_V1.17_d64.zip
- Plus_4_RS232_Interface_d64.zip
- Plusterm_Custom_Characters_Archive.prg
- RS232_On_The_Plus4_d64.zip
- Retroterm_Plus4_Ver_0.10.prg
- Retroterm_Plus4_Ver_0.20.prg
- Term-80_english_d64.zip
- Tini-term.prg
- Translate.prg
- Business/
- Accountant.prg
- Accounts_d64.zip
- Amortization_Tables.prg
- Amortization_Tables_ICPUG.prg
- Averaging_Income.prg
- Banker.prg
- Bkeeping.prg
- Bond_Yield.prg
- Break_Even_Analysis.prg
- Business_Invoice_Program.prg
- Butterfly_Option.prg
- Buy_Sell_Option.prg
- Car_Cost.prg
- Checkbook.prg
- Contabilita.prg
- Cost_Of_Sales_Calculation.prg
- Current_Account_d64.zip
- Depreciation.prg
- Dollers_To_Pounds_Calculator.prg
- Employers_Taxes.prg
- Exchange_Rates.prg
- F.I.C.A._Calculator.prg
- Fair_Option_Value.prg
- Fair_Option_Value_ICPUG.prg
- Fakturierung_+_Dispo_II.prg
- Finance_1.4.prg
- Finance_Calculator.prg
- Finance_Calculator_GEnie.prg
- Finance_Calculator_alternative.prg
- Finances.prg
- Financial_Calculations.prg
- Financial_d64.zip
- Four_Weekly_Moving_Average.prg
- Gas_Mileage.prg
- Growth.prg
- Home_Accounting_1.prg
- Home_Accounting_Data_Summary.prg
- Home_Accounting_Input.prg
- Home_Accounting_Summary.prg
- Home_Budgeting.prg
- Home_Finance.prg
- Installment_Sale.prg
- Interest.prg
- Investimenti.TAP.zip
- Investment_Evaluation.prg
- Investments.prg
- Invoice_List.prg
- Irregular_Cash_Flow_Analysis.prg
- Irregular_Cash_Flow_Analysis_ICPUG.prg
- Keresetszamitas.prg
- Loan_Repayment_Period.prg
- Loan_Repayment_Schedule.prg
- Loan_Repayments.prg
- Loans.prg
- Loans_2.prg
- Lump-Sum_Investment_Analysis.prg
- Markets.prg
- Markets_Disk.prg
- Monthly_Accounts.prg
- Monthly_Report.prg
- Mortgage_Combinations.prg
- Mortgage_ICPUG.prg
- Mortgage_Investment-Money-Interest.prg
- Personal_Accounting.prg
- Price_Conversion.prg
- Price_List_Suite_d64.zip
- Privat_Kassebuch_V3.5.prg
- Real_Estate.prg
- Recipe_Calculator.prg
- Silent_Partner.prg
- Sportello_Bancario.TAP.zip
- Stock_Control_System_d64.zip
- Stock_Record.prg
- Tax_Calculator.prg
- Tax_Deductions.prg
- Tax_Records.prg
- Telefonlisten-Auswertung_d64.zip
- True_Rate_Of_Interest.prg
- Unit_Prices.prg
- Unit_Prices_ICPUG.prg
- VAT_Postage_Calculator.prg
- Value_Formula.prg
- Weekly_Graph.prg
- Zinsrechnung.prg
- Zinzeszinsberechnung.prg
- Calendar/
- Agenda.TAP.zip
- Agenda.prg
- Almanac.prg
- Calendar.prg
- Calendar_100_Programs_For_The_Commodore_16.prg
- Calendar_Calculator.TAP.zip
- Calendar_Calculator.prg
- Calendar_Calculator_Italian.prg
- Calendar_ICPUG.prg
- Calendar_Maker.prg
- Calendari.d64.gz
- Calendari_Editoriale_Video.prg
- Calendario.prg
- Calendario_Soft_11.prg
- Date_Calculator.prg
- Dayplan.prg
- Dayplan_The_Working_Commodore_C16.prg
- Der_Ewige_Kalender.prg
- Diario.prg
- Event_Calendar.prg
- Ferien_Staukalender_1996.prg
- Ferien_Staukalender_1997.prg
- Freitag_Der_13.prg
- Gregorian_Calendar.prg
- Ham_Calendar.prg
- Jahreskalender.prg
- Kalender.d64.gz
- Kalender_+4.prg
- Kalender_1986.prg
- Kalender_Club_Info.prg
- Kalender_Commodore_Welt.prg
- Kalender_Markt_&_Technik.prg
- Kalle.prg
- Lets_Make_A_Date.prg
- Memo_Diary.prg
- Monthly_Calendar.prg
- Multi-kalender.prg
- Naptar.prg
- Naptarkeszito.prg
- Number_Of_Days.prg
- Orok-naptar.prg
- Oroknaptar.prg
- Oroknaptar_Mikrovilag.prg
- Oroknaptar_Soolsoft.prg
- Oroknaptar_V2.10.prg
- Plus4_Scheduler.prg
- SSP.d64.gz
- Tanrendezo.prg
- Termine.prg
- Terminverwaltung.prg
- Wochentag.prg
- Wochentagsbestimmung.prg
- Clock/
- Alarm_Clock.prg
- Alarm_Clock_Plus4.prg
- Anaclock.prg
- Audio_Timer.prg
- C-16_Clock.prg
- Clock_ICPUG.prg
- Clock_II.prg
- Digital_Clock.prg
- Digital_Clock_DieHard.prg
- Digitaluhr.prg
- Fernsehuhr.prg
- Hi-Res_Timer.prg
- Kitchen_Timer.prg
- Orologio.prg
- Teveora.prg
- Teveora_Soolsoft.prg
- Timer.prg
- Two-Timing_Clock.prg
- Wake_Up_Call.prg
- World_Clock.prg
- World_Clock_ICPUG.prg
- Compilation/
- Golden_Disc_014.zip
- Golden_Disc_029.zip
- Golden_Disc_041.zip
- Golden_Disc_068.zip
- Golden_Disc_071.zip
- Golden_Disc_074.zip
- Golden_Disc_081.zip
- Golden_Disc_082.zip
- Golden_Disc_087.zip
- Golden_Disc_094.zip
- Golden_Disc_095.zip
- Golden_Disc_096.zip
- Golden_Disc_102.zip
- Golden_Disc_103.zip
- Compression/
- 246_Pactator.prg
- 4WD-Crunch.TAP.zip
- 4WD-Crunch.prg
- Acid_Horror.prg
- Acid_Packer.prg
- Anti_Defenders.zip
- Archiver.prg
- BOB-Packer_1.0.prg
- Bag_Compacker_94.prg
- Basic-Compressor.prg
- Basic-Kompressor.prg
- Basic-Packer_16K.prg
- Basic-Packer_32K.prg
- Basicfile_Compactor.prg
- Bit-Compactor.prg
- Bit-Packer_5.3.prg
- Bit-Packer_5.5.prg
- Bitpacker_Collection.d64.gz
- Byte-Compactor_V3.0.prg
- Byte_&_Bit_Compactor.prg
- Bytecomp_0800.prg
- Bytecomp_V2.0.prg
- Bytepacker+.prg
- Bytes_And_Bits_Compressor.prg
- Card_Cruncher.prg
- Cardcruncher_V4.1.prg
- Clock-Packer.prg
- Coby_Compresser.prg
- Coby_Compresser_Coby+TL.prg
- Crazy_Compresser.prg
- Crest_Crueler_V2.5+.prg
- Crown_Software_Compresser.prg
- Crown_Software_Compresser_Fricisoft.prg
- Cruel-Crunch_V2.0++.prg
- Cruel_Crunch_V2.0+++_TDD.prg
- Cruel_Cruncher_V4.0+.prg
- Cruel_NTSC_V3.5++.prg
- Cruncher_48TPI.prg
- Deli_Compacker_HCS.prg
- Deli_Compacker_KNM_Versio.prg
- Deli_Compacker_KNM_Version.prg
- Deli_Compacker_NIKS.prg
- Deli_Compacker_TCMS_Version.prg
- Deli_Compressor_NTSC_Version.prg
- Deli_Professional_Compacker.prg
- Digital_Packer.prg
- Entpacker.prg
- Eprom_Packer_V9.1.prg
- Exploding_Packer.prg
- Fast_Cruel_V4.0.prg
- Fast_Cruel_V4.1.prg
- Fx_Packer.prg
- HCS_Packer_V7.0.prg
- HCS_Packer_V8.0.prg
- HCS_Packer_V9.0.prg
- HCS_Packer_V9.1.prg
- HER-Compresser.TAP.zip
- Her-compresser_For_Basic.prg
- Hika_Compresser.prg
- IFFL_Squeezer.prg
- IFFL_Squeezer_Plus.prg
- IFF_Packer_V1.5.prg
- IFF_Packer_V1.prg
- Its_For_You_Pack.prg
- Its_For_You_Pack_V2.prg
- JB-Packer.d64.gz
- JB-Packer_V2.0.prg
- Jims_Plus4_Program_Cruncher.prg
- Johnnys_Packer.prg
- Juni.prg
- Kruk-Crunch_V3.0.prg
- Lebo-Packer.prg
- Lnx_Create.prg
- Lnx_Dissolve.prg
- MC-Packer_V1.1.prg
- MC-Packer_V3.1.prg
- MC-Packer_v2.2.prg
- MC_Packer_2.5.prg
- MC_Packer_3.1.prg
- MC_Packer_3.1_Counter.prg
- MC_Packer_3.1_Special_Edition.prg
- MOS_Cruncher_V1.prg
- MTV_Packer.prg
- MX_Byte_Compress.prg
- Mats_Mercenary_Compresser_V1.0.prg
- Mats_Mercenary_Compresser_V1.0_No_Intro.prg
- Mega-Compactor.prg
- Mega-Cruncher_V9.6.prg
- Moldi-Compresser_V1.0.prg
- Moldis_Packer_V1.1.prg
- Moldis_Packer_V2.2.prg
- Moldis_Packer_V3.0-2.prg
- Moldis_Packer_V3.0.prg
- Muffpacker.prg
- Muffpacker_2.prg
- Muffpacker_V1.3.prg
- NCS_Super_Cruncher_V1.0.prg
- Nucleous_Packer_V4.0.prg
- Orbit_F.prg
- PPCS_Packer_V1.1.prg
- Pack_IO_V1.prg
- Packer_Messias.prg
- Plus-linker.d64.gz
- Plus4_Cruncher.d64.gz
- Proficomp_2.01.prg
- Psychedelic_Protector.prg
- Reddi_Compresser.prg
- Reddi_Packer.prg
- SDA_Header_V1.prg
- SDA_Header_V2.2.prg
- SDA_Header_V2.prg
- SDF_Creator_V1.2.prg
- SDF_Creator_V4.d64.gz
- SDF_To_SDA_Compressor.prg
- Secret-ary_V1.0.prg
- Skoro_Defender_V1.0.prg
- Skoros_Coder_V1.2.prg
- Sledge_Hammer.prg
- Sledgehammer_II+.prg
- Software_Squeezer.prg
- Sortier_Packer.prg
- Speckled_Gnome_Cruncher.prg
- Speckled_Gnome_Cruncher_II.prg
- Speed_HCS.prg
- Speed_Packer_V4.0.prg
- Speedpacker.prg
- Squash_Packer_V1.0.prg
- TBC_Packer_V1.0.prg
- TFSS-packer_V8.5.prg
- TPSH_Cruncher_V5.1.prg
- Tera_Packer_94.prg
- Terror_Bomb.prg
- Terrorists_Protector_V1.1.prg
- The_Big_Mc-Packer.prg
- The_TGH_Cruncher.prg
- Time_Crunch_V5.0.prg
- Time_Cruncher_5.5.prg
- Time_Killer_V1.0.prg
- Time_Packer.prg
- Time_Packer_Tarzan.prg
- Unarchiv.prg
- Unipacker_V2.0.prg
- Vecker_Packer.prg
- W-man_Packer.prg
- Wizpack_Full_Version.prg
- Wizpack_Short_Version.prg
- Zipper_V1.2.prg
- Database/
- +4_Program_Nyilvantartas_MCG.prg
- +4_Program_Nyilvantartas_MCG_V2.7.TAP.zip
- +4_Program_Nyilvantartas_MCG_V2.7.prg
- +4_Program_Nyilvantartas_MCG_V2.8.TAP.zip
- +4_Program_Nyilvantartas_MCG_V2.8.prg
- AT-Kartei.prg
- AVP.prg
- Adatbank.prg
- Adatbaziskezelo_Program.prg
- Adatbaziskezelo_Program_Gooz_Istvan.prg
- Adatfile-Kezelo_Program.prg
- Adatfile-Kezelo_Program_Tape.prg
- Address_Tape_16.prg
- Adresbestand.prg
- Adress-Verarbeitung.prg
- Adress_C16.TAP.zip
- Adress_Speed_V5.d64.gz
- Adressen-Brief.prg
- Adressen_116_alternative.prg
- Adressen_Bestand.prg
- Adressenverwaltung_Angel-Soft.prg
- Adressenverwaltung_Data_Becker.prg
- Adressenverwaltung_Data_Becker_Alternative.prg
- Adressenverwaltung_Golden_Disc.prg
- Adressino.prg
- Adressverwaltung.prg
- Agenda_Elettronica.prg
- Agenda_Programma.prg
- Agenda_Softwell.prg
- Agenda_Telefonica.TAP.zip
- Agenda_Telefonica_C-16_V1.1.prg
- Agenda_Telefonica_J.Soft.prg
- Agenda_Telefonica_Plus.prg
- Alfa_List.prg
- All-Dat.d64.gz
- Anschriften.prg
- Archivio.prg
- Archivio_Discoteca.prg
- Archivio_Telefonico.TAP.zip
- Archivo_3.5.prg
- Audio-Cassetten-Index.prg
- Autoplan.prg
- Birthday_List.prg
- Briefmarkenverwaltung.prg
- Broadcast_Band_Log_Keeper.prg
- Buchverleih.zip
- C16_Plus4_Turbobase.prg
- C16_Plus4_Turbobase_german.prg
- C16_Plus4_Turbobase_hungarian.prg
- Capri_II.prg
- Cassette_Database.TAP.zip
- Cassette_Database.prg
- Cataloger_16.prg
- Cataloger_Plus4.prg
- Celostatny_Zoznam_Programov_d64.zip
- Chef.prg
- Chef_German.prg
- Cimkatalogus.prg
- Club-Adressen.prg
- Commodore_Nevjegyzek.prg
- Contabilita_Familiare.prg
- Contachilometri.prg
- Courbois_Software_Database.d64.gz
- Courbois_Software_ProgrammaOverzicht.d64.gz
- Crown_Sorter.prg
- DXCC_Cross-Referencer.prg
- Darkroom+4.d64.gz
- Darkroom+4.prg
- Data-Base.d64.gz
- Data_Base.prg
- Data_Base_Soft.prg
- Data_Base_Systems.prg
- Data_Universal.prg
- Database!!.prg
- Database.prg
- Database_16.prg
- Datafile.prg
- Datafile_+4.TAP.zip
- Datafile_3.6_+4.d64.gz
- Datamaster.prg
- Datamaster_Wolfgang_Lohse.prg
- Datei_C16.TAP.zip
- Dateimanager.TAP.zip
- Dateimanager.d64.gz
- Dateiverwaltung.prg
- Dbase_Plus4_V3.5.zip
- Diagraph.prg
- Directory-Sort.prg
- Disk-jockey.prg
- Disk_Lister_V3.2.prg
- Disk_Sorty.prg
- Disketten-Katalog.prg
- Disksorter-Plus.prg
- Disksorter-Plus_Fraggles-Soft.prg
- Disksorter.prg
- Disksorter_5-Spaltig.prg
- Disksorter_Compiled.prg
- Disksorter_Neu+.d64.gz
- Disksorter_V3.5.prg
- Einstein_Set.d64.gz
- Elite-Katalog.d64.gz
- Event_Calendar_2.prg
- File-Kezeles.prg
- File_Manager_Bug.prg
- File_Manager_Fix.prg
- Fileseq.prg
- Flash_Quiz.prg
- HH-XY99.d64.gz
- Haushaltsabrechnung_Mit_Dem_Plus_4.prg
- Haushaltsbelege.prg
- Haushaltsbuch.prg
- Haushaltsbuch_Plus4.prg
- Hazi_Konyvtar.prg
- Home_Inventory.prg
- Household_Inventory.prg
- I_Miei_Impegni.TAP.zip
- I_Miei_Impegni.prg
- Instant_Memo.prg
- Inventory_Control.prg
- Joggers_Log.prg
- Journal.prg
- Karteikasten.prg
- Karteikasten_tape.prg
- Katalog_Maker.prg
- King_Size_Daten_Bank.TAP.zip
- King_Size_Daten_Bank.prg
- King_Size_Turbo_Base.TAP.zip
- King_Size_Turbo_Base.prg
- Konvertalo_MCG.prg
- Konverter.prg
- Konyvkatalogus.prg
- Kopfdaten.prg
- Krussoft-Disksorter.prg
- LOGO_Data_Base.d64.gz
- Lemezkatalogus.prg
- Lemezkatalogus_Oli.prg
- Lexical_I.prg
- Library_Cards.prg
- Listenvergleich.prg
- Logbook_Record.prg
- Mail.prg
- Mail_List_64.prg
- Mailing_List.d64.gz
- Mailpac.prg
- Make_Me_A_List.TAP.zip
- Make_Me_A_List.prg
- Make_Me_A_List_italian.prg
- Masterbase.d64.gz
- Masterbase_hungarian.d64.gz
- Maxi_Data_Base.prg
- Medical_Records.prg
- Memoranda.prg
- Micro-Database.prg
- Micro_Base.TAP.zip
- Micro_Base.prg
- Micro_Datei.d64.gz
- Micro_Datei_1.2.G64.zip
- Micro_Datei_V1.1.TAP.zip
- Mileage.prg
- Mini_Baza_Danych_V5.0.prg
- Mixed_Datei.prg
- Mt-Base_C-16.prg
- N._A._W._Bestand.prg
- N._A._W._Bestand_C.prg
- Name_Machine.prg
- Namelist.prg
- Nnumber.prg
- Nyilvantarto.prg
- Nyilvantarto_HCH.prg
- PD-Prosort_1001.prg
- Phone_Directory.d64.gz
- Plusfile_C16_MSX_41.TAP.zip
- Plusfile_Computer_Set_2.prg
- Portfolio.prg
- Portfolio_Disk_ICPUG.prg
- Portfolio_ICPUG.prg
- Postgiro.prg
- Prg_Nyilvantarto_+4_MF_Version.prg
- Pro-File_+4.prg
- Progdat.zip
- Program_Nyilvantartas.prg
- Program_Nyilvantartas_+_Basic_Turbo.prg
- Program_Nyilvantartas_+_Basic_Turbo_MF-Version_1.1.prg
- Program_Nyilvantartas_+_Csak_Lemezhez.prg
- Program_Nyilvantartas_Gooz_Istvan.prg
- Program_Nyilvantartas_Gooz_Istvan_2.prg
- Programm_Liste_Korrektur.prg
- Programmlistenersteller_V2.0.prg
- Prosort+.prg
- Prosort-Converter.prg
- Prosort.d64.gz
- Prosort_Plus4.prg
- Prosort_Plus4_Raven.prg
- Prosort_Plus4_blue.prg
- Prosort_Plus4_gray.prg
- Prosort_To_Unisort_Disksort_Convert.prg
- Railfans_File.prg
- Raktari_Katalogus.prg
- Record_Albums.prg
- Register_2000.d64.gz
- Relative-Datei.prg
- Relfile_Plus4_d64.gz
- Relfiling_System_1.0.prg
- Rubrica_Indirizzi.prg
- Seqfiling_1.0.prg
- Sequenz-Datei.prg
- Speed-Disksort_V4.0.prg
- Spiele-Pokes.d64.gz
- Spis_V2.4.prg
- Stonydat_V7.0.prg
- Stonydat_V7.1.d64.gz
- Super-Tausch_1.4.d64.gz
- Super-file_4.0.d64.gz
- Super_Adress_V2.0.prg
- Super_Adress_V2.0_Tape.prg
- Superbase_+4.d64.gz
- Superbase_+4_hack_CMS.prg
- Superbase_+4_hack_G_Hoffmann.d64.gz
- Superbase_+4_hack_LTA.prg
- Superbase_V2.03.d64.gz
- Superdat.prg
- Superdat_hungarian.prg
- Superfile_16.TAP.zip
- Superfile_16.prg
- Superfile_16_Plus4.TAP.zip
- Swapper_Tool.d64.gz
- Szuper_Katalogus_V3.2.prg
- Tanulo_Nyilvantaro.prg
- Tape_Directory.d64.gz
- Tapes.prg
- Teledat.prg
- Telefonadressen-Datei.prg
- Telephone_Directory.prg
- Telephone_List.prg
- The_Developing_Data_Base.prg
- Un_Piccolo_Database.prg
- Uni-sort_V3.0.prg
- Uni-sort_V3.1.prg
- Uni-sort_V3.2.prg
- Unifile.prg
- Universal-Vereinsverwaltung_V1.1.d64.gz
- Users_Adress.prg
- VWA_d64.zip
- Video-Verwaltung.prg
- Videodatei.prg
- Videozo.prg
- Votazioni_Scolastiche.prg
- Wolfsoft-Datei.prg
- Zeitschriftendatei.prg
- Diagnostics/
- Anykey_V1.2.prg
- Anykey_V1.3.prg
- Anykey_V1.4.prg
- Anykey_V1.6.1.prg
- Anykey_V1.6.prg
- Anykey_V1.7_d64.zip
- CAE_Test_Suite_V2.2En.prg
- CAE_Test_Suite_V2.2Hu.prg
- HID-Test_V1.0.ROM.zip
- HID-Test_V1.0.prg
- HID-Test_V1.1.prg
- Joycheck_d64.zip
- Kernal_Load_Test.prg
- Memtest_Plus4_v0.1.prg
- Mouse_Extension_V1.0.ROM.zip
- Mouse_Extension_V1.0.prg
- Mouse_Extension_V1.0_d64.zip
- P4_Memory_Test.prg
- Performance_Test.prg
- SD2IEC_VCPU_Detector_1.2.2.zip
- SD2IEC_VCPU_Detector_1.3.0.zip
- SID-Tester.prg
- User_Port_Tool_V0.2.prg
- Dictionary/
- Altalanos_Szokezelo_Fordito_Es_Felelteto_Rendszer.prg
- Angol-Magyar.prg
- Angol-Magyar_Szotar.TAP.zip
- Angol_Magyar_Szotar.prg
- Cursus_Latinus.prg
- Geschaeftbriefe_Deutsch_English.prg
- Magyar-Angol.prg
- Magyar-Angol_Szotar.TAP.zip
- Magyar-idegennyelvu_Szotar.prg
- Spellcheck.prg
- Spellcheck_Source.prg
- Szokincstar.TAP.zip
- Szotar-Program_Angol-Magyar.prg
- Szotar-Program_Magyar-Angol.prg
- Szotar_Program.prg
- Szotarozo-Program_+4_Magyar-Nemet_d64.zip
- Szotarozo-Program_+4_Nemet-Magyar_d64.zip
- Szotarozo_Program_Magyar-Nemet.prg
- Szotarozo_Program_Nemet-Magyar.prg
- Szotarozo_Program_Nemet-Magyar_Coby.prg
- UnKingJames.prg
- Vocabolario.TAP.zip
- Vocabolario.prg
- Vocabolario_Inglese.prg
- Vokabel_C16.TAP.zip
- Vokabel_Master.prg
- Vokabel_Plus.prg
- Vokabelmanager_V2.0.prg
- Vokabelmanager_V2.21.prg
- Vokabelstar.prg
- Vokabeltrainer.prg
- Vokabeltrainer_Chip.prg
- Vokabeltrainer_Data_Becker.prg
- Voky_V1.5_d64.zip
- Word-Engine.prg
- Yosi_d64.zip
- Disk/
- +4_Menu.prg
- +95_Blocks.prg
- +Copy_I.prg
- 1541 Copy.prg
- 1541 copier
- 1541_Alignment.prg
- 1541_Floppy_Speeder_Generator_2.0.prg
- 1551-demo.d64.gz
- 1551_Blink.prg
- 1551_Device_Number.prg
- 1551_Fast-format_V2.3.prg
- 1551_Head_Cleaner.prg
- 1551_Sub_Dir_System.prg
- 1551_Sub_Dir_System_V2.0.prg
- 1551_Utils.d64.gz
- 1581_Directory_List.prg
- 1581_Start_Modul.prg
- 1581_Utility.prg
- 256KB-1551.prg
- 38_Sec_Format.prg
- 3Spalten-Directory.prg
- 64-kb-copy.prg
- 664_Blokk.prg
- 681_Blocks.prg
- 759_Blocks.prg
- 9 Seconds Formation.prg
- 9 second disk formatter
- 90_Sec_Copy_V2.prg
- 90_Seconds_Copy.prg
- ABC_Load_Plus4.prg
- Adir.prg
- Akeem_Soft_Error_Maker.prg
- Align_Test.prg
- Alpha_Directory.prg
- Analyzer_V5.3.prg
- Anwender-Util.01.prg
- Archiver Copy.prg
- Archiver disk/tape + copier disk/tape
- Autoboot.prg
- Autorun_ICPUG.prg
- Autostart.prg
- BT_II_Copy_G1000.prg
- BT_I_Copy_G1000.prg
- Backup-Copy_2.0.prg
- Backup_1541_256k.prg
- Backup_1541_256k_2.prg
- Backup_Copy_3.1.prg
- Bam_Retter.prg
- Banana_Split.prg
- Big_Scratch.prg
- Bitcopy_+4.prg
- Blasting_Bob_Backup.prg
- Block_Changer.prg
- Block_Unlock_Drive_1541.prg
- Blockbelegungsplan.prg
- Booter.prg
- Bootmaker.prg
- Bootmaker_RUN.prg
- Bootsystem.prg
- Burgsoft-Lader.prg
- Byte_Size.prg
- CBM-Command_V2.0.d64.gz
- CBM-Command_V2.1.d64.gz
- CBM-Command_V2.3.d64.gz
- CBM_FileBrowser_16_V1.5.prg
- CBM_FileBrowser_16_V1.6.prg
- CBM_FileBrowser_16_V1.6_AutoJiffy.prg
- Cassiopei.prg
- Cat_V1.03.prg
- Change_Disk_Drive_Device_Number_64.prg
- Change_Typ.prg
- Check_Disk.prg
- Coby_Copys.prg
- Coma_B_Copy.prg
- Commodore_File_Protector.prg
- Commodore_Plus_4_32K_Toolbox.ROM.zip
- Copia_File.prg
- Copia_File_+4.TAP.zip
- Copiers_Collection.d64.gz
- Copy-All.prg
- Copy-competition_92.d64.gz
- Copy_1551.prg
- Copy_64K.prg
- Copy_88.prg
- Copy_Disk_Tape.d64.gz
- Copy_Master_+4.prg
- Copy_Minus_V9.1.prg
- Copy_Minus_V9.5.prg
- Copymore.prg
- Copyrel.d64.gz
- Copyrel_V2d.prg
- Crazy_Dir_Sort.prg
- Crown_Copy_Nova.prg
- D64it_Plus4.prg
- DD_Backup_C16.prg
- DMon_G3C00.prg
- Delta-Load+.prg
- Demomakers_Disk_Tool.prg
- DieHard_1541_Disk_ID_Changer.d64.gz
- Dir-God_V3.3.prg
- DirPlus_V5.0.zip
- DirPlus_V6.0_d64.zip
- DirPlus_V7.0_d64.zip
- Dir_Browser_V1.08.prg
- Dir_File_Sorter.prg
- Dir_Mover.prg
- Directory-Handling.prg
- Directory-Handling_UMM-S0ft.prg
- Directory-Handling_alternative.prg
- Directory-Sorter.prg
- Directory-Sorter_english.prg
- Directory-Tool.prg
- Directory_Browser_V1.0.prg
- Directory_Browser_V1.1.prg
- Directory_Browser_V1.2.prg
- Directory_Director.prg
- Directory_Filer.prg
- Directory_Filer_Compute!s_Gazette.prg
- Directory_Gap_Filler.prg
- Directory_List.prg
- Directory_Plus.prg
- Directory_Rendezo.prg
- Directory_Rendezo_Tell_S..prg
- Directory_Sort.prg
- Directory_Sort_Jackson.prg
- Directory_Sortieren_Und_Korregieren.prg
- Dirmaster_+.prg
- Dirsort_LEH.prg
- Dirsort_LEH_2.prg
- Disc-Monitor.prg
- Disc_Copy_1551.prg
- Disc_Cracker.prg
- Disc_Doctor_Monitor_V1.1.d64.gz
- Disc_Doctor_Pigmy.prg
- Disc_Doctor_fixed.prg
- Disc_Doctor_hungarian.prg
- Disctest.prg
- Disk Recycle.prg
- Recycler
- Disk-Butler_V3.0.prg
- Disk-Doktor.prg
- Disk-Dublicate.prg
- Disk-Dump_V2.prg
- Disk-Eddi.prg
- Disk-Eddie.prg
- Disk-Exerciser.prg
- Disk-Huellen.prg
- Disk-Mon_V1.prg
- Disk-Monitor.prg
- Disk-Monitor_C16.prg
- Disk-Name_ID-Changer_1581.prg
- Disk-Organizer.prg
- Disk-PC-Copy_1551.prg
- Disk-PC-Copy_1551_1995.prg
- Disk-Restoration.prg
- Disk-Retter.prg
- Disk-Retter_WBue.prg
- Disk-Safety.prg
- Disk-Safety_1581.prg
- Disk-Start.prg
- Disk-Tape_Copy.prg
- Disk-Tool_V1.0.prg
- Disk-Verwaltung.d64.gz
- Disk-X_V0.99_Debug.prg
- Disk-copy_1551.prg
- Disk-copy_1551_256K.prg
- Disk-info.prg
- Disk-master_16.d64.gz
- Disk-monitor_V2.0.prg
- Disk-spion.prg
- Disk-start_1541.prg
- Disk-tape-copy_V3.0.prg
- Disk-toolbox_1.5.d64.gz
- Disk-vergleich.prg
- DiskFind.prg
- DiskFind_V2.prg
- Disk_Accesver.prg
- Disk_Bl_Lanc.prg
- Disk_Checking_d64.zip
- Disk_Checkup.prg
- Disk_Demon.prg
- Disk_Directory_Editor.prg
- Disk_Directory_Sort.prg
- Disk_Doctor.prg
- Disk_Doctor_RDG.prg
- Disk_Driver_V1.0.d64.gz
- Disk_Dump.prg
- Disk_Duplicate.d64.gz
- Disk_Edit.prg
- Disk_Editor.prg
- Disk_Editor_+4.prg
- Disk_Editor_+4_Hu.prg
- Disk_Explorer.prg
- Disk_Extender.prg
- Disk_File_Mento.prg
- Disk_File_Protector.prg
- Disk_File_Retter_VC1540_1541.prg
- Disk_Format_System_V3.0.prg
- Disk_Formatter.prg
- Disk_Gnome.prg
- Disk_Handler.prg
- Disk_Handler_PLUG.prg
- Disk_Help.prg
- Disk_Hilfen_64_V.3.prg
- Disk_Lock.prg
- Disk_Maintenance.prg
- Disk_Manager.zip
- Disk_Manager_+4.prg
- Disk_Manager_V2.3.prg
- Disk_Manager_V2.4.prg
- Disk_Manager_V4.0.prg
- Disk_Master.prg
- Disk_Menu_Header.prg
- Disk_Menu_ICPUG.prg
- Disk_Monitor.prg
- Disk_Monitor_1.3.prg
- Disk_Monitor_V1.2.prg
- Disk_Power.prg
- Disk_Protector.prg
- Disk_Renamer.prg
- Disk_Stamper.prg
- Disk_System.prg
- Disk_Test.prg
- Disk_Tidier.prg
- Disk_Tool_2.1_German.prg
- Disk_Tool_2.1_Hungarian.prg
- Disk_Tools.prg
- Disk_Turbo.prg
- Diskcopy.prg
- Diskdoc.prg
- Diskeditor.prg
- Diskeditor_hack_Beiersoft.prg
- Disketten_Pruefer.prg
- Diskmon.d64.gz
- Diskmonitor_V3.5.prg
- Diskname_ID_Aendern.prg
- Diskreader.prg
- Diskstart.prg
- Diskyhelp.prg
- Display_BAM.prg
- Dload.WLS.prg
- FastLoader
- Dload.prg
- FastLoader
- Dload_Coby.prg
- Dload_V3.20.prg
- Dload_V3.21.prg
- Dload_V3.23.prg
- Doctor_Block.prg
- Doppelpunkt.prg
- Dos-lister_V1.0.prg
- Dos_+4.prg
- Dos_1551.d64.gz
- Double_Backup_1551.prg
- Double_Backup_1551_V3.2.prg
- Double_Delite_V2.0.d64.gz
- Double_Drive_Filecopy.prg
- Double_Hackem_35.prg
- Double_Hackem_56.prg
- DraBrowse_1.3doj.prg
- DraCopy_1.3doj.prg
- Dracopy_1.0d_Plus4.d64.gz
- Dracopy_1.0doj_Plus4.d64.gz
- Dracopy_1.2doj.prg
- Drive_Address_Change_Program.prg
- Drive_Justage.prg
- Drive_Search.prg
- Dsave.prg
- Dsave_MC.prg
- Dual_Data_Copier.ROM.zip
- Dual_Data_Copier.prg
- Dual_Drive_Utility_Program.prg
- Duplicator.prg
- Duplicator_+4.prg
- Duplicator_+4_Intro_Text.prg
- Duplicator_256k.prg
- Duplicator_II.prg
- Duplicator_V1.1.prg
- Duplicator_V1.2.prg
- Duplicator_V2.prg
- Duplicator_V3.2.prg
- Duplicator_V3.prg
- Duplicator_V4.0.prg
- EC-Datamat.prg
- Easy_Load.prg
- Egylemezes_Masolo.prg
- Enigma_Protection_Machine.prg
- Errorsearcher_1551_V2.prg
- Escapes_Loader.prg
- F-Copy_Pack.prg
- F-copy_32k.prg
- F-copy_V2.9.prg
- FD-Tools_V1.05.prg
- FFormat_V1.0.prg
- Falign_Check.prg
- Fast Load 1541.prg
- FastLoader
- Fast-Load_1551.prg
- Fast-Load_1551_NTSC.prg
- Fast-validate.prg
- Fast_Backup_1551.prg
- Fast_Backup_1551_256K.prg
- Fast_Backup_1551_Ceekay.prg
- Fast_Backup_1551_D9.prg
- Fast_Backup_1551_Magnetic_System.prg
- Fast_Backup_1551_U9.prg
- Fast_Disk_Check_1551.d64.gz
- Fast_Format.prg
- Fast_Format_08.prg
- Fast_Format_1551.prg
- Fast_Load_CMS.prg
- Fast_Load_CMS_V2.2.prg
- Fastbackup_1551_V5.1.prg
- Fastbackup_1551_V5.3_256k.prg
- Fastbackup_U9.prg
- Fastformat.prg
- Fastload_1551.prg
- Fastload_1551_Janot-Soft.prg
- Fastload_1551_Starsoft.prg
- Fastload_1551_V4.prg
- Fastload_V3.5_1551.prg
- Fastload_V3.5_1551_Batman.prg
- Fastvalidate_1541.prg
- Fcopy_3.2.prg
- Fcopy_4.2.prg
- Fcopy_Plus4.prg
- Fcopy_Speed_3.5.prg
- File Detector.prg
- Detect lost files on disk
- File-Hackem_Fast-Format_System.prg
- File-ok_Torlese_Es_Vedelme_C16-on.prg
- File_Aufraeumer.prg
- File_Copier.prg
- File_Copier_256K.prg
- File_Copier_Lucky.prg
- File_Protector.prg
- File_Protector_german.prg
- File_Relativi.prg
- File_Retter.prg
- File_Tester.prg
- Filecopy_16.prg
- Files_Scratcher.prg
- Filetyp_Changer.prg
- Flash-Load.prg
- Flash-copy_V2.0_TAP.prg
- Flash_Boot.prg
- Flash_Boot_V3.prg
- Flash_Copy_V2.0.prg
- Flash_Copy_V3.05.prg
- Flash_Load_V3.2.prg
- Fload_Save.prg
- Floppy-Monitor.prg
- Floppy-disk_Monitor.prg
- Floppy-speeder_1541.prg
- Floppy_Bag_V7.0.prg
- Floppy_Kopfjust.prg
- Floppy_Manager.prg
- Floppy_Master.prg
- Floppy_Master_alternative.prg
- Format_V1.0.prg
- Formatter_Plus4.prg
- Freezecopy_1551.prg
- Frog_Commander_V1.2.d64.gz
- Frog_Commander_V1.4.d64.gz
- Funny_Header.prg
- Generic_F-Copy.prg
- Gestione_Della_Directory.prg
- Giga Load.prg
- FastLoader
- Gigaload.prg
- Global-Directory.prg
- Gnome_Marker.prg
- Header_Change.prg
- Hierarchy.d64.gz
- Hipra_Copy_1541.prg
- Hyload.prg
- Hypa-load_V3_1551.prg
- Hypa_Load_hack_Tron.prg
- Hypacopy_51.prg
- Hypaload_V7_1551.prg
- Hyper_Copy.d64.gz
- Hypra-Load.prg
- Hypra_+4.prg
- Hypra_Load.prg
- Integrate_DOS_V1.0.prg
- Jims_Fast_File_Splitter.prg
- Keyload.prg
- Killer-Generator.prg
- Kingsoft_Format.prg
- Lemez_Egysegszam-Valto_Program.prg
- Lemezkezelo.prg
- Lemezmasolo.prg
- Lemezteszt.prg
- Lemezvizsgalo.prg
- List_Maker_1.0.prg
- Lister.prg
- Load_Addr.prg
- Load_Address.prg
- Load_Address_2.prg
- Loader_93.prg
- Low_High_Copy.prg
- MDisk_V1.1.prg
- ML_Cloner.prg
- Mega_Backem_V1.0.prg
- Megaboot_Creator.d64.gz
- Megacopy.prg
- Megacopy_1541_51.prg
- Megacopy_1551.d64.gz
- Megacopy_1551_51.prg
- Megacopy_1551_Final.d64.gz
- Megacopy_1551_file.prg
- Megaload.prg
- Megaload_+.prg
- Megaload_+4.prg
- Megaload_V2.prg
- Megaload_V3.prg
- Megaload_V6.prg
- Megaload_text.prg
- Menu_System.prg
- Micro6.prg
- Microdirlist.prg
- Moldi_Loader.prg
- Multi-Disk_Plus.prg
- Multi-disk.prg
- Multi-disk_Hungarian.prg
- Multi-disk_Sprenger_Software.d64.gz
- Multi-disk_Sprenger_Software.prg
- Multi-split.prg
- Name_Changer.prg
- Name_Changer_V1.7.prg
- Name_Changer_hack_Krussoft.prg
- Nibble_Hackem.prg
- OS_Floppy_Default.ROM.zip
- One_Bit_Wonder.prg
- P-copy_V1.7.prg
- P-copy_V2.0.prg
- Parallel_Duplicator_6529.prg
- Parallel_Duplicator_8255.prg
- Paraload_V1.1.prg
- Plus4_Disk_Protector_V1.0.prg
- Plus_76_Blocks.prg
- Port-backup_V1.1.prg
- Port-backup_V1.5.prg
- Port-turbo_V1.prg
- Port_Turbo_V1.0.prg
- Protector_De_Archivos.prg
- Quick Side Copy.prg
- Single and dual diskcopy
- Quick_Dload_+4.prg
- Quick_Save.prg
- Quickstart_3.5er.d64.gz
- Quiet_Format.prg
- RAM-Floppy.d64.gz
- RAM_disc.d64.gz
- REL-SEQ_Convert.prg
- REL_File.prg
- ReDisk_16.prg
- ReDisk_Plus4.prg
- Reformat_V4.0.prg
- Reldatei_Kontr.prg
- Rename_And_Or_Renumber.prg
- Rom_Base_1551.prg
- SCS_Copy_V1.0.prg
- SJL264_Light_V0.2.prg
- SJL264_Light_V0.3.prg
- SYS_Stamper.prg
- Save_Disk_BAM_And_Directory.prg
- Schnueffler.prg
- Sector_Editor.prg
- Sequential_File_Editor.prg
- Show_BAM.prg
- Single_Block_Copy.prg
- Single_Disk_Backup_256k.prg
- Single_Disk_Backup_V2.0.prg
- Single_Disk_Backup_V2.0_C16.prg
- Single_Disk_Drive_Relative_File_Copier.prg
- Single_Drive_Backup.prg
- Single_File_Backup.prg
- Single_File_Backup_+4.prg
- Single_File_Hack_Em.prg
- Soft_Write_Protector.d64.gz
- Sort_Dir.prg
- Speed_Copy_1551_d64.zip
- Speedload_1551.prg
- Start_End_Address_Finder.prg
- Startmenue.d64.gz
- Startmenue_Janot-Soft.prg
- Stone-Copy_V1.3.prg
- Stone_Copy.prg
- Stonloader.prg
- Stop_Knock.prg
- Super_Copy_+76.prg
- Super_Copy_1541.prg
- Super_Copy_1551.prg
- Super_Copy_1551_czech.prg
- Super_Copy_CMS.prg
- Super_Copy_Nandor_Berger.prg
- Super_Copy_TPD.prg
- Super_Copy_dutch.prg
- Super_Copy_hungarian.prg
- Super_DOS_1551.ROM.zip
- Super_Directorio.prg
- Super_Directory.prg
- Super_Disk_Monitor_Sys8192.prg
- Super_Dos.prg
- Super_Fastformat_V2.prg
- Super_Protector.prg
- Super_Scratch.prg
- Super_Speed_Loader.prg
- Supercopy_II.prg
- Supercopy_III.prg
- Superdisk.prg
- Supy_Copy.prg
- Swatload.prg
- TARDOS_V8.28.d64.gz
- TFSS-nibble_V7.4.prg
- TGH_Loader.prg
- TSS3_Turbo.prg
- TYCB_Loader.prg
- Template_Creator_Plus4_d64.zip
- The_Disc_Wizard_V2.0.prg
- The_Disc_Wizard_V2.0_TSG.prg
- The_Disc_Wizard_V3.5.prg
- The_File_Combiner.prg
- The_Wand.d64.gz
- The_Wand_2.d64.gz
- Torolt_File_Ujraelesztes.prg
- Torolt_File_Visszairo_Program.prg
- Track_18.prg
- Turbo Disk.prg
- Turbo-Disk-Backup.prg
- Turbo_For_1541.prg
- Turbo_For_Plus4.prg
- Turbo_Load_1551.prg
- Turbo_Saver.prg
- Turbocopy_+4.prg
- Turbodisk_Low.prg
- Turbonibbler.prg
- Turbonibbler_Plus4.prg
- Turbonibbler_V2.0.prg
- Turbotrans_With_Fload.prg
- Turbotrans_With_Fload_crunched.prg
- Two_Drive_File_Transfer.prg
- U1DILA.prg
- Ultra_Boot_+4.prg
- Ultraformat_V3.5.d64.gz
- UnSCRATCH_Commodore_Microcomputers.prg
- UnSCRATCHing.prg
- Undelete_Files.prg
- Underground_Network.prg
- Unformat.prg
- Uni-Copy.prg
- Uni-Loader.prg
- Uni_Header.prg
- Unicopy.d64.gz
- Unidisk+_V2.prg
- Unidisk+_V3.prg
- Uninvited_Copy_G1000.prg
- Universal-Datei.prg
- Universal_Disk-File_Copy.prg
- Unscratch.prg
- Unscratch_+4.prg
- Unscratch_PLUG.prg
- Unsplat.prg
- Utility-box_I.prg
- VL1S_SD2IEC_VCPU_Fastloader_V0.2.zip
- View_BAM.prg
- Virtual_Directory.prg
- Virtual_Directory_English.prg
- Visual_Ram_1541.prg
- Warp-Load.prg
- WarpDOS_1551_V4.00.ROM.zip
- Warpcopy_1551.prg
- Warpload_1551.prg
- Willys_Disk_Editor.prg
- Word_Counter.prg
- X-Dir_+4.prg
- ZEUS_Megacopier.prg
- FastLoader
- Zap_+4.prg
- dirmenu-1.00.zip@ (link)
- Directory menu program for CBM computers (C64, C128, CBM264 series) By
Joseph Rose, a.k.a. Harry Potter. Includes source for cc65.
- emutil.prg
- emutil.readme
- EMUTIL is a disk image archiver for 8-bit Commodore computers.
It supports all known Commodore disk drives, of all capacities.
It also supports all CMD HD and RL Native partitions. Programmed by
Bo Zimmerman and Andr� Fachat.
- menu-c16.prg
- Menu loader from Joseph Rose
- superdiskdoc.lnx.seq
- Super Disk Doctor by Precision software
- Education/
- 20_Questions.prg
- A_Mechanikai_Kolcsonhatas.TAP.zip
- A_Mechanikai_Kolcsonhatas.prg
- A_Nyuszi_Olvasni_Tanit_1.TAP.zip
- A_Nyuszi_Olvasni_Tanit_1_Bubics.prg
- A_Nyuszi_Olvasni_Tanit_1_KNM.prg
- A_Nyuszi_Olvasni_Tanit_2.TAP.zip
- A_Nyuszi_Olvasni_Tanit_2_Bubics.prg
- A_Nyuszi_Olvasni_Tanit_2_KNM.prg
- A_Nyuszi_Olvasni_Tanit_3.TAP.zip
- A_Nyuszi_Olvasni_Tanit_3.prg
- A_Nyuszi_Olvasni_Tanit_3_Bubics.prg
- A_Nyuszi_Olvasni_Tanit_3_KNM.prg
- A_Nyuszi_Olvasni_Tanit_4.TAP.zip
- A_Nyuszi_Olvasni_Tanit_4.prg
- A_Nyuszi_Olvasni_Tanit_4_Bubics.prg
- A_Nyuszi_Olvasni_Tanit_4_KNM.prg
- A_Nyuszi_Olvasni_Tanit_5.TAP.zip
- A_Nyuszi_Olvasni_Tanit_5.prg
- A_Nyuszi_Olvasni_Tanit_5_Bubics.prg
- A_Nyuszi_Olvasni_Tanit_5_KNM.prg
- A_Nyuszi_Olvasni_Tanit_6.TAP.zip
- A_Nyuszi_Olvasni_Tanit_6.prg
- A_Nyuszi_Olvasni_Tanit_6_Bubics.prg
- A_Nyuszi_Olvasni_Tanit_6_KNM.prg
- A_Tavkapcsolo_Rele.prg
- Addition_Teacher_german.prg
- Agent_Blotto_german.prg
- Alanyeset_Orosz.TAP.zip
- Alanyeset_Orosz.prg
- Amortization.prg
- Anatomia_NSG.TAP.zip
- Anatomia_NSG.prg
- And_&_Or.prg
- Az_Elektromos_Csengo_Mukodese.prg
- Balance_CBM_Canada.prg
- Base_Change.prg
- Bases_Of_Numbers.prg
- Basic_Lexikon.prg
- Basic_Szakkor_II.TAP.zip
- Big_Add_german.prg
- Bonds.prg
- Chemist.prg
- Commoring.prg
- Counting.prg
- Counting_ICPUG.prg
- Cyclotron.prg
- Dots.prg
- Dummy_Target_Display_Program.prg
- Egyszeru_Gepek.TAP.zip
- Elektromossag.TAP.zip
- Eloljaros_Eset_Orosz.TAP.zip
- Eloljaros_Eset_Orosz.prg
- Englisch-Kurs.prg
- Europe_Capitals.prg
- Evezredek_XIX_AB.TAP.zip
- Evezredek_XIX_CD.TAP.zip
- Evezredek_XVI_AB.TAP.zip
- Evezredek_XVI_CD.TAP.zip
- Fast_Math_german.prg
- Feltalalok.prg
- Firefight.prg
- French_Tutorial.prg
- German_Tutorial.prg
- Golden_Disc_098.zip
- Gyakorlas_I.TAP.zip
- Gyakorlas_I.prg
- Hazank_Mezogazdasaga.TAP.zip
- Hazank_Mezogazdasaga.prg
- Highway_Signs.prg
- History_Tutorial.prg
- Hotan.TAP.zip
- Indukcio.TAP.zip
- Invasion_ICPUG.prg
- Junior_High_Number_Sense.d64.gz
- Know-How_C16_d64.zip
- Kolcsonhatasok.TAP.zip
- Kolcsonhatasok.prg
- Le_4_Operazioni.prg
- Lettura_Veloce.prg
- Logikai_Kapuk.prg
- Magyarorszag_Eghajlata.TAP.zip
- Magyarorszag_Eghajlata.prg
- Magyarorszag_Felszinenek_Kialakulasa_1_Resz.TAP.zip
- Magyarorszag_Felszinenek_Kialakulasa_1_Resz.prg
- Magyarorszag_Felszinenek_Kialakulasa_2_Resz.TAP.zip
- Magyarorszag_Felszinenek_Kialakulasa_2_Resz.prg
- Magyarorszag_Szenbanyaszata.TAP.zip
- Magyarorszag_Szenbanyaszata.prg
- Math_Helper.prg
- Math_Is_Easy.prg
- Mathe-Trainer.prg
- Mechanics.prg
- Mechanics_ICPUG.prg
- Michelson.prg
- Monster_Wave.prg
- Morse_Code.prg
- Mortgage.prg
- Negyproba.TAP.zip
- Nemet_A_Nevelok_5_Osztaly.prg
- Osszeadas_Kivonas_Szorzas.TAP.zip
- Osszeadas_Kivonas_Szorzas.prg
- Otritsanie.TAP.zip
- Otritsanie.prg
- Rechne_Mit_Uns_d64.zip
- Recipes_100_Programs_For_The_Commodore_16.prg
- Sebesseg-Gyorsulas.TAP.zip
- Star_Patterns.prg
- Story_Problems-Flee.prg
- Straight_Line.prg
- Swap_New_Rom.prg
- Synonyms.prg
- Szamnevek_Es_Fonevek_Orosz.TAP.zip
- Szamnevek_Es_Fonevek_Orosz.prg
- Szamrendszerek_2.prg
- Szamtan_Gyakorlas_1._2._Osztaly.prg
- Szenhidrogen_Termeles.TAP.zip
- Szenhidrogen_Termeles.prg
- Szoalkotas.prg
- Target_Setup_Display.prg
- Targyeset_Orosz.TAP.zip
- Targyeset_Orosz.prg
- Temazaro_I.TAP.zip
- Temazaro_I.prg
- The_64_Speller.prg
- The_Chocolate_Goo_Fight.prg
- The_Game.prg
- The_Hunter.prg
- The_Metric_Measurement_System.prg
- The_Word_Market.prg
- The_Word_Market_CBM_Canada.prg
- Times_Table.prg
- Times_Tables.prg
- Titration_CBM_Canada.prg
- Tortek.prg
- Triangles.prg
- Trinomial_Factors.prg
- Tulajdonnevek.TAP.zip
- Tulajdonnevek.prg
- Type_+4_d64.zip
- Typeing_Practice.prg
- Typing_Practice.prg
- Typing_Practice_alternative.prg
- Typing_Speed_Test.prg
- US_Population.prg
- United_States_Presidents_Quiz.prg
- Unregelmaesige_Verben.prg
- Vaskohaszat.TAP.zip
- Vaskohaszat.prg
- Vector_Algebra.prg
- Vetuleti_Abrazolas.prg
- Villamos_Energia_Termelesunk.TAP.zip
- Villamos_Energia_Termelesunk.prg
- Vocabulary_4.prg
- Vowel_Magic.prg
- Word_Game.prg
- Word_Hunt.prg
- Word_Ladder.prg
- Word_Power_d64.zip
- World_Capital_Quiz.prg
- World_Capital_Quiz_alternative.prg
- World_Capitals.prg
- World_Wars.prg
- Youngs_Experiment.prg
- Zero_In.prg
- Graphics/
- 1x2_Char_Editor.prg
- 2D-Design_V1.0_d64.zip
- 2D-Design_V2.0_d64.zip
- 2x2_Char_Editor.prg
- 2x2_Characters.prg
- 2x2_Meretu_Karakter.prg
- 3D-Basic.prg
- 3D-Grafik_MP-Soft.prg
- 3D_Engine.zip
- 3D_Engine_2.0.zip
- 3D_Engine_2.5.zip
- 3D_Grafika.prg
- 3D_Viewer.prg
- 3x2_Char_Editor.prg
- 5x8 Char Editor.prg
- Character editor
- Anim_+4.prg
- Anim_Ed_V2.1.prg
- Anim_Ed_V3.0.prg
- Anim_Ed_V3.1.prg
- Anim_Ed_V3.4.prg
- Apfelberge_3D.d64.gz
- Apfelmaennchen.d64.gz
- Artist.prg
- Artist_ICPUG.prg
- Artist_The_Commodore_C16_Plus4_Companion.prg
- Assassin_Chars.prg
- Assassin_Chars_2.prg
- B-ASCII_System_V1.0.d64.gz
- Balkengrafik.prg
- Bar_Chart_100_Programs_For_The_Commodore_16.prg
- Bar_Graph.prg
- Betureklam_Sys4864.prg
- Big_Letters.d64.gz
- Big_Letters_CPS.prg
- Big_Print.prg
- BoCps_2X2_Charedit.d64.gz
- Botticelli-Manager.prg
- Botticelli.TAP.zip
- Botticelli.d64.gz
- A multicolor drawing program and image converters.
Downloaded from http://www.c16doc.de/.
- Botticelli.prg
- Botticelli_Bilder_Transformator.prg
- Botticelli_Cssr.d64.gz
- Botticelli_Wedge.prg
- Botticelli_hack_A.C.-Soft.prg
- Botticelli_hack_Frontier.prg
- Bouncer_V2.0.prg
- Buvos_Lampacskak.prg
- C-16_Character_Editor_d64.zip
- C16_Char_Editor.prg
- C16_Sprite.d64.gz
- C16_UDC_Designer.prg
- CAD_LP_V2.1.d64.gz
- Cabpaint_4.prg
- Cad_123_V1.2.d64.gz
- Cad_123_V2.0.d64.gz
- Cad_16.prg
- Cad_16_english.prg
- Cad_16_hungarian.prg
- Caddimat_C116.prg
- Caratteri_Giganti.prg
- Cartridge_Graphic_Converter_V1.6.prg
- Char Filler.prg
- A utility by GOTU
- Char-Machine.prg
- Char-editor_2.0.prg
- Char-editor_V1.0.prg
- Char-editor_V1.1.prg
- Char-editor_V1.2.prg
- Char_Creator_2.prg
- Char_Editor_1x1.prg
- Char_Editor_Courbois.prg
- Char_Editor_SCN.prg
- Character-Change.d64.gz
- Character_Editor.d64.gz
- Character_Editor_Sandor_Kajati.prg
- Characters.prg
- Characters_2.prg
- Characters_2_NTSC.prg
- Characters_The_Working_Commodore_C16.prg
- Chardef.prg
- Charset_Inverter_V1.0.prg
- Charworx_V3.0.prg
- Charworx_V3.1.d64.gz
- Ched.prg
- Chr_Generator+.prg
- Cinemaster_V1.0.d64.gz
- Color_Converter_V1.0.prg
- Creepy_Font.prg
- Daumenkino.prg
- Daumenkino_TGM.prg
- Designer-Set.d64.gz
- Designer.TAP.zip
- Deutschen_Zeichensatz_Fur_Plus_4_Eingebauten_Software.d64.gz
- Deutscher_Zeichensatz.prg
- Diagramm.prg
- Digital-Zahlen.prg
- Disegna_Caratteri.prg
- Disegno_Elettronico.TAP.zip
- Display.prg
- Double_Height_Text.prg
- Double_Screen.d64.gz
- Draw_Master.d64.gz
- Draw_Master_C16.d64.gz
- Dynamic_System.d64.gz
- EZ_Bar_Charter.prg
- Editor_Di_Caratteri.TAP.zip
- Editor_Di_Caratteri_Computer_Set_8.TAP.zip
- Editore_Di_Caratteri.prg
- Einzelbild_Dia-show.prg
- Electragraf.prg
- Elektronic_CAD.prg
- Extended_Graphic_Modus.d64.gz
- Extended_Screen.zip
- FLI-Ed.prg
- Feliratozo.prg
- Fenyujsag.d64.gz
- Filmmaster.d64.gz
- Fli Ed-1.0+.CNS.prg
- FLI editor v1.0+/Coroners
- Fli Ed-info.CNS.prg
- Information about FliEd-1.0+ and FLI on the plus/4
- Fli Editor.zip
- FLI editor /Coroners
- Fractal_Landschaften.d64.gz
- Funzioni_Geometriche.prg
- Futuristic_Font.prg
- General_View_V1.1.d64.gz
- General_View_V1.1_Extended_Version_d64.zip
- Gfx_Ed.prg
- Gfx_Ed_V2.0.prg
- Gfx_Packer.prg
- Giga_grc.prg
- Godot_Plus4_Support_Disk.d64.gz
- Gothic_Character_Set.prg
- Graf5.prg
- Grafik-Converter.d64.gz
- Grafik-Dieb.prg
- Grafik-Master.d64.gz
- Grafik_16.prg
- Grafiklupe.prg
- Grafiktoolbox.d64.gz
- Grafikus_Terulet_Invertalasa.prg
- Grafitor_2.1.d64.gz
- Grafix.d64.gz
- Graphic Tools 5.NTSC-disk 1.d64.gz
- Graphic Tools 5.NTSC-disk 2.d64.gz
- Graphic Tools 5 for NTSC by James Hehl.
Includes a SEQ file reader and printer.
- Graphic Tools 5.PAL-disk 1.d64.gz
- Graphic Tools 5.PAL-disk 2.d64.gz
- Graphic Tools 5 for PAL by James Hehl.
Includes a SEQ file reader and printer.
- Graphic-Page_V1.0.d64.gz
- Graphic_Convert_V2.0.prg
- Graphic_Editor.prg
- Graphic_Utilities_1.d64.gz
- Graphic_Utilities_2.d64.gz
- Graphic_Utilities_2_later.d64.gz
- Graphics_1_d64.zip
- Graphics_Basic_Demos.zip
- Graphics_d64.zip
- Graustufen_PCX_Converter_V1.0.d64.gz
- HDraw_The_Working_Commodore_C16.prg
- HI-RES_Loader_Dumper.prg
- Hasab_Es_Gula_Abrazolasa_Sys10466.prg
- Hidden_Line.prg
- High-screen-cad.d64.gz
- Hires_Draw_&_File.prg
- Hires_Graph_Screen_Converter.prg
- Hires_Karakters.prg
- Hires_Packer.prg
- Hires_To_Lores.d64.gz
- Hires_To_Textmeister.prg
- Hires_Zoom.prg
- Igel-Grafik.d64.gz
- Istogrammi_3-D.TAP.zip
- Karakter-szerkeszto.prg
- Karakter-szerkeszto_hack_Tomi_G1900.prg
- Karakter_Editor.prg
- Karakterszerkeszto.TAP.zip
- Karakterszerkeszto.prg
- Kep-Konverter.d64.gz
- Kep-konvertalo.prg
- Koala_Converter_V1.0.prg
- Koala_Viewer.prg
- Koliko_Strana.prg
- Kursiv-creater.prg
- Life_Of_Pictures.prg
- Linienberechnung_In_Assembler_d64.gz
- Little_Painter.prg
- Little_Painter_2.prg
- Lo-Res_Plot.d64.gz
- Logo Editor V2.0.zip
- Logo editor + note
- Logo Paint.prg
- Logo-Lego.prg
- Logo-Maker.d64.gz
- Logo-editor_V1.0.prg
- Logo_+.prg
- Logo_Converter_V1.0.prg
- Logo_Creator_2.11.prg
- Logo_Creator_V1.0.prg
- Logo_Creator_V2.0.prg
- Logo_Depacker.prg
- Logo_Displayer_V1.0.prg
- Logo_Editor_MrDepeche.prg
- Logo_Editor_V1.2.d64.gz
- Logo_Editor_repaired_SCN.prg
- Logo_Mutator.d64.gz
- Logo_Mutator_V4.0.d64.gz
- Logo_Pack_N_Tools.d64.gz
- Logo_Paint.d64.gz
- Logocreator+.prg
- Logomaker_+16.prg
- Logomaker_+40.prg
- Logomaker_+40_Murphy.prg
- Lores_To_Hires.prg
- MC-ripper.prg
- MC-rotation.prg
- Mac_View_+4.d64.gz
- Magic Paint+++.prg
- Magic_Animations_Creator_V1.0.d64.gz
- Magic_Animations_Creator_V2.0.d64.gz
- Magic_Animations_Creator_V2.1.prg
- Magic_Paint.d64.gz
- Malprogramm.prg
- Mandelbrot_V5.prg
- Master-Post.prg
- Matrix-Editor.d64.gz
- Max-Mini_Cad_II.prg
- Menu_Plus.d64.gz
- Midos.d64.gz
- Moldis_Set.d64.gz
- Molecule_Editor_V1.10.d64.gz
- Move-Frame.prg
- Move_Graphic.prg
- Multi Botticelli.prg
- Multicolour picture editor
- Multi-graphic.prg
- Multichar_Editor.prg
- Multicolor_Editor.d64.gz
- Multicolor_Load.prg
- Multicolor_Pie_Graphs.prg
- Multicolor_Schwarz_Weiss_Converter.prg
- Multidraw.prg
- Multigraphic.prg
- Multy_Gfx_Converter_V1.0a.prg
- Multy_Gfx_Converter_V1.0b.prg
- Oki-Mini_Cad_I.prg
- P4P_Maker.d64.gz
- PCX-Converter_V1.0_d64.zip
- PED.d64.gz
- PETSCII_To_Basic_Lines.prg
- Paint-Master.prg
- Paint_Design.TAP.zip
- Paint_Design_Sys10240.prg
- Paint_System.prg
- Paint_System_V1.2.prg
- Painter_C16_MSX_1.prg
- Ped.prg
- Perspektiva.TAP.zip
- PetDraw.d64.gz
- Pic-maker_II_Pro.prg
- Picture_3.5.d64.gz
- Picture_Converter_V2.5.prg
- Picture_Converter_V2.51.prg
- Picture_Saver_V1.0.prg
- Pie_Chart.prg
- Pie_Charts.prg
- Piemaker_II.prg
- Plot_Editor_V1.1.prg
- Plot_Editor_V1.2.prg
- Plot_Editor_V1.7.d64.gz
- Plus4_Icons.prg
- Plus_Graph_2.0.d64.gz
- Polar_Graphs_Program_3.prg
- Polskie_Litery.prg
- PrintFX.d64.gz
- Product_Graph.prg
- Psichedelic_Lights.TAP.zip
- Psichedelic_Lights_hack_Luca.prg
- Psychedelic.TAP.zip
- Quickdraw.prg
- Rajzolo.prg
- Rajzolo_1.prg
- Rajzolo_Kisdobos.prg
- Rajztabla_3.TAP.zip
- Rajztabla_3_hack_Boomby.prg
- Rastermaker.d64.gz
- Rastermaster_2.d64.gz
- Ripper_V1.0.prg
- Rubber_Banding.d64.gz
- SIMPLE.d64.gz
- SW-PCX_Converter_V1.0_d64.zip
- Schraffieren.d64.gz
- Screen-Copy-Program.prg
- Screen-Copy-Program_Basicloader.prg
- Screen_+_Color_Editor_And_Converter_V2.2_70%25.prg
- Screen_Editor.prg
- Screen_Master.prg
- Screen_Master_Converter.prg
- Screen_Master_V2.0.prg
- Screeneditor.prg
- Screenmaker.d64.gz
- Screenpaint.d64.gz
- Script_Atren.prg
- Sethack.prg
- Setview.d64.gz
- Setworld.d64.gz
- Shape.d64.gz
- Shapes.prg
- Short-Screen-Lader.prg
- Sketcher.prg
- Sketchpad_An_Introduction_To_Programming_The_Commodore_C16_And_Plus_4.prg
- Softy-Picture-Maker.prg
- Solo Spriter.prg
- Solo_Spriter_2.prg
- Sprite-converter_V3.5.prg
- Sprite_Commodore_Welt.d64.gz
- Sprite_Converter.zip
- Sprite_Converter_GS.d64.gz
- Sprite_Editor_V1.3.prg
- Sprite_Peek.prg
- Sprite_Utility_d64.zip
- Sprites.d64.gz
- Sprites_Tronic.d64.gz
- Sprites_Vs_Chars.prg
- Spritz_Sprite_System.d64.gz
- Stablista_Szerkeszto_Sys4864.prg
- Strickmuster.prg
- Super_Histogram.prg
- Super_Scroll_Sys4864.prg
- Super_Sprite_NTSC.d64.gz
- Super_Sprite_PAL.d64.gz
- Superdither_ECM_Editor.prg
- Surface_Plotter.prg
- TEDPaint.TAP.zip
- TED_Screen_Editor_V0.99.D81.gz
- TED_Screen_Editor_V0.99.d64.gz
- Tecdesign.prg
- Tedpaint.prg
- Tedpaint_hungarian.prg
- Text-Gr.d64.gz
- The_Grapher.prg
- The_Great_Gfx_Transformer.prg
- Three_Dimensional_Graph.prg
- Turbo-block.prg
- Turbo_Koala_GG_V2.prg
- Turtle_Graphics.prg
- Turtlegrafik.prg
- Type.d64.gz
- UDG_Designer_d64.zip
- VIC20_Karakterek.prg
- Vector_Calculator_V1.0.prg
- Video_Fun.TAP.zip
- Videografica.TAP.zip
- Videografica.prg
- Win-Way_Bitmustergrafik.prg
- Young_Picasso.d64.gz
- Young_Picasso.prg
- Young_Picasso_title.d64.gz
- ZXSpectrum_Utils.d64.gz
- ZX_Graph.d64.gz
- Zeichencreator.prg
- Zeicheneditor.prg
- Zeichengenerator.prg
- Zeichensatz.d64.gz
- Zeichensprites.d64.gz
- Zoom_C16_MSX_15.prg
- micro_illustrator_d64.zip
- C= drawing program. Includes rom binary and disk image in g64 and d64.
- HamRadio/
- DTMF_Koder.prg
- DX_Locator.prg
- Minimuf.prg
- SWBC_Logbook_Keeper.prg
- Solar_Flux.prg
- Tavolsag_Es_Iranyszogszamitas.prg
- URH_Versenyprogram.prg
- Worked_All_States_Log.prg
- Worked_All_States_Record_Keeper.prg
- Worked_All_Zone_File_Keeper.prg
- Lottery/
- Lottery_Number_Generator.prg
- Lottoprogramm.prg
- Lottozahlen.prg
- Mittwochlotto.prg
- Prode.prg
- Random_Lotto.prg
- Random_Lotto_alternative.prg
- Random_Number_Display.prg
- Toto_88.prg
- Toto_Tips.prg
- Totocomputer.prg
- Totokulcs-Szerkeszto.prg
- Math/
- +4_Calculator.prg
- Base_Conversions.prg
- Base_Numbers.prg
- Calculator.prg
- Combinations.prg
- Conversioni_B-E-D.prg
- Coordinate_Conversion.prg
- Dec_Bin.prg
- Decimal-Binary-Hexadecimal_Conversion_Program.prg
- Determitante.prg
- Drunkard.prg
- Factorial.prg
- Factorization.prg
- Factors_VIC64.prg
- Fibonacci.prg
- First_Degree_Curve_Fitting_&_Graph.prg
- Fuggvenyabrazolo_Program.prg
- Funktionen_Plotten.prg
- Funktionsdarstellung_Data_Becker.prg
- Geometry_ICPUG.prg
- Global_Distance_Computation.prg
- Graph_Plotter.prg
- Greatest_Common_Divisor.prg
- Kurvendiskussion_Lindenschmidt.prg
- Lazy.prg
- Least_Squares.prg
- Ligningsloser.prg
- Linear_Y.prg
- Mappings.prg
- Matekprogram.prg
- Mathe.prg
- Matrix_Maths.prg
- Mean_And_Standard_Deviation.prg
- Method_Of_Bisections.prg
- Number_Base_Conversion.prg
- Percent.prg
- Permutations.prg
- Polynomgrafik.prg
- Polynomial_Multiplication.prg
- Potenzrechnung.prg
- Prime_Numbers.prg
- Quadratic_Equations.prg
- Quadratics.prg
- Resultant.prg
- Roman_To_Arabic_And_Back.prg
- Secant_Method.prg
- Simpsons_Rule.prg
- Solving_Triangles.prg
- Sum-Help.prg
- Super-Mathe_V3.0_d64.zip
- Szamrendszer_Konverter.prg
- Szorzasnegyzet_Vizsgalat.prg
- Transformation.prg
- Trapezoidal_Rule.prg
- Triangle_Solver.prg
- Unplot_Formula.prg
- Vector_Multiplication.prg
- Volumes_Of_Solids.prg
- Misc/
- Adventure Building System.d64.gz
- Alpha_List.prg
- Apfelfraktal_d64.zip
- Arbeitsplan.prg
- Athletics.prg
- AustrConv[SVS].prg
- AustrConv[SVS].txt
- Fixes a bug in the code generated by the AustroSpeed BASIC compiler.
Written by SVS of Fire.
- Bio-Match.prg
- Bioritmo_Mese.prg
- Cartridge_Masolo.prg
- Cartridge_Z+4.ROM.zip
- Championship_Calculator_V1.1.prg
- Childs_Name.prg
- Codice_Fiscale.prg
- Computer-Horoskop.prg
- Darts_Scorer.prg
- Das_Liebes-Horoskop.prg
- Decoder.prg
- Development_Times_And_Temps.prg
- Diary_For_Personal_Organiser.prg
- Dice_100_Programs_For_The_Commodore_16.prg
- Dice_Commodore_Magazine_Australia.prg
- Dice_ICPUG.prg
- Dice_Plus4_Magic_For_Beginners.prg
- Dice_Program.prg
- DieHard_The_Spinner_10_d64.zip
- DieHard_The_Spinner_11_d64.zip
- DieHard_The_Spinner_12_d64.zip
- DieHard_The_Spinner_13_d64.zip
- DieHard_The_Spinner_14_d64.zip
- DieHard_The_Spinner_15_d64.zip
- DieHard_The_Spinner_16_d64.zip
- DieHard_The_Spinner_17_d64.zip
- DieHard_The_Spinner_18_d64.zip
- DieHard_The_Spinner_19_d64.zip
- DieHard_The_Spinner_1_d64.zip
- DieHard_The_Spinner_20_d64.zip
- DieHard_The_Spinner_21_d64.zip
- DieHard_The_Spinner_2_d64.zip
- DieHard_The_Spinner_3_d64.zip
- DieHard_The_Spinner_4_d64.zip
- DieHard_The_Spinner_5_d64.zip
- DieHard_The_Spinner_6_d64.zip
- DieHard_The_Spinner_7_d64.zip
- DieHard_The_Spinner_8_d64.zip
- DieHard_The_Spinner_9_d64.zip
- Dr_ROM.prg
- Elections.prg
- Eliza_Neu.prg
- Encoder.prg
- Escher.prg
- Event_Time.prg
- Experience_in_Software-Plus4.d64.gz
- Programs from C= Experience in Software, 2 datasettes worth
- FPGATED_Config_Program.prg
- First1.prg
- Fortune-Teller.prg
- Fractal-C.prg
- Gartenmanager_d64.zip
- Guess_Age.prg
- Heat_Flow_Analysis.prg
- Ideal_Body_Mass.prg
- Il_Gioco_Delle_Coppie.prg
- Italien_90_Fussballweltmeisterschaft.prg
- Joschuar.prg
- KFZ-Ueberwachung_disk.prg
- KFZ-Ueberwachung_tape.prg
- Kilowatt_Analyst.prg
- Kreuzwort_2_88.prg
- Lautsprechergehaeuseberechnung.prg
- Layout_Techniques.prg
- Lebensbilanz.prg
- Lifescore.prg
- Listknacker.prg
- Litres_To_Gallons_Converter.prg
- Marks.prg
- Martin-Mengen.prg
- Megatools-1.d64.gz
- Megatools-2.d64.gz
- Memorizer.prg
- Mostly_Math_d64.zip
- NTSC_Throttle_d64.zip
- Nomen_Est_Omen.prg
- Note_Screen.prg
- Nuovo_Prompt.prg
- OK_Il_Prezzo_E_Giusto.prg
- OK_Il_Prezzo_E_Giusto_C16.prg
- OS-r32.d64.gz
- Objekt_Copy.prg
- Oscar_9_Az-El.prg
- Other_d64.zip
- Pedigree_Chart.prg
- Plenty_Of_K.prg
- Plus_4_RAMlists_d64.zip
- Profipack_II_d64.zip
- Profipack_II_older_d64.zip
- Scenarios.prg
- Setup_Program_C_16-Ra.prg
- Shoplister_d64.zip
- Spectrum_Flash.prg
- Superfast_Mandelbrot_Generator_d64.zip
- System_Morse.prg
- Szemelyiszam-ellenorzo.prg
- Szinvalto.prg
- TRIANGULAR uOS 1.29_d64.zip
- GUI OS for the Plus/4
- TV_Sat.prg
- The_Great_Fred.prg
- Titelmaster_+4.prg
- Tube_Station_Information.prg
- USA_11_d64.gz
- USA_13_d64.gz
- USA_14_d64.gz
- USA_15_d64.gz
- USA_22_d64.gz
- USA_33_d64.gz
- USA_3_d64.gz
- USA_40_d64.gz
- USA_9_d64.gz
- Uniloc.prg
- Utilities_d64.zip
- Virus_+4_d64.zip
- Widerstandsberechnungen_d64.zip
- Windows_1.0_d64.zip
- calcplus.d64.gz
- Rom codes for the (good) spreadsheet cartridge for the Plus4/C116/C16.
Works fine in either Pal or Ntsc. It also contains the complete
documentation, in standard sequential files (ScriptPlus) and example
programs.
- cassback.lha
- CassBack, a tape back-up program by Martin Gierich
([email protected]).
- jh 3.d64.gz
- jh 4.d64.gz
- jh 5.d64.gz
- James Hehl's software collection. SEQ readers, ASCII to PETSCII converters,
a Lynx archiver, converted animations, electronics projects, documentation.
- miscroms.d64.gz
- Financial Advisor, the C16 tutorial cartridge (that used to come packed
with each machine), LOGO language, SpeedScript+4 (same as the
SpeedScript64 that was originally by Compute magazine and doc file and a
Plus4 keyboard overlay) and James Hehl's Super Utility cartridge with
docs (Utility V4).
- pet-emu.prg
- pet-emu.readme
- plus4 - pet emu - source.txt
- PET Emulator for a 64k machine (either Plus/4, or upgraded 116)
- Music/
- DMCv2.3+.prg
- Music composer
- Deluxe_Driver_V6.2.prg
- Den_Store_Musikmaskine.prg
- Die_Grosse_Musikmaschine.prg
- Digital_Effect_Collection_1.prg
- Digital_Effect_Collection_2.prg
- Digital_Effect_Collection_3.prg
- Digital_System_recovered.prg
- Fallible_FX_01.prg
- Fallible_FX_02.prg
- Fallible_FX_03.prg
- Flauto_C16.prg
- Flauto_Plus4.prg
- Frods_Amazing_Music_Program.prg
- Future Composer V2.3+.prg
- Music composer
- Future_Composer_V2.1+.prg
- Future_Composer_V2.1+_SID.prg
- Future_Composer_V2.3.prg
- Future_Composer_V4.4.prg
- Jam_With_TED.prg
- Krazy_Keyboard.prg
- La_Boite_A_Musique.prg
- La_Grande_Macchina_Musicale.prg
- La_Macchina_Della_Musica.prg
- MConv_V1.6.zip
- Matr-X_Digi.prg
- Melody_Maker_TED_User_Group_d64.zip
- Microtechno.prg
- Sound editor with digi tunes. The MTV version of Microdisko and Microtuned.
Uploaded by Lavina/GOTU.
- Musak.prg
- Music Converters.d64.gz
- A collection of music converters (SID emulators). Some of them
are programmed by Beard/Coroners.
- Music_Basic_d64.zip
- Music_Generator.prg
- Musical_Strings.prg
- Muzicka_Masina.prg
- NAE_Test_Suite_V2.0.prg
- NAE_Test_Suite_V2.1.prg
- Normal_Convert_V1.4_d64.zip
- Normal_Convert_V1.5_d64.zip
- Orgel.prg
- Peek_Organ.prg
- Plus4_FM_Radio.prg
- Plus4_MP3_Player.prg
- Relocator_V1.6.prg
- Rocky Sampler.prg
- Sampler from +4 to keyboard
- SD2IEC_SID_Player_V1.0.prg
- SD2IEC_SID_Player_V1.1.prg
- SD2IEC_SID_Player_V1.2.d64.gz
- SD2IEC_SID_Player_V2.0.d64.gz
- SD2IEC_SID_Player_V2.1.d64.gz
- SID-Player_Pro_d64.zip
- SIDwinder_V0123_plus4.d64.gz
- SIDWinder v1.23, a SID music editor for the plus/4.
- SIDwinder_V0123_src.zip
- SIzPlay_V0.2alpha.d64.gz
- SIzPlay_V0.99beta.d64.gz
- SIzPlay_V1.0.d64.gz
- SIzPlay_V1.4.d64.gz
- Samplex_V1.0.prg
- Simple_MIDI_Decoder.prg
- Sound_Box_3.prg
- TAV16.prg
- TAV16_V1.1.prg
- TAV_X3_V1.1.prg
- TEDzakker_1.0.d64.gz
- TEDzakker_1.1.d64.gz
- TEDzakker_1.2.d64.gz
- TEDzakker_1.2r3.d64.gz
- TLCs_Digi_Future_Composer_Relocator.prg
- TLCs_Digi_Relocator.prg
- TLCs_Frq_Relocator.prg
- Zak_Wizzard_2.1.prg
- Zenelo_Billentyuk.prg
- Source code of SIDwinder v1.23.
- Print/
- 1520_Wedge.prg
- 1525_Commands.prg
- 2-Spalten_Directory.prg
- Adventure_Worksheet.prg
- Alphasort-Copy.prg
- Auto-Graph.prg
- Balkengraphic-Horizontal.prg
- Banner_Print.prg
- Banner_Printer.prg
- Banners_C16_MSX_17.prg
- Busta_Per_Floppy_Personalizzata.prg
- Calendar_Maker_Commodore_Magazine.prg
- CassDruck_V1.0_d64.zip
- Checklist_Form_Maker_Plus4.prg
- Deluxe_Line_Processor.prg
- Design_Grids_+4.prg
- DieHard_Directory_Printer.prg
- DieHard_LOTTO.prg
- Directory_On_A_Label.prg
- Disketten-Etikett_Fuer_Epson_Und_Kompatible.prg
- Diskettenhuelle_Fuer_CBM_&_Kompatible.prg
- Druck_SYS1630_ZZ.prg
- Epson-Druck.prg
- F-Key_Overlay.prg
- Family_Tree.prg
- Font_Printer_d64.gz
- Form_Maker_Plus4.prg
- Freight_Bill_Printer.prg
- Hard-copy.prg
- Hardcopies.d64.gz
- Hardcopy-routine.d64.gz
- Hardcopy.prg
- Hardcopy_1525_801.d64.gz
- Hardcopy_1525_801_Plus4.prg
- Hardcopy_Fur_Citizen_IDP-560.prg
- Hardcopy_MPS802.prg
- Hardcopy_Routine.prg
- Hardkopy Manager.prg
- Haushaltsuebersich_Stand.prg
- Hires-Hardcopy.prg
- Hires-Riesen-Hardcopy.prg
- K0JV_QSL_Card_Printer.prg
- Kalender_Drucker_C16.prg
- Kassetteneinleger.prg
- Label_Maker.prg
- Label_Maker_ICPUG.prg
- Lista_Nyomtato.prg
- MPS-802.prg
- MPS_803_Expansion.zip
- Polar_Graphs_Program_2.prg
- Poster-Hardcopy_d64.zip
- Print-Shop.prg
- Print_Diary.prg
- Print_List.prg
- Printer_Format_Program.prg
- Printer_Set_Up_Program.prg
- Printer_Simulator.prg
- Printformat.prg
- RS232_Transfer_Programme_G2200.prg
- School_Report.prg
- Screen-Print_Variable-Print_Utility.prg
- Screen_Printer.prg
- Snoopy_Pilot.prg
- Stampa_Sprite.prg
- Stonydruck.prg
- Super_Printer.prg
- Telephone_Lister.prg
- Text_To_Printer.prg
- Textmanager_Druckeranpassung.prg
- The_Pick.prg
- Tiny_List.prg
- Transfer_Data_G1300.prg
- Transparent.prg
- U.S._Prefix_Record_Sheet_Printer.prg
- Vertical_Print_d64.gz
- Year_Planner.prg
- Programming/
- +4_Assistant.zip
- 16_To_16_Keys.prg
- 16_To_64_Keys.prg
- Append_ICPUG.prg
- Append_hungarian.prg
- Autostart-Maker.prg
- BASIC_Macro_Processor.prg
- BSAVE_Emulator.prg
- Basic_Address_LM.prg
- Basic_Extension.prg
- Basic_Sprite.prg
- Beeper.prg
- Better_F-Keys.prg
- Billentyuzetkodolo_d64.zip
- Bip_Bip.prg
- C16_Emulator.prg
- C64_To_Plus4.prg
- Cartridge_Explorer_d64.zip
- Chexsum.prg
- Compare-PGM.prg
- Cross-Reference_List.prg
- Datakeszito.prg
- Datamaker_Plus4.prg
- Datastater.prg
- Disable_Reset.prg
- EPROM-Brenner.prg
- Eingabe-Routine.prg
- Encrypter.prg
- Eprom_Programozo_Crown_d64.zip
- Eprombrenner.prg
- Extend_Basic_d64.zip
- Extended_Basic_V06.89_d64.zip
- FBI+4.prg
- File_Translator.prg
- Finestre_Video.prg
- GOTU_Monitor.prg
- Geistwedge.prg
- KE-Moni.ROM.zip
- Key-Caller.prg
- Key_Beeper.prg
- Key_Bleeper.prg
- Laufschrift_Data_Becker.prg
- Lista_Variabili_C16MSX_19.prg
- Listschutz_Data_Becker.prg
- Listschutz_MOS.prg
- Listvars.prg
- ML_Data_Maker.prg
- Memoria_Libera.prg
- Memory-Data_Converter.prg
- Memory_Dump.prg
- Memory_Monitor.prg
- Menu_Subroutine.prg
- Merge_Commodore_16_Exposed.prg
- Merge_ICPUG.prg
- Merge_J.Soft.prg
- Mini-Menu_V1.2.prg
- Minitool.prg
- Modulgenerator_V1.4_d64.zip
- More_Bytes.prg
- New_Monitor.prg
- New_Monitor_Key.prg
- Old_ICPUG.prg
- Old_german.prg
- Pilot_ICPUG.prg
- Preferences_d64.zip
- REM-Killer_Data_Becker.prg
- ROM-Listing_Plus4.prg
- ROMDumper.prg
- RS-232_Plus_4.prg
- Reihenfolge.prg
- Relocate_d64.zip
- Rem-Let-Space-Killer.prg
- Rem-Let-Space-Killer_Basicloader.prg
- Restore_Commodore_16_Exposed.prg
- Runlist.prg
- Sample_Menu.prg
- Seqcon_+4.prg
- Shape-Editor.prg
- Soft_Keys.prg
- Solosoft_Quick_Windows_d64.zip
- Szamitogepek_Osszekapcsolasa_Helyi_Oktatohalozatok.TAP.zip
- T.T._Forth_d64.zip
- TED_Basic_V4.5_d64.zip
- TED_Basic_V4.6.prg
- Tidy.prg
- Tiny_PILOT_C16.prg
- Tiny_PILOT_C16_MX.prg
- Tiny_PILOT_C16_d64.zip
- Tiny_Pilot_Interpreter.prg
- Trace-Pause.prg
- Unencrypt.prg
- Userport-Steuer.prg
- Variable_Lister.prg
- Windows_ICPUG_d64.zip
- Windows_Plus.prg
- Tape/
- Utilities for the datassette
- 15-turbo_Plus4.TAP.zip
- 3_Speed_Super_Turbo.ROM.zip
- 64K_RF-Turbo.prg
- ABC_Turbo.prg
- Ace_Turbo.TAP.zip
- Autorun.prg
- Axon_Copy_3.1.prg
- Azimuth-tape.d64.gz
- Azimuth_Head_Alignment_Tape.TAP.zip
- Bandgeschwindigkeits-Test.prg
- Beep_Load_Save.prg
- Blocky_Copy_1.0.prg
- C16_Turbo.prg
- CPU-Turbo.prg
- Compatible_Turbo_Tape.prg
- Compatible_Turbo_Tape_Kipe_Software.prg
- Copia_Files.prg
- Copy+_213.prg
- Copy+_217.prg
- Copy+_217_Faster_Version.prg
- Copy+_220.d64.gz
- Copy.prg
- Copy_16.prg
- Copy_213.prg
- Copy_224.prg
- Copy_226.prg
- Copy_System_+4.d64.gz
- Copy_System_+4_V8.D.prg
- Copy_V1.5.prg
- Craker_Copy.d64.gz
- Crown_Load.prg
- Csucsu_Super_Tape.d64.gz
- Dataturbo15.TAP.zip
- Digi-Radio.d64.gz
- Digithizer_+4.d64.gz
- Disk-To-Tape.prg
- Disk_To_Tape_Transfer.prg
- Easy_Turbo_+4.prg
- Easy_Turbo_3.prg
- Extra-Turbo.prg
- F-C_Trans_Plus4.prg
- Fast_Loader_C-16.prg
- Fast_Save.d64.gz
- Fast_Save_64k.prg
- Fegya-Copy_V1.TAP.zip
- Flashload_C16.prg
- Flashload_Plus4.d64.gz
- Full_Copy_Plus4.prg
- Garfields_Copy_System.prg
- Hang-Digitalizator.prg
- Header-reader.prg
- Headjust.TAP.zip
- Headjust.prg
- Her-Compa.prg
- Her-Compresser.prg
- Her-Disk-Tape.prg
- Her-Jo.prg
- Her-Turbo.prg
- Her-Turbo_Hardworks.prg
- Her-Turbo_II.TAP.zip
- Her-Turbo_Plus.prg
- Her-Turbo_Rado.prg
- Her_Load-Save.prg
- High_Speed_Disk_To_Tape_Copy.prg
- Horace_Autostart_Copy_V3.0.prg
- IRQ_Turbo_d64.gz
- Intercopy.prg
- Jocos_Turbo_V1.0.prg
- Johnnys_Copy.d64.gz
- King_Size_Turbo_Tape.TAP.zip
- King_Size_Turbo_Tape.prg
- Kipe-Copy.prg
- Kofa-kopi.prg
- Loncsi_Turbo.prg
- MCB_Turbo_1.prg
- MCB_Turbo_2.prg
- MCB_Turbo_3.prg
- MCB_Turbo_4.prg
- MCB_Turbo_5.prg
- Mastercopy_V2.1.prg
- Masterload.prg
- Mastersave.prg
- Medium_Copy.prg
- Megacopy_V1.1.TAP.zip
- Moricka_Copy.prg
- Muri-Turbo.prg
- Music_Tape_V2.0.prg
- Netti-Turbo_2.TAP.zip
- New_System_Copy_G4100.prg
- Nova_Copy_System.prg
- Nova_Copy_System_alt.prg
- Nova_Copy_System_english.prg
- Nova_Turbo.TAP.zip
- Nova_Turbo.prg
- Novacopy_F.1.88.prg
- Novaload-Copy.prg
- Novaload-Turbo.prg
- Novaload_Cracking_System.prg
- Novasofts_Copy_System.zip
- Padi_Drive.prg
- Pigmy-turbo.zip
- Plus4_Starcopy.zip
- Plus4_Turbo.prg
- Psyclone.d64.gz
- Quickstart.prg
- Recorder_Justage.prg
- Rejo-turbo.prg
- Robcom_Alignment_System.TAP.zip
- Robcom_Alignment_System.prg
- SEQ_File_Tape_To_Disk.prg
- Scrollmusic.prg
- Spedy_V2.prg
- Speed-Copy.prg
- Speed_System.prg
- Speedy_Tape.TAP.zip
- Speedy_Tape.prg
- Speedy_V3.prg
- Star_Copy.prg
- Super_Turbo_Tape_Floppyload.prg
- Supertape.TAP.zip
- Supertape.prg
- Supertape_6.22.prg
- Supertape_Copy_2.1.prg
- Supertape_Copy_2.2.prg
- Superturbo.ROM.zip
- Synth_Tape.d64.gz
- Szalagmasolo.prg
- TCT-Turbo.prg
- TRam-Rom.prg
- TTAPSERV.prg
- Tape Messias.tap.gz
- A tape fastloader for the HER-Turbo. The program auto-starts via the
IRQ vector and loads itself in the screen memory.
- Tape-Directory.prg
- Tape-Direktory.prg
- Tape-disk_Copy.TAP.zip
- Tape-disk_Copy.prg
- Tape-listen.prg
- Tape_3+1.TAP.zip
- Tape_3+1.prg
- Tape_Copy.prg
- Tape_Copy_alternative.prg
- Tape_Listen.prg
- Tape_Messias_3.0.TAP.zip
- Tape_Messias_V1S.TAP.zip
- Tape_Speed_Test.prg
- Tape_To_Disc_V1.1.prg
- Tape_To_Disk_Copy_V1.0.prg
- Tape_Wave_Checker.prg
- Tape_Wizard.d64.gz
- Tapecopy.prg
- Tapetest.prg
- Tapetodisc.prg
- Tapetotape.prg
- The_Mirror.TAP.zip
- The_Mirror.prg
- Tobus-Saver.prg
- Tonkopf-Justier-Kassette.prg
- Tonkopf-Justier-Programm_1.2.d64.gz
- Tronic_Turbo-tape.prg
- Tumo-Tape.prg
- Turbo-15.TAP.zip
- Turbo-32000.prg
- Turbo-Former.prg
- Turbo-tape_C16_V2.0.prg
- Turbo.Tape_G4000.prg
- Turbo_16_Bajtek.prg
- Turbo_16_Newline.ROM.zip
- Turbo_16_Plus.TAP.zip
- Turbo_16m.TAP.zip
- Turbo_16m.prg
- Turbo_32.prg
- Turbo_Copy_Disk_Tape.prg
- Turbo_Former.TAP.zip
- Turbo_Former.prg
- Turbo_LS+.prg
- Turbo_Mine.TAP.zip
- Turbo_Plus4.prg
- Turbo_Special.prg
- Turbo_Tape.TAP.zip
- Turbo_Tape.d64.gz
- Turbo_Tape.prg
- Turbo_Tape_+4.prg
- Turbo_Tape_16.TAP.zip
- Turbo_Tape_16.prg
- Turbo_Tape_64K.prg
- Turbo_Tape_C16.TAP.zip
- Turbo_Tape_C16.prg
- Turbo_Tape_Copy_V1.0.prg
- Turbo_Tape_Copy_V1.5.prg
- Turbo_Tape_Systems.TAP.zip
- Turbo_Tape_Systems.prg
- Turbo_X20.prg
- Turbocassetta.TAP.zip
- Turbocassetta.prg
- Turbocopy.prg
- Turbosave_86.prg
- Turbotape.prg
- Turbotape_16.prg
- Uni-Tape_Header_Info.prg
- Text/
- +4_Umlaute.prg
- 3+1_Magyarul.TAP.zip
- 3+1_Magyarul.prg
- 64_Minizeichen.prg
- 64_Minizeichen_Software_Jahrbuch.prg
- 80-Zeichen.d64.gz
- 80_Colonne.prg
- 80_Column_Screen_Emulator.prg
- 80_Text.prg
- 80_Zeichen_Tool.prg
- ABC.d64.gz
- ABC_Szuper_Print.prg
- ABC_german.d64.gz
- ASCII-PETSCII.prg
- ASCII_Teleconverter.prg
- AT-Text.prg
- Ablak.d64.gz
- Ablakozo.d64.gz
- Altalanos_Szoveg_Es_Rajz_Szerkeszto.d64.gz
- Altalanos_Szoveg_Es_Rajz_Szerkeszto.prg
- At_Text.prg
- Atlos_Fenyujsag.prg
- Biglet_Message-writer.prg
- C16_C116_Plus4_Textmanager.TAP.zip
- C16_C116_Plus4_Textmanager.d64.gz
- C16_C116_Plus4_Textmanager.prg
- C16_C116_Textmanager.d64.gz
- CBM_Sequential_File_Reader.prg
- Centerit.prg
- Ceska_Abeceda.prg
- Char_Machine.prg
- Codierter_Text.prg
- Crap-talk_V1.2.prg
- Crap-talk_V2.0.prg
- Crap-talk_V2.1.prg
- Create_Page.d64.gz
- Cybernews_Feedback_Editor_V1.0.prg
- Cyrillic_Characters_Basic.prg
- Debil.prg
- Deltex_Converter.prg
- Deltex_Print_Plus.ROM.zip
- Demo_Designer.d64.gz
- Demo_Designer_III_d64.zip
- Demo_Writer_V1.3.d64.gz
- Deutsch_1_german.prg
- Display_Msg.prg
- Documentation_Maker_V2.0.prg
- EVSNoter.prg
- notewriter /EVS
- Easy_Script_+4.prg
- Easyword.d64.gz
- Ekezetes_Kepujsag.prg
- EmaC=s_0.90.prg
- Emulatore_80_Colonne.prg
- Endlos-Textprogramm.prg
- File_Reader_+4.prg
- Frame_Maker.prg
- Free-Form_Filer.prg
- Funny_Letter.d64.gz
- Future_Writer.prg
- GS_Noter.prg
- High-Quality-Txt.prg
- Hofstedes_Texto.prg
- Home_Office_Wordpro.TAP.zip
- Home_Office_Wordpro.prg
- Hypranoter.prg
- Intro-designer_II.d64.gz
- Intro-designer_Repair.prg
- Intro_Boss.d64.gz
- Intro_Editor_PET.prg
- Intro_Editor_V1.0.prg
- Intro_Editor_V1.1.prg
- Intro_Editor_V1.1_NTSC.prg
- Intro_Maker_TSC.d64.gz
- Jims_Seq_File_Reader_Printer_V5.d64.gz
- Johnnys_Letter_Writer.prg
- Kepujsag.d64.gz
- Kepujsag.prg
- King_Size_Turbo_Text.TAP.zip
- King_Size_Turbo_Text.prg
- Kingsoft_Soft_80_Swe.prg
- Laser_Typer_Professional.d64.gz
- Legendwriter_V5.0.prg
- Lesen_Von_Sequentiellen_Files.prg
- Letter-help.prg
- Letter_Writer.prg
- Leveliro_C16.zip
- Libercolo_d64.gz
- Lion_Noter.prg
- Loadermaker_V1.3.prg
- Lonenews_Editor.d64.gz
- MATs_Typewriter.prg
- Mega_Writer_I.d64.gz
- Message_Maker_V1.3.prg
- Message_Writer_V1.0.prg
- Messagemaker_P4_d64.zip
- Messages_Maker.prg
- Messy Maker.prg
- Messy_Maker_LSS.prg
- Micro_Text.TAP.zip
- Micro_Text.prg
- Micro_Text_2.0.G64.zip
- Micro_Text_2.0.TAP.zip
- Micro_Text_2.0_hack_Obelix.d64.gz
- Micro_Text_2.0d_hack_JB.d64.gz
- Music_Scroll.prg
- New_Future_Writer.prg
- News Writer.prg
- texteditor /GuysFromWest
- News_Editor_4.1.prg
- News_Editor_V3.8.prg
- News_Editor_V4.0-2.prg
- News_Editor_V4.0.prg
- News_Editor_V4.1-2.prg
- Newsfix_V1.1.prg
- Note Editor V1.7+.prg
- Note_Edit_V1.0.prg
- Note_Editor_V1.8.prg
- Notemaker.prg
- Notepad+4_V1.d64.gz
- Notepad+4_V1R1.d64.gz
- Notepad+4_V1R3.d64.gz
- Notepad+4_V1R4.d64.gz
- Notepad+4_V1R6.d64.gz
- One_Screen.d64.gz
- P4_Term_Utility.prg
- Page-Maker.d64.gz
- Pagemaker.d64.gz
- Pagemaker_hack_EDS_d64.zip
- Pgm_Text_File_Reader.d64.gz
- Plus_4_Converter.prg
- Power-writer.d64.gz
- RTFR_V1.00_d64.zip
- Read_3+1_File.prg
- Read_Any_SEQ_File.prg
- Reklamujsag.TAP.zip
- Reklamujsag.d64.gz
- Reklamujsag.prg
- Russian_3+1.prg
- Russifier_+4.zip
- SCN_Writer.prg
- SEQ-reader_1.55.prg
- SEQfiles_Read.prg
- SSP4.zip
- S_P-Support_V2.1.prg
- S_P-Support_V2.3.prg
- Schreibmaschine.prg
- Screen_53_d64.zip
- Screen_Manager.prg
- Script_+_V2.2.prg
- Script_+_v2.1.d64.gz
- Script_Plus.ROM.zip
- Script_Plus.prg
- Scroll-Generator.d64.gz
- Scroll_Writer.prg
- Scroll_Writer_II.prg
- See_Seqfile.prg
- Seq-filereader.d64.gz
- Seqreader.prg
- Sequential_File_Reader_Printer.prg
- Shakespeare_Writer.d64.gz
- Silbentrennung.prg
- Skoro_Writer.prg
- Skript.prg
- Soft_80.G64.zip
- Soft_80.d64.gz
- Soft_80_Byte.prg
- Soft_80_hack_Ghostware.prg
- Soft_80_hack_The_White_Force.d64.gz
- Soft_80_hack_Tisoft.d64.gz
- SpeedScript.d64.gz
- SpeedScript_Integrator_d64.zip
- Speedscript.ROM.zip
- Starter_Script.TAP.zip
- Starter_Script.prg
- Superprocessor.TAP.zip
- Synergy-writer_V1.0.prg
- Szovegszerkeszto.TAP.zip
- Szovegszerkeszto.prg
- TBL_Intromaker.prg
- TSB-writer.prg
- TSB-writer_V1.1.prg
- TSB-writer_V2.0.prg
- TXT_Wandler_Nr_1.prg
- Terror_News_Editor_V1.2.prg
- Tex-sys.d64.gz
- Texed_V1.1a.prg
- Text-Analyse.d64.gz
- Text.prg
- Text_1.0.prg
- Text_80.d64.gz
- Text_80.prg
- Text_80_Your_Commodore.d64.gz
- Text_80z.prg
- Text_C16.TAP.zip
- Text_Editor_V1.0.prg
- Text_To_Screen.prg
- Text_Verwerker.prg
- Text_Walker_V1.2.zip
- Text_Walker_V1.62.zip
- Texted.prg
- Texteditor.prg
- Texteditor_V1.1.prg
- Textmeister_V3.0.prg
- Textmeister_V3.1.prg
- Textplus.prg
- Textprogramm.prg
- Textprogramm_Tronic.prg
- Textverarbeitung.prg
- Textverarbeitung_Adressenverwaltungs-Programm_V3.3.prg
- Textverarbeitung_Data_Becker_disk.prg
- Textverarbeitung_Data_Becker_tape.prg
- Textword_2.prg
- Textwriter_V2.0.prg
- The_Best_Intro_Maker.prg
- The_Best_Letter_Writer_d64.zip
- The_Best_Letter_Writer_tape.prg
- The_Super_Writer_d64.zip
- Trans-Script.prg
- Tryants_Noter.prg
- Turbotext_C16_Plus4.prg
- Typer_Mine.prg
- Typewriter.prg
- Typro.prg
- Typro_C16_special_C.prg
- United_Force_Writer.prg
- VI65_0.1.zip
- VI65_0.2.zip
- Video_Titel_Generator.d64.gz
- Word_Machine.prg
- Word_Perfect.d64.gz
- Word_Pro.prg
- Word_Processor_File_Reader.d64.gz
- Wordcount.prg
- Wordcount_C16_C116+4_Computing-Monthly.prg
- Wordpro.prg
- Wordpro_Citizen.prg
- Wordpro_SCN.prg
- Wordpro_hack_Sateclene.prg
- Wordpro_title.prg
- Writer_1.2.prg
- carts/
- 3-plus-1-cart.rom
- Possibly? 3-Plus-1 on a cartridge?
- micro_illustrator.bin
- Uploaded by Rob Clarke
- t112003_calc_plus_hi.bin
- Calc/Plus cartridge hi rom
- t112003_calc_plus_lo.bin
- Calc/Plus cartridge lo rom
- t113016_c16_tutor_hi.bin
- C16 Tutor hi rom
- t113016_c16_tutor_lo.bin
- C16 Tutor low rom
- t232001_financial_advisor.bin
- Financial Advisor rom
- t263001_logo_hi.bin
- LOGO programming language hi rom
- t263001_logo_lo.bin
- LOGO programming language lo rom
- t263001_logo_utilities.d64.gz
- Disk that came with the LOGO programming language cart
- firmware@ (link)
- geos@ (link)
- html/
- HTML documents related to the Commodore 264 series
- 264er.html
- Fensterln mit dem neuen Commodore 264. A German review of the 264,
probably published by 64'er or RUN in 1984.
- 264er.jpg
- A picture of the Commodore 264, 1457×893 pixels.
- 264er.klein.jpg
- 264er.jpg downscaled to 364×224 pixels.
- magazines/
- The plus/4 disk magazine collection
The magazines are sorted by the publishing groups.
- A-System/
- Scene_News_001.prg
- Scene_News_002.prg
- Absence/
- IMBKNews 08.prg
- IMBKNews 10.prg
- IMBKNews 11.prg
- IMBKNews 12.prg
- IMBK_News_01.prg
- IMBK_News_02.prg
- IMBK_News_03.d64.gz
- IMBK_News_04.d64.gz
- IMBK_News_05.prg
- IMBK_News_06.d64.gz
- IMBK_News_07.prg
- IMBK_News_09.prg
- IMBK_News_13.prg
- Paprita_1.prg
- Paprita_2.prg
- Paprita_3.prg
- Paprita_4.prg
- Traffic Jam 4.d64.gz
- Traffic_Jam_1.d64.gz
- Traffic_Jam_2_d64.zip
- Traffic_Jam_3_d64.zip
- Traffic_Jam_5_d64.zip
- Assassins/
- Mini_News_01.prg
- Mini_News_06.prg
- Mini_News_07.prg
- Mini_News_08.prg
- Mini_News_09.prg
- Mini_News_10.prg
- Mininews 02.prg
- Mininews 03.prg
- Mininews 04.prg
- Mininews 05.prg
- Axis/
- Scanners 08.prg
- Scanners 09.prg
- Scanners 10.prg
- Scanners_01.prg
- Scanners_02.prg
- Scanners_03.prg
- Scanners_04.prg
- Scanners_05.prg
- Scanners_06.prg
- Scanners_07.prg
- Scanners_11.prg
- BOM/
- Video_Plus4_1_d64.zip
- Video_Plus4_2_d64.zip
- Video_Plus4_3_d64.zip
- Video_Plus4_4_d64.zip
- Video_Plus4_5_d64.zip
- Commodisk/
- Commodisk.d64.gz
- Commodisk_3_89.d64.gz
- Commodisk_4_89.d64.gz
- Das_Magazin/
- Das_Magazin_01_d64.zip
- Das_Magazin_02_d64.zip
- Doki_News/
- Doki_News_1.prg
- Doki_News_2.prg
- Doki_News_3.d64.gz
- Doki_News_4.prg
- Doki_News_5.prg
- EDC/
- EDC_News_01.prg
- EDC_News_02.prg
- EDC_News_03.prg
- EDC_News_04.prg
- EDC_News_05.d64.gz
- EVS/
- Terrible_Page_01.prg
- Terrible_Page_02.prg
- Terrible_Page_03.prg
- Fire/
- Magazines by Fire.
Luca/Fire (Luca Carrafiello) can be reached at
[email protected].
See also http://plus4.emucamp.com/lone.htm.
- Lone News 01.prg
- Lone News #01, November 1996.
- Lone News 02.prg
- Lone News #02, February 1997.
- Lone News 03.prg
- Lone News #03, April 1997.
- Lone News 04.prg
- Lone News #04, July 1997.
- Lone News 05.prg
- Lone News #05, October 1997.
- Lone News 06.prg
- Lone News #06, December 1997.
- Lone News 07.prg
- Lone News #07, April 1998.
- Lone News 08.prg
- Lone News #08, July 1998.
- Lone News 09.prg
- Lone News #09, October 1998.
- Lone News 10.prg
- Lone News #10, April 1999.
- Lone News 11.prg
- Lone News #11, December 1999.
- Lone News 12.prg
- Lone News #12, September 2000.
- Lone News 13.prg
- Lone_News_14.prg
- Lone_News_15.prg
- Lone_News_16.prg
- Lone_News_17.prg
- Lone_News_18.prg
- Lone_News_19.prg
- Lone_News_20.d64.gz
- Lone_News_21.prg
- Lone News #13, May 2001.
- GFW/
- Cool News 1.prg
- Cool News 2.prg
- Cool News 3.prg
- Cool_News_04.d64.gz
- GOTU/
- Supernews magazine by GOTU
Lavina/Gotu (Laszlo Szucs) can be reached at
[email protected].
- Divine Page 1.d64.gz
- Divine Page 2.d64.gz
- Divine_Page_3.d64.gz
- Supernews1.prg
- Supernews2.prg
- Supernews3.prg
- GS/
- Lunacy_3.prg
- Lunacy_4.prg
- Lunacy_5.prg
- Lunacy_6.prg
- Lunacy_7.d64.gz
- Lunacy_9.prg
- Lunacy_9_English.prg
- Hacker/
- Hacker_A.d64.gz
- Hacker_B.d64.gz
- Hacker_C.d64.gz
- Hard/
- Cyber_News_01.d64.gz
- Cyber_News_02_d64.zip
- Korak/
- Korak was a guy who didn't belong to any groups. He is one of the
great mysteries on the plus/4 scene, because nobody really knows who
he is. According to Lavina/GOTU, Korak also made everyone angry with
his comments about the scene.
- Korak Times 4.prg
- Korak Times 5.prg
- LEH/
- Info_01.prg
- Info_02.prg
- Info_03.prg
- Info_10a.prg
- Info_10b.prg
- Info_10c.prg
- Info_4a.prg
- Info_4b.prg
- Info_5a.prg
- Info_5b.prg
- Info_6a.prg
- Info_6b.prg
- Info_7a.prg
- Info_7b.prg
- Info_7c.prg
- Info_8a.prg
- Info_8b.prg
- Info_8c.prg
- Info_9a.prg
- Info_9b.prg
- Lamer_News/
- Lamer_News_001.prg
- Lamer_News_002.prg
- Lamer_News_003.prg
- Lamer_News_004.prg
- Lamer_News_005.prg
- Lamer_News_006.prg
- Lamer_News_007.d64.gz
- Lamer_News_008.prg
- Lamer_News_010.prg
- MB/
- Byte_Times_00.prg
- Byte_Times_02.prg
- Byte_Times_03.prg
- Byte_Times_04.prg
- Byte_Times_05.prg
- MBC/
- MBC-Info_1.d64.gz
- MBC-Info_2.d64.gz
- MBC-Info_3_d64.zip
- MBC-Info_4.d64.gz
- MBC-Info_5_d64.zip
- MBC-Info_6_d64.zip
- MBC-Info_7_d64.zip
- MBC-Info_8_d64.zip
- MBC-Info_9_d64.zip
- MTH/
- Scene_Focus_01.prg
- Scene_Focus_02.prg
- Scene_Focus_03.prg
- Scene_Focus_04.prg
- Scene_Focus_05.prg
- Scene_Focus_06.prg
- MTV/
- MTV_Prime_01.d64.gz
- MX/
- Front_Page_01.prg
- Methapage_01.d64.gz
- Nukeman/
- Nukepaper_01.d64.gz
- Nukepaper_02_d64.zip
- Nukepaper_03_d64.zip
- Nukepaper_04_d64.zip
- Nukepaper_05_d64.zip
- Nukepaper_06_d64.zip
- Nukepaper_07_d64.zip
- Nukepaper_08_d64.zip
- Plus4_Power/
- Plus4_Power_01.d64.gz
- Plus4_Power_02.d64.gz
- Plus4_Power_03_d64.zip
- Plus4_Power_04_d64.zip
- Plus4_Power_05_d64.zip
- Plus4_Power_06_d64.zip
- Plus4_Power_07_d64.zip
- Plus4_Power_08_d64.zip
- Plus4_Power_09_d64.zip
- Plus4_Power_10_d64.zip
- Plus4_Power_11_12_d64.zip
- Plus4_Power_13_d64.zip
- Plus4_Power_14_d64.zip
- Plus4_Power_15_d64.zip
- Plus4_Power_16_d64.zip
- Plus4_Power_17_d64.zip
- Plus4_Power_18_d64.zip
- Plus4_Power_19_d64.zip
- Plus4_Power_20_d64.zip
- Plus4_Power_21_d64.zip
- Plus4_Power_22_d64.zip
- Plus4_Power_23_d64.zip
- Plus4_Power_24_25_d64.zip
- Plus4_Power_26_d64.zip
- Plus4_Power_27_d64.zip
- Plus4_Power_28_d64.zip
- Plus4_Power_29_d64.zip
- Plus4_Power_30_d64.zip
- Proky/
- Blue_Pages_01.prg
- CoV_Mooo_Plus.prg
- CoV_Sun_News.prg
- Twin_Pigs_1.prg
- Twin_Pigs_2.5.prg
- Twin_Pigs_2.prg
- Twin_Pigs_3.prg
- Yellow_Pages_01.prg
- Yellow_Pages_02.prg
- Yellow_Pages_03.prg
- Yellow_Pages_04.prg
- Yellow_Pages_05.prg
- Scorpions/
- Mini News 3.prg
- SCNNews 01.prg
- SCNNews 02.prg
- SCNNews 03.prg
- SCNNews 04.prg
- SCNNews 05.prg
- SCNNews 07.d64.gz
- SCNNews 08.prg
- SCNNews 12.prg
- SCNNews 13.prg
- SCNNews 14.prg
- SCNNews 15.prg
- SCNNews 21.prg
- SCNNews 24.prg
- SCNNews 25.prg
- SCNNews 27.d64.gz
- SCN_News_06.d64.gz
- SCN_News_09.d64.gz
- SCN_News_10.d64.gz
- SCN_News_11.d64.gz
- SCN_News_16.prg
- SCN_News_17.d64.gz
- SCN_News_18.d64.gz
- SCN_News_19.prg
- SCN_News_20.prg
- SCN_News_22.prg
- SCN_News_23.prg
- SCN_News_26.prg
- Softy/
- Softy_01.d64.gz
- Softy_02.d64.gz
- Softy_03_d64.zip
- Softy_04.d64.gz
- Softy_05_d64.zip
- Softy_06_d64.zip
- Softy_07.d64.gz
- Softy_08_d64.zip
- Softy_09_d64.zip
- Softy_10_d64.zip
- Softy_11_d64.zip
- Softy_12_d64.zip
- Softy_13_d64.zip
- Softy_14_d64.zip
- Softy_15_d64.zip
- Softy_16_d64.zip
- Softy_17_d64.zip
- Softy_18_d64.zip
- Softy_19_d64.zip
- Softy_20_d64.zip
- Softy_21_d64.zip
- Softy_22_d64.zip
- Softy_23_d64.zip
- Softy_24_d64.zip
- Softy_25_d64.zip
- Softy_26_d64.zip
- Softy_27_d64.zip
- Softy_28_d64.zip
- Softy_29_d64.zip
- Softy_30_d64.zip
- Synergy/
- Signals is magazine published by a German group Synergy
on a rather irregular basis. The Signals home page is
at http://home.t-online.de/home/haegar-synergy/signals.htm.
- Elder_News_01+02.prg
- Elder_News_01.prg
- Elder_News_02.prg
- Elder_News_03.prg
- Elder_News_04.prg
- Elder_News_05.prg
- Elder_News_06.prg
- Elder_News_07.prg
- Elder_News_08.5.prg
- Elder_News_08.prg
- Elder_News_09.prg
- Giant_News_01.prg
- Giant_News_03.prg
- Signals 01-1.d64.gz
- Signals 01-2.d64.gz
- Signals #1, released in 1993.
- Signals 02-1.d64.gz
- Signals 02-2.d64.gz
- Signals #2, 24 May 1993.
- Signals 03-1.d64.gz
- Signals 03-2.d64.gz
- Signals #3, 1993.
- Signals 04.d64.gz
- Signals 05.d64.gz
- Signals 06.d64.gz
- Signals 07-1.d64.gz
- Signals #7 and some miscellanous stuff that was on the disk's back side.
If the magazine hangs when trying to load the articles from the main
menu, you can read the articles with a SEQ file reader.
- Signals 07-2.d64.gz
- Signals 08-1.d64.gz
- Signals 08-2.d64.gz
- Signals 09-1.d64.gz
- Signals 09-2.d64.gz
- Signals #9, two sides, released in February 1997.
- Signals 10-1.d64.gz
- Signals 10-2.d64.gz
- Signals #10, two sides, released in June 1997.
- Signals 11-1.d64.gz
- Signals 11-2.d64.gz
- Signals 12-1.d64.gz
- Signals 12-2.d64.gz
- Signals_13_d64.zip
- Signals_14_d64.zip
- Terrorists/
- Terror News 01.prg
- Terror News 02.prg
- Terror News 03.prg
- Terror News 04.prg
- Terror News 05.prg
- Terror News 06.prg
- Terror News 07.prg
- Terror News 08.prg
- Terror News 09.prg
- Terror News 11.prg
- Terror News 12.prg
- Terror News 13.prg
- Terror News 14.prg
- Terror News 15.prg
- Terror News 16.prg
- Terror News 19.prg
- Terror News 20.prg
- Terror News 21.d64.gz
- Terror News 22.prg
- Terror News 23.d64.gz
- Terror News 24.prg
- Terror News 25.prg
- Terror News 26.prg
- Terror News 27.prg
- Terror News 28.prg
- Terror News 29.prg
- Terror News 30.prg
- Terror News 31.prg
- Terror_News_00.prg
- Terror_News_10.prg
- Terror_News_17.prg
- Terror_News_18.prg
- Terror_News_32_EN.prg
- Terror_News_32_HU.prg
- Unlimited/
- Unlimited is a German group whose home page
is at http://www.c16doc.de/.
- Pluvi-Print.d64.gz
- A utility for printing articles from Club-Info or Pluvi.
- Club-Info/
- These magazines were downloaded from http://www.c16doc.de/ci/
and converted to gzipped disk images.
- ci01a.d64.gz
- ci01b.d64.gz
- ci02a.d64.gz
- ci02b.d64.gz
- ci03a.d64.gz
- ci03b.d64.gz
- ci04a.d64.gz
- ci04b.d64.gz
- ci05a.d64.gz
- ci05b.d64.gz
- ci06a.d64.gz
- ci06b.d64.gz
- ci07a.d64.gz
- ci07b.d64.gz
- ci08a.d64.gz
- ci08b.d64.gz
- ci09a.d64.gz
- ci09b.d64.gz
- ci100a.d64.gz
- ci100b.d64.gz
- ci100c.d64.gz
- ci100d.d64.gz
- ci101a.d64.gz
- ci101b.d64.gz
- ci102a.d64.gz
- ci102b.d64.gz
- ci103a.d64.gz
- ci103b.d64.gz
- ci104a.d64.gz
- ci104b.d64.gz
- ci105a.d64.gz
- ci105b.d64.gz
- ci106a.d64.gz
- ci106b.d64.gz
- ci107a.d64.gz
- ci107b.d64.gz
- ci108a.d64.gz
- ci108b.d64.gz
- ci109a.d64.gz
- ci109b.d64.gz
- ci10a.d64.gz
- ci10b.d64.gz
- ci110a.d64.gz
- ci110b.d64.gz
- ci111a.d64.gz
- ci111b.d64.gz
- ci112a.d64.gz
- ci112b.d64.gz
- ci113a.d64.gz
- ci113b.d64.gz
- ci114a.d64.gz
- ci114b.d64.gz
- ci115a.d64.gz
- ci115b.d64.gz
- ci116a.d64.gz
- ci116b.d64.gz
- ci117a.d64.gz
- ci117b.d64.gz
- ci118a.d64.gz
- ci118b.d64.gz
- ci119a.d64.gz
- ci119b.d64.gz
- ci11a.d64.gz
- ci11b.d64.gz
- ci120a.d64.gz
- ci120b.d64.gz
- ci121a.d64.gz
- ci121b.d64.gz
- ci122a.d64.gz
- ci122b.d64.gz
- ci123a.d64.gz
- ci123b.d64.gz
- ci124a.d64.gz
- ci124b.d64.gz
- ci125a.d64.gz
- ci125b.d64.gz
- ci126a.d64.gz
- ci126b.d64.gz
- ci127a.d64.gz
- ci127b.d64.gz
- ci128a.d64.gz
- ci128b.d64.gz
- ci129a.d64.gz
- ci129b.d64.gz
- ci12a.d64.gz
- ci12b.d64.gz
- ci130_extra.d64.gz
- ci130a.d64.gz
- ci130b.d64.gz
- ci131a.d64.gz
- ci131b.d64.gz
- ci132a.d64.gz
- ci132b.d64.gz
- ci133a.d64.gz
- ci133b.d64.gz
- ci134a.d64.gz
- ci134b.d64.gz
- ci135a.d64.gz
- ci135b.d64.gz
- ci136a.d64.gz
- ci136b.d64.gz
- ci137a.d64.gz
- ci137b.d64.gz
- ci138a.d64.gz
- ci138b.d64.gz
- ci139a.d64.gz
- ci139b.d64.gz
- ci13a.d64.gz
- ci13b.d64.gz
- ci140a.d64.gz
- ci140b.d64.gz
- ci141a.d64.gz
- ci141b.d64.gz
- ci142a.d64.gz
- ci142b.d64.gz
- ci143a.d64.gz
- ci143b.d64.gz
- ci144a.d64.gz
- ci144b.d64.gz
- ci145a.d64.gz
- ci145b.d64.gz
- ci146a.d64.gz
- ci146b.d64.gz
- ci147a.d64.gz
- ci147b.d64.gz
- ci148a.d64.gz
- ci148b.d64.gz
- ci149a.d64.gz
- ci149b.d64.gz
- ci14a.d64.gz
- ci14b.d64.gz
- ci150a.d64.gz
- ci150b.d64.gz
- ci150c.d64.gz
- ci150d.d64.gz
- ci151a.d64.gz
- ci151b.d64.gz
- ci152a.d64.gz
- ci152b.d64.gz
- ci153a.d64.gz
- ci153b.d64.gz
- ci154a.d64.gz
- ci154b.d64.gz
- ci155a.d64.gz
- ci155b.d64.gz
- ci156a.d64.gz
- ci156b.d64.gz
- ci156c.d64.gz
- ci156d.d64.gz
- ci157a.d64.gz
- ci157b.d64.gz
- ci158a.d64.gz
- ci158b.d64.gz
- ci159a.d64.gz
- ci159b.d64.gz
- ci15a.d64.gz
- ci15b.d64.gz
- ci16a.d64.gz
- ci16b.d64.gz
- ci17a.d64.gz
- ci17b.d64.gz
- ci18a.d64.gz
- ci18b.d64.gz
- ci19a.d64.gz
- ci19b.d64.gz
- ci20a.d64.gz
- ci20b.d64.gz
- ci21a.d64.gz
- ci21b.d64.gz
- ci22a.d64.gz
- ci22b.d64.gz
- ci23a.d64.gz
- ci23b.d64.gz
- ci24a.d64.gz
- ci24b.d64.gz
- ci25a.d64.gz
- ci25b.d64.gz
- ci26a.d64.gz
- ci26b.d64.gz
- ci27a.d64.gz
- ci27b.d64.gz
- ci28a.d64.gz
- ci28b.d64.gz
- ci29a.d64.gz
- ci29b.d64.gz
- ci30a.d64.gz
- ci30b.d64.gz
- ci31a.d64.gz
- ci31b.d64.gz
- ci32a.d64.gz
- ci32b.d64.gz
- ci33a.d64.gz
- ci33b.d64.gz
- ci34a.d64.gz
- ci34b.d64.gz
- ci35a.d64.gz
- ci35b.d64.gz
- ci36a.d64.gz
- ci36b.d64.gz
- ci37a.d64.gz
- ci37b.d64.gz
- ci38a.d64.gz
- ci38b.d64.gz
- ci39a.d64.gz
- ci39b.d64.gz
- ci40a.d64.gz
- ci40b.d64.gz
- ci41a.d64.gz
- ci41b.d64.gz
- ci42a.d64.gz
- ci42b.d64.gz
- ci43a.d64.gz
- ci43b.d64.gz
- ci44a.d64.gz
- ci44b.d64.gz
- ci45a.d64.gz
- ci45b.d64.gz
- ci46a.d64.gz
- ci46b.d64.gz
- ci47a.d64.gz
- ci47b.d64.gz
- ci48a.d64.gz
- ci48b.d64.gz
- ci49a.d64.gz
- ci49b.d64.gz
- ci50a.d64.gz
- ci50b.d64.gz
- ci51a.d64.gz
- ci51b.d64.gz
- ci52a.d64.gz
- ci52b.d64.gz
- ci53a.d64.gz
- ci53b.d64.gz
- ci54a.d64.gz
- ci54b.d64.gz
- ci55a.d64.gz
- ci55b.d64.gz
- ci56a.d64.gz
- ci56b.d64.gz
- ci57a.d64.gz
- ci57b.d64.gz
- ci58a.d64.gz
- ci58b.d64.gz
- ci59a.d64.gz
- ci59b.d64.gz
- ci60a.d64.gz
- ci60b.d64.gz
- ci61a.d64.gz
- ci61b.d64.gz
- ci62a.d64.gz
- ci62b.d64.gz
- ci63a.d64.gz
- ci63b.d64.gz
- ci64a.d64.gz
- ci64b.d64.gz
- ci65a.d64.gz
- ci65b.d64.gz
- ci66a.d64.gz
- ci66b.d64.gz
- ci67a.d64.gz
- ci67b.d64.gz
- ci68a.d64.gz
- ci68b.d64.gz
- ci69a.d64.gz
- ci69b.d64.gz
- ci70a.d64.gz
- ci70b.d64.gz
- ci71a.d64.gz
- ci71b.d64.gz
- ci72a.d64.gz
- ci72b.d64.gz
- ci73a.d64.gz
- ci73b.d64.gz
- ci74a.d64.gz
- ci74b.d64.gz
- ci75a.d64.gz
- ci75b.d64.gz
- ci76a.d64.gz
- ci76b.d64.gz
- ci77a.d64.gz
- ci77b.d64.gz
- ci78a.d64.gz
- ci78b.d64.gz
- ci79a.d64.gz
- ci79b.d64.gz
- ci80a.d64.gz
- ci80b.d64.gz
- ci81a.d64.gz
- ci81b.d64.gz
- ci82a.d64.gz
- ci82b.d64.gz
- ci83a.d64.gz
- ci83b.d64.gz
- ci84a.d64.gz
- ci84b.d64.gz
- ci85a.d64.gz
- ci85b.d64.gz
- ci86a.d64.gz
- ci86b.d64.gz
- ci87a.d64.gz
- ci87b.d64.gz
- ci88a.d64.gz
- ci88b.d64.gz
- ci89a.d64.gz
- ci89b.d64.gz
- ci90a.d64.gz
- ci90b.d64.gz
- ci91a.d64.gz
- ci91b.d64.gz
- ci92a.d64.gz
- ci92b.d64.gz
- ci93a.d64.gz
- ci93b.d64.gz
- ci94a.d64.gz
- ci94b.d64.gz
- ci95a.d64.gz
- ci95b.d64.gz
- ci96a.d64.gz
- ci96b.d64.gz
- ci97a.d64.gz
- ci97b.d64.gz
- ci98a.d64.gz
- ci98b.d64.gz
- ci99a.d64.gz
- ci99b.d64.gz
- Pluvi/
- These magazines were downloaded from http://www.c16doc.de/pluvi/
and converted to gzipped disk images.
- Pluvi_32_d64.zip
- Pluvi_Odds-sodds_1_d64.zip
- Pluvi_Odds-sodds_2_d64.zip
- Pluvi_Odds-sodds_3_d64.zip
- Pluvi_Sonderdisk_Hardware_d64.zip
- Pluvi_Sonderdisk_d64.zip
- pluvi01.d64.gz
- pluvi02.d64.gz
- pluvi03.d64.gz
- pluvi04.d64.gz
- pluvi05a.d64.gz
- pluvi05b.d64.gz
- pluvi06a.d64.gz
- pluvi06b.d64.gz
- pluvi07a.d64.gz
- pluvi07b.d64.gz
- pluvi08a.d64.gz
- pluvi08b.d64.gz
- pluvi09a.d64.gz
- pluvi09b.d64.gz
- pluvi10a.d64.gz
- pluvi10b.d64.gz
- pluvi11a.d64.gz
- pluvi11b.d64.gz
- pluvi12a.d64.gz
- pluvi12b.d64.gz
- pluvi13a.d64.gz
- pluvi13b.d64.gz
- pluvi14a.d64.gz
- pluvi14b.d64.gz
- pluvi15a.d64.gz
- pluvi15b.d64.gz
- pluvi16a.d64.gz
- pluvi16b.d64.gz
- pluvi17a.d64.gz
- pluvi17b.d64.gz
- pluvi18a.d64.gz
- pluvi18b.d64.gz
- pluvi19a.d64.gz
- pluvi19b.d64.gz
- pluvi20a.d64.gz
- pluvi20b.d64.gz
- pluvi21a.d64.gz
- pluvi21b.d64.gz
- pluvi22a.d64.gz
- pluvi22b.d64.gz
- pluvi23a.d64.gz
- pluvi23b.d64.gz
- pluvi24a.d64.gz
- pluvi24b.d64.gz
- pluvi25a.d64.gz
- pluvi25b.d64.gz
- pluvi25c.d64.gz
- pluvi25d.d64.gz
- pluvi26a.d64.gz
- pluvi26b.d64.gz
- pluvi27a.d64.gz
- pluvi27b.d64.gz
- pluvi27c.d64.gz
- pluvi27d.d64.gz
- pluvi28a.d64.gz
- pluvi28b.d64.gz
- pluvi29a.d64.gz
- pluvi29b.d64.gz
- pluvi29c.d64.gz
- pluvi29d.d64.gz
- pluvi30a.d64.gz
- pluvi30b.d64.gz
- pluvi31a.d64.gz
- pluvi31b.d64.gz
- pluvi33a.d64.gz
- pluvi33b.d64.gz
- pluvi34a.d64.gz
- pluvi34b.d64.gz
- pluvi35a.d64.gz
- pluvi35b.d64.gz
- pluvi36a.d64.gz
- pluvi36b.d64.gz
- pluvi37a.d64.gz
- pluvi37b.d64.gz
- pluvi38a.d64.gz
- pluvi38b.d64.gz
- pluvi39a.d64.gz
- pluvi39b.d64.gz
- pluvi40a.d64.gz
- pluvi40b.d64.gz
- pluvi41a.d64.gz
- pluvi41b.d64.gz
- Wilds/
- Newsreel_02.prg
- Newsreel_04.prg
- Newsreel_05.prg
- Newsreel_06.prg
- Newsreel_07.prg
- Newsreel_08.prg
- Newsreel_09.5.prg
- Newsreel_09.prg
- Newsreel_10.prg
- Newsreel_11.prg
- Newsreel_12.prg
- Newsreel_12_alt.prg
- Newsreel_15.5.prg
- Newsreel_16.prg
- Newsreel_17.prg
- Newsreel_18.prg
- Newsreel_19.prg
- Newsreel_20.prg
- Newsreel_21.prg
- Newsreel_22.prg
- Newsreel_23.prg
- Newsreel_24.prg
- Newsreel_25.prg
- nsreel 01.prg
- nsreel 03.prg
- nsreel 13.prg
- nsreel 14.prg
- nsreel 15.prg
- nsreel 26.d64.gz
- manuals@ (link)
- plus4joy@ (link)
- programming/
- Information for plus/4, C16, C116 and V364 programmers
- Introduction_BASIC_Part_I-Plus4.d64.gz
- Programs from C= Introduction to BASIC Part I (for C16/Plus4), 2 datasettes
worth
- manual/
- This Commodore plus/4 hardware manual was downloaded from
http://www.javalemmings.com/plus4/programming/hardwaredocs.htm
and the images were reduced and improved by William Levak.
See manual.html if you are using an HTML browser.
- manual.html
- HTML wrapper with thumb-nail images linking to the full-resolution pages
- misc.zip
- Miscellanous pages scanned by Tibor Biczo. William Levak documents
these as follows:
File 4 is the same as p50 in the hardware manual, except it is much
better quality. File 11 is the PCB Assembly diagram. This could be
section 13 of the hardware manual. File 12 is the memory map in German.
File 14 is the video chip register map. These do not appear to fit in
with any of the other files. The type and handwriting are different.
- p00.gif
- p01.gif
- Table of contents for the PLUS/4 hardware manual (pages 00 through 50).
- p02.gif
- p03.gif
- p04.gif
- p05.gif
- p06.gif
- p07.gif
- p08.gif
- p09.gif
- p10.gif
- p11.gif
- p12.gif
- p13.gif
- p14.gif
- p15.gif
- p16.gif
- p17.gif
- p18.gif
- p19.gif
- p20.gif
- p21.gif
- p22.gif
- p23.gif
- p24.gif
- p25.gif
- p26.gif
- p27.gif
- p28.gif
- p29.gif
- p30.gif
- p31.gif
- p32.gif
- p33.gif
- p34.gif
- p35.gif
- p36.gif
- p37.gif
- p38.gif
- p39.gif
- p40.gif
- p41.gif
- p42.gif
- p43.gif
- p44.gif
- p45.gif
- p46.gif
- p47.gif
- p48.gif
- p49.gif
- p50.gif
- The PLUS/4 hardware manual; somewhat incomplete.
- p51.gif
- Title page of the 7360R0 preliminary data sheet
- p52.gif
- p53.gif
- p54.gif
- p55.gif
- p56.gif
- p57.gif
- p58.gif
- p59.gif
- p60.gif
- p61.gif
- p62.gif
- p63.gif
- p64.gif
- p65.gif
- p66.gif
- p67.gif
- p68.gif
- p69.gif
- p70.gif
- p71.gif
- p72.gif
- 7360R0 preliminary data sheet
- plus4hardwareManual.pdf
- Plus/4 Hardware Manual+. Combined from the pages here
- t/
- Here you can find the thumb-nail images for the Commodore plus/4 hardware
manual. Go to the parent directory for more information.
- p00.jpg
- p01.jpg
- p02.jpg
- p03.jpg
- p04.jpg
- p05.jpg
- p06.jpg
- p07.jpg
- p08.jpg
- p09.jpg
- p10.jpg
- p11.jpg
- p12.jpg
- p13.jpg
- p14.jpg
- p15.jpg
- p16.jpg
- p17.jpg
- p18.jpg
- p19.jpg
- p20.jpg
- p21.jpg
- p22.jpg
- p23.jpg
- p24.jpg
- p25.jpg
- p26.jpg
- p27.jpg
- p28.jpg
- p29.jpg
- p30.jpg
- p31.jpg
- p32.jpg
- p33.jpg
- p34.jpg
- p35.jpg
- p36.jpg
- p37.jpg
- p38.jpg
- p39.jpg
- p40.jpg
- p41.jpg
- p42.jpg
- p43.jpg
- p44.jpg
- p45.jpg
- p46.jpg
- p47.jpg
- p48.jpg
- p49.jpg
- p50.jpg
- p51.jpg
- p52.jpg
- p53.jpg
- p54.jpg
- p55.jpg
- p56.jpg
- p57.jpg
- p58.jpg
- p59.jpg
- p60.jpg
- p61.jpg
- p62.jpg
- p63.jpg
- p64.jpg
- p65.jpg
- p66.jpg
- p67.jpg
- p68.jpg
- p69.jpg
- p70.jpg
- p71.jpg
- p72.jpg
- schematics@ (link)
- unsorted/
- This directory contains software uploaded by Jack Vander White.
No file descriptions are available.
- p4educat.txt
- p4educat.zip
- Education stuff. Archive index and a PK-ZIP archive.
- p4games.txt
- p4games.zip
- Games. Archive index and a PK-ZIP archive.
- p4produc.txt
- p4produc.zip
- Productivity stuff. Archive index and a PK-ZIP archive.
- p4utilit.txt
- p4utilit.zip
- Utilities. Archive index and a PK-ZIP archive.
- CBM/
- Software release by Commodore for their C16 and Plus/4 computers
These were usually in multi-tape packs.
- 140020_Basic-Kurs_sA.t64
- 140020_Basic-Kurs_sB.t64
- Basic Kurs, German language basic instruction
- t112004_experiences_in_software_t1s1.t64
- t112004_experiences_in_software_t1s2.t64
- t112004_experiences_in_software_t2s1.t64
- t112004_experiences_in_software_t2s2.t64
- T112004 - Experiences in Software
- t112005_loan_analysis_s1.t64
- t112005_loan_analysis_s2.t64
- T112005 - Money Decisions: Loan Analysis
- t112006_investments_s1.t64
- t112006_investments_s2.t64
- T112006 - Money Decisions: Investments
- t112007_starter_productivity_pack_t1s1.t64
- t112007_starter_productivity_pack_t1s2.t64
- t112007_starter_productivity_pack_t2s1.t64
- t112007_starter_productivity_pack_t2s2.t64
- T112007 - Starter Productivity Pack tapes
- t113007_easy_match_easy_count_t1s1.t64
- t113007_easy_match_easy_count_t1s2.t64
- t113007_easy_match_easy_count_t2s1.t64
- t113007_easy_match_easy_count_t2s2.t64
- T113007 - Easy Match Easy Count
- t113008_whats_next_letters_numbers.d64.gz
- t113008_whats_next_letters_numbers_t1s1.t64
- t113008_whats_next_letters_numbers_t1s2.t64
- t113008_whats_next_letters_numbers_t2s1.t64
- t113008_whats_next_letters_numbers_t2s2.t64
- T113008 - What's Next: Letters and Numbers
- t113009_letter_match_more_or_less_t1s1.t64
- t113009_letter_match_more_or_less_t1s2.t64
- t113009_letter_match_more_or_less_t2s1.t64
- t113009_letter_match_more_or_less_t2s2.t64
- T113009 - Letter Match More or Less
- t113010_letter_sequences_long_and_short_t1s1.t64
- t113010_letter_sequences_long_and_short_t1s2.t64
- t113010_letter_sequences_long_and_short_t2s1.t64
- t113010_letter_sequences_long_and_short_t2s2.t64
- T113010 Letter Sequences Long and Short
- t113011_shapes_patterns_group_it.d64.gz
- T113011 Shapes Patterns group It
- t116009_mindbenders_t1sA.t64
- t116009_mindbenders_t1sB.t64
- t116009_mindbenders_t2sA.t64
- t116009_mindbenders_t2sB.t64
- T116009 - Mindbenders
- t117001_math_games_word_problems_t1s1.t64
- t117001_math_games_word_problems_t1s2.t64
- t117001_math_games_word_problems_t2s1.t64
- t117001_math_games_word_problems_t2s2.t64
- T117001 - Math Games and Word Problems
- t117002_super_spell_t1s1.t64
- t117002_super_spell_t1s2.t64
- t117002_super_spell_t2s1.t64
- t117002_super_spell_t2s2.t64
- T117002 - Super Spell (may be incomplete or with errors)
- t117003_maze_mania_t1s1.t64
- t117003_maze_mania_t1s2.t64
- t117003_maze_mania_t2s1.t64
- t117003_maze_mania_t2s2.t64
- T117003 - Maze mania
- t1624-IntroductionToBASICPt1-t1.t64
- t1624-IntroductionToBASICPt1-t2.t64
- Introduction to BASIC Part 1. Product code unknown. May have been included
with a C16 bundle in Europe. Disk version was also included with Advanced
Basic Concepts C64 package.
- t232008_business_management_and_statistics.d64.gz
- T232008 - Business Management and Statistics
- t262006_general_ledger.d64.gz
- t262006_general_ledger_data.d64.gz
- T262006 - General Ledger - Often needed for others in this line
- t262008_accounts_payable.d64.gz
- T262008 - Accounts Payable
- t262009_inventory_management.d64.gz
- T262009 - Inventory Management
- t262010_payroll.d64.gz
- T262010 - Payroll
- t262012_personal_finance.d64.gz
- T262012 - Personal Finance
- t266001_zork_i.d64.gz
- T266001 - Zork I, the great Infocom game
- t266002_zork_ii.d64.gz
- T266002 - Zork II from Infocom
- t266003_zork_iii.d64.gz
- T266003 - Zork III from Infocom
- t266004_starcross.d64.gz
- T266004 - Starcross from Infocom
- t266006_suspended.d64.gz
- T266006 - Suspended from Infocom
- t266022_planetfall.d64.gz
- T266022 - Planetfall from Infocom
- t266023_witness.d64.gz
- T266023 - Witness from Infocom
- t266024_hitchhikers_guide_to_the_galaxy.d64.gz
- T266024 - Hitchikers Guide to the Galaxy from Infocom
- tc301_typing_professor.d64.gz
- TC301 - Typing Professor
- tc500_micro_illustrator.d64.gz
- TC500 - Micro Illustrator
- tc600_hulk.g64.gz
- TC600 - Hulk, a graphical text adventure
- tc601_cutthroats.d64.gz
- TC601 - Cutthroats from Infocom
- tc602_suspect.d64.gz
- TC602 - Suspect from Infocom
- Ceep4a/
- These files contain 1541 disk images with some new plus/4 programs
programmed by Jim Hehl.
The files are courtecy of COMMODORE CEE Disk Magazine.
- ceep4a .txt
- General information written by the uploader, Jack Vander White
- ceep4aa.d64.gz
- ceep4ab.d64.gz
- ceep4ac.d64.gz
- ceep4ad.d64.gz
- ceep4ae.d64.gz
- ceep4af.d64.gz
- ceep4ag.d64.gz
- ceep4ah.d64.gz
- ceep4ai.d64.gz
- programming/
- Programming information and tools.
See also http://www.ffd2.com/fridge/ and
http://www.6502.org/.
- cbm-basic-tokens.txt
- Commodore BASIC tokens for BASIC versions 1.0 through 10.0, including
some third-party BASIC expansions. Uploaded by the author,
Jouko Valta <[email protected]>.
- kosmon.zip
- A machine language monitor for the Commodore 64 and some PET models. You will
need DASM to compile this one.
- serial-bus.pdf
- How The VIC/64 Serial Bus Works by Jim Butterfield, originally appeared in
Compute! 1983
- serial-bus.txt
- How The VIC/64 Serial Bus Works by Jim Butterfield, originally appeared
in Compute! 1983.
- Amiga/
- xa-2.1.4f-amiga.lha
- 6502 Cross assembler for Unix, Atari ST, Amiga and MS-DOS.
Author: André Fachat <[email protected]>
http://www.tu-chemnitz.de/%7Efachat/
- b@ (link)
- c128@ (link)
- c64@ (link)
- cc65/
- Original location: ftp://ftp.musoftware.de/pub/uz/cc65/
This directory contains sources and binaries for my port of
the cc65 C compiler. See http://www.cc65.org/
for more information.
- cc65-apple2-2.10.1-1.zip
- Apple ][ specific files - unpack into the same directory as cc65.
- cc65-atari-2.10.1-1.zip
- Atari specific files - unpack into the same directory as cc65.
- cc65-c128-2.10.1-1.zip
- Commodore C128 specific files - unpack into the same directory as cc65.
- cc65-c16-2.10.1-1.zip
- Commodore C16/C116 specific files - unpack into the same directory as cc65.
- cc65-c64-2.10.1-1.zip
- Commodore C64 specific files - unpack into the same directory as cc65.
- cc65-cbm510-2.10.1-1.zip
- Commodore 510 (P500) specific files - unpack into the same directory
as cc65.
- cc65-cbm610-2.10.1-1.zip
- Commodore 610 specific files - unpack into the same directory as cc65.
- cc65-doc-2.10.1-1.zip
- Documentation for the compiler and tools.
- cc65-dos32-2.10.1-1.zip
- Binaries for DOS. These binaries are compiled to use a 32 bit DOS
Extender (included in the package).
- cc65-geos-2.10.1-1.zip
- GEOS specific files - unpack into the same directory as cc65.
- cc65-nes-2.10.1-1.zip
- cc65-os2-2.10.1-1.zip
- Binaries for OS/2.
- cc65-pet-2.10.1-1.zip
- Commodore PET specific files - unpack into the same directory as cc65.
- cc65-plus4-2.10.1-1.zip
- Commodore Plus/4 specific files - unpack into the same directory as cc65.
- cc65-sources-2.10.1.tar.bz2
- Compiler and library sources in tar.bz2 format
- cc65-supervision-2.10.1-1.zip
- cc65-vic20-2.10.1-1.zip
- Commodore VIC20 specific files - unpack into the same directory as cc65.
- cc65-win32-2.10.1-1.zip
- Binaries for 32 bit Windows (NT, 95, 98).
- geos@ (link)
- msdos/
- The programs in this directory are for MS-DOS. If you develop programs
with these tools, you will need a transfer system to get the binaries to
a real Commodore, or you must use an emulator.
- 6502tass131.zip
- 6502 Turbo Assembler 1.31. The source code is not included. The previous
version generated wrong opcode for one instruction. The package contains
some example code.
- a65v106.txt
- a65v106.zip
- A 6502 assembler intended to compile files in MOS Technology format.
C source code included.
- c64asm11.zip
- c64asm11.zip.readme
- A 6502 assembler for MS-DOS that supports PRG, P00 and T64 files.
Shareware, source code not included.
- dasm.zip
- An MS-DOS executable of DASM. The whole package is available in ../unix.
- mos6502.zip
- A non-macro assembler for MS-DOS 5.00 and above, available under the
GNU General Public License. According to Dan Fandrich, the uploader,
the author left the company where this software was developed. The
home page mentioned in the documentation does not exist any more.
- mxass28_d64.zip
- MXASS, a 6502/65816/Z80 X-Assembler for MS-DOS. Supports both PC64
and 64NET cable to transfer object code, PRG P00 N64 OBJ output, macros,
conditional assembly, include, local labels, 16-bit statements,
Z80 instruction set. Evaluation version, no source code included.
[email protected].
- petca201.zip
- PETCAT v2.01 binary for 486/MS-DOS. Documents included; source code is
available separately. Uploaded by the author, [email protected].
- s6502b10.zip
- BETA release of "6502 Software Development Kit", a freeware programming
environment that runs under Win3.1. Includes a multi-text editor,
an assembler with macro capabilities and project manager and a
debugger-disassembler with emulator.
The emulator-debugger is still experimental, but the assembler should go.
Now I'm looking for volounteers to test it and report bugs befor the final
release. Valerio Gionco <[email protected]>.
- s6502src.zip
- Source code of s6502, the 6502 Software Development Kit. The code is a
little messy, and the comments and variable names are in Italian.
- tk6414.zip
- TOK64 version 1.4 by Cris Berneburg. This DOS utility converts ascii text
file representations of Commodore basic program listings into program images
suitable to run on a C64. Also converts basic programs into ascii listings.
Keywords: DOS, FREEWARE, CBM, Commodore 64, BASIC, tokenize, detoken.
No source code available. See also petcat.
- wfd_dem2.zip
- 2nd demo release of White Flame's WFDIS cross-disassembler.
Semi-intelligently disassembles C=64 native binaries on a PeeCee.
Detects and supports BASIC loaders and can display data as many
different C=64 related formats. Requires 640k and VGA. (oooh!)
White Flame (aka David Holz) [email protected].
MS-DOS binary only (no source code available). See also ../unix/d65.
- xa214f.lzh
- 6502 Cross assembler for Unix, Atari ST, Amiga and MS-DOS.
Author: André Fachat <[email protected]>
http://www.tu-chemnitz.de/%7Efachat/
- pet@ (link)
- plus4@ (link)
- unix/
- The programs in this directory are typically to be on a bigger system
than an 8-bit Commodore. Most of these programs can be compiled on
non-unix systems, such as MS-DOS. If you develop programs with
these tools, you will need a transfer system to get the binaries to
a real Commodore, or you must use an emulator.
- as6502-1.60.tar.gz
- A 6502 assembler that supports multiple source files. Not too user-
friendly, but has conditional assembly and some nice features, like
dividing the code to modules.
- d65-0.2.1.tar.gz
- A 65xx disassembler written in C. Compiles under various Unix systems.
Recursive scanning algorithm, detects data blocks very reliable and has
a load of command line options.
- dasm-2.16.tgz
- A macro assembler for 6502, 6805, 6303, 6811 and 68705 by Matt Dillon.
This is the last release by Matt, licensed under the GNU GPL. Downloaded
from http://apollo.backplane.com/FreeSrc/.
- dasm202.tar.gz
- A macro assembler for 6502, 6805, 6303 and 68705. Ported from the original
Lattice C source to ANSI C by Olaf 'Rhialto' Seibert. He also made the
assembler more flexible regarding the input files.
- dasm21204.zip
- A newer version of DASM with some bug fixes and new features by Olaf
Seibert.
- dasm22007.zip
- DASM 2.20.07, downloaded from http://www.atari2600.org/dasm.
- petcat-1.9.tar.gz
- Produces ASCII dump of Commodore BASIC programs.
Supports several different BASIC versions and dialect.
Distributed as the C source code and a manual page.
Programmed by Jouko Valta <[email protected]>.
- recomment-4.08.tar.gz
- This Perl script disassembles 6502 binaries and produces HTML output from
them. Updated and uploaded by André Fachat
http://www.6502.org/users/andre/.
- xa-2.1.4f+65816.tar.gz
- xa-2.1.4f with 65816 support (6502 mode seems to be broken though).
65816 opcodes and modes coded by Jolse Maginnis.
- xa-2.1.4f.tar.gz
- 6502 Cross assembler for Unix, Atari ST, and Amiga.
Author: André Fachat <[email protected]>
http://www.tu-chemnitz.de/%7Efachat/
This version supports the new relocatable binary file format o65
for 6502 and 65816 CPUs (only 6502 is supported).
The assembler is public domain (GPL).
- xa-2.1.4h.tar.gz
- New version of xa, including cross reference list.
- vic20@ (link)
- schematics/
- Here are schematic diagrams of different Commodore devices.
You may also want to visit http://www.agtannenbaum.com/ (USA) or
http://www.schaltungsdienst.com/ (Germany) who sell service manuals
and schematic diagrams for various devices.
- ALLFILES
- Index of all files under the /pub/cbm/schematics tree, text version.
- ALLFILES.html
- CBM_part_numbers_19870601.PDF
- CBM Parts list for June, 1987
- Commodore_Parts_Cross_Reference_Manual.pdf
- Parts/ic cross reference 1985 PN-314000-01
Index of all files under the /pub/cbm/schematics tree, HTML version.
- cartridges/
- Cartridges for various computers
- c128/
- diag@ (link)
- c64/
- External cartridges for the Commodore 64
- cie.gif
- Reverse engineered schematic diagram of an IEEE-488 cartridge, drawn
by William Levak. See also ../vic20/ieee-488/vie.gif.
- cpm/
- The Commodore 64 CP/M cartridge has a Z80 processor running at 1 MHz.
The schematic diagram of the cartridge was reverse-engineered by
Ruud Baltissen. There is also some documentation on this cartridge in
early prints of the Commodore 64 Programmer's Reference Guide. In later
prints, the pages that originally described the CP/M cartridge were
left blank.
- README
- Ruud Baltissen's technical overview of the CP/M cartridge and some comments.
- c64_cpm_cartridge.zip
- Timing and power information about the CP/M cartridge
- schematics.gif
- Schematic Diagram, drawn by Ruud Baltissen
- schematics.hdf
- schematics.sch
- UltiCap files of the cartridge, drawn by Ruud Baltissen. These *might* have an
error in them around U2B and U2F. Please confirm them with schematics.gif before
using.
- z80.gif
- Another reverse engineered schematic diagram of the Z80 cartridge.
Drawn by Jerzy Sobola, January 26, 1999.
Downloaded from http://www.republika.pl/jsobola/schematy.htm.
- demodisks@ (link)
- demodisks@ (link)
- diag/
- C64DiagHarnass.pdf
- Peter Schepers drawing of diag harnass schematics
- blackbox.bin
- Firmware for the Blackbox cartridge.
- blackbox.gif
- Reverse engineered schematic diagram of Blackbox, a Polish
cartridge that seems to contain some hardware diagnostics.
Drawn by Jerzy Sobola, July 2, 1999. Downloaded from
http://www.republika.pl/jsobola/schematy.htm.
- diag-c64-4k.bin
- Firmware for a 4-kilobyte diagnostic cartridge.
Downloaded from http://www.republika.pl/jsobola/schematy.htm.
- diag-c64-4k.gif
- Reverse engineered schematic diagram of a 4-kilobyte diagnostic cartridge
and its test harnesses. Drawn by Jerzy Sobola, July 23, 1999.
Downloaded from http://www.republika.pl/jsobola/schematy.htm.
- diag-c64-8k.bin
- Firmware for a 8-kilobyte diagnostic cartridge.
Downloaded from http://www.republika.pl/jsobola/schematy.htm.
Independently provided by Raymond Carlsen.
- diag-c64-8k.gif
- Reverse engineered schematic diagram of a 8-kilobyte diagnostic cartridge
and its test harnesses. Drawn by Jerzy Sobola, March 12, 1999.
Downloaded from http://www.republika.pl/jsobola/schematy.htm.
- diag-c64-8k.txt
- Raymond Carlsen's notes on the 8-kilobyte diagnostic cartridge.
- diag2@ (link)
- freezer/
- Freezer cartridges allow the running program to be stopped, so that
memory images can be backed up, modified or restored.
- KCSPowerCartridgeSchematic.pdf
- KCS Freezer Cart schematic. See http://commodore.edkhome.nl/hwproj/kcspower/
- MK.gif
- MK7PLA.txt
- Schematic diagram of an Action Replay freezer cartridge clone, and the
contents of the PLA chip required for the cartridge.
- action73.bin
- Firmware for "Action Plus v. 7.3". The texts are in German.
- action73.gif
- Reverse engineered schematic diagram of "Action Plus v. 7.3". This
looks like an Action Replay freezer cartridge by Datel.
Drawn by Jerzy Sobola, July 2, 1999. Downloaded from
http://www.republika.pl/jsobola/schematy.htm.
- fc1.gif
- Schematic diagram of the Final Cartridge I.
- fc3.gif
- Schematic diagram of the Final Cartridge III.
- ieee-488/
- Commodore's IEEE-488 cartridge for the Commodore 64. Reverse-engineered
by Wolfgang Günther <[email protected]>.
- README
- Description of the interface, including hints to design errors of the
original interface
- eprom.bin
- The firmware (4 kB, raw binary)
- schematics.ps
- Schematic diagram of the interface in PostScript format
- schematics.tif
- Schematic diagram of the interface in TIFF format
- magic-voice/
- The Commodore Magic Voice cartridge is a speech synthesizer with a very
limited vocabulary of English. For more information about the cartridge,
see http://calvin.ptloma.edu/%7Espectre/ckb/secret/operiph.html.
- 251476.bin
- Firmware of the Commodore Magic Voice cartridge, read from an EPROM.
The high part of the ROM is mapped into $E000-$FFFF, the low part into
$A000-$BFFF.
- schematic.pdf
- Schematic diagram of the Commodore Magic Voice cartridge. Drawn by
Joachim Nemetz http://nemetzpower.de/.
- sfx/
- The Commodore SFX Sound Expander was designed by Richard Watts of
Music Sales Ltd and sold by Commodore as part of the 'Commodore SFX'
product line. The cartridge uses an FM synthesis chip, the YM3256 OPL,
which is similar to the YM3812 OPL2 chip used in the AdLib and
SoundBlaster cards for IBM PC compatibles.
- analogue.jpg
- Analogue part of the Sound Expander, reverse-engineered and
hand-drawn by Richard Atkinson.
- digital.jpg
- Digital interface of the Sound Expander, reverse-engineered and
hand-drawn by Richard Atkinson.
- sfx-sch.gif
- Schematic for the Commodore C64/C128 Sounder Expander cartridge.
Both analogue and digital parts; reverse-engineered.
- demodisks@ (link)
- userport@ (link)
- pet/
- Commodore PET add-ons
- ada1800.gif
- Reverse engineered schematic diagram of the ADA 1800 PET printer interface.
The interface is connected to the IEEE-488 port, and some discrete logic
converts the signals to Centronics.
Drawn by Jerzy Sobola, July 22, 1999. Downloaded from
http://www.republika.pl/jsobola/schematy.htm.
- modempet.gif
- Reverse engineered schematic diagram of a 300 baud modem for the PET
user port, Mark VII Auto 232. Drawn by Jerzy Sobola, February 11, 1999.
Downloaded from http://www.republika.pl/jsobola/schematy.htm.
- petDiagHardwareClip.zip
- Schematics of diagnostic clip for PET computers by Ken McIlveen
- petsound.gif
- Reverse engineered schematic diagram of a PET sound interface KL-4M
that connects to the user port and to the cassette port. It seems to
have a 8-bit D/A converter and a speaker. Drawn by Jerzy Sobola,
January 1, 1999. Downloaded from
http://www.republika.pl/jsobola/schematy.htm.
- plus4/
- Cartridges for the Commodore 264 series (C16, C116 and plus/4)
- speedy.bin
- Firmware for the Speedy freezer cartridge.
- speedy.gif
- Reverse engineered schematic diagram of a Speedy freezer cartridge.
Drawn by Jerzy Sobola, January 23, 1999. Downloaded from
http://www.republika.pl/jsobola/schematy.htm.
- userport/
- Cartridges for the user port (Commodore 64 and VIC-20)
- 1011005.gif
- VIC-1011 RS-232C adapter rev.A, assy number 1011005.
- eprburn.gif
- Reverse engineered schematic diagram of an EPROM burner for the C64/C128.
Drawn by Jerzy Sobola, January 23, 1999. Downloaded from
http://www.republika.pl/jsobola/schematy.htm.
- modem/
- Commodore telephone modems (VICMODEM, 1650, 1660, 1670 et al) are
plugged into the user port.
- chips.txt
- List of integrated circuits in the Commodore modems. Composed by
William Levak.
- switches.txt
- DIP switch settings in various Commdore modem models. Composed by
William Levak.
- vic20/
- Cartridges for the VIC-20
- vic20cvc.bin
- Firmware of the Color Video Controller cartridge.
Downloaded from http://www.republika.pl/jsobola/schematy.htm.
- vic20cvc.gif
- Reverse engineered schematic diagram of a Color Video Controller device
(scrolling text interface) that plugs to the cartridge port and to the
user port. Drawn by Jerzy Sobola, January 26, 2001.
Downloaded from http://www.republika.pl/jsobola/schematy.htm.
- ieee-488/
- CBM IEEE-488 cartridges
VIC-1112 reverse-engineered by Wolfgang Günther <[email protected]>
- 1110010.png
- Schematic diagram, IEEE-488 interface board, K. Takagi, 2/5/81,
CBM Osaka, Japan, 1110010 rev. A, used on VC-1112.
- 325329-04.bin
- Firmware for the VIC-1112 (325329-03 has the same contents)
- README
- Description of the VIC-1112 interface and of the schematic diagrams
- schematics.ps
- VIC-1112 Schematic diagram of the interface in PostScript format.
Reverse engineered by Wolfgang Günther.
- schematics.tif
- Conversion of the VIC-1112 file schematics.ps in TIFF format.
- vie-rom-9c00.prg
- Firmware for VIE IEEE-488 cartridge, @$9c00, started with sys 40000
- vie.gif
- Reverse engineered schematic diagram of an IEEE-488 cartridge, drawn by
William Levak. See also ../../c64/cie.gif.
- userport@ (link)
- computers/
- Here are schematic diagrams of different Commodore computers.
Many of these directories also contain service and Tech manuals
- Z8000_Schematics.pdf
- Schematics of the Commodore 900 (Z8000) computer.
- clcd.pdf
- Schematics to C= LCD 8-bit laptop, from Bil Herd with thanks to Steve Gray and
Mike Naberezny
- b/
- The Commodore Model B service manual and schematic diagrams
- 314010-06-i.gif
- Service manual, B model computer: (Jan. 1985, PN-314010-06), title page
- 314010-06-ii.gif
- Service manual, B model computer: table of contents
- 314010-06-p1.gif
- Service manual, B model computer: Page 1: block diagram
- 314010-06-p2.gif
- Service manual, B model computer: Page 2: B model parts list
- 314010-06-p3-left.gif
- Service manual, B model computer: Page3: 8256048 board left side
- 314010-06-p3-right.gif
- Service manual, B model computer: Page 3: 8256048 board right side
- 314010-06-p4.gif
- Service manual, B model computer: Page 4: 8256048 PCB parts
- 314010-06-p5.gif
- Service manual, B model computer: Page 5: 8256048 PCB parts, continued
- 314010-06-p6-left.gif
- Service manual, B model computer: Page 6: keyboard matrix left side
- 314010-06-p6-right.gif
- Service manual, B model computer: Page 6: keyboard matrix right side
- 4256004-01-left.gif
- Commodore CBM-II B model Switching power supply, left side
- 4256004-01-parts.gif
- Commodore CBM-II B model Switching power supply, Parts list
- 4256004-01-right.gif
- Commodore CBM-II B model Switching power supply, right side
- 4256041-01of15.gif
- Commodore P500 Color Computer: address & data buffers, arbitration logic
- 4256041-02of15.gif
- Commodore P500 Color Computer: system decode & buffer control
- 4256041-03of15.gif
- Commodore P500 Color Computer: VIC; video memory; video bus buffers
- 4256041-04of15.gif
- Commodore P500 Color Computer: SID; 192k DRAM array refresh logic
- 4256041-05of15.gif
- Commodore P500 Color Computer: 192k DRAM address mux & control
- 4256041-06of15.gif
- Commodore P500 Color Computer: 192k*8 DRAM array [64k standard, 128k optional]
- 4256041-07of15.gif
- Commodore P500 Color Computer: 64k DRAM array and address mux
- 4256041-08of15.gif
- Commodore P500 Color Computer: system ROM/RAM array
- 4256041-09of15.gif
- Commodore P500 Color Computer: gameport interface; keyboard interface; RS232C interface
- 4256041-10of15.gif
- Commodore P500 Color Computer: interrupt prioritization; IEEE488 interface; user/game port interface
- 4256041-11of15.gif
- Commodore P500 Color Computer: cassette i/f port
- 4256041-12of15.gif
- Commodore P500 Color Computer: main oscillators & PLL
- 4256041-13of15.gif
- Commodore P500 Color Computer: video output circuit
- 4256041-14of15.gif
- Commodore P500 Color Computer: [List of power filter capacitors for each IC]
- 4256041-15of15.gif
- Commodore P500 Color Computer: [FPLA logic equations]
- 4256047-01.jpg
- 4256047-02.jpg
- 4256047-03.jpg
- CBM-II z80 board schematic.
- 8088.gif
- 8088.txt
- The 8088 co-processor board for B-series machines. Reverse engineered
by Ruud Baltissen http://ruud.c64.org.
- 8256043-01of14-left.gif
- CBM-II LP: schematic P1, left side: address & data buffers, bus arbitration
- 8256043-01of14-right.gif
- CBM-II LP: schematic P1, right side: address & data buffers, bus arbitration
- 8256043-02of14-left.gif
- CBM-II LP: schematic P2, left side: master timing
- 8256043-02of14-right.gif
- CBM-II LP: schematic P2, right side: master timing
- 8256043-03of14-left.gif
- CBM-II LP: schematic P3, left side: DRAM address & refresh
- 8256043-03of14-right.gif
- CBM-II LP: schematic P3, right side: DRAM address & refresh
- 8256043-04of14-left.gif
- CBM-II LP: schematic P4, left side: DRAMs, segments 1-2
- 8256043-04of14-right.gif
- CBM-II LP: schematic P4, right side: DRAMs, segments 1-2
- 8256043-05of14-left.gif
- CBM-II LP: schematic P5, left side: DRAMs, segments 3-4
- 8256043-05of14-right.gif
- CBM-II LP: schematic P5, right side: DRAMs, segments 3-4
- 8256043-06of14-left.gif
- CBM-II LP: schematic P6, left side: ROM array, 1k×8 static RAM
- 8256043-06of14-right.gif
- CBM-II LP: schematic P6, right side: ROM array, 1k×8 static RAM
- 8256043-07of14-left.gif
- CBM-II LP: schematic P7, left side: system decode
- 8256043-07of14-right.gif
- CBM-II LP: schematic P7, right side: system decode
- 8256043-08of14-left.gif
- CBM-II LP: schematic P8, left side: CRTC, video shift register
- 8256043-08of14-right.gif
- CBM-II LP: schematic P8, right side: CRTC, video shift register
- 8256043-09of14-left.gif
- CBM-II LP: schematic P9, left side: video RAM, address mux, latch
- 8256043-09of14-right.gif
- CBM-II LP: schematic P9, right side: video RAM, address mux, latch
- 8256043-10of14-left.gif
- CBM-II LP: schematic P10, left side: keyboard port, RS232C
- 8256043-10of14-right.gif
- CBM-II LP: schematic P10, right side: keyboard port, RS232C
- 8256043-11of14-left.gif
- CBM-II LP: schematic P11, left side: user I/O ports, IEEE
- 8256043-11of14-right.gif
- CBM-II LP: schematic P11, right side: user I/O ports, IEEE
- 8256043-12of14-left.gif
- CBM-II LP: schematic P12, left side: SID, dot clock oscillator, expansion connector
- 8256043-12of14-right.gif
- CBM-II LP: schematic P12, right side: SID, dot clock oscillator, expansion connector
- 8256043-13of14.gif
- CBM-II LP: schematic P13: video output, power indicator
- 8256043-14of14.gif
- CBM-II LP: schematic P14: I.C. count, power consumption
- 8256059-01.gif
- CBM-II HP: schematic P1: address and data bus arbitration
- 8256059-02.gif
- CBM-II HP: schematic P2: master timing
- 8256059-03.gif
- CBM-II HP: schematic P3: dram address and refresh
- 8256059-04.gif
- CBM-II HP: schematic P4: dram segment 1 and 2
- 8256059-05.gif
- CBM-II HP: schematic P5: dram segment 3 and 4
- 8256059-06.gif
- CBM-II HP: schematic P6: rom array, 1kx8 static rom
- 8256059-07.gif
- CBM-II HP: schematic P7: system decode
- 8256059-08.gif
- CBM-II HP: schematic P8: crtc, video shift reg outputs
- 8256059-09.gif
- CBM-II HP: schematic P9: video ram, address mux, latch
- 8256059-10.gif
- CBM-II HP: schematic P10: keyport port1 rs232c
- 8256059-11.gif
- CBM-II HP: schematic P11: user i/o ports, ieee-488
- 8256059-12.gif
- CBM-II HP: schematic P12: sid, casette, dotclk osc, expanse
- CBM-II-partial700Schematic.zip
- Contains partial schematic of CBM 7xx series, drawn by Ruud Baltissen
- CBM700_CRT_Schematics.pdf
- Schematics for CRT board used in CBM 700 series, as well as the CBM 128-80 and
256-80
- CBM_8088_CPU_co-processor_schematic.pdf
- Schematic to 8088 option card for CBM-II machines.
- README
- General information about the Commodore Model II computers.
- README500
- Information about the Commodore 500 a.k.a. PET II.
- cbm-610-psu-german.jpg
- CBM 610 Power Supply schematic, uploaded by Christian Forstreuter
- cbm2-schematics-4256004-01-lp-ps.pdf
- Commodore CBM-II B model Switching power supply, full schematic
- cbm2-schematics-8256043-bl.pdf
- CBM-II LP Full Schematic doc
- cbm2_hires_color_graphic_1_of_4.png
- cbm2_hires_color_graphic_2_of_4.png
- cbm2_hires_color_graphic_3_of_4.png
- cbm2_hires_color_graphic_4_of_4.png
- Schematic of unknown CBM-II Hi-Res Graphic something
- cbm500-700keyboardAdapter.jpg
- Pinout useful to adapting a B500 keyboard for the B700 series. From Alessandro
Liberalto
- cbm700_CEAG_Supply_C.pdf
- cbm700_CEAG_Supply_D-F.pdf
- cbm700_CEAG_Supply_US-B.pdf
- Schematic of B7x0 power supplies, drawn by Christian Forstreuter
** Note: The TDA 1060 pin 13 (over-voltage prot input) is
floating on many of these supplies, which can lead to failure. The
recommendation is to ground it to pin 12 if that is the case.
- cbm700keyboardPinout.gif
- cbm 700 (HP) keyboard pinout (by Liberalato Alessandro)
- p500-keyboard.txt
- Commodore P500 Keyboard Schematic. Composed by Tony Duell
<[email protected]>.
- parts.txt
- Parts list for CBM-II series computers, from William Levak
- drives@ (link)
- firmware@ (link)
- c128/
- The Commodore 128 existed in three different major board versions:
The first board was used in the flat 128 and in the plastic-cased 128D.
Then came the 128DCR board, with the floppy controller integrated on the
motherboard. There was also a 128CR (cost-reduced flat 128).
- 310378-1-left-and-right.gif
- 310378-2-left-and-right-7a.gif
- 310378-2-left-and-right.gif
- 310378-3-left-and-right-7a.gif
- 310378-3-left-and-right.gif
- 310378-4-left-and-right.gif
- These are the schematic diagrams of the Commodore 128 main board
("flat C128" and C128D in plastic case). They were on eight pages
in the Commodore 128 Programmer's Reference Guide, two pages
containing one engineering sheet.
- 310378-update.zip
- Update to the Commodore 128 Service Manual, containing the two revised
pages in the 310378 schematic revision 7A.
- 8721-pla.v
- 8721 PLA in Verilog by Johan Grip
- c128cr.jpg
- A black&white picture of a cost-reduced flat Commodore 128 circuit board.
This model never entered mass production; this is an engineering sample
possessed by Raymond Carlsen. The board says "PCB ASSY NO. 250783",
"C= commodore C128CR REV.3", "PCB NO. 252270", and "C128CR No.2
ENG. SAMPLE Jun/9/'86 KNT".
- c128dcr-1-left_and_right.gif
- c128dcr-2-left_and_right.gif
- c128dcr-3-left_and_right.gif
- c128dcr-4-left_and_right.gif
- c128dcr-5-left_and_right_corrected.gif
- These are the schematic diagrams of the Commodore 128DCR main board
(metal case C128D with built-in 1571CR floppy controller). The diagrams
were scanned from a 64'er Sonderheft, and they appear to be a copy of
schematic 252451.
According to Nicolas Welte, there is an error on the right half of page 5.
The 74LS14 hex Schmitt-trigger inverter U113, pin 13 is connected to WPRT*
(misprinted WTRT* on U105), which doesn't make any sense. Obviously it
should be connected to STP1 instead, which is three lines more to the right!
- c128schematic.gif
- C128 schematic, unknown rev, drawn by unknown author.
- mainboardC128_rev7.png
- Hi-res picture of 128 main board traces, without chips.
- parts.txt
- Parts list for Commodore 128, from William Levak
- drives@ (link)
- firmware@ (link)
- power/
- Power supplies of the Commodore 128 computers
Scanned by Martin Buchty, uploaded by Oliver Weissflach,
improved by William Levak
- ps-128.gif
- External switching power supply for the flat Commodore 128. This looks
like a hand-made copy of the Mitsumi power supply schematic, Commodore
part number 252449-01, page 78 of the service manual.
- ps-128d-german.gif
- Internal switching power supply for the 128D (plastic case), German version
(Schaffer BV 223-5-04008)
- ps-128d-japanese.gif
- Internal switching power supply for the 128D (plastic case), Japanese version
(Nagano Japan Radio Co. Ltd, 310639-03, NJD-1978)
- ps-128dcr-usa.gif
- Internal switching power supply for the 128DCR (metal case), USA version;
includes measurement points and expected waveforms
- ps-128dcr1.gif
- Internal switching power supply for the 128DCR (metal case), 1st version
(linearly regulated 12 volts DC output)
- ps-128dcr2.gif
- Internal switching power supply for the 128DCR (metal case), 2nd version
(Tohoku Metal Industries 1403Et, 5628-C001-00)
- servicemanuals/
- C128D-1571_Diagnostic_Manual_v1.2_1.3_314855-03_1988_Oct.pdf
- C128_Developers_Package_for_Commodore_6502_Development_(1987_Oct).pdf
- C128_Diagnostic_Instruction_and_Troubleshooting_Manual_(314060-01-02).pdf
- Commodore_128_128D_Service_Manual_1987_Nov.pdf
- Commodore_128_128D_Service_Manual_314001-08_(1987_Nov).pdf
- Commodore_128_128D_Service_Manual_314001-08_(1987_Nov)_Alt_Ver.pdf
- Commodore_128_Service_Manual_Preliminary_314001-07_(1985_Aug)_(missing_pages_26-45).pdf
- manual/
- Service Manual C-128/C128D Computer, November 1987, PN-314001-08
- 00-title.gif
- Title page
- 00.gif
- Table of contents
- 01.gif
- Specifications
- 02.gif
- Parts list
- 03.gif
- Block diagram (wide sheet)
- 04.gif
- Bus architecture
- 05.gif
- 06.gif
- 8502 microprocessor
- 07.gif
- 08.gif
- Z-80 microprocessor
- 09.gif
- 10.gif
- 11.gif
- Memory architecture
- 12.gif
- 13.gif
- 14.gif
- 15.gif
- Read Only Memory
- 16.gif
- 17.gif
- Random Access Memory
- 18.gif
- 19.gif
- 20.gif
- Memory Management Unit
- 21.gif
- 22.gif
- 23.gif
- 24.gif
- 25.gif
- 26.gif
- 27.gif
- 28.gif
- Programmed Logic Array
- 29.gif
- 30.gif
- 8701 clock generator
- 31.gif
- Video interface
- 32.gif
- 33.gif
- 8564 Video Interface Chip
- 34.gif
- 35.gif
- 36.gif
- 8563 Video Controller
- 37.gif
- 38.gif
- 39.gif
- 8568 CRT Controller
- 40.gif
- 41.gif
- 8580 Sound Interface Device
- 42.gif
- 43.gif
- 44.gif
- 45.gif
- 46.gif
- 47.gif
- Floppy disk drive read/write head amplifier
- 48l.gif
- 48r.gif
- 49.gif
- Input/Output circuits: Cassette interface
- 50.gif
- 51.gif
- Keyboard
- 52.gif
- Expansion bus
- 53.gif
- 54.gif
- Serial bus
- 55.gif
- 56.gif
- Troubleshooting: Common line definitions
- 57.gif
- Common ICs (pin assignments and logic)
- 58.gif
- 59.gif
- 60.gif
- 61.gif
- 62.gif
- 63.gif
- Board layout, PCB assy #310379 revision 6. Identifying factor:
On solder side of board at the expansion bus, CN1, the artwork
#310381 rev. 6 appears.
- 64.gif
- PCB assembly #310379 rev. 6
- 65.gif
- 66l.gif
- 66r.gif
- I/O - Control Ports, Keyboard, User Port, Serial Port, Cassette Port
Schematic 310378 rev. 6, sheet 1 of 4
- 67l.gif
- 67r.gif
- Microprocessors, MMU, SID, PLA, power supply
Schematic 310378 rev. 6, sheet 2 of 4
- 68l.gif
- 68r.gif
- Video, Clock, Reset
Schematic 310378 rev. 6, sheet 3 of 4
- 69l.gif
- 69r.gif
- RAM, ROM
Schematic 310378 rev. 6, sheet 4 of 4
- 70.gif
- Board layout, PCB ASSY #310379 revision 7. Identifying factor:
On solder side of board at the expansion bus, CN1, the artwork
#310381 rev. 7 appears.
- 71.gif
- PCB assembly #310379 rev. 7
- 72.gif
- 73l.gif
- Quick reference (table of topics and page numbers)
- 73r.gif
- I/O - control ports, keyboard, user port, serial port, cassette port
Schematic 310378 rev. 7, sheet 1 of 4
- 74l.gif
- Quick reference (table of topics and page numbers)
- 74r.gif
- Microprocessors, MMU, SID, PLA, power supply
Schematic 310378 rev. 7A, sheet 2 of 4
- 75l.gif
- Quick reference (table of topics and page numbers)
- 75r.gif
- Video, clock, reset
Schematic 310378 rev. 7A, sheet 3 of 4
- 76l.gif
- Quick reference (table of topics and page numbers)
- 76r.gif
- RAM, ROM
Schematic 310378 rev. 7, sheet 4 of 4
- 77.gif
- RF modulator
- 78.gif
- Power supply schematic - for reference only: Mitsumi - PN-252449-01
- 79.gif
- Power supply schematic - for reference only: Dee-Van - PN-252449-03
- 80l.gif
- C128D major parts
- 80r.gif
- Service parts reference diagram: "explosion diagram" of the C128DCR
- 81l.gif
- Componets (sic) parts list - PCB assembly 250477
- 81r.gif
- Board layout - PCB assembly 250477-01 (C128DCR)
- 82.gif
- Schematic 252451, sheet 1 of 5
- 83.gif
- Schematic 252451, sheet 2 of 5
- 84.gif
- Schematic 252451, sheet 3 of 5
- 85.gif
- Schematic 252451, sheet 4 of 5
- 86.gif
- index.html
- Schematic 252451, sheet 5 of 5 (floppy disk drive controller)
- c64/
- Here are some schematic diagrams of the Commodore 64.
- 250469-rev.A-left.gif
- 250469-rev.A-right.gif
- Commodore 64C PCB Assembly number 250469
These are Schematic Numbers 252311 or 252312
Commodore 64c rev.A and rev.B (new design). The 64c boards have the
following texts: PCB ASSY NO. 250469 and Schematic NO. 252311 REV.A (or B on
newer boards). The difference between the two revisions is in the Gate
Array chip: The one in rev.B includes COLOR RAM. That is why only the
right half of the schematic diagram differs. The REV.A schematics
also has the part number 252312.
- 250469-rev.A.pdf
- Commodore 64C PCB Assembly number 250469 drawn by Falk Brunner
- 250469-rev.B-corrected2.gif
- 250469-rev.B-left-corrected2.gif
- 250469-rev.B-right-corrected.png
- 250469-rev.B-right-corrected2.gif
- 250469-rev.B-right.gif
- 250469_bne-1.gif
- 250469_bne-2.gif
- Another schematic of the C64 BN/E motherboard
These are Schematic Numbers 252311 or 252312
- 251138-1of2-combined.gif
- 251138-1of2-left.gif
- 251138-1of2-right.gif
- 251138-2of2-combined.gif
- 251138-2of2-left.gif
- 251138-2of2-right.gif
- Commodore 64 PCB Assembly Number 250407-04 Rev A (CR)
Schematic diagram 251138 from the Service Manual
- 251138-sheet1of2.gif
- 251138-sheet2of2.gif
- 251469-1of2.gif
- 251469-2of2.gif
- Commodore 64 PCB Assembly Number 250425-01 Rev B and 240441-01 Rev B-2.
Schematic diagram 251469 from the Service Manual
- 252278-1.gif
- 252278-2.gif
- Commodore 64 schematic diagram 252278. This seems to be an intermediate
cost-reduced version, with 64kbÃ4 memory chips but small ROMs.
These are for PCB Assembly Number 250466 Rev B-3
- 252312-left.gif
- 252312-right.gif
- A bit better scan of the 250469 REV.A, with 8 levels of gray.
For PCB Assembly Number 250469 Rev E
- 326100.png
- Commodore MAX Machine schematic diagram (also known as "VICKIE", VIC-10
and VC-10). The original was very noisy; the contrast was improved after
scanning. In the scanning process, the top left and bottom right corners
were omitted by mistake. The bottom right corner has been augmented.
- 326106-1of2-left.gif
- 326106-1of2-right.gif
- 326106-1of2.gif
- 326106-2of2-left.gif
- 326106-2of2-right.gif
- 326106-2of2.gif
- 326106-cpu-left.gif
- 326106-cpu-right.gif
- 326106-vic-left.gif
- 326106-vic-right.gif
- Commodore 64 PCB Assembly 326298-01 Rev A motherboards.
Schematic diagram 326106 from the Service Manual. These are
Schematics for cpu and vic scanned with 360 DPI, 2 colours. This seems
to be the same (buggy) schematic that was published in the Commodore 64
Programmer's Reference Guide, but has been partially translated into German.
The vic part contains the ROMs, SIDs, Video Controller, RAMs, Address-
decoding, Expansion Port and User Port. The cpu part contains the Port
elements (CIA), CPU, AC-Adaptor, Timer, Port Layout. All resistors are
0.25W ±5% and all capacitors are in µF, unless otherwise stated.
- 326298_resetcircuit.jpg
- Reset circuit in early 326298 boards.
- C64SchematicP1.png
- Page 1, based on schematic from ProgRefGuide - by Carsten Jensen
- C64SchematicP2.png
- Page 2, based on schematic from ProgRefGuide - by Carsten Jensen
- Modulator_MD6_VA3403_UE3603.jpg
- RF Modulator partial schematics, drawn by Adrian Black
- README
- Parts and Firmware revisions for the c64
- c64-cassette-io.gif
- A block diagram of the Commodore 64 cassette I/O circuitry. Taken from the
SAMS C64 Troubleshooting Guide.
- c64-powersupply.gif
- A block diagram of the Commodore 64 internal power supply (how the
+12V, +9V and TOD clock signals are generated from the 9V AC input).
Taken from the SAMS C64 Troubleshooting Guide.
- c64-r1.chips.gif
- A chip location diagram of the first C64 board revision. Assy number
unknown, or maybe 251138. Taken from the SAMS C64 Troubleshooting Guide.
- c64-video.gif
- A block diagram of the video circuitry in the first C64 board revision.
Taken from the SAMS C64 Troubleshooting Guide.
- c64_external_power_supply_902503-02.png
- PS Schematic based on William Levak's, with corrections by Dave Buchan
- c64_scope.mhtml
- C64 scope reading, from http://tech.guitarsite.de
- c64bus.gif
- A block diagram of the bus signals in the C64.
- c64extps.gif
- Commodore 64 Power Supply, part no. 902503-02, input 116V 60Hz 40W.
This is the North American power supply that can be taken apart.
The schematic was drawn by William Levak. According to him, the
transistor and the 300 ohm resistor can be removed and replaced with a
standard +5V 750mA voltage regulator, which is much more reliable.
- ciasid.gif
- CIA and SID pinouts and general data
- cpupla.gif
- 6510 and PLA pinouts and general data
- maxschematic.jpg
- Schematics of the Max Machine
- modulator-251025.gif
- Modulator schematic 251025 from the Service Manual
- modulator-251696.gif
- Modulator schematic 251696 from the Service Manual
- ultimax.gif
- Commodore VIC-10, a.k.a. UltiMax a.k.a. "Vickie" schematic diagram, drawn
by Ruud Baltissen. For more information on this extremely rare machine,
see http://www.funet.fi/pub/cbm/html/c64/ultimax.html.
See also 326100.png.
- cartridges@ (link)
- drives@ (link)
- firmware@ (link)
- manual-html/
- manual/
- Service Manual, Model C64 Computer, Feb. 1985 PN-314001-02
- c64--title.gif
- title page
- c64-00.gif
- contents
- c64-01.gif
- specifications
- c64-02.gif
- major parts
- c64-03.gif
- block diagram
- c64-04.gif
- c64-05.gif
- c64-06.gif
- c64-07.gif
- c64-08.gif
- c64-09.gif
- c64-10.gif
- c64-11.gif
- c64-12.gif
- c64-13.gif
- circuit theory
- c64-14.gif
- c64-15.gif
- c64-16.gif
- troubleshooting guide
- c64-17.gif
- board identification
- c64-18.gif
- board layout #326298-01
- c64-19.gif
- c64-20.gif
- parts list for 326298
- c64-21l.gif
- 6526 and 6581 pinouts
- c64-21r.gif
- schematic 326106 sheet 1 of 2
- c64-22l.gif
- RAM information
- c64-22r.gif
- schematic 326106 sheet 2 of 2
- c64-23.gif
- board layout #250407-04
- c64-24.gif
- c64-25.gif
- parts list for 250407-04
- c64-26l.gif
- modulator schematic #251025
- c64-26r.gif
- schematic 251138 sheet 1 of 2
- c64-27l.gif
- 6510 and PLA pinouts
- c64-27r.gif
- schematic 251138 sheet 2 of 2
- c64-28.gif
- board layout #250425-01
- c64-29.gif
- c64-30.gif
- parts list for 250425-01
- c64-31l.gif
- modulator schematic #251696
- c64-31r.gif
- schematic #251469 sheet 1 of 2
- c64-32l.gif
- video chip pinout
- c64-32r.gif
- schematic #251469 sheet 2 of 2
- servicemanuals/
- C64-C64C_Service_Manual_314001-03_(1992_Mar).pdf
- C64GS_Tech_Data_400401-01_(1990_May).pdf
- C64_Diagnostic_Instruction_and_Troubleshooting_Manual_(326070-01).pdf
- C64_Service_Manual_314001-02_(1985_Feb) .pdf
- C64_Service_Manual_314001-02_(1985_Feb)_Drean_(ES).pdf
- C64_Service_Manual_314001-02_(1985_Mar).pdf
- C64_Service_Manual_314001-02_(1985_Sep).pdf
- c64 computer technical manual.pdf
- C64 Technical Manual and parts lists
- sx-64/
- 251103_l.gif
- 251103_r.gif
- The SX-64 CPU board, rev.A. Assy number 251103.
- 251107_l.gif
- 251107_r.gif
- The SX-64 I/O board, rev.A. Assy number 251107.
- 251110_l.gif
- 251110_r.gif
- The SX-64 FDD board, rev.A. Assy number 251110.
- SX-64_Monitor_(PAL)_and_Power_Supply.pdf
- Service Manual for SX-64 Monitor and PS
- SX-64_Portable_Computer_Schematics.pdf
- SX64_technical_manual.pdf
- Technical and Service manuals for SX-64
- Techtopics_1986_12_Update_SX64PSU.pdf
- Brief notes on sx-64 power supply
Official SX 64 Portable Computer Schematics, in PDF format
- power_l.gif
- power_r.gif
- The SX-64 power supply.
- sx64schematics.zip
- c65/
- C64DX_aka_C65_System_Specifications_Preliminary_(1991_Mar).pdf
- System specs for C65, official Commodore document
- C65 Rev 2A Schematic.pdf
- C65 board rev 2A schematic, drawn by Wayne Sander
- C65 Rev 5 Schematics (watermarked).pdf
- Official C65 schematics.
- C65Schematic_Page6of7_FDC.jpg
- A single page of the official C65 schematics from Fred Bowen.
- C65_Keyboard_Layouts-313369.pdf
- C65_Modulator_RF-313371.pdf
- C65_PCB_Artwork_revA-313368.pdf
- C65 rev 2B official motherboard artwork
- C65_PCB_Assembly_rev2B-313365.pdf
- C65 rev 2B components list and placement
- C65_PCB_Fabrication_rev1-313367.pdf
- C65 Fabrication drawing
- C65_Power_Supply_External-313375.pdf
- C65_Schematic_revB-313366.pdf
- C65 schematic (rev 5) from 8/91
- C65_Schematic_revC-313366.pdf
- C65 schematic (rev 5) from 8/91
- C65_drawing_tree_revA-313345.gif
- C65 Assembly components
- C65_schematic_revA-313366.jpg
- C65 schematic (unknown revision) from 1/91
- c65 Rev 2B (watermarked).pdf
- Official C65 schematics.
- rev-3/
- c65_revB_rev3_schematic_p1.jpg
- c65_revB_rev3_schematic_p2.jpg
- c65_revB_rev3_schematic_p3.jpg
- c65_revB_rev3_schematic_p4.jpg
- c65_revB_rev3_schematic_p5.jpg
- c65_revB_rev3_schematic_p6.jpg
- c65_revB_rev3_schematic_p7.jpg
- c900/
- C900 Floppy Specification.pdf
- Z8000HR Hardware Specification.pdf
- Z8000_HR_Display_Card_Schematic.pdf
- Schematic of C900 hi-res display card
- Z8000_Schematics.pdf
- c900-chips.txt
- Inventory of C900 ics
- pet/
- 4000_Series_4016-4032_Technical_Reference.pdf
- Technical Reference Manual for 4000 series PETs
- PetGraphicsKeyboardMatrix.pdf
- Matrix for the all PET graphic keyboards
- answers.txt
- Some answers to questions about the PET system boards. Written by
William M. Levak.
- diagnostics.txt
- Description for the diagnostic connectors for the original PET.
Written by William M. Levak.
- 2001/
- The PET 2001, the first microcomputer by Commodore.
- 2001_main_logic_assembly.pdf
- Parts list and positions for 2001-8
- 320008-2.gif
- 320008-3.gif
- Schematic 320026 sheets 2 and 3 of 3 for circuit board 320008 with 6540
ROMs and 6550 RAMs.
- 320008.pdf
- Schematic 320026 for circuit board 320008 with 6540 roms and 6550 RAMs.
- 320081-2.gif
- 320081-3.gif
- Schematic 320082 sheets 2 and 3 of 3 for circuit board 320081 with 2316B
ROMs and 6550 RAMs.
- 320081.pdf
- Schematic 320082 for circuit board 320081 with 2316B ROMs and 6550 RAMs.
- 320130-1.gif
- Schematic 320130 sheet 1 of 3. There were four variations of the original
PET(static board). This first sheet applies to all.
- 320132-2.gif
- 320132-3.gif
- Schematic 320130 sheets 2 and 3 of 3 for circuit board 320132 with 6540
ROMs and 2114 RAMs.
- 320132.pdf
- Schematic 320130 for assembly 320132 with 6540 roms and 2114 ram
- 320137-2.gif
- 320137-3.gif
- Schematic 320135 sheets 2 and 3 of 3 for circuit board 320137 with 2316B
ROMs and 2114 RAMs.
- 320137.pdf
- Schematic 320135 for circuit board 320137 with 2316B ROMs and 2114 RAMs.
- PET-Shack PET 2001 Bundle.pdf
- Bundle of service docs and datasheets that from Pet Shack. A good companion
to the 2001 schematics.
- notes-2.gif
- Notes to go with video board schematic.
- parts-1.gif
- parts-2.gif
- parts-3.gif
- Parts list for the system board. These are very early lists and do not
list any upgrade ROMs.
- parts-4.gif
- parts-5.gif
- parts-6.gif
- Parts list for the video board.
- video-1.gif
- Schematic of the video board.
- video-2.gif
- Schematic 320032 for second version of the video board.
- video-3.gif
- Schematic 320033 for third version of the video board.
- video-layout.gif
- Video board parts layout. The original is in black with blue shading.
The quality of the printed copy may depend critically on the quality of
your printer.
- 2001N/
- This is the service information on the 2001N/3000/4000 (no CRTC).
This is the dynamic system board.
- 320349-1.gif
- Schematic 320349 page 1 of 9, microprocessor-memory expansion
- 320349-2.gif
- Schematic 320349 page 2 of 9, IEEE-488 interface
- 320349-3.gif
- Schematic 320349 page 3 of 9, cassette & keyboard
- 320349-4.gif
- Schematic 320349 page 4 of 9, ROMs
- 320349-5.gif
- Schematic 320349 page 5 of 9, RAMs
- 320349-6.gif
- Schematic 320349 page 6 of 9, master timing
- 320349-7.gif
- Schematic 320349 page 7 of 9, Display logic
- 320349-8.gif
- Schematic 320349 page 8 of 9, Display RAMs
- 320349-9.gif
- Schematic 320349 page 9 of 9, voltage regulator
- 320349.pdf
- Schematic for dynamic system board
- 320351-1.gif
- 320351-2.gif
- 320351-3.gif
- 320351-4.gif
- 320351-5.gif
- parts list
- 320351-6.gif
- parts layout and jumper information
- 321445.gif
- Schematic for 9" CRT display (later version than that with the 2001
schematics)
- 321446.gif
- Parts layout for 9" CRT display, schematic 321445
- 321447-01.gif
- 321447-02.gif
- 321447-03.gif
- 321447-04.gif
- 321447-05.gif
- 321447-06.gif
- 321447-07.gif
- 321447-08.gif
- 321447-09.gif
- 321447-10.gif
- Oscilliscope waveforms for test points indicated on 321445
- Logic_Diagram_Dynamic_PET_CBM_3032_4032.pdf
- Schematic 320349 for Dynamic PET, scanned by retro-commodore.eu
- PETkeyboardMatrix.gif
- Drawing of keyboard matrix and pins by Larry Kraemer
- cbm3032keyboardPCB.jpg
- CBM 3032 Keyboard PCB hires
- the_dynamic_pet.pdf
- Parts List and jumper settings for dynamic PET
- 8032/
- 320284.gif
- Business keyboard specifications
- 321448.gif
- 12" CRT display schematic
- 321449-8032sk-restored.jpg
- 8032SK monitor board restored by Gary Clark with hold-down
circuit added.
- 321449.gif
- 12" CRT display parts layout
- 321450-01.gif
- 321450-02.gif
- 321450-03.gif
- 321450-04.gif
- 321450-05.gif
- 321450-06.gif
- 321450-07.gif
- 321450-08.gif
- 321450-09.gif
- 321450-10.gif
- Oscilliscope traces of test points indicated on 321448
- 8032029-01.gif
- schematic 8032029 sheet 1 of 11, CPU & memory expansion
- 8032029-02.gif
- schematic 8032029 sheet 2 of 11, IEEE-488 interface
- 8032029-03.gif
- schematic 8032029 sheet 3 of 11, cassette & keyboard
- 8032029-04.gif
- schematic 8032029 sheet 4 of 11, ROMs
- 8032029-05.gif
- schematic 8032029 sheet 5 of 11, main RAM
- 8032029-06.gif
- schematic 8032029 sheet 6 of 11, master timing
- 8032029-07.gif
- schematic 8032029 sheet 7 of 11, display address mux
- 8032029-08.gif
- schematic 8032029 sheet 8 of 11, dot gen & display RAMs
- 8032029-09.gif
- schematic 8032029 sheet 9 of 11, odd display RAMs
- 8032029-10.gif
- schematic 8032029 sheet 10 of 11, CRTC and sync buffers
- 8032029-11.gif
- schematic 8032029 sheet 11 of 11, voltage regulator
- 8032030-1.gif
- 8032030-2.gif
- 8032030-3.gif
- 8032030-4.gif
- 8032030-6.gif
- parts list for schematic 8032029
- 8032034.gif
- schematic for 12" display (another version)
- 8032035.gif
- parts layout for 8032034
- 8032051-1.gif
- 8032051-2.gif
- parts for main power supply
- 8032051-3.gif
- Main power supply parts layout and wiring diagram
(this power supply is used in all later PETs and is almost
identical to the power supply in previous PETs)
- Commodore_8032_Tech_Manual.pdf
- Full Service Manual for PET/CBM 8032 (B&W, poor scan)
- Commodore_8032_Tech_Manual_new.pdf
- Commodore 8032 Tech Manual, cleaner scan from Nico de Vries
- 8096/
- PET_64K_REKO.zip
- Includes images and SCH file
Reverse Engineered schematics by Andre Fachat
- pet_64k.pdf
- Reverse Engineered schematics by Andre Fachat
- 8296/
- Commodore 8296 schematic diagram
- 324644-1of9.gif
- CPU, ROM & Memory Expansion
- 324644-2of9.gif
- IEEE488 Interface
- 324644-3of9.gif
- User Port, Cassette & Keyboard
- 324644-4of9.gif
- Main Dynamic RAM & Multiplexers
- 324644-5of9.gif
- Video Display
- 324644-6of9.gif
- Master Timing, Oscillator & Reset
- 324644-7of9.gif
- Power Supply
- 324644-8of9.gif
- 64k-Dyn RAM & Logic, Addon
- 324644-9of9.gif
- Block Diagram
- 8296dpsu.jpg
- 8296D Power Supply, courtesy Rdiger Schuldes
- CBM700_CRT_Schematics.pdf
- Schematics for CRT used in CBM 700 series, but also the 8296 and 8296D
- CBM8296_ServiceManual_DinA4_alle.pdf
- 8296 Service Manual, provided by Steve Gray
- parts.txt
- Commodore 8296 parts list, composed by William Levak.
- SuperPET/
- SuperPET or MicroMainFrame 9000 additional boards. A later version
has all boards combined into one.
- 324037-1.gif
- 324037-2.gif
- Schematic of the 6809 system board
- 324038-1.gif
- 324038-2.gif
- 324038-3.gif
- 324038-4.gif
- Parts list for the 6809 system board
- 324038-5.gif
- Parts layout for the 6809 system board
- 324041-1.gif
- 324041-2.gif
- 324041-3.gif
- Schematics for 64K memory board (not compatible with the 8096 64K board)
- 324042-1.gif
- 324042-2.gif
- 324042-3.gif
- 324042-4.gif
- Parts list for the memory board
- 324042-5.gif
- Parts layout for the memory board
- 324052.gif
- Assembly diagram for SuperPET boards
- 324055.gif
- Schematic for 6702 daughter board. (The function of the 6702 is unknown.
Commodore refused to provide any information on this chip, claiming it was
proprietary information.)
- 324056.gif
- Parts list and layout of the 6702 board
- 9000007-1.gif
- 9000007-2.gif
- 9000007-3.gif
- Parts list for the combined SuperPET board
- 9000016.gif
- Schematic for the combined SuperPET board
- 9000035.gif
- SP9000TechRef.pdf
- Commodore SP9000 Tech Ref Manual, adapted from scan by commodore.ca
- SuperPET-RudysDiagManuals.zip
- Diagnostic manuals and software from Rudy's Retro Intelligence
Assembly diagram for the combined SuperPET board
- cash_register/
- Schematics for Universal CMOS PET, board 4090055,
and "Magic Board" printer interface
- 4090007-01.jpg
- "Magic Board" Printer Interface PCB, Page 1
- 4090007-02.jpg
- "Magic Board" Printer Interface PCB, Page 2
- 4090007-03.jpg
- "Magic Board" Printer Interface PCB, Page 3
- 4090035.jpg
- "Magic Board" Printer Interface Functional Diagram
- 4090055-01.jpg
- CPU & Memory Expansion
- 4090055-02.jpg
- IEEE-488
- 4090055-03.jpg
- Cassette & Keyboard
- 4090055-04.jpg
- ROMS
- 4090055-05.jpg
- Main RAM
- 4090055-06.jpg
- Master Timing & Voltage Regulator
- 4090055-07.jpg
- Display Address MUX
- 4090055-08.jpg
- Dot Gen & Even Display RAM
- 4090055-09.jpg
- Odd Display RAMs
- 4090055-10.jpg
- CRTC & Sync Buffers
- firmware@ (link)
- pictures@ (link)
- drives@ (link)
- firmware@ (link)
- ports/
- Datasette_pinout.gif
- Datasette 1 & 2 pinouts
- IEEE-488_pinout.gif
- IEEE-488 pinout, and connector from 8296
- PET-N_Video_pinout.gif
- Video pinout from 2001-N onward
- PET_Keyboard_pinout.gif
- Keyboard connector pinout
- PET_User_Port_pinout.gif
- PET user port pinout
- re/
- Here you will find the schematic diagrams of the Commodore PET computers
drawn by Ruud Baltissen. Everything else is covered except the power
supply and the power connector.
- 3008-150dpi.gif
- 3008-75dpi.gif
- 3008.gif
- The PET 3008 schematic diagram.
- 3008.hdf
- 3008.sch
- 3008.txt
- Release notes for the PET 3008 schematic diagram.
- 8032.gif
- The schematic diagram produced at 75 dpi, 2752x1884 pixels.
- 8032.txt
- Release notes for the PET 8032 schematic diagram.
- univ/
- This is the universal system board used in the 4000-12 and later 8032
computers.
- 8032032.pdf
- Schematic #8032029 for 8032
- 8032080-1.gif
- 8032080-2.gif
- 8032080-3.gif
- 8032080-4.gif
- 8032080-5.gif
- 8032080-7.gif
- parts list for universal system board
- 8032081-01.gif
- 8032081-02.gif
- 8032081-03.gif
- 8032081-04.gif
- 8032081-05.gif
- 8032081-06.gif
- 8032081-07.gif
- 8032081-08.gif
- 8032081-09.gif
- 8032081-10.gif
- 8032081-11.gif
- Schematics for the universal system board. Most are the same as the 8032
system board, but with the addition of jumpers to be configured as a 40
col. computer.
- Commodore_Training_40xx_80xx_Service_(En-De).pdf
- Service, Technical, and Programming info on the Univ PET board, scanned by
retro-commodore.eu
- display_321448.pdf
- Schematic 321448 for 12" display board
- display_8032032.pdf
- display_assembly_list.pdf
- Display assembly parts and cross reference
- display_waveforms_321450.pdf
- 12" display waveforms
12" display board schematic and parts
- univ2/
- Universal system board (later version). There are many small changes,
mostly ferrite beads, and filter capacitors. There are also fewer memory
options on this board.
- 8032087-01.gif
- 8032087-02.gif
- 8032087-03.gif
- 8032087-04.gif
- 8032087-05.gif
- 8032087-06.gif
- 8032087-07.gif
- 8032087-08.gif
- 8032087-09.gif
- 8032087-10.gif
- 8032087-11.gif
- System board schematics, pages 1 to 11 of 11. Titles are the same as 8032
and previous universal board.
- 8032087.pdf
- System board schematics
- 8032090-1.gif
- 8032090-2.gif
- 8032090-3.gif
- 8032090-4.gif
- 8032090-5.gif
- parts list for system board.
- 8032090-7.gif
- parts layout and jumper configuration.
- plus4/
- 264_Hardware_Spec.pdf
- C= Specifications, timing and other tech info about 264 computers and ics.
- 264_Hardware_Spec_DocE.jpg
- C= Timing diagram for 264 computers.
- 264_Hardware_Spec_OCR.pdf
- Same as above, but with OCRed text, and lacking the cover images.
- C16_Service_Manual_314001-03_(1984_Oct).pdf
- C16_Service_Manual_Preliminary_314001-03_(1984_Oct).pdf
- C16partial.png
- Partial schematic
- Plus_4_Service_Manual_314001-04_(1984_Oct).pdf
- Plus_4_Service_Manual_Preliminary_314001-004_(1984_Oct).pdf
- Plus_4_Technical_Docs.pdf
- c116-251239-1.gif
- Commodore 116 schematic 251239, sheet 1 of 3. Expansion port, cassette port,
audio/video connector, RF modulator, power supply, clock circuitry.
- c116-251239-2.gif
- Commodore 116 schematic 251239, sheet 2 of 3. TED, processor, joysticks,
keyboard, ROM, RAM.
- c116-251239-3.gif
- Commodore 116 schematic 251239, sheet 3 of 3. PLA and address decoding.
- c16-251788-1of3-left-right-merged.png
- Commodore 16 schematic 251788, sheet 1 of 3. Expansion port, cassette port,
audio/video connector, RF modulator, power supply, clock circuitry. Merged by
Roland Tobiasch
- c16-251788-1of3-left.gif
- c16-251788-1of3-right.gif
- c16-251788-2of3-left-right-merged.png
- Commodore 16 schematic 251788, sheet 2 of 3. TED, processor, joysticks,
keyboard, ROM, RAM. Merged by Roland Tobiasch
- c16-251788-2of3-left.gif
- c16-251788-2of3-right.gif
- c16-251788-3of3-left-right-merged.png
- Commodore 16 schematic 251788, sheet 3 of 3. PLA and address decoding.
Merged by Roland Tobiasch
- c16-251788-3of3-left.gif
- c16-251788-3of3-right.gif
- c16-251788-title.gif
- Commodore 16 schematic 251788, title page.
- c64_plus_schematics.zip
- Schematics for "C64 Plus" computer
- connectors-1.jpg
- Commodore plus/4 and C16 connectors. User port (plus/4 only) and
cartridge port. Scanned from a Hungarian magazine.
- connectors-2.jpg
- Commodore plus/4 and C16 connectors, second part.
- p4-left.jpg
- Commodore plus/4 schematic sheet, left part. This is a very
high-resolution scan taken from a Hungarian magazine.
- p4-right.jpg
- Commodore plus/4 schematic sheet, right part. This is a very
high-resolution scan taken from a Hungarian magazine.
- parts.txt
- Parts list for Plus/4 and C16, by William Levak
- plus4-310164-1of4.gif
- plus4-310164-2of4.gif
- plus4-310164-3of4.gif
- plus4-310164-4of4.gif
- Commodore plus/4 schematic 310164 from the German plus/4 user's guide.
- plus4-troubleshooting-1of4.gif
- plus4-troubleshooting-2of4.gif
- plus4-troubleshooting-3of4.gif
- plus4-troubleshooting-4of4.gif
- Commodore Techtopics 1984 issue 6. Troubleshooting the plus/4.
- powersupply.gif
- Commodore plus/4 power supply
- timing.gif
- Commodore plus/4 timing (Phi 0 and Phi 2 signals in the single clock
and twice clock modes)
- drives@ (link)
- firmware@ (link)
- manual/
- Service Manual Model Plus 4 Computer Oct. 1984 PN-314001-04
- p4--title.gif
- title page
- p4-00.gif
- table of contents
- p4-01.gif
- p4-02.gif
- specifications and overview
- p4-03l.gif
- case parts and accessories
- p4-03r.gif
- drawing of Plus/4
- p4-04.gif
- parts layout
- p4-05.gif
- p4-06.gif
- parts list for circuit board 310163-01
- p4-07l.gif
- keyboard matrix, 7501 & 7360 pinouts
- p4-07r.gif
- schematic 310164(1 of 4)
- p4-08l.gif
- 6551, PLA & 6529 pinouts and data
- p4-08r.gif
- schematic 310164(2 of 4)
- p4-09l.gif
- RAM pinout and sources, functional diagram
- p4-09r.gif
- schematic 310164(3 of 4)
- p4-10l.gif
- ROM pinouts
- p4-10r.gif
- schematic 310164(4 of 4)
- p4-11.gif
- RF modulator layout and schematic #251844
- p4-12.gif
- RF modulator layout and schematic #251311
- p4-13.gif
- p4-14.gif
- p4-15.gif
- p4-16.gif
- troubleshooting aides
- p4-17.gif
- line definitions
- p4-18.gif
- engineering change - serial port, C-64, C-16, PLUS 4
- vic20/
- The VIC-20 and the VIC-20CR
- 251027l1.gif
- VIC-20CR rev.D (NTSC, new design). Assy number 251027-01.
- 251027l2.gif
- VIC-20CR rev.D (NTSC, new design). Assy number 251027-01.
- 251027l3.gif
- VIC-20CR rev.D (NTSC, new design). Assy number 251027-01.
- 251027r1.gif
- VIC-20CR rev.D (NTSC, new design). Assy number 251027-01.
- 251027r2.gif
- VIC-20CR rev.D (NTSC, new design). Assy number 251027-01.
- 251027r3.gif
- VIC-20CR rev.D (NTSC, new design). Assy number 251027-01. The PAL model
has a crystal frequency of 4433618 Hz, and there is an extra 56pF capacitor
on the solder side of the board, soldered parallel to R5.
- 324001-02a.gif
- VIC-20cr NTSC. Assy number 324001-02. Scanned by Francois Leveille.
- 324001-02b.gif
- VIC-20cr NTSC. Assy number 324001-02. Scanned by Francois Leveille.
- 324001-02c.gif
- VIC-20cr NTSC. Assy number 324001-02. Scanned by Francois Leveille.
- 324001_1.gif
- VC-20 rev.B (PAL, old design). Assy number 324001-03. Bad scanning quality.
- 324001_2.gif
- VC-20 rev.B (PAL, old design). Assy number 324001-03. Bad scanning quality.
- 324001_3.gif
- VC-20 rev.B (PAL, old design). Assy number 324001-03. Bad scanning quality.
- Commodore_VIC-1001_schematic.pdf
- VIC-1001 schematic, scanned by Andy Finkel
- VIC-20 Schematic -Version E.pdf
- Main logic board Version E. Possibly Part No 1001006
- VIC-20_The_Friendly_Computer_Technical_Manual_(PN_990440).pdf
- Tech manual with schematics
- VIC20Reloaded-1.1-002_sch.pdf
- VIC-20 Reloaded motherboard schematics
- mem.gif
- 2048k*8 SRAM pinout and general data. VIA pinout.
- parts.txt
- Parts list for VIC-20 computer, from William Levak
- vic20-left.tiff
- vic20-middle.tiff
- vic20-right.tiff
- This diagram is scanned from the Commodore VIC-20 Programmer's Reference
guide. It describes an early NTSC motherboard and most probably contains
some errors, like the Commodore 64 schematic from the Commodore 64 PRG
does. Possibly Part No 1001006
- vic20bus.gif
- A block diagram of the VIC-20 bus signals.
- vic20mod.gif
- The VIC-20 RF modulator (PAL).
- cartridges@ (link)
- drives@ (link)
- firmware@ (link)
- datassette/
- Datasette service manual model C2N/1530/1531, preliminary, Oct. 1984
PN-314002-02. Pages scanned in two parts are designated "l" and "r" for
the left and right parts.
- C2N-1530-1531_Service_Manual_Preliminary_314002-002_(1984_Oct).pdf
- c2n.gif
- This schematic is almost identical with the Commodore circuit board NP-090.
It uses two dual op-amps instead of one quad op-amp.
- cas--title.gif
- title page
- cas-00.gif
- contents
- cas-01.gif
- cas-02.gif
- specifications, overview
- cas-03.gif
- cas-04.gif
- cas-05.gif
- cas-06.gif
- troubleshooting guide
- cas-07.gif
- PCB layout for #320009
- cas-08l.gif
- parts list for #320009
- cas-08r.gif
- schematic for #320009
- cas-09.gif
- PCB layout for #320109
- cas-10l.gif
- parts list for #320109
- cas-10r.gif
- schematic for #320109
- cas-11.gif
- PCB layout for #320275
- cas-12l.gif
- parts list for #320275
- cas-12r.gif
- schematic for #320275
- cas-13.gif
- PCB layout for #CMR-001-0
- cas-14.gif
- wiring diagram for #CMR-001-0
- cas-15l.gif
- parts list for #CMR-001-0
- cas-15r.gif
- schematic for #CMR-001-0
- cas-16.gif
- wiring diagram for #NP-090
- cas-17l.gif
- parts list for #NP-090
- cas-17r.gif
- schematic for #NP-090
- cas-18.gif
- PCB layout for #017-5001-01
- cas-19.gif
- wiring diagram for #017-5001-01
- cas-20l.gif
- parts list for #017-5001-01
- cas-20r.gif
- schematic for #017-5001-01
- cas-update.gif
- datasette_schematic.pdf
- Datasette schematics from PET era
announcement of engineering change for CMR-001-0, 017-5001-01 & NP-090
- drives/
- Commodore disk drives
- drives.txt
- Drive mechanisms used by Commodore. Composed by William Levak.
- new/
- Here are schematic diagrams of new Commodore disk drives
(with serial bus interface)
- 1541/
- There are several versions of the Commodore 1541 disk drive.
Some are covered by the technical manual, other schematics were scanned
from later documents. There is even a reverse engineered diagram of the
1541-II drive.
- 1540-1541_Disk_Drive_Service_Manual_314002-01_(1985_Nov).pdf
- 1540-1541_Disk_Drive_Service_Manual_Preliminary_314002-01_(1985_Apr).pdf
- 1540-1541_Service_Manual_Preliminary_314002-01_(1985_Jan).pdf
- 1541-II-powersupply.gif
- Reverse-engineered schematic diagram of the 110-volt 1581 and 1541-II
power supply. Created and uploaded by William Levak <[email protected]>.
According to him, you have to break the case open to get inside. Jameco
sells a case that can be used to replace it.
- 1541-II.340503.gif
- 1541-II schematic diagram, by Commodore. According to the 1571 Service
Manual, the Gate Array (251828 or 64H156) has some different revisions
(-01, -02 and -03). Revisions -01 and -03 have only 40 pins, but -02 has
42 pins. Frank Kontros ([email protected]) reports that the (chinese)
1541-II boards he has seen only carry the assy no. 340503, although there
are some differences. Also, his boards have the latest (-03) Gate Array,
with some wiring on the pin 21 (OSC).
- 1541-II.gif
- 1541-II.readme
- 1541-II schematic diagram. Drawn and uploaded by
Levente Hársfalvi ([email protected]).
- 1541-II_Service_Manual_Addendum_314862-01_(1988_Mar).pdf
- Commodore_Diskette_Diagnostic_Manual_Version_2_PN_3140451-01.pdf
- Transit_card_251171-02_(300_dpi).pdf
- Transit_card_251171-03_(300_dpi).pdf
- Transit card images for buffering head vibration during movement
- boards.txt
- Information about different 1541 board versions, composed by William Levak.
- parts.txt
- 1540/1541/1541A/1541B/SX-64 drive parts list, composed by William Levak.
- pla.txt
- 1541/1571 40/42 Pin Gate Arrays, composed by William Levak.
- short-251748-rev.E-left.gif
- short-251748-rev.E-right.gif
- Short board 1541, assy no. 251748, rev.E, sheet 3 of 4. On this board, a
40-pin custom chip replaces some 74xx logic.
- service/
- tech/
- Commodore Single Disk Drive, Technical Manual, Model 1540/1541, P/N
990445. There is no date, but it looks to be about 1984. This is an
early version covering only the 1540 and 1541, with an update that
covers the 1541B.
- 1541--title.gif
- cover page
- 1541-00.gif
- disclaimer
- 1541-01.gif
- contents
- 1541-02.gif
- 1541-03.gif
- introduction
- 1541-04.gif
- 1541-05.gif
- 1541-06.gif
- 1541-07.gif
- 1541-08.gif
- 1541-09.gif
- 1541-10.gif
- 1541-11.gif
- 1541-12.gif
- 1541-13.gif
- 1541-14.gif
- 1541-15.gif
- 1541-16.gif
- drive mechanism description and parts diagrams
- 1541-17.gif
- 1541-18.gif
- 1541-19.gif
- 1541-20.gif
- service procedures and adjustments
- 1541-21.gif
- 1541-22.gif
- 1541-23.gif
- 1541-24.gif
- 1541-25.gif
- 1541-26.gif
- parts list for 1540048-01 circuit board(short board)
- 1541-27.gif
- parts layout for 1540048-01 circuit board(short board)
- 1541-28.gif
- schematic for 1540048-01 circuit board(short board)
- 1541-29.gif
- 1541-30.gif
- 1541-31.gif
- 1541-32.gif
- 1541-33.gif
- parts list for 1540008-02 circuit board(long board)
- 1541-33b-announce.gif
- update announcement for the 1541B
- 1541-33b-chips.gif
- parts list for 1541B board #250448
- 1541-33b-left.gif
- left part of page 33b, parts layout for 1541B board #250448
- 1541-33b-right.gif
- right part of page 33b, schematic for 1541B board #250448
- 1541-34.gif
- parts layout for 1540008-02 circuit board(long board)
- 1541-35.gif
- schematic for 1540008-02 circuit board(long board)
- 1541-36.gif
- 1541-37.gif
- 1541-38.gif
- parts list for power supply
- 1541-39.gif
- assembly of power supply
- 1541-40.gif
- notice for common failure symptom: drive runs continuously
- 1551/
- Here is the schematic diagram of the Commodore 1551 disk drive.
- 1551crt.gif
- Reverse engineered schematic diagram of the 1551 cartridge interface.
Drawn by Jerzy Sobola, June 20, 1999. Downloaded from
http://www.republika.pl/jsobola/schematy.htm.
- 1551main.gif
- Reverse engineered schematic diagram of the 1551 main board.
Drawn by Jerzy Sobola, June 20, 1999. Downloaded from
http://www.republika.pl/jsobola/schematy.htm. This diagram
shows a 6523 at location U3, while the Commodore schematic diagram
shows a 6525A TPI there.
- 1551misc.gif
- Reverse engineered schematic diagram of miscellanous 1551 parts.
Drawn by Jerzy Sobola, June 20, 1999. Downloaded from
http://www.republika.pl/jsobola/schematy.htm.
- 251860.gif
- Schematic diagram, revision 4
- paddle-251925.png
- Schematic diagram of the interface paddle that is plugged into the
cartridge port. The integrated circuits are a PLA that is used as
an address decoder, and a 6523 TPI. Uploaded by Attila Grósz.
- parts.txt
- Commodore 1551 parts list, composed by William Levak.
- 1571/
- Here is the schematic diagram of the Commodore 1571 floppy disk drive.
The schematic also applies to the built-in 1571 in the Commodore 128D
to some extent, but not to the 1571CR, which is integrated on the
motherboard of the Commodore 128DCR. You can find those diagrams
among the Commodore 128 schematics.
- 1570_1571_Technical_Manual_DE.pdf
- 1570/1571 Technical Manual (German Language)
- 1571-C128D_Diagnostics_Manual_V1.2_314855-03_(1988_Jan).pdf
- 1571-pcb-schematic-appy.pdf
- Drawn by 'appy'
- 1571ServiceManualGIFs.zip
- 1571 Service Manual GIFs (Oct 1986)
- 1571_Service_Manual_Preliminary_314002-04_(1986_Oct).pdf
- 1571_Service_Manual_Preliminary_314002-04_(1986_Oct)_Alternate.pdf
- 310420-full.gif
- 1571 PCB assembly #310420 schematic diagram, combined in one two-color
image of 9625×6503 pixels.
- 310420.gif
- 1571 PCB assembly #310420 schematic diagram. This image was combined from
the 8 parts c1571-{bot,top}-{1,2}.gif, and it has only two colours instead
of the original 16. Resolution: 4812×3251 pixels.
- Commodore_Diskette_Diagnostic_Manual_1571_Version_1.1.pdf
- Commodore Diskette Diagnostic Manual 1571 - version 1.1
- Commodore_Diskette_Diagnostic_Manual_1571_Version_1_PN_314055-01_Preliminary.pdf
- Commodore Diskette Diagnostic Manual 1571 - version 1.0
- Commodore_Diskette_Diagnostic_Mnual_1571_C128D_V1.2_V1.3_314855-03_1988_OCT.pdf
- Commodore Diskette Diagnostic Manual 1571/C128D - version 1.2/1.3
- c1571-bot-1.gif
- c1571-bot-2.gif
- c1571-bot-3.gif
- c1571-bot-4.gif
- Bottom half of the C1571 schematics
(1 is the rightmost picture, 4 the leftmost)
- c1571-layout.gif
- The component layout diagram for the C1571 drive.
- c1571-top-1.gif
- c1571-top-2.gif
- c1571-top-3.gif
- c1571-top-4.gif
- Top half of the C1571 schematics
(1 is the rightmost picture, 4 the leftmost)
- memorymap.txt
- 1570/1571 and 1571CR (C128DCR) memory map, composed by William Levak.
- parts.txt
- 1570/1571 and 1571CR (C128DCR) drive parts list, composed by William Levak.
- readme-1571cr.txt
- Differences between the 1571 and the 1571CR found in the 128DCR.
- manual/
- This directory contains an HTML version of the Commodore 1571
service manual (PN-314002-04, October 1986).
- 00-front.html
- Front page.
- 00contents.html
- Table of contents.
- 01.html
- 02.html
- 03.html
- 04.html
- 05.html
- 06.html
- 07.html
- 08.html
- 09.html
- 10.html
- 11.html
- 12.html
- 13.html
- 14.html
- 15.html
- 16.html
- 17.html
- 18.html
- The pages
- bar.gif
- bar2.gif
- bar_.gif
- fall.gif
- hpulse.gif
- lpulse.gif
- p03.gif
- p04a.gif
- p04b.gif
- p05a.gif
- p05b.gif
- p06.gif
- p07.gif
- p08a.gif
- p08b.gif
- p09.gif
- p10.gif
- p11.gif
- p12a.gif
- p12b.gif
- p13a.gif
- p13b.gif
- p13c.gif
- p14a.gif
- p14b.gif
- p14c.gif
- p14d.gif
- p14e.gif
- p14f.gif
- p15a.gif
- p15b.gif
- p15c.gif
- p15d.gif
- p15e.gif
- p15f.gif
- p16a.gif
- p16b.gif
- p16c.gif
- p16d.gif
- p16e.gif
- p16f.gif
- p18.gif
- point.gif
- rise.gif
- Graphics for the pages
- 1581/
- Service Manual, 1581, 3.5" Disk Drive, June 1987 PN-314982-01
- 1581--title.gif
- title page
- 1581-00.gif
- contents
- 1581-01.gif
- 1581-02.gif
- 1581-03.gif
- 1581-04.gif
- specifications
- 1581-05.gif
- 1581-06.gif
- 6502 microprocessor
- 1581-07.gif
- 1581-08.gif
- 8520A CIA
- 1581-09.gif
- 1581-10.gif
- 1581-11.gif
- WD1770 FDC
- 1581-12.gif
- parts list
- 1581-13.gif
- assembly drawing
- 1581-14.gif
- board layout #250471
- 1581-15.gif
- 1581-16.gif
- 1581-17.gif
- 1581-18.gif
- schematic #252380 rev. 4
- 1581_Diagnostic_Manual_v1.5_314854-04_1988_Jan.pdf
- 1581_Service_Manual_314982-01_(1987_Jun).pdf
- parts.txt
- 1581 parts list, composed by William Levak.
- powersupply.gif
- Reverse-engineered schematic diagram of the 110-volt 1581 and 1541-II
power supply. Created and uploaded by William Levak <[email protected]>.
According to him, you have to break the case open to get inside. Jameco
sells a case that can be used to replace it.
- noncbm/
- BlueChip128.pdf
- Blue Chip 128 drive schematics by itspkun
- ExceleratorPlus.pdf
- Excelerator+ Drive schematics by itspkun
- FSD-2 OC118N Schematic.pdf
- FSD-2 Schematic
- other/
- C1565_Schematic_Sheet1.jpg
- Single sheet of the 1565 disk drive schematics
- old/
- Here are schematic diagrams of old Commodore disk drives
(with IEEE-488 interface)
- Commodore_Training_3040_4040_3001_8050_8250_8250LP_8296D_Service_(Da-De).pdf
- Commodore Disk Drive Technical and Service info, scanned by
retro-commodore.eu
- 1001/
- The SFD-1001 is a single floppy drive equipped with CBM DOS 2.7.
- 8250LP_SFD-1001_Disk_Drive_Technical_Manual.pdf
- SFD1001 (and 8250LP) service manual
- number.gif
- Commodore TechTopics issue 4, 1985, on changing the SFD-1001 device number.
- parts.txt
- SFD-1001/8250LP parts list, composed by William Levak.
- sfd1001_schematics.pdf
- Schematics and Parts lists -- scanned by Christian Dirks
- manual/
- These pages are from the Commodore SFD-1001 single floppy drive service
manual. The file names indicate page numbers.
- 45.gif
- Printed circuit board assembly, single floppy control, 250416 rev. B,
"-01 shown", sheet 9 of 10.
- 46.gif
- Printed circuit board assembly, single floppy control, 250416 rev. B,
"-03 shown", sheet 10 of 10.
- 47.gif
- Schematic diagram, 6530 adaptor, 251252 rev. A, sheet 1 of 2.
- 49.gif
- Schematic diagram, single floppy control, 251406 rev. A, sheet 1 of 3.
- 50.gif
- Schematic diagram, single floppy control, 251406 rev. A, sheet 2 of 3.
- 51.gif
- Schematic diagram, single floppy control, 251406 rev. A, sheet 3 of 3.
- 2031/
- This is from a copy of the manual. The original had a number of
double fold-out sheets that had no apparent need for this format,
so I made them two separate pages when I coppied them. I have done
the same thing here but have numbered the pages "l"(left) and "r"(right)
to preserve the original pagination.
- 2031_Disk_Drive_Service_Manual.pdf
- Full Service Manual for 2031
- contents.gif
- Table of contents
- page-1.gif
- 2031 Disk Drive Product Specification.
- page-10.gif
- 2031 HP Upgrade Notes
- page-11l.gif
- 2031 HP Circuit Theory
- page-11r.gif
- 2031 schematic diagram #2031038, sheet 1 of 4
- page-12l.gif
- 2031 HP Circuit Theory
- page-12r.gif
- 2031 schematic diagram #2031038, sheet 2 of 4
- page-13l.gif
- 2031 HP Circuit Theory
- page-13r.gif
- 2031 schematic diagram #2031038, sheet 3 of 4
- page-14l.gif
- 2031 HP Circuit Theory
- page-14r.gif
- 2031 schematic diagram #2031038, sheet 4 of 4
- page-15l.gif
- page-15r.gif
- 2031 HP Power Supp;y
- page-16l.gif
- Parts List 95055000 Shugart Drive Assembly
- page-16r.gif
- Shugart Drive Assembly 2031HP/2040/4040
- page-17.gif
- Resistance Checks High Profile - Shugart Drive
- page-18l.gif
- Parts list shugart board
- page-18r.gif
- Shugart Servo Board (Commodore part #31414701)
- page-19.gif
- page-2.gif
- Block Diagram
- page-20.gif
- page-21.gif
- page-22.gif
- page-23.gif
- page-24.gif
- page-25.gif
- page-26.gif
- page-27.gif
- page-28.gif
- 2031 LP Circuit Theory
- page-29.gif
- Parts List PCB Assembly #1540033
- page-3.gif
- Care and Maintenance
Device Number Change
- page-30l.gif
- PCB Assembly #1540033 Board Layout
- page-30r.gif
- Schematic 1540039
- page-31l.gif
- page-31r.gif
- 1540/41/2031 LP Power Supply (also similar to the SFD-1001)
- page-32.gif
- Resistance Checks Low Profile - Alps Drive
- page-33l.gif
- Parts List Alps Drive
- page-33r.gif
- Alps Drive Assemblies 1540/41/2031 LP
- page-34.gif
- Alps Motor Control Board Schematic
- page-4.gif
- Overview
Flash Code
- page-5.gif
- Casework/Accessory Parts List
- page-6.gif
- page-7.gif
- Troubleshooting Guide
- page-8.gif
- PCB Assembly #2031040 Board Layout
- page-9.gif
- Parts List PCB Assembly #2031040-01
- page-title.gif
- Title page. Service Manual, 2031 Disk Drive, High and Low Profile, Dec.
1985 PN-314011-01.
- parts.txt
- 2031 parts list, composed by William Levak.
- 4031/
- 4031005.pdf
- schematics & parts list scanned by Christian Dirks from documents lend by
Helmut Proxa
- 4040/
- The Commodore 2040/3040/4040 floppy disk drive
- 2040-3040-4040_drive_schematics.pdf
- Schematics and Parts lists -- scanned by Christian Dirks
- 2040-4040_service_docs.pdf
- 2040 service manual with tech topics and more
- 2040_CBM_Service_Manual.pdf
- 2040 Service manual
- 2040_CBM_Service_Manual_Comprehensive.pdf
- 2020 Service manual with more information. Scanned by Dave McMurtrie
- 2040_Service_Kit_Manual.pdf
- 2040 Series Service Manual for Service Kit
- 320806-1.gif
- 320806-2.gif
- 320806-3.gif
- digital circuit board schematics
- 320806-layout.gif
- digital circuit board parts layout
- 320816-layout.gif
- analog circuit board parts layout
- 320816.gif
- analog circuit board schematic
- 4040LP-250438.pdf
- CBM 4040 LP schematics, uploaded by Christian F
- memorymap.txt
- 2040/3040/4040 memory map, composed by William Levak.
- parts.txt
- 2040/3040/4040 parts list, composed by William Levak.
- shugart-1.gif
- drive mechanism parts list
- shugart-2.gif
- drive mechanism parts layout
- 8050/
- Most files are from the 8050 - 8250 Dual Disk Drive Service Manual,
June 1985, PN-314011-03
That manual contained many triple width fold out pages. Most had a wide
enough margin so that they could be scanned as a double width page. Those
that could not are designated with a "l" for left and "r" for right parts
of the page. All but page 13 could be split so that no information was
cut in two by the split.
- 2003808927650142542_rs.jpg
- Page 1 of an 8250LP schematic
- 2003823495978698070_rs.jpg
- Page 1 of an 8250LP schematic
- 8050--title.gif
- Title page
- 8050-00.gif
- Contents
- 8050-01.gif
- Specifications
- 8050-02.gif
- PCB, ROM and drive identification.
- 8050-03.gif
- accessory parts
- 8050-04.gif
- device number
- 8050-05.gif
- Care and Maintenance / Power Up Diagnostic Codes
- 8050-06.gif
- 8050-07.gif
- troubleshooting guide
- 8050-08.gif
- Board Layout for Micropolis analog board 8050006
- 8050-09.gif
- parts list for Micropolis analog board 8050006
- 8050-10.gif
- 8050-11.gif
- 8050-12.gif
- schematics for Micropolis analog board 805006
- 8050-13l.gif
- 8050-13r.gif
- board layout for Tandon analog board 8050044
- 8050-14.gif
- parts list for Tandon analog board 8050044
- 8050-15.gif
- 8050-16.gif
- 8050-17.gif
- schematics for Tandon analog board 8050044
- 8050-18.gif
- parts layout for MPI analog board 8250023
- 8050-19.gif
- parts list for MPI analog board 8250023
- 8050-20.gif
- 8050-21.gif
- 8050-22.gif
- schematics for MPI analog board 8250023
- 8050-23.gif
- board layout for digital board 8050002
- 8050-24.gif
- parts list for digital board 8050002
- 8050-25.gif
- 8050-26.gif
- 8050-27.gif
- schematics for digital board 8050002
- 8050-28.gif
- power supply assembly 8050029
- 8050-29.gif
- resistance checks Micropolis and Micropolis Safari drives
- 8050-30l.gif
- 8050-30r.gif
- Micropolis drive assemblies 8050/8250
- 8050-31l.gif
- 8050-31r.gif
- Micropolis Safari drive assemblies 8050/8250
- 8050-32.gif
- resistance checks Tandon drives
- 8050-33l.gif
- 8050-33r.gif
- Tandon drive assemblies 8050/8250
- 8050-34.gif
- resistance checks MPI drives
- 8050-35l.gif
- 8050-35r.gif
- MPI drive assemblies 8050/8250
- 8050-36.gif
- schematic for MPI servo 314227-01
- 8050_schematics.pdf
- Schematics and Parts lists -- scanned by Christian Dirks
- 8050_service_docs.pdf
- Service docs and schematics for 8050 drive
- 8250LP_SFD-1001_Disk_Drive_Technical_Manual.pdf
- 8250LP/SFD-1001 Tech Manual
- 8250lp.pdf
- 8250LP Schematic put together by William Levak
- 8250lp.txt
- Parts list for 8250lp. Compiled by William Levak
- 8250lp_schematic.pdf
- Schematics and Parts lists -- scanned by Christian Dirks
- parts.txt
- 8050/8250 parts list, composed by William Levak.
- 8280/
- Information about the Commodore 8280 8" Disk Drive
Almost everything you see here was assembled and
uploaded by William Levak.
- 8280_schematic.pdf
- Schematics and Parts lists -- scanned by Christian Dirks
- 8280parts.txt
- 8280 Drive Parts
- 8280sch.pdf
- 8280 Board Shematics
- 8280shipcard.zip
- CBM 8280 Shipping Card template
- 848broch.pdf
- Tandon TM848 Brochure
- 848schem.pdf
- Tandon 848 Drive Schematics, 5 pages
- 848spec.pdf
- Tandon TM848-1 and TM848-2 Product Specifications
- 848user.pdf
- Tandon TM848 User Manual
- CBM_8280_Specifications.pdf
- Technical Specifications for CBM 8280 drive
- TM848ServiceManual.zip
- TM 848 Drive Mech Service Manual in 4 part PDF. Supplied by Christian Dirks.
Uploaded by William Levak.
- f6810.pdf
- Data sheet for the f6810 static RAM in the 8280 controller.
- tandon-parts.txt
- Parts List for 8280 Tandon Controller
- tm848opt.xls
- tm848 command list with meanings
- wd179x.pdf
- Datasheet for WD179x Floppy Controller
- wd179xap.pdf
- Application notes for WD179x Floppy Controller
- wd2143.pdf
- Data sheet for the ws2143 4-phase clock generator on 8280 controller board.
Pictures of the inside of the 8280
- pictures@ (link)
- 9090/
- Commodore Hard Disk Drive Technical Manual, Model 9060/9090, P/N 990441
- 00.gif
- Cover page
- 01.gif
- 02.gif
- 03.gif
- 04.gif
- 05.gif
- 06.gif
- 07.gif
- 08.gif
- 09.gif
- 10.gif
- 11.gif
- 12.gif
- 13.gif
- 14.gif
- 15.gif
- 16.gif
- 17.gif
- 18.gif
- 19.gif
- 20.gif
- 21.gif
- 22.gif
- 23.gif
- 24.gif
- 25.gif
- 26.gif
- 27.gif
- 28.gif
- 29.gif
- Text pages
- 9060_9090_Commodore_Hard_Disk_Drive_Technical_Manual_(PN_990441).pdf
- 9060/9090 Tech Manual
- a1.gif
- Appendix 1: Major subassemblies
- a2.gif
- Appendix 2: Recommended Spare Parts List
- a3.gif
- Appendix 3: Index of schematic diagrams
- i.gif
- Table of Contents, page i
- ii.gif
- Table of Contents (cont.), page ii
- iii.gif
- Illustrations (Figures and Tables), page iii
- parts.txt
- 9060/9090 parts list, composed by William Levak.
- schematics/
- 187040-001-1of2.gif
- 187040-001-2of2.gif
- TM600 Control and Data Schematic
- 187045-001.gif
- TM600 Control and Data PCB Assembly
- 187065-001-3of3.gif
- TM600 Spindle Control PCB Assembly
- 188008-001-1of7.gif
- 188008-001-2of7.gif
- 188008-001-3of7.gif
- 188008-001-4of7.gif
- 188008-001-5of7.gif
- 188008-001-6of7.gif
- 188008-001-7of7.gif
- Disk Drive Controller Schematic
- 188008-001-assy.gif
- Disk Drive Controller PCB Assembly
- 300010-002-1of3.gif
- 300010-002-2of3.gif
- 300010-002-3of3.gif
- Winchester DOS/Controller Schematic
- 300013-002-1of3.gif
- Winchester DOS/Controller PCB Assembly
- 300015-001-add.gif
- Addendum to Drawing Number 300015-001, Fold Back Circuit
- 300015-001.gif
- Power Supply Schematic
- 300018-001.gif
- Power Supply PCB Assembly
- 300520-00x-1of2.gif
- 300520-00x-2of2.gif
- Commodore Disk System Expanded View
- kim-1/
- The KIM-1 was a 6502 learning kit produced by MOS Technologies.
These files were reconstructed by Ruud Baltissen.
- README
- Release notes
- build.txt
- Preliminary instructions for building a KIM-1
- hardware-manual.txt
- KIM-1 Hardware Manual
- hardware-p125.gif
- Schematic diagram for a single-instruction stepper for the KIM-1
(or any 6502 computer), from the Hardware Manual page 125.
- kim-1_pcb_jpgs.zip
- Unpopulated KIM-1 board hi-res scans
- kim-hints.txt
- KIM-1 Frequently Asked Questions with answers
- kim-rebuild.gif
- A KIM-1 schematic diagram with solely standard components
(so that you can build one yourself)
- kim.gif
- The KIM-1 schematic diagram, reverse engineered by Ruud Baltissen
- kim.txt
- Technical information about the KIM-1
- kim_mon.asm
- Assembly language listing for the KIM-1 Monitor.
- user-manual.txt
- KIM-1 User Manual
- src@ (link)
- misc/
- 1351-mouse.gif
- The 1351 mouse schematic, drawn by Frank Kontros <[email protected]>.
On the PCB there was the following text: ASSY 0101930 Rev.A.
- 1351_assy_0101930_rev_a.pdf
- 1351 schematic drawn by Tom Lokovic ([email protected])
- 1351patent.pdf
- Schematics and logic diagram for 1351 mouse, from U.S. Patent
- 1670-cr-modem-schematics.jpg
- Schematics for 1670CR 1200 baus mode, by Jeff Porter
- 1750_1764_Service_Schematics.pdf
- 17xx REU tech info. Assemblage of schematics, notes, etc.
- REUClone.pdf
- Description of C= REU protocol by Zane Kaminski
- VICswitch_reversed.pdf
- VICswitch schematics, multi-IEC device, by itspkun
- card_burnin_rom_card.zip
- Card Burnin Rom Card schematics (3 pages)
- iec-protocol.gif
- A flow diagram of Commodore's IEC protocol.
- monitors/
- 1080A_Color_Monitor_Service_Manual_3140041-02.pdf
- 1081_PAL-Schem_Scan_By_Guru.zip
- 1081_Service_Manual.pdf
- 1084-D_PAL_Service_Manual.pdf
- 1084P_Service Manual_314890-01_(1988_Jul).pdf
- See also 1084S-P Service manual -- it is higher quality
- 1084S-D1_PAL_Service_Manual_400413-01.pdf
- 1084S-D_120V_Schematic.pdf
- 1084S-P1_PAL_Service_Manual_314688-01.pdf
- 1084S-P_Monitor_Repair_Kit_314891-01.pdf
- 1084S-P_Service_Manual_314890-01.pdf
- Same as 1084P Service Manual, but higher quality
- 1084_Monitor.zip
- Commodore 1084 Monitor schematics from Carsten / Tomse
- 1084_PAL-Schem_Scan_By_Guru.zip
- 1084_RGBi_cable.pdf
- Design for the 1084 monitor RGBi cable
- 1084p_Schematics.zip
- 1084s_Schematic.zip
- 1402_Monitor_Service_Manual.pdf
- 1402_Service_Manual_PN-602249-99_1989_JUN_ocred.pdf
- 1403_Monitor_Service_Manual.pdf
- 1404_Monitor_Service_Manual.pdf
- 1407_Service_Manual-400412-02.pdf
- 1701-1702_Replacement_Parts_List.pdf
- 1701-1702_Service_Manual_Preliminary_314004-001_(1984_Oct).pdf
- 1701-1702_Service_Manual_Preliminary_314004-001_(1985_Apr).pdf.pdf
- 1701_Schematic.zip
- 1802_Color_Monitor_Daewoo_Replacement_Parts_List.pdf
- 1802_Color_Monitor_Goldstar_Replacement_Parts_List.pdf
- 1802_Monitor_Service_Manual_602155-85.pdf
- 1901_Monitor.zip
- Service Manual/Schematics for 1901
- 1901_PC_Monochrome_Monitor_Service_Manual_314970-01_(1987_Apr).pdf
- 1901_Technical_Manual.pdf
- 1902A_Monitor_Schematics.pdf
- 1902A_Service_Manual.pdf
- 1902_Schematic.zip
- 1930_314255-01_(Aug1990)_Service_Manual.pdf
- 1930 VGA Monitor Service Manual, scanned by retro-commodore.eu
- 1935_Service_Manual_400418-01.pdf
- 1940-1942_Service_Manual_(1993_Sep).pdf
- 1950_220-240V_Schematic.pdf
- 1950_Service_Manual_314036-01.pdf
- Commodore 1950 Service Manual
- 1960_400419-01_(Jan1992)_Service_Manual.pdf
- 1960 Service manual, scanned by retro-commodore.eu
- 1960_Monitor_14393209-SMC1M1-Service_Manual_1992.pdf
- 1960_Service_Manual_400419-01.pdf
- 2002_Schematic.zip
- 2002_Service_Manual_314986-01.pdf
- 76BM13_Schematics_Philips.zip
- CM-141_Service_Manual_314004-02_(1984_Jul).pdf
- DM602_philipsbm75xxservicemanual.pdf
- SX-64_Monitor_(PAL)_and_Power_Supply_240v_250622-01.pdf
- printers/
- 1515-1525_Commodore_Graphic_Printer_Technical_Manual_(PN_990450).pdf
- 1515.gif
- VC-1515 printer, unknown revision
- 1520-Commodore_Color_Plotter_Technical_Manual_(PN_990456).pdf
- 1520009.gif
- VC-1520 printer/plotter, rev.A, assy number 1520009.
- 1525.gif
- VC-1525 printer, unknown revision
- 1526.gif
- VC-1526 printer, unknown revision
- 1526_MPS-802_4023_Service_Manual_(314003-03)_1985_Apr.pdf
- 2022_2023_printer_service_guide.pdf
- Commodore 2022 and 2023 service manual scanned by Anthony Beckett
- 3023_epson_model_3110.pdf
- Tech manual for Epson 3110 whose mech used in 3023/2023
- 8023P_MPP_1361_Technical_Manual_Model.pdf
- 8023P (and MPP-1361) Tech Manual, scanned by retro-commodore.eu
- 8300P_Letter_Quality_Printer_Technical_Manual.pdf
- Tech manual for CBM 8300P printer
- Commodore_MPS-803_Service_Manual.pdf
- MPS-803 Service Manual (earlier rev), scanned by retro-commodore.eu
- Commodore_MPS801_Technical_Manual.pdf
- MPS-801 Tech Manual (1984), scanned by retro-commodore.eu
- MPS-1000_Service_Manual_319907-01_(1986_Nov).pdf
- MPS-1200_Service_Manual_601210-19_(1987_Apr).pdf
- MPS-1224C_Printer_Service_Manual.pdf
- MPS-1230_Service_Manual_314998-01_(1989_Jul).pdf
- MPS-1250_Printer_Service_Manual_Supplement.pdf
- MPS-801_Service_Manual_Preliminary_314003-004_(1985_Jan).pdf
- MPS-803_Service_Manual_314003-05_(1987_Jun).pdf
- Schematic_Diagram_Printer_4022.pdf
- 4022 Printer Schematics, scanned by retro-commodore.eu
- Schematic_Diagram_Printer_CBM_8023P.pdf
- Schematics for 8023P Printer,, scanned by retro-commodore.eu
- Schematic_Diagram_Printer_CBM_MPP-1361.pdf
- Schematics for MPP-1361 Printer, scanned by retro-commodore.eu
- cbm3022_pcb1.gif
- 2022/3022 printers page 1 -- unknown source
- cbm3022_pcb2.gif
- 2022/3022 printers page 2 -- unknown source
- techtopics/
- TechTopics_05_1984.pdf
- TechTopics_06_1984.pdf
- TechTopics_07_1984.pdf
- TechTopics_13_1985.pdf
- TechTopics_18_November_1987.pdf
- Contributed by Sven
- TechTopics_20_March_1988.pdf
- TechTopics_21_June_1988.pdf
- Contributed by Dave McMurtrie from Commodore Intl. History
- TechTopics_22_October_1988.pdf
- Contributed by Dave McMurtrie from Commodore Intl. History
- TechTopics_23_December_1988.pdf
- Contributed by Dave McMurtrie from Commodore Intl. History
- TechTopics_24_January-March_1989.pdf
- Contributed by Dave McMurtrie from Commodore Intl. History
- TechTopics_25_AprilMayJune-1989.pdf
- Contributed by Sven
- TechTopics_26_JulAugSep-1989.pdf
- Contributed by Sven
- TechTopics_27_OctNovDec-1989.pdf
- Contributed by Sven
- TechTopics_28_January-March_1990.pdf
- Contributed by Dave McMurtrie from Commodore Intl. History
- TechTopics_29_April-June_1990.pdf
- TechTopics_30_July-September_1990.pdf
- TechTopics_31_October-December_1990.pdf
- TechTopics_32_April_1991.pdf
- Contributed by Dave McMurtrie from Commodore Intl. History
- TechTopics_March_1993.pdf
- Contributed by Dave McMurtrie from Commodore Intl. History
- src/
- Here you will find released source code of different Commodore
firmware and software.
- CBM_Articles-DJ81-20.d81.gz
- Miscellaneous development articles from Dennis Jarvis
- b/
- 901234-02.b-dissassem.txt
- P500 Kernal rom disassembly with fastboot patch, mod by Vossi
- b128-basic-1of2.d64.gz
- Disk 1/2 of BASIC rom source
- b128-basic-2of2.d64.gz
- Disk 2/2 of BASIC rom source
- b128-copy-program.d64.gz
- Source code for a B128 copy program
- b128-editor-1of1.d64.gz
- CBM2 editor rom source
- b128-kernal-1of2.d64.gz
- Disk 1/2 of Kernal rom source
- b128-kernal-2of2.d64.gz
- Disk 2/2 of Kernal rom source
- c128/
- 28may87s.pma
- C128_VDC_C-Development-DJ81-15.d81.gz
- Dennis Jarvis C128 VDC Development disk (c source)
Source code for the 28 May 87 version of C128 CP/M
- basic-7-4000-4fff.d64.gz
- Source for the portion of C128 rom from $4000-$4FFF
- c128_dev_pack.tar.gz
- C128 Developers Pack from Commodore
- c64/
- C64CPMSRC.zip
- Source code for C64 CP/M cartridge source
- c64-basic.d64.gz
- BASIC 2 commented source code
- c64_kernal_bas_src.tar.gz
- Assembly source for C64 basic and kernal, and some C64GS cartridges
- c64_kernal_disassembly.txt
- C64 Kernal ROM rev03 disassembly by Marko Makala
- c64_rom_disassembly.txt
- C64 BASIC and Kernal ROM disassembly by Michael Steil
- c64cpm2drivepatch.txt
- BASIC program patch to support 2 drives
- c64kernal.d64.gz
- C64 (VIC-40) Kernal commented assembler source code
- ml-monitor-source.d64.gz
- Assembly Source for C64 ML Monitor from C=
- c65/
- 4502-asm-for-pc-7-89.zip
- PC Assembler that targets 4502 processor.
- 4502-asm-for-pc.zip
- PC Assembler that targets 4502 processor
- C65_CBDOS_Source-UNKN-DJ81-04.d81.gz
- C65 DOS Source Code disk from Dennis Jarvis. D81 Format Merlin fmt.
- C65_DOS_Source-891214-DJ81-08.d81.gz
- C65 DOS Source Code disk from Dennis Jarvis. D81 Format Merlin fmt.
- C65_DOS_Source-900126-DJ81-07.d81.gz
- C65 DOS Source Code disk from Dennis Jarvis. D81 Format Merlin fmt.
- C65_DOS_Source-900130-DJ81-10.d81.gz
- C65 DOS Source Code disk from Dennis Jarvis. D81 Format Merlin fmt.
- C65_DOS_Source-900213-DJ81-09.d81.gz
- C65 DOS Source Code disk from Dennis Jarvis. D81 Format Merlin fmt.
- C65_DOS_Source-900307-DJ81-16.d81.gz
- C65 DOS Source Code disk from Dennis Jarvis. D81 Format Merlin fmt.
- C65_DOS_Source-UNKN-DJ81-14.d81.gz
- C65 DOS Source Code disk from Dennis Jarvis. D81 Format Merlin fmt.
- C65_DOS_Source_Backup-DJ81-17.d81.gz
- C65 DOS Source Code disk from Dennis Jarvis. D81 Format Merlin fmt.
- C65_Graphics_Src-901112-DJ81-11.d81.gz
- C65 Graphics code source from Dennis Jarvis in Merlin fmt
- GraphicsSource890714Backup.d81.gz
- From George Page C65 Disk Collection: KG65 Graphics Source files
- GraphicsSourceCode890714.d81.gz
- From George Page C65 Disk Collection: KG65 Graphics Source files
- c65-dos-src-900213.zip
- c65-dos-src-900429.zip
- c65-dos-src-disk1-900429.zip
- c65-dos-src-disk2-900429.zip
- c65_src.tar.gz
- Wide range of source code for various C65 aspects
- newload.prg
- newload by Dennis Jarvis
- test rs232.prg
- Program by Dennis Jarvis
- drives/
- 1541-2031-rom-source_d64.zip
- 1541/2031 DOS source, in 3 D64 disks. From DJ collection.
- 1571.zip
- Source code of the 1571 5.25" floppy disk drive. Uploaded by Dennis Jarvis.
- 1571_DOS_Source-DJ81-02.d81.gz
- 1571 dos source from Dennis Jarvis, in petscii
- 1581-rom-source.zip
- Assembly source to 1581 rom
- 1581.zip
- Source code of the 1581 3.5" floppy disk drive. Uploaded by Dennis Jarvis.
- 1581_DOS_Source-DJ81-03.d81.gz
- 1581 dos source from Dennis Jarvis, in petscii
- 15_second_format.asm
- 15 Second Format source, uploaded by Dave McMurtrie
- 2031sourcecode.d82.gz
- 2031 rom source code, from Dennis Jarvis
- 4040-8050-8250-controller-code-tandon.d64.gz
- Assembler source for Tandon drive controller in CBM IEEE-488 dual drives
- 4040-source.d64.gz
- Source to 4040 rom, from DJ collection. Prob same as 4040.zip
- 4040.zip
- Source code for the CBM 4040 dual floppy disk drive's DOS.
Uploaded by Dennis Jarvis.
- 8250-src-merlin-jim-dennis.d64.gz
- 8250 dual drive source code, from Dennis Jarvis
- 9065_DOS-Source-DJ81-01.d81.gz
- 9065 dos source from Dennis Jarvis, in petscii
- Hard-Disk-Source-DJ81-01.d81.gz
- "Hard Disk" dos source from Dennis Jarvis, in petscii. Source comments claim a
connection to 8" floppy drives (8280?)
- SFD1001-Source-DJ81-01.d81.gz
- SFD-1001 dos source from Dennis Jarvis, in petscii
- Super_DOS_27-Source-DJ81-01.d81.gz
- "Super" DOS 2.7 source from Dennis Jarvis, in petscii
first revision of the 1581 ROM. Uploaded by Dennis Jarvis.
- all_new_dos.tar.gz
- Original assembly source for versions of firmware for 1541, 51, 70, 71, and
1581
- dos1rom.tar.gz
- Commented disassembly of CBM DOS 1, used in the CBM 2040 dual floppy drive.
- harddrives.zip
- Source code for PET-era CBM hard disks. Uploaded by Dennis Jarvis.
The archive contains also two PET programs. DOSSUPPORT is an
early version of the DOS WEDGE. You load and run it like a BASIC program.
Editor is some kind of editor program that loads at hex 7000 and is run by
SYS 7*4096. It adds the following commands: auto, break, change, delete,
find, format, get, kill, load, number, put, repeat, and save. I have not
figured out the complete syntax of most of the commands. Both of these
programs are compatible with BASIC 2 only. This information was supplied
by William Levak.
- ramdos.zip
- Source code of RAMDOS, a RAM disk program for the
Commodore RAM Expansion Unit (REU). Uploaded by Dennis Jarvis.
- serlib.zip
- *Incomplete* assembler listing of the 1581 ROM (318045-01), source date "03/20/87�.
- kim-1/
- 6530-002-003.PDF
- Source to 6530-002 and 6530-003 in KIM-1
Assembler listing (kim.asm augmented with a hexadecimal dump)
- 6530-002.bin
- The KIM-1 binary, lower ROM
- 6530-003.bin
- The KIM-1 binary, upper ROM
- kim.asm
- The source code
- kim.hex
- Hexadecimal dump of the binary code
- kim.lst
- pet/
- ADD-ON-LOADER.txt
- Assembler listing of the PET 8x96 add-on-loader program
- ADD-ON-MON.txt
- Assembler listing of the PET 8x96 add-on-monitor program
- Basic_4.0_listing.pdf
- BASIC 4.0 disassembly + KERNAL by Nico de Vries
- EXPANDED-BASIC.txt
- Assembler listing of the PET 8x96 BASIC expansion
- basic.zip
- Reverse engineered source code for PET basic versions 1, 2 and 4.
- basic50.d80.gz
- BASIC Source code for PET labeled "Basic 50"
- pet2001_kernal_oct79.pdf
- PET 2001 Operating System source listing, uploaded by Chuck Hutchins
- pet_basic_41_src.pdf
- PET BASIC 4.1 Source Listing, from Chuck Hutchins
- pet_rom4_disassembly.txt
- PET BASIC and Kernal 4.0 ROM Disassembly
- rom-1.hdr
- Control file for recomment, used to generate rom-1.html
- rom-1.html
- PET 2001 BASIC and Kernal rom disassembly
- plus4/
- plus4_rom_disassembly.txt
- Plus/4 and C16 BASIC and Kernal ROM Disassembly by Mike Dailly
- ted_kernal_basic_src.tar.gz
- Assembly source for TED Basic and Kernal
- printer/
- 1520_rom_disassembly.zip
- 1520 rom disassembly by Soci/Singular
- 1526.zip
- 8023P.zip
- 8023p-printer-source.d64.gz
- 8023P rom source, from the DJ collection.
8023 printer firmware source code. Uploaded by Dennis Jarvis.
- vic20/
- firmware.zip
- Source code for the VIC-20 BASIC and KERNAL. Only one ROM version appears
to be supported. The code is for the assembler included with Kyan Pascal,
a Pascal compiler for the C64, Atari and Apple 8 bit systems. Uploaded
by Willi Kusche.
- vic20_rom_disassembly.txt
- VIC-20 BASIC and Kernal ROM disassembly by Lee Davison
- vic_src.tar.gz
- Assembly source for VIC-20 kernal and BASIC roms
- transfer@ (link)
- vic20/
- Software for the Commodore VIC-20 computer
- ALLFILES
- Index of all files under this area, text version.
- ALLFILES.html
- Index of all files under this area, HTML version.
- Cartlist-1.9m.txt
- List of (almost) all VIC-20 cartridges ever produced,
version 1.9m (June 6, 1998).
Composed by Ward F. Shrake and Paul A. Le Brasse.
- Cartlist-2.10.txt
- List of (almost) all VIC-20 cartridges ever produced,
version 2.10 (July 29, 2001).
Composed by Ward F. Shrake and Paul A. Le Brasse.
- Cartzilla.html
- Reviews of (almost) all VIC-20 game cartridges ever produced.
Composed by Ward F. Shrake.
HTML version by Marko Mäkelä.
- Cartzilla.old.txt
- Reviews of (almost) all VIC-20 game cartridges ever produced.
Composed by Ward F. Shrake. Initial release.
- Cartzilla.txt
- Reviews of (almost) all VIC-20 game cartridges ever produced.
Composed by Ward F. Shrake. Proofread by Marko Mäkelä.
- FAQ.txt
- Frequently Asked Questions about the VIC-20 Classic Game & Home
Computing System, Release 2b (Ver 1.3) July 1997. © 1997 Ward Shrake
http://classicgaming.com/vic20/.
- Tapelist.txt
- A list of VIC-20 tape games. Composed by Ward F. Shrake.
- VIC-Tech.zip
- Information how to archive VIC-20 game cartridges.
Written by Ward F. Shrake.
- memorytest.zip
- A simple memory tester written by Timo Raita. Documentation, source
code and binary included.
- archivers/
- Here you will find archivers and dearchivers for the VIC.
Most programs here require an 8-kilobyte memory expansion.
- puzip113.v20.prg
- ZIP Compressor for the VIC-20 (16K expansion required)
- assembler/
- Here you will find some tools that might be helpful when coding
machine language on the Vic. But you'd be much better off using some
sort of a cross-development system. Most programs here require an
8-kilobyte memory expansion.
- 6502 Assembler.prg
- A simple 6502 assembler written in BASIC.
- Assam 20.prg
- An assembler written in machine language.
- Basmon.prg
- A simple hex-dec conversion tool with some features.
- Dis Assembler.prg
- A 6502 disassembler written in BASIC.
- MLX 2.02.prg
- A utility for entering machine language programs (enter bytes in decimal
notation, with checksums over 6 byte groups).
- MLtracer.prg
- A 6502 simulator (single-stepper) written in BASIC.
- Mach.taal Les 1.prg
- Mach.taal Les 2.prg
- Mach.taal Les 3.prg
- Mach.taal Les 4.prg
- Mach.taal Les 5.prg
- Mach.taal Les 6.prg
- Mach.taal Les 7.prg
- Mach.taal Les 8.prg
- Mach.taal Les 9.prg
- Mach.taal Les 10.prg
- Mach.taal Les 11.prg
- Mach.taal Les 12.prg
- A machine language course in Dutch.
- Sammon ($2000).prg
- A machine language monitor of some sort.
- Source (40t).prg
- A disassembler that writes the output into a disk file.
- vicdebug98-sys40960.prg
- vicdebug98.txt
- A machine language monitor with some advanced features, such as a
symbol table for VIC-20 KERNAL jump table entries. Uploaded by the
author, [email protected] or [email protected].
- audio/
- Audio software for the Commodore VIC-20
- fisichella.lnx
- Fisichella v1.2, a music editor by Aleksi Eeben ([email protected]),
http://www.cncd.fi/aeeben/.
- loop arranger.lnx
- Loop Arranger, a music pattern editor by Aleksi Eeben ([email protected]),
http://www.cncd.fi/aeeben/. Requires 3k or 8k expansion.
- micro_vicious_2.0_d64.zip
- Music synth program for unexpanded vic with docs
- victracker-1.0.tar.gz
- VIC-TRACKER is a full-featured tracker-style music editor.
A song compressor/compiler is included which runs on any Unix system and
produces Vic-20 assembly source files. This file contains the source
code, released under the BSD license.
- victracker-2.0-vic20.zip
- VIC-20 binaries and several demo songs of VIC-TRACKER 2.0. Also the source
code package for Unix is included.
- victracker-2.0.d64.gz
- VIC-20 binaries and several demo songs of VIC-TRACKER 2.0 as a 1541 disk
image. Also the source code package for Unix is included.
- victracker-2.0.tar.gz
- VIC-TRACKER is a full-featured tracker-style music editor for the
Commodore VIC-20. A song compressor/compiler is included which runs on
any Unix system and produces Vic-20 assembly source files.
This file contains the source code, released under the BSD license.
See also Daniel Kahlin's VIC-TRACKER page at
http://www.kahlin.net/daniel/victracker/.
- victracker-20041023_d64.zip
- VIC-Tracker beta version with tape support. The archive includes:
1541 disk image, .tap-tape image, source code and vic-20 binaries in a
zip archive. http://www.kahlin.net/daniel/victracker/
- victracker-vic20.zip
- VIC-20 binaries and a demo song of VIC-TRACKER 1.0. Also the source code
package for Unix is included. See also Daniel Kahlin's VIC-TRACKER
page at http://www.kahlin.net/daniel/victracker/.
- carts/
- This directory contains freely distributable game cartridges for the
Commodore VIC-20, mostly published between 1981 and 1985.
The cartridges are sorted by ROM size, usually 4, 8 or 16 kilobytes.
- FE3-Cart_Collection.zip
- SDCard image for VIC Final Expansion 3 cartridge. Includes numerous roms.
- 4k/
- quikman-rom.a0
- Pac-Man clone by Robert Hurst
- 8k/
- IFR (Flight Simulator).prg
- An instrumental flight simulator by Ron Wanttaja
http://www.wanttaja.com, published by Academy Software.
- IFR-copying.txt
- Ron Wanttaja's declaration that his IFR game can be copied for personal
or non-profit use.
- IFR.txt
- Ron Wanttaja's writing 'DEVELOPMENT OF "IFR FLIGHT SIMULATOR"'
- quikman-8k.a0
- Pac-Man clone by Robert Hurst
- collections/
- Collections of VIC-20 software, usually sold by
Commodore in Tape form, and usually in boxed
collections.
- 3501_quizmaster_data_quiz_2.tap
- 3501_quizmaster_data_quiz_2_bad.tap
- 3501_quizmaster_program_s1.t64
- 3501_quizmaster_program_s2.t64
- VIC-3501 QuizMaster
- 3504_know_your_own_personality_s1.t64
- 3504_know_your_own_personality_s2.T64
- 3504_personality_data_s1.tap
- 3504_personality_data_s2.tap
- VIC-3504 Know your own Personality
- 3505_demonstration_data_s1.tap
- 3505_demonstration_data_s2.tap
- 3505_robert_carriers_menu_planner_t1s1.t64
- 3505_robert_carriers_menu_planner_t1s2.t64
- VIC-3505 Robert Carrier's Menu Planner
- CES 118 Geography Book I.zip
- CES 118 Geography Book I
- CES 121 F Francais_Livre_II.zip
- CES-109 Math_Book_II.zip
- CES 109 Math Book II
- CES-110 Math_Book_III.zip
- CES-110 Math Book III
- CES-111 English Book I.zip
- CES 111 English Book I
- Cymbal_Games20.zip
- Cymbal Software Games 20 Collection
- Gamebase20_v03.zip
- Large game collection for VIC-20, includes VICE 2.4
- VT-108 Math_Book_I.zip
- VT 108 Math Book I
- basic1a.t64
- basic1b.t64
- Non-English "Introduction to BASIC". More info needed.
- demo_tape.t64
- Unknown 'demo' utility software. More info needed.
- vl101_an_introduction_to_basic_part_1_s1.t64
- vl101_an_introduction_to_basic_part_1_s2.t64
- VL101 Introduction to BASIC Part 1
- vl102_an_introduction_to_basic_part_2_s1.t64
- vl102_an_introduction_to_basic_part_2_s2.t64
- VL102 Introduction to BASIC Part 2
- vm116_mastering_your_vic20_s1.t64
- vm116_mastering_your_vic20_s2.t64
- VM116 Mastering Your VIC-20 through 8 BASIC Projects
- vp088_super_screen.t64
- VP 088 Super Screen
- vt1001_car_chase.t64
- vt1002_vic_21_casino_style_blackjack.t64
- vt1003_vic_biorhythms.t64
- vt1004_space_math.t64
- vt1005_blue_meanies_from_outer_space.t64
- vt1006_slither.t64
- vt1006_super_slither.t64
- VT 106 Recreation Six Pack
- vt1007_personal_finance1_s1.T64
- vt1007_personal_finance1_s2.T64
- vt1008_personal_finance2_s1.T64
- vt1008_personal_finance2_s2.T64
- vt1009_vic_typewriter_s1.T64
- vt1009_vic_typewriter_s2.T64
- vt1010_expense_calendar_s1.T64
- vt1010_expense_calendar_s2.T64
- vt1011_loan_calc_s1.T64
- vt1011_loan_calc_s2.T64
- vt1011_loan_mortgage.t64
- vt1012_home_inventory_s1.T64
- vt1012_home_inventory_s2.T64
- VT107 Personal Finance 6 Pack
- vt108a_ scare_city_motel.t64
- vt108a_ sector_five.t64
- vt108a_.t64
- vt108a_backfire.t64
- vt108a_lcm_machine.t64
- vt108a_numbowl .t64
- vt108a_ruler_dueler.t64
- VT 108 Math Improvement Six Pack
- vt109a_vic_synthesizer.t64
- vt109b_treasures_of_the_bat_cave.T64
- vt109c_super_seeker.t64
- vt109d_alpha_draw.t64
- vt109e_big_bad_wolf.t64
- vt109f_crawler.t64
- VT 109 Six Pack Sampler
- vt232_vicmodem_s1.t64
- vt232_vicmodem_s2.t64
- VICMODEM and 64 TERM shipped with VICMODEM 1600
- vtxxx_automodem_s1.t64
- vtxxx_automodem_s2.t64
- Victerm and 64 TERM shipped with AUTOMODEM 1650
- vtxxxx_pharoahs_tomb.tap
- Pharoah's Tomb 16k VIC-20 game
- demos.basic/
- Here you will find demos and other programs that require little
interaction. All of these programs have been written in BASIC.
- 3k/
- Bach Menuett 1.prg
- Plays Bach's Menuett Nr. 1. Requires at least 3k of expanded memory.
- Birdface.superexpander.prg
- Draws a bird face. Requires at least a 3k memory expansion and the
Super Expander ROM.
- 8k/
- Andromeda.prg
- An animation about an alien coming to a town.
- printer/
- These programs print pictures on a 80-column printer.
- Dame 1.prg
- Prints a picture of a woman, left half. Requires a 16k expansion.
- Dame 2.prg
- Prints a picture of a woman, right half.
- Dragon 1.prg
- Prints a dragon, left half. Requires an 8k expansion.
- Dragon 2.prg
- Prints a dragon, right half.
- Enterprise1.prg
- Prints the U.S.S. Enterprise, left half. Requires a 24k expansion.
- Enterprise2.prg
- Prints the U.S.S. Enterprise, right half.
- Guust.prg
- Prints a ghost. Requires an 8k expansion.
- Leeuw.prg
- Prints a tiger. Requires an 8k expansion.
- Liefde Is.prg
- Prints a picture on two pages, 40 columns each.
- Monalisa 1.prg
- Prints the Mona Lisa, left half. Requires an 8k expansion.
- Monalisa 2.prg
- Prints the Mona Lisa, right half.
- Pin-up.prg
- Prints a pin-up girl.
- Spock.prg
- Prints a 40-column picture of Mr. Spock.
- superexpander/
- These programs require the Super Expander cartridge.
- garfield se.prg
- resolution se.prg
- unexpanded/
- Allegro.prg
- Plays Johann Sebastian Bach's Allegro.
- Big 2.prg
- Writes some text on a 25x30 screen. PAL (6561) only.
- Big Chars.prg
- Defines 8x16 characters and 8x8 characters simultaneously
and demonstrates their use.
- Big One (s).prg
- A "commercial" for Big 2.
- Birds Demo.prg
- Demonstrates user-defined characters and sound effects.
- Boogie1.prg
- Plays a terrible melody and shows a clumsy animation.
- Bounce.prg
- Bounces the text window around the screen.
- Bumblebee.prg
- Plays the Bumble Bee music piece.
- Cirkel.prg
- Draws a circle on the screen.
- Crazybeat.prg
- Plays a nice music piece.
- Dobbelsteen.prg
- Throws dice.
- Dragon Demo.prg
- Draws a dragon and plays very annoying sounds.
- E.T. Demo.prg
- This extremely slow program draws a picture of the E.T.
- Frere Jacques.prg
- Plays the kanon song "Meister Jakob", or "Frere Jacques".
- House.prg
- A picture of a house, by Craig Bruce
- Kaleidoscope.prg
- Draws a changing colourful graphics.
- Keyboard Demo.prg
- Draws a picture of the VIC-20 keyboard.
- Liner.prg
- Draws lines on the screen.
- Lintjes.prg
- Draws random horizontal lines on the screen.
- Lotus.prg
- Draws a picture of a Lotus Esprit.
- Merry Vic-mas.prg
- Draws a christmas tree and plays a christmas song.
- Mork & Mindy.prg
- Plays a song.
- Multicolour Magic.prg
- Teaches and demonstrates the use of multicolour graphics.
- Penny Lane.prg
- Plays the Penny Lane song by the Beatles.
- Pno2.prg
- Creates various sound effects when you press the keys.
- Raket.prg
- Animation of a rocket that is taking off.
- Robots.prg
- Draws robots on the screen.
- Screen Demo.prg
- Features some sort of morphing in BASIC.
- Silent Night.prg
- Plays the Christmas song "silent night".
- Smallfont.prg
- Defines a small (4x6) font.
- Snoopy Hires.prg
- A picture of the Snoopy comic character.
- Solitair.prg
- Plays the game of Solitaire. The texts are in Dutch.
- Sound Library.prg
- 20 different sound effects written in BASIC.
- Sound Shaper.prg
- A sound effect program.
- Star Wars IRQ.prg
- Installs an interrupt routine that plays the Star Wars theme.
- Stillenacht.prg
- Plays the famous Christmas song with three voices. The initializations
take quite long.
- Vic Cirkeldemo.prg
- Draws two circles on the screen.
- Vic Demo 1.prg
- Vic Demo 2.prg
- Vic Demo 3.prg
- Very poor demos of the VIC-20. Some of them are by Commodore.
- Vic Hires Plot.prg
- Plots points on the screen.
- Vic Miauw.prg
- Draws a cat.
- Vic Mosaic.prg
- No, this is not a web browser for your VIC. It draws some sort of mosaic
on the screen.
- World Map.prg
- Draws a small world map in high resolution graphics.
- demos/
- Bouncing Ball II.d64.gz
- Bouncing Ball II (for unexpanded Vic-20). The winner of the
Alternative Party '98 demo competition.
- Bouncing Ball II.zip
- This packet contains source code, binaries in separate files and some
information. Uploaded by Viznut/Ocsa ([email protected]),
http://www.hytti.uku.fi/%7Evheikkil/ocsa/.
- Cuckoo-clock-source.zip
- Source code of the cuckoo clock program in DASM format
- Cuckoo-clock.prg
- A cuckoo clock for the VIC-20 written by Timo Raita <[email protected]>. This
interrupt-driven program reads the system time (TI$) and plays cuckoo
samples at half and full hours. Requires at least an 8k expansion.
- Fine scroll.prg
- A scroller demo. The scroll is not too fine on PAL-B systems.
SYS8192 to start. Requires an 8k expansion.
- Psychedelia.tap
- Amazing full-screen psychedelic dynamic patterns controllable through the
paddles, greats for video clips. Instructions on screen. Required paddles.
- Psychoscan.tap
- Hundreds of amazing full-screen animated textures, great for video clips and
special effects. Controls; paddles and CTRL. Required paddles.
- Running messages.tap
- Three amazing scrolling writings in large letters and full screen, each of
them independent in color and scrolling speed. Controls; '1', '2', '3', '4',
'5', '6', 'f1'/'f5', 'f2'/'f6', 'f3'/'f7'.
Collected demos for the unexpanded VIC-20, composed by Aleksi Eeben
- VIC20-AR89-1.prg
- VIC20-AR89-1.readme
- A simple demo for the unexpanded PAL Vic-20, featuring a horizontal
one-line text scroll and some music. Written in June 1994.
- VVV-NTSC.sfx
- Veni vidi Vic!, 6560 (NTSC-M) version. Some parts of this demo are
available separately, so that they can be loaded on an unexpanded VIC-20.
The demo itself requires an 8k memory expansion and a 1540/1541/1570/1571
disk drive. This self-extracting archive can be loaded and started on
a Commodore 64 or 128.
- VVV-NTSC.zip
- Veni vidi Vic!, 6560 (NTSC-M) version, with added support for the
Commodore 1581 disk drive (in addition to the originally supported
1540, 1541, 1570 and 1571). Full source code is in VVV-src-GPL.tar.gz.
- VVV-PAL.sfx
- Veni vidi Vic!, 6561 (PAL-B) version. Some parts of this demo are
available separately, so that they can be loaded on an unexpanded VIC-20.
The demo itself requires an 8k memory expansion and a 1540/1541/1570/1571
disk drive. This self-extracting archive can be loaded and started on
a Commodore 64 or 128.
- VVV-PAL.zip
- Veni vidi Vic!, 6561 (PAL-B) version, with added support for the
Commodore 1581 disk drive (in addition to the originally supported
1540, 1541, 1570 and 1571). Full source code is in VVV-src-GPL.tar.gz.
- VVV-src-GPL.tar.gz
- Full source code of Veni vidi Vic!, including the originally closed-source
music written by Jonas Hultén, and including 1581 patches by Albert/Pu-239
a.k.a. Pasi Ojala.
- VVV-src.tar.gz
- Source code of Veni vidi Vic!, World's first known trackmo (multipart
demo that loads from disk while running) for the VIC-20, developed
in 1996 and published on The Party '96 in Denmark. For more information,
see http://www.funet.fi/~msmakela/vvv.html.
- demodisk1.d64.gz
- Collected demos for the unexpanded VIC-20, composed by Aleksi Eeben
- demodisk1.txt
- Directory listing of demodisk1.d64, composed by Marko Mäkelä
- demodisk2.d64.gz
- Collected demos for the unexpanded VIC-20, composed by Aleksi Eeben
- demodisk3_d64.zip
- AD/
- These demos require at least an 8-kilobyte expansion and were
produced by Andreas Dietmair ([email protected]).
Note that the phone number listed in the demos is no longer valid.
- Animierte Grafiken.lnx.gz
- Animated vector graphics 1 to 3. Requires 24k RAM expansion at BLK1-BLK3
and 4k at the top half of BLK5 ($bf00-$bfff).
- Fantasmagoria.prg
- Released in September 1991. Requires a 16-kilobyte expansion. Push
the fire button to start. Bitmapped animated graphics.
- Hiresstars 40960.prg
- Released in 1989. Requires RAM at least at BLK1, BLK2 and BLK5.
SYS40960 to start. No music, and a non-smooth one-line scroll.
- Intro 2.prg
- 1991: an intro. Displays colourful graphics and a bitmapped scroll. The
background melody appears to be from the TV series 'Dallas'. Requires
an 8-kilobyte memory expansion.
- Intro.prg
- 1990: A non-graphics intro for with no sound. Requires an 8-kilobyte memory
expansion. Compressed with PuCrunch to eliminate the need for typing a
SYS call.
- Number One.prg
- Released in June 1990. Features a soft bitmap scroll and a simple
melody. Compressed with PuCrunch to eliminate a loader part.
- Samples.lnx.gz
- Digitized audio samples from May 1990; speech and music. Requires
RAM at BLK1-BLK3 and BLK5.
- Scroll-Animation.lnx.gz
- 1989: 8×8 character scroll and animated characters. No sound.
Requires expansion memory at BLK1 and BLK5.
- Scrutinized.prg
- October 27, 1991: vertical scroll and zooming horizontal scroll. No sound.
Requires an 8-kilobyte expansion. Compressed with PuCrunch to eliminate a
loader part.
- Sleepless Nights.prg
- 1990: A four-picture animation. Requires 16 kilobytes of expansion memory.
- Upscroll.lnx.gz
- December 1989: Vertical high-resolution scroller; no sound. The
actual demo requires RAM at BLK5, and it starts with SYS40960.
- Vic-Art sys40960.prg
- Released in 1989. Requires RAM at least at BLK1 and BLK5.
SYS40960 to start. Plotted graphics.
- Bonzai/
- These files were uploaded by Walt/Bonzai (Anders Fogh).
- Demopart.prg
- A smooth scroll and a tech-tech effect. Runs on an unexpanded PAL VIC-20.
- Demopart.txt
- Release notes for Bonzai's first demopart for the unexpanded VIC-20.
- Pu-239/
- Pu-239 is a Finnish Commodore demo group, see http://www.cs.tut.fi/~albert/Pu-239/
- Birthday.prg
- Birthday_n.prg
- A vic-20 demo released 11.8.1990 by Secundus of Pu-239.
16k extra memory required. Load and run. Separate PAL and
NTSC versions. Re-sourced, NTSC-fixed, compressed and
uploaded by Albert of Pu-239 ([email protected])
- PU-239 in Lahti.prg
- PU-239 in Lahti_n.prg
- A vic-20 demo from 1989 by Secundus of Pu-239.
8k extra memory required. No sound included. Load and run.
Separate PAL and NTSC versions. Re-sourced, NTSC-fixed, compressed and
uploaded by Albert of Pu-239 ([email protected])
- PU-239-demo.prg
- PU-239-demo_n.prg
- The very first vic-20 demo by Secundus of Pu-239 (15.2.1989).
3k memory expansion required. Load and run.
Separate PAL and NTSC versions. Re-sourced, NTSC-fixed, compressed and
uploaded by Albert of Pu-239 ([email protected])
- Pacman.prg
- Pacman_n.prg
- A vic-20 demo from 1989 by Secundus of Pu-239.
8k extra memory required. Load and run.
Separate PAL and NTSC versions. Re-sourced, NTSC-fixed, compressed and
uploaded by Albert of Pu-239 ([email protected])
- Pu239-1990-src.lha
- "Re-sourced" source codes for Pu-239 VIC20 demos from 1989 and 1990.
(Pu-239 in Lahti, Pu-239-demo, Pacman, and Birthday) The sources
are compilable with at least DASM 2.12.
- vimm-src.lha
- The source code for VIMM.
For more information, see http://www.cs.tut.fi/~albert/Pu-239/vimm/
- vimm.d64.gz
- vimm.zip
- VICI Iterum MM - 29.12.2000, Autodetecting PAL/NTSC multi-part demo for 16k
mem expansion by Pasi Ojala and Anders Carlsson - Supports
1540/41,1570/71,1581.
Some of the parts can be loaded & run in a machine with 8k expansion.
For more information, see http://www.cs.tut.fi/~albert/Pu-239/vimm/
- vimmii-2002-src.lha
- The source code for VIMMII.
For more information, see http://www.cs.tut.fi/~albert/Pu-239/vimmii/
- vimmii.d64.gz
- vimmii.zip
- VICI Iterum MMII - 9.6.2002, PAL multi-part demo for unexpaded vic20
by Pasi Ojala and Anders Carlsson - Supports 1540/41,1570/71,1581.
For more information, see http://www.cs.tut.fi/~albert/Pu-239/vimmii/
- aeeben/
- These programs are © Aleksi Eeben ([email protected]),
http://www.cncd.fi/aeeben/.
- big time [cncd].prg
- CNCD's entry at Assembly 2001. A huge scroller and a number of smaller
scrollers.
- dragonwing.prg
- A fast-scrolling game. Collect fuel cells (marked with 'F') and avoid
colliding with the walls.
- frozen.prg
- Frozen time, a full-screen sinus effect plus one-line smooth scroller.
- happyhour.prg
- Eight vertical raster splits plus one-line smooth scroller.
Improved from rasterbar.prg.
- plotter.prg
- Shaded double sine dots/blocks plus one-line coarse scroller.
- rasterbar.prg
- Five vertical raster splits. plus one-line smooth scroller.
See happyhour.prg.
- firmware@ (link)
- games.basic/
- Welcome to the VIC-20 game collection! The games are sorted by the memory
expansions that they require.
- 16k/
- The games in this directory require at least 16 kilobytes of extra memory.
They are written in BASIC and require no joystick, unless otherwise
specified.
- Apshai-1.csm.gz
- Apshai-2.csm.gz
- Original tape images of Temple of Apshai (© 1983 Epyx / Automated
Simulations), two cassette sides. The game is controlled with keyboard.
- Apshai-doc.zip
- The manual of Temple of Apshai, copied from
http://www.cstone.net/~rich/Temple/temple_of_apshai.html.
- Apshai.d64.gz
- Temple of Apshai, modified from the original tape version, to use the
disk drive. No bugs have been corrected. For instance, entering a
level greater than 4 will trigger an error. The file "level1" includes
all data from "bothteens4" and "set1", and also the other level files
contain common data.
- Atlantis (40t).prg
- Find the Atlantis in this text adventure.
- Baldor's Castle.sys20182.prg
- A quite unplayable graphical adventure.
- Castle Dark.prg
- A semi-graphical text adventure.
- Castlemaze.prg
- A text adventure.
- Colonel's House-doc.prg
- Instructions for the Colonel's House.
- Colonel's House.csm.gz
- Original tape data for the Colonel's House.
- Colonel's House.prg
- The Colonel's House - a text adventure - "the first of the seven knives
of eternity" by Robert Davis.
- Crush Crumble and Chomp.csm.gz
- Original tape data for Crush Crumble and Chomp.
- Crush Crumble and Chomp.prg
- Crush, Crumble & Chomp - the movie monster game by Epyx 1982.
See also http://home.arcor.de/cybergoth/epyx/crushcrumblechomp.html.
- Dark-dungeons.prg
- A role-playing adventure by Anirog.
- Encounter-2.prg
- A version of Encounter by Pixel productions that is not LIST protected.
- Encounter.prg
- This Pixel game has a very long initial demo. The 'b' key has some control
over the game.
- Flightpath-737.prg
- A flight simulator by Anirog. Controls: f1, f3, f5, f7: speed;
a, z, f, v, r, e: other things; and the joystick.
To take off, center the plane with the runway (HDG = RH), accelerate to
ASI = 200, drop the flaps (v) and pull the nose up.
- Football Manager.prg
- In this game you manage a football team. Produced by Addictive Games.
- Lost Dutchman's Gold.prg
- A very big text adventure. The game state can be saved.
- Miser House.prg
- A text adventure.
- Monopoly.prg
- A german Monopoly game with one computer player and up to 7 human
players. No graphics.
- Morloc House.prg
- A text adventure.
- Myst. Island.prg
- Mystery Island.prg
- A joystick-controlled adventure. Not very playable.
- Odyssee 2000.prg
- A German multi-player space game.
- Orb.prg
- A Dutch text adventure by Impact.
- Rescue at Rigel.csm.gz
- Original tape image of Rescue at Rigel.
- Rescue at Rigel.prg
- Rescue at Rigel © 1982 Automated Simulations; © 1980 according to the printed
documentation. Movement commands: 1 to 9: move forward 1 to 9 feet;
shift+1 to shift+9: dodge and move forward 1 to 9 feet; r=turn right,
l=turn left, v=turn around. Combat commands: B=fire blaster;
F=fire powergun; P=set powergun level (1 to 9); S=force shield on/off;
A=amble system on/off; M=melee (hand-to-hand combat). Special commands:
H=heal wounds; T=activate transporter beam; D=determine current depth;
C=count the number of captives released; ?=negotiate with alien creature.
- Star Quest.prg
- Some sort of a space game.
- Star Trek.prg
- Become Captain Kirk of USS Enterprise.
- Star Trek.printer.prg
- A Star Trek game with printer output.
- Starship-escape.prg
- In this game by Sumlock Micros you will have to escape from a star ship,
which consists of several rooms.
- Stoneville Manor.prg
- A text adventure.
- Submarine.prg
- A submarine game by Himer Datenservice.
- Subspace Striker.prg
- A keyboard-controlled shoot-em-up.
- Sword of Fargoal-2.prg
- A slightly different version of Sword of Fargoal.
- Sword of Fargoal.csm.gz
- Tape image of Sword of Fargoal.
- Sword of Fargoal.prg
- Epyx presents: The Sword of Fargoal by Jeff McCord © 1983. A Nethack-like
adventure game. This version has been converted from the tape image.
- The Lair.prg
- A graphical dungeon adventure with save-game option.
- The Valley.prg
- A role playing game.
- Thriller.prg
- A 2D maze game by Bernd Wiebelt. The instructions are in German.
- Tomb of Drewan-2.prg
- A slightly different version of Tomb of Drewan, with a "loading picture".
- Tomb of Drewan.prg
- A graphical adventure written in BASIC. Programmed by Trevor Pitts.
- Toptrainer.prg
- A football manager game with German texts.
- Trivia Hangman-doc.prg
- Instructions for Trivia Hangman.
- Trivia Hangman-game.prg
- The familiar "Hangman" game with a twist - you have to answer trivia
questions as well as guess letters of the word. If your man gets hanged,
it's pretty gruesome. Young children may require therapy.
- Zor.prg
- ZOR - der Schlacht der Roboter (partially German texts). Fight against
an enemy robot - ZOR. Programmed by Pixel Productions.
- 32k/
- O. Dorf.prg
- Oldorf.prg
- This role playing game "Oldorfs Castle" requires the Vic Super Expander
at BLK5 and 24 kilobytes of RAM expansion at BLK1, BLK2 and BLK3. The
third part of the game appears to be missing.
- 3k/
- The games in this directory are written in BASIC and require a 3-kilobyte
memory expansion, like the Superexpander. Some of them work also with
a bigger expansion.
- 3D Doolhof.prg
- A 3D maze game in Dutch.
- 3D Tic Tac Toe.prg
- A 3-dimensional tic-tac-toe game against the computer.
The texts are in German. Works also with 8k or more.
- 3D Tic-Tac-Toe.prg
- A two-player tic-tac-toe with a 3x3x3 matrix. Requires at least
3 kilobytes of expansion memory.
- Alien Plague.csm.gz
- Tape image of Alien Plague. Works in both 3k and 8k computers.
- Alien Plague.prg
- Alien Plague resembles Space Invaders. This version is linked for a
3-kilobyte memory expansion.
- Auto-Simulator-1.prg
- First part of the actual game. This part initializes the graphics
and loads the second part.
- Auto-Simulator-2.prg
- Second part of the actual game.
- Auto-Simulator.csm.gz
- Tape image of Auto-Simulator, also called Fahr-Simulator.
- Auto-Simulator.prg
- © 1982 Commodore Electronics Ltd., A.A. Scherff und H.G. Nowacki,
Essen, April 1982. This part shows the instructions and loads the game
from the tape. The game works also with an 8k expansion.
- Avaruuspeli.prg
- A space game in Finnish. Controls: W, P, S, D, C, R.
- Biorhythmus.cas.gz
- Tape image of Biorhythmus.
- Biorhythmus.prg
- This German program displays your biorhythmus curves. The date of birth
and the date of the curves must be in the same century.
- Bomber.prg
- Bomb two targets from a fast flying plane. This game is very fast for
being written in BASIC. Works also with 8k or more.
- Catacombs.prg
- A Pac-Man clone.
- Caves of Ice.prg
- A three-dimensional maze game in a 5x5x5 room maze. Requires at least
3 kilobytes of expansion memory.
- Cremlin.prg
- Eliminate all enemy objects on the screen in 100 seconds. The
instructions and other texts are in Dutch. Works also with 8k or more.
- Domino.prg
- The game of domino. The texts are in Dutch, but the game is quite simple
anyway. Works also with 8k or more.
- Droids.prg
- Some sort of a game for 1-4 players. Works also with 8k or more.
- Duikboten.prg
- Sink the enemy submarines or boats. No graphics; you have to imagine the
8x8 matrix yourself. All texts are in Dutch. Works also with 8k or more.
- Flightsimulator.prg
- A very primitive and irrealistic simulation of a landing plane.
The instructions are in German. Works also with 8k or more.
- Frog.prg
- In this game, you are a frog and must catch bugs for your living.
Very fast for a BASIC game. Works also with 8k or more.
- Geluiden.prg
- Sound effects. The menu is in Dutch.
- Gobang.cas.gz
- Tape image of Gobang.
- Gobang.prg
- Gobang, © 1982 Commodore Electronics Ltd. Gomoku against the
computer. Use the function keys to move the cursor and RETURN to
place your move. The objective is to place five pieces in a row
vertically, horizontally or diagonally. Works also with 8k or more.
- Hebbes.prg
- A dice game for 4 players. The texts are in Dutch.
- Insluit Spel.prg
- Capture the VIC by building a wall around it. The instructions are in
Dutch. Works also with 8k or more.
- Kanonen-loader.prg
- Needed for loading Kanonen on a computer that has at least an 8k expansion.
- Kanonen.csm.gz
- Tape image of Kanonen.
- Kanonen.prg
- Kanonen, © 1982 Commodore Electronics Ltd. Artillery duel in German.
In the game, each player has to specify two numeric quantities in each round,
separated by a comma.
- Lighthouse.csm.gz
- Tape image of Lighthouse. The loader and the actual game are EOR protected.
- Lighthouse.prg
- This game tests addition and subtraction skills.
- Mastermind.prg
- The classic memorizing game. There is a very long delay loop in the
beginning. The texts are in Dutch.
- Owerri.cas.gz
- Tape image of Owerri.
- Owerri.prg
- Owerri, © 1982 Commodore Electronics Ltd. In this German game, you have
to move pieces around. One player can be steered by the computer.
- Quatrainment.prg
- Some sort of a logical game. Works also with 8k or more.
- Rail.prg
- A rail road game that only works with an 3kB expansion.
- Road Rally.csm.gz
- Tape image of Road Rally.
- Road Rally.prg
- "A game for one against the clock." Avoid hitting the walls. Programmed
by Commodore Germany in 1982.
- Safe.prg
- Open a money safe (Dutch). Works also with 8k or more.
- Slang.prg
- Slang2.prg
- Control a snake and eat numbers. Controls: T U Y H.
- Space Division.prg
- This UMI game teaches you division. You will have to answer 20 problems
before the space shuttle can take off.
- Therapy.prg
- Dr. Rom, a therapist program. Requires at least 3kB of extra memory.
- Wakken&Ijsbeeren.prg
- Some sort of a dice game. You must know some Dutch to play this one.
Works also with 8k or more.
- Yahtzee.prg
- The game of Yahtzee for 1 or 2 players, in Dutch. Works also with 8k or more.
- Zeeslag 2 Vic's.prg
- Ditto, but you can also place your own ships. Works also with 8k or more.
- Zeeslag.prg
- Sink the enemy float. The texts are in Dutch. Works also with 8k or more.
- 8k/
- Unless otherwise stated, all games in this directory require at least
8 kilobytes of expansion memory and are written in BASIC.
- 3D Labyrinth.prg
- A threedimensional labyrinth game by Jeff Minter / Llamasoft
http://www.llamasoft.co.uk/. Might contain some
machine-language routines, but the game is very slow anyway.
- 4 op een rij.prg
- Four in the row, or Vier gewinnt, or Vier op een rij. A variant of
tic-tac-toe with gravity. The texts are in Dutch.
- Adventure.prg
- A maze game that is controlled by joystick. Boosted by a small
machine-language subroutine.
- Alien Demon-pic.prg
- The loading picture of Alien Demon.
- Alien Demon.csm.gz
- Tape image of Alien Demon.
- Alien Demon.prg
- "In space no one can hear you cry for help!" Published by
K-tel International [UK] Ltd. The game uses two machine language
subroutines.
- Alien Plague.csm.gz
- Tape image of Alien Plague. Works in both 3k and 8k computers.
- Alien Plague.prg
- Alien Plague resembles Space Invaders. This version is linked for at least
8 kilobytes of expansion memory.
- Balloon Blitz.b.prg
- Balloon Blitz.f.prg
- An air balloon game. Destroy enemy tanks in your sector with a hot
air balloon.
- Cabby.b.prg
- Cabby.f.prg
- Some sort of maze game.
- Car Crash.prg
- A simple Pac-Man like game. Controls: (.) and (,). Includes a LIST
protection; otherwise fully BASIC.
- Cavern Runner 1.prg
- Cavern Runner 2.prg
- A vertically scrolling slalom game. Supports keyboard and joystick.
The texts are in Dutch.
- Caves of Silver.prg
- A text adventure.
- Chess 1.0-b.prg
- Chess 1.0-f.prg
- A chess game.
- China Clan-2.prg
- A different version of China Clan.
- China Clan.csm.gz
- Tape image of China Clan.
- China Clan.prg
- The instructions for this board game are in German: "CHINA-CLAN
können Sie gegen einen Partner sowie auch gegen den Computer
spielen. Es wird abwechselnd gewürfelt und gezogen (bei einer 6
zweimal). Trifft der Chinese auf ein Hindernis" zieht er die
restlichen Felder zurück. ZIEL DES SPIELES: Sie neutralisieren den
Gegner indem Sie seine Figuren einkreisen. Wer drei Chinesen
unschädlich gemacht hat, siegt." Programmed by Frank Bentler, Köln,
© 1982 Commodore Electronics Ltd.
- Citadel.prg
- An adventure with a text interface.
- Crazy Eights.prg
- A card game. Contains some bugs. Use the cursor up and down keys to
select the card to play and press RETURN. It won't let you play a card
you just drew. It does incorporate the 2's and Jacks rules. It doesn't
ask you what suit you want for a crazy eight.
- Crazy Kong.b.prg
- Crazy Kong.f.prg
- A Crazy Kong clone by Udo Gertz. Not very playable.
- Crazy Kong1.prg
- Crazy Kong2.prg
- A Donkey Kong clone. Requires joystick.
- Death Serpent.prg
- The Serpent of Death. Help King Tut-Ankh-Amon to jump from a pyramid
to another.
- Death Ship.prg
- A text adventure.
- Earthquake.cas.gz
- Tape image of Earthquake.
- Earthquake.prg
- A text adventure by Aardvark. Rescue people after an earthquake has
occurred.
- Ench Journey.prg
- A graphical adventure game.
- Escape from Mount Drash.d64.gz
- Ultima: Escape from Mount Drash, whose loader was converted from tape
to disk in 2002. This is not the original file, but it is more original
than the single-file version below.
- Escape from Mount Drash.prg
- Ultima: Escape from Mount Drash by Keith Zabalaoui. Copyright 1983
Sierra On-Line, Inc. Ultima (tm) Lord British. The game uses some
machine language subroutines.
- Fantasia Land.prg
- A text adventure.
- Football Manager.cas.gz
- Tape image of Football Manager.
- Football Manager.prg
- Manage a British football team by buying, selling and choosing players.
There are 32 teams and 4 leagues.
- Frank.prg
- Rescue all parachute jumpers into your boat. Controls: L and ;.
The texts are in German.
- Galaxy.1.prg
- A space game of some sort. The texts are in Dutch. Controls in
the actual game: space, period (.) and comma (,).
- Gator Beach.prg
- Eliminate crocodiles (green and red things) by putting sticks in their
mouths. This game is boosted by several machine language routines.
Requires joystick.
- Golf.prg
- A Dutch golf training game.
- Hangman.prg
- Hangman game featuring some machine language subroutines.
- K&K.prg
- A two-player strategic game. The texts are in Dutch.
- Ladders1.prg
- Ladders2.prg
- A Fast Eddie clone. Uses a machine language subroutine. First load and
run the first part, then the second part.
- Laivanupotus.prg
- The boat-sinking game in Finnish.
- Laser Barrage.prg
- The object of this game is to defend 10 fuel pods from 16 robots.
- Marple Manor.prg
- A text adventure game.
- Maze.prg
- A 3-dimensional maze game. Choose your heading with N, S, E or W and
use the space bar to go forward.
- Night Forest.prg
- A sort of maze game without graphics.
- Olympiad.prg
- I couldn't figure out what this game is about.
- Oper. Ganymed.prg
- Rescue the people of the planet Ganymed. The instructions are in German.
This is yet another vertically scrolling slalom game.
- Pests.prg
- Some sort of an item collecting game.
- Pyramid.prg
- A text adventure.
- Quest.prg
- An adventure in Dutch.
- Rat Man.csm.gz
- Original tape image of Rat Man. Use a hammer to squash rats. Joystick
or keyboard control. Copyright © 1982 Jeff Minter / Llamasoft
http://www.llamasoft.co.uk/. The game is mostly BASIC (relocated
to $2401), with some machine language subroutines.
- Rat Man.jpg
- Image of the tape inlay of Rat Man.
- Rat Man.prg
- Single-file version of Rat Man.
- Rox III.prg
- An asteroid game by Jeff Minter / Llamasoft
http://www.llamasoft.co.uk/. This game is pure BASIC, with the
BASIC text relocated to $2401.
- Samsara.prg
- A logical game against the computer. The instructions are in Dutch.
- Simpelpac.prg
- A kind of a Pac-Man clone. The instructions are in Dutch. The game asks
you to define the keys.
- Skymath.prg
- Addition and subtraction training.
- Space Math.prg
- This program teaches you mathematics and wrong spelling of English words.
- Star Trek.prg
- A Star Trek simulation game. The texts are in Dutch.
- Super Frog.prg
- A very poor Frogger clone with German texts.
- Tankslag.prg
- Shoot stars on the screen with your tank. Requires joystick.
- Tik Tak Tor.prg
- The classic 3x3 tic tac toe game in Dutch. For 1 or 2 players.
- Treasure Hunt.prg
- A 2D item collecting game.
- Twonkie.prg
- A monster killing game. Uses a text interface.
- Ultimate Tank.prg
- A tank duel. Includes some machine-language subroutines.
Requires joystick.
- Wallet Walker.cas.gz
- Tape image of Wallet Walker.
- Wallet Walker.prg
- © 1982 Commodore Electronics Ltd. In this joystick-controlled game,
the objective is to fetch the green wallet from the right side of
the screen, avoiding deadly rain. The game is fast, thanks to some
machine-language subroutines. The game only works in PAL systems.
- Word Find.ex.prg
- A word puzzle of 10 words. Requires at least an 8 kB memory expansion.
- Word Hunt.prg
- Hunt words from a 10x10 matrix. The instructions are in English, but
the default words are in Dutch.
- Worm of Bemer.prg
- Eat mushrooms with a growing worm and avoid collisions to the walls and
to yourself.
- Wumpus.prg
- Some sort of a geometrical game. The instructions are very long, and they
are in Dutch.
- Zig Zago.prg
- A puzzle game against the Vic. The texts are in Dutch.
- Zorgon's Kingdom.lnx
- A five-part multi-load climb & run adventure.
- tb/
- This directory contains games that require Turtle BASIC, another BASIC
expansion that requires a memory expansion of at least 8 kilobytes.
- Artillery II.prg
- An artillery game. Requires Turtle BASIC.
- MG Slot IV.prg
- A "one-handed robber" game.
- Picture Maker.prg
- A drawing program. Requires joystick.
- Potholes VII.prg
- Another vertically scrolling car-drive game.
- Turtle Basic.prg
- The BASIC expansion.
- unexpanded/
- Unless otherwise stated, all games in this directory are designed for
single player, are written in BASIC and work in an unexpanded Vic.
- 17+4.cas.gz
- Tape image of 17+4.
- 17+4.prg
- Black Jack in German. The game works in all memory configurations.
- 3D Maze.csm.gz
- Tape image of 3D Maze.
- 3D Maze.prg
- 3D Maze, copyright © 1984 Mastertronic. "By pressing the keys 1
to 8 you can select a maze to explore in 3 dimensions. When the
second part has loaded try to reach the centre '*' of the 3-d maze
before you run out of air! You are displayed as the [red dot] on
the map." Use Z to turn left, C to turn right, M to move forward
and F1 to see the map. You may also move by using the joystick.
The game says "press A key to start", but the "A" key does not work.
Try the space bar instead.
- Aardvark.prg
- Improve your reaction time and typing skills.
- Aavelabyrintti.prg
- Ghost labyrinth. A simple game in Finnish. Controls: G, J, Y, B.
- Acrobat.prg
- A horizontally scrolling run&jump game by Anne Onimous, fixed up by Dr. B.
Use J to jump, S to slide, F to flip. The objective is to avoid hitting
obstacles on a horizontally scrolling track. The game uses some machine
language subroutines.
- Add 'em up.prg
- Collect as big numbers as possible. One or two players. Controls:
Z, X and space.
- African Escape.prg
- A textual adventure written in 1982 by Bruce Robinson.
- Airdefence.prg
- Shoot falling bombs before they hit the ground.
- Airplane.prg
- In this game, you land an airplane on a runway.
- Alien Raiders.prg
- A vertical shoot-em-up.
- Alien Wars.prg
- Shoot as many enemies as possible in limited time.
- Alien Waster.prg
- Another shooting game.
- Amok.prg
- Amok is a 2-dimensional Doom clone. :-) Shoot robots and move between
different rooms.
- Ampumapeli.prg
- A shooting game in Finnish.
- Anagrams.prg
- Input a word. The computer will mix the letters, and another player
will have to guess the word.
- Another Pacman.prg
- The name says it. This game works with keyboard only, and it is written
in BASIC.
- Arrow.prg
- Control a snake and eat boxes. Avoid collisions with yourself.
- Artillery.prg
- A two-player-game. Destroy your opponent's cannon with your cannon by
setting the shooting angle and velocity. Use the function keys and Return.
- Asteroids.prg
- The classical game, written in BASIC. Quite unplayable.
- Astro Fighter.prg
- In this two-player game, you have to shoot your opponent's space ship
before he catches you. The game is very playable thanks to its machine
language subroutines.
- Attack.1.prg
- Attack.2.prg
- Defend your space station against enemy forces. The first part contains
the instructions (in German). The actual game is in the second part.
The colours are initially wrong.
- Auto Race.prg
- A car maze game. Collect points on the screen and avoid the enemy car.
This is a Dutch translation of Car Chase.
- Auto Rallye.cas.gz
- Tape image of Auto Rallye.
- Auto Rallye.prg
- Control the cyan car on the right of the screen, avoid hitting the enemy
car and pick up the points in the maze. Controls: A=accelerate,
D=decelerate, and J,K to change tracks.
- Autobahn.cas.gz
- Tape image of Autobahn.
- Autobahn.prg
- © 1982 Commodore Electronics Ltd. In this simple game, you must
remain in the track. Controls: f1=left, f7=right. First, specify the
minimum and maximum width of the track. The game uses a machine language
subroutine, presumably to scroll the screen.
- Avoid Meteorites.prg
- Avoid hitting meteorites with your space shuttle. Controls: 4 and 6.
The texts are in Finnish.
- Baja 1000.prg
- Drive a truck, jump over objects with Space, and confuse heat-seeking
bombs with f7.
- Barricade.prg
- Stop the ball by surrounding it with walls, which can be laid with
the space bar.
- Barrier Battle.prg
- A two-player-game. Both players move around, building a wall. The game
ends when one of the players hits a wall.
- Beekeeper.prg
- A shoot-em-up written in BASIC.
- Big Bad Wolf.prg
- A simple text adventure.
- Bioritme.prg
- Shows biorhythm values for a given day.
- Bioritmes.prg
- A simple biorhythm program in Dutch.
- Bioritmiek.prg
- A biorhythm program in Dutch.
- Bird Hunt.prg
- Hunt birds. Requires joystick. The texts are in Dutch.
- Bke.prg
- Tic-tac-toe.
- Blackjack 2.prg
- A Black Jack game. The texts are in Dutch.
- Blackjack.prg
- A card playing game (should be self-explanatory).
- Blam!.prg
- Neutralize bombs on the screen by walking to them. The correct answer
to the question "blam no?" is the difference of the value at top right
and the value at bottom left. A good game for learning subtraction, but
otherwise very boring. Written in BASIC.
- Blue Meanies from Outer Space.prg
- A shooting game by Duane Later and © 1981 Commodore Business
Machines. Defend a space colony by shooting aliens with fixed cannons.
Keys (to fire): Q, A, Z, E, D and C.
- Bomb Scare.prg
- A textual adventure written in 1982 by Bruce Robinson.
- Bomber.prg
- Bomb a city with an aeroplane before you hit the buildings. Only
one bomb may be in the air at a time. Press F to release bombs.
The instructions are in German.
- Bombing.prg
- Drop bombs and avoid enemy anti-air activities. This is a very poor game.
Keys: F3, F5 and F7.
- Bommenwerper.prg
- Bomb a city with an aeroplane before you hit the buildings. Only
one bomb may be in the air at a time. Press F1 to release bombs.
The instructions are in Dutch.
- Bonking Barrels.prg
- Avoid falling barrels while climbing up. The game is controlled with the
keyboard. Written in BASIC.
- Bowling Champ.prg
- A simple bowling game. Hit space to toss the ball.
- Break Out 1.prg
- The name says it. A Break Out clone. Quite playable for being a
BASIC game.
- Break Out 2.prg
- The classic. Requires a paddle controller.
- Break Out 3.prg
- A Breakout game. Seems to require paddles.
- Break Out 4.prg
- A keyboard controlled Break Out clone.
- Breakaway.prg
- A logical game. Controls: numbers 678 for color selection,
letters YUIHJ for moving.
- Bunny Hop.prg
- Move around the screen by jumping to moving levels and eat carrots. Written
mostly in BASIC.
- Burning Building.prg
- Put out the fire with your helicopter. Written mostly in BASIC.
- CB Slot VI.prg
- A slot game simulation written in BASIC.
- CB Slot VIII.prg
- A slot game simulation written in BASIC.
- Canyon Runner.prg
- Another vertically scrolling slalom game.
- Car Chase.prg
- A one-player car maze game by Andy Finkel and © 1981 Commodore
Business Machines. Resembles Pac-man distantly.
- Car Drive.prg
- Yet another car driving slalom game. Controls: z and c, f1 and f7.
- Car Race.prg
- Race against the Vic on a 2-dimensional track. This game is quite
playable. The instructions are in Dutch.
- Castle Dungeon.prg
- A maze game, the loader. The actual program is in the file "d".
- Caves.prg
- An adventure game.
- Centipod.prg
- The familiar "Centipede" game. Good-speed action. Uses joystick. Custom-
character graphics. With machine language subroutines.
- Checkers 1.0.prg
- The game of Checkers written in BASIC.
- Checkers 2.prg
- This is the game of Checkers. The instructions are in German. The pieces
are moved by entering their coordinates (x,y).
- Checkers.prg
- The game of checkers. Contains some bugs.
- Chopper.prg
- Bomb cars and tanks with your helicopter and avoid anti-air activity.
The game uses machine-language subroutines.
- Christmas Tree.prg
- Draws a Christmas tree and plays the Christmas song "Tannenbaum".
Written in BASIC.
- Circus-doc.prg
- Instructions and original loader for Circus.
- Circus.prg
- A plagiate of the "Clowns" cartridge game. The loader is not needed for
loading the game.
- City Bomber.prg
- Bomb buildings in order to create a landing way for your aeroplane.
Press space to drop bombs. © 1982 Creative Software.
- City Crusher 2.prg
- City Crusher.prg
- Destroy a city before your bomber lands on the ground. The game contains
some machine-language subroutines. "City Crusher.prg" is the loader
part.
- Cobra.cas.gz
- Tape image of Cobra.
- Cobra.prg
- Chase randomly appearing objects on the screen with a snake. The
instructions are in German.
- Code Breaker.prg
- A Mastermind-like game © 1981 Creative Software. Use the number keys
to place the stones.
- Code Maker.prg
- A Mastermind-like game © 1981 Creative Software. Use the number keys
to place the stones.
- Colorbot.b.prg
- Colorbot.f.prg
- Some kind of a shoot-em-up.
- Componeren.prg
- A better version of the "Vic as Piano" program.
- Computer Adventure.prg
- A textual adventure written in 1982 by Bruce Robinson.
- Cosmiads.prg
- A shoot-em-up by Bug-Byte. Includes machine-language routines.
Requires joystick.
- Cosmic Combat.b.prg
- Cosmic Combat.f.prg
- A shoot-em-up written in BASIC. Stationary screen, but still very slow.
- Cosmic Crusader.prg
- Some sort of a board game (?)
- Craps.prg
- The Game of Craps, a die game.
- Crazy Climber.b.prg
- Crazy Climber.p2.prg
- Climb up the wall and avoid windows. This game requires joystick.
Contains some machine-language subroutines.
- Crazy Song.prg
- Plays a multi-voice song.
- Critical Mass.prg
- In this two-player logical game, you place buttons on the playing field
on squares that do not contain your opponent's buttons. If the amount
of buttons in a square equals the amount of its neighboring squares, the
square will explode, i.e. the buttons in it will move to the neighboring
squares, and any buttons in them will change to your colour. The game
will end when you destroy the opponent's all buttons or when the playing
field reaches the "critical mass", i.e. it keeps exploding forever.
- D.prg
- A maze game. Loaded by "castle dungeon".
- Dam Buster.prg
- Drop bombs at a dam.
- Death House.prg
- A text adventure.
- Death Maze.prg
- Find your way from left to right through the changing maze.
Very easy and boring.
- Deathtrap.prg
- Collect items from the screen before the time runs out, and avoid
getting trapped.
- Defend 'em.prg
- A horizontal shoot-em-up.
- Deflection.prg
- Steer a ball with reflector plates.
- Deflex.prg
- Place reflectors to control a ball on the screen. This game is by
Jeff Minter / Llamasoft http://www.llamasoft.co.uk/.
- Depthcharge.prg
- Sink submarines with depth charges.
- Devastator.b.prg
- Devastator.f.prg
- A shoot-em-up written in BASIC.
- Diamond Drop.2.prg
- Collect falling diamonds before they hit the ground.
Utilizes a machine-language subroutine.
- Diamond Drop.prg
- Dodgems.prg
- Avoid hitting the enemy (a cross). You can jump to outer or inner
ring by hitting a key when you are next to a door.
- Doolhof.prg
- A maze game. Move all four balls to the target position.
- Dots.prg
- Colourize squares by surrounding them with lines. Try to get more squares
than your opponent, the VIC.
- Downhill.prg
- In this game you are a downhill skier. Sounds like that you have a vacuum
cleaner with you.
- Drag Strip.prg
- Another vertically scrolling "slalom" car game.
- Dragon Master.b.prg
- Dragon Master.f.prg
- Zap all dragons, go to the castle and marry the princess.
- Dragon Maze.prg
- Find your way through a maze and avoid the dragon.
- Dungeon.prg
- Another text adventure.
- Earth Defense.cas.gz
- Tape image of Earth Defense.
- Earth Defense.prg
- © 1982 Commodore Electronics Ltd. "Sie müssen die Erde vor fremden
Angreifern beschützen. Schiessen Sie diese ab, bevor sie die
Erdoberflaeche erreichen!" Shoot enemy attackers before they reach the
surface of the Earth. The game uses machine language subroutines.
- Earth Invaders.prg
- A maze game. Controls: I, P, O, L.
- Einsiedler.prg
- The game of Solitaire. The instructions for this game are in German.
- Elektrisch Hek.prg
- Some sort of a game against computer-controlled robots. The instructions
are in Dutch.
- Explorer.prg
- Collect green items and fuel in a maze until you run out of fuel.
- Fast Add.prg
- This game trains your addition skills.
- Fire Fighter II.prg
- Extinguish forest fires in this game by Luna Software and Walter
W. Alldredge.
- Fly Snatcher-3.0.cas.gz
- Tape image of Fly Snatcher 3.0.
- Fly Snatcher-3.0.prg
- A 2D game by Stuart Hall, published in 1982 by PR Software. The keyboard
controls are: W, A, D, X.
- Fly Snatcher-4.0.prg
- Collect flies, avoid a moving enemy. Produced by Abrasco.
- Frantic Fisher.b.prg
- Frantic Fisher.f.prg
- Protect yourself from fishes and water drops. This one is a very
difficult and boring game.
- Freeze Factory.prg
- This is a bit like the C64 game Pongo. Throw each monster with an ice
cube to advance to the next level.
- Frog Chase.prg
- An ugly Frogger clone.
- Frogger.prg
- A poor Frogger clone. Controls: ZX;/
- Froggy.prg
- A Froggie clone. Written in BASIC, very unplayable.
- Frogrun.prg
- Another Frogger clone.
- Fruitautomaat.prg
- A slot game. The texts are in Dutch.
- Galactica.prg
- A shooting game with Dutch texts.
- Geh-Panzer.prg
- Defend your base from the Imperial walkers, as known from Star Wars.
The texts are in German. This game is not too playable.
- Geisterschloss.1.prg
- Geisterschloss.2.prg
- A 2D shooting game. Shoot the ghosts and the vampire in the center
of the screen. The first part contains the instructions in German, and
the second part is the actual game in English.
- Ghost Attack.prg
- A buggy game. Controls: IJKM
- Ghosthunt.prg
- Avoid a ghost. You get points every time it hits an object while
trying to catch you. Controls: Z, X, f1 and f3.
- Goblin.orig.prg
- Move the goblin around the obsticles to eat the sad faces.
Custom-character graphics. This is the ancestor of Goblin.prg.
- Goblin.prg
- Move the goblin around the obsticles to eat the sad faces. Uses joystick.
Custom-character graphics.
- Golf.prg
- A golf game with graphical display.
- Goodbye Charlie.prg
- A kind of a maze game.
- Gotcha.prg
- Collect money and avoid a monster.
- Grand Prix.prg
- Another vertically scrolling "slalom" car game.
- Grasmaaier.prg
- Mow the lawn as fast as possible. The instructions are in Dutch.
- Guess.prg
- A hangman game.
- Hangman.prg
- A hangman game.
- Hangmath.prg
- A math-based Hangman game © 1981 Creative Software. Guess digits in a
multiply operation.
- Hanover Downs.prg
- A horse race betting game.
- Hardhat Climber.prg
- A platform game that distantly resembles Donkey Kong.
- Helikopter.prg
- Shoot tanks with your helicopter.
- Hell Driver-loader.prg
- A loader for Hell Driver. Only needed when at least 8 kilobytes of expansion
memory is installed.
- Hell Driver.csm.gz
- Tape image of Hell Driver.
- Hell Driver.prg
- An upwards-scrolling car-slalom game © 1982 Commodore Electronics Ltd.
The texts are in German.
- Hoger-Lager.prg
- Guess if the next card will be higher or lower than the current one.
- Hopper.csm.gz
- Original tape image of Hopper.
- Hopper.prg
- Hopper by Thomas Kim © July 1982 from D.E.S., 8315 E. Firstone Blvd,
Downey, CA 90241, (213) 923-9361.
Avoid parked cars, rushing traffic, wild dragsters, buildings, and logs
to bring the frog safely home in time.
Use your joy stick to maneuver the frog. Hit fire to start game.
Scoring: 10 for each tic left in the timer, 25 for bringing a frog home,
200 for bringing 5 frogs home. Extra frog at every 1000 points.
This Frogger clone makes use of some machine language code.
- Hospital Adventure.prg
- A textual adventure written in 1982 by Bruce Robinson.
- Huerdenlauf.prg
- Jump over hurdles by pressing J. A quite dull game.
- Hunt 1.prg
- The Hunt. Shoot randomly moving enemies in limited time. The first part
prints out the instructions and loads the actual game.
- Hunt.prg
- Icbm Basic V8.prg
- A joke program that looks much like CBM BASIC V2.
- Invade.prg
- A rather unplayable Invaders clone. Controls: [, ] and space.
- Invader Fall.prg
- Shoot falling enemies in this UMI game. With machine-language routines.
- Invasion aus dem All.cas.gz
- Tape image of Invasion aus dem All.
- Invasion aus dem All.prg
- Shoot randomly falling enemy objects with six fixed cannons. Controls:
ZAQ to fire the left column of cannons, CDE to fire the right
column, and PL/; to move the guy on the bottom of the screen.
- Jackpot.prg
- A jackpot game.
- Juggler.prg
- Juggle two or three balls by moving the hands with a joystick.
- Jump.b.prg
- Jump.f.prg
- Jump.p2.prg
- Avoid bombs and jump over the holes on the bridge and bring back the money.
I couldn't figure out how you are supposed to control this game.
- Jupiter Defender.prg
- A horizontally scrolling shoot-em-up.
- Jupiter Lander.prg
- A vertically scrolling shoot-em-up by Interceptor Micros.
Includes machine-language subroutines. Requires joystick.
- Kaartspel.prg
- A card game. The instructions are in Dutch.
- Kaylon.prg
- In this Frogger-style game you land on a planet with a space shuttle.
- Kiddie Checkers.prg
- A checkers game by Frank la Franco.
- Killer Comet 2.prg
- Shoot down a meteor before it hits the ground. This game is very slow.
- Killer Comet.prg
- A boring game.
- King Tut-doc.prg
- Instructions for King Tut.
- King Tut.csm.gz
- Tape image of King Tut.
- King Tut.prg
- A graphical adventure by J Ferrari of Ferrasoft. "The object of the
game is to search the tomb of Tut until you find the sacred golden
death mask. At the start of the game the mask can be seen at the
top left of the screen. Joystick or z=left,c=right,f1=up,f7=down
guide Archie through the corridors of doom. Collect gold on the way
around but avoid the guardians. Hurry back to the exit before your
lamp dims. Should you die on the way around, you and your gold will
stay buried with Tut." The game makes heavy use of machine language
subroutines.
- Kleurenprobleem.prg
- Arrange a 5*5 matrix to 5 lines of 5 colours. This is like a
2-dimensional Rubik's cube.
- Krazy Kong.prg
- A Donkey Kong clone with machine language subroutines.
- Labyrintti.prg
- A labyrinth adventure in Finnish.
- Letterpuzzel.prg
- Character puzzle game/demo.
- Little Kong.prg
- A Donkey Kong clone. The texts are in German.
- Looper Part 2.prg
- This is a weird 2-D fly&shoot game.
- Looper.prg
- Lucifer Spel.prg
- A thinking game against the computer. The texts are in Dutch.
- Lucy Lizard.prg
- A game of skill. "Lucy" moves along the bottom of the screen and bugs move
across the top. Press the RETURN key to "unleash the hungry lizard's
tongue" to catch the bugs. Custom-character graphics.
- Lunar Lander.prg
- Like Jupiter Lander, but simpler.
- Lunarcommand.prg
- Land a lunar module by inputting the rocket burn rate every 10
seconds.
- Maanlanding.prg
- A text-based lunar landing game in Dutch.
- Mancala 2.prg
- Two different versions of a two-player thinking game. The instructions
are in Dutch.
- Mancala.prg
- Marble Hunt.prg
- Collect points and avoid the monster.
- Mastermind 2.prg
- The classic memorizing game. Use numbers on the keyboard for the colours.
The instructions are in Dutch.
- Mastermind.prg
- Mastermind guessing game.
- Math Quiz.prg
- Train your addition, subtraction and multiplication skills.
Written in BASIC.
- Memory.prg
- A memorizing game with 1-4 players. The texts are in Dutch.
- Meteor Maze.prg
- A maze game.
- Microzodiac.prg
- This program tells your fortune. Written in BASIC.
- Minefield.prg
- Creative Software/Vic-Soft 1982. A predecessor of the infamous
Minesweeper.
- Minenraumkommando.prg
- Minesweeper command. Neutralize mines on the screen. Controls: E,
S, D, X and f7. The instructions are in German.
- Mini Golf.prg
- Mini golf. Control the game by inputting direction and strength numbers.
- Minotaur.prg
- A 2D maze game.
- Missile Attack.prg
- Defend your planet from missiles by shooting them. Not very playable.
Controls: W, A, D, X and S.
- Missile Panic.prg
- Collect crosses (X) and avoid the moving enemy.
Controls: A, D, P and period (.).
- Missing Maze.prg
- Find your way out from a maze using a joystick. Very easy.
- Missionarissen.prg
- Get 3 missionaires and 3 cannibals over a river with a boat that holds
2 people. The texts are in Dutch.
- Moneysnake.prg
- Eat obstacles with a snake before they turn into dollar signs, and
avoid hitting the walls.
- Moon Base alpha.prg
- A textual adventure written in 1982 by Bruce Robinson.
- Moonlander 2.prg
- A more real-time moon lander game.
- Moonlander.prg
- A command-line based moon lander game.
- Morse Code Prog.prg
- Teaches you the morse code.
- Mosquito-doc.prg
- Instructions for Mosquito, copyright © 1984 Atlantis Software.
"Travel around the maze avoiding the swarms of mosquitos and escape
through the door at the other end to proceed to the next screen.
Easy? Well not quite because to go through the door you need a set
of keys to open it. To help you survive you are equipped with an
aerosol can with a limited number of 'squirts'. Also there are trap
doors dotted around the maze and if you tread on one you are
instantly transported to any one of the trap doors present. You
will not appear until you move again. There are 4 screens, each
different and more difficult than the last. When you succeed
completing the 4th screen you are given a bonus of 2000 extra
points. You have a total of 3 lives to survive as long as you can."
This part loads the actual game from tape.
- Mosquito.csm.gz
- Tape image of Mosquito.
- Mosquito.prg
- A maze game controlled by the joystick or the keys PL.; and A.
Copyright © 1984 Atlantis Software. Thanks to machine language
subroutines, the game is fast. Kill the mosquitos in a maze with spray.
You can only use the spray while you are moving horizontally.
- Motorcross.prg
- A 2-dimensional motocross game. Requires joystick.
- Motorway.prg
- Drive with a motorcycle on a motorway, avoid cars.
- Mouse Maze.prg
- This program creates a maze and then moves around it with a ball. Not
much of a game. Written in BASIC.
- Mozart Machine.prg
- Composes Mozart-like music. Not particularly good, as it is BASIC and
uses only 2 voices.
- Mukade.prg
- Eat "Q" letters with a worm and avoid collisions with squares.
- Muncher.prg
- A shoot-em-up. Protect your eggs against an intruder.
- Nevets.prg
- A weird shooting game.
- New York Blitz-pic.prg
- The loading screen of New York Blitz.
- New York Blitz.csm.gz
- Tape image of New York Blitz.
- New York Blitz.prg
- Bomb skyscrapers to create a runway for a landing bomber aircraft.
Published by Mastertronic. The game uses a machine language subroutine.
- Nibblers.1.prg
- Nibblers.2.prg
- Bomb enemies before they eat their way through to the center of the
screen. Use <- and f1 to release the bombers and to drop the bombs.
- Nibblers.prg
- Defend a dam from enemies by bombing them.
- Nightdriver.prg
- Another car driving game, with some machine language routines.
- Obstakel.prg
- Steer the player through a maze. Not very playable.
- Oil-panic.prg
- Collect oil drops. Use Z and / to move the container.
- Old Shurehand.prg
- Shoot bottles by pressing F. The instructions are in German.
- Omnitron.b.prg
- Omnitron.f.prg
- Avoid robots and try to survive to the end of the current level.
- Othello 2.prg
- Another version of Othello.
- Othello 3.prg
- Another version of Othello.
- Othello.prg
- The name says it. This version is written in BASIC.
- Outpost.prg
- Strategic-type game. Use your main and secondary guns and torpedoes to
destroy light, medium, and heavy enemy ships that come onto your radar.
A supply ship comes along every so often to replenish your limited
weapons. Your Computer controls shooting accuracy, so don't let its
rating go down too far. Run out of energy and you're dead in the water.
- Pelmanism.prg
- A memorizing game for one or two players.
- Piano 2.prg
- Turns your VIC into a piano. Keys: QWER... and number keys.
- Piano.prg
- An one-channel piano with decay.
- Pinball.prg
- Pinball Wizard. Well, this is more like Breakout than a flipper.
- Pistolenpaultje.prg
- Measures your reacting speed. The texts are in Dutch.
- Poker.prg
- The name says it. Poker against the VIC-20.
- Pool.prg
- A quite unrealistic pool game written in BASIC.
- Potholes I.prg
- Potholes II.prg
- Potholes III.prg
- Potholes IV.prg
- Potholes V.prg
- Variations of the same theme. Some are in machine language.
- Potholes.prg
- Another vertically scrolling car-driving game. Collect happy faces, avoid
all other things. Requires joystick. This game is written in machine
language.
- Problems.prg
- The world's most useless psychiatry program.
- Puckman.prg
- A Pac Man clone that looks like Atari Pac Man.
- Quest.prg
- Pick up gold pieces and shoot monsters using a joystick.
- Quirk.prg
- Collect the treasures on top of the screen. Use joystick to jump and run.
- Quizard.prg
- A "Simon"-alike game by yours truly [Craig Bruce]. Repeat the pattern
of lights in the sequence that the computer displays them. Six lights,
variable speed.
- Raadspel.prg
- Some sort of a guessing game. The texts are in Dutch.
- Rabbit Chaser.b.prg
- Rabbit Chaser.f.prg
- Move around on the screen with your rabbit and avoid the cars that chase you.
The game is controlled by the keyboard and is written mostly in BASIC.
- Rabbitblitz.prg
- Another game where you must bomb the city down before your bomber
lands. Press space to drop the bombs.
- Race.prg
- Go trough a maze and avoid collisions.
- Racer.prg
- Another down-to-top car drive slalom game.
- Raiders.prg
- A very easy shooting game.
- Raket Kommando.prg
- This is a Dutch version of Rocket Command.
- Rattenvanger.prg
- Chase rats. Use f3 and f5 to move and f7 to hit.
- Red Alert.prg
- This game looks like a poor Scramble clone. It is probably
controlled with the joystick, but not all directions seem to work.
- Rescue.b.prg
- Rescue.f.prg
- Rescue people (C characters) with your angel (D character).
Written in BASIC.
- Reversi.prg
- The game of Reversi. Play against the Vic. One skill level. Very slow.
Does not seem to work properly.
- Rhino.prg
- Go to home base, avoiding rhinos. Use function keys to move.
- Rijtest.prg
- A slalom game.
- Road Driver.prg
- A car-drive game written in BASIC.
- Roader.prg
- Another vertically scrolling slalom car game.
- Rocket Command 2.prg
- Shoot < and > characters with rockets. Press any key to launch a rocket.
- Rocket Command.prg
- Shoot horizontally flying things with vertically moving rockets.
- Rotation.prg
- Arrange a 4*4 matrix of characters by rotating 2*2 blocks on it. The
instructions are in German.
- Rubik's Cube.prg
- Displays a Rubik's on the screen and lets you to rotate the colours
on it.
- Rugby.prg
- Rugby. Start with Fire, move your player with the joystick.
- Ruimtemonsters.prg
- Monsters uit de Ruimte, © 1981 Handic Benelux bv. This seems to be the
same as Blue Meanies from Outer Space, but with Dutch text.
- SK Shooting Gallery-singlepart.zip
- Source files for the single-file version of Siva R. Krishna's
"Shooting Gallery", made by Marko Mäkelä.
- SK Shooting Gallery.prg
- "Shooting Gallery" by Siva R. Krishna, published in
"Compute's Second book of Vic-20 Games" in 1984.
Single-file version made by Marko Mäkelä.
- SK Shooting Gallery.zip
- "Shooting Gallery" by Siva R. Krishna, published in
"Compute's Second book of Vic-20 Games" in 1984.
Uploaded by the author, http://www.sivakrishnaprogram.com/.
- Saucer Shooter.prg
- Shoot flying saucers and look out for their mines.
- Scare City.prg
- A motel game by Commodore. Find the optimum room rate, which seems to
be constant for one game (10 turns). Written in BASIC.
- Schuifspel.prg
- Arrange a 4*4 matrix of 15 numbers.
- Scrambler.prg
- A Defender clone (horizontal shoot-em-up). Use I, J, K and M to
control your ship.
- Shooting Gal.f.prg
- Shooting Gallery.prg
- Shoot moving objects with your fixed cannon by hitting the space bar.
Written in BASIC.
- Shuttle 1.prg
- Shuttle 2.prg
- A space shuttle game. Controls: U, H, J and N.
- Simon.prg
- The Simon tone memorizing game. In this variant, all numbers are new on
each round. The texts are in Dutch.
- Skippingball.prg
- Place reflectors with N and M to control a ball on the screen. This
is like Deflex by Llamasoft.
- Sky Diver.prg
- Jump from an aeroplane and try to land on landing surfaces.
- Smash.prg
- A Breakout clone. Destroy bricks with a ball. Use J and K to
move your racket.
- Snake-byte.joystick.prg
- A joystick version of Snake-byte.
- Snake-byte.prg
- Eat flies and avoid poisonous mushrooms.
- Snake.prg
- Like "barrier battle", but with 0 to 2 human players. Both players
move around, building a wall. The game ends when one of the players
hits a wall.
- Snipers.prg
- Shoot as many enemies as possible before they get you.
Controls: ZX/; and space.
- Sno-cat.b.prg
- Sno-cat.f.prg
- Another vertically scrolling slalom game. Scrolls downwards, thanks to
its machine-language subroutine.
- Sokkelo.prg
- A labyrinth game. The texts are in Finnish.
- Space Dock.prg
- Dock your ship to the docking station using a joystick.
- Space Docking.prg
- Dock your space shuttle to the docking space by rotating it.
- Space Panic.prg
- A Lode Runner clone. Requires joystick.
- Space Patrol.b.prg
- Space Patrol.f.prg
- Shoot yellow things, load your cannon from the platforms on the ground.
Use joystick to control the shuttle.
- Space Scramble.prg
- A Scramble clone by Database Software. Boosted with machine language.
Requires joystick. Move the joystick diagonally to throw bombs.
- Space Shooter.prg
- A shoot-em-up. Controls: I, J, K, M and Space.
- Space Storm 2.prg
- Shoot meteors before they reach your space ship.
- Space Storm.prg
- Space Travel.prg
- Rescue people from a planet's surface with your space shuttle, and avoid
hitting the meteor storm. The game contains machine-language subroutines.
- Space Zap-Intro.prg
- Instructions for Space Zap.
- Space Zap-box.jpg
- Tape inlay of Space Zap. It is dated 1981, although the game itself says
1982.
- Space Zap.csm.gz
- Original tape image of Space Zap.
- Space Zap.prg
- Blast the invading ships. Controls: N=rotate left, M=rotate right,
SHIFT=fire, CTRL=super zapper. Programmed by Jeff C. Minter. Released
in 1982 by Vicsoft Software, P.O. Box 251, Gosnells, Western Australia 6110.
At http://www.yakyak.org/viewtopic.php?t=13391, Jeff Minter a.k.a. Yak
of Llamasoft confirms that he wrote this game: "It *IS* my game, something
I did as part of the set of games sold by DK'Tronics. Knowing just how, ah,
*scrupulous* the DK'Tronics bloke was I am not surprised to find it
apparently sold on to someone else in the US to sell."
- Spacerunner.prg
- Avoid ufos and their droppings with your shuttle. Controls: T U Y H.
- Speed Boat.prg
- A vertically scrolling slalom game written in BASIC.
- Speedski.prg
- A downhill skiing game.
- Star Chaser.prg
- Eat as many stars on the screen as possible in 60 seconds.
- Star Wars II.prg
- A rather poor shooting game. Use joystick to move the enemy ship to
the middle of the screen and press the fire button.
- Star Wars.prg
- Shoot possibly many X-wing fighters in 60 seconds.
- Starwars.prg
- A very poor shoot-em-up by UMI.
- Stock.prg
- A stock buying/selling game.
- Super Cobra.cas.gz
- Tape image of Super Cobra.
- Super Cobra.prg
- Chase randomly appearing objects on the screen with a snake. The
instructions are in German. This seems to be an improved version of
Cobra.prg.
- Super Kong.b.prg
- Super Kong.f.prg
- A very poor Donkey Kong clone.
- Super Slither.prg
- Eat numbers with a worm. Programmed by Jim Butterfield and © 1981
Commodore Business Machines.
- Superknight.prg
- Try to drive 2 kilometres as fast as possible with Knight Rider's car.
- Swarm.prg
- A shoot-em-up. Controls: I, J, K, M and Space.
- Tank Gunner.prg
- Shoot stars with your vessel.
- Tank vs Ufo 2.prg
- Another tank versus ufo game.
- Tank vs Ufo.joystick.prg
- A joystick version of Tank vs Ufo.
- Tank vs Ufo.prg
- Shoot ufos with a tank.
- Texasjack.prg
- A kind of a Hangman game in Dutch.
- The Tomb.prg
- Guide the player (on top left) to the treasure (on bottom right) and
avoid the monsters.
- Thinking.prg
- Thinking Harder, a kind of memorizing game.
- Thunderbird.prg
- A Breakout clone.
- Tic-Tac-Toe.prg
- The classic 3*3 tic-tac-toe game.
- Time Bomb.prg
- Go through a maze, try to find a time bomb (a red star) in it.
- Topo2.prg
- Topo3.prg
- Topografie.prg
- A map-based game.
- Traffic Jam.prg
- Steering your vessel (a hash mark "#"), try to reach a ball at the low
right corner without hitting other objects that appear on the screen.
The controls are I, J, K and M.
- Tram Line.prg
- A maze game.
- Trap-man.prg
- A maze game. Collect items and avoid a monster. Requires joystick.
- Trap.prg
- A two-player-game. Like "barrier battle" and "snake", but the walls are
actually snakes.
- Turtle Races.prg
- Bet for one of four turtles. The race is animated.
- Typing.prg
- Measures your typematic rate.
- Typo Invaders.prg
- This game requires good typing skills.
- U-boat.b.prg
- U-boat.f.prg
- A submarine game written in BASIC.
- Ufo.prg
- Shoot ufos with your movable cannon.
- Ufo2.cas.gz
- Tape image of Ufo2.
- Ufo2.prg
- Shoot ufo rays before they hit your cannons. Use the keys @:;/ to aim
and the keys 1, 2 or 3 to fire. The game works with at most 3k expansion.
The game is annoyingly slow.
- Ultra Breakout.prg
- Another Breakout clone. Move your racket with J and L.
Based on "smash" or vice versa.
- Venäläinen ruletti.prg
- Russian roulette in Finnish.
- Vic Asteroids.prg
- An Asteroids clone by Bug-Byte. Includes machine-language routines.
- Vic Biorhythms.prg
- A biorhythm program by Andy Finkel and © 1981 Commodore Business Machines.
- Vic Biorhythms2.prg
- Another version of Vic Biorhythms. The BASIC line numbers differ.
- Vic Blitz.prg
- Bomb a city with your aeroplane to make a runway for it.
- Vic Downs.b.prg
- Vic Downs.f.prg
- A horse race gambling game.
- Vic Dragon.prg
- Catch as many bugs as possible in a minute.
- Vic Flip.prg
- An Othello game.
- Vic Jungle.prg
- A platform game. The texts are in Dutch.
- Vic Kong.prg
- A poor Donkey Kong clone. Seems to be a better version of "super kong".
- Vic Shuffle.prg
- Rearrange 15 numbers in a 4x4 grid so that they are in correct order.
Written in BASIC.
- Vic Slang.prg
- The classical snake game. Eat points on the screen and avoid
hitting the walls or yourself.
- Vic Trap.prg
- Creative Software 1981. Build a wall and avoid hitting the wall built
by yourself or by the Vic.
- Vic Viper.prg
- Eat stars with your snake.
- Vic as Piano.prg
- Turns your VIC into a piano. Keys: 1-8, any other key to quit.
- Vic-tac-toe.prg
- Tic-tac-toe (Gomoku on a 3x3 matrix).
- Wall Street.prg
- A stock dealing game by Mark Finkelstein 1981
- Word Game.prg
- A useless word game written in BASIC.
- Word Match.prg
- A memorizing game. Find pairs of short English words. Can be played
against the computer.
- Yahtzee.prg
- Yahtzee in Dutch.
- Zac-man.prg
- Collect items and avoid enemies in a maze. Plays simple music on
the background.
- Zap.prg
- Collect some objects on the screen, avoid some objects.
- games/
- Welcome to the VIC-20 game collection! The games are sorted by the memory
expansions that they require.
- 16k/
- The machine language games in this directory require at least 16 kilobytes
of extra memory, unless otherwise specified.
- Bongo.prg
- A jump&climb&run adventure game by Kingsoft. Requires joystick.
- Death Zone.prg
- A multi-level game written by Andreas Dietmair ([email protected])
in March 1991. Requires joystick. Collect all hearts and avoid colliding
with red objects.
- Fire Galaxy.prg
- A Scramble clone by Kingsoft. Requires joystick.
- Fourth Encounter.prg
- A shoot-em-up by Thorn EMI. Requires joystick.
Should also work with an 8-kilobyte expansion.
- Galactic Abductors.prg
- A shoot-em-up by Anirog. Requires joystick.
- Gunslinger.prg
- A Western game by Omega Software. The game itself says "High Noon (C) by
Anirog", and the file says "(c) 1984 by anirog" and "Andreas & Gerhard
N.bel" where . is some non-ASCII character (code 213).
- Gunslinger.tap.gz
- Original low-level tape image of Gunslinger. The game uses the same
fastloader as Tom; only the file name of the loader is "GUNSLINGER"
instead of "T".
- Krazy Kong.prg
- Donkey Kong clone by Anirog. Requires joystick.
- Metallicus.lnx.gz
- A game that resembles Boulder Dash. Programmed by Andreas Dietmair
([email protected]) in 1989-1990. Requires RAM also at BLK5,
and a joystick.
- Outworld.prg
- Defend a city from space aliens in this Tensor Technology game.
Requires joystick. Should also work with an 8-kilobyte expansion.
- Perilous Cavern.lnx.gz
- Perilous Cavern.txt
- A multi-screen platform game and a level editor. Programmed by
Andreas Dietmair ([email protected]) in 1990. The intro requires
24 kilobytes of expansion memory.
- Perils of Willy.prg
- Manic Miner clone by Software Projects. Requires joystick. Crunched
with PuCrunch; this won't work with an 8k expansion.
- Platform Game.prg
- "Stehle den Bauarbeitern ihr Werkzeug & entwische durch das
'schwarze Loch'... Nimm Dich in Acht vor dem Dich verfolgenden
Bauarbeiter." Resembles Donkey Kong. Programmed by Andreas Dietmair
([email protected]) in 1988. The game requires a 32k RAM expansion.
- Pooyan20.prg
- Pooyan port by Adrian F
- Seawolfe.prg
- This Mogul game is like Centipede, but with submarines. Requires joystick.
- Skramble.prg
- In this Anirog game you shoot and bomb enemy targets with your plane.
Requires joystick.
- Star Defence.prg
- A Defender clone by Kingsoft. Defend the humans against the attack of
landers, mutants, ufos or space-hums. To start the game, press f1 or
the fire button.
- Submarine Commander.csm.gz
- Tape image of Submarine Commander.
- Submarine Commander.prg
- A submarine simulator by Thorn EMI. Requires joystick. The Morse code
in the start-up screen tries to say: "Programmed by Gary York EJIIM".
- Tom-loader.txt
- Disassembly of the Kingsoft fastloader.
- Tom.cas.gz
- The Kingsoft fastloader used in Tom.
- Tom.prg
- A climb-and-run game by Uwe Gertz, published by Kingsoft. This file
is stored on the tape in fastloader format; the file has not been modified.
According to Wolfgang Schließ who contacted Kingsoft regarding the
copyright, Kingsoft does not have any more interest in Vic-20 software.
The game requires joystick.
- Tom.tap.gz
- Reconstructed tape image of Tom, including the data from Tom.cas.gz and
Tom.prg. The cassette was physically broken when Sören Gust attempted to
archive the C64 version of the same game from the back side of the cassette.
- Tronatic.lnx.gz
- A Tron-like game by Andreas Dietmair ([email protected]) in
August 1990. Requires joystick.
- Underworld.lnx.gz
- A maze game by Andreas Dietmair ([email protected]) in
September 1990. Requires joystick.
- Vic Chess.prg
- A chess game by Bug Byte. Should also work with an 8-kilobyte expansion.
- Xeno II-2.prg
- A slightly different version of Xeno II (appears to be slightly modified
from the tape game).
- Xeno II.csm.gz
- Tape image of Xeno II
- Xeno II.prg
- Xeno II by Jeff © 1982 Anirog Computers. In the first screen, you have to
land a space probe like in Jupiter Lander, avoiding horizontal meteor rain.
In the second level, the objective is to eliminate three screenfuls of
hostile spacecraft by shooting them. The third screen is a slow-paced
Space Invaders clone. The game requires joystick.
- archon.16k.d64.gz
- 2 player version of the classic EA game
- castle_quest_vic20_16k.d64.gz
- Text adventure for 16k and unexp by Legend Productions
- exit_plan_z_16k_d64.zip
- 2016 Adventure game from Ryan Liston
- madlibvic.d64.gz
- MadLib (D64)
- omega-fury.zip
- Sequel to Omega Race, by Robert Hurst
- smonzagp.prg
- Super Monza Grand Prix by AJ Layden
- Scott Adams/
- This directory contains text adventure games by Scott Adams
http://www.msadams.com. They require 16 kilobytes of memory
at blocks 2 and 3, so you will need either a configurable 16k expansion,
or a 24k expansion to play these.
- 00README
- Information about the Scott Adams adventures.
- 1.Adventure Land.prg
- 2.Pirate's Cove.prg
- 3.Mission Impossible.prg
- 4.Voodoo Castle.prg
- 5.The Count.prg
- 20k+/
- Ultima_III_Exodus.d64.gz
- Ultima III (Exodus) ported by Aleksi Eeben
- elite_d64.zip
- Elite - the space trading game, includes pdf doc
- friendle.d64.gz
- Wordle game for the VIC-20 with 32k+
- hero.d64.gz
- Adaptation of H.E.R.O. game by Activision.
- legend of the lost catacombs_d64.zip
- Uploaded by Ryan Liston, req 24k expansion
- sidelsavic.24k.prg
- sidelsavic.prg
- telengard-vic.d64.gz
- Avalon Hill RPG for 24k expanded vics
- vicdoom.d64.gz
- DOOM for VIC-20 by Kweepa, req 35k expansion
- 3k/
- Arcadia.csm.gz
- Tape image of Arcadia.
- Arcadia.prg
- "Imagine Software present Arcadia by D.H.L. © code, audio, visual
copyright © 1982 by Imagine." A shooting game.
- Luftkampf.cas.gz
- Tape image of Luftkampf.
- Luftkampf.prg
- Air battle. A shoot-em-up in a two-dimensional grid. The enemies do not
shoot, and the player can only fire one missile at a time.
- MegaWipeout.tap
- Mega Wipeout Breakout-style "ball & paddle" game, with many elements, 5 game
levels and a final boss. Requires joystick.
- Vic_Invader II (The Remake).tap
- Vic Invader II A full screen arcade-like shooter game with tons of laser
bullets, animated explosions, and a very fast 100% assembler gameplay.
Requires joystick.
- Walltown fighter.tap
- Walltown Fighter Destroy enemy cities by piercing their protective walls and
defending yourself from raider attacks. Gameplay 90% Assembler. Requires
Joystick.
- invaders.3k.prg
- orac-vic8k.prg
- Orac Draughts Checkers
- 8k/
- Unless otherwise stated, all machine language games in this directory
require at least 8 kilobytes of expansion memory.
- 3-deep Space.prg
- A shoot-em-up by Postern. Control your ship with a joystick. This
game requires 3D glasses (red/blue). Then you will see the game
in stereoscopic view. The spaceship seems to float in front of the
screen. Without the glasses you just see two different (red and green)
images. This information was provided by Joachim Tesch.
- Andes Attack.prg
- A Defender clone (shoot-em-up) by Jeff Minter / LLamasoft
http://www.llamasoft.co.uk.
- Arrow of Death.prg
- A text adventure by Brian Howarth / Leisure Software.
- Bonzo.prg
- Climb ladders, collect treasures and avoid monsters. Produced by Kavan.
- Bonzo1.prg
- Collect treasure and avoid two enemy men. The instructions are in
Dutch, but the game is very simple.
- Bonzo2.prg
- Second version of Bonzo.
- Boss Chess 1.1.prg
- A chess game. The moves must be input from the keyboard. There is only
one skill level.
- CBInvaders.zip
- A game by Craig Bruce. See complicated loading instructions.
- Chariot Race.prg
- A two-player car-driving game by Microantics.
- Computer War.prg
- Prevent the World War 3, like in the War Games movie. Requires joystick.
Produced by Thorn EMI.
- Cosmic Firebirds.prg
- A shoot-em-up by Solar Software. Requires joystick.
- Country Garden.prg
- A shoot-em-up by Audiogenic. Keep your garden tidy. Requires joystick.
- Crazy Thief.prg
- A jump&run game. The instructions are in German, but the game is simple.
- Critters.prg
- Defend your berries from birds in this Rabbit game. Requires joystick.
- Cyclons.b.prg
- Cyclons.f.prg
- A horizontally scrolling shoot-em-up game. Requires joystick.
Hires graphics.
- Deathrace.prg
- A 3-dimensional car-driving game by Atlantis. Requires joystick.
- Defenda.prg
- A Defender clone by Jeff Minter / Llamasoft
http://www.llamasoft.co.uk.
- Donkey Kong.prg
- A German clone of the classic game. A part of the game is written
in BASIC, and the graphics is cell-orientated.
- Flowers of Evil.prg
- A multi-level action game written by Andreas Dietmair
([email protected]) in 1990. Requires a joystick. Collect all
flowers and avoid enemies. The fire button appears to be used only
for starting the game.
- Grandmaster.prg
- Grand Master chess by Kingsoft.
- Hellgate.prg
- A shoot-em-up by Jeff Minter / LLamasoft
http://www.llamasoft.co.uk. Requires joystick.
- Jetpac.prg
- In this game by Ultimate you must escape from an enemy planet.
Build a shuttle and collect fuel for it. Then take off.
- Kaktus.prg
- A shoot-em-up by Audiogenic. Requires joystick.
- Kosmic Kamikaze.prg
- A non-scrolling shooting game by UMI.
- Lazerzone.prg
- A shoot-em-up by Jeff Minter / LLamasoft
http://www.llamasoft.co.uk. Requires joystick. A bit like Hellgate.
- Matrix.prg
- A shoot-em-up by Jeff Minter / LLamasoft
http://www.llamasoft.co.uk. Requires joystick.
- Meteor Run.prg
- A horizontal shoot-em-up by UMI. Also available as a ROM cartridge.
Requires joystick.
- Mobile Attack.prg
- A shoot-em-up maze game. Does not seem to initialize all variables
properly.
- Mondgesicht.lnx.gz
- Mondgesicht (Moonface) by Andreas Dietmair ([email protected])
in 1989-1990. Requires RAM also at BLK5, and a joystick.
- Moon Patrol.prg
- A horizontally scrolling shooting and jumping game. The scrolling is
somewhat coarse and flaky. Requires joystick.
- Moons of Jupiter.prg
- An Asteroids clone by Romik. Very smooth gpaphics.
- Mower Mania.csm.gz
- Tape image of Mower Mania.
- Mower Mania.prg
- In this Acme production you must mow the lawn, like in Hovver Bovver.
- Myriad.prg
- A shoot-em-up by Rabbit. Requires joystick.
- Othello II.prg
- The familiar "Othello" board game, by yours truly [Craig Bruce].
Can use joystick or keyboard. Zero to two players. It's not extremely
smart, but it can defeat me. "PAK" means "Press Any Key".
Press "Q" on the title screen to quit.
- Pool.prg
- A quite realistic pool game by Commodore.
- Potholes VIII.prg
- A vertically scrolling 2D car-driving game.
- Psycho Shopper-pic.prg
- The loading screen of Psycho Shopper. Originally, the image was
built up gradually as the actual game was loaded.
- Psycho Shopper.csm.gz
- Tape image of Psycho Shopper.
- Psycho Shopper.prg
- "Mastertronic presents Shopper © 1984. Press space or fire to start.
Use joystick or keys A/S/P/L. Change level via F5. Halt and restart game
with F1 and F3. Beware of the roaming grannies. Good luck!"
A Frogger-like game. Requires joystick.
- Q-warrior.prg
- A 2D shoot-em-up by Bug Byte. Requires joystick.
- Rigel_NTSC_8k.prg
- Rigel_PAL_8k.prg
- River Rescue.prg
- A horizontal shoot-em-up by Thorn EMI. Requires joystick.
- Sidewinder.prg
- A horizontal shoot-em-up by Tronix. Looks like Fort Apocalypse.
- Skyhawk.prg
- This game resembles Fort Apocalypse very closely. A very nice shooting game.
- Sub Chase.prg
- Bomb submarines and avoid their torpedos. Produced by UMI Inc. Also
available as a ROM cartridge.
- Superventure.prg
- A text adventure by Craig Bruce
- Sword of Hrakel-pic.prg
- The loading screen of Sword of Hrakel.
- Sword of Hrakel.csm.gz
- Tape image of Sword of Hrakel.
- Sword of Hrakel.prg
- A textual adventure by Dave Angier and Andrew Baillie, published in
May 1983 by Romik Software.
- Tank Commander.prg
- In this Thorn EMI game you control a tank and shoot other tanks.
Requires joystick.
- The Golden Baton.prg
- A text adventure by Brian Howarth / Leisure Software.
- The Pit.prg
- Collect jewels. A bit like Dig-Dug or Boulder Dash.
Produced by Interceptor Micros. Requires joystick.
- The Time Machine.prg
- A text adventure by Brian Howarth / Leisure Software.
- Time Destroyers.prg
- A horizontal shoot-em-up by Romik. Requires joystick.
- Tower of Evil.prg
- A shoot-em-up in a maze by Thorn EMI. Requires joystick.
- Traxx-2.prg
- A different copy of Traxx, possibly made of a memory dump after resetting
the computer.
- Traxx.prg
- Colourize squares and avoid enemies in this Jeff Minter / Llamasoft
http://www.llamasoft.co.uk game.
- Tron.prg
- Build a wall and avoid hitting the enemy wall. This is like the game in
the movie Tron.
- Vicherman.prg
- Pacman for VIC by Herman Hirsch.
- madlibvic-source-004_d64.zip
- Mad Lib game, source included.
- orac-vic8k.prg
- Orac Draughts Checkers
- quikman+8k.zip
- Pac-Man clone by Robert Hurst
- sea-command.nc.prg
- Game demo by Craig Bruce
- sub-attack.nc.prg
- Game demo by Craig Bruce
- multipart.8k/
- Here are some multi-part VIC-20 games. All of them consist of a loader
and the actual program, which begins with "zz". All programs require at
least 8 kilobytes of memory expansion. The loaders require disk device
#8, unless otherwise specified.
- Alien Demon.prg
- A maze game by K-tel.
- Hektik-1.prg
- Instructions for the game.
- Hektik-2.prg
- The game, written in machine language.
- Hektik.csm.gz
- Tape image of Hektik.
- Hektik.prg
- A Lode Runner like tape game distributed by Mastertronic. The
comment in this part says "VIC Panic by Kelvin Hepburn, © Hepburn
Soft." This part installs a machine language routine that is
called by the instructions part of the game.
- Lunar Rescue.prg
- In this game you must rescue people from lunar surface with a lunar module.
- Trader.prg
- Trader2.prg
- Trader3.prg
- A space trader in three parts. Written in BASIC = very slow.
- Zorgons Kingdom.prg
- A multi-screen level adventure by Romik software
- zz1.prg
- zz2.prg
- zz3.prg
- zz4.prg
- zz5.prg
- zz6.prg
- Parts of Zorgons Kingdom
- zzald1.prg
- A machine-language extension for Alien Demon.
- zzlr1.prg
- zzlr2.prg
- zzlr3.prg
- Code loaded by Lunar Rescue.
- multipart.unexpanded/
- Here are some multi-part VIC-20 games. All of them consist of a loader
and the actual program, which begins with "zz". All programs work without
any memory expansion. The loaders require disk device #8, unless otherwise
specified. Gradually, these files will be converted to stand-alone
programs in ../unexpanded.
- Alien Hunter.prg
- A shoot-em-up by Abrasco Ltd. This part contains the instructions.
- Android Attack.prg
- A shooting game by Abrasco Ltd.
- Arcadia.prg
- A shoot-em-up by Imagine software.
- Asteroids.prg
- The classical shooting game cloned by Arcadia. Very coarse resolution.
- Atom Smasher.prg
- A shoot-em-up by Romik software. This part contains the instructions.
- Bomber Run.prg
- A Scramble-like game by K-tel International (UK) Ltd.
- Bugsy.prg
- Instructions for Bugsy, a logical game by Mr.Chip software.
- Cavern Fighter.prg
- A Scramble clone by Anirog.
- Cosmic Battle.prg
- Instructions for a very poor shoot-em-up written in BASIC.
- Dotman.prg
- A Pac-Man clone by Anirog. This part prints out the instructions and
defines the characters.
- Escape.prg
- A maze game. Solve the maze and avoid the enemy, which can go through walls.
- Frog R1.prg
- Frogger.prg
- A poor Frogger clone by Anirog. The actual game is in "frog r1".
- Galaxia.prg
- A shoot-em-up by Romik software.
- Galaxions.prg
- A shoot-em-up by J.P.Shay.
- Hunch Back.prg
- A jump&run game.
- Kwazy Kwaks.prg
- Instructions for a shooting gallery game by Mr.Chip software.
- Meter Mania.prg
- A Pac-Man like game.
- Mini Kong.prg
- A Donkey Kong clone by Anirog.
- Minitron.prg
- Shoot droids and protect humans.
- Mission Mercury.prg
- Save humans from a planet surface with a shuttle. Produced by Virgin games.
- Plague.prg
- A shooting game by K-tel.
- Power Blaster.prg
- A maze game by Romik software.
- Quadrant.prg
- A horizontally scrolling shooting game by Romik.
- zzalienh.prg
- The actual code of Alien Hunter. This is a BASIC program (with machine
language subroutines) that you can load and run normally.
- zzandroi.prg
- The actual code of Android Attack. Code start: $1000. Depends on some
initializations done by the loader part.
- zzarcadi.prg
- The actual code of Arcadia. Code start: $1003.
- zzastero.prg
- The actual code of Asteroids. Code start: $14ea.
- zzatomsm.prg
- The actual code of Atom Smasher. This is a BASIC program (with machine
language subroutines) that you can load and run normally.
- zzbomber.prg
- The actual code of Bomber Run. Controls: I, N, F and space.
Code start: $100f.
- zzbugsy.prg
- The actual code of Bugsy. Written entirely in BASIC, but still very
entertaining.
- zzcavfig.prg
- The actual code of Cavern Fighter. Code start: $1874.
- zzcosmic.prg
- The actual code of Cosmic Battle, a very poor shooting game written in BASIC.
- zzdotman.prg
- The actual code of Dotman. Code start: $1000.
- zzescape.prg
- The actual code of Escape. Code start: $1033.
- zzgalaxi.prg
- The actual code of Galaxia. Code start: $1a26.
- zzgalsol.prg
- The actual code of Galaxions. Code start: $1005.
- zzhunchb.prg
- The actual code of Hunchback. Code start: $11a0.
- zzkwazy.prg
- The actual code of Kwazy Kwaks. Starts normally with RUN.
- zzmeter.prg
- The actual code of Meter Mania.
- zzminiko.prg
- The actual code of Mini Kong. Code start: $1000.
- zzminitr.prg
- The actual code of Minitron. Code start: $1000. Depends on a routine
installed by the loader.
- zzmis.prg
- The actual code of Mission Mercury. Code start: $15a4.
- zzplague.prg
- The actual code of Plague. Code start: $1db0.
- zzpowerb.prg
- The actual code of Power Blaster. This is a BASIC program (with machine
language subroutines) that you can load and run normally.
- zzquad1.prg
- Copies the colours for Quadrant. Code start: $1000.
- zzquad2.prg
- The actual code of Quadrant. Code start: $1c10.
- unexpanded/
- Unless otherwise stated, all machine-language games in this directory
are designed for single player. All programs work without any memory
expansion.
- 3D Silicon Fish.csm.gz
- Tape image of 3D Silicon Fish.
- 3D Silicon Fish.prg
- Thor Software presents: 3D Silicon Fish, programmed in 1984 by Chris Stamp.
Steer a car in a maze with a joystick, avoid exploding bombs and collect
green moving rectangles by pressing fire+up.
- 4 op een rij.prg
- Four in the row, or Vier gewinnt, or Vier op een rij. A variant of
tic-tac-toe with gravity. The texts are in Dutch.
- Abductor-pic.prg
- The loading picture of Abductor.
- Abductor.csm.gz
- Tape image of Abductor.
- Abductor.prg
- A non-scrolling shoot-em-up by Jeff Minter / Llamasoft
http://www.llamasoft.co.uk/ that resembles Defender.
- Alien Armada.b.prg
- Alien Armada.f.prg
- An Invaders-like game.
- Alien Attack.csm.gz
- Tape image of Alien Attack.
- Alien Attack.prg
- Simple shoot-em-up in space. © 1982 Interceptor software.
- Alien Blitz.NTSC.prg
- An Invaders clone by Tensor Technology. NTSC screen position.
- Alien Blitz.PAL.prg
- An Invaders clone by Tensor Technology. PAL screen position.
- Alien Blitz2.PAL.prg
- Another version of Tensor Technology's Invaders clone. In black/white.
- Alien Soccer.csm.gz
- Tape image of Alien Soccer.
- Alien Soccer.prg
- "Play the weirdest game of soccer you shall ever play in your life."
Programmed in 1982 by Jeff Shyshka, published by Rabbit Software.
The keyboard controls for the goalkeepers on the left side are "," and ".".
- Alien Vortex-pic.prg
- The loading picture of Alien Vortex.
- Alien Vortex.prg
- A shooting game by Temptation Software Ltd, a UK based company that
existed from 1983 to 1987. The author, Andrew Haisley, has given
permission to distribute the game.
- Alpha Blaster.csm.gz
- Tape image of Alpha Blaster.
- Alpha Blaster.prg
- © Livewire 1983. A vertical shooting game with 3 screens, the first of which
resembles Space Invaders. After going through the 3 screens, the graphics
changes and the game becomes a little faster. Requires joystick.
- Alphoids.prg
- Another shoot-em-up game. Plays the Star Wars theme song.
- Amok.prg
- Simplified version of Super Amok by Roger Merrit 1981.
- Annihilator.prg
- A horizontal, randomly scrolling shoot-em-up game by Rabbit Software.
Very coarse graphics.
- Another Vic in the Wall.csm.gz
- Tape image of Another Vic in the Wall.
- Another Vic in the Wall.prg
- A Breakout-like game, © 1982 Bug-Byte. Keep the ball on the screen with
your racket, and hit bricks with the ball.
- Antimatter Splatter.prg
- Shoot falling barrels to protect your people.
- Arcadia-pic.prg
- Arcadia.prg
- A shooting game by Imagine.
- Astro Panic.prg
- A simple high-speed shoot-'em-up game. Seven ring-type enemies bounce around
overhead your base that moves horizontally on the bottom of the screen. Don't
let them hit you. The game uses a joystick. You have a rapid-fire cannon.
The initial waves of aliens move around slowly enough, but the pase picks up
rapidly. A techincal problem is that the aliens are hard to see as they zip
around in the higher-waves. The highest I have ever gotten is wave 15.
The SHIFT key pauses the action. Hires graphics.
- Bagdad-doc.prg
- Instructions for Bagdad.
- Bagdad.prg
- Eliminate enemy wizards with your flying carpet. Very good game,
similar to the C64 game Pegasus. The melody at the end of each
level resembles the one of the game Serpentine. POKE0,0 should
select black and white output, but that does not seem to work.
- Battlefield.prg
- A shoot-em-up by Kingsoft. Shoot the enemies on the left, until they
explode.
- Bewitched.prg
- A maze game by Imagine. Open locks with keys, and avoid ghosts.
- Blockbuster-pic.prg
- The loading picture of Blockbuster.
- Blockbuster.prg
- Destroy monsters by moving tiles. Like Poing on the C64. Programmed
by Dave Angier and Andrew Baillie, © 1983 Romik Software.
- Blondell.prg
- In this weird game you're supposed to rescue a princess with a flying
carpet from the very right side of the playing area to the very left,
avoiding birds.
- Bomber.prg
- Fly over terrain and shoot things up. Use the joystick fire button to drop
bombs and press SHIFT LOCK to activate the automatic guns. Watch out for the
rockets and shoot fuel tanks to refuel. Custom-character graphics.
- Bounce Out.prg
- A Break Out clone © 1981 Creative Software. Use joystick to move
the paddle.
- CB Slot-6.prg
- A slot game by Craig Bruce
- CB Slot-8.prg
- A slot game by Craig Bruce
- Catcha Troopa-doc.prg
- Instructions for Catcha Troopa.
- Catcha Troopa.csm.gz
- Tape image of Catcha Troopa.
- Catcha Troopa.prg
- "Use your joystick and row the boat to catch the paratroopers as
they fall. If you miss a 'trooper position the front of the boat
over the man and pull your joystick back to lower a ladderfor him to
climb up. If you're too slow then the shark will be well fed! You
win 2 points for catching each man and 1 point for saving him with
the ladder. The game starts by pressing the fire button and ends
when the shark has eaten 5 men." Copyright © 1983 Abrasco Ltd.
- Caterpilla.prg
- A shooting game by Ocean that seems like a Country Garden clone.
Requires joystick.
- Cavern Raider.prg
- An upwards-scrolling shoot-em-up by Solar Software. Requires joystick.
- Chomper Man.prg
- A Pac-Man clone by Bruce Robinson. Most action is driven by
machine-language routines.
- Chomper.prg
- A very nice-looking Pac-Man clone.
- Cosmonaut.prg
- A jump&run game by Melbourne House. Requires joystick.
- Crawler.prg
- A Caterpilla or Country Garden clone by Anirog. Requires joystick.
- Crazey Cavey-pic.prg
- The loading picture of Crazey Cavey.
- Crazey Cavey.csm.gz
- Tape image of Crazey Cavey.
- Crazey Cavey.prg
- A climb&run game by Mastertronic.
- Crazy Kong.prg
- A climb&jump&run game by Interceptor software.
- Death House.prg
- A text adventure by Craig Bruce
- Demons of Osiris.prg
- A shoot-em-up. Controls: T, U and Shift.
- Destroyer.prg
- Simple but entertaining submarine.
- Digger.prg
- A Dig Dug clone written in machine language. Inflate the rabbits
(with fire and f7) or crunch them under the rocks. Very difficult.
- Doodle Bug.prg
- A pac-man like game by Mastertronic. Eat all white things, and you'll
get one enemy more on the screen.
- Duck Shoot.prg
- The bonus game in Lotus II/Amiga.
- Exterminator.prg
- Another Caterpilla, Centipod or Country Garden clone by Bubble Bus.
- Fantasia.prg
- A clumsy shooting game by Interceptor Software 1983.
- Fantazia.prg
- A very slow shoot-em-up by Interceptor Software. Requires joystick.
- Flipper-1.0-pic.prg
- The loading picture of Flipper1.0.
- Flipper-1.0.csm.gz
- Tape image of a flipper by Micro Digital. Start the game with F1
(one player) or F3 (two players). Add launching power with F5 and
shoot the ball with F7. Move all slaps with the Commodore key. The
flipper can be pushed with the space bar.
- Flipper-1.0.prg
- Crunched version of Flipper1.0. As the game does not use any interrupts,
the graphics at $218-$257 is relocated at $300-$3ff.
- Frantic.prg
- A radar game in space by Imagine.
- Froggee.prg
- A Frogger clone.
- Froggie.prg
- The familiar "Frogger" game. Uses joystick. Hires graphics.
- Galactic Blitz.prg
- Another vertical shoot-em-up, very coarse graphics.
- Galactic Crossfire.prg
- Cross rugged terrain and face the sligons as they ambush you
from desert bushes. Produced by Rabbit software/MIS.
- Galaxzions-pic.prg
- The loading screen of Galaxzions.
- Galaxzions.csm.gz
- Tape image of Galaxzions.
- Galaxzions.prg
- Interceptor Software presents: Galaxzions by A. Barton.
Another rather unplayable shoot-em-up. Requires joystick.
- Game of Life.prg
- The Game of Life. The instructions are in German.
- Gridder.prg
- Colourize squares on the screen by coloring their edges
and avoid collisions with the enemy object.
- Gridrunner.prg
- A Matrix clone by JCM. Requires joystick.
- Guardian.prg
- A horizontally scrolling shoot-em-up by Tom Griner.
- Gunfight.prg
- A two-player game.
- Hopper.prg
- A Frogger clone by Rabbit. Requires joystick.
- J&B.tap
- J&B Drop the two terrible sisters by destroying their stocks of nonsense and
their wall of hypocrisy. Requires joystick.
- Jackpot.prg
- A jackpot game by Mr.Chip software.
- Jupiter Defender.prg
- A horizontally scrolling shoot-em-up.
- Kongo Kong.prg
- A Donkey Kong clone by Bruce Robinson 1982. Most action is driven
by machine-language subroutines.
- Krell.prg
- An Invaders-like shoot-em-up by Rabbit Software.
- Ludwig's Lemon Lasers.prg
- A simple one- or two-player shooting game by Alan Stankiewicz.
- Mangrove Root.prg
- Protect your species by eating the enemies.
- Martian Raider 2.prg
- A vertically scrolling shoot-em-up by C. Ramshaw/Romik Software.
Bomb targets on the ground and avoid missiles and other flying objects.
- Martian Raider.prg
- Skim the surface of the planet blasting alien cities and ammunition dumps.
Beware rockets, ufos and meteorites!
Hit green ammo dumps to increase your flying time.
Controls: A=slow down, D=speed up, f7=fire photons, space=drop bombs.
The joystick can also be used.
- Max.prg
- Colourize all boxes on the level by jumping on them, and avoid the enemy.
This game was produced by Kingsoft.
- Metagalactic Llamas.prg
- Kill spiders with your spitting llama. By Jeff Minter / Llamasoft
http://www.llamasoft.co.uk/.
- Metamorphosis.prg
- A shooting game programmed by Mike Wacker in 1982. Shoot enemy droids and
avoid they and their bullets.
- Meteor Blaster.prg
- A shooting game by Terminal.
- Meteors.prg
- Shoot meteors with your space ship before they hit you.
Programmed by Tom Griner.
- Motor Mouse.cas.gz
- Original tape image of Motor Mouse.
- Motor Mouse.prg
- A maze game © 1982 by Commercial Data Systems Limited (CDSL),
730 Eastview Ave., Regina, Sask., Canada S4N 0A2.
Controlling a mouse on the screen, collect cheese pieces from the
green containers and bring them to the top right corner of the screen.
Avoid all moving objects.
- Multitron.prg
- A multi-level shooting game by T R Flanders.
- Munchman.prg
- A Pac-Man clone by Solar Software.
- Neutron Zapper.prg
- A shooting game by Galactic Software. Requires joystick.
- Night Crawler.prg
- Another Caterpilla or Country Garden clone by Interesting Software.
Requires joystick.
- Orbis.prg
- Protect your uranium fuel dumps against the zylons by laying
a space-minefield. Produced by Rabbit Software.
- Pakacuda.prg
- A Pac-man clone.
- Paratrooper-inst.prg
- Instructions for Paratrooper. This part copies some game-over graphics
to the area $9400-$95ff and lets you select the game speed.
- Paratrooper.prg
- Fire helicopters and parachute soldiers with a fixed cannon. Use the cursor
keys and the space bar or the joystick. G starts the game with guided
bullets, N with normal bullets. RESTORE aborts the game.
- Pit.prg
- Get a bag from the right side of the screen to the left side and avoid the
rain drops. Produced by Kavan.
- Pollywog.prg
- A rather poor Frogger clone by Alan Stankiewicz 1983.
- Potholes II.prg
- A vertical car-drive game by Craig Bruce
- Punch.prg
- A Breakout clone.
- Race Fun.prg
- Another vertically scrolling car game. The opponent cars seem to be parked
all over the road.
- Richthofen.prg
- Another horizontal shoot-em-up, with little action.
- Road Racer.prg
- Collect some things on the road and avoid some others. Another vertically
scrolling car-drive game.
- Road Toad.prg
- A Frogger clone by Nibbles & Bits.
- Scram20-pic.prg
- Loading picture of Scram20.
- Scram20.csm.gz
- Tape image of Scram20.
- Scram20.prg
- A Scramble clone by Nalin Sharma. Press f1 or f3 to start the game.
- Sea Hunt.prg
- A shooting game by Creative Software 1981. Sink as many boats as possible
in one minute.
- Sea Invasion-pic.prg
- Loading picture of Sea Invasion.
- Sea Invasion.prg
- An Invaders clone by Clifford Ramshaw/Romik software.
- SecretofBastowManor.tap
- Secret of Bastow Manor text adventure by DD Reynolds
- Shadow Fox.prg
- Shoot the enemy riders before they hit you. The aiming must be 100%
perfect. Press S to restart the game.
- Shadowfax-pic.prg
- Loading picture of Shadowfax.
- Shadowfax.prg
- A horizontally scrolling shooting game by Mike Singleton. Press S to
restart the game.
- Shark Attack-pic.prg
- The loading picture of Shark Attack has apparently been modified from
the one used in Martian Raider.
- Shark Attack.prg
- Trap sharks in a net in this game by Clifford Ramshaw/Romik software.
- Siege.prg
- Defend your castle against climbing attackers by throwing balls at them.
Programmed by Mike Singleton.
- Skramble.prg
- Another scramble clone by Rabbit Software.
- Slap Dab-pic.prg
- Loading picture and instructions for Slap Dab.
- Slap Dab.prg
- A painting game by Darrell Etherington. Copyright © 1983 Anirog Software.
- Snake Bite.prg
- In this Firebird game, the objective is to eat anything else on the
screen but the mushrooms.
- Snake Pit.prg
- Eat circular objects on the screen and avoid snakes. Restart the game with
'S'. Programmed by Mike Singleton. Requires joystick.
- Space Attack-pic.prg
- Loading picture of Space Attack.
- Space Attack.prg
- A vertically scrolling Star Wars inspired shoot-em-up by Clifford Ramshaw.
Very nice explosions. Copyright © 1982 Romik software.
- Space Fighter.prg
- A 2D scrolling shooting game.
- Space Invaders.prg
- The classic.
- Space Phreaks-pic.prg
- Space Phreaks.prg
- A Galaxions clone by Jimmy Huey. Copyright © 1982 Interesting Software.
- Supavaders-pic.prg
- Loading picture of Supavaders.
- Supavaders.prg
- Protect your city from invaders. Controls: < > 3 D W R. Produced by K-tel.
- Super Breakout.prg
- A Breakout clone by Solar Software.
- Swarm-pic.prg
- Loading picture of Swarm.
- Swarm.prg
- A Matrix clone by Temptation Software Ltd, a UK based company that
existed from 1983 to 1987. The author, Andrew Haisley, has given
permission to distribute the game.
- Tank War.prg
- A tank duel against the computer by Rabbit Software. The game
crashes if left in the demo mode for a long time.
- Terminal Invaders.prg
- A very slow Invaders clone by Terminal.
- The Catch.prg
- Catch the green drops in your shield before they destroy the cities
under you. Produced by Bubble Bus.
- The Defenders.prg
- A horizontal shoot-em-up with a very coarse scroll. Control your ship
with the function keys; the space bar will drop a bomb.
- The Slicker Puzzle.prg
- A kind of a puzzle by DK'Tronics. PAL only.
- Thunder Flash-pic.prg
- Loading picture of Thunder Flash.
- Thunder Flash.prg
- A shooting game. Copyright © 1983 Temptation Software Ltd, a UK based
company that existed from 1983 to 1987. The author, Andrew Haisley,
has given permission to distribute the game.
- Trench Fire.prg
- A 3D shooting game on text screen.
- Vic Panic.csm.gz
- Tape image of Vic Panic.
- Vic Panic.prg
- A Lode Runner like game. Copyright © 1982 Bug-Byte.
- Vic Panic.tap
- Vic Panic Rescue all treasures while avoiding the guardian monster, in this
simple but addictive maze game. Required Joystick.
- Vic Scramble.prg
- Another Scramble clone by S. Munnery. Copyright © 1982 Bug-Byte.
- Vic-Man.prg
- The familiar "Pac-Man" game. Uses joystick, high-speed action, custom-
character graphics.
- Vic_Invader II light-easy.tap
- Full screen arcade-like graphics and very fast 100% Assembler gameplay, in a
3.5 Kbytes version of this shooter. Requires Joystick.
- Vic_Invader II light-hard.tap
- Full screen arcade-like graphics and very fast 100% Assembler gameplay, in a
3.5 Kbytes version of this shooter. Requires Joystick.
- Vic_Invader.tap
- Vic Invader Destroy Andy's replicants in a race against time in this simple
yet addictive shooter. Requires joystick.
- Vicmen.prg
- A very poor Pac-Man clone. Copyright © 1982 Bug-Byte.
- Wacky Waiters.csm.gz
- Tape image of Wacky Waiters.
- Wacky Waiters.prg
- Serve food to unpatient customers. Written by Eugene Evans,
© 1982 Imagine Software. Controls: left and right shift keys.
- connect4.unex.prg
- dung.dance.unex.prg
- flappybird.unexp.prg
- Flappy Bird
- freax-v20.prg
- Freax - Space Invaders clone by A.Millett
- madlibvic-source-004_d64.zip
- MadLib game and source
- orac-vic5k.prg
- Orac Draughts Checkers
- pancakes.unex.prg
- quikman2k8.prg
- Pac-Man clone by Robert Hurst
- z-riot-vic20.d64.gz
- Z-Riot shooter by Ryan Liston
- unsorted/
- GAMES1.D64.gz
- Several dozen VIC-20 games
- berzerk-mmx.zip
- Source and binaries for an 8k or 16k VIC game.
- graphics/
- editors/
- Best Paint.lnx.gz
- Best Paint.txt
- A drawing program by Andreas Dietmair ([email protected]) in
September 1990, and a number of demo pictures. Requires 16 kilobytes
of expansion memory.
- Charsetdreher.prg
- Charsetdreher.txt
- A utility for rotating character sets by multiples of 90 degrees.
Written by Andreas Dietmair ([email protected]) in January 1991.
Relocate the BASIC to at least $2201 (poke44,34) before loading.
- FCD Anleitung.prg
- Instructions to Future Characterset Designer. Before loading,
type poke44,28:poke7168,0:new.
- FCD.prg
- Future Characterset Designer by Andreas Dietmair ([email protected])
in 1989. Before loading, type poke44,28:poke7168,0:new. Requires RAM
at BLK1 and BLK5.
- Joypaint+.prg
- A joystick-controlled painting program by Andreas Dietmair
([email protected]) in 1989. Requires RAM at BLK1 and BLK5.
The program is autostarting, so remember to write load"Joypaint+",8,1.
- JoypaintBasic.prg
- A joystick-controlled painting program BASIC by Andreas Dietmair
([email protected]) in 1989. Slow, since it is entirely in BASIC.
Type poke44,32:poke8192,0:new before loading. Requires 8k expansion.
- MCCharsetEdit.prg
- Multicolor charset editor v2.0 by Andreas Dietmair ([email protected])
in 1989. Requires 8k expansion.
- picasso.lnx
- Picasso v1.2, a bitmap graphics editor by Aleksi Eeben ([email protected]),
http://www.cncd.fi/aeeben/. Requires 3k or 8k expansion.
- pictures/
- These pictures were constructed around 1989 by Andreas Dietmair
([email protected]). They require an 8-kilobyte memory expansion.
- Bad Cat.prg
- A cat
- Masters Erse.prg
- A skeleton, inspired by the TV series "Masters of the Universe"
- Masters Univ.prg
- A skeleton and a castle, inspired by the TV series "Masters of the Universe"
- Max Headroom.prg
- A picture of an Amiga monitor containing Max Headroom
- Naked Girl.prg
- A naked girl
- Naked Girl2.prg
- Another naked girl
- Robot.prg
- A robot
- Space Pilot.prg
- A space pilot
- Tutanchamun.prg
- A picture of the pharaoh Tutankhamon's mask. Resembles the Deluxe Paint
demo picture.
- viewers/
- Artist.lnx.gz
- Artist.txt
- A picture loader for Commodore Artist files by Andreas Dietmair.
Requires an 8-kilobyte expansion.
- magazines/
- Rockford FD/
- Rockford FD is a German disk magazine, apparently published in the 1990s.
- 33.1a.d64.gz
- 33.1b.d64.gz
- 33.2a.d64.gz
- 33.2b.d64.gz
- 33.3a.d64.gz
- 33.3b.d64.gz
- 33.4a.d64.gz
- 33.4b.d64.gz
- 33.5a.d64.gz
- 33.5b.d64.gz
- manuals/
- VIC-20 related documentation
- 3k_Ram_Pack_vic-1210.pdf
- Manual for VIC-1210 3k reu
- Errata-PN320966-PET_CBM_Personal_Computer_Guide_2nd_Edition.pdf
- Commodore Update Errata for CBM Personal Computer Guide 2nd ed
- VIC-1001_User_Manual(JP).pdf
- User manual for VIC-1001 (Japanese)
- VIC-1212.pdf
- Programmer's Aid cartridge manual. Provided by Francois Leveille.
- VIC-20_Colour_Computer_Vital_Information_(Au).pdf
- Vital information for VIC-20 (Australia)
- VIC-20_Personal_Computing_Guide.pdf
- Computing guide for VIC-20
- VIC-20_Programmers_Reference_Guide_1st_Edition_6th_Printing.pdf
- VIC-20 Programmers Reference Guide
- VIC-Tech.zip
- VIC-20 Technical information for users. By Ward Shrake.
- VICMON-DOCS.zip
- Documents, in GIF format, for the VIC-MON monitor cartridge
- VIC_1212_Programmers_Aid.pdf
- Programmers Aid manual
- VIC_Machine_Code_Monitor.pdf
- VICMON Machine Code Monitor manual
- Waterloo_Structured_Basic.zip
- Instructions for Waterloo BASIC for the VIC
- vic20-programmers-reference-guide-1.1.txt
- Commodore VIC 20 Programmer's Reference Guide.
Converted to etext by Asbjørn Djupdal ([email protected]) et al.
Etext version 1.1; some errors corrected.
- games/
- CCL-401 Creepy Corridors.zip
- KeyQuest.jpg
- image of the instruction manual for the game KeyQuest
- RX-8535 Pole Position.zip
- THC 22003 SubmarineCommander.zip
- THC 22003 Submarine Commander by Thorn Emi.
- Tooth_Invaders_Manual.pdf
- Tooth invaders manual
- VIC-1907 Jupiter Lander.zip
- VIC-1910 Radar Rat Race.zip
- VIC-1911 The Sky is Falling.zip
- VIC-1913 Raid on Fort Knox.zip
- VIC-1919 Sargon II Chess.zip
- Manual for cartridge VIC-1919
- VIC-1921 Supersmash.zip
- VIC-1923 Gorf.zip
- VIC-1924 Omega Race.zip
- Instructions for the US and canadian versions of Omega Race
- VIC-1925 Money Wars.zip
- Viccart-220 Lode Runner.zip
- Manual for the game from Lode Runner
- Viccart-223 Seafox.zip
- Manual for the game from Broderbund
- misc/
- VIC-20 misc documentation
- VIC_PromQueen_Manual.zip
- Manual for EEPROM programmer "Prom Queen"
- super-expander/
- Commodore VIC-20 Super Expander cartridge (3k RAM and extended BASIC)
- music.prg
- paint.prg
- prog1.prg
- prog2.prg
- prog3.prg
- rjoy.prg
- rpot.prg
- Sample programs
- super-expander.pdf
- The user manual, scanned and converted to Adobe Portable Document Format
- super-expander.txt
- The user manual, converted to ASCII text
- programming/
- Programming examples, tools and documentation
- Basic-Kurs-1von2.csm.gz
- Basic-Kurs-2von2.csm.gz
- A BASIC programming course in German, two cassette sides.
- bitmapping.prg
- A SYS-based BASIC extension for drawing bitmapped graphics. Written by
Andreas Dietmair in 1989. Press the fire button to exit the intro screen.
Requires 8 kilobytes of expansion memory.
- blockgrafikhilfe.lnx.gz
- blockgrafikhilfe.txt
- A text-mode graphics library for BASIC programs by Andreas Dietmair in
1989. The library resides in BLK5 area. Three demos and a simple game
are included.
- cmon.lnx
- C'mon v1.0, a machine language monitor by Aleksi Eeben ([email protected]),
http://www.cncd.fi/aeeben/. The archive includes several
precompiled versions, loadable at different addresses.
- cmon.txt
- Instructions for C'mon v1.0.
- flipper.zip
- Source code for the crunched version of Flipper 1.0 by Micro Digital.
Based on the stand-alone pucrunch decompressor by Pasi Ojala. The game
code has been slightly modified to make it crunch better.
- interlace.prg
- Shows how to use interlaced text screen on the unexpanded NTSC VIC-20.
The documentation is included in the source code distribution.
- interlace.tar.gz
- Shows how to use interlaced text screen on NTSC VIC-20s. Source code
and binaries included.
- minimon.prg
- ML Monitor for unexpanded vics
- ramdisk.asm
- A very simple ramdisk driver for PuCrunched files. Adapt this to link
multi-part programs to a single file.
- vasm_v1beta.zip
- VASM is a VIC-20 assembly language environment featuring a full-screen
editor, TASM-like error-notification and a two pass assembler. It is
key-compatible with TASM for the subset of commands it supports to
avoid brainfarts. The only requirement is that you have at least a 16k
RAM expansion. Source code included (under the GNU General Public License).
See http://hem.bredband.net/b129764/Siders/ for the Siders homepage.
- vic20frontiers.txt
- A writing by Viznut, discussing a new video mode and other video tricks.
- vichires.d64.gz
- VIC HIRES a program by King Microware, 8k only.
- VIC-Forth/
- Manual.txt
- User notes for Datatronic VIC-FORTH and C64-FORTH.
- ed-asm.cas.gz
- Tape image of compiled VIC-FORTH editor/assembler
- ed-asm.d64.gz
- VIC-FORTH editor/assembler source code, 1541 disk image
- ed-asm.prg
- Compiled VIC-FORTH editor/assembler. In the tape image, the file is
called "#".
- forth-1.1.bin
- Datatronic VIC-FORTH 1.1 firmware, mapped to $a000.
- sed.com
- MS-DOS program to edit VIC-FORTH .d64 screen files
- sed.txt
- Instructions for SED.COM
- roms/
- This collection was originally downloaded from ftp.hrz.uni-kassel.de,
but it has been extended since then. Should you have any VIC-20
cartridges that are not listed here, please let us know.
The files are in PRG format, i.e. the first two bytes contain the starting
address. You can use the VIC-20's LOAD command to load these files,
provided you have a RAM expansion in the appropriate memory area.
- 16k/
- AE-6000.prg
- AE-a000.prg
- A shoot-em-up by Brøderbund Software. Very fine graphics.
- Alphabet Zoo-6000-orig.prg
- Alphabet Zoo-6000.prg
- Alphabet Zoo-a000.prg
- This game teaches English alphabet to children. You have to guess what
a picture represents and to write the word by picking letters from the
screen. This game does not seem to run properly when memory is initialized
in a particular way. The patched $6000 ROM shortens the annoyingly long
delays in the game.
- Arachnoid-6000.prg
- Arachnoid-a000.prg
- Arachnoid.
- Artillery Duel-6000.prg
- Artillery Duel-a000.prg
- A tank duel game by Xonox.
- Battlezone-6000.prg
- Battlezone-a000.prg
- A translation of the coin-op "Battlezone" by Atarisoft.
- Buck Rogers-6000.prg
- Buck Rogers-a000.prg
- A 3D space game.
- Cannonball Blitz-2000.prg
- Cannonball Blitz-a000.prg
- A Donkey Kong clone by Sierra On-line. This is a 12k cartridge.
- Centipede-2000.prg
- Centipede-a000.prg
- A very commonly cloned shoot-em-up game by Atarisoft.
- Dancing Bear-2000.prg
- Dancing Bear-a000.prg
- A weird game or demo by Audio Light / Koala Technology. The screen
is fixed at NTSC position.
- Defender-6000.prg
- Defender-a000.prg
- Defender, the famous 2D space arcade game by Atari.
- Dig Dug-2000.prg
- Dig Dug-a000.prg
- The classic by Atarisoft.
- Donkey Kong-2000.prg
- Donkey Kong-a000.prg
- The classic by Atarisoft.
- In the Chips-6000.prg
- In the Chips-a000.prg
- A money making game by Creative Software. The screen is fixed at NTSC
position.
- Jungle Hunt-6000.prg
- Jungle Hunt-a000.prg
- A jungle game by Atarisoft.
- K-Razy Antiks-6000.prg
- K-Razy Antiks-a000.prg
- A maze game released by CBS Software. PAL version.
- K-Razy Antiks.NTSC-6000.prg
- K-Razy Antiks.NTSC-a000.prg
- A maze game released by CBS Software. NTSC version.
- K-Star Patrol-6000-NTSC-RAMFIXED.prg
- A horizontally scrolling space shooter released by CBS Software.
K-Star Patrol @6000. Fixed by nbla000
- K-Star Patrol-6000-NTSC.prg
- A horizontally scrolling space shooter released by CBS Software.
K-Star Patrol @6000. Uploaded by nbla000
- K-Star Patrol-6000-PAL-RAMFIXED.prg
- A horizontally scrolling space shooter released by CBS Software.
K-Star Patrol @6000. Fixed by nbla000
- K-Star Patrol-a000.prg
- A horizontally scrolling space shooter released by CBS Software. K-Star
Patrol @a000. Uploaded by nbla000
- Kindercomp-6000.prg
- Kindercomp-a000.prg
- A babysitting program by HES.
- Lode Runner-6000.prg
- Lode Runner-a000.prg
- Lode Runner, another famous game.
- Lunar Leeper-2000.prg
- Lunar Leeper-a000.prg
- Rescue people with a spacecraft and avoid enemies.
- Mastertype-6000.prg
- Mastertype-a000.prg
- Improve your typing skills. By Brøderbund.
- Moon Patrol-6000.prg
- Moon Patrol-a000.prg
- A horizontally scrolling jump&shoot game by Atarisoft. Requires hard reset
to start.
- Mountain King-6000.prg
- Mountain King-a000.prg
- A jump&run game. NTSC only.
- Ms. Pac-Man-6000.prg
- Ms. Pac-Man-a000.prg
- A second Pac-Man version by Atarisoft. Requires hard reset to start.
- Pharaoh's Curse-6000-orig.prg
- Pharaoh's Curse-6000.prg
- Pharaoh's Curse-a000-orig.prg
- Pharaoh's Curse-a000.prg
- A very good-looking multi-screen platform game.
- Pinball-2-6000.prg
- Pinball-2-a000.prg
- Another version of Commodore's Pinball.
- Pinball-6000.prg
- Pinball-a000.prg
- A sort of flipper game and Breakout clone by Commodore. Requires paddles.
- Pole Position-6000.prg
- Pole Position-a000.prg
- The classic by Atarisoft. This is really good, being a VIC-20 game. You
will need to do a hardware reset in order to start this game. The VIAs
probably won't get reset properly by the program.
- Robotron-6000.prg
- Robotron-a000.prg
- Robotron.
- Seafox-6000.prg
- Seafox-a000.prg
- A submarine shoot-em-up by Ed Hobbs / Brøderbund Software 1983.
- Skyblazer-6000.prg
- Skyblazer-a000.prg
- A horizontally scrolling shoot-em-up by Brøderbund.
- Springer-6000.prg
- Springer-a000.prg
- A platform game by Tigervision in 1983.
- Squishem-6000.prg
- Squishem-a000.prg
- Squish'Em by Tony Ngo and Jim Ward © 1983 Sirius. This was archived from
a prototype Romox cartridge. Only 88 bytes of the 8-kilobyte bank at $6000
seem to be used. The game requires joystick, and the video timings are for
NTSC-M systems only.
- Story Machine-6000-orig.prg
- Story Machine-6000.prg
- Story Machine-a000.prg
- This program presents animations of English stories you type on the
keyboard. The vocabulary is very limited.
- Submarine Commander-6000.prg
- Submarine Commander-a000.prg
- Submarine Commander. The Morse part at the beginning tries to say something
like "Programmed by Gary York OSI". This is a 12k cartridge.
- bridge20-6000.prg
- bridge20-a000.prg
- A Bridge game from Handic software.
- 4k/
- All these files are 4k cartridge images, located at $a000-$afff.
- Alien Blitz.prg
- An Invaders clone by Tensor Technology.
- Alien Sidestep.prg
- Shoot aliens before they land on the ground.
- Amazing Maze-orig.prg
- Amazing Maze.prg
- Escape a maze faster than your opponent. The original version writes
a nasty little message when run in RAM.
- Amok!.prg
- Defend yourself by shooting robots.
- Astroblitz.NTSC.prg
- Astroblitz.PAL.prg
- A horizontally scrolling shooting game by Tom Griner / Creative Software.
- Atlantis.NTSC.prg
- NTSC version of the legendary Atari VCS 2600 game. One of the few games
that feature true raster effects on the VIC-20. By Imagic.
- Atlantis.PAL.prg
- PAL version of the legendary Atari VCS 2600 game. One of the few games
that feature true raster effects on the VIC-20. By Imagic.
- Bewitched.prg
- A maze game by Imagine. Open locks with keys, and avoid ghosts.
- Black Hole.NTSC.prg
- Shoot enemies and avoid a black hole. Programmed by Tom Griner,
Creative Software.
- Black Hole.PAL.prg
- PAL version of the above. Only the screen position is different.
- Bug Crusher-orig.prg
- Bug Crusher.prg
- Crush bugs and avoid collisions with enemies. A very fast-paced game.
The original version does not run in RAM.
- Close-encounters.prg
- Cloudburst-NTSC.prg
- A shoot-em-up that resembles Paratroopers. NTSC version. Produced by Tensor Technology.
- Cloudburst.prg
- A shoot-em-up that resembles Paratroopers. PAL version. Produced by Tensor Technology.
- Commodore Artist.prg
- A painting program. Supports keyboard, joystick and light pen.
The pictures can even be saved to tape.
- Crater Raider.prg
- A horizontally scrolling space game.
- Deadly Skies.prg
- A shooting game by Tronix.
- Demon Attack.NTSC.prg
- NTSC version of Demon Attack.
- Demon Attack.PAL.prg
- A quite colourful shooting game by Imagic.
- Dot Gobbler-orig.prg
- Dot Gobbler.prg
- A Pac Man clone. To start the game, press 1-9 to select the speed and 1-2
to select the number of players. The game is controlled with the joystick.
The screen is fixed in the NTSC position.
- Gold Fever.prg
- Gold Fever, a 2D game similar to Dig Dug
- Gridrunner.prg
- A Matrix clone by HES. Requires joystick.
- Mosquito Infestation.prg
- In this HES game, you have to spray mosquitos before they sting you.
- Satellite Patrol.prg
- Satellite Patrol.
- Scram20.prg
- A scramble clone.
- Screen Master.prg
- "Master VIC=20 Micro Application" by Handic. This looks like a BASIC
expansion. Many of the commands have not been implemented. The added
keywords are: IREAD IOPEN ICLOSE IDELETE IUPDATE IEXIST IWRITE ISTART
INEXT IRESET IUPGRADE ONERROR CREATST PUTST GETST OUT CLEAR TLINE TCOL
DECZ INZ REQZ SSET SEXCH SSAVE SLOAD SCOPY SCROLL MADD MSUB MMUL MDIV REV
SCLEAR PCREATE POPEN PCLOSE PERASE POUT PCLEAR PDECZ PPRINT ONKEY
KEYSET KEYCLR CLRKEY INBLOCM TAKBUF PUTBUF PUTBLOCK HUNT DATEPACK
DATEUNPACK SRESET NOLIST IRESTORE IDATA IADD IVALIDATE UPLOW UTI SCREEN.
Does anyone have a user's guide?
- Skibbereen.NTSC.prg
- NTSC version of Skibbereen.
- Skibbereen.PAL.prg
- UMI / Tensor Technology. Some sort of a two-player Breakout.
Requires paddles.
- Snake Byte.prg
- Eat apples with your worm and avoid the bouncing enemy plums.
Published by Sirius.
- Space Ric-O-Shay.prg
- A static-screen vertical shooting game for one or two players
that resembles Space Invaders.
- Spider City.NTSC.prg
- A horizontally scrolling shoot-em-up. Does not work in PAL.
- Sub Chase.prg
- Bomb the submarines. Produced by Umi Inc.
- Tank Wars.prg
- A two-player video game by Don Tinsley for Machine Language Games
(misprinted as "langauge" on the start screen).
- Terraguard-NTSC.prg
- A shoot-em-up by Tom Griner / Creative Software. NTSC version.
- Terraguard.prg
- A shoot-em-up by Tom Griner / Creative Software. PAL version.
- VICTerm_4_0_A000_PAL.bin
- VICTerm terminal program for PAL machines
- Videomania-NTSC.prg
- NTSC version of Videomania
- Videomania.prg
- Videomania by Tom Griner. A very nice 4k shooting game.
- 8k/
- Here you will find 8k and 4k+4k cartridges.
- A World at War-en.txt
- English translation of the Swedish instructions for A World at War.
- A World at War-se.txt
- Swedish instructions for the Cold War game.
- A World at War.prg
- A strategy game by Handic Software AB. The screen is initialized for PAL.
- Aggressor-2.prg
- Another version of AGGRESSOR. Only 2 bytes differ.
- Aggressor.prg
- A Defender clone by HES.
- Alien.prg
- A maze game. Catch aliens before they catch you. Start with F1.
Set traps by pushing up/down+fire. Wait until an alien walks to the
trap, and neutralize the trap by pushing fire and up or down towards
the trap.
- Amidar.prg
- Colourize the playfield and avoid enemy bugs. Programmed by F. Janke.
- Ape Escape.prg
- Ape Escape, similar to Cosmic Jailbreak
- Apple Panic-6000.prg
- Apple Panic-a000.prg
- A climb&run game by Creative Software.
- Apple Panic.prg
- Single ROM version of Apple Panic, a climb&run game by Creative Software.
NTSC screen position.
- Arcadia.prg
- A stationary-screen shoot-em-up. PAL only.
- Attack of the Mutant Camels.prg
- This Llamasoft game seems to be a renamed version of Matrix.
- Avenger.prg
- A Space Invaders clone. Use joystick or keyboard.
- Bandits.prg
- A shooting game by Sirius. NTSC only!
- Bank Robber.prg
- An earlier version of Raid on Fort Knox.
- Capture the Flag-orig.prg
- Capture the Flag.prg
- A duel game in a 3D maze. Requires 6560-101 (NTSC-M) video timing.
- Car Race.prg
- A variant of Radar Rat Race with different images. Produced by Commodore.
- Catch a Snatch.prg
- Catch a Snatch.
- Cave-in-NTSC.prg
- Dig in a cave and avoid monsters. Programmed by Gregory Carbonaro,
published by Spectravision in 1982. NTSC version.
- Cave-in.prg
- Dig in a cave and avoid monsters. Programmed by Gregory Carbonaro,
published by Spectravision in 1982. PAL version.
- Choplifter-orig.prg
- Choplifter.prg
- Rescue people with a helicopter from their houses in a military front area.
- Chuck Norris Superkicks.prg
- An adventure where you have to kick or hit the enemies.
- Clowns-paddle.prg
- A paddle version of Clowns by Commodore.
- Clowns.prg
- Clowns, a game where you have to break balloons with two clowns.
- Computer War-orig.prg
- Computer War.prg
- Prevent the World War 3, like in the War Games movie.
Produced by Thorn EMI. Also available as a loadable program.
- Congo Bongo.prg
- Congo Bongo by Sega. A nice jungle game.
- Cosmic Cruncher-2.prg
- A Pac-Man clone with a C= sign as the Pac-Man.
The TRAINED version was patched so that you cannot dead. The 2nd version
uses $bd fill byte at the end instead of the $aa byte. (Both are from
original cartridges.)
- Cosmic Cruncher-fixed.prg
- The original Cosmic Cruncher does not initialize a memory variable it uses,
and fails to work properly in some cases. This version fixes the problem.
- Cosmic Cruncher-trained.prg
- A trained version of Cosmic Cruncher where you cannot die.
- Cosmic Cruncher.prg
- Cosmic Jailbreak.prg
- Cosmic Jailbreak. You have to shoot creatures that remove stones from
a prison in order to free their fellows.
- Creepy Corridors.prg
- A shooting game by Sierra On-Line. Collect treasures in a maze and shoot
enemy monsters.
- Crossfire.NTSC.prg
- Crossfire with NTSC screen position.
- Crossfire.PAL.prg
- A shooting game published by Sierra On-Line.
- Cyclon.prg
- A 2D shooting game. Shoot alien space ships that come from four directions.
The game is too easy in the beginning.
- D'Fuse.prg
- This climbing game was programmed by Neil Chriss and published in 1983
by Microware.
- Deadly Duck.prg
- A shooting game by Sirius.
- Dragonfire.prg
- A very nice jump&run game by Imagic. The game has two screens, and the
game becomes faster after completing one round.
- Droids.prg
- "T.G. Software presents Droids - copyright 1983 by Solitare group".
Shoot droids by pushing the fire button and moving the joystick to the
desired direction. Turn the red objects to yellow and then to green by
touching them in the proper order. Whenever a droid touches an object,
it resets to red. To complete the game, all objects must be green
simultaneously.
- ET.prg
- The Extra Terrestrial. Doesn't work if the VIAs are reset.
- Face Maker-orig.prg
- Face Maker.prg
- A memorizing game for kids (like Simon).
By Spinnaker Software Corporation.
- Fast Eddie.prg
- Fast Eddie, a jump & climb game.
- Final Orbit & Bumper Bash-orig.prg
- Final Orbit & Bumper Bash.prg
- A radar-based 2D shooting game. The screen flickers horribly on PAL
machines; it is OK on NTSC.
- Flipper-1.0.prg
- A flipper by Micro Digital. Start the game with F1 (one player) or
F3 (two players). Add launching power with F5 and shoot the ball
with F7. Move all slaps with the Commodore key. The flipper can be
pushed with the space bar.
- Fourth Encounter.prg
- A clumsy shoot-em-up by Thorn EMI.
- Frantic.prg
- A radar game in space by Imagine.
- Frogger.prg
- Frogger, the classic where you must guide the frogs to the nests.
This rather poor version was made by Parker Brothers.
- Frogman.prg
- Fun with Music.prg
- Compose melodies with this Epyx cartridge, or play a game (jump on the
horizontally scrolling notes by using the paddle).
- Galaxian.prg
- A very well-done shoot-em-up. This classic is a bit improved Space Invaders.
- Garden Wars.prg
- A maze shoot-em-up by Commodore.
- Ghost Manors.prg
- A shoot&run game by Xonox.
- Gorf.prg
- A boring shoot-em-up.
- Home Babysitter.prg
- Home Babysitter by Commodore.
- IFR (Flight Simulator).prg
- This game trains your instrumental flying skills, or maybe not.
- Jawbreaker II.NTSC.prg
- Some sort of a Pac-Man clone by Sierra On-line.
- Jawbreaker II.PAL.prg
- PAL version of the above. Only the screen position is different.
- Jelly Monsters-fixed.prg
- A rather good-looking Pac-Man clone. The fixed version fixes
a memory initialization problem.
- Jelly Monsters-v2-fixed.prg
- A slightly improved version of Jelly Monsters, the Pac-Man clone.
The fixed version fixes a memory initialization problem.
- Jelly Monsters-v2.prg
- Jelly Monsters.prg
- Jupiter Lander.prg
- Jupiter Lander, a 2D game that simulates the landing on a planet.
Very realistic.
- KeyQuest.prg
- Kids on Keys.prg
- A children's game by HES.
- Lazerzone.prg
- A shoot-em-up by LLamasoft. Requires joystick. A bit like Hellgate.
This game is also available as a loadable program for computers equipped
with an 8k expansion.
- Maze.prg
- Maze.
- Medieval Joust-orig.prg
- Medieval Joust.prg
- A very slow jousting game. Press F1 to start, and be patient.
- Menagerie.prg
- A Frogger clone by D W Johnson / Cimarron.
- Meteor Run.prg
- A shoot-em-up by Umi.
- Mine Madness.prg
- A mining game by Thorn EMI.
- Miner 2049'er.prg
- A jump&run game, a bit like Donkey Kong. This seems to be PAL only.
- Mobile Attack-a000_RAMfixed.prg
- Mobile attack.PRG
- Mole Attack.prg
- Hit moles when they raise their head, and avoid hitting bombs.
- Money Wars.prg
- Money Wars.
- Monster Maze.prg
- A three-dimensional maze game by Epyx. Use the joystick to move, and the
fire button to take a look at the map.
- Motocross Racer.prg
- Drive against the clock in three screens: desert time trial, hill climbing
and beach race. ©1983 Xonox.
- Mutant Herd.prg
- Prevent enemy mutants from getting into the screen middle.
Produced by Thorn EMI.
- Number Crunch.prg
- Spectravideo's Number Crunch © 1982 Gregory Carbonaro. Control a snake and
eat digits and operators to form the assigned numbers.
- Number Nabber & Shape Grabber.prg
- Two games by Commodore that are suitable for small children.
- Omega Race-orig.prg
- Original version of Omega Race. Does not run in RAM.
- Omega Race-trained.prg
- A trained (immortal) and patched version of the above. Runs also
in RAM.
- Omega Race.prg
- The famous 2D space game Omega Race. Patched so that it works in RAM.
- Outworld-6000.prg
- Outworld-a000.prg
- Outworld in two 4k ROMs.
- Outworld.prg
- Defend a city from space aliens in this Tensor Technology game.
Requires joystick.
- Pac-Man.prg
- The original Atari version of Pac-Man.
- Paratrooper.prg
- Shoot helicopters and invading parachutist with a fixed cannon.
- Pipes.prg
- Build a pipeline. By Creative Software.
- Poker-2.prg
- A slightly different version of VIC Poker.
- Poker.prg
- Loose your virtual money in this poker game. Produced by Commodore.
- Polaris.prg
- A quite well-made submarine game.
- Predator.prg
- Predator, a bird game.
- Princess and Frog.prg
- A Frogger clone.
- Protector.prg
- Evacuate people from a city.
- Q-Bert.prg
- Paint the screen by jumping to each level an odd amount of times.
Programmed by Parker Brothers.
- Quackers.prg
- Quackers.
- Radar Rat Race-2.prg
- A slightly different version of Radar Rat Race. Only two bytes in the
data differ.
- Radar Rat Race.prg
- A classic just like Omega Race. You steer a mechanic mouse, eat cheese
and avoid cats and rats. The rats and the cheese pieces are displayed
on radar.
- Raid on Fort Knox.prg
- Steal gold bars and bring them to your base. Avoid confrontations with
the guards. Published by Commodore.
- Rally-X-NTSC.prg
- NTSC Version of Rally-X.
- Rally-X-NTSC_fixed.prg
- Rally-X game, bug fixed by nbla000
- Rally-X-PAL_fixed.prg
- Rally-X game, PAL, bug fixed by nbla000
- Rally-X.prg
- A variation of Radar Rat Race, similar to Car Race. It appears that this
game was first modified to Car Race, then to Radar Rat Race to avoid a
lawsuit.
- Rat Hotel-orig.prg
- Rat Hotel.prg
- Creative Software / Tensor Technology. Collect the blinking stuff and
avoid the human. The original version doesn't work in RAM.
- Renaissance-6000.prg
- Renaissance-a000.prg
- Othello in two 4k ROMs.
- Renaissance.prg
- The game of Othello by UMI.
- River Rescue-orig.prg
- River Rescue.prg
- A horizontal shoot-em-up by Thorn EMI. The original version doesn't work
in RAM.
- Road Race.prg
- Road Race, a 3-dimensional car game where you compete against the clock.
- Robin Hood.prg
- Shoot enemies in the Sherwood Forest. By Xonox.
- Robot Panic.prg
- Robot Panic, a 2D shoot-em-up game.
- Sargon II Chess.prg
- A plain chess game with several difficulty levels.
- Satellites and Meteorites-6000.prg
- Satellites and Meteorites-a000.prg
- An Asteroids clone by RLM/UMI. The screen is fixed at NTSC position.
- Satellites and Meteorites.PAL.prg
- A single file and PAL version of the above.
- Scorpion.prg
- Scorpion.
- Sea Wolf.prg
- A shooting game by Commodore. Requires paddles.
- Serpentine.NTSC.prg
- Serpentine.PAL.prg
- Serpentine is a labyrinth game where you are a snake who eats up stuff
in order to become bigger. There are other snakes who try to eat you,
and you can eat them from the back side.
- Shamus-orig.prg
- Shamus I, a graphical labyrinth adventure game. The original game does
not run in RAM, but the patched version does.
- Shamus.prg
- Sir Lancelot.prg
- A middle-age game by Xonox.
- Solar System.prg
- Planetary data. Produced by Commodore.
- Space Snake.prg
- A slalom game by Handic Benelux B.V.
- Speed Math & Bingo Math.prg
- A speed math training game by Commodore.
- Spiders of Mars-6000.prg
- Spiders of Mars-a000.prg
- A two-ROM version of Spiders of Mars (PAL).
- Spiders of Mars.NTSC.prg
- NTSC version
- Spiders of Mars.prg
- A horizontally scrolling shoot-em-up by Peter Fokos / UMI.
- Spike's Peak.prg
- A mountain climbing game by Xonox.
- Spills and Fills.prg
- This weird game was programmed by Creative Software.
- Star Battle.prg
- Star battle, another shoot-em-up game.
- Star Post.prg
- Star Trek - S.O.S-orig.prg
- Star Trek - S.O.S.prg
- Shoot enemy spacecrafts with the Enterprise. This is a very good 2D
game, published by Sega.
- Super Amok.prg
- Super Slot-2.prg
- A slightly different version of Super Slot.
- Super Slot.prg
- A slot game simulation by Commodore. (PAL)
- Super Smash-2.prg
- A slightly different version of Super Smash. (NTSC)
- Super Smash.prg
- A Breakout clone by Commodore. Requires paddles.
- Tank Atak-6000.prg
- Tank Atak-a000.prg
- Destroy tanks before they destroy you. By Audiogenic. This is the older
two-ROM version. Does not fully work.
- Tank Atak.prg
- Destroy tanks before they destroy you. By Audiogenic. After aligning the
screen, press Return and not Restore, otherwise the game won't work.
This seems to be a newer, bug-fixed version.
- The Sky is Falling-2.prg
- A slightly different version of The sky is falling.
- The Sky is Falling.prg
- Collect water drops before they hit the ground. Published by Commodore.
Requires paddles.
- Threshold.prg
- A shooting game by Sierra On-line.
- Titan.prg
- A very nice maze shooting game by Commodore.
- Tomarc the Barbarian.prg
- A climb&run game. Not very playable.
- Tooth Invaders.prg
- Clean teeth and the space between them. By Commodore.
- Topper.NTSC.prg
- A Q-Bert clone. Use diagonal joystick directions to move the player.
- Trashman-6000.prg
- Trashman-a000.prg
- Creative Software's Pac-Man clone in two 4-kilobyte ROMs.
- Trashman.prg
- Trashman, a Pac-Man clone by Creative Software. Not the same as the
C64 game where you collect trash bins and avoid dogs and cars.
- Turmoil.prg
- Turmoil.
- Tutankham.prg
- A 2D Doom clone. :-) Shoot the enemies, collect items and keys and open
doors to get to the next level.
- Type Attack.prg
- This game improves your typing skills. By Sirius.
- Typo.prg
- This Romox game improves your typing skills. The game does not initialize
memory properly, so it might not work at the first try.
- Vic Music Composer-orig.prg
- Vic Music Composer.prg
- A note writing program by Thorn EMI. The original doesn't work in RAM.
- Vic Super Lander.prg
- The same as Jupiter Lander by Commodore, but with different colours.
- Video Vermin.prg
- Another Caterpilla or Country Garden clone by Umi.
- Visible Solar System-2.prg
- A slightly different version of Visible Solar System.
- Visible Solar System.prg
- Visible Solar System, another space simulation.
- Wacky Waiters-sys48896.prg
- Cartridge version of Wacky Waiters. This game was also published on tape
for the unexpanded VIC-20.
- other/
- 325329-03.bin
- VIC1112: VC20 Cart IEEE-488 rom
- 325329-04.bin
- VIC1112: VC20 Cart IEEE-488 rom
- Color Test.prg
- Creates a picture that should help in tuning the TV. Exit with "X".
- Inventions.prg
- Contains a BASIC program that plays some classic music. By Holger Gehrmann.
- Synthesong.prg
- Contains a BASIC program that plays "The Synthe-Song". By Holger Gehrmann.
- The Mad Boogy-2.prg
- A version of "The Mad Boogy", with a different RESET vector.
- The Mad Boogy.prg
- Contains a BASIC program that plays "Mad Boogy". By Holger Gehrmann.
- dams-ieee-vic20.zip
- Roms from DAMS IEEE-488 interface for the VIC-20
- hexkit-a000.bin
- 4k ROM for PROMQUEEN or TACTEC EPROM programmer
- tools/
- 4k/
- These tools are 4kB or smaller cartridges.
Instructions for these tools are welcome.
- Basic-v4.prg
- Commodore BASIC 4 for the VIC-20. Extends the normal BASIC with disk
handling commands and a very primitive machine language monitor
(invoked with the MONITOR command).
- Basic4.txt
- Docs for BASIC 4 for the VIC-20
- Buti Toolkit.prg
- A 4kB BASIC utility cartridge. Commands: APPEND, AUTO, DELETE, DUMP,
EDIT, FIND, HELP, KILL, OFF, RENUMBER, REPEAT, STEP, TRACE, UNNEW, VIC.
- Cassette Turbo.prg
- A tape speeder. Commands: HELP, AUTO, TRACE, RENUMBER, DELETE, FIND,
DUMP, CMERGE, CLOAD, CVERIFY, CSAVE, RESET and KILL.
- Combasic.prg
- Combasic © 1982 by S. Klandt. A 4kB language expansion. SYS45056
to start. Keywords: SUB, PUT, HEX, COPY, DEZ, SET, CURS, CLINE,
REST, INIT, INSTR, LIM, LINE, SRT, OFF, PRT, STAY, SIM, MOVE, SEI,
CLI, USER, WR, NOSTP, GTSTR, EXEC, SAV, FLINE, AINST, STACK, ERR,
IRQCL, HELP, MEM, :, LOD.
- HesMon-orig.prg
- HesMon.prg
- A machine language monitor by HES.
- Hires Toolkit.prg
- Another 4kB BASIC expansion. SYS45056 to start. Keywords: AU$,
DEH, DUMP, FIND, HELP, OFF, RENUMBER, TRACE, DRAW, LINE, PUT, FILL,
SET, RESET, INVERT, POT, CLEAR, TEXT, GRAPHICS, CIRCLE.
- Monitor-sys24576.prg
- Machine language monitor, SYS 24576 to start. No instructions either,
but has the usual monitor commands.
- Programmer's Aid-sys28681.prg
- A utility cartridge for BASIC programmers. Defines some BASIC commands
on the function keys. AUTO, RENUMBER and other goodies. The cartridge
does not work if it is copied to RAM and the BASIC interpreter is using
the $7000-$7FFF area.
- Rabbit-sys38912.prg
- A tape fastloader. The ROM is mapped to an uncommon area, $9800-$9fff.
After SYS38912, the commands *L (load) and *S (save) work in direct mode,
in the beginning of the command line.
- Rabbit.txt
- A description of the Rabbit tape format.
- Screenmaster.prg
- Another basic extension.
- Super Expander.prg
- Vic 20 Super Expander (without the extra 3 kB RAM, of course). A BASIC
extension with graphics and sound commands. May need the 3kB expansion
to run. Supports also 8kB or more expansion memory. Autostart, starting
address $A000. Only 4 kilobytes.
- VicTool.prg
- A 2kB BASIC utility cartridge. SYS45056 to start. Keywords:
AU$, AUTO, DE?, DUMP, FIND, HELP, OFF, RENUMBER, TRACE.
- Vicmon-2-6000.prg
- Vicmon, a machine language monitor. SYS24576 to start. A slightly
different version.
- Vicmon-2-b000.prg
- Vicmon, a machine language monitor. SYS45056 to start. A quite
different version.
- Vicmon-4000.prg
- Vicmon, a machine language monitor. SYS16384 to start.
- Vicmon-6000.prg
- Vicmon, a machine language monitor. SYS24576 to start.
- Vicmon-a000.bin
- ROM image for VICMON at $a000. No starting address in this file.
- Vicmon-b000.prg
- Vicmon, a machine language monitor. SYS45056 to start. Can be used
simultaneously with the Super Expander ROM.
- Victerm 40.prg
- A prototype of a terminal program cartridge for the VIC-20.
The cartridge label and the EPROM window sticker call it the
"latest Victerm 40". The copyright message in the code says 1982.
- WaterlooBASIC.prg
- Waterloo BASIC for the VIC-20
- vic1211m-SuperExpander.prg
- VIC-1211M from Japan. Same as Super Expander, with slightly diff commands.
Starts at $a000.
- 8k/
- All these are 8kB cartridges.
Instructions for these tools are welcome.
- Assam.prg
- An assembler. SYS700 to start.
- BASIC V5.prg
- A simple BASIC extension with some disk commands and a machine language
monitor. Type COMMANDS to get a command list.
- ExBASIC L2.prg
- A BASIC extension. Type HELP for a command list.
- Handy Toolkit.prg
- A BASIC extension or BASIC programming aid.
- HesWriter.prg
- A very primitive text editor by HES.
- Household Finance.prg
- Plan your personal finances. By Creative Software. This is essentially
the same as Personal Finance.
- LADS-be01.prg
- LADS assembler, SYS 48641 to start. No instructions.
- Mikro Assembler-6000.prg
- Mikro Assembler-a000.prg
- An assembler cartridge for the VIC-20.
- Mikro Assembler-pics.zip
- Pictures of the manual cover page, cartridge case and the circuit board.
- Mikro Assembler.readme
- Notes on Mikro Assembler
- Mikro Assembler.txt
- The manual of Mikro Assembler. Vic Pack VP078 © 1982 Supersoft Ltd.
Manufactured and distributed in UK by Audiogenic, P.O. Box 88, Reading, Berks.
- PET Loader.prg
- A PET emulator (40 column screen). Requires at least a 8 kilobyte memory
expansion.
- Personal Finance.prg
- Plan your personal finances. By Creative Software.
- Quick Brown Fox-sys24576.prg
- .
- Synthesound.prg
- A sound program by HES.
- Turtle Graphics-2.prg
- A slightly different version of above.
- Turtle Graphics.prg
- A Logo interpreter written in BASIC.
- VC-Extra.prg
- Some sort of expansion that might have something to do with machine
language.
Autostart, starting address $A000.
- Vic Forth 1.00.prg
- VIC Forth by Peter Bengtson.
- Vic Forth 1.10.prg
- A newer version of VIC Forth.
- Vic Graph.prg
- Plots diagrams of given functions. Written in BASIC to a big extent!
- Vic Stat.prg
- A statistics and graphics orientated cartridge by Datatronic, Sweden.
The demo on the cartridge has been written using the extended BASIC
syntax supplied by the cartridge.
- Wordcraft 20-6000.prg
- Wordcraft 20-a000.prg
- A word-processing cartridge. Requires at least an 8kB memory expansion.
- Wordcraft-6000.prg
- Wordcraft-a000.prg
- Wordcraft-orig-6000.prg
- Wordcraft-orig-a000.prg
- A word-processing cartridge by UMI. Press F3 to do a normal RESET, F1
to start the cartridge. The original version does not run in RAM.
- Write Now-sys41000.prg
- A word-processing cartridge.
- vic-forth-hes-rom.zip
- VIC Forth from HES -- includes documentation
- schematics@ (link)
- utilities/
- Here is the VIC-20 utility collection.
- TRIANGULAR uOS 1.19_d64.zip
- GUI OS for the VIC-20
- Unex.prg
- Unexpander by Craig bruce
- unexp3k.prg
- Disables a 3k memory expansion. Written by Aleksi Eeben.
- unexp8-32k.prg
- Disables 8k, 16k, 24k and 32k memory expansions.
Written by Aleksi Eeben.
- 16k/
- Practicalc.csm.gz
- Tape image of Practicalc.
- Practicalc.prg
- Practicalc 1.6, a spreadsheet program. The program is copyrighted 1982
by Computer Software Associated, 50 Teed Drive, Randolph, MA 02368.
Program by Sandy Ruby, manual by Kathleen F. Nolan.
This software REQUIRES a 16Kbyte expansion, 24K is recommended.
- Schreibmaschinenkurs.csm.gz
- Tape image of Schreibmaschinenkurs.
- Schreibmaschinenkurs.prg
- A touch typing course by Commodore Germany, January 1983. The exercise
texts are accessed from tape.
- Schreibmaschinenkurs.seq
- An exercise text file for Schreibmaschinenkurs. Write this to an unnamed
- emutil.prg
- emutil.readme
- EMUTIL is a disk image archiver for 8-bit Commodore computers.
It supports all known Commodore disk drives, of all capacities.
It also supports all CMD HD and RL Native partitions. Programmed by
Bo Zimmerman and Andr� Fachat.
- practicalc-wdocs.zip
- Practicalc -- includes tap, prg, and pdb docs.
- vic3301_simplicalc.g64.gz
- SimpliCalc from Commodore
- vic3304_vicfile.g64.gz
- VicFile from Commodore
- vic3305_vicwriter.g64.gz
- VicWriter from Commodore
data tape file with OPEN1,1,1,"":...:CLOSE1, or use the tape image.
- 20K+/
- cinderella-vic20-v0_9_d64.zip
- Intel 4004 emulator with examples
- vic-bbs-beta.zip
- VIC BBS - 35k required
- 3k/
- 13k Hrg Doodle.prg
- A primitive drawing program for the 3k Super Expander.
- Diskdoc.prg
- Displays the contents of a disk sector on screen or printer.
Written in BASIC. Works also with a bigger memory expansion.
- Disklock.prg
- Write protect a disk by writing a wrong DOS version byte to the directory
sector, or remove the protection. Written in BASIC. Works also with a
bigger memory expansion.
- Inhoud Maker.prg
- Creates a menu of the disk directory. At least a 3k memory
expansion required.
- Magazine Index.prg
- An article database written in BASIC. Works also with bigger memory
expansions.
- Vic Doodle.prg
- A simple hi-res drawing program.
- Vic Wedge.prg
- The wedge program from the 1540/1541 test/demo disk, modified so that it
asks for the device number.
- Weerstanden.prg
- Converts resistance values to colours and vice versa. The texts are
in Dutch.
- 8k/
- 1540.41 Backup.prg
- Single drive disk backup program.
- 3D-Drawing I.prg
- 3D-Drawing II.prg
- A 3D drawing program. The first part merely moves the start of
BASIC to $2001 and loads the second part.
- Aangifte 83&84.prg
- Calculates the taxation or something for 1983 and 1984. The program texts
are in Dutch. Requires at least a 24k memory expansion, and the texts are
formatted for a 40 column screen.
- Assembler.prg
- A non-symbolic assembler written in BASIC.
- Assembler2.prg
- A machine language monitor written in BASIC.
- Austro-Compiler.prg
- A BASIC compiler. Requires at least a 16kB expansion. The compiled programs
will run with an 8kB expansion or bigger.
- Basic Scanner.prg
- A BASIC "disassembler" written in BASIC.
- Bio-Vision 20.prg
- A biorythm program.
- Copymaker.prg
- Tape back-up program.
- Copymaker2.prg
- Copies normally saved files from tape to tape.
- Cremona.prg
- Programma voor het bereknen van de staafkrachten in een inwendig-
statisch bepaald vakwerk m.b.v. het cremona-diagram principe.
Written in BASIC.
- Database Cw.prg
- A database program in Dutch. Requires a tape drive. Written in BASIC.
- Database Menu.prg
- A database program in Dutch. Quite many functions. Written in BASIC.
- Dataopslag.prg
- A quite comprehensive Dutch database program. Written in BASIC.
- Drawing Master.b.prg
- Drawing Master.f.prg
- A primitive CAD program.
- Easy Basic.b.prg
- Easy Basic.f.prg
- Easy Basic.p2.prg
- A BASIC expansion.
- Easy Mon 1.0.prg
- A machine language monitor written in BASIC.
- Fat 40.prg
- Fat40 Demo.prg
- 40 column emulators for the VIC-20. The latter is with NTSC screen position.
- Gegevensverwerking.prg
- A database program in Dutch. Written in BASIC.
- Gleitschrift.prg
- This German program produces a bit jumpy scroll text. 6561 only.
- Info Writer.prg
- A page-based textual note writer by Andreas Dietmair ([email protected])
in 1990. Requires 16 kilobytes of expansion memory.
- Kp Word Pro.prg
- This "word processor" is written in BASIC.
- Lettex.lnx.gz
- A letter editor by Andreas Dietmair ([email protected]) in
August/September 1991. Requires RAM also at BLK5 ($a000-$bfff).
- MLX 2.02.prg
- A utility for entering machine language programs (enter bytes in decimal
notation, with checksums over 6 byte groups).
- MLtracer.prg
- A 6502 simulator (single-stepper) written in BASIC.
- Magic Draw.b.prg
- Magic Draw.p2.prg
- This is a poor drawing program.
Controls: cursor keys, clr/home, d, e, x, z, l, s, q, F2, F4 etc.
- Memory View Exp.prg
- RAM or ROM contents viewer by Andreas Dietmair ([email protected]).
- Mighty Basic.prg
- Another BASIC expansion.
- Mighty Mon 1.0-b.prg
- Mighty Mon 1.0-f.prg
- A machine language monitor written in BASIC and ML.
- Mighty Mon 3.0.prg
- A machine language monitor written in pure ML.
- Mighty Term8192.prg
- A terminal program. SYS8192 to start.
Features a 40-column bitmapped display and VT-100 emulation. The program
was never finished, but it is complete enough to use. Press CTRL-1 to bring
up the configuration menu. Not all of my defaults will be convenient for
you. For example, it defaults to PST-100 emulation since that is the type
of terminal the university computer liked when I was developing this program.
You can also specify an "80/2" screen width. In this mode, the screen
will be split into two 40-column halves. Press the F7 key to toggle
between the two halves. Ignore the "Good day, Craig" at the start (unless
your name happens to be Craig). Press the Backarrow key to quit.
- Pilot.prg
- A Pilot language interpreter written in BASIC. Very slow.
- Plus.term.prg
- A terminal program partially written in BASIC. Seems to use the standard
RS-232 routines, so speeds from 50 to 2400bps are possible. Normal
22-column screen.
- Printer Pal I.prg
- Printer Pal II.prg
- These programs print something.
- Prog Char 4.8-HB.prg
- Prog Char MLV1.0.prg
- Character editors.
- Program Ledger.b.prg
- Program Ledger.f.prg
- Makes a database of your programs.
- Quick-20 (rel).prg
- Some sort of a tape loader or tape copier.
- Screen-40.prg
- Gives you a 40-column screen display for using BASIC. It uses
bitmapped 4*8 pixel characters and gives 24 rows. It will work with
all programs that use the standard kernel input and output calls.
- Soundmaker-0.1.prg
- A simple music composing aid written in BASIC.
- Soundmaker.prg
- A sound editor written in BASIC.
- Speedscript 1.0.prg
- Speedscript 3.0.prg
- COMPUTE!'s Speedscript program for the VIC. The function keys move the
cursor around and the F7 and F8 keys are for Load and Save. It features a
number of embedded formatting commands. To access them, press CTRL-£ (the
British pound symbol) and then type the letter of the command and it will
appear in reverse. Follow most commands with a number and then a RETURN.
The following embedded commands are supported: T=Top margin, B=Bottom margin,
L=Left margin, R=Right margin, S=Spacing, and many more. A number of
editing commands are available by pressing CTRL and a letter. CTRL-P is
Print.
- Spreadsheet.prg
- A spreadsheet program. Requires a 40 column screen driver.
- Tekstverwerker 1.prg
- Tekstverwerker 2.prg
- Tekstverwerker 3.prg
- Tekstverwerker 4.prg
- These are Dutch word processors for the VIC. All are written in
BASIC and are more or less line orientated.
- Telex-morse.prg
- A RTTY / CW decoder for the VIC-20 by Radio V/D Galien.
- Vic 40 Scherm.prg
- Another 40 column emulator.
- Vic Compiler.prg
- Some sort of BASIC to Assembler source compiler.
- Vic Pilot.b.prg
- Vic Pilot.f.prg
- Some sort of drawing program.
- Vic Writer.prg
- A word processor written in machine language.
- Viditel Uitleg.prg
- Instructions for Vidivic.
- Vidivic.prg
- A Viditel terminal program for some on-line services in The Netherlands.
- Voorraad beheer.prg
- A warehouse database in Dutch. Written in BASIC.
- micromon13_SYS12288.prg
- Micromon 1.3 for 8k and better VICs. SYS 12288 to start.
- super_screen.t64
- 40 column screen for the VIC, with demo program
- unexpanded/
- Unless otherwise notified, the programs here are written in BASIC.
- 2.char.prg
- A 4*8 character set.
- ASCII Screen Put.prg
- Shows the PETSCII and screen codes of the characters you type. Written
in machine language.
- Address Book.prg
- A simple address book program.
- Auto Turbo.prg
- A tape speeder. The files created with this tape speeder can be loaded
with normal LOAD. Works with all memory configurations.
- Blinker.prg
- This program installs an interrupt routine that will blink the screen if
you type a shifted space at the top left screen corner.
- Calendar II.prg
- Seems to print some sort of a calendar to device 4.
- Calendar III.prg
- Prints out a calendar of the months you specify.
- Cass. Bestand.prg
- A very simple database where you can store data of your tape collection.
- Char Gener (3.5).prg
- A simple character editor written in BASIC.
- Clock.prg
- Installs a clock at the top left screen corner.
- Color Bars.prg
- Draws a test picture for tuning the TV.
- Color-cursor.prg
- This program installs an interrupt routine that randomly changes the
cursor color.
- Computer.char.prg
- A nice computer-like 8x8 font.
- Converter.numbers.prg
- Number system converter.
- Converter.units.prg
- Converts values between different measuring units.
- Data Maker.prg
- Memory dump data statement maker.
- Data Manager.prg
- A simple tape-based data base.
- Date to Day.prg
- Tells the weekday of a date.
- Delux File Case.prg
- A data file management program.
- Dir. Reader (t).prg
- Reads tape directories (file names and starting addresses)
- Directory Sort.prg
- Sorts the disk directory. Written in BASIC.
- Disk Defaulter.prg
- Installs a wedge that defaults the LOAD and SAVE routines to device 8.
- Disk Exerciser.prg
- Moves the read/write head around.
- Disk Header.prg
- Edit the disk title and the ID. Written in BASIC. The texts are in Dutch.
- Disk Merge.prg
- Merges two files on a disk. (You could do the same with the C command.)
- Disk Purge.prg
- Purges a disk (deletes files permanently)
- Disk Repair.prg
- Undoes the "N0:DISKNAME" command by writing a link to sector 18,4 from
sector 18,1.
- Diskmonitor.sys6690.prg
- A disk monitor from "Das große Floppy Buch". Commands: W (write sector),
R (read sector), M (examine sector), @ (disk command), X (exit).
Assumes device number 8.
- Dual Copy.prg
- Copies files from drive 8 to drive 9. The files are buffered in the VIC
memory, so this program is very limited.
- Edit Disk Name.prg
- Edit disk title. Written in BASIC.
- Edit Load Addr..prg
- Edit the load address (the first two bytes) of a file on a disk.
Written in BASIC.
- Errorrouter.prg
- Installs customized BASIC error messages. May not work with a 8kB memory
expansion or bigger.
- F-key.prg
- Define macros for function keys.
- Filelock.prg
- Locks a file or removes the lock (bit 6 of filetype)
- Fisichella.zip
- A machine-language music editor with instructions and an example tune.
v1.1 (30.5.2001)
Source code and a bonus demo included. Programmed by Aleksi Eeben.
- Functiondraw.prg
- This BASIC program plots a 2-dimensional function on the screen.
- Functionkeys.prg
- Installs function key macros.
- Functionkeys2.prg
- Installs function key macros.
- Handy Basic.b.prg
- Handy Basic.f.prg
- A BASIC expansion.
- Home Inventory (part 1).prg
- Home Inventory, Part 1: Purchases & Current Value. Creative Software 1981.
- Home Inventory (part 2).prg
- Home Inventory, Part 2: Inventory Analysis. Creative Software 1981.
- Kalendar.prg
- This BASIC program tells (in Dutch) which weekday a given date is.
- Karnaugh.prg
- Draws Karnaugh's diagrams of four-variable logic functions.
- Label Maker.prg
- Prints labels on a printer device #4.
- Lightning Sort.prg
- Generates a sorting routine in machine language.
- Loan Calculator.prg
- Loan Calculator2.prg
- Calculates the real costs of a loan.
- Maanfase.prg
- Calculates the phase of moon. The output is in Dutch.
- Memo Writer.prg
- With this program you can write short notes that can be printed.
The texts cannot be stored in a file.
- Modem.upload.prg
- Some sort of script for the above.
- Mult 1.0.prg
- A multiplicator program. Input two numbers, separated by RETURN, and
the program will print out the product.
- Name Pro.prg
- This program stores data in sequential tape files.
- Object Loader.prg
- Some sort of a utility for "Tiny VIC-20 BASIC compiler".
- One-touch.prg
- This machine-language routine lets you enter BASIC keywords with the
Commodore key combined with a letter. Might not work with 8kB or more
expansion memory.
- Paaszondag.prg
- Calculates the date of Easter.
- Phoneme Editor.t.prg
- Phoneme editor.
- Phoneme Speak.t.prg
- A playback program for the above. Seems to require some hardware expansion
at $9800.
- Posteriser.prg
- Prints a customizable banner message.
- Print Buzz.prg
- No idea what this one is supposed to do.
- Print Sound.prg
- A machine-language driver that plays any notes sent to device 2.
- Prog Char 1.1-un.prg
- A character set editor.
- Program Printer.prg
- Prints a BASIC program listing.
- Programmable Char.prg
- A character editor.
- Puny Mon 1.0-b.prg
- Puny Mon 1.0-f.prg
- Another machine language monitor.
- Quick-20($1600).prg
- Some sort of a tape loader or tape copier.
- Reactoid.prg
- Measures your reaction time.
- Resistor Decoder.prg
- Helps you in decoding resistor color codes.
- Rpn.prg
- Converts "normal" arithmetic expression to Reverse Polish Notation.
- Save Tape->disk.prg
- This program can be used to save all non-turbo non-autostarting games
from tape to disk.
- Schaakklok.prg
- Draws a chess clock on the screen.
- Scrcode.str Make.prg
- Character translation configuration program for Mighty Term.
- Screendump-info.prg
- Screendump.prg
- Generates a screen dump on the printer. Documentation and the actual
program.
- Sector 20 Error.prg
- Generates a sector error on the disk.
- SidMon.prg
- SidMon.readme
- A simple machine language monitor written by HackZ0id/SIDERS a.k.a.
Mattias Hansson <[email protected]>.
- Sorteren.prg
- Demonstrates different sorting algorithms. The texts are in Dutch.
- Super Directory.prg
- Displays the disk directory.
- Superlog 20.prg
- Displays disk statistics.
- Tape Dir 2.prg
- Tape Directory.prg
- These programs maintain directories of your tapes.
- Tape Toon.prg
- Plays music from the datassette. Use SYS7424 and TAPE to start.
- Telefoon+sort.prg
- Sorts a telephone database.
- Telefoon-disk.prg
- A disk version of Telefoon.prg, a phone book database.
- Telefoon.prg
- Phone book database.
- Telefoon.relais.prg
- Another phone database.
- Tinymon 1.0.prg
- Tiny relocatable machine language monitor.
- Track 21 Error.prg
- Generates a track error on the disk.
- Turbo Tape.prg
- COMPUTE!'s tape drive accelerator. It makes it so you can load programs from
tape at the speed of a 1541 disk drive (400 bytes/second). It gives
instructions when it is run. You do not need Turbo Tape installed to load
a turbo-saved program.
- Typing.prg
- Typing rate measurement program
- Un.prg
- Character set editor.
- VICTermV1.0-1982-Commodore.prg
- Validate a Disk.prg
- Validates a disk more thoroughly than the built-in validate command.
- Variable Dump.prg
- Prints all BASIC variables on the screen. Works in all memory
configurations.
- Vic Tiny Aid.prg
- Defines some useful BASIC commands.
- Vic-20 Wedge.prg
- An improved version of the utility that can be found on the 1540/1541
test/demo disk. In this version, the device number of the disk drive
can be specified.
- Virtual Dir.prg
- Displays the disk directory.
- Yearer.prg
- Prints out the calendar for a given year. Requires a printer device #4.
- minimon.prg
- Small ML monitor
- quikvic.zip
- A nice graphical charset designer for the unexpanded vic.
Mirror sites
–
General information
–
File types